Exploring Urinary Extracellular Vesicles and Immune Mediators as Biomarkers of Kidney Injury in COVID-19 Hospitalized Patients
Abstract
1. Introduction
2. Materials and Methods
2.1. Study Design and Data Collection
2.2. Sample Collection and Routine Laboratory Tests
2.3. Detection of uEVs by Nanoscale Flow Cytometry
2.4. Assessment of Urinary Immune Mediators
2.5. Statistical Analysis
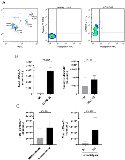
3. Results
4. Discussion
5. Conclusions
Supplementary Materials
Author Contributions
Funding
Institutional Review Board Statement
Informed Consent Statement
Data Availability Statement
Acknowledgments
Conflicts of Interest
Abbreviations
| ACR | albumin-to-creatinine ratio |
| CAD | coronary artery disease |
| CCL | C-C chemokine ligand |
| CKD | chronic kidney disease |
| Cr | creatinine |
| CXCL | C-X-C ligand |
| EV | extracellular vesicles |
| FGFb | basic fibroblast growth factor |
| GM-CSF | granulocyte-macrophage colony stimulating factor |
| HGF | hepatocyte growth factor |
| ICU | intensive care unit |
| IFN | interferon |
| IL | interleukin |
| LIF | leukemia inhibitory factor |
| MCP-1 | monocyte chemoattractant protein 1 |
| MIF | migration inhibitory factor |
| PDGF-BB | platelet-derived growth factor BB |
| Ptn | protein |
| s | serum |
| SCF | Stem cell factor |
| SCGF-beta | Stem cell growth factor |
| TNF alpha | tumor necrosis factor- alpha |
| u | urinary |
References
- Chan, L.; Chaudhary, K.; Saha, A.; Chauhan, K.; Vaid, A.; Zhao, S.; Paranjpe, I.; Somani, S.; Richter, F.; Miotto, R.; et al. AKI in Hospitalized Patients with COVID-19. J. Am. Soc. Nephrol. 2021, 32, 151–160. [Google Scholar] [CrossRef] [PubMed]
- Durvasula, R.; Wellington, T.; McNamara, E.; Watnick, S. COVID-19 and Kidney Failure in the Acute Care Setting: Our Experience From Seattle. Am. J. Kidney Dis. 2020, 76, 4–6. [Google Scholar] [CrossRef] [PubMed]
- Cheng, Y.; Luo, R.; Wang, K.; Zhang, M.; Wang, Z.; Dong, L.; Li, J.; Yao, Y.; Ge, S.; Xu, G. Kidney Disease Is Associated with In-Hospital Death of Patients with COVID-19. Kidney Int. 2020, 97, 829–838. [Google Scholar] [CrossRef] [PubMed]
- Lim, J.-H.; Park, S.-H.; Jeon, Y.; Cho, J.-H.; Jung, H.-Y.; Choi, J.-Y.; Kim, C.-D.; Lee, Y.-H.; Seo, H.; Lee, J.; et al. Fatal Outcomes of COVID-19 in Patients with Severe Acute Kidney Injury. J. Clin. Med. 2020, 9, 1718. [Google Scholar] [CrossRef] [PubMed]
- Pramod, S.; Kheetan, M.; Ogu, I.; Alsanani, A.; Khitan, Z. Viral Nephropathies, Adding SARS-CoV-2 to the List. Int. J. Nephrol. Renov. Dis. 2021, 14, 157–164. [Google Scholar] [CrossRef] [PubMed]
- Ekholm, M.; Kahan, T. The Impact of the Renin-Angiotensin-Aldosterone System on Inflammation, Coagulation, and Atherothrombotic Complications, and to Aggravated COVID-19. Front. Pharmacol. 2021, 12, 640185. [Google Scholar] [CrossRef]
- Ahmadian, E.; Hosseiniyan Khatibi, S.M.; Razi Soofiyani, S.; Abediazar, S.; Shoja, M.M.; Ardalan, M.; Zununi Vahed, S. COVID-19 and Kidney Injury: Pathophysiology and Molecular Mechanisms. Rev. Med. Virol. 2021, 31, e2176. [Google Scholar] [CrossRef]
- Smarz-Widelska, I.; Grywalska, E.; Morawska, I.; Forma, A.; Michalski, A.; Mertowski, S.; Hrynkiewicz, R.; Niedźwiedzka-Rystwej, P.; Korona-Glowniak, I.; Parczewski, M.; et al. Pathophysiology and Clinical Manifestations of COVID-19-Related Acute Kidney Injury—The Current State of Knowledge and Future Perspectives. Int. J. Mol. Sci. 2021, 22, 7082. [Google Scholar] [CrossRef]
- Burger, D.; Touyz, R.M. Cellular Biomarkers of Endothelial Health: Microparticles, Endothelial Progenitor Cells, and Circulating Endothelial Cells. J. Am. Soc. Hypertens. 2012, 6, 85–99. [Google Scholar] [CrossRef]
- Abels, E.R.; Breakefield, X.O. Introduction to Extracellular Vesicles: Biogenesis, RNA Cargo Selection, Content, Release, and Uptake. Cell. Mol. Neurobiol. 2016, 36, 301–312. [Google Scholar] [CrossRef]
- Medeiros, T.; Myette, R.L.; Almeida, J.R.; Silva, A.A.; Burger, D. Extracellular Vesicles: Cell-Derived Biomarkers of Glomerular and Tubular Injury. Cell. Physiol. Biochem. 2020, 54, 88–109. [Google Scholar] [CrossRef] [PubMed]
- Erdbrügger, U.; Le, T.H. Extracellular Vesicles in Renal Diseases: More than Novel Biomarkers? J. Am. Soc. Nephrol. 2016, 27, 12–26. [Google Scholar] [CrossRef] [PubMed]
- Turco, A.E.; Lam, W.; Rule, A.D.; Denic, A.; Lieske, J.C.; Miller, V.M.; Larson, J.J.; Kremers, W.K.; Jayachandran, M. Specific Renal Parenchymal-Derived Urinary Extracellular Vesicles Identify Age-Associated Structural Changes in Living Donor Kidneys. J. Extracell. Vesicles 2016, 5, 29642. [Google Scholar] [CrossRef] [PubMed]
- Burger, D.; Thibodeau, J.-F.; Holterman, C.E.; Burns, K.D.; Touyz, R.M.; Kennedy, C.R.J. Urinary Podocyte Microparticles Identify Prealbuminuric Diabetic Glomerular Injury. J. Am. Soc. Nephrol. 2014, 25, 1401–1407. [Google Scholar] [CrossRef]
- Lu, J.; Hu, Z.-B.; Chen, P.-P.; Lu, C.-C.; Zhang, J.-X.; Li, X.-Q.; Yuan, B.-Y.; Huang, S.-J.; Ma, K.-L. Urinary Levels of Podocyte-Derived Microparticles Are Associated with the Progression of Chronic Kidney Disease. Ann. Transl. Med. 2019, 7, 445. [Google Scholar] [CrossRef]
- Gómez, C.M.H.; Sheldon, J.; Riches, P.; Palazzo, M.G.A. Elimination of Cytokines by the Kidney: Comparison between Normal Individuals and Patients with Severe Sepsis or the Systemic Inflammatory Response Syndrome. Br. J. Anaesth. 2000, 84, 691P. [Google Scholar] [CrossRef]
- Moledina, D.G.; Wilson, F.P.; Pober, J.S.; Perazella, M.A.; Singh, N.; Luciano, R.L.; Obeid, W.; Lin, H.; Kuperman, M.; Moeckel, G.W.; et al. Urine TNF-α and IL-9 for Clinical Diagnosis of Acute Interstitial Nephritis. JCI Insight 2019, 4, e127456. [Google Scholar] [CrossRef]
- Semenchuk, J.; Sullivan, K.; Moineddin, R.; Mahmud, F.; Dart, A.; Wicklow, B.; Xiao, F.; Medeiros, T.; Scholey, J.; Burger, D. Urinary Interleukin-9 in Youth with Type 1 Diabetes Mellitus. Acta Diabetol. 2022, 59, 939–947. [Google Scholar] [CrossRef]
- Ruacho, G.; Lira-Junior, R.; Gunnarsson, I.; Svenungsson, E.; Boström, E.A. Inflammatory Markers in Saliva and Urine Reflect Disease Activity in Patients with Systemic Lupus Erythematosus. Lupus Sci. Med. 2022, 9, e000607. [Google Scholar] [CrossRef]
- Gao, Y.-M.; Xu, G.; Wang, B.; Liu, B.-C. Cytokine Storm Syndrome in Coronavirus Disease 2019: A Narrative Review. J. Intern. Med. 2021, 289, 147–161. [Google Scholar] [CrossRef]
- National Institutes of Health COVID-19 Treatment Guidelines Panel. Coronavirus Disease 2019 (COVID-19) Treatment Guidelines. Available online: https://www.covid19treatmentguidelines.nih.gov/ (accessed on 1 June 2022).
- Erdbrügger, U.; Blijdorp, C.J.; Bijnsdorp, I.V.; Borràs, F.E.; Burger, D.; Bussolati, B.; Byrd, J.B.; Clayton, A.; Dear, J.W.; Falcón-Pérez, J.M.; et al. Urinary Extracellular Vesicles: A Position Paper by the Urine Task Force of the International Society for Extracellular Vesicles. J. Extracell. Vesicles 2021, 10, e12093. [Google Scholar] [CrossRef] [PubMed]
- Habibzadeh, F.; Habibzadeh, P.; Yadollahie, M. On Determining the Most Appropriate Test Cut-off Value: The Case of Tests with Continuous Results. Biochem. Med. 2016, 26, 297–307. [Google Scholar] [CrossRef] [PubMed]
- Pereira, F.M.; Ramos, P.I.P.; Lirio, M.; Mercês Atta, A.; Silva de Oliveira, I.; Nascimento, F.C.V.; Silva, M.C.; Galvão-Castro, B.; Rios Grassi, M.F. Evaluation of the Inflammatory Cytokines and IL-10 Network in Individuals Co-Infected With Human T-Cell Lymphotropic Virus and Hepatitis C Virus (HTLV/HCV). Front. Microbiol. 2021, 12, 632695. [Google Scholar] [CrossRef] [PubMed]
- Genser, B.; Cooper, P.J.; Yazdanbaksh, M.; Barreto, M.L.; Rodrigues, L.C. A Guide to Modern Statistical Analysis of Immunological Data. BMC Immunol. 2007, 8, 27. [Google Scholar] [CrossRef]
- Erdogan, O.; Ok, F.; Carkci, S.; Durmus, E. Is There an Association between Urine Biochemical Parameters on Admission and the Severity OF COVID-19? Int. J. Clin. Pract. 2021, 75, e14809. [Google Scholar] [CrossRef]
- Liu, R.; Ma, Q.; Han, H.; Su, H.; Liu, F.; Wu, K.; Wang, W.; Zhu, C. The Value of Urine Biochemical Parameters in the Prediction of the Severity of Coronavirus Disease 2019. Clin. Chem. Lab. Med. (CCLM) 2020, 58, 1121–1124. [Google Scholar] [CrossRef]
- Krishnamachary, B.; Cook, C.; Spikes, L.; Chalise, P.; Dhillon, N.K. Extracellular vesicle-mediated endothelial apoptosis and EV-associated proteins correlate with COVID-19 disease severity. J. Extracell. Vesicles 2021, 10, e12117. [Google Scholar] [CrossRef]
- Zahran, A.M.; El-Badawy, O.; Ali, W.A.; Mahran, Z.G.; Mahran, E.E.M.O.; Rayan, A. Circulating Microparticles and Activated Platelets as Novel Prognostic Biomarkers in COVID-19; Relation to Cancer. PLoS ONE 2021, 16, e0246806. [Google Scholar] [CrossRef]
- Zhang, L.-H.; Zhu, X.-Y.; Eirin, A.; Nargesi, A.A.; Woollard, J.R.; Santelli, A.; Sun, I.O.; Textor, S.C.; Lerman, L.O. Early Podocyte Injury and Elevated Levels of Urinary Podocyte-Derived Extracellular Vesicles in Swine with Metabolic Syndrome: Role of Podocyte Mitochondria. Am. J. Physiol. Ren. Physiol. 2019, 317, F12–F22. [Google Scholar] [CrossRef]
- Kwon, S.H.; Woollard, J.R.; Saad, A.; Garovic, V.D.; Zand, L.; Jordan, K.L.; Textor, S.C.; Lerman, L.O. Elevated Urinary Podocyte-Derived Extracellular Microvesicles in Renovascular Hypertensive Patients. Nephrol. Dial. Transplant. 2017, 32, 800–807. [Google Scholar] [CrossRef]
- Lu, J.; Hu, Z.B.; Chen, P.P.; Lu, C.C.; Zhang, J.X.; Li, X.Q.; Yuan, B.Y.; Huang, S.J.; Ma, K.L. Urinary Podocyte Microparticles Are Associated with Disease Activity and Renal Injury in Systemic Lupus Erythematosus. BMC Nephrol. 2019, 20, 303. [Google Scholar] [CrossRef] [PubMed]
- Pan, X.; Xu, D.; Zhang, H.; Zhou, W.; Wang, L.; Cui, X. Identification of a Potential Mechanism of Acute Kidney Injury during the COVID-19 Outbreak: A Study Based on Single-Cell Transcriptome Analysis. Intensive Care Med. 2020, 46, 1114–1116. [Google Scholar] [CrossRef] [PubMed]
- Hassler, L.; Reyes, F.; Sparks, M.; Welling, P.; Batlle, D. Evidence For and Against Direct Kidney Infection by SARS-CoV-2 in Patients with COVID-19. Clin. J. Am. Soc. Nephrol. 2021, 16, 1755–1765. [Google Scholar] [CrossRef] [PubMed]
- Kudose, S.; Batal, I.; Santoriello, D.; Xu, K.; Barasch, J.; Peleg, Y.; Canetta, P.; Ratner, L.E.; Marasa, M.; Gharavi, A.G.; et al. Kidney Biopsy Findings in Patients with COVID-19. J. Am. Soc. Nephrol. 2020, 31, 1959–1968. [Google Scholar] [CrossRef] [PubMed]
- de Oliveira, P.; Cunha, K.; Neves, P.; Muniz, M.; Gatto, G.; Salgado Filho, N.; Guedes, F.; Silva, G. Renal Morphology in Coronavirus Disease: A Literature Review. Medicina 2021, 57, 258. [Google Scholar] [CrossRef]
- Farkash, E.A.; Wilson, A.M.; Jentzen, J.M. Ultrastructural Evidence for Direct Renal Infection with SARS-CoV-2. J. Am. Soc. Nephrol. 2020, 31, 1683–1687. [Google Scholar] [CrossRef]
- Ng, J.H.; Zaidan, M.; Jhaveri, K.D.; Izzedine, H. Acute Tubulointerstitial Nephritis and COVID-19. Clin. Kidney J. 2021, 14, 2151–2157. [Google Scholar] [CrossRef]
- Huart, J.; Bouquegneau, A.; Lutteri, L.; Erpicum, P.; Grosch, S.; Résimont, G.; Wiesen, P.; Bovy, C.; Krzesinski, J.-M.; Thys, M.; et al. Proteinuria in COVID-19: Prevalence, Characterization and Prognostic Role. J. Nephrol. 2021, 34, 355–364. [Google Scholar] [CrossRef]
- Lino, K.; Guimarães, G.M.C.; Alves, L.S.; Oliveira, A.C.; Faustino, R.; Fernandes, C.S.; Tupinambá, G.; Medeiros, T.; da Silva, A.A.; Almeida, J.R. Serum Ferritin at Admission in Hospitalized COVID-19 Patients as a Predictor of Mortality. Braz. J. Infect. Dis. 2021, 25, 101569. [Google Scholar] [CrossRef]
- Lamb, L.E.; Dhar, N.; Timar, R.; Wills, M.; Dhar, S.; Chancellor, M.B. COVID-19 Inflammation Results in Urine Cytokine Elevation and Causes COVID-19 Associated Cystitis (CAC). Med. Hypotheses 2020, 145, 110375. [Google Scholar] [CrossRef]
- Laudanski, K.; Okeke, T.; Hajj, J.; Siddiq, K.; Rader, D.J.; Wu, J.; Susztak, K. Longitudinal Urinary Biomarkers of Immunological Activation in COVID-19 Patients without Clinically Apparent Kidney Disease versus Acute and Chronic Failure. Sci. Rep. 2021, 11, 19675. [Google Scholar] [CrossRef] [PubMed]
- Gradin, A.; Andersson, H.; Luther, T.; Anderberg, S.B.; Rubertsson, S.; Lipcsey, M.; Åberg, M.; Larsson, A.; Frithiof, R.; Hultström, M. Urinary Cytokines Correlate with Acute Kidney Injury in Critically Ill COVID-19 Patients. Cytokine 2021, 146, 155589. [Google Scholar] [CrossRef] [PubMed]
- Medeiros, T.; Guimarães, G.M.C.; Carvalho, F.R.; Alves, L.S.; Faustino, R.; Campi-Azevedo, A.C.; Peruhype-Magalhães, V.; Teixeira-Carvalho, A.; de Souza Gomes, M.; Rodrigues do Amaral, L.; et al. Acute Kidney Injury Associated to COVID-19 Leads to a Strong Unbalance of Circulant Immune Mediators. Cytokine 2022, 157, 155974. [Google Scholar] [CrossRef]
- Palomino, D.C.T.; Marti, L.C. Chemokines and Immunity. Einstein (São Paulo) 2015, 13, 469–473. [Google Scholar] [CrossRef] [PubMed]
- Hughes, C.E.; Nibbs, R.J.B. A Guide to Chemokines and Their Receptors. FEBS J. 2018, 285, 2944–2971. [Google Scholar] [CrossRef]
- Justiz Vaillant, A.A.; Qurie, A. Interleukin. In StatPearls; StatPearls Publishing: Treasure Island, FL, USA, 2022. [Google Scholar]
- Akdis, M.; Aab, A.; Altunbulakli, C.; Azkur, K.; Costa, R.A.; Crameri, R.; Duan, S.; Eiwegger, T.; Eljaszewicz, A.; Ferstl, R.; et al. Interleukins (from IL-1 to IL-38), Interferons, Transforming Growth Factor β, and TNF-α: Receptors, Functions, and Roles in Diseases. J. Allergy Clin. Immunol. 2016, 138, 984–1010. [Google Scholar] [CrossRef]
- Yang, Y.; Boza-Serrano, A.; Dunning, C.J.R.; Clausen, B.H.; Lambertsen, K.L.; Deierborg, T. Inflammation Leads to Distinct Populations of Extracellular Vesicles from Microglia. J. Neuroinflammation 2018, 15, 168. [Google Scholar] [CrossRef]
- Barnes, B.J.; Somerville, C.C. Modulating Cytokine Production via Select Packaging and Secretion From Extracellular Vesicles. Front. Immunol. 2020, 11, 1040. [Google Scholar] [CrossRef]
- Wang, C.; Yu, C.; Novakovic, V.A.; Xie, R.; Shi, J. Circulating Microparticles in the Pathogenesis and Early Anticoagulation of Thrombosis in COVID-19 With Kidney Injury. Front. Cell Dev. Biol. 2022, 9, 784505. [Google Scholar] [CrossRef]
- Rausch, L.; Lutz, K.; Schifferer, M.; Winheim, E.; Gruber, R.; Oesterhaus, E.F.; Rinke, L.; Hellmuth, J.C.; Scherer, C.; Muenchhoff, M.; et al. Binding of Phosphatidylserine-Positive Microparticles by PBMCs Classifies Disease Severity in COVID-19 Patients. J. Extracell. Vesicles 2021, 10, e12173. [Google Scholar] [CrossRef]
- Garnier, Y.; Claude, L.; Hermand, P.; Sachou, E.; Claes, A.; Desplan, K.; Chahim, B.; Roger, P.-M.; Martino, F.; Colin, Y.; et al. Plasma Microparticles of Intubated COVID-19 Patients Cause Endothelial Cell Death, Neutrophil Adhesion and Netosis, in a Phosphatidylserine-Dependent Manner. Br. J. Haematol. 2022, 196, 1159–1169. [Google Scholar] [CrossRef] [PubMed]



| Parameters | HC n = 7 | COVID-19 | p-Value | |
|---|---|---|---|---|
| Mild/Moderate (n = 24) | Severe/Critical (n = 12) | |||
| Age, mean ± SD | 42.3 ± 8.2 | 53.5 ± 20.5 | 62.6 ± 13.1 | 0.06 |
| Female gender, n (%) | 5 (71.4) | 15 (62.5) | 5 (41.7) | 0.3 |
| Comorbidities, n (%) | ||||
| Hypertension | - | 14 (58.3) | 8 (66.7) | 0.6 |
| Coronary artery disease | - | 2 (8.3) | 1 (8.3) | 0.9 |
| CKD stage 2/3 * | - | 1 (4.2) | 1 (8.3) | 1.0 |
| Diabetes | - | 3 (12.5) | 5 (41.7) | 0.04 |
| Oncohematological disease | - | 4 (16.7) | 2 (16.7) | 0.6 |
| Laboratory tests, mean ± SD | ||||
| sCr (mg/dL) | - | 1.1 ± 0.7 | 2.3 ± 2.6 | 0.10 |
| Urea (mg/dL) | - | 39.4 ± 22.6 | 68.2 ± 52.2 | 0.03 |
| uPtn/uCr (mg/g) | 131.4 ± 126.4 | 524.4 ± 641.1 | 2222 ± 2640 | 0.001 b |
| ACR (mg/g) | 3.9 ± 1.6 | 62.8 ± 119.5 | 485.8 ± 710.9 | <0.0001 a,b,c |
| Outcomes, n (%) | ||||
| ICU admission | - | 4 (16.7) | 7 (58.3) | 0.01 |
| Hemodialysis | - | - | 4 (33.3) | 0.002 |
| Death | - | 1 (4.1) | 5 (41.7) | 0.004 |
| Parameters | p-Value | Parameters | p-Value |
|---|---|---|---|
| TNF-α | r = 0.87 p < 0.0001 | CCL-3 | r = 0.65 p < 0.0001 |
| IL-1α | r = 0.88 p = <0.0001 | CCL-4 | r = 0.68 p < 0.0001 |
| IL-1β | r = 0.85 p < 0.0001 | CXCL-9 | r = 0.53 p = 0.001 |
| IL-4 | r = 0.62 p = 0.004 | TRAIL | r = 0.87 p < 0.0001 |
| IL-8 | r = 0.70 p = <0.001 | HGF | r = 0.86 p < 0.0001 |
| IL-9 | r = 0.71 p < 0.0001 | LIF | r = 0.39 p = 0.02 |
| IL-16 | r = 0.85 p < 0.0001 | FGF-B | r = 0.57 p < 0.0001 |
| IL-17A | r = 0.80 p < 0.0001 | PDGF-bb | r = 0.67 p < 0.0001 |
Publisher’s Note: MDPI stays neutral with regard to jurisdictional claims in published maps and institutional affiliations. |
© 2022 by the authors. Licensee MDPI, Basel, Switzerland. This article is an open access article distributed under the terms and conditions of the Creative Commons Attribution (CC BY) license (https://creativecommons.org/licenses/by/4.0/).
Share and Cite
Medeiros, T.; Alves, L.S.; Cabral-Castro, M.J.; Silva, A.R.O.; Xavier, A.R.; Burger, D.; Almeida, J.R.; Silva, A.A. Exploring Urinary Extracellular Vesicles and Immune Mediators as Biomarkers of Kidney Injury in COVID-19 Hospitalized Patients. Diagnostics 2022, 12, 2600. https://doi.org/10.3390/diagnostics12112600
Medeiros T, Alves LS, Cabral-Castro MJ, Silva ARO, Xavier AR, Burger D, Almeida JR, Silva AA. Exploring Urinary Extracellular Vesicles and Immune Mediators as Biomarkers of Kidney Injury in COVID-19 Hospitalized Patients. Diagnostics. 2022; 12(11):2600. https://doi.org/10.3390/diagnostics12112600
Chicago/Turabian StyleMedeiros, Thalia, Lilian Santos Alves, Mauro Jorge Cabral-Castro, Alice Ramos Oliveira Silva, Analúcia Rampazzo Xavier, Dylan Burger, Jorge Reis Almeida, and Andrea Alice Silva. 2022. "Exploring Urinary Extracellular Vesicles and Immune Mediators as Biomarkers of Kidney Injury in COVID-19 Hospitalized Patients" Diagnostics 12, no. 11: 2600. https://doi.org/10.3390/diagnostics12112600
APA StyleMedeiros, T., Alves, L. S., Cabral-Castro, M. J., Silva, A. R. O., Xavier, A. R., Burger, D., Almeida, J. R., & Silva, A. A. (2022). Exploring Urinary Extracellular Vesicles and Immune Mediators as Biomarkers of Kidney Injury in COVID-19 Hospitalized Patients. Diagnostics, 12(11), 2600. https://doi.org/10.3390/diagnostics12112600

