You are currently viewing a new version of our website. To view the old version click .
Diagnostics
  • Review
  • Open Access

30 July 2021

Deep Learning Application for Analyzing of Constituents and Their Correlations in the Interpretations of Medical Images

,
,
,
,
,
,
and
1
Faculty of General Medicine, “Grigore T. Popa” University of Medicine and Pharmacy, 700115 Iasi, Romania
2
Department of Surgery VI, “Sf. Spiridon” Hospital, 700111 Iasi, Romania
3
Department of Surgery I, Regional Institute of Oncology, 700483 Iasi, Romania
4
Department Obstetrics and Gynecology, Integrated Ambulatory of Hospital “Sf. Spiridon”, 700106 Iasi, Romania
This article belongs to the Section Machine Learning and Artificial Intelligence in Diagnostics

Abstract

The need for time and attention, given by the doctor to the patient, due to the increased volume of medical data to be interpreted and filtered for diagnostic and therapeutic purposes has encouraged the development of the option to support, constructively and effectively, deep learning models. Deep learning (DL) has experienced an exponential development in recent years, with a major impact on interpretations of the medical image. This has influenced the development, diversification and increase of the quality of scientific data, the development of knowledge construction methods and the improvement of DL models used in medical applications. All research papers focus on description, highlighting, classification of one of the constituent elements of deep learning models (DL), used in the interpretation of medical images and do not provide a unified picture of the importance and impact of each constituent in the performance of DL models. The novelty in our paper consists primarily in the unitary approach, of the constituent elements of DL models, namely, data, tools used by DL architectures or specifically constructed DL architecture combinations and highlighting their “key” features, for completion of tasks in current applications in the interpretation of medical images. The use of “key” characteristics specific to each constituent of DL models and the correct determination of their correlations, may be the subject of future research, with the aim of increasing the performance of DL models in the interpretation of medical images.

1. Introduction

The performance of deep learning architectures (DL) has a continuously improved by increasing the number and quality, respectively diversification data resources similar to medical data, developing specific methods of integrating data into DL models according to the objectives for which they were built and perfecting the construction of DL models used in medical applications.
Deep learning (DL) has experienced an exponential development of medicine, but applications in interpretations of medical imaging are in continuous development. DL has managed to achieve performance in diagnosis, classification, detection, segmentation, reconstruction of medical images [1] but also in achieving the correlation between image diagnosis and patient survival, predicting new directions of development [2].
The novelty in our paper consists in the unitary approach, of the constituent elements of DL models, namely, data, tools used by DL architectures or specifically constructed DL architecture combinations and highlighting their “key” features, for completion of tasks in current applications in the interpretation of medical images.
In this article we present in primarily, a unitary, complete, up-to-date analysis of scientific data, methods of knowledge incorporation, a classification and description of DL models according to the structure and objectives for which they were designed and presentation of medical applications according to these tasks. Secondly, it describes the specific correlations between data, data integration methods, deep learning models used in the interpretation of diagnostic medical images and their applications in medicine. Finally presents problems and future challenges.
The structure is composed of Section 2 describes types of images, medical data used by deep learning architectures, Section 3 describes DL models according to the objectives for which they were created, medical application, associating the types of data, Section 4 methods of incorporating images, information and medical data, in addition to the objective of DL. Section 5 contributions of the methods of incorporating images, information and medical data in medical applications, Section 6 research issues and future challenges.
Methodology:
We have identified and selected significant research papers published in 2009–2020, mainly from 2016 and 2020, with some papers from 2021. We focus on papers from the most reputable publishers, such as IEEE, Elsevier, Springer, MDPI, Nature, SPIE, PLOS, Wiley, RSNA, SCIRP. Some works have been selected from arXiv. I have reviewed more than 273 papers on different DL topics. There are 17 works from 2021, 56 works from 2020, 56 works from 2019, 38 works from 2018, 58 works from 2017, 25 works from 2016 and 10 work from 2015. This indicates that this review focus on the latest publications in the field of DL. The selected papers have been analyzed and reviewed for: descriptions types of images, medical data used by deep learning architectures (Section 2), descriptions DL models according to the objectives for which they were created, medical application, associating the types of data (Section 3), methods of incorporating images, information and medical data, in addition to the objective of DL (Section 4), contributions of the methods of incorporating images, information and medical data in medical applications (Section 5), research issues and future challenges (Section 6). Most keywords used for search criteria for this review work are (Deep Learning and Data types), (Deep Learning and Data Sets), (Deep Learning and Methods of Incorporation of Medical Knowledge and Data), (Deep Learning Models and Models), (Deep Learning and Architectures), ((Deep Learning) and (Medical Image Analysis) and (Detection/Classification/Segmentation/Localization/Reconstruction/Recovery)), (Deep Learning and Detection/Classification/Segmentation/Localization/Reconstruction), (Deep Learning and Images and Applications in Medicine), (Deep Learning and Interpretation Medical Images). Figure 1 shows our search structure of the survey paper.
Figure 1. Search Framework.

2. Scientific Data and Dataset

2.1. Types of Images and Datasets in the Medical Domain

Medical data, types of images, images from time series, audio-video data represent unstructured information have a need for labeling because they make the process of data extraction difficult because they suffer high levels of noise and variability, and classical deep learning architectures achieve low performance in interpretations of medical images.
The interpretation of medical images in diagnostic radiology through the use of deep learning architectures has applications in cancer diagnosis, with satisfactory results in the diagnostic detection of breast cancer, lung cancer, glaucoma and skin cancer.
CT, PET-CT, MRI, X-rays, Ultrasound, Diagnostic Biopsy, Mammography and Spectrography are the most used imaging and exploratory investigations in the process of image interpretation, in the objective of extracting characteristics, reducing or enlarging the size, in the group, segmentation and classification of images and by using integration methods contribute to the performance of deep learning models, see Figure 2 [3].
Figure 2. Imaging and exploratory investigations in the process of image interpretation.
Acronyms: MRI Magnetic Resonance Images, CT Computed Tomography, SLO Scanning Laser Ophthalmoscopy images, X-ray on weakly-supervised classification and localization of common thorax diseases.
Larger datasets, compared to the small size of many medical datasets, result in better deep learning models [4]. The large and well-annotated data sets are: ImageNet, COCO 2, (open source) medical data sets, see Figure 3.
Figure 3. Types of images datasets in the medical domain.
Acronyms: MRI Magnetic Resonance Images, CT Computed Tomography, SLO Scanning Laser Ophthalmoscopy images, The Alzheimer’s disease neuroimaging initiative (ADNI), Automated cardiac diagnosis challenge (ACDC), The autism brain imaging data exchange (ABIDE), Hospital-scale chest x-ray database and benchmarks on weakly-supervised classification and localization of common thorax diseases (Chestx-ray14), The lung image database consortium (LIDC) and image database resource initiative (IDRI) (LIDC-IDRI), Algorithms for automatic detection of pulmonary nodules in computed tomography images (LUNA16), Large dataset for abnormality detection in musculoskeletal radiographs (MURA), Machine learning algorithms for brain tumor segmentation, progression assessment, and overall survival prediction in the brats challenge (BraTS2018), Locating blood vessels in retinal images (STARE), Digital database for screening mammography (DDSM), Automated mining of large-scale lesion annotations and universal lesion detection with deep learning (DeepLesion), Cardiac Magnetic Resonance Images (Cardiac MRI), International skin imaging collaboration (ISIC).
The knowledge of experienced clinical-imagists, follow certain characteristics in images, namely, contrast, color, appearance, topology, shape, edges, etc., contributes to the performance of medical image interpretation through the use of deep learning models, namely, anomaly detection by identifying the characteristics in the image; image segmentation; image reconstruction; combining two different images into one [5].
The knowledge of imaging doctors can be classified as follows:
  • Low-level medical data
    • Areas of attention of physicians in medical images [6],
    • Disease characteristics [7],
  • High-level medical data
    • Labels–Diagnostic pattern [8],
  • Diagnostic training model that represents specific data identified by doctors [9].
The type and volume of medical data, the labels, the category of field knowledge and the methods of their integration into the DL architectures implicitly determine their performance in medical applications.

2.2. Types of Images and Medical Data Used for Diagnosis–Classification of Diseases in Medical Images

We will further expose, the types of medical images and data used in diagnosis-classification, segmentation, detection, reconstruction, recovery and, respectively, the generation of medical reports.
Natural images–from natural datasets, ImageNet 1 (over 14 million images tagged in 20 k categories) and COCO 2 (with over 200 images annotated in 80 categories).
Medical images-from medical datasets of the same diseases in similar and different ways or from different diseases [10].
High-level medical data (diagnostic pattern), low-level medical data (areas of images, disease characteristics).
Specific data identified by doctors (attention maps, hand-highlighted features) increase the diagnostic performance of deep learning networks (no comparative studies have been conducted).

2.3. Types of Images and Medical Data Used for Diagnosis Detection of Lesions and Abnormalities in Medical Images

Large natural images (ImageNet) are incorporated for the detection of characteristics in the medical images. Natural images are used in multiple applications.
Medical images are used in multiple applications. Multi-modal medical images, PET images are incorporated for the detection of lesions in CT scans.
High-level medical data (diagnostic pattern), low-level medical data (areas of images, disease characteristics).
Specific data identified by doctors (attention maps, hand-highlighted features) increase the diagnostic performance of deep learning networks (no comparative studies have been carried out).

2.4. Types of Images and Medical Data Used for Diagnosis–Segmentation into Medical Images

Natural Images, ImageNet, PASCAL VOC “static data” set, Sports-1M video datasets [11].
Medical images, (CT, MRI, Angio-CT, butt eye images, annotated retinal images) used in multiple applications.
External medical data and images of other diseases, dataset 3DSeg-8 [12].
High-level and low-level medical data, e.g., anatomical aspects of the image, shape, position, typology of lesions integrated into segmentation tasks, example of the ISBI 2017 dataset used in skin injury segmentation. Many applications use additional data with satisfactory results to improve CT image segmentation tasks in order to improve applications for MRI use [13].
Medical data from doctors, hand-made features, hand-highlighted features, are first processed from the reference images. These features are used in the BRATS2015 dataset in input-level merging image segmentation applications.

2.5. Medical Data and Manual Features Used for Image Reconstruction

X-ray projections in CT or spatial frequency information in MRI) [14,15], image reconstruction with optical diffuse tomography (DOT), reconstruction of magnetic resonance imaging by compressed detection (CS-MRI) [16], reconstruction of the image with diffuse optical tomography (DOT) of limited-angle breast cancer and limited sources in a strong scattering environment [17,18], recovery of brain MRI images, target contrast using GAN [19] are methods based on deep learning have been widely applied in this area.

2.6. Medical Data and Manual Features Used for Image Recovery

Knowledge from natural images, medical datasets for example, age and sex of patients, characteristics extracted from health areas.

2.7. Medical Data Used to Generate Medical Reports

Subtitling medical images, templates from radiologist reports, visual characteristics of medical images, generating reports using the IU-RR dataset.

3. DL Models Description and Classification According to the Tasks in Medical Images Analyses

We will describe the deep learning architectures in relation to the purpose and tasks for which they were designed, namely, diagnosis-classification, detection, segmentation, reconstruction.

3.1. DL Architectures Designed for Diagnosis–Classification in Medical Images

CNN, AlexNet, GoogLeNet, VGGNet, ResNet, DenseNet are used for diagnosis, classification, diseases.
GoogLeNet, VGGNet, ResNet are used for diagnosis, classification of superficial and deep corneal ulcers with accuracy of over 90%.
DenseNet [20] used for diagnostic classification of lung nodules on X-Rey with accuracy of over 90% Architectures designed to detect objects in natural images used to detect objects in medical images.

3.2. DL Architectures Designed for Diagnosis Detection of Lesions, Abnormalities in Medical Images

Two-stage models for injury and organ detection consist of a network of regional proposals (RPN) that involves the locations of candidate objects and a detection network that selects regional proposals are Faster R-CNN [21] and Mask R-CNN [18,22].
Models with a faster and simpler stage, which go over the stage of the proposal of the region and run the detection directly, taking into account the probability that the object will appear at every point in the image such as YOLO (You Only Look Once) [23], SSD (Single Shot MultiBox Detector) [9] and RetinaNet [24].
Combined FCN and GAN architectures, through PET images are generated first from CT scans then synthesized PET images are used in a false positive reduction layer [18,25].

3.3. DL Architectures Designed for Diagnosis Segmentation of Medical Images

Three categories can be exemplified: FCN-based models [26]; U-Net-based models [27]; GAN-based models [28].

3.3.1. FCN Achieves Goals of Segmenting the Medical Image with Good Results

Types of FCN: Cascading FCN [29,30], parallel FCN [31] and recurrent FCN [32] also achieve medical image segmentation goals with good results.

3.3.2. U-Net-Based Models

U-Net [27] and its derivatives segment the medical image with good results. U-Net is based on the FCN structure, consisting of a series of convolutional and devolutionary layers and with short connections between equal resolution layers. U-Net and its variants such as UNet ++ [33] and recurrent U-Net [34] perform well in many medical image segmentation tasks [18,35].

3.3.3. GAN-Based Models

GAN is a type of mixed architecture (supervised and unsupervised) called semi-supervised architecture, an architecture composed of two neural networks, a generator and a discriminator or classifier, which compete with each other in a contradictory formation process [28]. In models, the generator is used to predict the target mask based on encoder-decoder structures (such as FCN or U-Net) [18]. The discriminator serves as a form regulator that helps the generator achieve satisfactory segmentation results [16,33]. GAN has use in the generation of synthetic instances of different classes.

3.4. DL Architectures Designed for Diagnosis, Classification, Segmentation, Detection and Reconstruction of Medical Images

Deep auto-encoders (AUD) are included in the type of unsupervised learning that uses unlabeled input data, there is no a priori knowledge, and the results to be obtained from the processing of input data are unknown, and can learn to organize information without providing an error calculation to evaluate the possible solution [36,37]. The main feature of the autoencoder is represented by the input and output layers have the same size, and the output must reproduce the input, while the hidden layers are smaller in size because the input patterns are progressively encoded and decoded throughout the process, and has the ability to extract the fundamental characteristics of the input, being used to reduce the size of the data, but also to reduce noise in input data (such as images). They are often used for data reconstruction (image and signal), denoising or augmentation [37,38].

3.5. Medical Applications of DL Models According to the Scope for Which They Were Used, Classification, Segmentation, Detection and Reconstruction of Medical Images

DL architectures, e.g., CNN, U-Net, ResNet, VGGNet, AlexNet, RNN, GAN, DBN, YOLO and respectively, the types of combined architectures VGGNet + CNN, CNN + LSTM, GAN + U-Net, VGGNet + U-Net, RCC + U-Net which have as tasks classification, segmentation, detectionand reconstruction of medical images are the most used and have the best performance and contribution to medical applications (see Table 1) [39].
Table 1. Medical applications of DL models according to the scope for which they were used [39].

4. DL Model Description and Classification According to Medical Data Types Used, Objectives and Performances in Medical Applications

4.1. DL Models According to the Characteristics and Tasks for Which They Were Designed

CNN (convolutional neural network) are popular in areas where the shape of an object is an important feature, such as image analysis [5,39,94,95], particularly in the study of cancers and bodily injuries in the medical sector [96,97] and video analysis [39,98].
CNN contains convolutive layers, grouping layers, dropout layers, and an output layer, hierarchically positioned that each learn stun specific characteristics in the image [99].
CNN in image analysis has low performance when high-resolution datasets are considered [100] and when localization over large patches is required, especially in medical images [101,102].
We will synthesize in Figure 4 Classification of DL models according to the characteristics and tasks for which they were designed, classification of DL models according to the characteristics and tasks for which they were designed and describe them later [102].
Figure 4. Classification of DL models according to the characteristics and tasks for which they were designed. Acronyms: Deep Network of Beliefs (DBN), Deep Network of Distribution and Target, Deep Info Max (DIM), AutoEnconder (AE), Generative Adversarial Network (GAN), Tensor Deep Stacking Network (TDSN), Convolutional Neural Network (CNN), Visual Geometry Group Network (VGG Net), Deep Layers Network (GoogLeNet), Fully Convolutional Network (U-Net), Residual Neural Network (ResNet), Deep Segmentation-Emendation Network (SegNet), Region Proposal Net (RPN,), You Only Look Once (YOLO), Deep Triage (DT), deep learning–based algorithmic framework (DeepSEA), Holistically-Nested Edge Detection (HED), Graph Convolutional Natural Net (GCNN),Recurent Neuronal Network (RNN), Deep Dynamic Neural Network (Deep Care),Gated Recurrent Network (GRN), Recurrsive RNN(RvNNs), Long Short-Term Memory (LSTM), Bidirectional RNN (BRNN), Restricted Boltzmann Machine (RBM).
DL architectures classification [103]:
Supervised DL models:
  • Recurrent Neural Networks (RNN), Long short-term memory (LSTM), Gated Recurrent Unit (GRU),
  • Convolutional Neural Network (CNN)
  • Generative Adversarial Network (GAN).
Unsupervised deep learning models:
  • Deep Network of Beliefs (DBN),
  • Deep Transfer Network (DTN),
  • Tensor Deep Stack Networks (TDSN),
  • Autoencoders (AE).
CNN’s performance is strongly influenced by the selection of hyper-parameters. Any small changes in hyper-parameters will affect CNN’s overall performance. Therefore, careful selection of parameters is an extremely significant problem that should be taken into account during the development of the optimisation scheme.
Impressive and robust hardware resources, such as GPs, are needed for an effective CNN workout. Moreover, they are also needed to explore the effectiveness of using CNN in intelligent and embedded systems.
Exploitation of depth and various structural adaptations is significantly improved in CNN’s learning capacity. Replacing the traditional layer configuration with blocks leads to significant progress in CNN’s performance, as shown in recent literature. Today, the development of new and efficient block architectures is the main trend in the new research models of CNN architectures. HRNet is just one example that shows that there are always ways to improve the architecture. Cloud-based platforms are expected to play a key role in the future development of DL computing applications [104].
Several deep learning, computer assisted diagnosis (CAD) systems for digital breast tomosynthesis (DBT) are currently available and many new systems will be developed. However, there are still many challenges to overcome. As Wang et al. [105] have recently demonstrated, published models for the full-field digital mammography (FFDM) classification fail when applied to different datasets, even when these data sets include purchases using similar equipment. For FFDMs, deep learning-based detection models have proven to be performing with almost human precision [106]. As more studies and data become available, there is no reason to believe that this should be different for DBT. However, the trained radiologist can adapt when analyzing different data sets, indicating that high-performance deep learning models still lack the “key” characteristics that differentiate the disease from normal [107].
Image analysis performance is enhanced by the use of the following architectures: AlexNet, VGGNet and ResNet, YOLO or U-net that we describe below:
AlexNet was proposed by Krizhevsky et al. [97] for the ImageNet Large Scale Visual Recognition Challenge (ILSVRC) in 2012 [39].
AlexNet [103] consists of 8 layers, 5 layers of convolution and 3 dense, fully connected layers, overlapping overlay, abandonment, data augmentation, ReLU activations after each convolutive layer and fully connected, SGD with impulse [97]. AlexNet is used for image recognition in image analysis and is usually applied to issues involving semantic segmentation and high-resolution data classification tasks [39,70,73].
VGG (Visual Geometry Group): Consists of 13 convolution layers (in VGG16) & 16 convolution layers (in VGG19), 3 dense layers, pooling and three RELU units, very small responsive fields [108]. VGG is used for object recognition, classification of medical images [109,110] and image segmentation [18,36] VGG loses accuracy when the depth becomes too high.
ResNet (Residual Neural Network): Contains closed units or closed recurring units and has a strong similarity to recent successful elements applied in RNNs [103]. ResNet is characterized by: residual mapping, identity function, and a two-layer residual block, one layer learns from the residue, the other layer learns from the same function and has high level of performance in image classification [111] and audio analysis tasks [39,112].
GoogLeNet is built from 22 deep LAYERS CNN and 4 million parameters and contains several layer filters and stacked convolution layers [113]. It was used for batch normalization, image distortions, and RMSprop [103].
U-Net, developed by Ronneberger [101], addresses the problem of locating images of a standard CNN by extracting data features followed by reconstruction of the original dimension through an upsampling operation. U-Net is a type of Enconder-Decoder network in which the codification output belongs to the input space. U-Net is used in single-stage segmentation and classification [114], specifically in the location of cancerous lesions [38,115,116]. SegNet [39,117] is a U-Net variant that uses maximum grouping indices in the upsampling step that reduces the complexity of U-Net space [118].
RNNs were developed by Rumelhart et al. [119] using with efficiency the correlations existing between input data of a prediction problem, through which they process sequential data in relation to text analysis [84,119,120] in electronic medical records to predict diseases [121,122] and speech recognition [123]. RnN variants are: one-way, learning from the past and predicting the future and bidirectional that uses the future to restore the past. RNN has the following variants: LSTM, GRU, Recursive NNs and two-way RNNs (BiRNN). LSTMs were introduced by Hochreiter and Schmidhuber [39,103,124] and consist of: the gate of oblivion that alleviates the escape and explosion gradient, the entrance gate and the exit gate, the last two track the flow of data coming in and out of the cell. They were used in speech recognition [45], path prediction [46] and medical diagnosis [64], in which the authors proposed an LSTM network, called DeepCare, combining different types of data to identify clinical diseases.
GURs (recurrent unit gated) created by Kyunghyun Cho et al. in 2014 [48], solve the problem of increasing the time complexity of LSTM, when large amounts of data are used. The GRU consists of a reset gate in which it is decided how much information from the past is transmitted in the future, and an update gate that decides how much information from the past can be forgotten. GRU and LSTMs have similar applications especially in speech recognition [39,125].
The two-way recurring neural network and the Boltzmann BRNNs introduced by Schuster and Paliwal [44] are characterized by the fact that the hidden state is updated by using past information, as in a classic RNN, and by using information related to future moments. They were applied in handwriting and speech recognition, where they are used to detect missing parts of a sentence in a knowledge of the other words [41,126]. BM models are a family of RNNs that are easy to implement and that reproduce many probability distributions, BMs are used in image classification. BMs combined with other models are used to locate objects [39,40,127]. In the classification of images, BMs are used to identify the presence of a tumor [128]. BM models are slow and ineffective when the data size increases exponentially due to the complete connection between neurons [129]. A restricted BM was proposed in which relaxing the connections between neurons of the same or one-way connection between neurons would solve the problem of the classic BM model [5].
AEs, developed by Rumelhart et al. [119], consisting of encoder and decoder, with the aim of reducing the size of the data through significant representations and learning data characteristics for the reconstruction of outputs. They are used in applications in medical image analysis [72,130], natural language processing [67] and video analysis [68].
Additional variants of AE that can be found in the literature are variational AE (VAE). In a VAE, the encoder is represented by the probability density function of the input into the feature space and, after the encoding stage, a sampling of the new data using the PDF is added. Differently from the DAE and the SAE, a VAE is not a regularized AE, but is part of the generation class [39].
GAN it is used to generate synthetic training data from original data using latent distribution [131]. It consisted of two networks, a generator estimates false data from input data, and a discriminator, which differentiates fake data from real data and separates it in order to increase the quality of the data generated. GAN has two problems: the problem of the collapse of the mode, and the fact that, can become very unstable [103].
DBN: The DBN (Deep Network of Beliefs), created by Hinton [132], consists of two networks that build each other: of beliefs represented by an acyclic graph composed of layers of stochastic binary units with weighted and respectively weighted connections, restricted Boltzmann Machines which is a stochastic. DBNs are applied in image recognition and speech recognition, in classification to detect lesions in medical diagnosis and, in video recognition to identify the presence of persons [133], in speech recognition to understand missing words in a sentence [134] and in application on physiological signals to recognize human emotion [39,135,136].
DTN contains a characteristic extraction layer, which teaches a shared feature subspace in which marginal source distributions and target samples are drawn close and a layer of discrimination that match conditional distributions by classified transduction [103,106].
TDSN contains two parallel hidden representations that are combined using a bilinear mapping [137]. This arrangement provides better generalization compared to the architecture of a single module. The prejudices of the generalizers with regard to the learning set shall be inferred. It works effectively and better than an eco-validation strategy when used with multiple generalizers compared to individual generalizers.
DIM maximizes mutual information between an input and output of a highly flexible convolutive encoder [103,138] by forming another neural network that maximizes a lower limit on a divergence between the marginal product of encoder input and output. Estimates obtained by another network can be used to maximize the reciprocal information of the features in the input encoder. The memory requirement of the DIM is lower because it requires only encoder not decoder.

4.2. Combinations of Different DL Models Depending on the Type of Data Involved in the Problem to Be Solved

DL models can be combined in five different ways depending on the type of data involved in the problem to be solved. Of these, three types of HA (hybrid architectures), namely the integrated model, the built-in model and the whole model.
In the integrated model, the output of the convolution layer is transmitted directly as input to other architectures to the residual attention network, the recurrent convolutive neural network (RCNN) and the model of the recurrent residual convolutive neural network (IRRCNN) [103,139].
In the built-in model (the improved common hybrid CNN-BiLSTM), the size reduction model and the classification model perform together, the results of one represent the inputs for the other model. In the model (EJH-CNN-BiLTM), several basic models are combined.
In the transfer learning model (TL) is trained and uses the same type of problem. CNN models that use the TL model are VGG (e.g., VGG16 or VGG19), GoogLeNet (e.g., InceptionV3), Inception Network (Inception-v4), Repiuled Neural Network (e.g., ResNet50), AlexNet. Joint AB based DL combines max pooling, and careful sharing [103].

4.3. Combinations of Different DL Models to Benefit from the Characteristics of Each Model with Medical Applications Are: CNN + RNN, AE + CNN and GAN + CNN

CNN + RNN are used for the capabilities of the CNN feature extraction model and the RNNs [140]. Because the result of a CNN is a 3D value and an RNN works with 2D-data, a remodeling layer is, associated between CNN and RNN, to convert production of CNN into an array. CNN + RNN have been successfully applied in text analysis to identify missing words [141] and image analysis to increase the speed of magnetic resonance image storage [49,50]. CNN + RNN variants are obtained by replacing the Standard RNN component with an LSTM component [39,48,65].
AE + CNN architecture combines AE as a pre-training model when using data with high noise levels, and a CNN as a feature extractor model. AE + NVs have an application in image analysis to classify noisy medical images [76] and in the reconstruction of medical images [86,130].
GAN + CNN combines GAN as a pre-workout model to moderate the problem of over-mounting, and a CNN, used as a feature extractor. It has applications in image analysis [39,88,142].
The DL architectures applied especially in image analysis are CNN, AE and GAN. NVs preserve the spatial structure of the data, and are used as feature extractors (especially U-Net), AEs reduce the characteristics of complex images in the analysis process, and GANs are pre-training architectures that select input categories to control overfitting.
U-Net + Kite-Net + Attention U-Net + HarDNet-MSEG ahitecture, the DL model imagined by Luca, A.R. & all [143], combined model it designed takes into account the key features of the architectures involved: U-Net will be enhanced with a block context aggregation encoder and still retains the low-level image features that result from U-Net, but will generate slightly finer segmentation without adding costs due to context aggregation blocks; Kite-Net will contain a unit with attention gates and a Kite-Net decoder, in this way add a benefit of attention to the details of Kite-Net; a partial decoder like the one in the HarDNet-MSEG architecture used as the new U-Net decoder to reduce training time; U-Net Attention that suppresses irrelevant regions, key features, does not add significant computing costs, with a slightly smoother segmentation of image features. This combined DL model is not demonstrated in practice being a project [143,144].

4.4. Applications in Medicine and the Performance of DL Models Depending on the Therapeutic Areas in Which They Were Used

We further highlight the acquisitions in the study of deep learning and its applications in the analysis of the medical image [41]. You can easily identify references to image labeling and annotation, developing new deep learning models with increased performance, and new approaches to medical image processing:
  • diagnosis of cancer by using CNN with different number of layers [145],
  • studying deep learning optimization methods and applying in the analysis of medical images [146],
  • development of techniques used for endoscopic navigation [147],
  • highlighting the importance of data labelling and annotation and knowledge of model performance [148,149],
  • perfecting the layer-wise architecture of convolution networks [103], lesson the cost and calculation time for processor training [150],
  • description of the use of AI and its applications in the analysis [103] of medical images [151],
  • diagnosis in degenerative disorder using deep learning techniques [152] and,
  • detection of cancer by processing medical images using the medium change filter technique [153],
  • classification of cancer using histopathological images and highlighting the rapidity of Theano, superior tensor flow [153],
  • development of two-channel computational algorithms using DL (segmentation, extraction of characteristics, selection of characteristics and classification and classification, extraction of high-level captures respectively) [154],
  • malaria detection using a deep neural network (MM-ResNet) [155].
We will exemplify in Table 2 [37] applications in medicine and the performance of DL models depending on types of medical images and the therapeutic areas in which they were used.
Table 2. Objectives and performance of DL models in medical applications classified according to the therapeutic areas.

5. Description of Methods for Incorporating Data Types and the Applications in Which They Are Used

5.1. Schematically Present the Methods of Knowledge Incorporation and the Types of Data Used for DL Objectives in the Interpretation of Medical Images

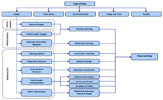
We will exemplify the methods of incorporation of medical knowledge and data according to the purpose of DL models in medical applications, namely, diagnosis-classification, detection, segmentation, reconstruction and recovery of medical images, generation of medical reports, see Figure 5.
Figure 5. Knowledge incorporation methods and data types used for DL objectives in the interpretation of medical images.

5.2. Classification in Medical Images

5.2.1. Methods of Incorporating Information

Transfer learning uses multimodal medical images and natural images.
Multitask learning uses medical data from other diseases.
Curriculum learning uses pattern training to incorporate medical data from doctors.
Network design uses diagnostic pattern from medical data from doctors.
Attention mechanism used areas doctors focus on from medical data from doctors.
Decision level fusion uses features doctors focus on from medical data from doctors.
Multi-task learning/network design used from medical data from doctors

5.2.2. Methods of Incorporation of Medical Data from Doctors for Diagnosis and Classification

Imaging doctors when interpreting medical images use patterns or procedures in diagnosing diseases. Incorporating these patterns and procedures from physicians into deep learning networks increases their performance.
Types of medical data used in deep learning models for diagnosing the disease:
  • paternal training,
  • paternal diagnosis,
  • target regions,
  • hand crafted features (appearance, structures, shapes),
  • related diagnostic information
  • other types of diagnostic-related information
(1). The training model consists in the curricular learning through which tasks, images evolve from simple to complex in the training process. The curriculum involves a suite of training samples classified in ascending order of learning difficulty. The training model through curricular learning introduced into the deep learning network is developed by [162].
(2). General models of diagnosis of doctors, namely, the patterns and procedures used by imaging doctors when interpreting medical images. Radiologists diagnose imaging in three stages in the interpretation of X-ray images of the chest: overview, local lesion regions and subsequently combine general data [163].
(3). The use of the diagnostic pattern of radiologists for the diagnosis of thoracic disease) by extracting and combining global and local traits is carried out in [163]. Target regions or “attention maps”. Imaging doctors focus on specific areas in the diagnosis of diseases, “warning maps”, which indicates the target areas when interpreting images.
(4). Attention features (appearance, structure, shapes), “handcrafted characteristics”, as they are made by doctors, can be described characteristics, asymmetry, edge, color, margin, shape, micro-calcification and echo pattern, acoustic attenuation, side acoustic shade, and also benign-malignant risk of pulmonary nodules is classified by six characteristics of nodules: calcification, sphericality, edge, spiculation and texture and other.
(5). Related Diagnostic Information (Merger at Decision Level, Characteristics Level Fusion, Imput-Level Fusion, Features as Labels).
Merger at decision-level. The CNN classifier model automatically extracts and combines by merger at the decision-making level of handcrafted characteristics and extracted characteristics (contrast, texture, spiculation of the image) from CNN, by merger-level decision-level results from two classifiers [164].
Characteristic-level fusion. Feature-level fusion model combines two handcrafted features, parameter less threshold adhesion statistics and gray-level co-occurrence matrix, with the five groups of deep learning features extracted from five different deep models [18,37].
Input-level fusion. Input-level fusion is achieved by the fact that handmade features are used as patches that describe specific features and are used as input for CNN followed by combination in solving the problem. In some models these patches are used as input into DScGAN to increase diagnostic performance.
Using features as labels of CNN. Image classification labels and labels of handmade features are included into deep learning patterns through the multi-task learning arhitecture to increase their performance.
(6). Other Types of Diagnostic-Related Information (Additional Labels, Additional Clinical Diagnostic Reports).
These are represented by additional labels and clinical diagnostic reports. Type of additional category labels for medical images, normal, malignant or benign, condition of the lesions is incorporated into a multi-task learning structure can improve the performance of the diagnosis of major classification load [18].
Additional clinical diagnostic reports. The clinical report is a summary of descriptions of the doctor made during the imaging examination.

5.3. Detection in Medical Images

We can exemplify four categories:
  • paternal training,
  • paternal diagnosis,
  • target regions,
  • hand crafted features (appearance, structures, shapes).

5.3.1. Paternal Training Is the Resolution of Tasks with Increasing Difficulties That Use Curricular Learning to Identify and Locate Lesions in Medical Images

CASED performs adaptive curriculum sampling to solve the problem of highly data imbalance and makes it possible for the model to distinguish nodules from immediate proximity and subsequently enlarges the hard-declassified global context, up to uniform categories in the empirical data pool. In this way, CASED is the most performant and is used in the detection of pulmonary nodules in thoracic CT [165].
LUNA16 also based on curricular learning is used in the detection of cardiac [166].

5.3.2. Paternal Diagnosis

Radiologists use patterns to locate lesions in medical images, namely:
  • Combine images in different settings (brightness and contrast),
  • Uses bilateral, transverse, adjacent images,
  • Radiologists combine collected images in different settings (brightness and contrast) to locate lesions by visual interpretation of CT images. In the same way is built a model with multi-viewing features (FPN) brightness and contrast, combined later using an attention module that identifies the position with an increase in accuracy compared to NIH DeepLesion [167].
  • Bilateral information is compared by radiologists when interpreting images.

5.3.3. Handmade Characteristics

Handmade characteristics, e.g., locations, structures, shapes are represented by “Hand-Crafted Characteristics” for Identifying target objects, nodules or lesions in medical images.

5.3.4. Target Regions

The description of the target regions, e.g., information, radiological reports, additional labels is extracted from the radiological information and coupled with the curricular learning and the results are used by the network in the ascending order of the difficulties.

5.4. Segmentation of Lesions and Organs into Medical Images

5.4.1. Incorporation of Data from Natural Datasets or Medical Data Sets

Transfer learning uses data from natural images for performance in the segmentation of the medical image. The transfer of the acquired data of a CNN arhitectures originally trained for segmenting WM hyper-intensity on old low-resolution data to new data from the same scanner, but with good image resolution is studied by [168].
Multimodal learning in which MRI, CT, are used simultaneously by pre-trained architecture deep learning.

5.4.2. Incorporation of Knowledge from Doctors

Training pattern. For the segmentation of lesions into medical images deep learning models used curriculum learning.
Diagnostic pattern. Specific patterns used by doctors and embedded in the network.
Characteristics of the image (shape, location, topology).
Radiologists rely on certain characteristics of the image, shape, position, typological lesions, when interpreting medical images.
There are three types of incorporation of features injuries from medical imaging in deep learning architectures:
  • incorporating the characteristics of the lesions in the post-processing stage,
  • incorporating the characteristics of the lesions as elements of regularization in the loss function,
  • learning the characteristics of the lesion through generational models.

5.4.3. Incorporation Handmade Characteristics from Doctors

For input fusion, handmade characteristics are transformed into input patches, subsequently, the original image patches and the tagged patches are inserted into a deep segmentation network [18].

5.5. Reconstruction of Medical Image

The objective is to reconstruct a diagnostic image from a series of measurements.

5.6. Recovery of Medical Image

Deep learning architecture use knowledge from natural images (pre-trained VGG model based on ImageNet) or medical data.

5.7. Generating Medical Reports

The deep learning models for image subtitles have been successfully applied for the automatic generation of medical reports [169,170]. Some templates in radiologist reports are used during the sentence generation process [80,167].
Model-agnostic method attempts to learn the short description of the text to explain this decision-making process [171] and transfer the visual characteristics of medical images to a graph of anomalies [18].
Module to incorporate the pre-built graph on multiple findings of the disease to help generate reports by using the IU-RR dataset [18,172].

5.8. Applications in Medicine, Methods of Incorporation of Types of Data, Datasets and Their Correlation

Imaging doctors combine data from different stages and experiences as opposed to DL models that incorporate the same types and modes of handcrafted features. Data quality and volume, annotations and labels, identification and automatic extraction of specific medical terms can help deep learning models perform in the tasks of image analysis [18] Simultaneous incorporation of different medical knowledge types features, labels, into DL architectures increases their performance (see Table 3) [102].
Table 3. Applications in medicine, methods of incorporation of types of data, datasets and their correlation.

6. Conclusions

In this paper, as a research novelty, we approached in a unitary way, the constituent elements of DL models:
  • Updated presentation of data types, DL models used in medical image analysis;
  • Correlation and contribution to the performance of DL models of the constituent elements: data type, incorporation methods and DL architectures;
  • Features and “key” tasks of DL models for the successful completion of tasks in applications in the interpretation of medical images.
The quality of the data and their volume, annotations and labels, the identification and automatic extraction of specific terms, from reports, guides, books in the medical field, can increase the diagnostic accuracy of doctors and help deep learning models perform in the tasks of image analysis. Doctors use a descriptive language, namely, contour, contrast, appearance, localization, topology, etc., or compare bilateral images. The incorporation of these representations, attributes from images, in DL architectures increase their performance.
Imaging doctors combine data from different stages and experiences as opposed to DL models that incorporate the same types and modes of handcrafted features. Data quality and volume, annotations and labels, identification and automatic extraction of specific medical terms can help deep learning models perform in the tasks of image analysis [18]. Incorporating these features, labels, into DL architectures increases their performance [102].
The diagnostic model, the training model simultaneously incorporates high-level and low-level knowledge (handcrafted features, anatomical priorities). High-level medical data is incorporated as input images, and low-level medical data is learned using specific network structures [18,237] and along with direct networking, information from low-level medical data can also be used to design training commands when combined with the easy-to-use training model [18,173]. Simultaneous incorporation of different medical knowledge types can increase performance of deep learning patterns in medical applications.
DL can be a support in solving complex problems, with uncertainties of options in investigations and therapy and could help medically and by filtering, providing data from literature. This aspect leads to a personalized medicine of the patient’s disease with diagnostic and therapeutic options based on scientific evidence. Another aspect is represented by the time encoded by the doctor in patient care, time gained by the constructive and effective support of DL in medical decision-making and synthesis activities.
The use of “key” characteristics specific to each constituent of DL models and the correct determination of their correlations, may be the subject of future research, with the aim of increasing the performance of DL models in the interpretation of medical images.

7. Research Problems

Problems in medical image analysis can be categorized as follows:
  • identification and automatic extraction and standardization of specific medical terms,
  • representation of medical knowledge,
  • incorporation of medical knowledge.
  • Problems in medical image analysis are related to:
  • medical images provided as data for deep-street models require: quality, volume, specificity, labelling.
  • providing data from doctors, descriptive data, labels are ambiguous for the same medical and non-standard references.
  • laborious time in data processing are problems to solve in the future.
  • lack of clinical trials demonstrating the benefits of using DL medical applications in reducing morbidity and mortality and improving patient quality of life [39,102,264,265].
Full analysis of the mechanism of realization of medical applications, from data, databases, methods of incorporation of knowledge into DL models and improvement of DL models to their performance transposed into medical applications lead to the following problems to be solved: identification and automatic extraction of specific terms from medical documents, representation of medical knowledge, incorporation of medical knowledge.
Specific medical terms and descriptive attributes corresponding to diseases in medical images, by incorporating in DL models improve their performance and therefore involve solving problems related to the identification and automatic extraction of specific terms from medical documents, the presentation of medical knowledge, the incorporation of medical knowledge.
Problems in medical image analysis are related to quality, volume, specificity and data labelling in medical images used for a particular action by DL. Also, the provision of data from doctors, handmade, ambiguous expressions for the same medical references, uncertain limits of segments in images, low resolution of images, annotations, labels and laborious time in data processing are problems to solve in the future.
Another problem is the lack of clinical trials demonstrating the benefits of using DL’s medical applications in reducing morbidity and mortality and improving the quality of life of patients.

8. Future Challenges

These consist of domain adaptation, knowledge graph, generational models, and network architecture search techniques.
The adaptation of the domain consisted of transferring information from a source domain to a target domain, such as adversarial learning [266], makes it narrow the domain change between source and target domain in input space [267], feature space [268,269] and output space [270,271]. It can be used to transfer knowledge of one set of medical data to another [212] even when they have different modes of imaging or belong to different diseases [18,168,272]. UDA (unsupervised adaptation of the field) that uses medical labels has demonstrated performance in disease diagnosis and organ segmentation [18,81,188,255,273].
The knowledge graph, which has the specificity of incorporating multimodal medical data achieves performance in the analysis of the medical image and the creation of medical reports [167]. The graphs of medical data describing, the relationship between different types of knowledge, the relationship between different diseases, the relationship between medical datasets and a type of medical data, help the models of deep learning to perform [274].
Generative models, GAN and AE are used for segmentation tasks in particular. GAN uses MRI datasets for CT image segmentation [18,225,272]. GAN is a type of unsupervised deep learning network used in medical image analysis. AE are used in extracting characteristics, shape priorities in objects such as organs or lesions, completely unsupervised and are easily incorporated into the process of network training [18,85,237].
In traditional machine learning, the common learning process is separated and is carried out only on certain models, data sets and tasks. Therefore, knowledge is not retained or transferred to each other models. Instead, in deep learning, transfer learning can use knowledge such as the weights and characteristics of a pre-trained model to prepare a new model, as well as to address problems in the task that has a smaller amount of data. Transfer learning with deep learning patterns is faster, has improved accuracy and/or needs less training data [275].
A new approach to transfer learning, to address the problem of lack of data training in medical imaging tasks is represented by the technique of learning by transfer called dual transfer learning. Using the characteristics learned to improve the performance of other tasks by, such as classification in skin lesions, such us, benign and malignant or in the case of breast lesions to classify histological mammary images into four classes: invasive carcinoma, in situ carcinoma, benign tumor and normal tissue [276].
Using cloud computing provides a solution for managing the enormous amount of data. It also helps to increase efficiency and reduce costs. In addition, it offers the flexibility to train DL architectures [104].
With the recent development of computing tools, including a chip for neural networks and a mobile GPU, we will see more deep learning applications on mobile devices. It will be easier for users to use DL [104].
Network Architecture Search Technique (NAS) can automatically identify a certain network architecture in computer vision tasks [277] and promises that use and performance in the medical field [18,278].
With audacity, hope and confidence in the realization of our scientific desires we, authors, we launch an appeal to the international scientific forum with the aim that the following ideas will be put into practice at the initiative of some standard researchers in the field, “voices heard and heard” and who have the power to flesh them out:
  • the establishment of a federation institution integrating scientific data and products specific to the field;
  • value categorization of industry-specific achievements;
  • launching challenges to be developed and completed;
  • facilitating the free circulation of discoveries, methods, formulas of scientific products within this federation institution;
  • establishing the board of the federation institution through the input and integration of “consequential brains” in the field;
  • the creation of a Hub of Ideas under coordination within the federation board with assignment of themes for development on specific teams;
  • joint effort for an idea launched within the federation institution;
  • an inventory of functional applications and methods, performing in the specific field;
  • the creation of a financing system to support and implement ideas specific to the field;
  • integration of researchers with notable ideas and performance limited funding or access to knowledge by belonging to geographical areas or institutions under represented internationally in the specific field.

Funding

Scientific research funded by the University of Medicine and Pharmacy “Gr. T. Popa” of Iasi, based on contract number 4714.

Conflicts of Interest

The authors declare no conflict of interest. The funders had no role in the design of the study; in the collection, analyses, or interpretation of data; in the writing of the manuscript, or in the decision to publish the results.

References

  1. Haskins, G.; Kruger, U.; Yan, P. Deep Learning in Medical Image Registration: A Survey. J. Mach. Vis. Appl. 2020, 31, 1–8. [Google Scholar] [CrossRef] [Green Version]
  2. Prevedello, L.M.; Halabi, S.S.; Shih, G.; Wu, C.C.; Kohli, M.D.; Chokshi, F.H.; Erickson, B.J.; Kalpathy-Cramer, J.; Andriole, K.P.; Flanders, A.E. Challenges related to artificial intelligence research in medical imaging and the importance of image analysis competitions. Radiol. Artif. Intell. 2019, 1, e180031. [Google Scholar] [CrossRef] [PubMed]
  3. Cheimariotis, G.A.; Riga, M.; Toutouzas, K.; Tousoulis, D.; Katsaggelos, A.; Maglaveras, N. Deep Learning Method to Detect Plaques in IVOCT Images. In Future Trends in Biomedical and Health Informatics and Cybersecurity in Medical Devices: Proceedings of the International Conference on Biomedical and Health Informatics, ICBHI 2019; Lin, K.-P., Magjarevic, R., de Carvalho, P., Eds.; Springer: Berlin/Heidelberg, Germany, 2019; Volume 74, pp. 389–395. [Google Scholar] [CrossRef]
  4. Halevy, A.; Norvig, P.; Pereira, F. The Unreasonable Effectiveness of Data. IEEE Intell. Syst. 2009, 24, 8–12. [Google Scholar] [CrossRef]
  5. Lundervold, A.S.; Lundervold, A. An overview of deep learning in medical imaging focusing on MRI. Z. Med. Phys. 2019, 29, 102–127. [Google Scholar] [CrossRef]
  6. Tan, J.; Huo, Y.; Liang, Z.; Li, L. Expert knowledge-infused deep learning for automatic lung nodule detection. J. Xray Sci. Technol. 2019, 27, 17–35. [Google Scholar] [CrossRef]
  7. Majtner, T.; Yildirim, S.Y.; Hardeberg, J. Combining deep learning and hand-crafted features for skin lesion classification. In Proceedings of the 2016 Sixth International Conference on Image Processing Theory, Tools and Applications (IPTA), Oulu, Finland, 12–15 December 2016; pp. 1–6. [Google Scholar] [CrossRef]
  8. Hussein, S.; Cao, K.; Song, Q.; Bagci, U. Risk Stratification of Lung Nodules Using 3D CNN-Based Multi-task Learning. arXiv 2017, arXiv:1704.08797. [Google Scholar]
  9. Liu, W.; Anguelov, D.; Erhan, E.; Szegedy, C.; Reed, S.; Fu, C.-F.; Berg, A.C. SSD: Single Shot MultiBox Detector. In Proceedings of the Computer Vision—ECCV 2016: 14th European Conference, Amsterdam, The Netherlands, 11–14 October 2016; ECCV 2016 Lecture Notes in Computer Science; Leibe, B., Matas, J., Sebe, N., Welling, M., Eds.; Springer: Cham, Switzerland, 2016; Volume 9905. [Google Scholar] [CrossRef] [Green Version]
  10. Liao, Q.; Ding, Y.; Jiang, Z.L.; Wang, X.; Zhang, C.; Zhang, Q. Multi-task deep convolutional neural network for cancer diagnosis. Neurocomputing 2019, 348, 66–73. [Google Scholar] [CrossRef]
  11. Tran, D.; Bourdev, L.; Fergus, R.; Torresani, L.; Paluri, M. Learning Spatiotemporal Features with 3D Convolutional Networks. In Proceedings of the IEEE International Conference on Computer Vision (ICCV), Santiago, Chile, 7–13 December 2015; pp. 4489–4497. [Google Scholar] [CrossRef] [Green Version]
  12. Chen, S.; Ma, K.; Zheng, Y. Med3D: Transfer Learning for 3D Medical Image Analysis. arXiv 2019, arXiv:abs/1904.00625. [Google Scholar]
  13. Valindria, V.; Pawlowski, N.; Rajchl, M.; Lavdas, I.; Aboagye, E.O.; Rockall, A.G.; Rueckert, D.; Glocker, B. Multi-modal Learning from Unpaired Images: Application to Multi-organ Segmentation in CT and MRI. In Proceedings of the 2018 IEEE Winter Conference on Applications of Computer Vision (WACV),Lake Tahoe, NV, USA, 12–15 March 2018; IEEE: Piscataway, NY, USA, 2018; pp. 547–556. [Google Scholar] [CrossRef] [Green Version]
  14. Qin, C.; Schlemper, J.; Caballero, J.; Price, A.N.; Hajnal, J.V.; Rueckert, D. Convolutional Recurrent Neural Networks for Dynamic MR Image Reconstruction. IEEE Trans. Med. Imaging 2019, 38, 280–290. [Google Scholar] [CrossRef] [Green Version]
  15. Schlemper, J.; Caballero, J.; Hajnal, J.V.; Price, A.N.; Rueckert, D. A Deep Cascade of Convolutional Neural Networks for Dynamic MR Image Reconstruction. IEEE Trans. Med. Imaging 2018, 37, 491–503. [Google Scholar] [CrossRef] [Green Version]
  16. Yang, D.; Xu, D.; Zhou, S.K.; Georgescu, B.; Chen, M.; Grbic, S.; Metaxas, D.; Comaniciu, D. Automatic Liver Segmentation Using an Adversarial Image-to-Image Network. In Proceedings of the Medical Image Computing and Computer Assisted Intervention—MICCAI 2017, Quebec City, QC, Canada, 11–13 September 2017; MICCAI 2017 Lecture Notes in Computer Science; Descoteaux, M., Maier-Hein, L., Franz, A., Jannin, P., Collins, D., Duchesne, S., Eds.; Springer: Cham, Switzerland, 2017; Volume 10435. [Google Scholar] [CrossRef] [Green Version]
  17. Ben Yedder, H.; Shokoufi, M.; Cardoen, B.; Golnaraghi, F.; Hamarneh, G. Limited-Angle Diffuse Optical Tomography Image Reconstruction Using Deep Learning. In Medical Image Computing and Computer Assisted Intervention—MICCAI 2019; MICCAI 2019 Lecture Notes in Computer Science; Shen, D., Liu, T., Peters, T.M., Staib, L.H., Essert, C., Zhou, S., Eds.; Springer: Cham, Switzerland, 2019; Volume 11764. [Google Scholar] [CrossRef]
  18. Xie, X.; Niu, J.; Liu, X.; Chen, Z.; Tang, S.; Yu, S. A survey on incorporating domain knowledge into deep learning for medical image analysis. Med. Image Anal. 2021, 69, 101985. [Google Scholar] [CrossRef]
  19. Dar, S.U.; Yurt, M.; Shahdloo, M.; Ildız, M.E.; Çukur, T. Synergistic Reconstruction and Synthesis via Generative Adversarial Networks for Accelerated Multi-Contrast MRI. arXiv 2018, arXiv:1805.10704v1. [Google Scholar]
  20. Huang, G.; Liu, Z.; Weinberger, K.Q. Densely Connected Convolutional Networks. In Proceedings of the 2017 IEEE Conference on Computer Vision and Pattern Recognition (CVPR), Honolulu, HI, USA, 21–26 July 2017; pp. 2261–2269. [Google Scholar] [CrossRef] [Green Version]
  21. Ren, S.; He, K.; Girshick, R.; Sun, J. Faster R-CNN: Towards Real-Time Object Detection with Region Proposal Networks. arXiv 2019, arXiv:1506.01497v3. [Google Scholar] [CrossRef] [PubMed] [Green Version]
  22. He, K.; Gkioxari, G.; Dollár, P.; Girshick, R.B. Mask R-CNN. In Proceedings of the 2017 IEEE International Conference on Computer Vision (ICCV), Venice, Italy, 22–29 October 2017; pp. 2980–2988. [Google Scholar] [CrossRef]
  23. Redmon, J.; Divvala, S.; Girshick, R.; Farhadi, A. You Only Look Once: Unified, Real-Time Object Detection. In Proceedings of the IEEE Conference on Computer Vision and Pattern Recognition (CVPR), Las Vegas, NV, USA, 27–30 June 2016; pp. 779–788. [Google Scholar] [CrossRef] [Green Version]
  24. Lin, T.; Goyal, P.; Girshick, R.; He, K.; Dollár, P. Focal Loss for Dense Object Detection. In Proceedings of the 2017 IEEE International Conference on Computer Vision (ICCV), Venice, Italy, 22–29 October 2017; pp. 2999–3007. [Google Scholar] [CrossRef] [Green Version]
  25. Ben-Cohen, A.; Klang, E.; Raskin, S.P.; Soffer, S.; Ben-Haim, S.; Konen, E.; Amitai, M.M.; Greenspan, H. Cross-modality synthesis from CT to PET using FCN and GAN networks for improved automated lesion detection. Eng. Appl. Artif. Intell. 2019, 186–194. [Google Scholar] [CrossRef] [Green Version]
  26. Long, J.; Shelhamer, E.; Darrell, T. Fully convolutional networks for semantic segmentation. In Proceedings of the IEEE Conference on Computer Vision and Pattern Recognition (CVPR), Boston, MA, USA, 7–12 June 2015; pp. 3431–3440. [Google Scholar] [CrossRef] [Green Version]
  27. Ronneberger, O.; Fischer, P.; Brox, T. U-Net: Convolutional Networks for Biomedical Image Segmentation. In Medical Image Computing and Computer-Assisted Intervention—MICCAI 2015; MICCAI 2015 Lecture Notes in Computer Science; Navab, N., Hornegger, J., Wells, W., Frangi, A., Eds.; Springer: Cham, Switzerland, 2015; Volume 9351. [Google Scholar] [CrossRef] [Green Version]
  28. Goodfellow, I.J.; Pouget-Abadie, J.; Mirza, M.; Xu, B.; Warde-Farley, D.; Ozair, S.; Courville, A.; Bengio, Y. Generative adversarial nets. In Proceedings of the 27th International Conference on Neural Information Processing Systems—Volume 2 (NIPS’14), Bangkok, Thailand, 18–22 November 2020; MIT Press: Cambridge, MA, USA, 2020; pp. 2672–2680. [Google Scholar]
  29. Gibson, E.; Giganti, F.; Hu, Y.; Bonmati, E.; Bandula, S.; Gurusamy, K.; Davidson, B.R.; Pereira, S.P.; Clarkson, M.J.; Barratt, D.C. Towards Image-Guided Pancreas and Biliary Endoscopy: Automatic Multi-organ Segmentation on Abdominal CT with Dense Dilated Networks. In Proceedings of the Medical Image Computing and Computer Assisted Intervention—MICCAI 2017; MICCAI 2017 Lecture Notes in Computer Science; Descoteaux, M., Maier-Hein, L., Franz, A., Jannin, P., Collins, D., Duchesne, S., Eds.; Springer: Cham, Switzerland, 2017; Volume 10433. [Google Scholar] [CrossRef]
  30. Christ, P.F.; Elshaer, M.E.A.; Ettlinger, F.; Tatavarty, S.; Bickel, M.; Bilic, P.; Rempfler, M.; Armbruster, M.; Hofmann, F.; D’Anastasi, M.; et al. Automatic Liver and Lesion Segmentation in CT Using Cascaded Fully Convolutional Neural Networks and 3D Conditional Random Fields. In Proceedings of the Medical Image Computing and Computer-Assisted Intervention—MICCAI 2016; MICCAI 2016 Lecture Notes in Computer Science; Ourselin, S., Joskowicz, L., Sabuncu, M., Unal, G., Wells, W., Eds.; Springer: Cham, Switzerland, 2016; Volume 9901. [Google Scholar] [CrossRef] [Green Version]
  31. Kamnitsas, K.; Ledig, C.; Newcombe, V.F.; Simpson, J.P.; Kane, A.D.; Menon, D.K.; Rueckert, D.; Glocker, B. Efficient multi-scale 3D CNN with fully connected CRF for accurate brain lesion segmentation. Med. Image Anal. 2017, 36, 61–78. [Google Scholar] [CrossRef]
  32. Yang, X.; Yu, L.; Wu, L.; Wang, Y.; Ni, D.; Qin, J.; Heng, P.-A. Fine-Grained Recurrent Neural Networks for Automatic Prostate Segmentation in Ultrasound Images. In Proceedings of the AAAI Conference on Artificial Intelligence, San Francisco, CA, USA, 4–9 February 2017; Volume 31. Available online: https://ojs.aaai.org/index.php/AAAI/article/view/10761 (accessed on 29 July 2021).
  33. Zhou, Z.; Siddiquee, M.; Tajbakhsh, N.; Liang, J. UNet++: A Nested U-Net Architecture for Medical Image Segmentation. In Proceedings of the Deep Learning in Medical Image Analysis and Multimodal Learning for Clinical Decision Support: 4th International Workshop, Québec City, QC, Canada, 14 September 2017; Springer: Berlin/Heidelberg, Germany, 2018. [Google Scholar] [CrossRef] [Green Version]
  34. Alom, M.Z.; Hasan, M.; Yakopcic, C.; Taha, T.; Asari, V. Recurrent Residual Convolutional Neural Network based on U-Net (R2U-Net) for Medical Image Segmentation. arXiv 2018, arXiv:abs/1802.06955. [Google Scholar]
  35. Gordienko, Y.; Gang, P.; Hui, J.; Zeng, W.; Kochura, Y.; Alienin, O.; Rokovyi, O.; Stirenko, S. Deep Learning with Lung Segmentation and Bone Shadow Exclusion Techniques for Chest X-Ray Analysis of Lung Cancer; Advances in Computer Science for Engineering and Education, Advances in Intelligent Systems and Computing; Springer: Cham, Germany, 2018; Volume 754, pp. 638–647. [Google Scholar] [CrossRef] [Green Version]
  36. Sathya, R.; Abraham, A. Comparison of Supervised and Unsupervised Learning Algorithms for Pattern Classification. IJARAI 2013, 2. [Google Scholar] [CrossRef] [Green Version]
  37. Nogales, A.; García-Tejedor, Á.J.; Monge, D.; Vara, J.S.; Antón, C. A survey of deep learning models in medical therapeutic areas. Artif. Intell. Med. 2021, 112, 102020. [Google Scholar] [CrossRef]
  38. Pesteie, M.; Abolmaesumi, P.; Rohling, R.N. Adaptive Augmentation of Medical Data Using Independently Conditional Variational Auto-Encoders. IEEE Trans. Med. Imaging 2019, 38, 2807–2820. [Google Scholar] [CrossRef] [PubMed]
  39. Piccialli, F.; di Somma, V.; Giampaolo, F.; Cuomo, S.; Fortino, G. A survey on deep learning in medicine: Why, how and when? Inf. Fusion 2021, 66, 111–137. [Google Scholar] [CrossRef]
  40. Kooi, T.; Litjens, G.; van Ginneken, B.; Gubern-Mérida, A.; Sánchez, C.I.; Mann, R.; den Heeten, A.; Karssemeijer, N. Large scale deep learning for computer aided detection of mammographic lesions. Med. Image Anal. 2017, 35, 303–312. [Google Scholar] [CrossRef]
  41. Suk, H.I.; Lee, S.W.; Shen, D. Hierarchical feature representation and multimodal fusion with deep learning for AD/MCI diagnosis. Neuroimage 2014, 101, 569–582. [Google Scholar] [CrossRef] [Green Version]
  42. Leibig, C.; Allken, V.; Ayhan, M.S.; Berens, P.; Wahl, S. Leveraging uncertainty information from deep neural networks for disease detection. Sci. Rep. 2017, 7, 17816. [Google Scholar] [CrossRef] [Green Version]
  43. Fang, L.; Wang, C.; Li, S.; Rabbani, H.; Chen, X.; Liu, Z. Attention to Lesion: Lesion-Aware Convolutional Neural Network for Retinal Optical Coherence Tomography Image Classification. IEEE Trans. Med. Imaging 2019, 38, 1959–1970. [Google Scholar] [CrossRef] [PubMed]
  44. Kim, E.K.; Kim, H.E.; Han, K.; Kang, B.J.; Sohn, Y.M.; Woo, O.H.; Lee, C.W. Applying Data-driven Imaging Biomarker in Mammography for Breast Cancer Screening: Preliminary Study. Sci. Rep. 2018, 8, 2762. [Google Scholar] [CrossRef] [PubMed] [Green Version]
  45. Ghesu, F.C.; Georgescu, B.; Zheng, Y.; Hornegger, J.; Comaniciu, D. Marginal Space Deep Learning: Efficient Architecture for Detection in Volumetric Image Data. In Proceedings of the Medical Image Computing and Computer-Assisted Intervention—MICCAI 2015; Lecture Notes in Computer Science; Springer: Cham, Switzerland, 2015; Volume 9349. [Google Scholar] [CrossRef]
  46. Anthimopoulos, M.; Christodoulidis, S.; Ebner, L.; Christe, A.; Mougiakakou, S. Lung Pattern Classification for Interstitial Lung Diseases Using a Deep Convolutional Neural Network. IEEE Trans. Med. Imaging 2016, 35, 1207–1216. [Google Scholar] [CrossRef] [PubMed]
  47. Van Grinsven, M.J.; van Ginneken, B.; Hoyng, C.B.; Theelen, T.; Sanchez, C.I. Fast Convolutional Neural Network Training Using Selective Data Sampling: Application to Hemorrhage Detection in Color Fundus Images. IEEE Trans. Med. Imaging 2016, 35, 1273–1284. [Google Scholar] [CrossRef]
  48. Cho, K.; Van Merriënboer, B.; Bahdanau, D.; Bengio, Y. On the properties of neural machine translation: Encoder-decoder approaches. arXiv 2014, preprint. arXiv:1409.1259. [Google Scholar]
  49. Lee, J.; Nishikawa, R.M. Automated mammographic breast density estimation using a fully convolutional network. Med. Phys. 2018, 45, 1178–1190. [Google Scholar] [CrossRef] [PubMed]
  50. Esses, S.J.; Lu, X.; Zhao, T.; Shanbhogue, K.; Dane, B.; Bruno, M.; Chandarana, H. Automated image quality evaluation of T2-weighted liver MRI utilizing deep learning architecture. J. Magn. Reson. Imaging 2018, 47, 723–728. [Google Scholar] [CrossRef]
  51. Quellec, G.; Charrière, K.; Boudi, Y.; Cochener, B.; Lamard, M. Deep image mining for diabetic retinopathy screening. Med. Image Anal. 2017, 39, 178–193. [Google Scholar] [CrossRef] [PubMed] [Green Version]
  52. Saha, S.K.; Fernando, B.; Cuadros, J.; Xiao, D.; Kanagasingam, Y. Automated Quality Assessment of Colour Fundus Images for Diabetic Retinopathy Screening in Telemedicine. J. Digit. Imaging 2018, 31, 869–878. [Google Scholar] [CrossRef]
  53. Chaudhari, A.S.; Fang, Z.; Kogan, F.; Wood, J.; Stevens, K.J.; Gibbons, E.K.; Lee, J.H.; Gold, G.E.; Hargreaves, B.A. Super-resolution musculoskeletal MRI using deep learning. Magn. Reson. Med. 2018, 80, 2139–2154. [Google Scholar] [CrossRef] [PubMed]
  54. Xie, Y.; Zhang, J.; Xia, Y.; Fulham, M.; Zhang, Y. Fusing texture, shape and deep model-learned information at decision level for automated classification of lung nodules on chest, C.T. Inf. Fusion 2018, 42, 102–110. [Google Scholar] [CrossRef]
  55. Sujit, S.J.; Coronado, I.; Kamali, A.; Narayana, P.A.; Gabr, R.E. Automated image quality evaluation of structural brain MRI using an ensemble of deep learning networks. J. Magn. Reson. Imaging 2019, 50, 1260–1267. [Google Scholar] [CrossRef] [PubMed]
  56. Xie, Y.; Xia, Y.; Zhang, J.; Song, Y.; Feng, D.; Fulham, M.; Cai, W. Knowledge-based Collaborative Deep Learning for Benign-Malignant Lung Nodule Classification on Chest, C.T. IEEE Trans. Med. Imaging 2019, 38, 991–1004. [Google Scholar] [CrossRef]
  57. Rezaei, S.; Emami, A.; Zarrabi, H.; Rafiei, S.; Najarian, K.; Karimi, N.; Samavi, S.; Soroushmehr, S.R. Gland Segmentation in Histopathology Images Using Deep Networks and Handcrafted Features. In Proceedings of the 2019 41st Annual International Conference of the IEEE Engineering in Medicine and Biology Society (EMBC), Berlin, Germany, 23–27 July 2019; pp. 1031–1034. [Google Scholar] [CrossRef] [Green Version]
  58. Cheng, J.Z.; Ni, D.; Chou, Y.H.; Qin, J.; Tiu, C.M.; Chang, Y.C.; Huang, C.S.; Shen, D.; Chen, C.M. Computer-Aided Diagnosis with Deep Learning Architecture: Applications to Breast Lesions in US Images and Pulmonary Nodules in CT Scans. Sci. Rep. 2016, 6, 24454. [Google Scholar] [CrossRef] [PubMed] [Green Version]
  59. Azizi, S.; Mousavi, P.; Yan, P.; Tahmasebi, A.; Kwak, J.T.; Xu, S.; Turkbey, B.; Choyke, P.; Pinto, P.; Wood, B.; et al. Transfer learning from RF to B-mode temporal enhanced ultrasound features for prostate cancer detection. Int. J. Comput. Assist Radiol. Surg. 2017, 12, 1111–1121. [Google Scholar] [CrossRef]
  60. Han, X.; Wang, J.; Zhou, W.; Chang, C.; Ying, S.; Shi, J. Deep Doubly Supervised Transfer Network for Diagnosis of Breast Cancer with Imbalanced Ultrasound Imaging Modalities. In Proceedings of the Medical Image Computing and Computer Assisted Intervention—MICCAI 2020; MICCAI 2020 Lecture Notes in Computer Science; Springer; Cham, Switzerland, 2020; Volume 12266. [Google Scholar] [CrossRef]
  61. Maicas, G.; Bradley, A.P.; Nascimento, J.C.; Reid, I.; Carneiro, G. Training Medical Image Analysis Systems like Radiologists. In Proceedings of the Medical Image Computing and Computer Assisted Intervention—MICCAI 2018; MICCAI 2018 Lecture Notes in Computer Science; Springer: Cham, Switzerland, 2018; Volume 11070. [Google Scholar] [CrossRef] [Green Version]
  62. Zhao, R.; Chen, X.; Chen, Z.; Li, S. EGDCL: An Adaptive Curriculum Learning Framework for Unbiased Glaucoma Diagnosis. In Proceedings of the Computer Vision—ECCV 2020; ECCV 2020 Lecture Notes in Computer Science; Vedaldi, A., Bischof, H., Brox, T., Frahm, J.M., Eds.; Springer: Cham, Switzerland, 2020; Volume 12366. [Google Scholar] [CrossRef]
  63. Gonzalez-Diaz, I. DermaKNet: Incorporating the Knowledge of Dermatologists to Convolutional Neural Networks for Skin Lesion Diagnosis. IEEE J. Biomed. Health Inform. 2019, 23, 547–559. [Google Scholar] [CrossRef]
  64. Yasaka, K.; Akai, H.; Kunimatsu, A.; Abe, O.; Kiryu, S. Liver Fibrosis: Deep Convolutional Neural Network for Staging by Using Gadoxetic Acid-enhanced Hepatobiliary Phase MR Images. Radiology 2018, 287, 146–155. [Google Scholar] [CrossRef]
  65. Yap, M.H.; Pons, G.; Marti, J.; Ganau, S.; Sentis, M.; Zwiggelaar, R.; Davison, A.K.; Marti, R.; Yap, M.H.; Pons, G.; et al. Automated Breast Ultrasound Lesions Detection Using Convolutional Neural Networks. IEEE J. Biomed. Health Inform. 2018, 22, 1218–1226. [Google Scholar] [CrossRef] [Green Version]
  66. Bar, Y.; Diamant, I.; Wolf, L.; Greenspan, H. Deep learning with non-medical training used for chest pathology identification. In Proceedings of the SPIE Proceedings 9414, Medical Imaging 2015: Computer-Aided Diagnosis, 94140V (20 March 2015), Orlando, FL, USA, 21–26 February 2015. [Google Scholar] [CrossRef]
  67. Van der Burgh, H.K.; Schmidt, R.; Westeneng, H.J.; de Reus, M.A.; van den Berg, L.H.; van den Heuvel, M.P. Deep learning predictions of survival based on MRI in amyotrophic lateral sclerosis. Neuroimage Clin. 2016, 13, 361–369. [Google Scholar] [CrossRef] [PubMed]
  68. Lee, C.S.; Baughman, D.M.; Lee, A.Y. Deep learning is effective for the classification of OCT images of normal versus Age-related Macular Degeneration. Ophthalmol. Retina 2017, 1, 322–327. [Google Scholar] [CrossRef]
  69. Cui, H.; Xu, Y.; Li, W.; Wang, L.; Duh, H. Collaborative Learning of Cross-channel Clinical Attention for Radiotherapy-Related Esophageal Fistula Prediction from, CT. In Proceedings of the Medical Image Computing and Computer Assisted Intervention—MICCAI 2020, Lima, Peru, 4–8 October 2020; MICCAI 2020 Lecture Notes in Computer Science; Springer: Cham, Switzerland, 2020; Volume 12261. [Google Scholar] [CrossRef]
  70. Kipf, T.N.; Welling, M. Semi-Supervised Classification with Graph Convolutional Networks. arXiv 2016, arXiv:609.02907v4. [Google Scholar]
  71. Wang, J.; Ding, H.; Bidgoli, F.A.; Zhou, B.; Iribarren, C.; Molloi, S.; Baldi, P. Detecting Cardiovascular Disease from Mammograms with Deep Learning. IEEE Trans. Med. Imaging 2017, 36, 1172–1181. [Google Scholar] [CrossRef]
  72. Iakovidis, D.K.; Georgakopoulos, S.V.; Vasilakakis, M.; Koulaouzidis, A.; Plagianakos, V.P. Detecting and Locating Gastrointestinal Anomalies Using Deep Learning and Iterative Cluster Unification. IEEE Trans. Med. Imaging 2018, 37, 2196–2210. [Google Scholar] [CrossRef]
  73. Elman, J.L. Finding Structure in Time. Cogn. Sci. 1990, 14, 179–211. [Google Scholar] [CrossRef]
  74. Xie, X.; Niu, J.; Liu, X.; Li, Q.; Wang, Y.; Han, J.; Tang, S. DG-CNN: Introducing Margin Information into CNN for Breast Cancer Diagnosis in Ultrasound Images. J. Comput. Sci. Technol. 2020, 1. [Google Scholar] [CrossRef]
  75. Zhang, B.; Wang, Z.; Gao, J.; Rutjes, C.; Nufer, K.; Tao, D.; Feng, D.D.; Menzies, S.W. Short-Term Lesion Change Detection for Melanoma Screening with Novel Siamese Neural Network. IEEE Trans. Med. Imaging 2021, 40, 840–851. [Google Scholar] [CrossRef] [PubMed]
  76. Du, X.; Kurmann, T.; Chang, P.L.; Allan, M.; Ourselin, S.; Sznitman, R.; Kelly, J.D.; Stoyanov, D. Articulated Multi-Instrument 2-D Pose Estimation Using Fully Convolutional Networks. IEEE Trans. Med. Imaging 2018, 37, 1276–1287. [Google Scholar] [CrossRef] [Green Version]
  77. Carneiro, G.; Nascimento, J.C.; Freitas, A. The Segmentation of the Left Ventricle of the Heart from Ultrasound Data Using Deep Learning Architectures and Derivative-Based Search Methods. IEEE Trans. Med. Imaging 2012, 21, 968–982. [Google Scholar] [CrossRef] [PubMed] [Green Version]
  78. Chen, C.-M.; Huang, Y.-S.; Fang, P.-W.; Liang, C.-W.; Chang, R.-F. A computer-aided diagnosis system for differentiation and delineation of malignant regions on whole-slide prostate histopathology image using spatial statistics and multidimensional DenseNet. Med. Phys. 2020, 47, 1021–1033. [Google Scholar] [CrossRef] [PubMed]
  79. Xue, Y.; Zhang, R.; Deng, Y.; Chen, K.; Jiang, T. A preliminary examination of the diagnostic value of deep learning in hip osteoarthritis. PLoS ONE 2017, 12, e0178992. [Google Scholar] [CrossRef] [Green Version]
  80. Li, S.; Wei, J.; Chan, H.P.; Helvie, M.A.; Roubidoux, M.A.; Lu, Y.; Zhou, C.; Hadjiiski, L.M.; Samala, R.K. Computer-aided assessment of breast density: Comparison of supervised deep learning and feature-based statistical learning. Phys. Med. Biol. 2018, 63, 025005. [Google Scholar] [CrossRef] [PubMed]
  81. Zhang, C.; Wu, S.; Lu, Z.; Shen, Y.; Wang, J.; Huang, P.; Lou, J.; Liu, C.; Xing, L.; Zhang, J.; et al. Hybrid adversarial-discriminative network for leukocyte classification in leukemia. Med. Phys. 2020, 47, 3732–3744. [Google Scholar] [CrossRef] [PubMed]
  82. Huynh, B.Q.; Li, H.; Giger, M.L. Digital mammographic tumor classification using transfer learning from deep convolutional neural networks. J. Med. Imaging 2016, 3, 034501. [Google Scholar] [CrossRef] [PubMed]
  83. Ning, Z.; Luo, J.; Li, Y.; Han, S.; Feng, Q.; Xu, Y.; Chen, W.; Chen, T.; Zhang, Y. Pattern Classification for Gastrointestinal Stromal Tumors by Integration of Radiomics and Deep Convolutional Features. IEEE J. Biomed. Health Inform. 2019, 23, 1181–1191. [Google Scholar] [CrossRef]
  84. Choi, H.; Ha, S.; Im, H.J.; Paek, S.H.; Lee, D.S. Refining diagnosis of Parkinson’s disease with deep learning-based interpretation of dopamine transporter imaging. NeuroImage Clin. 2017, 16, 586–594. [Google Scholar] [CrossRef]
  85. Luo, B.; Shen, J.; Cheng, S.; Wang, Y.; Pantic, M. Shape Constrained Network for Eye Segmentation in the Wild. In Proceedings of the IEEE/CVF Winter Conference on Applications of Computer Vision (WACV), Snowmass Village, CO, USA, 1–5 March 2020; pp. 1952–1960. [Google Scholar]
  86. Wimmer, G.; Hegenbart, S.; Vecsei, A.; Uhl, A. Convolutional Neural Network Architectures for the Automated Diagnosis of Celiac Disease. In Computer-Assisted and Robotic Endoscopy; CARE 2016 Lecture Notes in Computer Science; Springer: Berlin/Heidelberg, Germany, 2017; Volume 10170. [Google Scholar] [CrossRef]
  87. Kim, K.H.; Choi, S.H.; Park, S.H. Improving Arterial Spin Labeling by Using Deep Learning. Radiology 2018, 287, 658–666. [Google Scholar] [CrossRef]
  88. Song, Y.; Zhang, L.; Chen, S.; Ni, D.; Lei, B.; Wang, T. Accurate Segmentation of Cervical Cytoplasm and Nuclei Based on Multiscale Convolutional Network and Graph Partitioning. IEEE Trans. Biomed. Eng. 2015, 62, 2421–2433. [Google Scholar] [CrossRef]
  89. Moradi, M.; Gur, Y.; Wang, H.; Prasanna, P.; Syeda-Mahmood, T. A hybrid learning approach for semantic labeling of cardiac CT slices and recognition of body position. In Proceedings of the 2016 IEEE 13th International Symposium on Biomedical Imaging (ISBI), Prague, Czech Republic, 13–16 April 2016; pp. 1418–1421. [Google Scholar] [CrossRef]
  90. Khosravan, N.; Celik, H.; Turkbey, B.; Jones, E.C.; Wood, B.; Bagci, U. A collaborative computer aided diagnosis (C-CAD) system with eye-tracking, sparse attentional model, and deep learning. Med. Image Anal. 2019, 51, 101–115. [Google Scholar] [CrossRef] [PubMed]
  91. Betancur, J.; Commandeur, F.; Motlagh, M.; Sharir, T.; Einstein, A.J.; Bokhari, S.; Fish, M.B.; Ruddy, T.D.; Kaufmann, P.; Sinusas, A.J.; et al. Deep Learning for Prediction of Obstructive Disease From Fast Myocardial Perfusion SPECT: A Multicenter Study. JACC Cardiovasc. Imaging 2018, 11, 1654–1663. [Google Scholar] [CrossRef]
  92. Shin, H.C.; Roth, H.R.; Gao, M.; Lu, L.; Xu, Z.; Nogues, I.; Yao, J.; Mollura, D.; Summers, R.M. Deep Convolutional Neural Networks for Computer-Aided Detection: CNN Architectures, Dataset Characteristics and Transfer Learning. IEEE Trans. Med. Imaging 2016, 35, 1285–1298. [Google Scholar] [CrossRef] [Green Version]
  93. Mitsuhara, M.; Fukui, H.; Sakashita, Y.; Ogata, T.; Hirakawa, T.; Yamashita, T.; Fujiyoshi, H. Embedding Human Knowledge into Deep Neural Network via Attention Map. arXiv 2019, arXiv:1905.03540v4. [Google Scholar]
  94. Jiang, F.; Jiang, Y.; Zhi, H.; Dong, Y.; Li, H.; Ma, S.; Wang, Y.; Dong, Q.; Shen, H.; Wang, Y. Artificial intelligence in healthcare: Past, present and future. Stroke Vasc. Neurol. 2017, 2, 230–243. [Google Scholar] [CrossRef]
  95. Bakator, M.; Radosav, D. Deep Learning and Medical Diagnosis: A Review of Literature. Multimodal Technol. Interact. 2018, 2, 47. [Google Scholar] [CrossRef] [Green Version]
  96. Hecht-Nielsen, R. Neurocomputing: Picking the human brain. IEEE Spectr. 1988, 25, 36–41. [Google Scholar] [CrossRef]
  97. Krizhevsky, A.; Sutskever, I.; Hinton, G.E. ImageNet Classification with Deep Convolutional Neural Networks. In Advances in Neural Information Processing Systems 25; Pereira, F., Burges, C.J.C., Bottou, L., Weinberger, K.Q., Eds.; MIT press: Cambridge, MA, USA, 2012; pp. 1097–1105. [Google Scholar]
  98. Arasu, A.; Garcia-Molina, H. Extracting Structured Data from Web Pages. In Proceedings of the 2003 ACM SIGMOD International Conference on Management of Data, San Diego, CA, USA, 9–12 June 2003; pp. 337–348. [Google Scholar] [CrossRef]
  99. Vizcarra, J.; Place, R.; Tong, L.; Gutman, D.; Wang, M.D. Fusion in Breast Cancer Histology Classification. ACM BCB 2019, 2019, 485–493. [Google Scholar] [CrossRef]
  100. Velicer, W.F.; Molenaar, P.C. Time Series Analysis for Psychological Research. In Handbook of Psychology, 2nd ed.; Weiner, I., Schinka, J.A., Velicer, W.F., Eds.; Wiley: Hoboken, NJ, USA, 2012. [Google Scholar] [CrossRef]
  101. LeCun, Y.; Boser, B.; Denker, J.S.; Henderson, D.; Howard, R.E.; Hubbard, W.; Jackel, L.D. Backpropagation Applied to Handwritten Zip Code Recognition. Neural Comput. 1989, 1, 541–551. [Google Scholar] [CrossRef]
  102. Ursuleanu, T.F.; Luca, A.R.; Gheorghe, L.; Grigorovici, R.; Iancu, S.; Hlusneac, M.; Preda, C.; Grigorovici, A. Unified Analysis Specific to the Medical Field in the Interpretation of Medical Images through the Use of Deep Learning. E-Health Telecommun. Syst. Netw. 2021, 10, 41–74. [Google Scholar] [CrossRef]
  103. Pandey, B.; Pandey, D.K.; Mishra, B.P.; Rhmann, W. A comprehensive survey of deep learning in the field of medical imaging and medical natural language processing: Challenges and research directions. J. King Saud Univ. Comput. Inf. Sci. 2021. [Google Scholar] [CrossRef]
  104. Alzubaidi, L.; Zhang, J.; Humaidi, A.J.; Al-Dujaili, A.; Duan, Y.; Al-Shamma, O.; Santamaría, J.; Fadhel, M.A.; Al-Amidie, M.; Farhan, L. Review of deep learning: Concepts, CNN architectures, challenges, applications, future directions. J. Big Data 2021, 8, 53. [Google Scholar] [CrossRef]
  105. Wang, X.; Liang, G.; Zhang, Y.; Blanton, H.; Bessinger, Z.; Jacobs, N. Inconsistent Performance of Deep Learning Models on Mammogram Classification. J. Am. Coll. Radiol. 2020, 17, 796–803. [Google Scholar] [CrossRef] [PubMed] [Green Version]
  106. McKinney, S.M.; Sieniek, M.; Godbole, V.; Godwin, J.; Antropova, N.; Ashrafian, H.; Back, T.; Chesus, M.; Corrado, G.S.; Darzi, A.; et al. International evaluation of an AI system for breast cancer screening. Nat. Cell Biol. 2020, 577, 89–94. [Google Scholar] [CrossRef]
  107. Bai, J.; Posner, R.; Wang, T.; Yang, C.; Nabavi, S. Applying deep learning in digital breast tomosynthesis for automatic breast cancer detection: A review. Med. Image Anal. 2021, 71, 102049. [Google Scholar] [CrossRef] [PubMed]
  108. Simonyan, K.; Zisserman, A. Very Deep Convolutional Networks for Large-Scale Image Recognition. arXiv 2014, arXiv:1409.1556v6. [Google Scholar]
  109. León, J.; Escobar, J.J.; Ortiz, A.; Ortega, J.; González, J.; Martín-Smith, P.; Gan, J.Q.; Damas, M. Deep learning for EEG-based Motor Imagery classification: Accuracy-cost trade-off. PLoS ONE 2020, 15, e0234178. [Google Scholar] [CrossRef] [PubMed]
  110. Hochreiter, S.; Schmidhuber, J. Long short-term memory. Neural Comput. 1997, 9, 1735–1780. [Google Scholar] [CrossRef]
  111. Saravanan, S.; Juliet, S. Deep Medical Image Reconstruction with Autoencoders using Deep Boltzmann Machine Training. EAI Endorsed Trans. Pervasive Health Technol. 2020, 6, e2. [Google Scholar] [CrossRef]
  112. Gondara, L. Medical Image Denoising Using Convolutional Denoising Autoencoders. In Proceedings of the 2016 IEEE 16th International Conference on Data Mining Workshops (ICDMW), Barcelona, Spain, 12–15 December 2016; pp. 241–246. [Google Scholar] [CrossRef] [Green Version]
  113. Zhou, B.; Khosla, A.; Lapedriza, A.; Torralba, A.; Oliva, A. Places: An Image Database for Deep Scene Understanding. arXiv 2016, arXiv:1610.02055v1. [Google Scholar] [CrossRef]
  114. Nowling, R.J.; Bukowy, J.; McGarry, S.D.; Nencka, A.S.; Blasko, O.; Urbain, J.; Lowman, A.; Barrington, A.; Banerjee, A.; Iczkowski, K.A.; et al. Classification before Segmentation: Improved U-Net Prostate Segmentation. In Proceedings of the 2019 IEEE EMBS International Conference on Biomedical & Health Informatics (BHI), Chicago, IL, USA, 19–22 May 2019; pp. 1–4. [Google Scholar] [CrossRef]
  115. Yu, E.M.; Iglesias, J.E.; Dalca, A.V.; Sabuncu, M.R. An Auto-Encoder Strategy for Adaptive Image Segmentation. In Proceedings of the Third Conference on Medical Imaging with Deep Learning (PMLR), Montreal, QC, Canada, 6–8 July 2020; Volume 121, pp. 881–891. [Google Scholar]
  116. Uzunova, H.; Schultz, S.; Handels, H.; Ehrhardt, J. Unsupervised pathology detection in medical images using conditional variational autoencoders. Int. J. CARS 2019, 14, 451–461. [Google Scholar] [CrossRef]
  117. Chen, M.; Shi, X.; Zhang, Y.; Wu, D.; Guizani, M. Deep Features Learning for Medical Image Analysis with Convolutional Autoencoder Neural Network. IEEE Trans. Big Data 2017, 1. [Google Scholar] [CrossRef]
  118. Saltz, J.; Gupta, R.; Hou, L.; Kurc, T.; Singh, P.; Nguyen, V.; Samaras, D.; Shroyer, K.R.; Zhao, T.; Batiste, R.; et al. Spatial Organization and Molecular Correlation of Tumor-Infiltrating Lymphocytes Using Deep Learning on Pathology Images. Cell Rep. 2018, 23, 181–193.e7. [Google Scholar] [CrossRef] [PubMed] [Green Version]
  119. Rumelhart, D.; Hinton, G.; Williams, R. Learning representations by back-propagating errors. Nature 1986, 323, 533–536. [Google Scholar] [CrossRef]
  120. Lam, C.; Yu, C.; Huang, L.; Rubin, D. Retinal Lesion Detection with Deep Learning Using Image Patches. Investig. Opthalmol. Vis. Sci. 2018, 59, 590–596. [Google Scholar] [CrossRef]
  121. Rajaraman, S.; Antani, S.; Poostchi, M.; Silamut, K.; Hossain, A.; Maude, R.; Jaeger, S.; Thoma, G.R. Pre-trained convolutional neural networks as feature extractors toward improved malaria parasite detection in thin blood smear images. PeerJ 2018, 6, e4568. [Google Scholar] [CrossRef]
  122. Nielsen, A.; Hansen, M.B.; Tietze, A.; Mouridsen, K. Prediction of Tissue Outcome and Assessment of Treatment Effect in Acute Ischemic Stroke Using Deep Learning. Stroke 2018, 49, 1394–1401. [Google Scholar] [CrossRef] [PubMed]
  123. Lee, H.C.; Ryu, H.G.; Chung, E.J.; Jung, C.W. Prediction of Bispectral Index during Target-controlled Infusion of Propofol and Remifentanil: A Deep Learning Approach. Anesthesiology 2018, 128, 492–501. [Google Scholar] [CrossRef]
  124. Zeng, L.L.; Wang, H.; Hu, P.; Yang, B.; Pu, W.; Shen, H.; Chen, X.; Liu, Z.; Yin, H.; Tan, Q.; et al. Multi-Site Diagnostic Classification of Schizophrenia Using Discriminant Deep Learning with Functional Connectivity MRI. EBioMedicine 2018, 30, 74–85. [Google Scholar] [CrossRef] [Green Version]
  125. Kooi, T.; Van Ginneken, B.; Karssemeijer, N.; den Heeten, A. Discriminating solitary cysts from soft tissue lesions in mammography using a pretrained deep convolutional neural network. Med. Phys. 2017, 44, 1017–1027. [Google Scholar] [CrossRef] [Green Version]
  126. Heinsfeld, A.S.; Franco, A.R.; Craddock, R.C.; Buchweitz, A.; Meneguzzi, F. Identification of autism spectrum disorder using deep learning and the ABIDE dataset. NeuroImage Clin. 2018, 17, 16–23. [Google Scholar] [CrossRef]
  127. Wang, J.; Yang, X.; Cai, H.; Tan, W.; Jin, C.; Li, L. Discrimination of Breast Cancer with Microcalcifications on Mammography by Deep Learning. Sci. Rep. 2016, 6, 27327. [Google Scholar] [CrossRef]
  128. Fu, H.; Cheng, J.; Xu, Y.; Zhang, C.; Wong, D.W.K.; Liu, J.; Cao, X. Disc-Aware Ensemble Network for Glaucoma Screening From Fundus Image. IEEE Trans. Med. Imaging 2018, 37, 2493–2501. [Google Scholar] [CrossRef] [Green Version]
  129. Yu, C.; Yang, S.; Kim, W.; Jung, J.; Chung, K.-Y.; Lee, S.W.; Oh, B. Correction: Acral melanoma detection using a convolutional neural network for dermoscopy images. PLoS ONE 2018, 13, e0196621. [Google Scholar] [CrossRef] [Green Version]
  130. Han, S.S.; Park, G.H.; Lim, W.; Kim, M.S.; Na, J.I.; Park, I.; Chang, S.E. Deep neural networks show an equivalent and often superior performance to dermatologists in onychomycosis diagnosis: Automatic construction of onychomycosis datasets by region-based convolutional deep neural network. PLoS ONE 2018, 13, e0191493. [Google Scholar] [CrossRef] [PubMed] [Green Version]
  131. Hsieh, Y.J.; Tseng, H.C.; Chin, C.L.; Shao, Y.H.; Tsai, T.Y. Based on DICOM RT Structure and Multiple Loss Function Deep Learning Algorithm in Organ Segmentation of Head and Neck Image. In Proceedings of the Future Trends in Biomedical and Health Informatics and Cybersecurity in Medical Devices: Proceedings of the International Conference on Biomedical and Health Informatics, ICBHI 2019, Taipei, Taiwan, 17–20 April 2019; Springer: Berlin/Heidelberg, Germany, 2020; Volume 74, pp. 428–435. [Google Scholar] [CrossRef]
  132. Ngo, T.A.; Lu, Z.; Carneiro, G. Combining deep learning and level set for the automated segmentation of the left ventricle of the heart from cardiac cine magnetic resonance. Med. Image Anal. 2017, 35, 159–171. [Google Scholar] [CrossRef] [PubMed]
  133. Hinton, G.; Vinyals, O.; Dean, J. Distilling the knowledge in a neural network. arXiv 2015, arXiv:1503.02531. [Google Scholar]
  134. Araújo, T.; Aresta, G.; Castro, E.M.; Rouco, J.; Aguiar, P.; Eloy, C.; Polónia, A.; Campilho, A. Classification of breast cancer histology images using Convolutional Neural Networks. PLoS ONE 2017, 12, e0177544. [Google Scholar] [CrossRef]
  135. Han, Z.; Wei, B.; Zheng, Y.; Yin, Y.; Li, K.; Li, S. Breast Cancer Multi-classification from Histopathological Images with Structured Deep Learning Model. Sci. Rep. 2017, 7, 4172. [Google Scholar] [CrossRef]
  136. Zhang, X.; Yu, F.X.; Chang, S.; Wang, S. Deep Transfer Network: Unsupervised Domain Adaptation. arXiv 2015, arXiv:1503.00591v1. [Google Scholar]
  137. Hutchinson, B.; Deng, L.; Yu, D. Tensor deep stacking networks. IEEE Trans. Pattern Anal. Mach. Intell. 2012, 35, 1944–1957. [Google Scholar] [CrossRef] [PubMed]
  138. Hjelm, R.D.; Fedorov, A.; Lavoie-Marchildon, S.; Grewal, K.; Bachman, P.; Trischler, A.; Bengio, Y. Learning deep representations by mutual information estimation and maximization. arXiv 2018, arXiv:1808.06670. [Google Scholar]
  139. Alom, M.Z.; Yakopcic, C.; Nasrin, M.S.; Taha, T.M.; Asari, V.K. Breast Cancer Classification from Histopathological Images with Inception Recurrent Residual Convolutional Neural Network. J. Digit. Imaging 2019, 32, 605–617. [Google Scholar] [CrossRef] [Green Version]
  140. Zhao, Y.; Dong, Q.; Zhang, S.; Zhang, W.; Chen, H.; Jiang, X.; Guo, L.; Hu, X.; Han, J.; Liu, T. Automatic Recognition of fMRI-Derived Functional Networks Using 3-D Convolutional Neural Networks. IEEE Trans. Biomed. Eng. 2018, 65, 1975–1984. [Google Scholar] [CrossRef] [PubMed]
  141. Tiulpin, A.; Thevenot, J.; Rahtu, E.; Lehenkari, P.; Saarakkala, S. Automatic Knee Osteoarthritis Diagnosis from Plain Radiographs: A Deep Learning-Based Approach. Sci. Rep. 2018, 8, 1727. [Google Scholar] [CrossRef] [PubMed]
  142. Zhang, Z.; Liang, X.; Dong, X.; Xie, Y.; Cao, G. A Sparse-View CT Reconstruction Method Based on Combination of DenseNet and Deconvolution. IEEE Trans. Med. Imaging 2018, 37, 1407–1417. [Google Scholar] [CrossRef] [PubMed]
  143. Luca, A.R.; Ursuleanu, T.F.; Gheorghe, L.; Grigorovici1, R.; Iancu, S.; Hlusneac, M.; Preda, C.; Grigorovici, A. Designing a High-Performance Deep Learning Theoretical Model for Biomedical Image Segmentation by Using Key Elements of the Latest U-Net-Based Architectures. J. Comput. Commun. 2021, 9, 8–20. [Google Scholar] [CrossRef]
  144. Huang, C.H.; Wu, H.Y.; Lin, Y.L. HarDNet-MSEG: A Simple Encoder-Decoder Polyp Segmentation Neural Network that Achieves Over 0.9 Mean Dice and 86 FPS. arXiv arXiv:2101.07172, 2021.
  145. Haryanto, T.; Wasito, I.; Suhartanto, H. Convolutional Neural Network (CNN) for gland images classification. In Proceedings of the 2017 11th International Conference on Information & Communication Technology and System (ICTS), Surabaya, Indonesia, 31 October 2017; pp. 55–60. [Google Scholar] [CrossRef]
  146. Cao, H.; Bernard, S.; Heutte, L.; Sabourin, R. Improve the performance of transfer learning without fine-tuning using dissimilarity-based multi-view learning for breast cancer histology images. In Image Analysis and Recognition; Springer: Cham, Switzerland, 2018; pp. 779–787. [Google Scholar] [CrossRef] [Green Version]
  147. Luo, X.; Mori, K.; Peters, T.M. Advanced Endoscopic Navigation: Surgical Big Data, Methodology, and Applications. Annu. Rev. Biomed. Eng. 2018, 20, 221–251. [Google Scholar] [CrossRef]
  148. Xiao, C.; Choi, E.; Sun, J. Opportunities and challenges in developing deep learning models using electronic health records data: A systematic review. J. Am. Med. Inform. Assoc. 2018, 25, 1419–1428. [Google Scholar] [CrossRef]
  149. Shickel, B.; Tighe, P.J.; Bihorac, A.; Rashidi, P. Deep EHR: A Survey of Recent Advances in Deep Learning Techniques for Electronic Health Record (EHR) Analysis. IEEE J. Biomed. Heal. Inform. 2018, 22, 1589–1604. [Google Scholar] [CrossRef] [PubMed]
  150. Karkra, S.; Singh, P.; Kaur, K. Convolution Neural Network: A Shallow Dive in to Deep Neural Net Technology. Int. J. Recent Technol. Eng. 2019, 8, 487–495. [Google Scholar] [CrossRef]
  151. Ranschaert, E.R.; Morozov, S.; Algra, P.R. Artificial Intelligence in Medical Imaging: Opportunities, Applications and Risks; Springer: Berlin, Germany, 2019. [Google Scholar] [CrossRef]
  152. Tsang, G.; Xie, X.; Zhou, S.M. Harnessing the Power of Machine Learning in Dementia Informatics Research: Issues, Opportunities, and Challenges. IEEE Rev. Biomed. Eng. 2019, 13, 113–129. [Google Scholar] [CrossRef]
  153. Haryanto, T.; Suhartanto, H.; Murni, A.; Kusmardi, K. Strategies to Improve Performance of Convolutional Neural Network on Histopathological Images Classification. In Proceedings of the 2019 International Conference on Advanced Computer Science and information Systems (ICACSIS), Bali, Indonesia, 12–13 October 2019; pp. 125–132. [Google Scholar] [CrossRef]
  154. Das, A.; Nair, M.S.; Peter, S.D. Computer-Aided Histopathological Image Analysis Techniques for Automated Nuclear Atypia Scoring of Breast Cancer: A Review. J. Digit. Imaging 2020, 33, 1–31. [Google Scholar] [CrossRef] [PubMed]
  155. Pattanaik, P.; Mittal, M.; Khan, M.Z.; Panda, S. Malaria detection using deep residual networks with mobile microscopy. J. King Saud Univ. Comput. Inf. Sci. 2020. [Google Scholar] [CrossRef]
  156. Das, A.; Rad, P.; Choo, K.-K.R.; Nouhi, B.; Lish, J.; Martel, J. Distributed machine learning cloud teleophthalmology IoT for predicting AMD disease progression. Futur. Gener. Comput. Syst. 2019, 93, 486–498. [Google Scholar] [CrossRef]
  157. Kim, Y.D.; Noh, K.J.; Byun, S.J.; Lee, S.; Kim, T.; Sunwoo, L.; Lee, K.J.; Kang, S.-H.; Park, K.H.; Park, S.J. Effects of Hypertension, Diabetes, and Smoking on Age and Sex Prediction from Retinal Fundus Images. Sci. Rep. 2020, 10, 4623. [Google Scholar] [CrossRef]
  158. Apostolopoulos, S.; Ciller, C.; De Zanet, S.; Wolf, S.; Sznitman, R. RetiNet: Automatic AMD identification in OCT volumetric data. Invest. Ophthalmol. Vis. Sci. 2017, 58, 387. [Google Scholar]
  159. Zhang, J.; Xia, Y.; Wu, Q.; Xie, Y. Classification of Medical Images and Illustrations in the Biomedical Literature Using Synergic Deep Learning. arXiv 2017, arXiv:1706.09092. [Google Scholar]
  160. Serj, M.F.; Lavi, B.; Hoff, G.; Valls, D.P. A Deep Convolutional Neural Network for Lung Cancer Diagnostic. arXiv 2018, arXiv:1804.08170. [Google Scholar]
  161. Jang, R.; Kim, N.; Jang, M.; Lee, K.H.; Lee, S.M.; Na Noh, H.; Seo, J.B. Assessment of the Robustness of Convolutional Neural Networks in Labeling Noise by Using Chest X-Ray Images from Multiple Centers. JMIR Med. Inform. 2020, 8, e18089. [Google Scholar] [CrossRef]
  162. Bengio, Y.; Louradour, J.; Collobert, R.; Weston, J. Curriculum learning. In Proceedings of the 26th Annual International Conference on Machine Learning—ICML 2009, Montreal, QC, Canada, 14–18 June 2009; pp. 41–48. [Google Scholar] [CrossRef]
  163. Guan, Q.; Huang, Y.; Zhong, Z.; Zheng, Z.; Zheng, L.; Yang, Y. Diagnose like a Radiologist: Attention Guided Convolutional Neural Network for Thorax Disease Classification. arXiv 2018, arXiv:1801.09927v1. [Google Scholar]
  164. Xia, X.; Gong, J.; Hao, W.; Yang, T.; Lin, Y.; Wang, S.; Peng, W. Comparison and Fusion of Deep Learning and Radiomics Features of Ground-Glass Nodules to Predict the Invasiveness Risk of Stage-I Lung Adenocarcinomas in CT Scan. Front. Oncol. 2020, 10, 418. [Google Scholar] [CrossRef] [PubMed]
  165. Jesson, A.; Guizard, N.; Ghalehjegh, S.H.; Goblot, D.; Soudan, F.; Chapados, N. CASED: Curriculum Adaptive Sampling for Extreme Data Imbalance. In Proceedings of the Medical Image Computing and Computer Assisted Intervention—MICCAI 2017; MICCAI 2017 Lecture Notes in Computer Science; Springer: Berlin/Heidelberg, Germany, 2017; Volume 10435. [Google Scholar] [CrossRef] [Green Version]
  166. Astudillo, P.; Mortier, P.; De Beule, M.; Wyffels, F. Curriculum Deep Reinforcement Learning with Different Exploration Strategies: A Feasibility Study on Cardiac Landmark Detection. In Proceedings of the 13th International Joint Conference on Biomedical Engineering Systems and Technologies—Bioimaging, Valetta, Malta, 24–26 February 2020; pp. 37–45. [Google Scholar] [CrossRef]
  167. Li, C.Y.; Liang, X.; Hu, Z.; Xing, E.P. Knowledge-Driven Encode, Retrieve, Paraphrase for Medical Image Report Generation. Proc. Conf. AAAI Artif. Intell. 2019, 33, 6666–6673. [Google Scholar] [CrossRef] [Green Version]
  168. Ghafoorian, M.; Mehrtash, A.; Kapur, T.; Karssemeijer, N.; Marchiori, E.; Pesteie, M.; Guttmann, C.R.G.; De Leeuw, F.-E.; Tempany, C.M.; Van Ginneken, B.; et al. Transfer Learning for Domain Adaptation in MRI: Application in Brain Lesion Segmentation. In Proceedings of the Medical Image Computing and Computer Assisted Intervention—MICCAI 2017: 20th International Conference, Quebec City, QC, Canada, 11–13 September 2017; Lecture Notes in Computer Science; Springer: Berlin/Heidelberg, Germany, 2017; Volume 10435. [Google Scholar] [CrossRef] [Green Version]
  169. Jing, B.; Xie, P.; Xing, E. On the Automatic Generation of Medical Imaging Reports. arXiv 2017, arXiv:1711.08195. [Google Scholar]
  170. Liu, G.; Hsu, T.-M.H.; McDermott, M.; Boag, W.; Weng, W.-H.; Szolovits, P.; Ghassemi, M. Clinically Accurate Chest X-Ray Report Generation. arXiv 2019, arXiv:1904.02633v2. [Google Scholar]
  171. Gale, W.; Oakden-Rayner, L.; Carneiro, G.; Bradley, A.P.; Palmer, L.J. Producing radiologist-quality reports for interpretable artificial intelligence. arXiv 2018, arXiv:1806.00340v1. [Google Scholar]
  172. Zhang, Y.; Wei, Y.; Wu, Q.; Zhao, P.; Niu, S.; Huang, J.; Tan, M. Collaborative Unsupervised Domain Adaptation for Medical Image Diagnosis. IEEE Trans. Image Process. 2020, 29, 7834–7844. [Google Scholar] [CrossRef]
  173. Tang, Y.; Wang, X.; Harrison, A.P.; Lu, L.; Xiao, J.; Summers, R.M. Attention-Guided Curriculum Learning for Weakly Supervised Classification and Localization of Thoracic Diseases on Chest Radiographs. In Proceedings of the Machine Learning in Medical Imaging, MLMI 2018; Lecture Notes in Computer Science; Springer: Berlin/Heidelberg, Germany, 2018; Volume 11046. [Google Scholar] [CrossRef] [Green Version]
  174. Jiménez-Sánchez, A.; Mateus, D.; Kirchhoff, S.; Kirchhoff, C.; Biberthaler, P.; Navab, N.; Ballester, M.A.G.; Piella, G. Medical-based Deep Curriculum Learning for Improved Fracture Classification. In Medical Image Computing and Computer Assisted Intervention—MICCAI 2019; MICCAI 2019 Lecture Notes in Computer Science; Springer: Berlin/Heidelberg, Germany, 2019; Volume 11769. [Google Scholar] [CrossRef] [Green Version]
  175. Jiménez-Sánchez, A.; Mateus, D.; Kirchhoff, S.; Kirchhoff, C.; Biberthaler, P.; Navab, N.; Ballester, M.A.; Piella, G. Curriculum learning for annotation-efficient medical image analysis: Scheduling data with prior knowledge and uncertainty. arXiv 2007, arXiv:2007.16102v1. [Google Scholar]
  176. Wei, J.; Suriawinata, A.; Ren, B.; Liu, X.; Lisovsky, M.; Vaickus, L.; Brown, C.; Baker, M.; Nasir-Moin, M.; Tomita, N.; et al. Learn Like a Pathologist: Curriculum Learning by Annotator Agreement for Histopathology Image Classification. In Proceedings of the IEEE/CVF Winter Conference on Applications of Computer Vision (WACV), Waikola, HI, USA, 5–9 January 2021; pp. 2473–2483. [Google Scholar] [CrossRef]
  177. Wang, K.; Zhang, X.; Huang, S.; Chen, F.; Zhang, X.; Huangfu, L. Learning to Recognize Thoracic Disease in Chest X-Rays With Knowledge-Guided Deep Zoom Neural Networks. IEEE Access 2020, 8, 159790–159805. [Google Scholar] [CrossRef]
  178. Huang, X.; Fang, Y.; Lu, M.; Yan, F.; Yang, J.; Xu, Y. Dual-Ray Net: Automatic Diagnosis of Thoracic Diseases Using Frontal and Lateral Chest X-rays. J. Med. Imaging Heal. Inform. 2020, 10, 348–355. [Google Scholar] [CrossRef]
  179. Yang, Z.; Cao, Z.; Zhang, Y.; Han, M.; Xiao, J.; Huang, L.; Wu, S.; Ma, J.; Chang, P. MommiNet: Mammographic Multi-view Mass Identification Networks. In Proceedings of the Medical Image Computing and Computer Assisted Intervention—MICCAI 2020; MICCAI 2020 Lecture Notes in Computer Science; Springer: Berlin/Heidelberg, Germany, 2020; Volume 12266. [Google Scholar] [CrossRef]
  180. Liu, Q.; Yu, L.; Luo, L.; Dou, Q.; Heng, P.A. Semi-Supervised Medical Image Classification With Relation-Driven Self-Ensembling Model. IEEE Trans. Med. Imaging 2020, 39, 3429–3440. [Google Scholar] [CrossRef]
  181. Hsu, S.-M.; Kuo, W.-H.; Kuo, F.-C.; Liao, Y.-Y. Breast tumor classification using different features of quantitative ultrasound parametric images. Int. J. Comput. Assist. Radiol. Surg. 2019, 14, 623–633. [Google Scholar] [CrossRef]
  182. Antropova, N.; Huynh, B.Q.; Giger, M.L. A deep feature fusion methodology for breast cancer diagnosis demonstrated on three imaging modality datasets. Med. Phys. 2017, 44, 5162–5171. [Google Scholar] [CrossRef] [PubMed]
  183. Xie, Y.; Zhang, J.; Liu, S.; Cai, W.; Xia, Y. Lung nodule classification by jointly using visual descriptors and deep features. In Medical Computer Vision and Bayesian and Graphical Models for Biomedical Imaging; Springer: Cham, Germany, 2016; pp. 116–125. [Google Scholar] [CrossRef]
  184. Chai, Y.; Liu, H.; Xu, J. Glaucoma diagnosis based on both hidden features and domain knowledge through deep learning models. Knowledge-Based Syst. 2018, 161, 147–156. [Google Scholar] [CrossRef]
  185. Hagerty, J.R.; Stanley, R.J.; Almubarak, H.A.; Lama, N.; Kasmi, R.; Guo, P.; Drugge, R.J.; Rabinovitz, H.S.; Oliviero, M.; Stoecker, W.V. Deep Learning and Handcrafted Method Fusion: Higher Diagnostic Accuracy for Melanoma Dermoscopy Images. IEEE J. Biomed. Heal. Inform. 2019, 23, 1385–1391. [Google Scholar] [CrossRef]
  186. Buty, M.; Xu, Z.; Gao, M.; Bagci, U.; Wu, A.; Mollura, D.J. Characterization of Lung Nodule Malignancy Using Hybrid Shape and Appearance Features. In International Conference on Medical Image Computing and Computer-Assisted Intervention; Springer: Cham, Switzerland, 2016; pp. 662–670. [Google Scholar] [CrossRef] [Green Version]
  187. Saba, T.; Mohamed, A.S.; El-Affendi, M.; Amin, J.; Sharif, M. Brain tumor detection using fusion of hand crafted and deep learning features. Cogn. Syst. Res. 2020, 59, 221–230. [Google Scholar] [CrossRef]
  188. Yang, J.; Dvornek, N.C.; Zhang, F.; Chapiro, J.; Lin, M.; Duncan, J.S. Unsupervised domain adaptation via disentangled representations: Application to cross-modality liver segmentation. In International Conference on Medical Image Computing and Computer-Assisted Intervention; Springer: Cham, Germany, 2019; pp. 255–263. [Google Scholar] [CrossRef] [Green Version]
  189. Liu, T.; Guo, Q.; Lian, C.; Ren, X.; Liang, S.; Yu, J.; Niu, L.; Sun, W.; Shen, D. Automated detection and classification of thyroid nodules in ultrasound images using clinical-knowledge-guided convolutional neural networks. Med. Image Anal. 2019, 58, 101555. [Google Scholar] [CrossRef]
  190. Feng, H.; Cao, J.; Wang, H.; Xie, Y.; Yang, D.; Feng, J.; Chen, B. A knowledge-driven feature learning and integration method for breast cancer diagnosis on multi-sequence MRI. Magn. Reson. Imaging 2020, 69, 40–48. [Google Scholar] [CrossRef]
  191. Chen, S.; Qin, J.; Ji, X.; Lei, B.; Wang, T.; Ni, D.; Cheng, J.-Z. Automatic Scoring of Multiple Semantic Attributes With Multi-Task Feature Leverage: A Study on Pulmonary Nodules in CT Images. IEEE Trans. Med. Imaging 2017, 36, 802–814. [Google Scholar] [CrossRef]
  192. Murthy, V.; Hou, L.; Samaras, D.; Kurc, T.M.; Saltz, J.H. Center-focusing multi-task CNN with injected features for classification of glioma nuclear images. In Proceedings of the 2017 IEEE Winter Conference on Applications of Computer Vision (WACV), Santa Rosa, CA, USA, 24–31 March 2017; pp. 834–841. [Google Scholar] [CrossRef]
  193. Yu, S.; Zhou, H.Y.; Ma, K.; Bian, C.; Chu, C.; Liu, H.; Zheng, Y. Difficulty-Aware Glaucoma Classification with Multi-rater Consensus Modeling. In International Conference on Medical Image Computing and Computer-Assisted Intervention; Springer: Cham, Germany, 2020; pp. 741–750. [Google Scholar] [CrossRef]
  194. Wang, W.; Lu, Y.; Wu, B.; Chen, T.; Chen, D.Z.; Wu, J. Deep active self-paced learning for accurate pulmonary nodule segmentation. In International Conference on Medical Image Computing and Computer-Assisted Intervention; Springer: Cham, Switzerland, 2018; pp. 723–731. [Google Scholar] [CrossRef]
  195. Roth, H.R.; Lu, L.; Seff, A.; Cherry, K.M.; Hoffman, J.; Wang, S.; Liu, J.; Turkbey, E.; Summers, R.M. A new 2.5 D representation for lymph node detection using random sets of deep convolutional neural network observations. In International Conference on Medical Image Computing and Computer-Assisted Intervention; Springer: Cham, Switzerland, 2014; pp. 520–527. [Google Scholar]
  196. Tajbakhsh, N.; Shin, J.Y.; Gurudu, S.R.; Hurst, R.T.; Kendall, C.B.; Gotway, M.B.; Liang, J. Convolutional Neural Networks for Medical Image Analysis: Full Training or Fine Tuning? IEEE Trans. Med. Imaging 2016, 35, 1299–1312. [Google Scholar] [CrossRef] [Green Version]
  197. Näppi, J.J.; Hironaka, T.; Regge, D.; Yoshida, H. Deep transfer learning of virtual endoluminal views for the detection of polyps in CT colonography. In Medical Imaging 2016: Computer-Aided Diagnosis; International Society for Optics and Photonics: Bellingham, WA, USA, 2016; Volume 9785, p. 97852B. [Google Scholar] [CrossRef]
  198. Zhang, R.; Zheng, Y.; Mak, T.W.C.; Yu, R.; Wong, S.H.; Lau, J.Y.W.; Poon, C.C.Y. Automatic Detection and Classification of Colorectal Polyps by Transferring Low-Level CNN Features From Nonmedical Domain. IEEE J. Biomed. Heal. Inform. 2017, 21, 41–47. [Google Scholar] [CrossRef]
  199. Zhao, J.; Li, D.; Kassam, Z.; Howey, J.; Chong, J.; Chen, B.; Li, S. Tripartite-GAN: Synthesizing liver contrast-enhanced MRI to improve tumor detection. Med. Image Anal. 2020, 63, 101667. [Google Scholar] [CrossRef]
  200. Zhang, J.; Saha, A.; Zhu, Z.; Mazurowski, M.A. Hierarchical Convolutional Neural Networks for Segmentation of Breast Tumors in MRI With Application to Radiogenomics. IEEE Trans. Med. Imaging 2019, 38, 435–447. [Google Scholar] [CrossRef]
  201. Setio, A.A.A.; Ciompi, F.; Litjens, G.; Gerke, P.; Jacobs, C.; van Riel, S.J.; Wille, M.M.W.; Naqibullah, M.; Sanchez, C.I.; van Ginneken, B. Pulmonary Nodule Detection in CT Images: False Positive Reduction Using Multi-View Convolutional Networks. IEEE Trans. Med. Imaging 2016, 35, 1160–1169. [Google Scholar] [CrossRef]
  202. Gulshan, V.; Peng, L.; Coram, M.; Stumpe, M.C.; Wu, D.; Narayanaswamy, A.; Venugopalan, S.; Widner, K.; Madams, T.; Cuadros, J.; et al. Development and Validation of a Deep Learning Algorithm for Detection of Diabetic Retinopathy in Retinal Fundus Photographs. JAMA 2016, 316, 2402–2410. [Google Scholar] [CrossRef]
  203. Liu, J.; Wang, D.; Lu, L.; Wei, Z.; Kim, L.; Turkbey, E.B.; Sahiner, B.; Petrick, N.A.; Summers, R.M. Detection and diagnosis of colitis on computed tomography using deep convolutional neural networks. Med. Phys. 2017, 44, 4630–4642. [Google Scholar] [CrossRef]
  204. Ruhan, S.; Owens, W.; Wiegand, R.; Studin, M.; Capoferri, D.; Barooha, K.; Greaux, A.; Rattray, R.; Hutton, A.; Cintineo, J.; et al. Intervertebral disc detection in X-ray images using faster R-CNN. Annu. Int. Conf. IEEE Eng. Med. Biol. Soc. 2017, 2017, 564–567. [Google Scholar] [CrossRef]
  205. Ben-Ari, R.; Akselrod-Ballin, A.; Karlinsky, L.; Hashoul, S. Domain specific convolutional neural nets for detection of architectural distortion in mammograms. In Proceedings of the 2017 IEEE 14th International Symposium on Biomedical Imaging (ISBI 2017), Melbourne, VIC, Australia, 18–21 April 2017; pp. 552–556. [Google Scholar] [CrossRef]
  206. Platania, R.; Shams, S.; Yang, S.; Zhang, J.; Lee, K.; Park, S.J. Automated breast cancer diagnosis using deep learning and region of interest detection (BC-Droid). In Proceedings of the 8th ACM international conference on bioinformatics, computational biology, and health informatics, Boston, MA, USA, 20–23 August 2017; pp. 536–543. [Google Scholar] [CrossRef]
  207. Li, N.; Liu, H.; Qiu, B.; Guo, W.; Zhao, S.; Li, K.; He, J. Detection and attention: Diagnosing pulmonary lung cancer from CT by imitating physicians. arXiv 2017, arXiv:1712.05114v1. [Google Scholar]
  208. Cai, G.; Chen, J.; Wu, Z.; Tang, H.; Liu, Y.; Wang, S.; Su, S. One stage lesion detection based on 3D context convolutional neural networks. Comput. Electr. Eng. 2019, 79, 106449. [Google Scholar] [CrossRef]
  209. Ni, Q.; Sun, Z.Y.; Qi, L.; Chen, W.; Yang, Y.; Wang, L.; Zhang, X.; Yang, L.; Fang, Y.; Xing, Z.; et al. A deep learning approach to characterize 2019 coronavirus disease (COVID-19) pneumonia in chest CT images. Eur. Radiol. 2020, 30, 6517–6527. [Google Scholar] [CrossRef]
  210. Lisowska, A.; Beveridge, E.; Muir, K.; Poole, I. Thrombus detection in ct brain scans using a convolutional neural network. In Proceedings of the 10th International Joint Conference on Biomedical Engineering Systems and Technologies—BIOIMAGING, Porto, Portugal, 21–23 February 2017; Volume 3, pp. 24–33. [Google Scholar] [CrossRef]
  211. Lisowska, A.; O’Neil, A.; Dilys, V.; Daykin, M.; Beveridge, E.; Muir, K.; Mclaughlin, S.; Poole, I. Context-aware convolutional neural networks for stroke sign detection in non-contrast CT scans. In Proceedings of the Annual Conference on Medical Image Understanding and Analysis, Edinburgh, UK, 11–13 July 2017; Springer: Cham, Switzerland, 2017; pp. 494–505. [Google Scholar]
  212. Li, H.; Liu, X.; Boumaraf, S.; Liu, W.; Gong, X.; Ma, X. A New Three-stage Curriculum Learning Approach for Deep Network Based Liver Tumor Segmentation. In 2020 International Joint Conference on Neural Networks (IJCNN), Glasgow, UK, 19–24 July 2020; IEEE: Piscataway, NJ, USA, 2020; pp. 1–6. [Google Scholar] [CrossRef]
  213. Li, X.; Qin, G.; He, Q.; Sun, L.; Zeng, H.; He, Z.; Chen, W.; Zhen, X.; Zhou, L. Digital breast tomosynthesis versus digital mammography: Integration of image modalities enhances deep learning-based breast mass classification. Eur. Radiol. 2020, 30, 778–788. [Google Scholar] [CrossRef]
  214. Bakalo, R.; Ben-Ari, R.; Goldberger, J. Classification and Detection in Mammograms with Weak Supervision via Dual Branch Deep Neural Net. In Proceedings of the 2019 IEEE 16th International Symposium on Biomedical Imaging (ISBI 2019), Venice, Italy, 8–11 April 2019; IEEE: Piscataway, NJ, USA, 2019; pp. 1905–1909. [Google Scholar] [CrossRef] [Green Version]
  215. Liang, G.; Wang, X.; Zhang, Y.; Jacobs, N. Weakly-Supervised Self-Training for Breast Cancer Localization. In Proceedings of the 2020 42nd Annual International Conference of the IEEE Engineering in Medicine & Biology Society (EMBC), Montreal, QC, Canada, 20–24 July 2020; IEEE: Piscataway, NJ, USA, 2019; pp. 1124–1127. [Google Scholar] [CrossRef]
  216. Fu, L.; Ma, J.; Ren, Y.; Han, Y.S.; Zhao, J. Automatic detection of lung nodules: False positive reduction using convolution neural networks and handcrafted features. In Medical Imaging 2017: Computer-Aided Diagnosis; International Society for Optics and Photonics: Bellingham, WA, USA, 2017; Volume 10134, p. 101340A. [Google Scholar] [CrossRef]
  217. Chao, C.H.; Zhu, Z.; Guo, D.; Yan, K.; Ho, T.Y.; Cai, J.; Harrison, A.P.; Ye, X.; Xiao, J.; Yuille, A.; et al. Lymph Node Gross Tumor Volume Detection in Oncology Imaging via Relationship Learning Using Graph Neural Network. In Proceedings of the International Conference on Medical Image Computing and Computer-Assisted Intervention; Springer: Cham, Switzerland, 2020; pp. 772–782. [Google Scholar] [CrossRef]
  218. Sóñora-Mengan, A.; Gonidakis, P.; Jansen, B.; García-Naranjo, J.; Vandemeulebroucke, J. Evaluating several ways to combine handcrafted features-based system with a deep learning system using the LUNA16 Challenge framework. In Medical Imaging 2020: Computer-Aided Diagnosis; International Society for Optics and Photonics: Bellingham, WA, USA, 2020; Volume 11314. [Google Scholar] [CrossRef]
  219. Havaei, M.; Davy, A.; Warde-Farley, D.; Biard, A.; Courville, A.; Bengio, Y.; Pal, C.; Jodoin, P.-M.; Larochelle, H. Brain tumor segmentation with Deep Neural Networks. Med. Image Anal. 2017, 35, 18–31. [Google Scholar] [CrossRef] [Green Version]
  220. Christ, P.F.; Ettlinger, F.; Grün, F.; Elshaera, M.E.A.; Lipkova, J.; Schlecht, S.; Ahmaddy, F.; Tatavarty, S.; Bickel, M.; Bilic, P.; et al. Automatic liver and tumor segmentation of CT and MRI volumes using cascaded fully convolutional neural networks. arXiv 2017, arXiv:1702.05970v2. [Google Scholar]
  221. Roth, H.R.; Farag, A.; Lu, L.; Turkbey, E.B.; Summers, R.M. Deep convolutional networks for pancreas segmentation in CT imaging. In Medical Imaging 2015: Image Processing; International Society for Optics and Photonics: Bellingham, WA, USA, 2015; Volume 9413, p. 94131G. [Google Scholar] [CrossRef] [Green Version]
  222. Wu, L.; Xin, Y.; Li, S.; Wang, T.; Heng, P.A.; Ni, D. Cascaded fully convolutional networks for automatic prenatal ultrasound image segmentation. In Proceedings of the 2017 IEEE 14th International Symposium on Biomedical Imaging (ISBI 2017), Melbourne, VIC, Australia, 18–21 April 2017; IEEE: Piscataway, NJ, USA, 2017; pp. 663–666. [Google Scholar] [CrossRef]
  223. Zeng, G.; Yang, X.; Li, J.; Yu, L.; Heng, P.A.; Zheng, G. 3D U-net with multi-level deep supervision: Fully automatic segmentation of proximal femur in 3D MR images. In International Workshop on Machine Learning in Medical Imaging; Springer: Cham, Switzerland, 2017; pp. 274–282. [Google Scholar] [CrossRef]
  224. Valverde, S.; Salem, M.; Cabezas, M.; Pareto, D.; Vilanova, J.C.; Ramió-Torrentà, L.; Rovira, À.; Salvi, J.; Oliver, A.; Llado, X. One-shot domain adaptation in multiple sclerosis lesion segmentation using convolutional neural networks. NeuroImage Clin. 2019, 21, 101638. [Google Scholar] [CrossRef]
  225. Chen, C.; Dou, Q.; Chen, H.; Heng, P.A. Semantic-aware generative adversarial nets for unsupervised domain adaptation in chest x-ray segmentation. In International Workshop on Machine Learning in Medical Imaging; Springer: Cham, Switzerland, 2018; pp. 143–151. [Google Scholar] [CrossRef] [Green Version]
  226. Hu, M.; Maillard, M.; Zhang, Y.; Ciceri, T.; La Barbera, G.; Bloch, I.; Gori, P. Knowledge distillation from multi-modal to mono-modal segmentation networks. In International Conference on Medical Image Computing and Computer-Assisted Intervention; Springer: Cham, Germany, 2020; pp. 772–781. [Google Scholar] [CrossRef]
  227. Kamnitsas, K.; Baumgartner, C.; Ledig, C.; Newcombe, V.; Simpson, J.; Kane, A.; Menon, D.; Nori, A.; Criminisi, A.; Rueckert, D.; et al. Unsupervised domain adaptation in brain lesion segmentation with adversarial networks. In International Conference on Information Processing in Medical Imaging; Springer: Cham, Switzerland, 2017; pp. 597–609. [Google Scholar] [CrossRef] [Green Version]
  228. Yu, F.; Zhao, J.; Gong, Y.; Wang, Z.; Li, Y.; Yang, F.; Dong, B.; Li, Q.; Zhang, L. Annotation-free cardiac vessel segmentation via knowledge transfer from retinal images. In International Conference on Medical Image Computing and Computer-Assisted Intervention; Springer: Cham, Germany, 2019; pp. 714–722. [Google Scholar] [CrossRef] [Green Version]
  229. Izadi, S.; Mirikharaji, Z.; Kawahara, J.; Hamarneh, G. Generative adversarial networks to segment skin lesions. In Proceedings of the 2018 IEEE 15th International Symposium on Biomedical Imaging (ISBI 2018), Washington, DC, USA, 4–7 April 2018; pp. 881–884. [Google Scholar] [CrossRef]
  230. Lahiri, A.; Ayush, K.; Kumar Biswas, P.; Mitra, P. Generative adversarial learning for reducing manual annotation in semantic segmentation on large scale miscroscopy images: Automated vessel segmentation in retinal fundus image as test case. In Proceedings of the IEEE Conference on Computer Vision and Pattern Recognition Workshops, Honolulu, HI, USA, 21–26 July 2017; pp. 42–48. [Google Scholar] [CrossRef]
  231. Schlegl, T.; Seeböck, P.; Waldstein, S.M.; Schmidt-Erfurth, U.; Langs, G. Unsupervised anomaly detection with generative adversarial networks to guide marker discovery. In International Conference on Information Processing in Medical Imaging; Springer: Cham, Switzerland, 2017; pp. 146–157. [Google Scholar] [CrossRef] [Green Version]
  232. Berger, L.; Eoin, H.; Cardoso, M.J.; Ourselin, S. An adaptive sampling scheme to efficiently train fully convolutional networks for semantic segmentation. In Medical Image Understanding and Analysis; Springer: Cham, Switzerland, 2018; pp. 277–286. [Google Scholar] [CrossRef] [Green Version]
  233. Kervadec, H.; Dolz, J.; Granger, É.; Ayed, I.B. Curriculum semi-supervised segmentation. In International Conference on Medical Image Computing and Computer-Assisted Intervention; Springer: Cham, Germany, 2019; pp. 568–575. [Google Scholar] [CrossRef] [Green Version]
  234. Zhao, Z.; Zhang, X.; Chen, C.; Li, W.; Peng, S.; Wang, J.; Yang, X.; Zhang, L.; Zeng, Z. Semi-supervised self-taught deep learning for finger bones segmentation. In Proceedings of the 2019 IEEE EMBS International Conference on Biomedical & Health Informatics (BHI), Chicago, IL, USA, 19–22 May 2019; pp. 1–4. [Google Scholar] [CrossRef] [Green Version]
  235. Zhang, J.; Wang, G.; Xie, H.; Zhang, S.; Huang, N.; Zhang, S.; Gu, L. Weakly supervised vessel segmentation in X-ray angiograms by self-paced learning from noisy labels with suggestive annotation. Neurocomputing 2020, 417, 114–127. [Google Scholar] [CrossRef]
  236. Wu, B.; Zhou, Z.; Wang, J.; Wang, Y. Joint learning for pulmonary nodule segmentation, attributes and malignancy prediction. In Proceedings of the 2018 IEEE 15th International Symposium on Biomedical Imaging (ISBI 2018), Washington, DC, USA, 4–7 April 2018; pp. 1109–1113. [Google Scholar] [CrossRef] [Green Version]
  237. Chen, C.; Biffi, C.; Tarroni, G.; Petersen, S.; Bai, W.; Rueckert, D. Learning Shape Priors for Robust Cardiac MR Segmentation from Multi-view Images. In Proceedings of the Medical Image Computing and Computer Assisted Intervention—MICCAI 2019; MICCAI 2019 Lecture Notes in Computer Science; Springer: Berlin/Heidelberg, Germany, 2019; Volume 11765. [Google Scholar] [CrossRef] [Green Version]
  238. Hatamizadeh, A.; Terzopoulos, D.; Myronenko, A. End-to-end boundary aware networks for medical image segmentation. In International Workshop on Machine Learning in Medical Imaging; Springer: Cham, Switzerland, 2019; pp. 187–194. [Google Scholar] [CrossRef] [Green Version]
  239. Jin, D.; Guo, D.; Ho, T.-Y.; Harrison, A.P.; Xiao, J.; Tseng, C.-K.; Lu, L. DeepTarget: Gross tumor and clinical target volume segmentation in esophageal cancer radiotherapy. Med. Image Anal. 2021, 68, 101909. [Google Scholar] [CrossRef]
  240. Kushibar, K.; Valverde, S.; González-Villà, S.; Bernal, J.; Cabezas, M.; Oliver, A.; Lladó, X. Automated sub-cortical brain structure segmentation combining spatial and deep convolutional features. Med. Image Anal. 2018, 48, 177–186. [Google Scholar] [CrossRef]
  241. Khan, H.; Shah, P.M.; Shah, M.A.; Islam, S.U.; Rodrigues, J. Cascading handcrafted features and Convolutional Neural Network for IoT-enabled brain tumor segmentation. Comput. Commun. 2020, 153, 196–207. [Google Scholar] [CrossRef]
  242. Narotamo, H.; Sanches, J.M.; Silveira, M. Combining Deep Learning with Handcrafted Features for Cell Nuclei Segmentation. Annu. Int. Conf. IEEE Eng. Med. Biol. Soc. 2020, 2020, 1428–1431. [Google Scholar] [CrossRef]
  243. Huang, K.; Cheng, H.D.; Zhang, Y.; Zhang, B.; Xing, P.; Ning, C. Medical knowledge constrained semantic breast ultrasound image segmentation. In Proceedings of the 2018 24th International Conference on Pattern Recognition (ICPR), Beijing, China, 20–24 August 2018; pp. 1193–1198. [Google Scholar] [CrossRef]
  244. Painchaud, N.; Skandarani, Y.; Judge, T.; Bernard, O.; Lalande, A.; Jodoin, P.-M. Cardiac Segmentation With Strong Anatomical Guarantees. IEEE Trans. Med. Imaging 2020, 39, 3703–3713. [Google Scholar] [CrossRef]
  245. Painchaud, N.; Skandarani, Y.; Judge, T.; Bernard, O.; Lalande, A.; Jodoin, P.M. Cardiac MRI segmentation with strong anatomical guarantees. In Proceedings of the International Conference on Medical Image Computing and Computer-Assisted Intervention; Springer: Cham, Germany, 2019; pp. 632–640. [Google Scholar] [CrossRef] [Green Version]
  246. Yue, Q.; Luo, X.; Ye, Q.; Xu, L.; Zhuang, X. Cardiac segmentation from LGE MRI using deep neural network incorporating shape and spatial priors. In Proceedings of the International Conference on Medical Image Computing and Computer-Assisted Intervention; Springer: Cham, Germany, 2019; pp. 559–567. [Google Scholar] [CrossRef] [Green Version]
  247. Mirikharaji, Z.; Hamarneh, G. Star shape prior in fully convolutional networks for skin lesion segmentation. In Proceedings of the International Conference on Medical Image Computing and Computer-Assisted Intervention; Springer: Cham, Germany, 2018; pp. 737–745. [Google Scholar] [CrossRef] [Green Version]
  248. Ravishankar, H.; Venkataramani, R.; Thiruvenkadam, S.; Sudhakar, P.; Vaidya, V. Learning and incorporating shape models for semantic segmentation. In International Conference on Medical Image Computing and Computer-Assisted Intervention; Springer: Cham, Germany, 2017; pp. 203–211. [Google Scholar] [CrossRef]
  249. Zheng, H.; Lin, L.; Hu, H.; Zhang, Q.; Chen, Q.; Iwamoto, Y.; Han, X.; Chen, Y.W.; Tong, R.; Wu, J. Semi-supervised segmentation of liver using adversarial learning with deep atlas prior. In International Conference on Medical Image Computing and Computer-Assisted Intervention; Springer: Cham, Germany, 2019; pp. 148–156. [Google Scholar] [CrossRef]
  250. Oktay, O.; Ferrante, E.; Kamnitsas, K.; Heinrich, M.P.; Bai, W.; Caballero, J.; Cook, S.A.; De Marvao, A.; Dawes, T.; O’Regan, D.P.; et al. Anatomically Constrained Neural Networks (ACNNs): Application to Cardiac Image Enhancement and Segmentation. IEEE Trans. Med. Imaging 2018, 37, 384–395. [Google Scholar] [CrossRef] [Green Version]
  251. Dalca, A.V.; Guttag, J.; Sabuncu, M.R. Anatomical priors in convolutional networks for unsupervised biomedical segmentation. In Proceedings of the 2018 IEEE/CVF Conference on Computer Vision and Pattern Recognition, Salt Lake City, UT, USA, 18–23 June 2018; pp. 9290–9299. [Google Scholar] [CrossRef] [Green Version]
  252. He, Y.; Yang, G.; Chen, Y.; Kong, Y.; Wu, J.; Tang, L.; Zhu, X.; Dillenseger, J.L.; Shao, P.; Zhang, S.; et al. Dpa-densebiasnet: Semi-supervised 3d fine renal artery segmentation with dense biased network and deep priori anatomy. In International Conference on Medical Image Computing and Computer-Assisted Interventio; Springer: Cham, Switzerland, 2019; pp. 139–147. [Google Scholar] [CrossRef] [Green Version]
  253. Song, Y.; Zhu, L.; Lei, B.; Sheng, B.; Dou, Q.; Qin, J.; Choi, K.S. Shape Mask Generator: Learning to Refine Shape Priors for Segmenting Overlapping Cervical Cytoplasms. In International Conference on Medical Image Computing and Computer-Assisted Intervention; Springer: Cham, Switzerland, 2020; pp. 639–649. [Google Scholar] [CrossRef]
  254. Boutillon, A.; Borotikar, B.; Burdin, V.; Conze, P.H. Combining shape priors with conditional adversarial networks for improved scapula segmentation in MR images. In Proceedings of the 2020 IEEE 17th International Symposium on Biomedical Imaging (ISBI), Iowa City, IA, USA, 3–7 April 2020; pp. 1164–1167. [Google Scholar] [CrossRef]
  255. Pham, D.D.; Dovletov, G.; Pauli, J. Liver Segmentation in CT with MRI Data: Zero-Shot Domain Adaptation by Contour Extraction and Shape Priors. In Proceedings of the 2020 IEEE 17th International Symposium on Biomedical Imaging (ISBI), Iowa City, IA, USA, 3–7 April 2020; pp. 1538–1542. [Google Scholar] [CrossRef]
  256. Engin, M.; Lange, R.; Nemes, A.; Monajemi, S.; Mohammadzadeh, M.; Goh, C.K.; Tu, T.M.; Tan, B.Y.; Paliwal, P.; Yeo, L.L. Agan: An anatomy corrector conditional generative adversarial network. In International Conference on Medical Image Computing and Computer-Assisted Intervention; Springer: Cham, Switzerland, 2020; pp. 708–717. [Google Scholar] [CrossRef]
  257. Gao, Y.; Huang, R.; Yang, Y.; Zhang, J.; Shao, K.; Tao, C.; Chen, Y.; Metaxas, D.N.; Li, H.; Chen, M. FocusNetv2: Imbalanced large and small organ segmentation with adversarial shape constraint for head and neck CT images. Med. Image Anal. 2021, 67, 101831. [Google Scholar] [CrossRef]
  258. Yang, G.; Yu, S.; Dong, H.; Slabaugh, G.G.; Dragotti, P.L.; Ye, X.; Liu, F.; Arridge, S.R.; Keegan, J.; Guo, Y.; et al. DAGAN: Deep De-Aliasing Generative Adversarial Networks for Fast Compressed Sensing MRI Reconstruction. IEEE Trans. Med. Imaging 2018, 37, 1310–1321. [Google Scholar] [CrossRef] [Green Version]
  259. Swati, Z.N.K.; Zhao, Q.; Kabir, M.; Ali, F.; Ali, Z.; Ahmed, S.; Lu, J. Content-Based Brain Tumor Retrieval for MR Images Using Transfer Learning. IEEE Access 2019, 7, 17809–17822. [Google Scholar] [CrossRef]
  260. Khatami, A.; Babaie, M.; Tizhoosh, H.; Khosravi, A.; Nguyen, T.; Nahavandi, S. A sequential search-space shrinking using CNN transfer learning and a Radon projection pool for medical image retrieval. Expert Syst. Appl. 2018, 100, 224–233. [Google Scholar] [CrossRef]
  261. Anavi, Y.; Kogan, I.; Gelbart, E.; Geva, O.; Greenspan, H. A comparative study for chest radiograph image retrieval using binary texture and deep learning classification. In Proceedings of the 2015 37th Annual International Conference of the IEEE Engineering in Medicine and Biology Society (EMBC), Milan, Italy, 25–29 August 2015; pp. 2940–2943. [Google Scholar] [CrossRef]
  262. Anavi, Y.; Kogan, I.; Gelbart, E.; Geva, O.; Greenspan, H. Visualizing and enhancing a deep learning framework using patients age and gender for chest x-ray image retrieval. In Medical Imaging 2016: Computer-Aided Diagnosis; International Society for Optics and Photonics: Bellingham, WA, USA, 2020; Volume 9785, p. 978510. [Google Scholar] [CrossRef]
  263. Ahmad, J.; Sajjad, M.; Mehmood, I.; Baik, S.W. SiNC: Saliency-injected neural codes for representation and efficient retrieval of medical radiographs. PLoS ONE 2017, 12, e0181707. [Google Scholar] [CrossRef] [Green Version]
  264. Ursuleanu, T.F.; Luca, A.R.; Gheorghe, L.; Grigorovici, R.; Iancu, S.; Hlusneac, M.; Preda, C.; Grigorovici, A. The Use of Artificial Intelligence on Segmental Volumes, Constructed from MRI and CT Images, in the Diagnosis and Staging of Cervical Cancers and Thyroid Cancers: A Study Protocol for a Randomized Controlled Trial. J. Biomed. Sci. Eng. 2021, 14, 300–304. [Google Scholar] [CrossRef]
  265. Luca, A.; Ursuleanu, T.; Gheorghe, L.; Grigorovici, R.; Iancu, S.; Hlusneac, M.; Preda, C.; Grigorovici, A. The Use of Artificial Intelligence on Colposcopy Images, in the Diagnosis and Staging of Cervical Precancers: A Study Protocol for a Randomized Controlled Trial. J. Biomed. Sci. Eng. 2021, 14, 266–270. [Google Scholar] [CrossRef]
  266. Goodfellow, I.; Pouget-Abadie, J.; Mirza, M.; Xu, B.; Warde-Farley, D.; Ozair, S.; Courville, A.; Bengio, Y. Generative Adversarial Networks. Adv. Neural Inf. Process. Syst. 2014, 3. [Google Scholar] [CrossRef]
  267. Ching, T.; Himmelstein, D.S.; Beaulieu-Jones, B.K.; Kalinin, A.A.; Do, B.T.; Way, G.P.; Ferrero, E.; Agapow, P.-M.; Zietz, M.; Hoffman, M.M.; et al. Opportunities and obstacles for deep learning in biology and medicine. J. R. Soc. Interface 2018, 15, 20170387. [Google Scholar] [CrossRef] [Green Version]
  268. Long, M.; Zhu, H.; Wang, J.; Jordan, M.I. Unsupervised domain adaptation with residual transfer networks. arXiv 2016, arXiv:1602.04433v2. [Google Scholar]
  269. Tzeng, E.; Hoffman, J.; Saenko, K.; Darrell, T. Adversarial discriminative domain adaptation. In Proceedings of the 2017 IEEE Conference on Computer Vision and Pattern Recognition, Honolulu, HI, USA, 21–26 July 2017; pp. 7167–7176. [Google Scholar] [CrossRef] [Green Version]
  270. Luo, Y.; Zheng, L.; Guan, T.; Yu, J.; Yang, Y. Taking a closer look at domain shift: Category-level adversaries for semantics consistent domain adaptation. In Proceedings of the IEEE/CVF Conference on Computer Vision and Pattern Recognition, Long Beach, CA, USA, 16–17 June 2019; pp. 2507–2516. [Google Scholar] [CrossRef] [Green Version]
  271. Tsai, Y.H.; Hung, W.C.; Schulter, S.; Sohn, K.; Yang, M.H.; Chandraker, M. Learning to adapt structured output space for semantic segmentation. In Proceedings of the 2018 IEEE/CVF Conference on Computer Vision and Pattern Recognition, Salt Lake City, UT, USA, 18–23 June 2018; pp. 7472–7481. [Google Scholar] [CrossRef] [Green Version]
  272. Jiang, J.; Hu, Y.-C.; Tyagi, N.; Zhang, P.; Rimner, A.; Mageras, G.S.; Deasy, J.O.; Veeraraghavan, H. Tumor-Aware, Adversarial Domain Adaptation from CT to MRI for Lung Cancer Segmentation. Med. Image Comput. Comput. Assist Interv. 2018, 11071, 777–785. [Google Scholar] [CrossRef]
  273. Liu, J.; Li, W.; Zhao, N.; Cao, K.; Yin, Y.; Song, Q.; Chen, H.; Gong, X. Integrate domain knowledge in training CNN for ultrasonography breast cancer diagnosis. In Proceedings of the International Conference on Medical Image Computing and Computer-Assisted Intervention; Springer: Cham, Switzerland, 2018; pp. 868–875. [Google Scholar] [CrossRef]
  274. Wang, Z.; Zhang, J.; Feng, J.; Chen, Z. Knowledge graph and text jointly embedding. In Proceedings of the 2014 Conference on Empirical Methods in Natural Language Processing (EMNLP), Doha, Qatar, 25–29 October 2014; pp. 1591–1601. [Google Scholar] [CrossRef] [Green Version]
  275. Alzubaidi, L.; Fadhel, M.A.; Al-Shamma, O.; Zhang, J.; Santamaría, J.; Duan, Y.; Oleiwi, S.R. Towards a Better Understanding of Transfer Learning for Medical Imaging: A Case Study. Appl. Sci. 2020, 10, 4523. [Google Scholar] [CrossRef]
  276. Alzubaidi, L.; Al-Amidie, M.; Al-Asadi, A.; Humaidi, A.; Al-Shamma, O.; Fadhel, M.; Zhang, J.; Santamaría, J.; Duan, Y. Novel Transfer Learning Approach for Medical Imaging with Limited Labeled Data. Cancers 2021, 13, 1590. [Google Scholar] [CrossRef] [PubMed]
  277. Wistuba, M.; Rawat, A.; Pedapati, T. A survey on neural architecture search. arXiv 2019, arXiv:1905.01392v2. [Google Scholar]
  278. Guo, D.; Jin, D.; Zhu, Z.; Ho, T.Y.; Harrison, A.P.; Chao, C.H.; Xiao, J.; Lu, L. Organ at risk segmentation for head and neck cancer using stratified learning and neural architecture search. In Proceedings of the IEEE/CVF Conference on Computer Vision and Pattern Recognition, Seattle, WA, USA, 14–19 June 2020; pp. 4223–4232. [Google Scholar] [CrossRef]
Publisher’s Note: MDPI stays neutral with regard to jurisdictional claims in published maps and institutional affiliations.

Article Metrics

Citations

Article Access Statistics

Multiple requests from the same IP address are counted as one view.