Pretreatment MRI Radiomics Based Response Prediction Model in Locally Advanced Cervical Cancer
Abstract
1. Introduction
2. Materials and Methods
2.1. Patient Enrolment and Image Acquisition Protocol
2.2. Treatment Workflow and Response Assessment
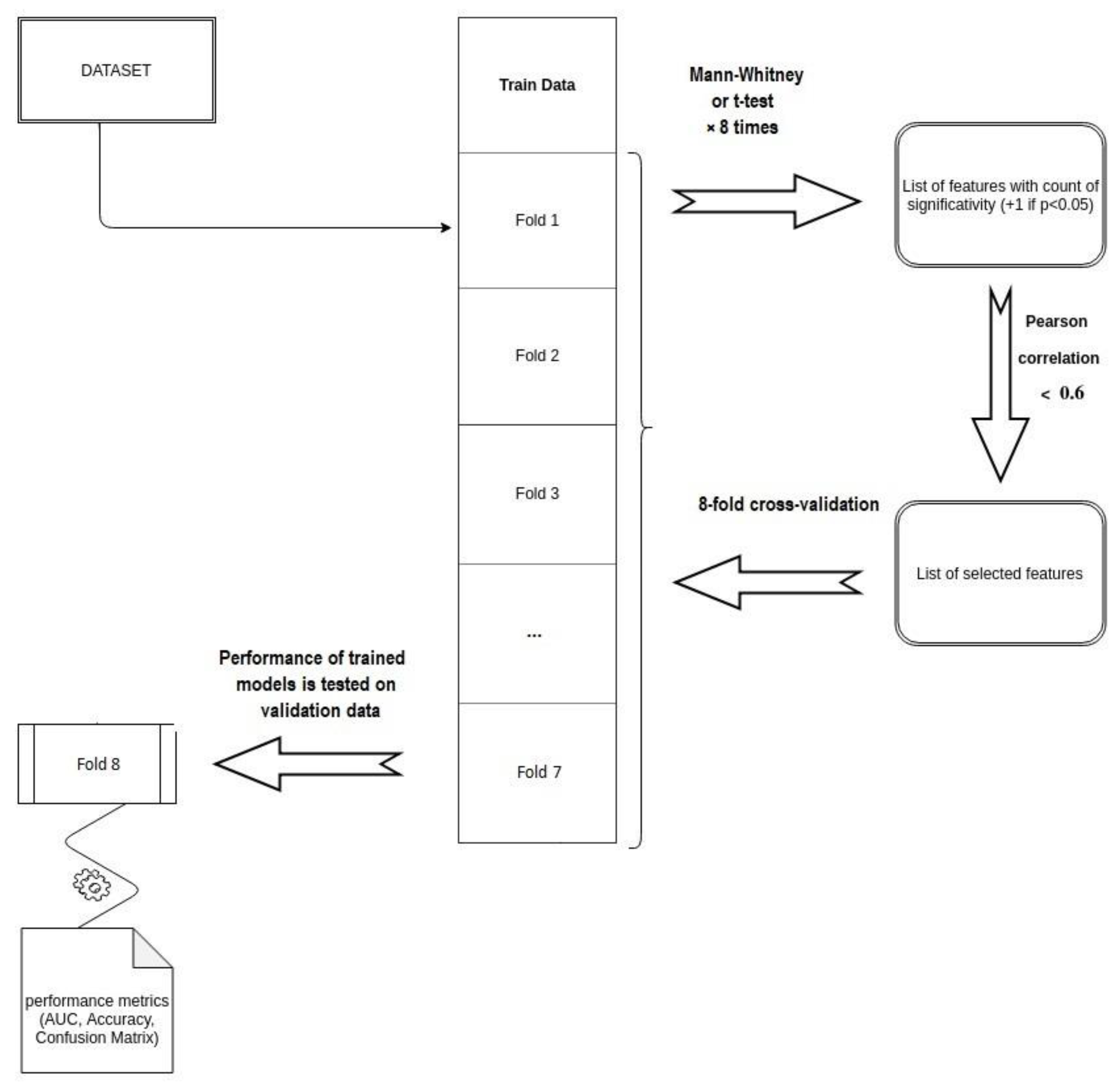
2.3. Image Analysis
2.4. Feature Extraction
2.5. Statistical Analysis
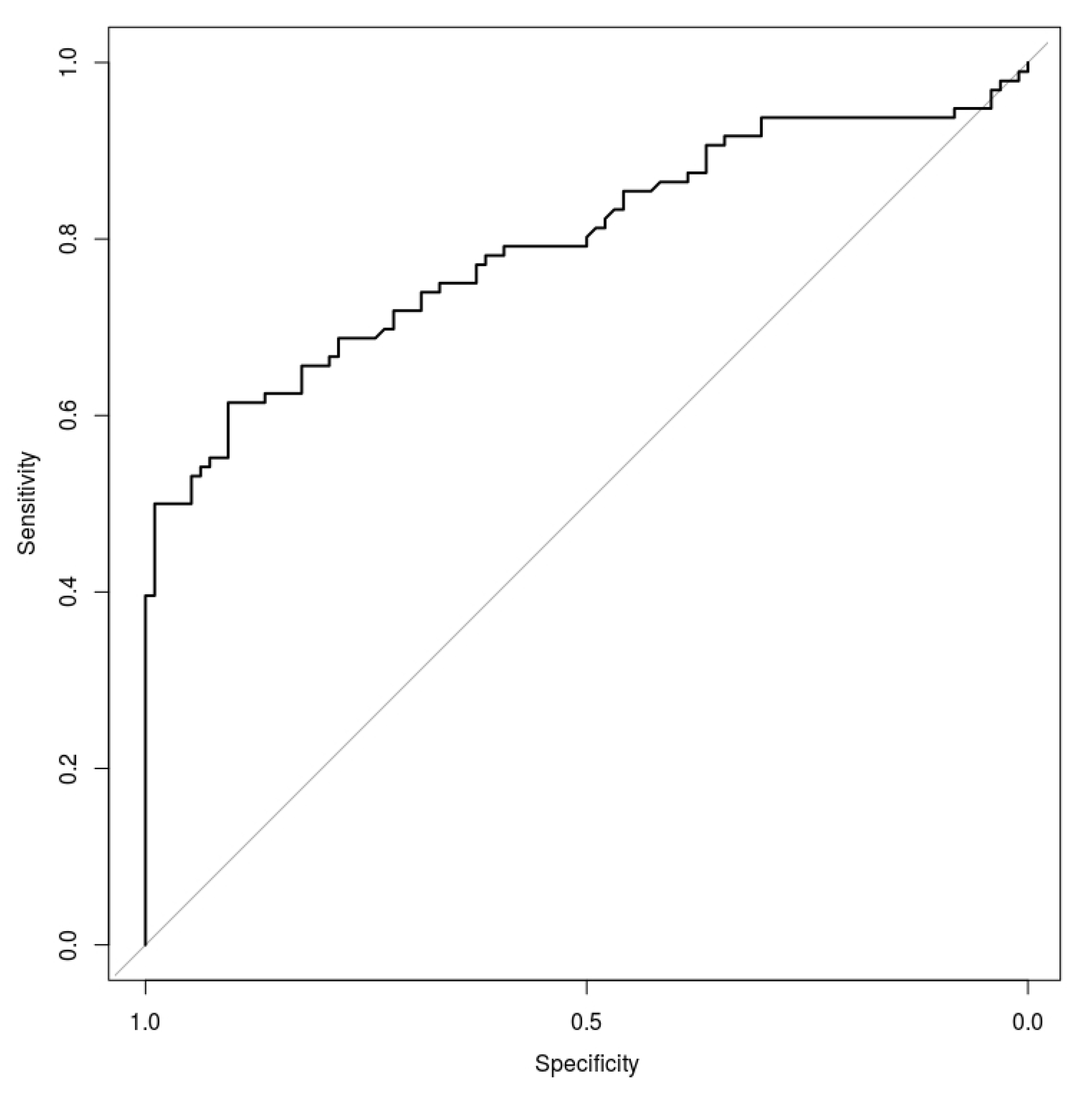
3. Results
4. Discussion
Supplementary Materials
Author Contributions
Funding
Institutional Review Board Statement
Informed Consent Statement
Data Availability Statement
Acknowledgments
Conflicts of Interest
Abbreviations
| LACC | Locally Advanced Cervical Cancer; |
| pCR | pathological complete response; |
| NACRT | neoadjuvant chemoradiotherapy; |
| MRI | magnetic resonance imaging; |
| AUC | area under the curve; |
| CC | cervical cancer; |
| FIGO | International Federation of Gynecology and Obstetrics; |
| CRT | chemoradiotherapy; |
| DWI | diffusion-weighted imaging; |
| ADC | apparent diffusion coefficient; |
| PTV | planned target volume; |
| GTV | gross tumour volume; |
| TPS | treatment planning systems; |
| LoG | Laplacian of Gaussian; |
| IB | intensity based; |
| ROI | region of interest; |
| WMW | Wilcoxon Mann–Whitney; |
| PCC | Pearson correlation coefficient; |
| ROC | receiver operating characteristic; |
| SD | standard deviation; |
| RF_DEF | random forest model; |
| Ntree | number of trees; |
| Mtry | number of variables randomly sampled as candidates for each split; |
| OS | overall survival; |
| MRgRT | magnetic resonance guided radiotherapy. |
References
- Bray, F.; Ferlay, J.; Soerjomataram, I.; Siegel, R.L.; Torre, L.A.; Jemal, A. Global Cancer Statistics 2018: GLOBOCAN Estimates of Incidence and Mortality Worldwide for 36 Cancers in 185 Countries. CA Cancer J. Clin. 2018, 68, 394–424. [Google Scholar] [CrossRef] [PubMed]
- Pecorelli, S. Revised FIGO Staging for Carcinoma of the Vulva, Cervix, and Endometrium. Int. J. Gynecol. Obstet. 2009, 105, 103–104. [Google Scholar] [CrossRef] [PubMed]
- Koh, W.-J.; Abu-Rustum, N.R.; Bean, S.; Bradley, K.; Campos, S.M.; Cho, K.R.; Chon, H.S.; Chu, C.; Clark, R.; Cohn, D.; et al. Cervical Cancer, Version 3.2019, NCCN Clinical Practice Guidelines in Oncology. J. Natl. Compr. Canc. Netw. 2019, 17, 64–84. [Google Scholar] [CrossRef] [PubMed]
- Quinn, M.A.; Benedet, J.L.; Odicino, F.; Maisonneuve, P.; Beller, U.; Creasman, W.T.; Heintz, A.P.M.; Ngan, H.Y.S.; Pecorelli, S. Carcinoma of the Cervix Uteri. FIGO 26th Annual Report on the Results of Treatment in Gynecological Cancer. Int. J. Gynaecol. Obstet 2006, 95 (Suppl. 1), S43–S103. [Google Scholar] [CrossRef]
- Mariagrazia, D.; Anna, F.; Gabriella, F.; Francesco, F.; Daniela, S.; Giuseppe, D.; Alessio, M.; Giovanni, S. Preoperative Chemoradiotherapy in Locally Advanced Cervical Cancer: Long-Term Outcome and Complications. Gynecol. Oncol. 2005, 99, S166–S170. [Google Scholar] [CrossRef] [PubMed]
- Resbeut, M.; Cowen, D.; Viens, P.; Noirclerc, M.; Perez, T.; Gouvernet, J.; Delpero, J.R.; Gamerre, M.; Boubli, L.; Houvenaeghel, G. Concomitant Chemoradiation Prior to Surgery in the Treatment of Advanced Cervical Carcinoma. Gynecol. Oncol. 1994, 54, 68–75. [Google Scholar] [CrossRef]
- Ferrandina, G.; Legge, F.; Fagotti, A.; Fanfani, F.; Distefano, M.; Morganti, A.; Cellini, N.; Scambia, G. Preoperative Concomitant Chemoradiotherapy in Locally Advanced Cervical Cancer: Safety, Outcome, and Prognostic Measures. Gynecol. Oncol. 2007, 107, S127–S132. [Google Scholar] [CrossRef]
- Ferrandina, G.; Gambacorta, A.; Gallotta, V.; Smaniotto, D.; Fagotti, A.; Tagliaferri, L.; Foti, E.; Fanfani, F.; Autorino, R.; Scambia, G.; et al. Chemoradiation with Concomitant Boosts Followed by Radical Surgery in Locally Advanced Cervical Cancer: Long-Term Results of the ROMA-2 Prospective Phase 2 Study. Int. J. Radiat. Oncol. Biol. Phys. 2014, 90, 778–785. [Google Scholar] [CrossRef]
- Ferrandina, G.; Margariti, P.A.; Smaniotto, D.; Petrillo, M.; Salerno, M.G.; Fagotti, A.; Macchia, G.; Morganti, A.G.; Cellini, N.; Scambia, G. Long-Term Analysis of Clinical Outcome and Complications in Locally Advanced Cervical Cancer Patients Administered Concomitant Chemoradiation Followed by Radical Surgery. Gynecol. Oncol. 2010, 119, 404–410. [Google Scholar] [CrossRef]
- Colombo, P.E.; Bertrand, M.M.; Gutowski, M.; Mourregot, A.; Fabbro, M.; Saint-Aubert, B.; Quenet, F.; Gourgou, S.; Kerr, C.; Rouanet, P. Total Laparoscopic Radical Hysterectomy for Locally Advanced Cervical Carcinoma (Stages IIB, IIA and Bulky Stages IB) after Concurrent Chemoradiation Therapy: Surgical Morbidity and Oncological Results. Gynecol. Oncol. 2009, 114, 404–409. [Google Scholar] [CrossRef]
- Bhatla, N.; Aoki, D.; Sharma, D.N.; Sankaranarayanan, R. Cancer of the Cervix Uteri. Int. J. Gynecol. Obstet. 2018, 143, 22–36. [Google Scholar] [CrossRef]
- Sala, E.; Rockall, A.G.; Freeman, S.J.; Mitchell, D.G.; Reinhold, C. The Added Role of MR Imaging in Treatment Stratification of Patients with Gynecologic Malignancies: What the Radiologist Needs to Know. Radiology 2013, 266, 717–740. [Google Scholar] [CrossRef] [PubMed]
- Gui, B.; Miccò, M.; Valentini, A.L.; Cambi, F.; Pasciuto, T.; Testa, A.; Autorino, R.; Zannoni, G.F.; Rufini, V.; Gambacorta, M.A.; et al. Prospective Multimodal Imaging Assessment of Locally Advanced Cervical Cancer Patients Administered by Chemoradiation Followed by Radical Surgery-the “PRICE” Study 2: Role of Conventional and DW-MRI. Eur. Radiol. 2019, 29, 2045–2057. [Google Scholar] [CrossRef] [PubMed]
- Valentini, A.L.; Miccò, M.; Gui, B.; Giuliani, M.; Rodolfino, E.; Telesca, A.M.; Pasciuto, T.; Testa, A.; Gambacorta, M.A.; Zannoni, G.; et al. The PRICE Study: The Role of Conventional and Diffusion-Weighted Magnetic Resonance Imaging in Assessment of Locally Advanced Cervical Cancer Patients Administered by Chemoradiation Followed by Radical Surgery. Eur. Radiol. 2018, 28, 2425–2435. [Google Scholar] [CrossRef] [PubMed]
- Jalaguier-Coudray, A.; Villard-Mahjoub, R.; Delouche, A.; Delarbre, B.; Lambaudie, E.; Houvenaeghel, G.; Minsat, M.; Tallet, A.; Sabatier, R.; Thomassin-Naggara, I. Value of Dynamic Contrast-Enhanced and Diffusion-Weighted MR Imaging in the Detection of Pathologic Complete Response in Cervical Cancer after Neoadjuvant Therapy: A Retrospective Observational Study. Radiology 2017, 284, 432–442. [Google Scholar] [CrossRef] [PubMed]
- Schreuder, S.M.; Lensing, R.; Stoker, J.; Bipat, S. Monitoring Treatment Response in Patients Undergoing Chemoradiotherapy for Locally Advanced Uterine Cervical Cancer by Additional Diffusion-Weighted Imaging: A Systematic Review. J. Magn. Reson. Imaging 2015, 42, 572–594. [Google Scholar] [CrossRef] [PubMed]
- Gatenby, R.A.; Grove, O.; Gillies, R.J. Quantitative Imaging in Cancer Evolution and Ecology. Radiology 2013, 269, 8–15. [Google Scholar] [CrossRef]
- Kim, J.Y.; Gatenby, R.A. Quantitative Clinical Imaging Methods for Monitoring Intratumoral Evolution. Methods Mol. Biol. 2017, 1513, 61–81. [Google Scholar] [CrossRef]
- Lambin, P.; Rios-Velazquez, E.; Leijenaar, R.; Carvalho, S.; van Stiphout, R.G.P.M.; Granton, P.; Zegers, C.M.L.; Gillies, R.; Boellard, R.; Dekker, A.; et al. Radiomics: Extracting More Information from Medical Images Using Advanced Feature Analysis. Eur. J. Cancer 2012, 48, 441–446. [Google Scholar] [CrossRef]
- Lucia, F.; Visvikis, D.; Desseroit, M.-C.; Miranda, O.; Malhaire, J.-P.; Robin, P.; Pradier, O.; Hatt, M.; Schick, U. Prediction of Outcome Using Pretreatment 18F-FDG PET/CT and MRI Radiomics in Locally Advanced Cervical Cancer Treated with Chemoradiotherapy. Eur. J. Nucl. Med. Mol. Imaging 2018, 45, 768–786. [Google Scholar] [CrossRef]
- Torheim, T.; Groendahl, A.R.; Andersen, E.K.F.; Lyng, H.; Malinen, E.; Kvaal, K.; Futsaether, C.M. Cluster Analysis of Dynamic Contrast Enhanced MRI Reveals Tumor Subregions Related to Locoregional Relapse for Cervical Cancer Patients. Acta Oncol. 2016, 55, 1294–1298. [Google Scholar] [CrossRef] [PubMed]
- Guan, Y.; Li, W.; Jiang, Z.; Chen, Y.; Liu, S.; He, J.; Zhou, Z.; Ge, Y. Whole-Lesion Apparent Diffusion Coefficient-Based Entropy-Related Parameters for Characterizing Cervical Cancers: Initial Findings. Acad Radiol. 2016, 23, 1559–1567. [Google Scholar] [CrossRef] [PubMed]
- Bowen, S.R.; Yuh, W.T.; Hippe, D.S.; Wu, W.; Partridge, S.C.; Elias, S.; Jia, G.; Huang, Z.; Sandison, G.A.; Nelson, D. Tumor Radiomic Heterogeneity: Multiparametric Functional Imaging to Characterize Variability and Predict Response Following Cervical Cancer Radiation Therapy. J. Magn. Reson. Imaging 2018, 47, 1388–1396. [Google Scholar] [CrossRef]
- Lim, K.; Small, W.; Portelance, L.; Creutzberg, C.; Jürgenliemk-Schulz, I.M.; Mundt, A.; Mell, L.K.; Mayr, N.; Viswanathan, A.; Jhingran, A.; et al. Consensus Guidelines for Delineation of Clinical Target Volume for Intensity-Modulated Pelvic Radiotherapy for the Definitive Treatment of Cervix Cancer. Int. J. Radiat. Oncol. Biol. Phys. 2011, 79, 348–355. [Google Scholar] [CrossRef] [PubMed]
- Macchia, G.; Morganti, A.G.; Deodato, F.; Cilla, S.; Lucidi, A.; Massaccesi, M.; Scambia, G.; Valentini, V.; Cellini, N.; Ferrandina, G. Concomitant Boost plus Large-Field Preoperative Chemoradiation in Locally Advanced Uterine Cervix Carcinoma: Phase II Clinical Trial Final Results (LARA-CC-1). Gynecol. Oncol. 2012, 125, 594–599. [Google Scholar] [CrossRef] [PubMed]
- Macchia, G.; Cilla, S.; Deodato, F.; Legge, F.; Di Stefano, A.; Chiantera, V.; Scambia, G.; Valentini, V.; Morganti, A.G.; Ferrandina, G. Intensity-Modulated Extended-Field Chemoradiation plus Simultaneous Integrated Boost in the Pre-Operative Treatment of Locally Advanced Cervical Cancer: A Dose-Escalation Study. Br. J. Radiol. 2015, 88, 20150385. [Google Scholar] [CrossRef] [PubMed]
- Zannoni, G.F.; Vellone, V.G.; Carbone, A. Morphological Effects of Radiochemotherapy on Cervical Carcinoma: A Morphological Study of 50 Cases of Hysterectomy Specimens after Neoadjuvant Treatment. Int. J. Gynecol. Pathol. 2008, 27, 274–281. [Google Scholar] [CrossRef] [PubMed]
- Gatta, R.; Vallati, M.; Dinapoli, N.; Masciocchi, C.; Lenkowicz, J.; Cusumano, D.; Casá, C.; Farchione, A.; Damiani, A.; van Soest, J.; et al. Towards a Modular Decision Support System for Radiomics: A Case Study on Rectal Cancer. Artif. Intell. Med. 2019, 96, 145–153. [Google Scholar] [CrossRef]
- Dinapoli, N.; Alitto, A.R.; Vallati, M.; Gatta, R.; Autorino, R.; Boldrini, L.; Damiani, A.; Valentini, V. Moddicom: A Complete and Easily Accessible Library for Prognostic Evaluations Relying on Image Features. Conf Proc. IEEE Eng. Med. Biol. Soc. 2015, 2015, 771–774. [Google Scholar] [CrossRef]
- Cusumano, D.; Dinapoli, N.; Boldrini, L.; Chiloiro, G.; Gatta, R.; Masciocchi, C.; Lenkowicz, J.; Casà, C.; Damiani, A.; Azario, L.; et al. Fractal-Based Radiomic Approach to Predict Complete Pathological Response after Chemo-Radiotherapy in Rectal Cancer. Radiol. Med. 2018, 123, 286–295. [Google Scholar] [CrossRef]
- Zwanenburg, A.; Vallières, M.; Abdalah, M.A.; Aerts, H.J.W.L.; Andrearczyk, V.; Apte, A.; Ashrafinia, S.; Bakas, S.; Beukinga, R.J.; Boellaard, R.; et al. The Image Biomarker Standardization Initiative: Standardized Quantitative Radiomics for High-Throughput Image-Based Phenotyping. Radiology 2020, 295, 328–338. [Google Scholar] [CrossRef]
- Chan, Y.H. Biostatistics 104: Correlational Analysis. Singapore Med. J. 2003, 44, 614–619. [Google Scholar] [PubMed]
- International Commission on Radiation Units and Measurements (ICRU). Available online: https://icru.org/home/reports/receiver-operating-characteristic-roc-analysis-in-medical-imaging-icru-report-79 (accessed on 9 June 2019).
- Cusumano, D.; Boldrini, L.; Yadav, P.; Yu, G.; Musurunu, B.; Chiloiro, G.; Piras, A.; Lenkowicz, J.; Placidi, L.; Broggi, S.; et al. External Validation of Early Regression Index (ERITCP) as Predictor of Pathologic Complete Response in Rectal Cancer Using Magnetic Resonance-Guided Radiation Therapy. Int. J. Radiat. Oncol. Biol. Phys. 2020, 108, 1347–1356. [Google Scholar] [CrossRef] [PubMed]
- Ruopp, M.D.; Perkins, N.J.; Whitcomb, B.W.; Schisterman, E.F. Youden Index and Optimal Cut-Point Estimated from Observations Affected by a Lower Limit of Detection. Biom. J. 2008, 50, 419–430. [Google Scholar] [CrossRef] [PubMed]
- Schwarz, J.K.; Siegel, B.A.; Dehdashti, F.; Grigsby, P.W. Metabolic Response on Post-Therapy FDG-PET Predicts Patterns of Failure after Radiotherapy for Cervical Cancer. Int. J. Radiat. Oncol. Biol. Phys. 2012, 83, 185–190. [Google Scholar] [CrossRef] [PubMed]
- Lima, G.M.; Matti, A.; Vara, G.; Dondi, G.; Naselli, N.; De Crescenzo, E.M.; Morganti, A.G.; Perrone, A.M.; De Iaco, P.; Nanni, C.; et al. Prognostic Value of Posttreatment 18F-FDG PET/CT and Predictors of Metabolic Response to Therapy in Patients with Locally Advanced Cervical Cancer Treated with Concomitant Chemoradiation Therapy: An Analysis of Intensity- and Volume-Based PET Parameters. Eur. J. Nucl. Med. Mol. Imaging 2018, 45, 2139–2146. [Google Scholar] [CrossRef] [PubMed]
- Yang, F.; Thomas, M.A.; Dehdashti, F.; Grigsby, P.W. Temporal Analysis of Intratumoral Metabolic Heterogeneity Characterized by Textural Features in Cervical Cancer. Eur. J. Nucl. Med. Mol. Imaging 2013, 40, 716–727. [Google Scholar] [CrossRef]
- Cusumano, D.; Catucci, F.; Romano, A.; Boldrini, L.; Piras, A.; Broggi, S.; Votta, C.; Placidi, L.; Nardini, M.; Chiloiro, G.; et al. Evaluation of an Early Regression Index (ERITCP) as Predictor of Pathological Complete Response in Cervical Cancer: A Pilot-Study. Appl. Sci. 2020, 10, 8001. [Google Scholar] [CrossRef]
- Ching, T.; Himmelstein, D.S.; Beaulieu-Jones, B.K.; Kalinin, A.A.; Do, B.T.; Way, G.P.; Ferrero, E.; Agapow, P.-M.; Zietz, M.; Hoffman, M.M.; et al. Opportunities and Obstacles for Deep Learning in Biology and Medicine. J. R. Soc. Interface 2018, 15. [Google Scholar] [CrossRef]
- Giger, M.L. Machine Learning in Medical Imaging. J. Am. Coll Radiol 2018, 15, 512–520. [Google Scholar] [CrossRef]
- Sun, C.; Tian, X.; Liu, Z.; Li, W.; Li, P.; Chen, J.; Zhang, W.; Fang, Z.; Du, P.; Duan, H.; et al. Radiomic Analysis for Pretreatment Prediction of Response to Neoadjuvant Chemotherapy in Locally Advanced Cervical Cancer: A Multicentre Study. EBioMedicine 2019, 46, 160–169. [Google Scholar] [CrossRef]
- Kan, Y.; Dong, D.; Zhang, Y.; Jiang, W.; Zhao, N.; Han, L.; Fang, M.; Zang, Y.; Hu, C.; Tian, J.; et al. Radiomic Signature as a Predictive Factor for Lymph Node Metastasis in Early-Stage Cervical Cancer. J. Magn Reson Imaging 2019, 49, 304–310. [Google Scholar] [CrossRef]
- Li, Z.; Li, H.; Wang, S.; Dong, D.; Yin, F.; Chen, A.; Wang, S.; Zhao, G.; Fang, M.; Tian, J.; et al. MR-Based Radiomics Nomogram of Cervical Cancer in Prediction of the Lymph-Vascular Space Invasion Preoperatively. J. Magn Reson Imaging 2019, 49, 1420–1426. [Google Scholar] [CrossRef] [PubMed]
- Dinapoli, N.; Barbaro, B.; Gatta, R.; Chiloiro, G.; Casà, C.; Masciocchi, C.; Damiani, A.; Boldrini, L.; Gambacorta, M.A.; Dezio, M.; et al. Magnetic Resonance, Vendor-Independent, Intensity Histogram Analysis Predicting Pathologic Complete Response After Radiochemotherapy of Rectal Cancer. Int. J. Radiat. Oncol. Biol. Phys. 2018, 102, 765–774. [Google Scholar] [CrossRef] [PubMed]
- Thomeer, M.G.; Vandecaveye, V.; Braun, L.; Mayer, F.; Franckena-Schouten, M.; de Boer, P.; Stoker, J.; Van Limbergen, E.; Buist, M.; Vergote, I.; et al. Evaluation of T2-W MR Imaging and Diffusion-Weighted Imaging for the Early Post-Treatment Local Response Assessment of Patients Treated Conservatively for Cervical Cancer: A Multicentre Study. Eur Radiol 2019, 29, 309–318. [Google Scholar] [CrossRef] [PubMed]
- Makino, H.; Kato, H.; Furui, T.; Morishige, K.; Kanematsu, M. Predictive Value of Diffusion-Weighted Magnetic Resonance Imaging during Chemoradiotherapy for Uterine Cervical Cancer. J. Obstet. Gynaecol. Res. 2014, 40, 1098–1104. [Google Scholar] [CrossRef] [PubMed]
- Boldrini, L.; Piras, A.; Chiloiro, G.; Autorino, R.; Cellini, F.; Cusumano, D.; Fionda, B.; D’Aviero, A.; Campitelli, M.; Marazzi, F.; et al. Low Tesla Magnetic Resonance Guided Radiotherapy for Locally Advanced Cervical Cancer: First Clinical Experience. Tumori 2020, 106, 497–505. [Google Scholar] [CrossRef] [PubMed]
- Boldrini, L.; Cusumano, D.; Chiloiro, G.; Casà, C.; Masciocchi, C.; Lenkowicz, J.; Cellini, F.; Dinapoli, N.; Azario, L.; Teodoli, S.; et al. Delta Radiomics for Rectal Cancer Response Prediction with Hybrid 0.35 T Magnetic Resonance-Guided Radiotherapy (MRgRT): A Hypothesis-Generating Study for an Innovative Personalized Medicine Approach. Radiol Med. 2019, 124, 145–153. [Google Scholar] [CrossRef]



| Institution A (156 pts) | Institution B (27 pts) | |
|---|---|---|
| Age (Mean) | 22–76 (50.2) | 28–79 (54.2) |
| Histology | ||
| Squamous cell carcinoma | 142 (91%) | 23 (85.2%) |
| Glassy cell squamous carcinoma | 0 | 1 (3.7%) |
| Clear cell adeno-squamous carcinoma | 1 (0.7%) | 0 |
| Adenocarcinoma | 12 (7.6%) | 2 (7.4%) |
| Adeno-squamous | 1 (0.7%) | 1 (3.7%) |
| FIGO Stage | ||
| IB2 | 6 (3.8%) | 2 (7.4%) |
| IIA | 9 (5.8%) | 2 (7.4%) |
| IIB | 119 (76.3%) | 21 (77.8%) |
| IIIA | 6 (3.8%) | 2 (7.4%) |
| IIIB | 13 (8.4%) | 0 |
| IVA | 3 (1.9%) | 0 |
| Nodal status | ||
| N0 | 75 (48.1%) | 17 (63%) |
| N1 | 81 (51.9%) | 10 (37%) |
| Pathological Response | ||
| pR0 | 66 (42.4%) | 8 (29.7%) |
| pR1 | 45 (28.8%) | 9 (33.3%) |
| pR2 | 45 (28.8%) | 10 (37%) |
| AX T1-W | AX T2-W | SAG T2-W | AX OBLIQUE T2-W (Perpendicular to the Long Axis of the Cervix) | COR OBLIQUE T2-W (Parallel to the Long Axis of the Cervix) | AX ABDOMINAL T2-W | AX OBLIQUE DWI (= Ax Oblique T2-w) | |
|---|---|---|---|---|---|---|---|
| Sequence | FSE | FRFSE | FRFSE | FRFSE | FRFSE | FRFSE- XL | EPI |
| Echo time (ms) | 16 | 85 | 85 | 85 | 85 | 84 | Minimum |
| NEX | 2 | 2 | 2 | 4 | 4 | 1 | 6 |
| Repetition time (ms), TR | 470 | 4500 | 4500 | 4500 | 4500 | 1850 | 5425 |
| No. of sections | 30 | 30 | 26 | 16 | 16 | 48 | 30 |
| Receiver bandwidth (kHz) | 31.25 | 31.25 | 41.67 | 41.67 | 41.67 | 41.67 | |
| Echo train length | 3 | 26 | 15 | 26 | 26 | 17 | |
| Field of view (mm), FOV | 24 | 24 | 24 | 22 | 24 | 46 | 28 |
| Section thickness (mm) | 4 | 4 | 4 | 3 | 4 | 5 | 4 |
| Section spacing (mm) | 0.5 | 0.5 | 0.4 | 0.5 | 0.5 | 1 | 0.5 |
| Matrix size | 448 × 288 | 384 × 256 | 384 × 256 | 384 × 256 | 384 × 256 | 256 × 256 | 128 × 128 |
| b Value (s/mm2) | --- | --- | --- | --- | --- | --- | 800 |
| Phase direction | A/P | A/P | S/I | UNSWAP | UNSWAP | R/L | R/L |
| Model | Extended Name | Caret Method |
|---|---|---|
| C5TREE | Decision tree | C5.0Tree |
| DT | Decision tree | C5.0 |
| HDDA | High dimensional discriminant analysis | hda |
| KNN | K-nearest neighbours | kknn |
| LOGREG | Logistic regression | glm |
| NB | Naive Bayes | nb |
| NN | Neural network | nn |
| PAM | Nearest shrunken centroids | pam |
| PDA | Penalised discriminant analysis | pda |
| PLS | Partial least square | pls |
| RF_DEF | Random forest | rf. Default parameters |
| RF_GRID | Random forest | rf. Grid search |
| RF_RAND | Random forest | rf. Random search |
| SDA | Shrinkage discriminant analysis | sda |
| SVM | Support vector machine | svmPoly. Polynomial Kernel |
| Model | Mean AUC | SD (AUC) |
|---|---|---|
| RF_DEF | 0.80 | 0.08 |
| RF_GRID | 0.79 | 0.11 |
| RF_RAND | 0.79 | 0.07 |
| NN | 0.73 | 0.11 |
| SVM | 0.69 | 0.11 |
| PLS | 0.68 | 0.10 |
| PDA | 0.68 | 0.11 |
| DT | 0.67 | 0.13 |
| NB | 0.67 | 0.09 |
| SDA | 067 | 0.10 |
| KNN | 0.66 | 0.09 |
| LOGREG | 0.66 | 0.12 |
| PAM | 0.64 | 0.12 |
| HDDA | 0.63 | 0.09 |
| C5TREE | 0.63 | 0.11 |
Publisher’s Note: MDPI stays neutral with regard to jurisdictional claims in published maps and institutional affiliations. |
© 2021 by the authors. Licensee MDPI, Basel, Switzerland. This article is an open access article distributed under the terms and conditions of the Creative Commons Attribution (CC BY) license (https://creativecommons.org/licenses/by/4.0/).
Share and Cite
Gui, B.; Autorino, R.; Miccò, M.; Nardangeli, A.; Pesce, A.; Lenkowicz, J.; Cusumano, D.; Russo, L.; Persiani, S.; Boldrini, L.; et al. Pretreatment MRI Radiomics Based Response Prediction Model in Locally Advanced Cervical Cancer. Diagnostics 2021, 11, 631. https://doi.org/10.3390/diagnostics11040631
Gui B, Autorino R, Miccò M, Nardangeli A, Pesce A, Lenkowicz J, Cusumano D, Russo L, Persiani S, Boldrini L, et al. Pretreatment MRI Radiomics Based Response Prediction Model in Locally Advanced Cervical Cancer. Diagnostics. 2021; 11(4):631. https://doi.org/10.3390/diagnostics11040631
Chicago/Turabian StyleGui, Benedetta, Rosa Autorino, Maura Miccò, Alessia Nardangeli, Adele Pesce, Jacopo Lenkowicz, Davide Cusumano, Luca Russo, Salvatore Persiani, Luca Boldrini, and et al. 2021. "Pretreatment MRI Radiomics Based Response Prediction Model in Locally Advanced Cervical Cancer" Diagnostics 11, no. 4: 631. https://doi.org/10.3390/diagnostics11040631
APA StyleGui, B., Autorino, R., Miccò, M., Nardangeli, A., Pesce, A., Lenkowicz, J., Cusumano, D., Russo, L., Persiani, S., Boldrini, L., Dinapoli, N., Macchia, G., Sallustio, G., Gambacorta, M. A., Ferrandina, G., Manfredi, R., Valentini, V., & Scambia, G. (2021). Pretreatment MRI Radiomics Based Response Prediction Model in Locally Advanced Cervical Cancer. Diagnostics, 11(4), 631. https://doi.org/10.3390/diagnostics11040631

