AK-DL: A Shallow Neural Network Model for Diagnosing Actinic Keratosis with Better Performance than Deep Neural Networks
Abstract
1. Introduction
2. Materials and Methods
2.1. Data Acquisition
2.2. Data Preprocessing
2.3. Models Building
2.3.1. AK-DL Model
2.3.2. AlexNet Transfer Learning
2.3.3. GoogLeNet Transfer Learning
2.3.4. ResNet Transfer Learning
2.4. Traditional Machine Learning
2.5. Parameter Optimization
2.6. Evaluation Indexes
3. Results
3.1. Comparison of AK-DL with Machine Learning Models
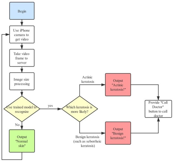
3.2. Intelligent Diagnostic System
4. Discussion
5. Conclusions
Supplementary Materials
Author Contributions
Funding
Conflicts of Interest
References
- Lebwohl, M. Actinic keratosis: Epidemiology and progression to squamous cell carcinoma. Br. J. Dermatol. 2003, 149, 31–33. [Google Scholar] [CrossRef] [PubMed]
- Cantisani, C.; Paolino, G.; Melis, M.; Faina, V.; Romaniello, F.; Didona, D.; Cardone, M.; Calvieri, S. Actinic Keratosis Pathogenesis Update and New Patents. Recent Pat. Inflamm. Allergy Drug Discov. 2016, 10, 40–48. [Google Scholar] [CrossRef] [PubMed]
- Jetter, N.; Chandan, N.; Wang, S.; Tsoukas, M. Field Cancerization Therapies for Management of Actinic Keratosis: A Narrative Review. Am. J. Clin. Dermatol. 2018, 19, 543–557. [Google Scholar] [CrossRef] [PubMed]
- Lanoue, J.; Chen, C.; Goldenberg, G. Actinic keratosis as a marker of field cancerization in excision specimens of cutaneous malignancies. Cutis 2016, 97, 415–420. [Google Scholar] [PubMed]
- Didona, D.; Paolino, G.; Bottoni, U.; Cantisani, C. Non Melanoma Skin Cancer Pathogenesis Overview. Biomedicines 2018, 6, 6. [Google Scholar] [CrossRef]
- Braun, R.P.; Ludwig, S.; Marghoob, A.A. Differential Diagnosis of Seborrheic Keratosis: Clinical and Dermoscopic Features. J. Drugs Dermatol. JDD 2017, 16, 835–842. [Google Scholar]
- Quaedvlieg, P.; Tirsi, E.; Thissen, M.; Krekels, G. Actinic keratosis: How to differentiate the good from the bad ones? Eur. J. Dermatol. 2006, 16, 335–339. [Google Scholar]
- Ortonne, J.P. From actinic keratosis to squamous cell carcinoma. Br. J. Dermatol. 2002, 146, 20–23. [Google Scholar] [CrossRef]
- Lebwohl, M.; Swanson, N.; Anderson, L.L.; Melgaard, A.; Xu, Z.; Berman, B. Ingenol mebutate gel for actinic keratosis. N. Engl. J. Med. 2012, 366, 1010–1019. [Google Scholar] [CrossRef]
- Sirinukunwattana, K.; Raza, S.E.A.; Tsang, Y.-W.; Snead, D.R.; Cree, I.A.; Rajpoot, N.M. Locality sensitive deep learning for detection and classification of nuclei in routine colon cancer histology images. IEEE Trans. Med. Imaging 2016, 35, 1196–1206. [Google Scholar] [CrossRef]
- Albarqouni, S.; Baur, C.; Achilles, F.; Belagiannis, V.; Demirci, S.; Navab, N. Aggnet: Deep learning from crowds for mitosis detection in breast cancer histology images. IEEE Trans. Med. Imaging 2016, 35, 1313–1321. [Google Scholar] [CrossRef] [PubMed]
- Li, W.; Li, J.; Sarma, K.V.; Ho, K.C.; Shen, S.; Knudsen, B.S.; Gertych, A.; Arnold, C.W. Path R-CNN for prostate cancer diagnosis and gleason grading of histological images. IEEE Trans. Med. Imaging 2018, 38, 945–954. [Google Scholar] [CrossRef] [PubMed]
- Jalal Deen, K.; Ganesan, R.; Merline, A. Fuzzy-C-means clustering based segmentation and CNN-classification for accurate segmentation of lung nodules. Asian Pac. J. Cancer Prev. APJCP 2017, 18, 1869. [Google Scholar]
- Gao, F.; Wu, T.; Li, J.; Zheng, B.; Ruan, L.; Shang, D.; Patel, B. SD-CNN: A shallow-deep CNN for improved breast cancer diagnosis. Comput. Med. Imaging Graph. 2018, 70, 53–62. [Google Scholar] [CrossRef] [PubMed]
- Zhang, J.; Hu, H.; Chen, S.; Huang, Y.; Guan, Q. Cancer cells detection in phase-contrast microscopy images based on Faster R-CNN. In Proceedings of the 2016 9th International Symposium on Computational Intelligence and Design (ISCID), Hangzhou, China, 10–11 December 2016; pp. 363–367. [Google Scholar]
- Kawahara, J.; Hamarneh, G. Multi-resolution-tract CNN with hybrid pretrained and skin-lesion trained layers. In Proceedings of the International Workshop on Machine Learning in Medical Imaging, Athens, Greece, 17 October 2016; pp. 164–171. [Google Scholar]
- Kaur, P.; Dana, K.J.; Cula, G.O.; Mack, M.C. Hybrid deep learning for reflectance confocal microscopy skin images. In Proceedings of the 2016 23rd International Conference on Pattern Recognition (ICPR), Cancún, Mexico, 4–8 December 2016; pp. 1466–1471. [Google Scholar]
- Lopez, A.R.; Giro-i-Nieto, X.; Burdick, J.; Marques, O. Skin lesion classification from dermoscopic images using deep learning techniques. In Proceedings of the 2017 13th IASTED International Conference on Biomedical Engineering (BioMed), Innsbruck, Austria, 20–21 February 2017; pp. 49–54. [Google Scholar]
- Harangi, B. Skin lesion detection based on an ensemble of deep convolutional neural network. arXiv 2017, arXiv:1705.03360. [Google Scholar]
- Tajbakhsh, N.; Suzuki, K. Comparing two classes of end-to-end machine-learning models in lung nodule detection and classification: MTANNs vs. CNNs. Pattern Recognit. 2017, 63, 476–486. [Google Scholar] [CrossRef]
- Zhao, X.; Liu, L.; Qi, S.; Teng, Y.; Li, J.; Qian, W. Agile convolutional neural network for pulmonary nodule classification using CT images. Int. J. Comput. Assist. Radiol. Surg. 2018, 13, 585–595. [Google Scholar] [CrossRef]
- Tschandl, P.; Rosendahl, C.; Kittler, H. The HAM10000 dataset, a large collection of multi-source dermatoscopic images of common pigmented skin lesions. Sci. Data 2018, 5, 180161. [Google Scholar] [CrossRef]
- LeCun, Y.; Bottou, L.; Bengio, Y.; Haffner, P. Gradient-based learning applied to document recognition. Proc. IEEE 1998, 86, 2278–2324. [Google Scholar] [CrossRef]
- Krizhevsky, A.; Sutskever, I.; Hinton, G.E. Imagenet classification with deep convolutional neural networks. In Proceedings of the Advances in Neural Information Processing Systems, Lake Tahoe, NV, USA, 3–6 December 2012; pp. 1097–1105. [Google Scholar]
- Han, S.S.; Lim, W.; Kim, M.S.; Park, I.; Park, G.H.; Chang, S.E. Interpretation of the Outputs of a Deep Learning Model Trained with a Skin Cancer Dataset. J. Investig. Dermatol. 2018, 138, 2275. [Google Scholar] [CrossRef]
- Wu, E.; Wu, K.; Cox, D.; Lotter, W. Conditional infilling GANs for data augmentation in mammogram classification. In Image Analysis for Moving Organ, Breast, and Thoracic Images; Springer: Berlin/Heidelberg, Germany, 2018; pp. 98–106. [Google Scholar]
- Mendes, D.B.; da Silva, N.C. Skin lesions classification using convolutional neural networks in clinical images. arXiv 2018, arXiv:1812.02316. [Google Scholar]
- Li, Y.; Shen, L. Skin lesion analysis towards melanoma detection using deep learning network. Sensors 2018, 18, 556. [Google Scholar] [CrossRef] [PubMed]
- Codella, N.; Cai, J.; Abedini, M.; Garnavi, R.; Halpern, A.; Smith, J.R. Deep learning, sparse coding, and SVM for melanoma recognition in dermoscopy images. In Proceedings of the International workshop on machine learning in medical imaging, Nice, France, 1 October 2012; pp. 118–126. [Google Scholar]
- Mirunalini, P.; Chandrabose, A.; Gokul, V.; Jaisakthi, S. Deep learning for skin lesion classification. arXiv 2017, arXiv:1703.04364. [Google Scholar]
- Vasconcelos, M.J.M.; Rosado, L.; Ferreira, M. A new color assessment methodology using cluster-based features for skin lesion analysis. In Proceedings of the 2015 38th International Convention on Information and Communication Technology, Electronics and Microelectronics (MIPRO), Opatija, Croatia, 25–29 May 2015; pp. 373–378. [Google Scholar]
- Ohki, K.; Celebi, M.E.; Schaefer, G.; Iyatomi, H. Building of readable decision trees for automated melanoma discrimination. In Proceedings of the International Symposium on Visual Computing, Las Vegas, NV, USA, 14–16 December 2015; pp. 712–721. [Google Scholar]
- Lober, B.A.; Lober, C.W. Actinic keratosis is squamous cell carcinoma. South. Med. J. 2000, 93, 650–655. [Google Scholar] [CrossRef] [PubMed]
- Dinehart, S.M.; Nelson-Adesokan, P.; Cockerell, C.; Russell, S.; Brown, R. Metastatic cutaneous squamous cell carcinoma derived from actinic keratosis. Cancer 1997, 79, 920–923. [Google Scholar] [CrossRef]
- Zhao, Y.; Li, C.; Wen, C.; Wei, Y.; Li, R.; Wang, G.; Tu, P. The prevalence of actinic keratosis in patients visiting dermatologists in two hospitals in China. Br. J. Dermatol. 2016, 174, 1005–1010. [Google Scholar] [CrossRef]
- Gagniuc, P.A.; Ionescu-Tirgoviste, C.; Gagniuc, E.; Militaru, M.; Nwabudike, L.C.; Pavaloiu, B.I.; Vasilăţeanu, A.; Goga, N.; Drăgoi, G.; Popescu, I. Spectral forecast: A general purpose prediction model as an alternative to classical neural networks. Chaos Interdiscip. J. Nonlinear Sci. 2020, 30, 033119. [Google Scholar] [CrossRef]
- Lanzanò, L.; Scordino, A.; Privitera, S.; Tudisco, S.; Musumeci, F. Spectral analysis of Delayed Luminescence from human skin as a possible non-invasive diagnostic tool. Eur. Biophys. J. 2007, 36, 823–829. [Google Scholar] [CrossRef]
- Gagniuc, P.A. Markov Chains: From Theory to Implementation and Experimentation; John Wiley & Sons: Hoboken, NJ, USA, 2017. [Google Scholar]
- Cantisani, C.; Paolino, G.; Pellacani, G.; Didona, D.; Scarno, M.; Faina, V.; Gobello, T.; Calvieri, S. MAL daylight photodynamic therapy for actinic keratosis: Clinical and imaging evaluation by 3D camera. Int. J. Mol. Sci. 2016, 17, 1108. [Google Scholar] [CrossRef]
- Cantisani, C.; Paolino, G.; Corsetti, P.; Bottoni, U.; Didona, D.; Calvieri, S. Evaluation of Ingenol mebutate efficacy for the treatment of actinic keratosis with Antera 3D camera. Eur. Rev. Med. Pharm. Sci. 2015, 19, 92–97. [Google Scholar]
- Mazzella, C.; Greco, V.; Costa, C.; Scalvenzi, M.; Russo, D.; Savastano, R.; Staibano, S.; Fabbrocini, G. Management of clinical and subclinical actinic keratoses with histological and immunohistochemical assessments by confocal microscopy. Dermatol. Ther. 2018, 31, e12672. [Google Scholar] [CrossRef] [PubMed]
- Mercuri, S.R.; Rizzo, N.; Bellinzona, F.; Pampena, R.; Brianti, P.; Moffa, G.; Colombo, F.L.; Bearzi, P.; Longo, C.; Paolino, G. Digital ex-vivo confocal imaging for fast Mohs surgery in nonmelanoma skin cancers: An emerging technique in dermatologic surgery. Dermatol. Ther. 2019, 32, e13127. [Google Scholar] [CrossRef] [PubMed]
- Carbone, A.; Ferrari, A.; Paolino, G.; Buccini, P.; De Simone, P.; Eibenschutz, L.; Piemonte, P.; Silipo, V.; Sperduti, I.; Catricalà, C. Lentigo maligna of the face: A quantitative simple method to identify individual patient risk probability on dermoscopy. Australas. J. Dermatol. 2017, 58, 286–291. [Google Scholar] [CrossRef] [PubMed]






| Parameters | AK-DL | AlexNet Transfer | GoogLeNet Transfer | ResNet Transfer |
|---|---|---|---|---|
| Momentum | 0.9 | 0.6 | 0.9 | 0.7 |
| InitialLearnRate | 0.0001 | 0.0001 | 0.0001 | 0.0001 |
| MiniBatchSize | 10 | 20 | 15 | 20 |
| L2Regularization | 0.0005 | 0.0001 | 0.0001 | 0.00001 |
| CNN Models | Acc | Sens | Spec | Prec | MCC | Training Time (s) |
|---|---|---|---|---|---|---|
| AK-DL | 0.925 | 0.938 | 0.909 | 0.924 | 0.848 | 123.0 |
| AlexNet | 0.862 | 0.908 | 0.815 | 0.832 | 0.727 | 2426.0 |
| GoogLeNet | 0.874 | 0.874 | 0.875 | 0.901 | 0.746 | 13,761.0 |
| ResNet | 0.774 | 0.829 | 0.721 | 0.740 | 0.553 | 15,488.0 |
| Models | Acc | Sens | Spec | Prec | MCC | Training Time (s) |
|---|---|---|---|---|---|---|
| AK-DL | 0.925 | 0.938 | 0.909 | 0.924 | 0.848 | 123.0 |
| HOG+K-NN | 0.713 | 0.954 | 0.511 | 0.619 | 0.506 | 12.4 |
| HOG+RF | 0.778 | 0.796 | 0.763 | 0.735 | 0.557 | 20.1 |
| HOG+SVM | 0.791 | 0.780 | 0.800 | 0.766 | 0.579 | 20.2 |
© 2020 by the authors. Licensee MDPI, Basel, Switzerland. This article is an open access article distributed under the terms and conditions of the Creative Commons Attribution (CC BY) license (http://creativecommons.org/licenses/by/4.0/).
Share and Cite
Wang, L.; Chen, A.; Zhang, Y.; Wang, X.; Zhang, Y.; Shen, Q.; Xue, Y. AK-DL: A Shallow Neural Network Model for Diagnosing Actinic Keratosis with Better Performance than Deep Neural Networks. Diagnostics 2020, 10, 217. https://doi.org/10.3390/diagnostics10040217
Wang L, Chen A, Zhang Y, Wang X, Zhang Y, Shen Q, Xue Y. AK-DL: A Shallow Neural Network Model for Diagnosing Actinic Keratosis with Better Performance than Deep Neural Networks. Diagnostics. 2020; 10(4):217. https://doi.org/10.3390/diagnostics10040217
Chicago/Turabian StyleWang, Liyang, Angxuan Chen, Yan Zhang, Xiaoya Wang, Yu Zhang, Qun Shen, and Yong Xue. 2020. "AK-DL: A Shallow Neural Network Model for Diagnosing Actinic Keratosis with Better Performance than Deep Neural Networks" Diagnostics 10, no. 4: 217. https://doi.org/10.3390/diagnostics10040217
APA StyleWang, L., Chen, A., Zhang, Y., Wang, X., Zhang, Y., Shen, Q., & Xue, Y. (2020). AK-DL: A Shallow Neural Network Model for Diagnosing Actinic Keratosis with Better Performance than Deep Neural Networks. Diagnostics, 10(4), 217. https://doi.org/10.3390/diagnostics10040217

