The Efficacy of the Smartphone App for the Self-Management of Low Back Pain: A Systematic Review and Assessment of Their Quality through the Mobile Application Rating Scale (MARS) in Italy
Abstract
1. Introduction
2. Materials and Methods
2.1. Inclusion and Exclusion Criteria
2.2. Search Strategy
2.3. Selection Process of Studies
2.4. Synthesis Method
2.5. APP Search Strategy
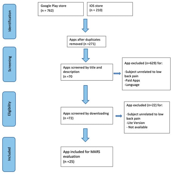
3. Results
3.1. Study Selection
3.2. Study Characteristics
3.3. Overview of Apps Results
4. Discussion
4.1. Study Limitations
4.2. Future Study Recommendations
Funding
Conflicts of Interest
Appendix A
| Sources, First Author, Year, Country | Study Design | Selection; n Women (%), Years | Interventions | App | Outcome for Pain and Disability | Effect on Pain and Disability | Platform |
|---|---|---|---|---|---|---|---|
| Almhdawi et al., 2020, Giordania [12] | RCT | Workers (office); Group 1 = 14 (34.1%) Group 2 = 8 (19.5%). | Tips and instructions, office stretching exercises and home strengthening exercises. The application sends reminders to do the exercises and maintain proper posture. | Relieve my back | NRS, ODI | Pain reduction between groups (p < 0.001). ODI score increased (p < 0.001). | Not reported |
| Chhabra et al., 2018, India [13] | RCT | Ambulatory patients. App group = 45 (-) Control group = 48 (-), 41 years old. | Motivate, promote, and guide participants to increase their level of physical activity and adherence to exercise. | Snapcare | NPRS, MODI | No statistically significant difference for pain outcome. Improvement in disability outcome. | Not reported |
| Rhon et al., 2021, USA [14] | RCT | Military population. Intervention Group = 103 (-) Control Group = 105 (-) Age: 18–50 aa. | A guided video-based education session | Truth About Low Back Pain | PROMIS | PROMIS subscales were significantly different between group. | Not reported |
| Weise et al., 2022, Germany [15] | RCT | Patients recruited through newspaper advertisement. 215 patients. intervention group = 108 (-) and control group = 107 (-). Age > 18 years. | Self-guided exercise program | ViViRA app | VNRS | Significant and clinically relevant reduction in pain outcome throughout the 12-week duration of the program. | IOS and Android |
| Toelle et al., 2019, Germany [16] | RCT | Patients recruited through Facebook advertisement. Interventions Group = 35 (72.9) Control group = 31 (67.4), mean age 41. | Multidisciplinary pain treatment involves three therapy modules: (1) back pain-specific education, (2) physiotherapy/physical exercise, and (3) mindfulness and relaxation techniques | Kaia App | NRS | There were no significant differences between the groups at baseline. At 12 weeks follow-up, the Kaia app group reported significantly lower pain intensity. | IOS and Android |
| Priebe et al.,2020, Germany [17] | RCT | Patients recruited through Facebook advertisement and by general practitioner. Intervention group: 933, Female (65), mean age 42 years. Control: 312, Female (64), mean age 37. | Multidisciplinary pain treatment involves three therapy modules: (1) back pain-specific education, (2) physiotherapy/physical exercise, and (3) mindfulness and relaxation techniques | Kaia App | NPRS | The Intervention group showed a significantly stronger pain reduction compared to the control group after 3 months. The intervention group was also superior in secondary outcomes. | IOS and Android |
| Lo et al., 2018, China [18] | Observational Study | General population; 39 (24%), 18 to 65 years of age. | Tailored exercise rehabilitation program and self-management advice based on their presenting symptoms, complying with the NICE guidelines and a pain education program | Well Health | NRS | Statistically significant decreased pain between pre- and post- (p = 0.04) | Google Play, iOS, Mi Store (UK, USA, China) |
| Sitges et al., 2022, Spain [19] | Nonrandomized clinical trial | General population, n = 57; self-managed group (n = 27), face to face group (n = 30). | Intervention consisted of the following: (1) viewing a pain education video <4 min in duration, (2) answering a question about the video to ensure that participants have watched it; and (3) performing an approximately 50 min exercise session | BackFitApp | PPTs, ODI | There was an increase in the disability score (6.08 vs. 7.5; p = 0.01). No significant differences between the groups or sessions were found in PPTs | IOS and Android |
| Sources, First Author, Year, Country | Study Design | Key Words/Populations | Criteria for Inclusion/Exclusion | App | Study Results | Platform |
|---|---|---|---|---|---|---|
| Didyk et al., 2021, Australia [6] | Systematic review | Search terms: combination with terms back pain and smartphone. included studies were randomized controlled trials | INCLUSION: Stand-alone applications, without the need for external devices, in English and available in Oceania and had to contain at least one self-managed active rehabilitation intervention recommended by NICE guidelines. EXCLUSION: Apps on prevention, diagnostic tests, risk factors, if they did not include an intervention or deal with monitoring, if they aimed to market or advertise products or health centers, if they provided only general information such as anatomy or risk factors, if they did not allow for managing interventions in a way that was tailored to the individual person. | Snapcare (Chhabra), Fitback program (Irvine), telerehabilitation-based McKenzie therapy app (Mbada), Kaia App (Priebe, Toelle), Pain Care App (Yang) | Three studies reported a significant decrease in pain intensity in the intervention group. One study reported no significant difference between groups in pain self-efficacy. One study reported a significant reduction in disability in the intervention group. Two studies reported no between-group differences in quality of life. One study reported no correlation between adherence (app use) and change in pain intensity and one study reported that app use mediated the effect of teleconsultations on pain improvements. | Not reported |
| Stark et al., 2022, Australia [8] | Systematic review | The search terms included [APP] AND [[Orthopedic] OR [Neurosurgery]]. Articles. | INCLUSION: All studies were included that presented their results in English, German, or French, analyzing the outcome of smartphone app-based rehabilitation in back pain patients and those following spine surgery. EXCLUDED: Non-accessible full articles, letters to the editors and comments were excluded, as well as those which failed to present functional outcome following rehabilitation. | Kaia App, Snapcare, Fitbit App, FitBack app. In the remaining studies, the app used was not specified. | The VAS score was presented in all studies. without significance between the interventional and control group. Only one research group found significantly higher improvement in PROMs. for the application group. | Not reported |
| Machado et al., 2016, Australia [21] | Systematic assessment | Search Terms: “low back pain”, “back pain”, and “lumbago”. Smartphone app | INCLUSION: App in English, available to general public, and were self-contained product. No limitations on the cost. created and updated during 2015-2017. Specifically for self-management. EXCLUSION: Apps focused on diagnostic and prevention. Were excluded app for lbp on pregnancy and sciatica. | 61 app: 24 app store, 33 play store, 4 both stores. | The overall quality of these apps was low, since they lacked engaging features, presented unattractive layouts, and provided. questionable and low-quality information. None have been tested for effectiveness in reducing the symptoms of LBP. | 24 App store, 33 play store |
| Rintala et al., 2019, Finlandia [24] | Scoping review | Search terms: (i.e., “smartphone app”, “technology”, “health app”, and “mobile health”), LBP (i.e., “low back pain”, “low back ache”, “back pain”, “lumbago”, “acute lower back pain”, and “chronic lower back pain”), and self-management (i.e., “self-management” and “self-care”). “back pain mobile self”, “back pain mhealth”, and “back pain smartphone” for PEDRO Database. Articles. | INCLUSION: Peer reviewed articles published between 1 January 2015, and 17 June 2021. Studies aimed to explore the use of mHealth apps for self-management in people with LB. Any type of interventional study, cohort study, or possible case series, including an interventional period for >1 participant. Studies published in English. EXCLUSION: MHealth apps did not include self-management content, did not include an interventional study period, or if participants had been diagnosed with pain other than LBP. Study protocols, opinion articles, and studies other than interventional, cohort, or case series | (1) FitBack. (2) Snapcare. (3) Kaia App. (4) Relieve My Back. (5) Kaia App. (6) Kaia App. (7) SelfBACK | A total of 5 different mHealth apps were identified, of which 4 contributed to a statistically significant reduction in LBP. and clinically meaningful changes. | Not reported |
| Didyk et al., 2022, Australia [22] | Systematic assessment | Search terms: low back pain, spinal pain. Smartphone App | INCLUSION: Free and paid apps that did not involve external devices, for self-management of lumbago available in English. Apps had to contain at least one self-management component mentioned in NICE guideline recommendations. EXCLUSION: prevention apps, diagnostic tests, linked to risk factors, pain monitoring, or had advertising purposes. Also excluded were apps containing only general information or that did not allow for tailored use by the user. | (1) TrackActive Me: Virtual Physio; (2) Injurymap—effective exercise therapy (3); The truth about low back pain; (4) Pocket spine doc; (5) Exercises for back, neck and posture moovbuddy; (6) Selfback—Guest; (7) The back pain App; (8) BacktrainerHD; (9) Regimen—back pain relief; (10) Lower back pain and sciatica relief exercises; (11) Lower back yoga—floor class; (12) Back pain—causes, symptoms, treatments; (13) Bella’s lower back pain app; (14) Back pain causes and treatment; (15) NHS 24 MSK help; (16) My back injury; (17) Lower back pain treatment—tips and knowledge; (18) Yoga poses for lower back pain relief; (19) Lower back pain; (20) Symmetry exercise for low back pain; (21) Back pain relief in 7 days—yoga, exercise and diet; (22) Back pain exercises; (23) Sciatica treatment; (24) Home remedies for sciatic neck pain; (25) Back pain relief. | The average quality of included apps was acceptable (mean MARS score of 3.9 out of a maximum possible 5). The potential for self-management and behavior change was low. No significant correlation between app consumer rating and MARS scores. Significantly correlation with app quality and price (p = 0.049). | (1, 3, 6, 8, 9, 11, 15, 16, 21) iOS; (2, 4, 13) Android e iOS; (5, 12, 14, 17, 18, 19, 21, 22, 23, 24, 25) Android |
| Escriche-Escuder et al., 2020, Spagna [23] | Systematic assesment | Search terms: Low back pain. Smartphone App | INCLUSION: low back pain-related apps that included feedback or interventions, also apps that included, among other conditions, low back pain. EXCLUSION: pain-themed apps (generically) in non-English and Spanish languages, with visualization problems, and paid. Apps with post-free download purchases were excluded. | (1) Back pain relief exercises; (2) Lower back yoga—floor class; (3) Regimen- back pain relief; (4) 6 Min Back Pain Relief; (5) Yoga Poses for Lower Back Pain Relief; (6) Lower Back Pain Exercises; (7) Escuela de Espalda; (8) WomenBackWorkout; (9) Healthy Spine and Straight Posture-Back exercises/Columna vertebral sana and Postura recta; (10) Back Doctor (FREE) Health, Stretch, Workout (11) Right Motion—Alivia tu dolor solo con ejercicios; (12) Healo; (13) Doado, Your Back Companion; (14) Bella’s Lower Back Pain Exercises; (15) Healure: Physiotherapy Exercise Plans; (16) Curable: Back Pain, Migraine and Chronic Pain Relief; (17) Improve Posture For A Healthy Spine | Apps generally have good overall quality, especially in terms of functionality and aesthetics. | (1, 2, 3) iOS; (4–17) Play Store |
| Carvalho et al., 2022, Brasile [20] | Systematic assessment | Search terms: Neck pain, Lumbago, Persistent neck and lower back pain, Spine pain, Nonspecific neck and lower back pain. Smartphone App | INCLUSION: Only apps that operate without additional supports (external devices), developed between 2019 and 2021, language in Brazilian Portuguese, and that included interventions about: education/ counseling/ exercise/ patient health monitoring. EXCLUSION: apps for commercial and advertising purposes. | (1) Exercícios para dores nas cost (2) Exercícios para Coluna (3) MoovBuddy- Exercícios Físicos (4) Saúde da Coluna-Fisioterapia (5) Coluna vertebral sana, Postura and Costas treino (6) Exercícios para dor no pescoço—workout em casa (7) Exercícios para dores nas costas Fitness -Coach (8) Meu pescoço (9) Movimento Certo—Cuide sua dor so com exercícios (10) Treino para abdominais, core e costas em casa | Using MARS, the apps scored poorly in terms of quality, with an overall mean score ± standard deviation of 2.75 ± 0.63 on a scale of 1–5 points. | (1, 2, 3, 4) iOS e Android (5, 6, 7, 8, 9, 10) Android |
| App Name | Author | Categories | Platform | Rating | Download | Intervention | Engagement Mean Score = | Functionality Mean Score = | Aesthetics Mean Score = | Information Mean Score = | MARS Total Score = |
|---|---|---|---|---|---|---|---|---|---|---|---|
| Esercizi per il mal di schiena | Vladimir Ratsev, NA | health and well-being | IOS | 4.6 su 5 | / | therapeutic exercise | 2.9 | 4.37 | 4 | 2.21 | 3.37 |
| Atlas low back pain | Atlas Health group Inc., NA | health and well-being | IOS | 5.0 su 5 | / | therapeutic exercise + education | 3 | 4,12 | 3.83 | 2.78 | 3.44 |
| Lower back Challenge Workout | Mobway solutions SRL, NA | health and well-being | IOS | / | / | therapeutic exercise | 2 | 3.50 | 2 | 1.71 | 2.30 |
| Lombalgia esercizi da fare | Stefan Roobol, NA | health and well-being | IOS | / | / | therapeutic exercise | 3.6 | 3.87 | 4 | 2.64 | 3.53 |
| BackBetter | Michael Simon Baliey, NA | health and well-being | IOS | / | / | therapeutic exercise + Midfulness | 3.7 | 4.5 | 4.5 | 2.07 | 3.69 |
| Esercizi di dolore Sciatica | tbeapps, Ankara, Turkey | Health & Fitness | Google Play store | / | +10,000 | therapeutic exercise | 1.20 | 4.12 | 1.49 | 1.35 | 2.04 |
| Back Pain Relief Exercise Home | Gym fitness relief exercise Home, Bogotà, Colombia | Health & Fitness | Google Play store | / | +10,000 | therapeutic exercise | 2.2 | 3.62 | 2.5 | 1.57 | 2.47 |
| Back Pain Relief Exercises | World Gym Fitness JS, NA | Health & Fitness | Google Play store | / | +10,000 | therapeutic exercise | 1.7 | 3.75 | 3 | 1.92 | 2.59 |
| Esercizi per il mal di schiena | FitStar Apps s.r.o., Klatovy, Czechia | Health & Fitness | Google Play store | 4.6 | +100,000 | therapeutic exercise | 2.80 | 4.25 | 3.5 | 2.14 | 3.17 |
| Lower back pain yoga | DhadbadatiApps, NA | Health & Fitness | Google Play store | / | +10,000 | therapeutic exercise | 1.7 | 4.12 | 1.5 | 1.85 | 2.17 |
| Back Pain Relief Exercises | 1B Studio Ltd., NA | Health & Fitness | Google Play store | / | +10,000 | therapeutic exercise | 3.2 | 3.87 | 3.16 | 2.28 | 3.13 |
| Painguru | Dr Giresh Kanji, New Zeland | Health & Fitness | Google Play store | / | +100 | Education | 4 | 4.75 | 4.5 | 3.14 | 4.09 |
| lower back pain exercises | 1B Studio Ltd, NA. | Health & Fitness | Google Play store | / | +50,000 | therapeutic exercise | 3.40 | 3.75 | 3.5 | 2.85 | 3.25 |
| Esercizi di terapia fisica | tbeapps, Ankara, Turkey | Health & Fitness | Google Play store | / | +10,000 | therapeutic exercise | 1.4 | 3.25 | 1.66 | 1.42 | 1.93 |
| Esercizi dolore alla sciatica | Adminapps, Istanbul, Turkey | Health & Fitness | Google Play store | 3.0 | +10,000 | therapeutic exercise | 1.4 | 4 | 1.66 | 1.35 | 4.21 |
| Esercizi di fisioterapia | Adminapps, Istanbul, Turkey | Health & Fitness | Google Play store | / | +10,000 | therapeutic exercise | 1.9 | 2.87 | 1.66 | 1.71 | 2.04 |
| Back Pain Exercises and relief | ZE APK, NA | Health & Fitness | Google Play store | / | +100 | therapeutic exercise | 2.3 | 3.62 | 2.67 | 2.14 | 2.68 |
| Back Pain Relief Yoga at Home | Dr.Zio—Yoga Teacher, NA | Health & Fitness | Google Play store | 4.4 | +100,000 | therapeutic exercise | 4.2 | 4.25 | 4.5 | 2.78 | 3.93 |
| La lombalgia esercizi | Tbeapps, Ankara, Turkey | Health & Fitness | Google Play store | / | +50,000 | therapeutic exercise | 2.5 | .37 | 2.33 | 2.21 | 2.64 |
| Posture Correction Exercises | Gym Fitness Technology, NA | Health & Fitness | Google Play store | 3.7 | +100,000 | therapeutic exercise | 3.5 | 4.12 | 3.83 | 2.85 | 3.58 |
| Lower Back Pain Exercises | Steveloper, Papendrecht, Netherlands | Health & Fitness | Google Play store | / | +10,000 | therapeutic exercise | 1.8 | 3.25 | 1.33 | 1.14 | 1.88 |
| Back Pain App—Exercises, Help, Relief and Tips | 21st Apps, NA | Health & Fitness | Google Play store | 3.8 | +10,000 | therapeutic exercise | 1.7 | 3.12 | 2.5 | 1.85 | 2.29 |
| Esercizi per la lombalgia | Admineapps, Istanbul, Turkey | Salute e fitness | Google Play store | / | +10,000 | therapeutic exercise | 2.2 | 3.75 | 2.83 | 2.5 | 2.82 |
| Physiotherapy Exercise Guide | Alpesh Patel, NA | Salute e fitness | Google Play store | / | +1000 | therapeutic exercise | 1.9 | 2.5 | 1.83 | 1.64 | 1.97 |
| The back pain app | The Foundation PTS, NA | Salute e Fitness | Google Play store | / | +500 | therapeutic exercise + education | 2.4 | 3.5 | 2.66 | 2.78 | 2.84 |
References
- Hartvigsen, J.; Hancock, M.J.; Kongsted, A.; Louw, Q.; Ferreira, M.L.; Genevay, S.; Hoy, D.; Karppinen, J.; Pransky, G.; Sieper, J.; et al. What low back pain is and why we need to pay attention. Lancet 2018, 391, 2356–2367. [Google Scholar] [CrossRef] [PubMed]
- Knezevic, N.N.; Candido, K.D.; Vlaeyen, J.W.S.; Van Zundert, J.; Cohen, S.P. Low back pain. Lancet 2021, 398, 78–92. [Google Scholar] [CrossRef] [PubMed]
- George, S.Z.; Fritz, J.M.; Silfies, S.P.; Schneider, M.J.; Beneciuk, J.M.; Lentz, T.A.; Gilliam, J.R.; Hendren, S.; Norman, K.S. Interventions for the Management of Acute and Chronic Low Back Pain: Revision 2021. J. Orthop. Sports Phys. Ther. 2021, 51, CPG1–CPG60. [Google Scholar] [CrossRef] [PubMed]
- Du, S.; Hu, L.; Dong, J.; Xu, G.; Chen, X.; Jin, S.; Zhang, H.; Yin, H. Self-management program for chronic low back pain: A systematic review and meta-analysis. Patient Educ. Couns. 2017, 100, 37–49. [Google Scholar] [CrossRef] [PubMed]
- Scott, I.A.; Scuffham, P.; Gupta, D.; Harch, T.M.; Borchi, J.; Richards, B. Going digital: A narrative overview of the effects, quality and utility of mobile apps in chronic disease self-management. Aust. Health Rev. 2020, 44, 62–82. [Google Scholar] [CrossRef] [PubMed]
- Didyk, C.; Lewis, L.K.; Lange, B. Effectiveness of smartphone apps for the self-management of low back pain in adults: A systematic review. Disabil. Rehabil. 2021, 44, 7781–7790. [Google Scholar] [CrossRef] [PubMed]
- Thurnheer, S.E.; Gravestock, I.; Pichierri, G.; Steurer, J.; Burgstaller, J.M. Benefits of mobile apps in pain management: Systematic review. JMIR Mhealth Uhealth 2018, 6, e11231. [Google Scholar] [CrossRef] [PubMed]
- Stark, C.; Cunningham, J.; Turner, P.; Johnson, M.A.; Bäcker, H.C. App-Based Rehabilitation in Back Pain, a Systematic Review. J. Pers. Med. 2022, 12, 1558. [Google Scholar] [CrossRef] [PubMed] [PubMed Central]
- Terhorst, Y.; Philippi, P.; Sander, L.B.; Schultchen, D.; Paganini, S.; Bardus, M.; Santo, K.; Knitza, J.; Machado, G.C.; Schoeppe, S.; et al. Validation of the Mobile Application Rating Scale (MARS). PLoS ONE 2020, 15, e0241480. [Google Scholar] [CrossRef] [PubMed] [PubMed Central]
- MARS Training Video. Available online: https://youtu.be/25vBwJQIOcE (accessed on 10 May 2022).
- Koo, T.K.; Li, M.Y. A Guideline of Selecting and Reporting Intraclass Correlation Coefficients for Reliability Research. J. Chiropr. Med. 2016, 15, 155–163, Erratum in J. Chiropr. Med. 2017, 16, 346. [Google Scholar] [CrossRef] [PubMed] [PubMed Central]
- Almhdawi, K.A.; Obeidat, D.S.; Kanaan, S.F.; Oteir, A.O.; Mansour, Z.M.; Alrabbaei, H. Efficacy of an innovative smartphone application for office workers with chronic non-specific low back pain: A pilot randomized controlled trial. Clin. Rehabil. 2020, 34, 1282–1291. [Google Scholar] [CrossRef] [PubMed]
- Chhabra, H.S.; Sharma, S.; Verma, S. Smartphone app in self-management of chronic low back pain: A randomized controlled trial. Eur. Spine J. 2018, 27, 2862–2874. [Google Scholar] [CrossRef] [PubMed]
- Rhon, D.I.; Mayhew, R.J.; Greenlee, T.A.; Fritz, J.M. The influence of a MOBile-based video Instruction for Low back pain (MOBIL) on initial care decisions made by primary care providers: A randomized controlled trial. BMC Fam. Pract. 2021, 22, 200. [Google Scholar] [CrossRef] [PubMed] [PubMed Central]
- Weise, H.; Zenner, B.; Schmiedchen, B.; Benning, L.; Bulitta, M.; Schmitz, D.; Weise, K. The Effect of an App-Based Home Exercise Program on Self-reported Pain Intensity in Unspecific and Degenerative Back Pain: Pragmatic Open-label Randomized Controlled Trial. J. Med. Internet Res. 2022, 24, e41899, Erratum in J. Med. Internet Res. 2023, 25, e46512. [Google Scholar] [CrossRef] [PubMed] [PubMed Central]
- Toelle, T.R.; Utpadel-Fischler, D.A.; Haas, K.-K.; Priebe, J.A. App-based multidisciplinary back pain treatment versus combined physiotherapy plus online education: A randomized controlled trial. NPJ Digit. Med. 2019, 2, 34. [Google Scholar] [CrossRef] [PubMed] [PubMed Central]
- Priebe, J.A.; Haas, K.K.; Sanchez, L.F.M.; Schoefmann, K.; Utpadel-Fischler, D.A.; Stockert, P.; Thoma, R.; Schiessl, C.; Kerkemeyer, L.; Amelung, V.; et al. Digital Treatment of Back Pain versus Standard of Care: The Cluster-Randomized Controlled Trial, Rise-uP. J. Pain Res. 2020, 13, 1823–1838. [Google Scholar] [CrossRef] [PubMed] [PubMed Central]
- Lo, W.L.A.; Lei, D.; Li, L.; Huang, D.F.; Tong, K.-F. The Perceived Benefits of an Artificial Intelligence-Embedded Mobile App Implementing Evidence-Based Guidelines for the Self-Management of Chronic Neck and Back Pain: Observational Study. JMIR mHealth uHealth 2018, 6, e198. [Google Scholar] [CrossRef] [PubMed] [PubMed Central]
- Sitges, C.; Terrasa, J.L.; García-Dopico, N.; Segur-Ferrer, J.; Velasco-Roldán, O.; Crespí-Palmer, J.; González-Roldán, A.M.; Montoya, P. An Educational and Exercise Mobile Phone–Based Intervention to Elicit Electrophysiological Changes and to Improve Psychological Functioning in Adults with Nonspecific Chronic Low Back Pain (BackFit App): Nonrandomized Clinical Trial. JMIR mHealth uHealth 2022, 10, e29171. [Google Scholar] [CrossRef] [PubMed] [PubMed Central]
- Carvalho, C.; Prando, B.C.; Dantas, L.O.; Serrão, P.R.M.d.S. Mobile health technologies for the management of spine disorders: A systematic review of mHealth applications in Brazil. Musculoskelet. Sci. Pract. 2022, 60, 102562. [Google Scholar] [CrossRef] [PubMed]
- Machado, G.C.; Pinheiro, M.B.; Lee, H.; Ahmed, O.H.; Hendrick, P.; Williams, C.; Kamper, S.J. Smartphone apps for the self-management of low back pain: A systematic review. Best Pract. Res. Clin. Rheumatol. 2016, 30, 1098–1109. [Google Scholar] [CrossRef] [PubMed]
- Didyk, C.; Lewis, L.K.; Lange, B. Availability, content and quality of commercially available smartphone applications for the self-management of low back pain: A systematic assessment. Disabil. Rehabil. 2022, 44, 7600–7609. [Google Scholar] [CrossRef] [PubMed]
- Escriche-Escuder, A.; De-Torres, I.; Roldán-Jiménez, C.; Martín-Martín, J.; Muro-Culebras, A.; González-Sánchez, M.; Ruiz-Muñoz, M.; Mayoral-Cleries, F.; Biró, A.; Tang, W.; et al. Assessment of the Quality of Mobile Applications (Apps) for Management of Low Back Pain Using the Mobile App Rating Scale (MARS). Int. J. Environ. Res. Public Health 2020, 17, 9209. [Google Scholar] [CrossRef] [PubMed] [PubMed Central]
- Rintala, A.; Rantalainen, R.; Kaksonen, A.; Luomajoki, H.; Kauranen, K. mHealth Apps for Low Back Pain Self-management: Scoping Review. JMIR mHealth uHealth 2022, 10, e39682. [Google Scholar] [CrossRef] [PubMed] [PubMed Central]
- He, Q.; Zhao, X.; Wang, Y.; Xie, Q.; Cheng, L. Effectiveness of smartphone application–based self-management interventions in patients with type 2 diabetes: A systematic review and meta-analysis of randomized controlled trials. J. Adv. Nurs. 2022, 78, 348–362. [Google Scholar] [CrossRef] [PubMed]
- Silva, E.H.; Lawler, S.; Langbecker, D. The effectiveness of mHealth for self-management in improving pain, psychological distress, fatigue, and sleep in cancer survivors: A systematic review. J. Cancer Surviv. 2019, 13, 97–107. [Google Scholar] [CrossRef] [PubMed]
- Corp, N.; Mansell, G.; Stynes, S.; Wynne-Jones, G.; Morsø, L.; Hill, J.C.; van, D.; Windt, d. Evidence-based treatment recommendations for neck and low back pain across Europe: A systematic review of guidelines. Eur. J. Pain 2021, 25, 275–295. [Google Scholar] [CrossRef] [PubMed]
- WHO. Guideline for Non-Surgical Management of Chronic Primary Low Back Pain in Adults in Primary and Community Care Settings; World Health Organization: Geneva, Switzerland, 2023; p. 9. [Google Scholar]
- Farì, G.; de Sire, A.; Fallea, C.; Albano, M.; Grossi, G.; Bettoni, E.; Di Paolo, S.; Agostini, F.; Bernetti, A.; Puntillo, F.; et al. Efficacy of Radiofrequency as Therapy and Diagnostic Support in the Management of Musculoskeletal Pain: A Systematic Review and Meta-Analysis. Diagnostics 2022, 12, 600. [Google Scholar] [CrossRef] [PubMed]
- Ulrich, L.; Thies, P.; Schwarz, A. Availability, Quality, and Evidence-Based Content of mHealth Apps for the Treatment of Nonspecific Low Back Pain in the German Language: Systematic Assessment. JMIR mHealth uHealth 2023, 11, e47502. [Google Scholar] [CrossRef] [PubMed]
- Zhou, T.; Salman, D.; McGregor, A. mHealth Apps for the Self-Management of Low Back Pain: Systematic Search in App Stores and Content Analysis. JMIR mHealth uHealth 2024, 12, e53262. [Google Scholar] [CrossRef]
- Lewkowicz, D.; Bottinger, E.; Siegel, M. Economic Evaluation of Digital Therapeutic Care Apps for Unsupervised Treatment of Low Back Pain: Monte Carlo Simulation. JMIR mHealth uHealth 2023, 11, e44585. [Google Scholar] [CrossRef]
- Mohammadzadeh, Z.; Eghtedar, S.; Ayatollahi, H.; Jebraeily, M. Effectiveness of a self-management mobile app on the quality of life of women with breast cancer: A study in a developing country. BMC Women’s Health 2022, 22, 446. [Google Scholar] [CrossRef] [PubMed]


Disclaimer/Publisher’s Note: The statements, opinions and data contained in all publications are solely those of the individual author(s) and contributor(s) and not of MDPI and/or the editor(s). MDPI and/or the editor(s) disclaim responsibility for any injury to people or property resulting from any ideas, methods, instructions or products referred to in the content. |
© 2024 by the authors. Licensee MDPI, Basel, Switzerland. This article is an open access article distributed under the terms and conditions of the Creative Commons Attribution (CC BY) license (https://creativecommons.org/licenses/by/4.0/).
Share and Cite
Scala, L.; Giglioni, G.; Bertazzoni, L.; Bonetti, F. The Efficacy of the Smartphone App for the Self-Management of Low Back Pain: A Systematic Review and Assessment of Their Quality through the Mobile Application Rating Scale (MARS) in Italy. Life 2024, 14, 760. https://doi.org/10.3390/life14060760
Scala L, Giglioni G, Bertazzoni L, Bonetti F. The Efficacy of the Smartphone App for the Self-Management of Low Back Pain: A Systematic Review and Assessment of Their Quality through the Mobile Application Rating Scale (MARS) in Italy. Life. 2024; 14(6):760. https://doi.org/10.3390/life14060760
Chicago/Turabian StyleScala, Luca, Gloria Giglioni, Luca Bertazzoni, and Francesca Bonetti. 2024. "The Efficacy of the Smartphone App for the Self-Management of Low Back Pain: A Systematic Review and Assessment of Their Quality through the Mobile Application Rating Scale (MARS) in Italy" Life 14, no. 6: 760. https://doi.org/10.3390/life14060760
APA StyleScala, L., Giglioni, G., Bertazzoni, L., & Bonetti, F. (2024). The Efficacy of the Smartphone App for the Self-Management of Low Back Pain: A Systematic Review and Assessment of Their Quality through the Mobile Application Rating Scale (MARS) in Italy. Life, 14(6), 760. https://doi.org/10.3390/life14060760

