Oral Microbiome Dynamics in Treated Childhood Caries: A Comparative Study
Abstract
1. Introduction
2. Materials and Methods
2.1. Participants and Sample Collection
2.2. DNA Extraction and 16S rRNA Gene Amplicon Sequencing
2.3. Statistical Analyses
3. Results
3.1. Association of Demographic and Socioeconomic on Caries Status
3.2. Association of Oral Hygiene Practice, Snacking Frequency and Milk/Yogurt Consumption with Caries Status
3.3. Analysis of rRNA Sequencing Results
3.4. Comparison of the Oral Microbiome in Children with Caries
3.5. Diversity Analysis of Microbiota in Different Caries Statuses Before and After Dental Treatment
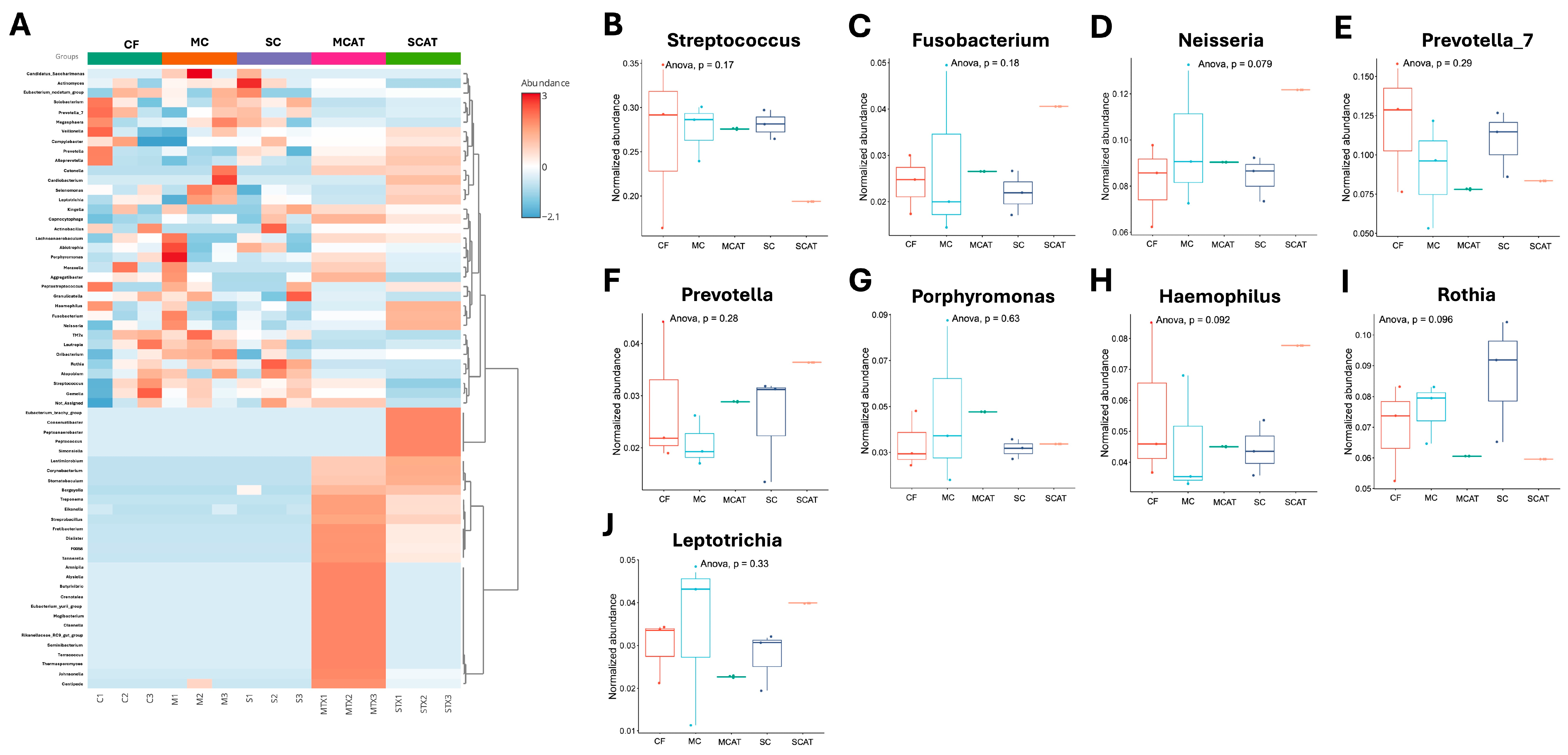
3.6. Profiling the Effects of Dental Intervention on the Differences of Oral Microbiota in Children with Caries
4. Discussion
5. Limitation
6. Conclusions
Author Contributions
Funding
Institutional Review Board Statement
Informed Consent Statement
Data Availability Statement
Acknowledgments
Conflicts of Interest
Appendix A
| Sample Name | Observed Species | Chao1 | Shannon | Simpson |
|---|---|---|---|---|
| C1 | 1333 | 1341.26 | 6.78 | 0.998 |
| C2 | 1206 | 1207.31 | 6.56 | 0.998 |
| C3 | 1420 | 1423.50 | 6.69 | 0.998 |
| M1 | 1198 | 1199.16 | 6.59 | 0.998 |
| M2 | 1459 | 1469.03 | 6.70 | 0.998 |
| M3 | 1407 | 1412.44 | 6.83 | 0.998 |
| MTX1 | 2275 | 2306.25 | 7.18 | 0.999 |
| MTX2 | 2297 | 2410.30 | 7.20 | 0.999 |
| MTX3 | 2319 | 2230.10 | 7.16 | 0.999 |
| S1 | 1479 | 1481.29 | 6.72 | 0.998 |
| S2 | 1323 | 1328.00 | 6.70 | 0.998 |
| S3 | 1374 | 1379.45 | 6.74 | 0.998 |
| STX1 | 2000 | 2010.10 | 7.16 | 0.999 |
| STX2 | 2080 | 2180.12 | 7.15 | 0.999 |
| STX3 | 2070 | 2033.10 | 7.17 | 0.999 |
References
- Pitts, N.B.; Zero, D.T.; Marsh, P.D.; Ekstrand, K.; Weintraub, J.A.; Ramos-Gomez, F.; Tagami, J.; Twetman, S.; Tsakos, G.; Ismail, A. Dental caries. Nat. Rev. Dis. Primers 2017, 3, 17030. [Google Scholar] [CrossRef] [PubMed]
- Dye, B.A.; Thornton-Evans, G.; Li, X.; Iafolla, T.J. Dental Caries and Sealant Prevalence in Children and Adolescents in the United States, 2011–2012; NCHS: Hyattsville, MD, USA, 2015; pp. 1–8.
- Kale, S.; Kakodkar, P.; Shetiya, S.; Abdulkader, R. Prevalence of dental caries among children aged 5–15 years from 9 countries in the Eastern Mediterranean Region: A meta-analysis. East. Mediterr. Health J. 2020, 26, 726–735. [Google Scholar] [CrossRef] [PubMed]
- Prada, I. Prevalence of dental caries among 6–12 year old schoolchildren in social marginated zones of Valencia, Spain. J. Clin. Exp. Dent. 2020, 12, e399–e408. [Google Scholar] [CrossRef]
- Shilpa, A.; Mahalakshmi, K. Prevalence of dental caries among primary school children in Poonamallee, Chennai. J. Community Dent. 2022, 10, 79–84. [Google Scholar] [CrossRef]
- Frencken, J.E.; Sharma, P.; Stenhouse, L.; Green, D.; Laverty, D.; Dietrich, T. Global epidemiology of dental caries and severe periodontitis—A comprehensive review. J. Clin. Periodontol. 2017, 44 (Suppl. S18), S94–S105. [Google Scholar] [CrossRef] [PubMed]
- Lian, Y.S.; Muttalib, K.A.; Pei, T.T.; Salleh, N.C.; Abdullah, N.A.; Ismail, N.A.; Aris, T. National Oral Health Survey of Schoolchildren 2017; National Institutes of Health: Shah Alam, Malaysia, 2017; p. 166.
- Javed, K.; Nasir, M.Z.; Jalees, M.; Manzoor, M.A. Role of diet and dietary habits in causing dental caries among adults reporting to a tertiary care hospital in Pakistan; a case-control study. Heliyon 2023, 9, e23117. [Google Scholar] [CrossRef]
- Mahmoud, S.A.; El Moshy, S.; Rady, D.; Radwan, I.A.; Abbass, M.M.S.; Al Jawaldeh, A. The effect of unhealthy dietary habits on the incidence of dental caries and overweight/obesity among Egyptian school children (A cross-sectional study). Front. Public Health 2022, 10, 953545. [Google Scholar] [CrossRef] [PubMed]
- Hegde, M.N.; Attavar, S.H.; Shetty, N.; Hegde, N.D.; Hegde, N.N. Saliva as a biomarker for dental caries: A systematic review. J. Conserv. Dent. 2019, 22, 2–6. [Google Scholar] [CrossRef]
- Vasireddy, D.; Sathiyakumar, T.; Mondal, S.; Sur, S. Socioeconomic Factors Associated with the Risk and Prevalence of Dental Caries and Dental Treatment Trends in Children: A Cross-Sectional Analysis of National Survey of Children’s Health (NSCH) Data, 2016–2019. Cureus 2021, 13, e19184. [Google Scholar] [CrossRef]
- Ribeiro, A.A.; Arnold, R.R. Dysbiosis of the Oral Microbiome. In How Fermented Foods Feed a Healthy Gut Microbiota: A Nutrition Continuum; Azcarate-Peril, M.A., Arnold, R.R., Bruno-Bárcena, J.M., Eds.; Springer International Publishing: Cham, Switzerland, 2019; pp. 171–191. [Google Scholar]
- Gross, E.L.; Beall, C.J.; Kutsch, S.R.; Firestone, N.D.; Leys, E.J.; Griffen, A.L. Beyond Streptococcus mutans: Dental caries onset linked to multiple species by 16S rRNA community analysis. PLoS ONE 2012, 7, e47722. [Google Scholar] [CrossRef] [PubMed]
- Gross, E.L.; Leys, E.J.; Gasparovich, S.R.; Firestone, N.D.; Schwartzbaum, J.A.; Janies, D.A.; Asnani, K.; Griffen, A.L. Bacterial 16S sequence analysis of severe caries in young permanent teeth. J. Clin. Microbiol. 2010, 48, 4121–4128. [Google Scholar] [CrossRef] [PubMed]
- Ma, C.; Chen, F.; Zhang, Y.; Sun, X.; Tong, P.; Si, Y.; Zheng, S. Comparison of oral microbial profiles between children with severe early childhood caries and caries-free children using the human oral microbe identification microarray. PLoS ONE 2015, 10, e0122075. [Google Scholar] [CrossRef]
- Johansson, I.; Witkowska, E.; Kaveh, B.; Lif Holgerson, P.; Tanner, A.C. The Microbiome in Populations with a Low and High Prevalence of Caries. J. Dent. Res. 2016, 95, 80–86. [Google Scholar] [CrossRef] [PubMed]
- Al-Hebshi, N.N.; Baraniya, D.; Chen, T.; Hill, J.; Puri, S.; Tellez, M.; Hasan, N.A.; Colwell, R.R.; Ismail, A. Metagenome sequencing-based strain-level and functional characterization of supragingival microbiome associated with dental caries in children. J. Oral Microbiol. 2019, 11, 1557986. [Google Scholar] [CrossRef] [PubMed]
- Kazemtabrizi, A.; Haddadi, A.; Shavandi, M.; Harzandi, N. Metagenomic investigation of bacteria associated with dental lesions: A cross-sectional study. Med. Oral Patol. Oral Cirugia Bucal 2020, 25, e240–e251. [Google Scholar] [CrossRef]
- Hurley, E.; Barrett, M.P.J.; Kinirons, M.; Whelton, H.; Ryan, C.A.; Stanton, C.; Harris, H.M.B.; O’Toole, P.W. Comparison of the salivary and dentinal microbiome of children with severe-early childhood caries to the salivary microbiome of caries-free children. BMC Oral Health 2019, 19, 13. [Google Scholar] [CrossRef] [PubMed]
- Martin, M. Cutadapt removes adapter sequences from high-throughput sequencing reads. EMBnet. J. 2011, 17, 10–12. [Google Scholar] [CrossRef]
- Edgar, R.C. MUSCLE: Multiple sequence alignment with high accuracy and high throughput. Nucleic Acids Res. 2004, 32, 1792–1797. [Google Scholar] [CrossRef] [PubMed]
- Price, M.N.; Dehal, P.S.; Arkin, A.P. FastTree 2—Approximately maximum-likelihood trees for large alignments. PLoS ONE 2010, 5, e9490. [Google Scholar] [CrossRef] [PubMed]
- Caporaso, J.G.; Bittinger, K.; Bushman, F.D.; DeSantis, T.Z.; Andersen, G.L.; Knight, R. PyNAST: A flexible tool for aligning sequences to a template alignment. Bioinformatics 2010, 26, 266–267. [Google Scholar] [CrossRef] [PubMed]
- Chiarello, M.; McCauley, M.; Villeger, S.; Jackson, C.R. Ranking the biases: The choice of OTUs vs. ASVs in 16S rRNA amplicon data analysis has stronger effects on diversity measures than rarefaction and OTU identity threshold. PLoS ONE 2022, 17, e0264443. [Google Scholar] [CrossRef] [PubMed]
- Mittal, R.; Tan, K.S.; Wong, M.L.; Allen, P.F. Correlation between microbial host factors and caries among older adults. BMC Oral Health 2021, 21, 47. [Google Scholar] [CrossRef] [PubMed]
- Shaffer, J.R.; Leslie, E.J.; Feingold, E.; Govil, M.; McNeil, D.W.; Crout, R.J.; Weyant, R.J.; Marazita, M.L. Caries Experience Differs between Females and Males across Age Groups in Northern Appalachia. Int. J. Dent. 2015, 2015, 938213. [Google Scholar] [CrossRef]
- Lukacs, J.R.; Largaespada, L.L. Explaining sex differences in dental caries prevalence: Saliva, hormones, and “life-history” etiologies. Am. J. Hum. Biol. 2006, 18, 540–555. [Google Scholar] [CrossRef] [PubMed]
- Papadaki, S.; Douglas, G.V.A.; HaniBani, A.; Kang, J. Gender Differences in Caries and Periodontal Status in UK Children. medRxiv 2021. [CrossRef]
- Mbawalla, H.S.; Nyamuryekung’e, K.K.; Mtaya-Mlangwa, M.; Masalu, J.R. Dental Caries Pattern Amongst Tanzanian Children: National Oral Health Survey. Int. Dent. J. 2023, 73, 731–737. [Google Scholar] [CrossRef]
- Altas, Z.M.; Sezerol, M.A. Prevalence and Associated Factors of Dental Caries in Syrian Immigrant Children Aged 6–12 Years. Children 2023, 10, 1000. [Google Scholar] [CrossRef] [PubMed]
- Munisamy, A.; Sahid, S.; Hussin, M. A Financial Literacy Model of Malaysian B40 Households: The Case of Financial Well-Being, Education Level and Socioeconomic Status. In Proceedings of the International Academic Symposium of Social Science 2022, Kota Bharu, Malaysia, 3 July 2022; Volume 82, p. 64. [Google Scholar]
- Nur Adlina, A.; Aulia Regita Dewi, F.; Nur Hidayahtul Aina, R.; Nurezzetty Anthasha, R.; Fadilah, P. Tackling High Cost of Living in Malaysia: A Strategic Analysis. J. Adm. Sci. 2024, 20, 179–206. [Google Scholar]
- Chen, L.; Hong, J.; Xiong, D.; Zhang, L.; Li, Y.; Huang, S.; Hua, F. Are parents’ education levels associated with either their oral health knowledge or their children’s oral health behaviors? A survey of 8446 families in Wuhan. BMC Oral Health 2020, 20, 203. [Google Scholar] [CrossRef] [PubMed]
- Tanner, T.; Harju, L.; Päkkilä, J.; Patinen, P.; Tjäderhane, L.; Anttonen, V. Consumption of snacks and dental caries among Finnish young men: A cross-sectional epidemiological study. Odontology 2020, 108, 486–492. [Google Scholar] [CrossRef]
- Wang, J.; Jin, G.; Gu, K.; Sun, J.; Zhang, R.; Jiang, X. Association between milk and dairy product intake and the risk of dental caries in children and adolescents: NHANES 2011–2016. Asia Pac. J. Clin. Nutr. 2021, 30, 283–290. [Google Scholar] [CrossRef]
- Li, A.; Ma, Y.; Cui, N.; Zhang, X.; Zheng, Q.; Du, P.; Sun, M. Research progress of milk and dairy products to prevent caries. J. Funct. Foods 2023, 110, 105837. [Google Scholar] [CrossRef]
- Spatafora, G.; Li, Y.; He, X.; Cowan, A.; Tanner, A.C.R. The Evolving Microbiome of Dental Caries. Microorganisms 2024, 12, 121. [Google Scholar] [CrossRef] [PubMed]
- Butcher, M.C.; Short, B.; Veena, C.L.R.; Bradshaw, D.; Pratten, J.R.; McLean, W.; Shaban, S.M.A.; Ramage, G.; Delaney, C. Meta-analysis of caries microbiome studies can improve upon disease prediction outcomes. Apmis 2022, 130, 763–777. [Google Scholar] [CrossRef] [PubMed]
- Liu, K.; Chen, S.; Huang, J.; Ren, F.; Yang, T.; Long, D.; Li, H.; Huang, X. Oral Microbiota of Children Is Conserved across Han, Tibetan and Hui Groups and Is Correlated with Diet and Gut Microbiota. Microorganisms 2021, 9, 1030. [Google Scholar] [CrossRef]
- Kim, B.S.; Han, D.H.; Lee, H.; Oh, B. Association of Salivary Microbiota with Dental Caries Incidence with Dentine Involvement after 4 Years. J. Microbiol. Biotechnol. 2018, 28, 454–464. [Google Scholar] [CrossRef] [PubMed]
- Lommi, S.; Manzoor, M.; Engberg, E.; Agrawal, N.; Lakka, T.A.; Leinonen, J.; Kolho, K.L.; Viljakainen, H. The Composition and Functional Capacities of Saliva Microbiota Differ Between Children with Low and High Sweet Treat Consumption. Front. Nutr. 2022, 9, 864687. [Google Scholar] [CrossRef] [PubMed]
- Skelly, E.; Johnson, N.W.; Kapellas, K.; Kroon, J.; Lalloo, R.; Weyrich, L. Response of Salivary Microbiota to Caries Preventive Treatment in Aboriginal and Torres Strait Islander Children. J. Oral Microbiol. 2020, 12, 1830623. [Google Scholar] [CrossRef]
- Zhang, Y.; Wang, X.; Li, H.; Ni, C.; Du, Z.; Yan, F. Human oral microbiota and its modulation for oral health. Biomed. Pharmacother. 2018, 99, 883–893. [Google Scholar] [CrossRef] [PubMed]
- Yama, K.; Nishimoto, Y.; Kumagai, K.; Jo, R.; Harada, M.; Maruyama, Y.; Aita, Y.; Fujii, N.; Inokuchi, T.; Kawamata, R.; et al. Dysbiosis of oral microbiome persists after dental treatment-induced remission of periodontal disease and dental caries. Msystems 2023, 8, e0068323. [Google Scholar] [CrossRef] [PubMed]
- Lin, Y.T.; Lin, Y.J. Factors associated with the risk of caries development after comprehensive dental rehabilitation under general anesthesia. J. Dent. Sci. 2016, 11, 164–169. [Google Scholar] [CrossRef] [PubMed]
- Klinke, T.; Urban, M.; Lück, C.; Hannig, C.; Kuhn, M.; Krämer, N. Changes in Candida spp., Mutans Streptococci and Lactobacilli following Treatment of Early Childhood Caries: A 1-Year Follow-Up. Caries Res. 2013, 48, 24–31. [Google Scholar] [CrossRef] [PubMed]
- Garcia, B.A.; Acosta, N.C.; Tomar, S.L.; Roesch, L.F.W.; Lemos, J.A.; Mugayar, L.R.F.; Abranches, J. Association of Candida albicans and Cbp+ Streptococcus mutans with early childhood caries recurrence. Sci. Rep. 2021, 11, 10802. [Google Scholar] [CrossRef] [PubMed]
- Gurenlian, J.R. The Role of Dental Plaque Biofilm in Oral Health. Am. Dent. Hyg. Assoc. 2007, 81, 116. [Google Scholar]
- Andreadis, G.; Topitsoglou, V.; Kalfas, S. Acidogenicity and acidurance of dental plaque and saliva sediment from adults in relation to caries activity and chlorhexidine exposure. J. Oral Microbiol. 2015, 7, 26197. [Google Scholar] [CrossRef]
- Wu, Y.F.; Salamanca, E.; Chen, I.W.; Su, J.N.; Chen, Y.C.; Wang, S.Y.; Sun, Y.S.; Teng, N.C.; Chang, W.J. Xylitol-Containing Chewing Gum Reduces Cariogenic and Periodontopathic Bacteria in Dental Plaque-Microbiome Investigation. Front. Nutr. 2022, 9, 882636. [Google Scholar] [CrossRef] [PubMed]
- O’Reilly, C.; Grimaud, G.M.; Coakley, M.; O’Connor, P.M.; Mathur, H.; Peterson, V.L.; O’Donovan, C.M.; Lawlor, P.G.; Cotter, P.D.; Stanton, C.; et al. Modulation of the gut microbiome with nisin. Sci. Rep. 2023, 13, 7899. [Google Scholar] [CrossRef]
- Kado, I.; Hisatsune, J.; Tsuruda, K.; Tanimoto, K.; Sugai, M. The impact of fixed orthodontic appliances on oral microbiome dynamics in Japanese patients. Sci. Rep. 2020, 10, 21989. [Google Scholar] [CrossRef]
- Chang, Y.; Xu, H.; Motaleb, M.A.; Liu, J. Characterization of the Flagellar Collar Reveals Structural Plasticity Essential for Spirochete Motility. mBio 2021, 12, e0249421. [Google Scholar] [CrossRef] [PubMed]
- San Martin, F.; Fule, L.; Iraola, G.; Buschiazzo, A.; Picardeau, M. Diving into the complexity of the spirochetal endoflagellum. Trends Microbiol. 2023, 31, 294–307. [Google Scholar] [CrossRef] [PubMed]
- Wang, Y.; Yang, F.; Wang, Y.; Deng, S.; Zhu, R. Alterations and correlations in dental plaque microbial communities and metabolome characteristics in patients with caries, periodontitis, and comorbid diseases. BMC Oral Health 2024, 24, 132. [Google Scholar] [CrossRef] [PubMed]
- Dulebohn, D.P.; Richards, C.L.; Su, H.; Lawrence, K.A.; Gherardini, F.C. Weak Organic Acids Decrease Borrelia burgdorferi Cytoplasmic pH, Eliciting an Acid Stress Response and Impacting RpoN- and RpoS-Dependent Gene Expression. Front. Microbiol. 2017, 8, 1734. [Google Scholar] [CrossRef] [PubMed]
- Lemos, J.A.; Quivey, R.G.; Koo, H.; Abranches, J. Streptococcus mutans: A new Gram-positive paradigm? Microbiology 2013, 159, 436–445. [Google Scholar] [CrossRef] [PubMed]
- Maekawa, T.; Hajishengallis, G. Topical treatment with probiotic Lactobacillus brevis CD2 inhibits experimental periodontal inflammation and bone loss. J. Periodontal Res. 2014, 49, 785–791. [Google Scholar] [CrossRef] [PubMed]






| Caries Free (N) | Moderate Caries (N) | Severe Caries (N) | Total N (%) | Chi-Square Test/* Fisher EXACT Test | |
|---|---|---|---|---|---|
| Gender | |||||
| Male | 20 | 18 | 16 | 54 (54%) | X2(2) = 1, p = 0.606 |
| Female | 13 | 16 | 17 | 46 (46%) | Cramer’s V = 0.1 |
| Age | |||||
| 7 to 8 | 8 | 16 | 16 | 40 (40%) | |
| 9 to 10 | 10 | 13 | 8 | 31 (31%) | |
| 11 to 12 | 15 | 5 | 9 | 29 (29%) | |
| Race | |||||
| Malay | 24 | 27 | 28 | 79 (79%) | Fischer’s Exact Test, p = 0.646 |
| Chinese | 5 | 4 | 3 | 12 (12%) | Cramer’s V = 0.152 |
| Indian | 4 | 3 | 1 | 8 (8%) | |
| Other | 0 | 0 | 1 | 1 (1%) | |
| Monthly Household Income | |||||
| B40 (Low) | 3 | 6 | 7 | 16 (16%) | X2(2) = 27.87, p < 0.01 |
| M40 (Middle) | 12 | 25 | 24 | 61 (61%) | Cramer’s V = 0.373 |
| T20 (High) | 18 | 3 | 2 | 23 (23%) | |
| Parent’s Education Level | |||||
| Primary | 0 | 0 | 7 | 7 (7%) | Fischer’s Exact Test, p < 0.0001 |
| Secondary | 3 | 5 | 10 | 18 (18%) | Cramer’s V = 0.342 |
| Tertiary | 30 | 19 | 16 | 75 (75%) | |
| Caries Free (N) | Moderate Caries (N) | Severe Caries (N) | Total N (%) | Chi-Square Test/* Fisher Exact Test | |
|---|---|---|---|---|---|
| Tooth Brushing | |||||
| <2 times a day | 0 | 9 | 19 | 28 (28%) | X2(2) = 27.19, p < 0.0001 |
| ≥2 times a day | 33 | 25 | 14 | 72 (72%) | Cramer’s V = 0.521 |
| Fluoridated Toothpaste | |||||
| Yes | 32 | 34 | 33 | 99 (99%) | Fischer’s Exact Test, p = 0.660 |
| No | 1 | 0 | 0 | 1 (1%) | Cramer’s V = 0.143 |
| Regular Dental Checkup | |||||
| Yes | 21 | 21 | 13 | 55 (55%) | X2(2) = 4.87, p = 0.087 |
| No | 12 | 13 | 20 | 45 (45%) | Cramer’s V = 0.221 |
| Snacking | |||||
| <3 times a day | 31 | 24 | 3 | 58 (58%) | X2(2) = 52.11, p <0.01 |
| ≥3 times a day | 2 | 10 | 30 | 42 (42%) | Cramer’s V = 0.7219 |
| Milk/Yogurt Consumption | |||||
| Yes | 29 | 23 | 4 | 56 (56%) | X2(2) = 41.27, p <0.01 |
| No | 4 | 11 | 29 | 44 (44%) | Cramer’s V = 0.6424 |
| Within Groups | ANOVA with Post Hoc Test Between Groups | ||||||||||
|---|---|---|---|---|---|---|---|---|---|---|---|
| Alpha Diversity | Caries Free | Moderate Caries | Severe Caries | Moderate Caries After Treatment | Severe Caries After Treatment | ANOVA | Caries Free vs. Moderate Caries | Caries Free vs. Severe Caries | Moderate Caries vs. Severe Caries | Moderate Caries vs. Moderate Caries After Treatment | Severe Caries vs. Severe Caries After Treatment |
| Observed species | 1319.67 ± 107.62 | 1354.67 ± 138.15 | 1392.00 ± 79.54 | 2297 ± 22 | 2050 ± 30 | F = 103.03, p < 0.001 | p > 0.05 | p > 0.05 | p > 0.05 | p = 0.0091 | p = 0.0027 |
| Chao1 | 1324.03 ±109.12 | 1360.21 ± 142.31 | 1396.25 ± 78.015 | 2315.55 ± 94.75 | 2074.44 ± 105.68 | F = 102.63, p < 0.001 | p > 0.05 | p > 0.05 | p > 0.05 | p = 0.0092 | p = 0.0025 |
| Shannon | 6.68 ±0.11 | 6.71 ± 0.12 | 6.72 ± 0.02 | 7.18 ± 0.02 | 7.16 ± 0.01 | F = 35.51, p < 0.001 | p > 0.05 | p > 0.05 | p > 0.05 | p = 0.03 | p < 0.0001 |
| Simpson | 0.998 ± 0.00 | 0.998 ± 0.00 | 0.998 ± 0.00 | 0.999 ± 0.00 | 0.999 ± 0.00 | F = 8.452, p < 0.05 | p > 0.05 | p > 0.05 | p > 0.05 | p = 0.01 | p = 0.0059 |
Disclaimer/Publisher’s Note: The statements, opinions and data contained in all publications are solely those of the individual author(s) and contributor(s) and not of MDPI and/or the editor(s). MDPI and/or the editor(s) disclaim responsibility for any injury to people or property resulting from any ideas, methods, instructions or products referred to in the content. |
© 2024 by the authors. Licensee MDPI, Basel, Switzerland. This article is an open access article distributed under the terms and conditions of the Creative Commons Attribution (CC BY) license (https://creativecommons.org/licenses/by/4.0/).
Share and Cite
Mohamed Rasheed, Z.B.; Sheng, C.W.; Norfitriah, E.; Nasruddin, N.S.; Yazid, F. Oral Microbiome Dynamics in Treated Childhood Caries: A Comparative Study. Life 2024, 14, 1576. https://doi.org/10.3390/life14121576
Mohamed Rasheed ZB, Sheng CW, Norfitriah E, Nasruddin NS, Yazid F. Oral Microbiome Dynamics in Treated Childhood Caries: A Comparative Study. Life. 2024; 14(12):1576. https://doi.org/10.3390/life14121576
Chicago/Turabian StyleMohamed Rasheed, Zahirrah Begam, Chew Wei Sheng, Erika Norfitriah, Nurrul Shaqinah Nasruddin, and Farinawati Yazid. 2024. "Oral Microbiome Dynamics in Treated Childhood Caries: A Comparative Study" Life 14, no. 12: 1576. https://doi.org/10.3390/life14121576
APA StyleMohamed Rasheed, Z. B., Sheng, C. W., Norfitriah, E., Nasruddin, N. S., & Yazid, F. (2024). Oral Microbiome Dynamics in Treated Childhood Caries: A Comparative Study. Life, 14(12), 1576. https://doi.org/10.3390/life14121576

