An Adapted Physical Activity Program for Adolescents with an Intellectual Disability: An International Classification of Functioning, Disability, and Health Perspective
Abstract
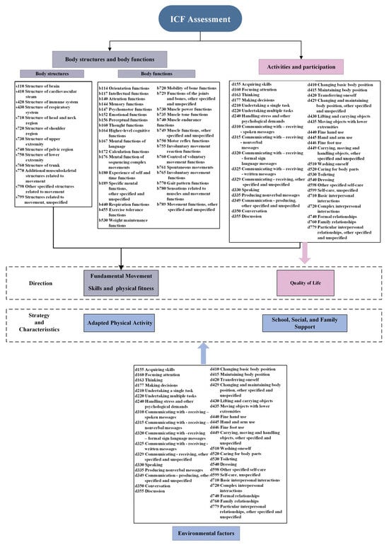
1. Introduction
2. Methods
2.1. Study Design
2.2. Participants
2.3. Intervention
2.4. Measures
2.5. Statistical Analyses
3. Results
3.1. Baseline Characteristics
3.2. Effect of APA on FMS and QoL
3.3. Effect of APA on PF
3.4. Correlation Analysis of FMS with QoL and PF
4. Discussion
5. Study Limitations
6. Conclusions
Author Contributions
Funding
Institutional Review Board Statement
Informed Consent Statement
Data Availability Statement
Acknowledgments
Conflicts of Interest
References
- World Health Organization. International Classification of Functioning, Disability, and Health: Children & Youth Version: ICF-CY; World Health Organization: Geneva, Switzerland, 2007. [Google Scholar]
- McDougall, J.; Wright, V.; Rosenbaum, P. The ICF model of functioning and disability: Incorporating quality of life and human development. Dev. Neurorehabil. 2010, 13, 204–211. [Google Scholar] [CrossRef]
- Ehrmann, C.; Prodinger, B.; Stucki, G.; Cai, W.; Zhang, X.; Liu, S.; Liu, S.; Li, J.; Reinhardt, J.D. ICF generic set as new standard for the system wide assessment of functioning in China: A multicentre prospective study on metric properties and responsiveness applying item response theory. BMJ Open 2018, 8, e021696. [Google Scholar] [CrossRef]
- Stallinga, H.A.; Roodbol, P.F.; Annema, C.; Jansen, G.J.; Wynia, K. Functioning assessment vs. conventional medical assessment: A comparative study on health professionals’ clinical decision-making and the fit with patient’s own perspective of health. J. Clin. Nurs. 2014, 23, 1044–1054. [Google Scholar] [CrossRef]
- Rentsch, H.P.; Bucher, P.; Dommen, N.I.; Wolf, C.; Hefti, H.; Fluri, E.; Wenger, U.; Wälti, C.; Boyer, I. The implementation of the International Classification of Functioning, Disability and Health (ICF) in daily practice of neurorehabilitation: An interdisciplinary project at the Kantonsspital of Lucerne, Switzerland. Disabil. Rehabil. 2003, 25, 411–421. [Google Scholar]
- Escorpizo, R.; Kostanjsek, N.; Kennedy, C.; Robinson Nicol, M.M.; Stucki, G.; Üstün, T.B. Harmonizing WHO’s International Classification of Diseases (ICD) and International Classification of Functioning, Disability and Health (ICF): Importance and methods to link disease and functioning. BMC Public Health 2013, 13, 742. [Google Scholar] [CrossRef]
- Bagraith, K.S.; Strong, J. The International Classification of Functioning, Disability and Health (ICF) can be used to describe multidisciplinary clinical assessments of people with chronic musculoskeletal conditions. Clin. Rheumatol. 2013, 32, 383–389. [Google Scholar] [CrossRef]
- Clutterbuck, G.L.; Sousa Junior, R.R.; Leite, H.R.; Johnston, L.M. The SPORTS Participation Framework: Illuminating the pathway for people with disability to enter into, participate in, and excel at sport. Braz. J. Phys. Ther. 2024, 28, 101081. [Google Scholar] [CrossRef]
- Carlin, L.; McPherson, G.; Davison, R. The International Classification of Functioning Disability and Health Framework (ICF): A new approach to enhance sport and physical activity participation among people with disabilities in Scotland. Front. Sports Act. Living 2024, 6, 1225198. [Google Scholar] [CrossRef]
- Theil, M.-M. Why ICF? Advantages of ICF in the clinical practice with regard to the medical care of people with mental health problems and intellectual disabilities. Eur. Psychiatry 2021, 64, S64. [Google Scholar] [CrossRef]
- Schalock, R.L.; Borthwick-Duffy, S.A.; Bradley, V.J.; Buntinx, W.H.; Coulter, D.L.; Craig, E.M.; Gomez, S.C.; Lachapelle, Y.; Luckasson, R.; Reeve, A. Intellectual Disability: Definition, Classification, and Systems of Supports; ERIC: Washington, DC, USA, 2010. [Google Scholar]
- Nakken, H.; Vlaskamp, C. A need for a taxonomy for profound intellectual and multiple disabilities. J. Policy Pract. Intellect. Disabil. 2007, 4, 83–87. [Google Scholar] [CrossRef]
- Borland, R.; Hu, N.; Tonge, B.; Einfeld, S.; Gray, K. Participation in sport and physical activity in adults with intellectual disabilities. J. Intellect. Disabil. Res. 2020, 64, 908–922. [Google Scholar] [CrossRef] [PubMed]
- Lin, P.-Y.; Lin, L.-P.; Lin, J.-D. Hypertension, hyperglycemia, and hyperlipemia among adolescents with intellectual disabilities. Res. Dev. Disabil. 2010, 31, 545–550. [Google Scholar] [CrossRef] [PubMed]
- Ptomey, L.T.; Willis, E.A.; Greene, J.L.; Danon, J.C.; Chumley, T.K.; Washburn, R.A.; Donnelly, J.E. The Feasibility of Group Video Conferencing for Promotion of Physical Activity in Adolescents With Intellectual and Developmental Disabilities. Am. J. Intellect. Dev. Disabil. 2017, 122, 525–538. [Google Scholar] [CrossRef]
- Barr, M.; Shields, N. Identifying the barriers and facilitators to participation in physical activity for children with Down syndrome. J. Intellect. Disabil. Res. 2011, 55, 1020–1033. [Google Scholar] [CrossRef]
- Downs, S.J.; Knowles, Z.R.; Fairclough, S.J.; Heffernan, N.; Whitehead, S.; Halliwell, S.; Boddy, L.M. Exploring teachers’ perceptions on physical activity engagement for children and young people with intellectual disabilities. Eur. J. Spec. Needs Educ. 2014, 29, 402–414. [Google Scholar] [CrossRef]
- Njelesani, J.; Leckie, K.; Drummond, J.; Cameron, D. Parental perceptions of barriers to physical activity in children with developmental disabilities living in Trinidad and Tobago. Disabil. Rehabil. 2015, 37, 290–295. [Google Scholar] [CrossRef]
- Yu, S.; Wang, T.; Zhong, T.; Qian, Y.; Qi, J. In Barriers and facilitators of physical activity participation among children and adolescents with intellectual disabilities: A scoping review. Healthcare 2022, 10, 233. [Google Scholar] [CrossRef]
- Maiano, C.; Hue, O.; Morin, A.J.S.; Moullec, G. Prevalence of overweight and obesity among children and adolescents with intellectual disabilities: A systematic review and meta-analysis. Obes. Rev. 2016, 17, 599–611. [Google Scholar] [CrossRef] [PubMed]
- Emerson, E.; Robertson, J.; Baines, S.; Hatton, C. Obesity in British children with and without intellectual disability: Cohort study. BMC Public Health 2016, 16, 644. [Google Scholar] [CrossRef]
- Melville, C.A.; Hamilton, S.; Hankey, C.R.; Miller, S.; Boyle, S. The prevalence and determinants of obesity in adults with intellectual disabilities. Obes. Rev. 2007, 8, 223–230. [Google Scholar] [CrossRef]
- Oppewal, A.; Hilgenkamp, T.I.; van Wijck, R.; Schoufour, J.D.; Evenhuis, H.M. Physical fitness is predictive for a decline in daily functioning in older adults with intellectual disabilities: Results of the HA-ID study. Res. Dev. Disabil. 2014, 35, 2299–2315. [Google Scholar] [CrossRef] [PubMed]
- Choi, E.; Park, H.; Ha, Y.; Hwang, W.J. Prevalence of overweight and obesity in children with intellectual disabilities in Korea. J. Appl. Res. Intellect. Disabil. 2012, 25, 476–483. [Google Scholar] [CrossRef] [PubMed]
- Thevarajah, A.; Wallen, M.; Imms, C.; Lonsdale, C.; Carey, J.J.; Froude, E.H. Impact of adapted bicycle riding on outcomes for children and adolescents with disabilities: A systematic review. Dev. Med. Child Neurol. 2022, 65, 456–468. [Google Scholar] [CrossRef] [PubMed]
- Wang, A.; Bu, D.; Yu, S.; Sun, Y.; Wang, J.; Lee, T.C.T.; Baker, J.S.; Gao, Y. Effects of a school-based physical activity intervention for obesity, health-related physical fitness, and blood pressure in children with intellectual disability: A randomized controlled trial. Int. J. Environ. Res. Public Health 2022, 19, 12015. [Google Scholar] [CrossRef] [PubMed]
- LeMura, L.M.; Maziekas, M.T. Factors that alter body fat, body mass, and fat-free mass in pediatric obesity. Med. Sci. Sports Exerc. 2002, 34, 487–496. [Google Scholar] [CrossRef]
- Jacob, U.S.; Pillay, J.; Johnson, E.; Omoya, O.T.; Adedokun, A.P. A systematic review of physical activity: Benefits and needs for maintenance of quality of life among adults with intellectual disability. Front. Sports Act. Living 2023, 5, 1184946. [Google Scholar] [CrossRef]
- Kapsal, N.J.; Dicke, T.; Morin, A.J.S.; Vasconcellos, D.; Maïano, C.; Lee, J.; Lonsdale, C. Effects of Physical Activity on the Physical and Psychosocial Health of Youth With Intellectual Disabilities: A Systematic Review and Meta-Analysis. J. Phys. Act. Health 2019, 16, 1187–1195. [Google Scholar] [CrossRef]
- Ogg-Groenendaal, M.; Hermans, H.; Claessens, B. A systematic review on the effect of exercise interventions on challenging behavior for people with intellectual disabilities. Res. Dev. Disabil. 2014, 35, 1507–1517. [Google Scholar] [CrossRef]
- Obrusnikova, I.; Firkin, C.J.; Farquhar, W.B. A systematic review and meta-analysis of the effects of aerobic exercise interventions on cardiorespiratory fitness in adults with intellectual disability. Disabil. Health J. 2022, 15, 101185. [Google Scholar] [CrossRef]
- Bodde, A.E.; Seo, D.-C. A review of social and environmental barriers to physical activity for adults with intellectual disabilities. Disabil. Health J. 2009, 2, 57–66. [Google Scholar] [CrossRef]
- Bossink, L.W.; van der Putten, A.A.; Vlaskamp, C. Understanding low levels of physical activity in people with intellectual disabilities: A systematic review to identify barriers and facilitators. Res. Dev. Disabil. 2017, 68, 95–110. [Google Scholar] [CrossRef] [PubMed]
- Zarrett, N.; Eccles, J. The passage to adulthood: Challenges of late adolescence. New Dir. Youth Dev. 2006, 2006, 13–28. [Google Scholar] [CrossRef] [PubMed]
- Brod’áni, J.; Lipárová, S.; Král’, M. The interaction of physical activity and the lif e quality of students in mid and late adolescence. Phys. Act. Rev. 2016, 4, 124–131. [Google Scholar]
- Howie, E.; McVeigh, J.; Smith, A.; Zabatiero, J.; Bucks, R.; Mori, T.; Beilin, L.; Straker, L. Physical activity trajectories from childhood to late adolescence and their implications for health in young adulthood. Prev. Med. 2020, 139, 106224. [Google Scholar] [CrossRef] [PubMed]
- Barnett, L.M.; Stodden, D.; Cohen, K.E.; Smith, J.J.; Lubans, D.R.; Lenoir, M.; Iivonen, S.; Miller, A.D.; Laukkanen, A.; Dudley, D. Fundamental movement skills: An important focus. J. Teach. Phys. Educ. 2016, 35, 219–225. [Google Scholar] [CrossRef]
- Lubans, D.R.; Morgan, P.J.; Cliff, D.P.; Barnett, L.M.; Okely, A.D. Fundamental movement skills in children and adolescents: Review of associated health benefits. Sports Med. 2010, 40, 1019–1035. [Google Scholar] [CrossRef]
- Barnett, L.M.; Van Beurden, E.; Morgan, P.J.; Brooks, L.O.; Beard, J.R. Does childhood motor skill proficiency predict adolescent fitness? Med. Sci. Sports Exerc. 2008, 40, 2137–2144. [Google Scholar] [CrossRef]
- Xie, S.; Zhou, Y.; Yin, Y.; Shao, R.; Fang, L.; Shao, W. Effects of fundamental movement skills on health-related quality of life in Chinese school-age children: The mediating role of physical fitness level. Front. Public Health 2023, 11, 1023662. [Google Scholar] [CrossRef]
- Redondo-Tebar, A.; Fatouros, I.G.; Martinez-Vizcaino, V.; Ruíz-Hermosa, A.; Notario-Pacheco, B.; Sanchez-Lopez, M. Association between gross motor competence and health-related quality of life in (pre) schoolchildren: The mediating role of cardiorespiratory fitness. Phys. Educ. Sport Pedagog. 2021, 26, 51–64. [Google Scholar] [CrossRef]
- Yang, L.; Li, S.S.; Zhang, G.Y.; Wang, M.M.; Chen, G.X.; Zhu, D.N. Effect of rehabilitation treatment based on the ICF-CY Core Sets on activities of daily living in children with cerebral palsy: A prospective randomized controlled study. Zhongguo Dang Dai Er Ke Za Zhi 2021, 23, 608–612. [Google Scholar]
- Schiariti, V.; Selb, M.; Cieza, A.; O’Donnell, M. International Classification of Functioning, Disability and Health Core Sets for children and youth with cerebral palsy: A consensus meeting. Dev. Med. Child Neurol. 2015, 57, 149–158. [Google Scholar] [CrossRef]
- Griffiths, A.; Toovey, R.; Morgan, P.E.; Spittle, A.J. Psychometric properties of gross motor assessment tools for children: A systematic review. BMJ Open 2018, 8, e021734. [Google Scholar] [CrossRef] [PubMed]
- Hong-xia, M. Study of the credibility and validity of the test of gross motor development of children. J. Phys. Educ. 2007, 14, 37–40. [Google Scholar]
- Valentini, N.C. Validity and reliability of the TGMD-2 for Brazilian children. J. Mot. Behav. 2012, 44, 275–280. [Google Scholar] [CrossRef]
- Chun, H.; Yun, J.; Hautala, R.; Nam, D. Cross-validation of Test of Gross Motor Development for youth with mental retardation. Res. Q. Exerc. Sport 2002, 73, A102–A103. [Google Scholar]
- Foley, J.T.; Harvey, S.; Chun, H.-J.; Kim, S.-Y. The relationships among fundamental motor skills, health-related physical fitness, and body fatness in South Korean adolescents with mental retardation. Res. Q. Exerc. Sport 2008, 79, 149–157. [Google Scholar] [CrossRef]
- Wang, T.; Qian, Y.; Zhong, T.; Qi, J. Associations between Fundamental Movement Skills and Moderate-to-Vigorous Intensity Physical Activity among Chinese Children and Adolescents with Intellectual Disability. Int. J. Environ. Res. Public Health 2022, 19, 13057. [Google Scholar] [CrossRef]
- Lee, S.Y. Handgrip Strength: An Irreplaceable Indicator of Muscle Function. Ann. Rehabil. Med. 2021, 45, 167–169. [Google Scholar] [CrossRef]
- Skowronski, W.; Horvat, M.; Nocera, J.; Roswal, G.; Croce, R. Eurofit special: European fitness battery score variation among individuals with intellectual disabilities. Adapt. Phys. Act. Q. 2009, 26, 54–67. [Google Scholar] [CrossRef]
- Frey, G.C.; Chow, B. Relationship between BMI, physical fitness, and motor skills in youth with mild intellectual disabilities. Int. J. Obes. 2006, 30, 861–867. [Google Scholar] [CrossRef]
- Wouters, M.; Evenhuis, H.M.; Hilgenkamp, T.I. Systematic review of field-based physical fitness tests for children and adolescents with intellectual disabilities. Res. Dev. Disabil. 2017, 61, 77–94. [Google Scholar] [CrossRef] [PubMed]
- Winnick, J.P.; Short, F.X. Project Target: Criterion-Referenced Physical Fitness Standards for Adolescents with Disabilities. Final Report; ERIC: Washington, DC, USA, 1998. [Google Scholar]
- Power, M.J.; Green, A.M. Development of the WHOQOL disabilities module. Qual. Life Res. 2010, 19, 571–584. [Google Scholar] [CrossRef] [PubMed]
- Sorkhi, N.; Akbarzade, I.; Nedjat, S.; Khosravi, M.; Nazemipour, M.; Memari, A.H.; Mansournia, M.A. Validity and reliability of the persian version of the world health organization quality of life disabilities module. J. Intellect. Disabil. 2024, 28, 240–260. [Google Scholar] [CrossRef] [PubMed]
- Bredemeier, J.; Wagner, G.P.; Agranonik, M.; Perez, T.S.; Fleck, M.P. The World Health Organization Quality of Life instrument for people with intellectual and physical disabilities (WHOQOL-Dis): Evidence of validity of the Brazilian version. BMC Public Health 2014, 14, 538. [Google Scholar] [CrossRef]
- Cohen, J. Statistical Power Analysis for the Behavioral Sciences; Routledge: Abingdon on Thames, UK, 2013. [Google Scholar]
- Haraldstad, K.; Christophersen, K.A.; Eide, H.; Nativg, G.K.; Helseth, S. Predictors of health-related quality of life in a sample of children and adolescents: A school survey. J. Clin. Nurs. 2011, 20, 3048–3056. [Google Scholar] [CrossRef]
- Bremer, E.; Cairney, J. Fundamental movement skills and health-related outcomes: A narrative review of longitudinal and intervention studies targeting typically developing children. Am. J. Lifestyle Med. 2018, 12, 148–159. [Google Scholar] [CrossRef] [PubMed]
- Zhang, L.; Zhu, X.; Haegele, J.A.; Wang, D.; Wu, X. Effects of a one-year physical activity intervention on fundamental movement skills of boys with severe intellectual disabilities. Res. Dev. Disabil. 2021, 114, 103980. [Google Scholar] [CrossRef]
- Regaïeg, G.; Kermarrec, G.; Sahli, S. Designed game situations enhance fundamental movement skills in children with Down syndrome. J. Intellect. Disabil. Res. 2020, 64, 271–279. [Google Scholar] [CrossRef]
- Hocking, J.; McNeil, J.; Campbell, J. Physical therapy interventions for gross motor skills in people with an intellectual disability aged 6 years and over: A systematic review. JBI Evid. Implement. 2016, 14, 166–174. [Google Scholar] [CrossRef]
- Capio, C.M.; Poolton, J.; Sit, C.; Eguia, K.; Masters, R. Reduction of errors during practice facilitates fundamental movement skill learning in children with intellectual disabilities. J. Intellect. Disabil. Res. 2013, 57, 295–305. [Google Scholar] [CrossRef]
- Maxwell, J.P.; Masters, R.S.W.; Kerr, E.; Weedon, E. The implicit benefit of learning without errors. Q. J. Exp. Psychol. 2001, 54, 1049–1068. [Google Scholar] [CrossRef] [PubMed]
- Poolton, J.M.; Masters, R.S.W.; Maxwell, J.P. The relationship between initial errorless learning conditions and subsequent performance. Hum. Mov. Sci. 2005, 24, 362–378. [Google Scholar] [CrossRef] [PubMed]
- Elmahgoub, S.M.; Lambers, S.; Stegen, S.; Van Laethem, C.; Cambier, D.; Calders, P. The influence of combined exercise training on indices of obesity, physical fitness and lipid profile in overweight and obese adolescents with mental retardation. Eur. J. Pediatr. 2009, 168, 1327–1333. [Google Scholar] [CrossRef]
- Wang, J.; Gao, Y.; Kwok, H.H.M.; Huang, W.Y.J.; Li, S.; Li, L. Children with Intellectual Disability Are Vulnerable to Overweight and Obesity: A Cross-Sectional Study among Chinese Children. Child. Obes. 2018, 14, 316–326. [Google Scholar] [CrossRef]
- Gronek, P.; Adamczyk, J.A.N.; Celka, R.; Gronek, J. Cognicise—A new model of exercise. Trends Sport Sci. 2021, 28, 5–10. [Google Scholar]
- Piek, J.P.; Dawson, L.; Smith, L.M.; Gasson, N. The role of early fine and gross motor development on later motor and cognitive ability. Hum. Mov. Sci. 2008, 27, 668–681. [Google Scholar] [CrossRef] [PubMed]
- Hands, B. Changes in motor skill and fitness measures among children with high and low motor competence: A five-year longitudinal study. J. Sci. Med. Sport 2008, 11, 155–162. [Google Scholar] [CrossRef] [PubMed]
- Schott, N.; Holfelder, B. Relationship between motor skill competency and executive function in children with D own’s syndrome. J. Intellect. Disabil. Res. 2015, 59, 860–872. [Google Scholar] [CrossRef] [PubMed]
- Jaakkola, T.; Hillman, C.; Kalaja, S.; Liukkonen, J. The associations among fundamental movement skills, self-reported physical activity and academic performance during junior high school in Finland. J. Sports Sci. 2015, 33, 1719–1729. [Google Scholar] [CrossRef]
- Vlaskamp, C.; van der Putten, A. Focus on interaction: The use of an Individualized Support Program for persons with profound intellectual and multiple disabilities. Res. Dev. Disabil. 2009, 30, 873–883. [Google Scholar] [CrossRef]
- Cavaggioni, L.; Trecroci, A.; Tosin, M.; Iaia, F.M.; Alberti, G. Individualized dry-land intervention program for an elite Paralympic swimmer. J. Sports Med. Phys. Fit. 2019, 59, 82–86. [Google Scholar] [CrossRef] [PubMed]
- Seong, Y.; Wehmeyer, M.L.; Palmer, S.B.; Little, T.D. Effects of the Self-Directed Individualized Education Program on Self-Determination and Transition of Adolescents With Disabilities. Career Dev. Transit. Except. Individ. 2015, 38, 132–141. [Google Scholar] [CrossRef]





| Variables | Control Group (n = 19) | Intervention Group (n = 19) | Total (n = 38) |
|---|---|---|---|
| Age (years) | 16.64 ± 0.84 | 16.43 ± 0.94 | 16.53 ± 0.88 |
| Height (cm) | 163.99 ± 8.11 | 166.30 ± 8.24 | 165.15 ± 8.62 |
| Weight (kg) | 62.33 ± 9.56 | 61.51 ± 10.11 | 61.92 ± 9.72 |
| IQ | 51.50 ± 5.75 | 53.43 ± 7.58 | 52.46 ± 6.67 |
| BMI (kg/m2) | 23.16 ± 2.79 | 22.35 ± 3.72 | 22.76 ± 3.27 |
| n (%) | n (%) | n (%) | |
| Gender | |||
| Boys | 10 (52.6%) | 9 (47.4%) | 19 (50.0%) |
| Girls | 9 (47.4%) | 10 (52.6%) | 19 (50.0%) |
| ID | |||
| Mild (IQ: 55–69) | 12 (63.2%) | 12 (63.2%) | 24 (63.2%) |
| Moderate (IQ: 35–54) | 7 (37.8%) | 7 (37.8%) | 14 (36.8%) |
| Comorbidities | |||
| Down syndrome | 1 (5.3%) | 1 (5.3%) | 2 (5.2%) |
| Autism | 2 (10.5%) | 3 (15.8%) | 5 (13.2%) |
| Intellectual disability only | 16 (84.2%) | 15 (78.9%) | 31 (81.6%) |
| Mother’s Education Background | |||
| No formal education | 0 (0%) | 0 (0%) | 0 (0%) |
| Primary education | 2 (10.5%) | 1 (5.3%) | 3 (7.9%) |
| Secondary education | 10 (52.6%) | 12 (63.2%) | 22 (57.9%) |
| Higher education | 7 (36.8%) | 6 (31.5%) | 13 (34.2%) |
| Mother’s Occupation | |||
| Unemployed | 0 (0%) | 0 (0%) | 0 (0%) |
| Manual labor | 9 (47.3%) | 7 (36.8%) | 16 (42.1%) |
| Service sector | 5 (26.3%) | 7 (36.8%) | 12 (31.6%) |
| Other | 5 (26.3%) | 5 (26.3%) | 10 (26.3%) |
Disclaimer/Publisher’s Note: The statements, opinions and data contained in all publications are solely those of the individual author(s) and contributor(s) and not of MDPI and/or the editor(s). MDPI and/or the editor(s) disclaim responsibility for any injury to people or property resulting from any ideas, methods, instructions or products referred to in the content. |
© 2024 by the authors. Licensee MDPI, Basel, Switzerland. This article is an open access article distributed under the terms and conditions of the Creative Commons Attribution (CC BY) license (https://creativecommons.org/licenses/by/4.0/).
Share and Cite
Shen, X.; Huang, P.; Nie, B.; Su, M.; Liu, D.; Guo, Y.; Zheng, L. An Adapted Physical Activity Program for Adolescents with an Intellectual Disability: An International Classification of Functioning, Disability, and Health Perspective. Life 2024, 14, 1314. https://doi.org/10.3390/life14101314
Shen X, Huang P, Nie B, Su M, Liu D, Guo Y, Zheng L. An Adapted Physical Activity Program for Adolescents with an Intellectual Disability: An International Classification of Functioning, Disability, and Health Perspective. Life. 2024; 14(10):1314. https://doi.org/10.3390/life14101314
Chicago/Turabian StyleShen, Xin, Peiying Huang, Bing Nie, Maolin Su, Dan Liu, Yin Guo, and Lan Zheng. 2024. "An Adapted Physical Activity Program for Adolescents with an Intellectual Disability: An International Classification of Functioning, Disability, and Health Perspective" Life 14, no. 10: 1314. https://doi.org/10.3390/life14101314
APA StyleShen, X., Huang, P., Nie, B., Su, M., Liu, D., Guo, Y., & Zheng, L. (2024). An Adapted Physical Activity Program for Adolescents with an Intellectual Disability: An International Classification of Functioning, Disability, and Health Perspective. Life, 14(10), 1314. https://doi.org/10.3390/life14101314

