An Individualized Prognostic Model in Patients with Locoregionally Advanced Nasopharyngeal Carcinoma Based on Serum Metabolomic Profiling
Abstract
1. Introduction
2. Materials and Methods
2.1. Study Design and Clinical Specimens
2.2. Clinical Endpoints and Follow-Up
2.3. Blood Sample Collection
2.4. Widely Targeted Metabolite Profiling
2.5. Metabolites Selection and Metabolomics Signature Building
2.6. Prognostic Validation of 9-Metabolite Signature
2.7. Performance of the Nomogram Based on Metabolomics and Traditional Clinical Factors
2.8. Statistical Analysis
3. Results
3.1. Patient Sets and Baseline Characteristics
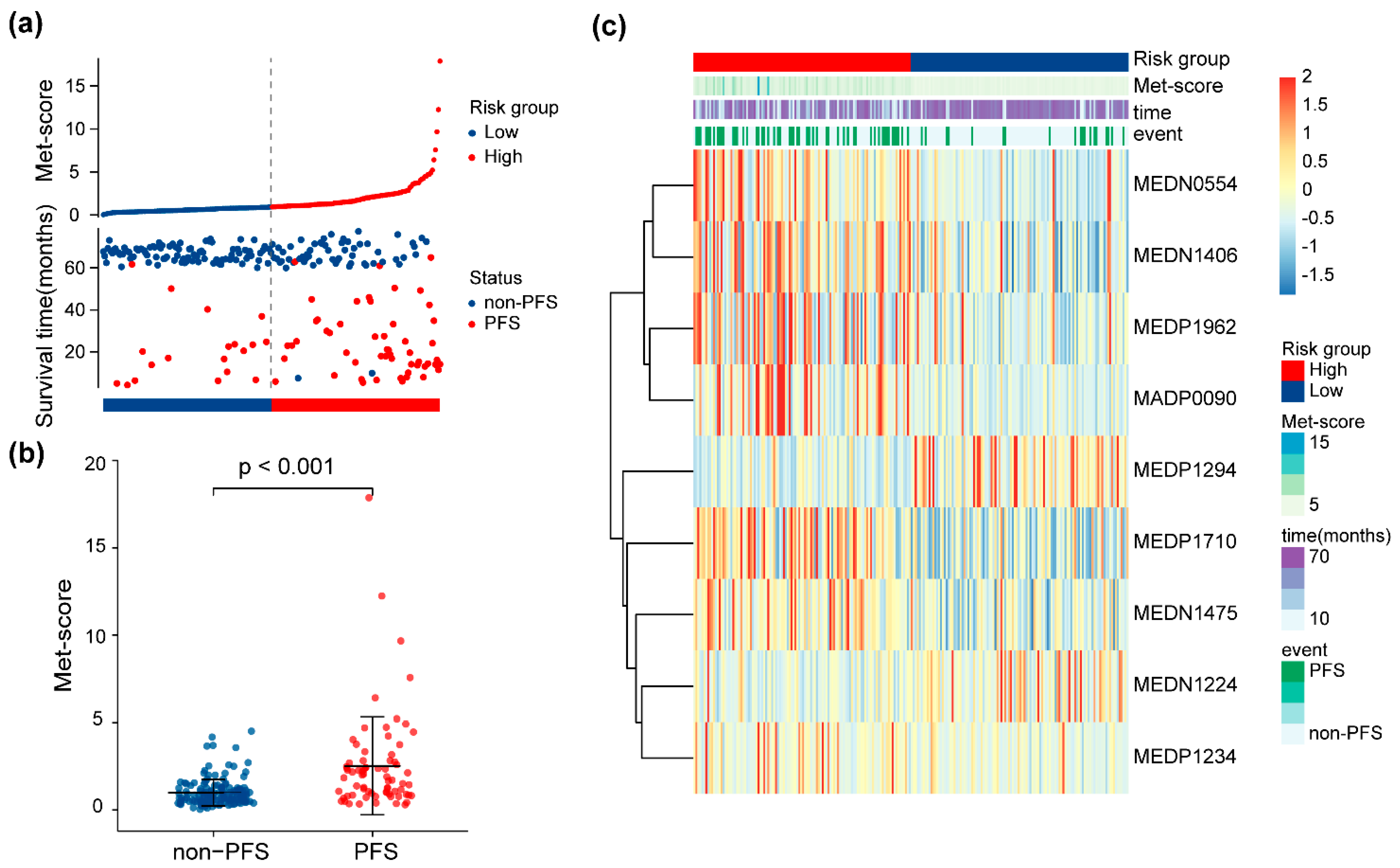
3.2. Construction of the 9-Metabolite Signature
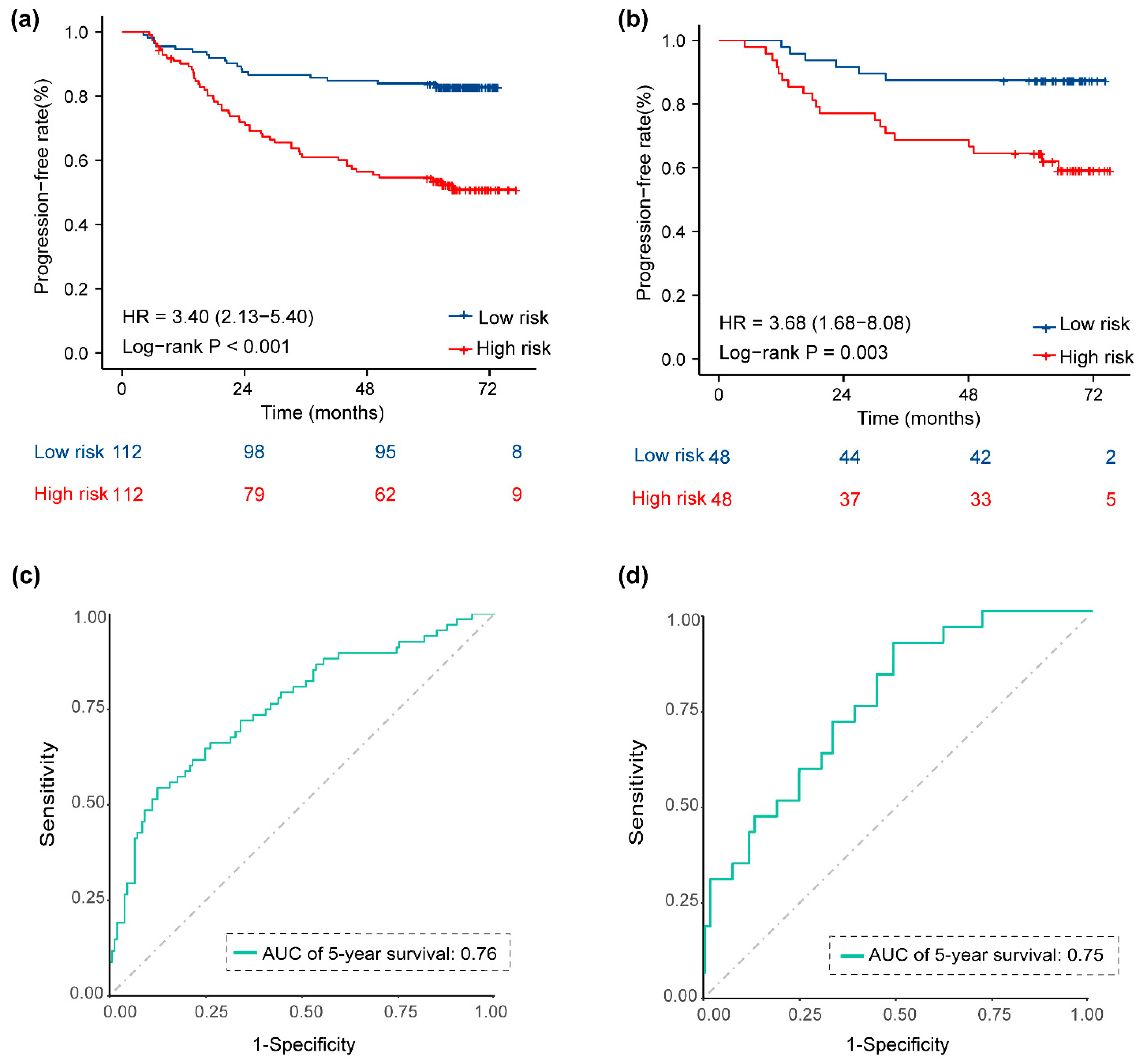
3.3. Prognostic Validation of 9-Metabolite Signature
3.4. Development of an Individualized Prognostic Model
3.5. Performance and Validation of the Prognostic Nomogram
3.6. Metabolite Set Enrichment Analysis
4. Discussion
5. Conclusions
Supplementary Materials
Author Contributions
Funding
Institutional Review Board Statement
Informed Consent Statement
Data Availability Statement
Acknowledgments
Conflicts of Interest
References
- Chen, Y.-P.; Chan, A.T.C.; Le, Q.-T.; Blanchard, P.; Sun, Y.; Ma, J. Nasopharyngeal Carcinoma. Lancet 2019, 394, 64–80. [Google Scholar] [CrossRef] [PubMed]
- Pua, K.C.; Khoo, A.S.B.; Yap, Y.Y.; Subramaniam, S.K.; Ong, C.A.; Gopala Krishnan, G.; Shahid, H. Malaysian Nasopharyngeal Carcinoma Study Group Nasopharyngeal Carcinoma Database. Med. J. Malaysia 2008, 63 (Suppl. C), 59–62. [Google Scholar] [PubMed]
- Tang, L.-L.; Chen, Y.-P.; Mao, Y.-P.; Wang, Z.-X.; Guo, R.; Chen, L.; Tian, L.; Lin, A.-H.; Li, L.; Sun, Y.; et al. Validation of the 8th Edition of the UICC/AJCC Staging System for Nasopharyngeal Carcinoma From Endemic Areas in the Intensity-Modulated Radiotherapy Era. J. Natl. Compr. Cancer Netw. 2017, 15, 913–919. [Google Scholar] [CrossRef] [PubMed]
- Chen, Y.-P.; Liu, X.; Zhou, Q.; Yang, K.-Y.; Jin, F.; Zhu, X.-D.; Shi, M.; Hu, G.-Q.; Hu, W.-H.; Sun, Y.; et al. Metronomic Capecitabine as Adjuvant Therapy in Locoregionally Advanced Nasopharyngeal Carcinoma: A Multicentre, Open-Label, Parallel-Group, Randomised, Controlled, Phase 3 Trial. Lancet 2021, 398, 303–313. [Google Scholar] [CrossRef]
- Caudell, J.J.; Gillison, M.L.; Maghami, E.; Spencer, S.; Pfister, D.G.; Adkins, D.; Birkeland, A.C.; Brizel, D.M.; Busse, P.M.; Cmelak, A.J.; et al. NCCN Guidelines® Insights: Head and Neck Cancers, Version 1.2022. J. Natl. Compr. Cancer Netw. 2022, 20, 224–234. [Google Scholar] [CrossRef]
- Wang, H.-Y.; Sun, B.-Y.; Zhu, Z.-H.; Chang, E.T.; To, K.-F.; Hwang, J.S.G.; Jiang, H.; Kam, M.K.-M.; Chen, G.; Cheah, S.-L.; et al. Eight-Signature Classifier for Prediction of Nasopharyngeal [Corrected] Carcinoma Survival. J. Clin. Oncol. 2011, 29, 4516–4525. [Google Scholar] [CrossRef]
- Hielscher, A.; Gerecht, S. Hypoxia and Free Radicals: Role in Tumor Progression and the Use of Engineering-Based Platforms to Address These Relationships. Free Radic. Biol. Med. 2015, 79, 281–291. [Google Scholar] [CrossRef]
- Ma, T.; Zhang, P.; Hou, Y.; Ning, H.; Wang, Z.; Huang, J.; Gao, M. “Smart” Nanoprobes for Visualization of Tumor Microenvironments. Adv. Healthc. Mater. 2018, 7, e1800391. [Google Scholar] [CrossRef]
- Kreso, A.; Dick, J.E. Evolution of the Cancer Stem Cell Model. Cell Stem Cell 2014, 14, 275–291. [Google Scholar] [CrossRef]
- Brown, J.M. Tumor Microenvironment and the Response to Anticancer Therapy. Cancer Biol. Ther. 2002, 1, 453–458. [Google Scholar] [CrossRef]
- Mimmi, S.; Lombardo, N.; Maisano, D.; Piazzetta, G.; Pelaia, C.; Pelaia, G.; Greco, M.; Foti, D.; Dattilo, V.; Iaccino, E. Spotlight on a Short-Time Treatment with the IL-4/IL-13 Receptor Blocker in Patients with CRSwNP: MicroRNAs Modulations and Preliminary Clinical Evidence. Genes 2022, 13, 2366. [Google Scholar] [CrossRef] [PubMed]
- Kim, K.Y.; Le, Q.-T.; Yom, S.S.; Pinsky, B.A.; Bratman, S.V.; Ng, R.H.W.; El Mubarak, H.S.; Chan, K.C.A.; Sander, M.; Conley, B.A. Current State of PCR-Based Epstein-Barr Virus DNA Testing for Nasopharyngeal Cancer. J. Natl. Cancer Inst. 2017, 109, djx007. [Google Scholar] [CrossRef] [PubMed]
- Lv, S.-H.; Li, W.-Z.; Liang, H.; Liu, G.-Y.; Xia, W.-X.; Xiang, Y.-Q. Prognostic and Predictive Value of Circulating Inflammation Signature in Non-Metastatic Nasopharyngeal Carcinoma: Potential Role for Individualized Induction Chemotherapy. J. Inflamm. Res. 2021, 14, 2225–2237. [Google Scholar] [CrossRef] [PubMed]
- Diakos, C.I.; Charles, K.A.; McMillan, D.C.; Clarke, S.J. Cancer-Related Inflammation and Treatment Effectiveness. Lancet. Oncol. 2014, 15, e493–e503. [Google Scholar] [CrossRef] [PubMed]
- Zhang, B.; Tian, J.; Dong, D.; Gu, D.; Dong, Y.; Zhang, L.; Lian, Z.; Liu, J.; Luo, X.; Pei, S.; et al. Radiomics Features of Multiparametric MRI as Novel Prognostic Factors in Advanced Nasopharyngeal Carcinoma. Clin. Cancer Res. 2017, 23, 4259–4269. [Google Scholar] [CrossRef]
- Qiang, M.; Li, C.; Sun, Y.; Sun, Y.; Ke, L.; Xie, C.; Zhang, T.; Zou, Y.; Qiu, W.; Gao, M.; et al. A Prognostic Predictive System Based on Deep Learning for Locoregionally Advanced Nasopharyngeal Carcinoma. J. Natl. Cancer Inst. 2021, 113, 606–615. [Google Scholar] [CrossRef]
- Peng, H.; Dong, D.; Fang, M.-J.; Li, L.; Tang, L.-L.; Chen, L.; Li, W.-F.; Mao, Y.-P.; Fan, W.; Liu, L.-Z.; et al. Prognostic Value of Deep Learning PET/CT-Based Radiomics: Potential Role for Future Individual Induction Chemotherapy in Advanced Nasopharyngeal Carcinoma. Clin. Cancer Res. 2019, 25, 4271–4279. [Google Scholar] [CrossRef]
- Le, Q.-T.; Jones, C.D.; Yau, T.-K.; Shirazi, H.A.; Wong, P.H.; Thomas, E.N.; Patterson, B.K.; Lee, A.W.M.; Zehnder, J.L. A Comparison Study of Different PCR Assays in Measuring Circulating Plasma Epstein-Barr Virus DNA Levels in Patients with Nasopharyngeal Carcinoma. Clin. Cancer Res. 2005, 11, 5700–5707. [Google Scholar] [CrossRef]
- Parmar, C.; Leijenaar, R.T.H.; Grossmann, P.; Velazquez, E.R.; Bussink, J.; Rietveld, D.; Rietbergen, M.M.; Haibe-Kains, B.; Lambin, P.; Aerts, H.J. Radiomic Feature Clusters and Prognostic Signatures Specific for Lung and Head & Neck Cancer. Sci. Rep. 2015, 5, 11044. [Google Scholar] [CrossRef]
- Huang, Y.-Q.; Liang, C.-H.; He, L.; Tian, J.; Liang, C.-S.; Chen, X.; Ma, Z.-L.; Liu, Z.-Y. Development and Validation of a Radiomics Nomogram for Preoperative Prediction of Lymph Node Metastasis in Colorectal Cancer. J. Clin. Oncol. Off. J. Am. Soc. Clin. Oncol. 2016, 34, 2157-64. [Google Scholar] [CrossRef]
- Leung, S.F.; Chan, K.C.A.; Ma, B.B.; Hui, E.P.; Mo, F.; Chow, K.C.K.; Leung, L.; Chu, K.W.; Zee, B.; Lo, Y.M.D.; et al. Plasma Epstein-Barr Viral DNA Load at Midpoint of Radiotherapy Course Predicts Outcome in Advanced-Stage Nasopharyngeal Carcinoma. Ann. Oncol. Off. J. Eur. Soc. Med. Oncol. 2014, 25, 1204–1208. [Google Scholar] [CrossRef] [PubMed]
- Ussher, J.R.; Elmariah, S.; Gerszten, R.E.; Dyck, J.R.B. The Emerging Role of Metabolomics in the Diagnosis and Prognosis of Cardiovascular Disease. J. Am. Coll. Cardiol 2016, 68, 2850–2870. [Google Scholar] [CrossRef]
- Pavlova, N.N.; Zhu, J.; Thompson, C.B. The Hallmarks of Cancer Metabolism: Still Emerging. Cell Metab. 2022, 34, 355–377. [Google Scholar] [CrossRef] [PubMed]
- Li, X.; Wenes, M.; Romero, P.; Huang, S.C.-C.; Fendt, S.-M.; Ho, P.-C. Navigating Metabolic Pathways to Enhance Antitumour Immunity and Immunotherapy. Nat. Rev. Clin. Oncol. 2019, 16, 425–441. [Google Scholar] [CrossRef] [PubMed]
- DeBerardinis, R.J.; Chandel, N.S. Fundamentals of Cancer Metabolism. Sci. Adv. 2016, 2, e1600200. [Google Scholar] [CrossRef]
- Schmidt, D.R.; Patel, R.; Kirsch, D.G.; Lewis, C.A.; Vander Heiden, M.G.; Locasale, J.W. Metabolomics in Cancer Research and Emerging Applications in Clinical Oncology. CA Cancer J. Clin. 2021, 71, 333–358. [Google Scholar] [CrossRef] [PubMed]
- Huang, S.; Guo, Y.; Li, Z.-W.; Shui, G.; Tian, H.; Li, B.-W.; Kadeerhan, G.; Li, Z.-X.; Li, X.; Zhang, Y.; et al. Identification and Validation of Plasma Metabolomic Signatures in Precancerous Gastric Lesions That Progress to Cancer. JAMA Netw. Open 2021, 4, e2114186. [Google Scholar] [CrossRef]
- Bachmayr-Heyda, A.; Aust, S.; Auer, K.; Meier, S.M.; Schmetterer, K.G.; Dekan, S.; Gerner, C.; Pils, D. Integrative Systemic and Local Metabolomics with Impact on Survival in High-Grade Serous Ovarian Cancer. Clin. Cancer Res. 2017, 23, 2081–2092. [Google Scholar] [CrossRef]
- Tang, F.; Xie, C.; Huang, D.; Wu, Y.; Zeng, M.; Yi, L.; Wang, Y.; Mei, W.; Cao, Y.; Sun, L. Novel Potential Markers of Nasopharyngeal Carcinoma for Diagnosis and Therapy. Clin. Biochem. 2011, 44, 711–718. [Google Scholar] [CrossRef]
- Yi, L.; Song, C.; Hu, Z.; Yang, L.; Xiao, L.; Yi, B.; Jiang, W.; Cao, Y.; Sun, L. A Metabolic Discrimination Model for Nasopharyngeal Carcinoma and Its Potential Role in the Therapeutic Evaluation of Radiotherapy. Metabolomics 2014, 10, 697–708. [Google Scholar] [CrossRef]
- Liao, Z.; Zhao, L.; Zhong, F.; Zhou, Y.; Lu, T.; Liu, L.; Gong, X.; Li, J.; Rao, J. Serum and Urine Metabolomics Analyses Reveal Metabolic Pathways and Biomarkers in Relation to Nasopharyngeal Carcinoma. Rapid Commun. Mass Spectrom. 2023, 37, e9469. [Google Scholar] [CrossRef] [PubMed]
- Chen, W.; Gong, L.; Guo, Z.; Wang, W.; Zhang, H.; Liu, X.; Yu, S.; Xiong, L.; Luo, J. A Novel Integrated Method for Large-Scale Detection, Identification, and Quantification of Widely Targeted Metabolites: Application in the Study of Rice Metabolomics. Mol. Plant 2013, 6, 1769–1780. [Google Scholar] [CrossRef] [PubMed]
- Xu, J.; Li, J.; Zhang, R.; He, J.; Chen, Y.; Bi, N.; Song, Y.; Wang, L.; Zhan, Q.; Abliz, Z. Development of a Metabolic Pathway-Based Pseudo-Targeted Metabolomics Method Using Liquid Chromatography Coupled with Mass Spectrometry. Talanta 2019, 192, 160–168. [Google Scholar] [CrossRef] [PubMed]
- Tang, L.-Q.; Li, C.-F.; Li, J.; Chen, W.-H.; Chen, Q.-Y.; Yuan, L.-X.; Lai, X.-P.; He, Y.; Xu, Y.-X.-X.; Hu, D.-P.; et al. Establishment and Validation of Prognostic Nomograms for Endemic Nasopharyngeal Carcinoma. J. Natl. Cancer Inst. 2016, 108, djv291. [Google Scholar] [CrossRef] [PubMed]
- Li, J.; Chen, S.; Peng, S.; Liu, Y.; Xing, S.; He, X.; Chen, H. Prognostic Nomogram for Patients with Nasopharyngeal Carcinoma Incorporating Hematological Biomarkers and Clinical Characteristics. Int. J. Biol. Sci 2018, 14, 549–556. [Google Scholar] [CrossRef]
- Zhang, L.-L.; Xu, F.; Song, D.; Huang, M.-Y.; Huang, Y.-S.; Deng, Q.-L.; Li, Y.-Y.; Shao, J.-Y. Development of a Nomogram Model for Treatment of Nonmetastatic Nasopharyngeal Carcinoma. JAMA Netw. Open 2020, 3, e2029882. [Google Scholar] [CrossRef]
- Vander Heiden, M.G.; DeBerardinis, R.J. Understanding the Intersections between Metabolism and Cancer Biology. Cell 2017, 168, 657–669. [Google Scholar] [CrossRef]
- Weiner, J.; Maertzdorf, J.; Sutherland, J.S.; Duffy, F.J.; Thompson, E.; Suliman, S.; McEwen, G.; Thiel, B.; Parida, S.K.; Zyla, J.; et al. Metabolite Changes in Blood Predict the Onset of Tuberculosis. Nat. Commun. 2018, 9, 5208. [Google Scholar] [CrossRef]
- Farshidfar, F.; Weljie, A.M.; Kopciuk, K.A.; Hilsden, R.; McGregor, S.E.; Buie, W.D.; MacLean, A.; Vogel, H.J.; Bathe, O.F. A Validated Metabolomic Signature for Colorectal Cancer: Exploration of the Clinical Value of Metabolomics. Br. J. Cancer 2016, 115, 848–857. [Google Scholar] [CrossRef]
- Yin, P.; Xu, G. Metabolomics for Tumor Marker Discovery and Identification Based on Chromatography-Mass Spectrometry. Expert Rev. Mol. Diagn. 2013, 13, 339–348. [Google Scholar] [CrossRef]
- Li, W.-Z.; Lv, S.-H.; Liu, G.-Y.; Liang, H.; Xia, W.-X.; Xiang, Y.-Q. Age-Dependent Changes of Gender Disparities in Nasopharyngeal Carcinoma Survival. Biol. Sex. Differ. 2021, 12, 18. [Google Scholar] [CrossRef] [PubMed]
- Bossi, P.; Chan, A.T.; Licitra, L.; Trama, A.; Orlandi, E.; Hui, E.P.; Halámková, J.; Mattheis, S.; Baujat, B.; Hardillo, J.; et al. Nasopharyngeal Carcinoma: ESMO-EURACAN Clinical Practice Guidelines for Diagnosis, Treatment and Follow-Up†. Ann. Oncol. 2021, 32, 452–465. [Google Scholar] [CrossRef]
- Kim, K.Y.; Le, Q.-T.; Yom, S.S.; Ng, R.H.W.; Chan, K.C.A.; Bratman, S.V.; Welch, J.J.; Divi, R.L.; Petryshyn, R.A.; Conley, B.A. Clinical Utility of Epstein-Barr Virus DNA Testing in the Treatment of Nasopharyngeal Carcinoma Patients. Int. J. Radiat. Oncol. Biol. Phys. 2017, 98, 996–1001. [Google Scholar] [CrossRef]
- Luo, G.; Huang, Y.; Mo, D.; Ma, N.; Gao, F.; Song, L.; Sun, X.; Xu, X.; Liu, L.; Huo, X.; et al. Tyrosol Attenuates Pro-Inflammatory Cytokines from Cultured Astrocytes and NF-ΚB Activation in in Vitro Oxygen Glucose Deprivation. Neurochem. Int. 2018, 121, 140–145. [Google Scholar] [CrossRef] [PubMed]
- Li, P.; Bracamontes, J.; Katona, B.W.; Covey, D.F.; Steinbach, J.H.; Akk, G. Natural and Enantiomeric Etiocholanolone Interact with Distinct Sites on the Rat Alpha1beta2gamma2L GABAA Receptor. Mol. Pharmacol. 2007, 71, 1582–1590. [Google Scholar] [CrossRef]
- Xiang, S.; Dauchy, R.T.; Hauch, A.; Mao, L.; Yuan, L.; Wren, M.A.; Belancio, V.P.; Mondal, D.; Frasch, T.; Blask, D.E.; et al. Doxorubicin Resistance in Breast Cancer Is Driven by Light at Night-Induced Disruption of the Circadian Melatonin Signal. J. Pineal. Res. 2015, 59, 60–69. [Google Scholar] [CrossRef] [PubMed]
- Onojafe, I.F.; Adams, D.R.; Simeonov, D.R.; Zhang, J.; Chan, C.-C.; Bernardini, I.M.; Sergeev, Y.V.; Dolinska, M.B.; Alur, R.P.; Brilliant, M.H.; et al. Nitisinone Improves Eye and Skin Pigmentation Defects in a Mouse Model of Oculocutaneous Albinism. J. Clin. Investig. 2011, 121, 3914–3923. [Google Scholar] [CrossRef]
- Bifarin, O.O.; Gaul, D.A.; Sah, S.; Arnold, R.S.; Ogan, K.; Master, V.A.; Roberts, D.L.; Bergquist, S.H.; Petros, J.A.; Edison, A.S.; et al. Urine-Based Metabolomics and Machine Learning Reveals Metabolites Associated with Renal Cell Carcinoma Stage. Cancers 2021, 13, 6253. [Google Scholar] [CrossRef]
- Looby, N.; Roszkowska, A.; Reyes-Garcés, N.; Yu, M.; Bączek, T.; Kulasingam, V.; Pawliszyn, J.; Chandran, V. Serum Metabolic Fingerprinting of Psoriasis and Psoriatic Arthritis Patients Using Solid-Phase Microextraction-Liquid Chromatography-High-Resolution Mass Spectrometry. Metabolomics 2021, 17, 59. [Google Scholar] [CrossRef]
- Korman, S.H.; Mandel, H.; Gutman, A. Characteristic Urine Organic Acid Profile in Peroxisomal Biogenesis Disorders. J. Inherit. Metab. Dis. 2000, 23, 425–428. [Google Scholar] [CrossRef]
- Liu, J.; Mei, J.; Li, S.; Wu, Z.; Zhang, Y. Establishment of a Novel Cell Cycle-Related Prognostic Signature Predicting Prognosis in Patients with Endometrial Cancer. Cancer Cell Int. 2020, 20, 329. [Google Scholar] [CrossRef] [PubMed]
- Rodríguez-Hernández, M.A.; de la Cruz-Ojeda, P.; López-Grueso, M.J.; Navarro-Villarán, E.; Requejo-Aguilar, R.; Castejón-Vega, B.; Negrete, M.; Gallego, P.; Vega-Ochoa, Á.; Victor, V.M.; et al. Integrated Molecular Signaling Involving Mitochondrial Dysfunction and Alteration of Cell Metabolism Induced by Tyrosine Kinase Inhibitors in Cancer. Redox Biol. 2020, 36, 101510. [Google Scholar] [CrossRef] [PubMed]
- Jin, N.; Bi, A.; Lan, X.; Xu, J.; Wang, X.; Liu, Y.; Wang, T.; Tang, S.; Zeng, H.; Chen, Z.; et al. Identification of Metabolic Vulnerabilities of Receptor Tyrosine Kinases-Driven Cancer. Nat. Commun. 2019, 10, 2701. [Google Scholar] [CrossRef]
- Cheng, J.; Zheng, G.; Jin, H.; Gao, X. Towards Tyrosine Metabolism in Esophageal Squamous Cell Carcinoma. Comb. Chem. High Throughput Screen 2017, 20, 133–139. [Google Scholar] [CrossRef] [PubMed]
- Xiao, G.; Cao, Y.; Qiu, X.; Wang, W.; Wang, Y. Influence of Gender and Age on the Survival of Patients with Nasopharyngeal Carcinoma. BMC Cancer 2013, 13, 226–228. [Google Scholar] [CrossRef]
- Wang, W.-Y.; Twu, C.-W.; Chen, H.-H.; Jiang, R.-S.; Wu, C.-T.; Liang, K.-L.; Shih, Y.-T.; Chen, C.-C.; Lin, P.-J.; Liu, Y.-C.; et al. Long-Term Survival Analysis of Nasopharyngeal Carcinoma by Plasma Epstein-Barr Virus DNA Levels. Cancer 2013, 119, 963–970. [Google Scholar] [CrossRef]
- Chen, F.-P.; Lin, L.; Liang, J.-H.; Tan, S.H.; Ong, E.H.W.; Luo, Y.-S.; Huang, L.; Sim, A.Y.L.; Wang, H.-T.; Gao, T.-S.; et al. Development of a Risk Classification System Combining TN-Categories and Circulating EBV DNA for Non-Metastatic NPC in 10,149 Endemic Cases. Ther. Adv. Med. Oncol. 2021, 13, 17588359211052416. [Google Scholar] [CrossRef]






| Characteristics | Training Set (n = 224) | Test Set (n = 96) | p-Values |
|---|---|---|---|
| No. (%) | No. (%) | ||
| Age (years) | 0.329 | ||
| Age < 45 | 113 (50.4%) | 42 (43.8%) | |
| Age ≥ 45 | 111 (49.6%) | 54 (56.2%) | |
| Sex | 0.806 | ||
| Female | 63 (28.1%) | 25 (26%) | |
| Male | 161 (71.9%) | 71 (74%) | |
| T stage | 0.495 | ||
| T1 | 18 (8%) | 6 (6.2%) | |
| T2 | 21 (9.4%) | 13 (13.5%) | |
| T3 | 127 (56.7%) | 48 (50%) | |
| T4 | 58 (25.9%) | 29 (30.2%) | |
| N stage | 0.128 | ||
| N0 | 16 (7.1%) | 14 (14.6%) | |
| N1 | 94 (42%) | 36 (37.5%) | |
| N2 | 73 (32.6%) | 25 (26%) | |
| N3 | 41 (18.3%) | 21 (21.9%) | |
| Overall stage | 0.902 | ||
| III | 127 (56.7%) | 53 (55.2%) | |
| IVA | 97 (43.3%) | 43 (44.8%) | |
| Smoking | 0.745 | ||
| Yes | 139 (62.1%) | 57 (59.4%) | |
| No | 85 (37.9%) | 39 (40.6%) | |
| Drinking | 0.444 | ||
| Yes | 187 (83.5%) | 76 (79.2%) | |
| No | 37 (16.5%) | 20 (20.8%) | |
| Family history of NPC | 0.012 | ||
| Yes | 12 (5.4%) | 14 (14.6%) | |
| No | 212 (94.6%) | 82 (85.4%) | |
| BMI (kg/m2) | 0.85 | ||
| <18.5 | 17 (7.6%) | 6 (6.2%) | |
| ≥18.5 | 207 (92.4%) | 90 (93.8%) | |
| EBV DNA (copies/mL) | 0.428 | ||
| <4000 | 142 (63.4%) | 66 (68.8%) | |
| ≥4000 | 82 (36.6%) | 30 (31.2%) | |
| HGB (g/L) | 0.508 | ||
| <120 | 18 (8%) | 5 (5.2%) | |
| ≥120 | 206 (92%) | 91 (94.8%) | |
| ALB (g/L) | 0.98 | ||
| <43.3 | 86 (38.4%) | 36 (37.5%) | |
| ≥43.3 | 138 (61.6%) | 60 (62.5%) | |
| LDH (U/L) | 0.263 | ||
| <245 | 215 (96%) | 89 (92.7%) | |
| ≥245 | 9 (4%) | 7 (7.3%) | |
| CRP (mg/L) | 0.104 | ||
| <3 | 160 (71.4%) | 59 (61.5%) | |
| ≥3 | 64 (28.6%) | 37 (38.5%) |
| Models | Training Set | Validation Set |
|---|---|---|
| C-Index (95% CI) | C-Index (95% CI) | |
| Traditional model | 0.71 (0.66–0.77) | 0.67 (0.56–0.78) |
| Metabolites model | 0.71 (0.64–0.77) | 0.73 (0.63–0.82) |
| Comprehensive model | 0.77 (0.72–0.81) | 0.72 (0.62–0.81) |
| Characteristics | Univariate Model | Multivariate Model | ||
|---|---|---|---|---|
| HR (95% CI) | p | HR (95% CI) | p | |
| Age (years) | ||||
| Age < 45 | Reference | |||
| Age ≥ 45 | 1.01 (0.63–1.57) | 0.98 | NA | NA |
| Sex | 0.009 | |||
| Female | Reference | Reference | ||
| Male | 2.86 (1.47–5.59) | 0.002 | 2.44 (1.25–4.80) | |
| Overall stage | 0.008 | |||
| III | Reference | Reference | ||
| IVA | 2.42 (1.51–3.89) | <0.001 | 1.93 (1.19–3.15) | |
| Smoking | ||||
| Yes | Reference | |||
| No | 2.28 (1.43–3.62) | 0.001 | NA | NA |
| Drinking | ||||
| Yes | Reference | |||
| No | 1.49 (0.82–2.56) | 0.202 | NA | NA |
| Family history of cancer | ||||
| Yes | Reference | |||
| No | 0.88 (0.49–1.57) | 0.66 | NA | NA |
| BMI (kg/m2) | ||||
| <18.5 | Reference | |||
| ≥18.5 | 0.73 (0.34–1.60) | 0.439 | NA | NA |
| EBV-DNA (copies/mL) | <0.001 | |||
| <4000 | Reference | Reference | ||
| ≥4000 | 1.81 (1.37–2.38) | <0.001 | 2.34 (1.44–3.79) | |
| HGB (g/L) | ||||
| <120 | Reference | |||
| ≥120 | 1.22 (0.49–3.02) | 0.671 | NA | NA |
| ALB (g/L) | ||||
| <43.3 | Reference | |||
| ≥43.3 | 1.19 (0.73–1.94) | 0.474 | NA | NA |
| LDH (U/L) | ||||
| <245 | Reference | |||
| ≥245 | 1.41 (0.44–4.47) | 0.563 | NA | NA |
| CRP (mg/L) | ||||
| <3 | Reference | |||
| ≥3 | 1.93 (1.21–3.09) | 0.006 | NA | NA |
| Met score | 1.26 (1.18–1.34) | <0.001 | 1.18 (1.11–1.26) | <0.001 |
Disclaimer/Publisher’s Note: The statements, opinions and data contained in all publications are solely those of the individual author(s) and contributor(s) and not of MDPI and/or the editor(s). MDPI and/or the editor(s) disclaim responsibility for any injury to people or property resulting from any ideas, methods, instructions or products referred to in the content. |
© 2023 by the authors. Licensee MDPI, Basel, Switzerland. This article is an open access article distributed under the terms and conditions of the Creative Commons Attribution (CC BY) license (https://creativecommons.org/licenses/by/4.0/).
Share and Cite
Zhou, J.; Deng, Y.; Huang, Y.; Wang, Z.; Zhan, Z.; Cao, X.; Cai, Z.; Deng, Y.; Zhang, L.; Huang, H.; et al. An Individualized Prognostic Model in Patients with Locoregionally Advanced Nasopharyngeal Carcinoma Based on Serum Metabolomic Profiling. Life 2023, 13, 1167. https://doi.org/10.3390/life13051167
Zhou J, Deng Y, Huang Y, Wang Z, Zhan Z, Cao X, Cai Z, Deng Y, Zhang L, Huang H, et al. An Individualized Prognostic Model in Patients with Locoregionally Advanced Nasopharyngeal Carcinoma Based on Serum Metabolomic Profiling. Life. 2023; 13(5):1167. https://doi.org/10.3390/life13051167
Chicago/Turabian StyleZhou, Jiayu, Yishu Deng, Yingying Huang, Zhiyi Wang, Zejiang Zhan, Xun Cao, Zhuochen Cai, Ying Deng, Lulu Zhang, Haoyang Huang, and et al. 2023. "An Individualized Prognostic Model in Patients with Locoregionally Advanced Nasopharyngeal Carcinoma Based on Serum Metabolomic Profiling" Life 13, no. 5: 1167. https://doi.org/10.3390/life13051167
APA StyleZhou, J., Deng, Y., Huang, Y., Wang, Z., Zhan, Z., Cao, X., Cai, Z., Deng, Y., Zhang, L., Huang, H., Li, C., & Lv, X. (2023). An Individualized Prognostic Model in Patients with Locoregionally Advanced Nasopharyngeal Carcinoma Based on Serum Metabolomic Profiling. Life, 13(5), 1167. https://doi.org/10.3390/life13051167

