Insight into the Roles of Proline-Rich Extensin-like Receptor Protein Kinases of Bread Wheat (Triticum aestivum L.)
Abstract
1. Introduction
2. Results
2.1. Identification and Distribution of TaPERK Genes
2.2. Phylogeny and Synteny Analysis
2.3. Gene Structure Analysis
2.4. Physicochemical Properties, Domain and Motif Analysis
2.5. Promoter Analysis of TaPERK Genes
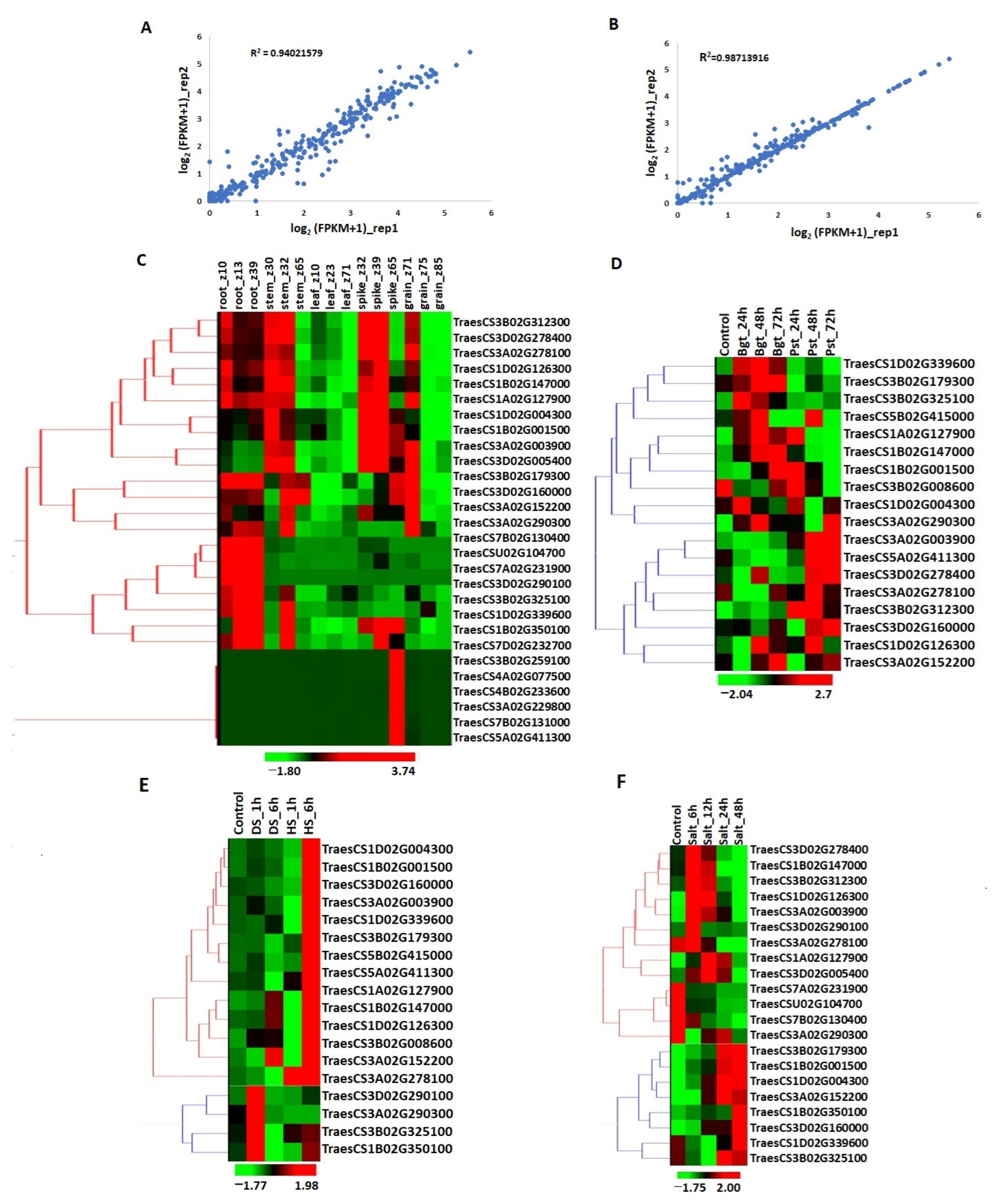
2.6. Transcriptional Profiling in Tissue Developmental Stages
2.7. Transcript Abundance under Biotic Stress
2.8. Transcript Abundance under Abiotic Stress Conditions
2.9. miRNAs Interaction Network
3. Discussion
4. Materials and Methods
4.1. Identification and Chromosomal Distribution of TaPERK Genes in T. aestivum
4.2. Phylogenetic and Synteny Analysis
4.3. Gene and Protein Structure Analyses
4.4. Expression Pattern Analysis of TaPERK Genes during Tissue Development Stages
4.5. Expression Profiling of TaPERK Genes under Biotic and Abiotic Stresses
4.6. RNA Extraction and Real-Time Quantitative PCR Analysis for Gene Expression
4.7. miRNA Target Prediction and Interaction Network Development
4.8. Statistical Analysis
5. Conclusions
Supplementary Materials
Author Contributions
Funding
Institutional Review Board Statement
Informed Consent Statement
Data Availability Statement
Acknowledgments
Conflicts of Interest
References
- Lease, K.; Ingham, E.; Walker, J.C. Challenges in understanding RLK function. Curr. Opin. Plant Biol. 1998, 1, 388–392. [Google Scholar] [CrossRef]
- Stone, J.M.; Walker, J.C. Plant protein kinase families and signal transduction. Plant Physiol. 1995, 108, 451. [Google Scholar] [CrossRef] [PubMed]
- Walker, J.C. Structure and function of the receptor-like protein kinases of higher plants. Plant Mol. Biol. 1994, 26, 1599–1609. [Google Scholar] [CrossRef] [PubMed]
- Shiu, S.-H.; Bleecker, A.B. Plant Receptor-like Kinase Gene Family: Diversity, Function, and Signaling. Sci. Signal. 2001, 2001, re22. [Google Scholar] [CrossRef]
- Shumayla; Tyagi, S.; Sharma, A.; Singh, K.; Upadhyay, S.K. Genomic dissection and transcriptional profiling of Cysteine-rich receptor-like kinases in five cereals and functional characterization of TaCRK68-A. Int. J. Biol. Macromol. 2019, 134, 316–329. [Google Scholar] [CrossRef]
- Hwang, Y.; Lee, H.; Lee, Y.S.; Cho, H.T. Cell wall-associated ROOT HAIR SPECIFIC 10, a proline-rich receptor-like kinase, is a negative modulator of Arabidopsis root hair growth. J. Exp. Bot. 2016, 67, 2007–2022. [Google Scholar] [CrossRef]
- Won, S.K.; Lee, Y.J.; Lee, H.Y.; Heo, Y.K.; Cho, M.; Cho, H.T. Cis-element- and transcriptome-based screening of root hair-specific genes and their functional characterization in Arabidopsis. Plant Physiol. 2009, 150, 1459–1473. [Google Scholar] [CrossRef]
- Borassi, C.; Sede, A.R.; Mecchia, M.A.; Salgado Salter, J.D.; Marzol, E.; Muschietti, J.P.; Estevez, J.M. An update on cell surface proteins containing extensin-motifs. J. Exp. Bot. 2016, 67, 477–487. [Google Scholar] [CrossRef]
- Chen, G.; Wang, J.; Wang, H.; Wang, C.; Tang, X.; Li, J.; Zhang, L.; Song, J.; Hou, J.; Yuan, L. Genome-wide analysis of proline-rich extension-like receptor protein kinase (PERK) in Brassica rapa and its association with the pollen development. BMC Genom. 2020, 21, 401. [Google Scholar] [CrossRef]
- Borassi, C.; Sede, A.R.; Mecchia, M.A.; Mangano, S.; Marzol, E.; Denita-Juarez, S.P.; Salgado Salter, J.D.; Velasquez, S.M.; Muschietti, J.P.; Estevez, J.M. Proline-rich extensin-like receptor kinases PERK5 and PERK12 are involved in pollen tube growth. FEBS Lett. 2021, 595, 2593–2607. [Google Scholar] [CrossRef]
- Silva, N.F.; Goring, D.R. The Proline-Rich, Extensin-like Receptor Kinase-1 (PERK1) Gene is Rapidly Induced by Wounding. Plant Mol. Biol. 2002, 50, 667–685. [Google Scholar] [CrossRef] [PubMed]
- Haffani, Y.Z.; Silva-Gagliardi, N.F.; Sewter, S.K.; Aldea, M.G.; Zhao, Z.; Nakhamchik, A.; Cameron, R.K.; Goring, D.R. Altered Expression of PERK Receptor Kinases in Arabidopsis Leads to Changes in Growth and Floral Organ Formation. Plant Signal. Behav. 2006, 1, 251. [Google Scholar] [CrossRef] [PubMed]
- Nakhamchik, A.; Zhao, Z.; Provart, N.J.; Shiu, S.-H.; Keatley, S.K.; Cameron, R.K.; Goring, D.R. A Comprehensive Expression Analysis of the Arabidopsis Proline-rich Extensin-like Receptor Kinase Gene Family using Bioinformatic and Experimental Approaches. Plant Cell Physiol. 2004, 45, 1875–1881. [Google Scholar] [CrossRef] [PubMed]
- Bai, L.; Zhang, G.; Zhou, Y.; Zhang, Z.; Wang, W.; Du, Y.; Wu, Z.; Song, C.P. Plasma membrane-associated proline-rich extensin-like receptor kinase 4, a novel regulator of Ca signalling, is required for abscisic acid responses in Arabidopsis thaliana. Plant J. 2009, 60, 314–327. [Google Scholar] [CrossRef] [PubMed]
- Hwang, I.; Kim, S.Y.; Kim, C.S.; Park, Y.; Tripathi, G.R.; Kim, S.K.; Cheong, H. Over-expression of the IGI1 leading to altered shoot-branching development related to MAX pathway in Arabidopsis. Plant Mol. Biol. 2010, 73, 629. [Google Scholar] [CrossRef] [PubMed][Green Version]
- Humphrey, T.V.; Haasen, K.E.; Aldea-Brydges, M.G.; Sun, H.; Zayed, Y.; Indriolo, E.; Goring, D.R. PERK-KIPK-KCBP signalling negatively regulates root growth in Arabidopsis thaliana. J. Exp. Bot. 2015, 66, 71–83. [Google Scholar] [CrossRef]
- Qanmber, G.; Liu, J.; Yu, D.; Liu, Z.; Lu, L.; Mo, H.; Ma, S.; Wang, Z.; Yang, Z. Genome-Wide Identification and Characterization of the PERK Gene Family in Gossypium hirsutum Reveals Gene Duplication and Functional Divergence. Int. J. Mol. Sci. 2019, 20, 1750. [Google Scholar] [CrossRef]
- Appels, R.; Eversole, K.; Stein, N.; Feuillet, C.; Keller, B.; Rogers, J.; Pozniak, C.J.; Choulet, F.; Distelfeld, A.; Poland, J.; et al. Shifting the limits in wheat research and breeding using a fully annotated reference genome. Science 2018, 361, eaar7191. [Google Scholar] [CrossRef]
- Shumayla; Madhu; Singh, K.; Upadhyay, S.K. LysM domain-containing proteins modulate stress response and signalling in Triticum aestivum L. Environ. Exp. Bot. 2021, 189, 104558. [Google Scholar] [CrossRef]
- Marcussen, T.; Sandve, S.R.; Heier, L.; Spannagl, M.; Pfeifer, M.; Jakobsen, K.S.; Wulff, B.B.H.; Steuernagel, B.; Mayer, K.F.X.; Olsen, O.-A.; et al. Ancient hybridizations among the ancestral genomes of bread wheat. Science 2014, 345, 1250092. [Google Scholar] [CrossRef]
- Funkhauser, C.; Chory, J. Light control of plant development. Annu. Rev. Cell Dev. Biol. 1997, 13, 203–229. [Google Scholar] [CrossRef] [PubMed]
- Carthew, R.W.; Sontheimer, E.J. Origins and Mechanisms of miRNAs and siRNAs. Cell 2009, 136, 642–655. [Google Scholar] [CrossRef] [PubMed]
- Bai, Q.; Wang, X.; Chen, X.; Shi, G.; Liu, Z.; Guo, C.; Xiao, K. Wheat miRNA taemir408 acts as an essential mediator in plant tolerance to pi deprivation and salt stress via modulating stress-associated physiological processes. Front. Plant Sci. 2018, 9, 499. [Google Scholar] [CrossRef]
- Xin, M.; Wang, Y.; Yao, Y.; Xie, C.; Peng, H.; Ni, Z.; Sun, Q. Diverse set of microRNAs are responsive to powdery mildew infection and heat stress in wheat (Triticum aestivum L.). BMC Plant Biol. 2010, 10, 123. [Google Scholar] [CrossRef] [PubMed]
- Hackenberg, M.; Shi, B.J.; Gustafson, P.; Langridge, P. Characterization of phosphorus-regulated miR399 and miR827 and their isomirs in barley under phosphorus-sufficient and phosphorus-deficient conditions. BMC Plant Biol. 2013, 13, 214. [Google Scholar] [CrossRef] [PubMed]
- Corpet, F. Multiple sequence alignment with hierarchical clustering. Nucleic Acids Res. 1988, 16, 10881–10890. [Google Scholar] [CrossRef] [PubMed]
- Letunic, I.; Doerks, T.; Bork, P. SMART: Recent updates, new developments and status in 2015. Nucleic Acids Res. 2015, 43, D257–D260. [Google Scholar] [CrossRef]
- Sharma, A.; Shumayla; Tyagi, S.; Alok, A.; Singh, K.; Upadhyay, S.K. Thaumatin-like protein kinases: Molecular characterization and transcriptional profiling in five cereal crops. Plant Sci. 2020, 290, 110317. [Google Scholar] [CrossRef]
- Tyagi, S.; Shumayla; Verma, P.C.; Singh, K.; Upadhyay, S.K. Molecular characterization of ascorbate peroxidase (APX) and APX-related (APX-R) genes in Triticum aestivum L. Genomics 2020, 112, 4208–4223. [Google Scholar] [CrossRef]
- Kumar, S.; Stecher, G.; Li, M.; Knyaz, C.; Tamura, K. MEGA X: Molecular evolutionary genetics analysis across computing platforms. Mol. Biol. Evol. 2018, 35, 1547–1549. [Google Scholar] [CrossRef]
- Krzywinski, M.; Schein, J.; Birol, I.; Connors, J.; Gascoyne, R.; Horsman, D.; Jones, S.J.; Marra, M.A. Circos: An information aesthetic for comparative genomics. Genome Res. 2009, 19, 1639–1645. [Google Scholar] [CrossRef] [PubMed]
- Hu, B.; Jin, J.; Guo, A.-Y.; Zhang, H.; Luo, J.; Gao, G. GSDS 2.0: An upgraded gene feature visualization server. Bioinformatics 2015, 31, 1296–1297. [Google Scholar] [CrossRef] [PubMed]
- Lescot, M.; Déhais, P.; Thijs, G.; Marchal, K.; Moreau, Y.; Van De Peer, Y.; Rouzé, P.; Rombauts, S. PlantCARE, a database of plant cis-acting regulatory elements and a portal to tools for in silico analysis of promoter sequences. Nucleic Acids Res. 2002, 30, 325–327. [Google Scholar] [CrossRef] [PubMed]
- Chen, C.; Chen, H.; Zhang, Y.; Thomas, H.R.; Frank, M.H.; He, Y.; Xia, R. TBtools: An Integrative Toolkit Developed for Interactive Analyses of Big Biological Data. Mol. Plant 2020, 13, 1194–1202. [Google Scholar] [CrossRef]
- Gasteiger, E.; Hoogland, C.; Gattiker, A.; Duvaud, S.; Wilkins, M.R.; Appel, R.D.; Bairoch, A. Protein Identification and Analysis Tools on the ExPASy Server. In The Proteomics Protocols Handbook; Humana Press: Totowa, NJ, USA, 2005; pp. 571–607. [Google Scholar]
- Yu, C.-S.; Chen, Y.-C.; Lu, C.-H.; Hwang, J.-K. Prediction of protein subcellular localization. Proteins Struct. Funct. Bioinforma. 2006, 64, 643–651. [Google Scholar] [CrossRef] [PubMed]
- Stothard, P. The sequence manipulation suite: JavaScript programs for analyzing and formatting protein and DNA sequences. Biotechniques 2000, 28, 1102–1104. [Google Scholar] [CrossRef] [PubMed]
- Armenteros, J.J.A.; Salvatore, M.; Emanuelsson, O.; Winther, O.; Von Heijne, G.; Elofsson, A.; Nielsen, H. Detecting sequence signals in targeting peptides using deep learning. Life Sci. Alliance 2019, 2, 5. [Google Scholar] [CrossRef]
- Nicholas, K.; Nicholas, H. GeneDoc: A Tool for Editing and Annotating Multiple Sequence Alignments, version 2.7.000; Pittsburgh Supercomputing Center’s National Resource for Biomedical Supercomputing: Pittsburgh, PA, USA, 1997. [Google Scholar]
- Bailey, T.L.; Boden, M.; Buske, F.A.; Frith, M.; Grant, C.E.; Clementi, L.; Ren, J.; Li, W.W.; Noble, W.S. MEME SUITE: Tools for motif discovery and searching. Nucleic Acids Res. 2009, 37, W202–W208. [Google Scholar] [CrossRef]
- Pingault, L.; Choulet, F.; Alberti, A.; Glover, N.; Wincker, P.; Feuillet, C.; Paux, E. Deep transcriptome sequencing provides new insights into the structural and functional organization of the wheat genome. Genome Biol. 2015, 16, 29. [Google Scholar] [CrossRef]
- Choulet, F.; Alberti, A.; Theil, S.; Glover, N.; Barbe, V.; Daron, J.; Pingault, L.; Sourdille, P.; Couloux, A.; Paux, E.; et al. Structural and functional partitioning of bread wheat chromosome 3B. Science 2014, 345, 1249721. [Google Scholar] [CrossRef]
- Haas, B.J.; Papanicolaou, A.; Yassour, M.; Grabherr, M.; Blood, P.D.; Bowden, J.; Couger, M.B.; Eccles, D.; Li, B.; Lieber, M.; et al. De novo transcript sequence reconstruction from RNA-seq using the Trinity platform for reference generation and analysis. Nat. Protoc. 2013, 8, 1494–1512. [Google Scholar] [CrossRef] [PubMed]
- Papatheodorou, I.; Fonseca, N.A.; Keays, M.; Tang, Y.A.; Barrera, E.; Bazant, W.; Burke, M.; Füllgrabe, A.; Fuentes, A.M.-P.; George, N.; et al. Expression Atlas: Gene and protein expression across multiple studies and organisms. Nucleic Acids Res. 2018, 46, D246–D251. [Google Scholar] [CrossRef] [PubMed]
- Zhang, H.; Yang, Y.; Wang, C.; Liu, M.; Li, H.; Fu, Y.; Wang, Y.; Nie, Y.; Liu, X.; Ji, W. Large-scale transcriptome comparison reveals distinct gene activations in wheat responding to stripe rust and powdery mildew. BMC Genom. 2014, 15, 898. [Google Scholar] [CrossRef] [PubMed]
- Liu, Z.; Xin, M.; Qin, J.; Peng, H.; Ni, Z.; Yao, Y.; Sun, Q. Temporal transcriptome profiling reveals expression partitioning of homeologous genes contributing to heat and drought acclimation in wheat (Triticum aestivum L.). BMC Plant Biol. 2015, 15, 152. [Google Scholar] [CrossRef]
- Zhang, Y.; Liu, Z.; Khan, A.A.; Lin, Q.; Han, Y.; Mu, P.; Liu, Y.; Zhang, H.; Li, L.; Meng, X.; et al. Expression partitioning of homeologs and tandem duplications contribute to salt tolerance in wheat (Triticum aestivum L.). Sci. Rep. 2016, 6, 21476. [Google Scholar] [CrossRef]
- Seo, J.; Gordish-Dressman, H.; Hoffman, E.P. An interactive power analysis tool for microarray hypothesis testing and generation. Bioinformatics 2006, 22, 808–814. [Google Scholar] [CrossRef]
- Kibbe, W.A. OligoCalc: An online oligonucleotide properties calculator. Nucleic Acids Res. 2007, 35, W43–W46. [Google Scholar] [CrossRef]
- Shumayla; Sharma, S.; Kumar, R.; Mendu, V.; Singh, K.; Upadhyay, S.K. Genomic dissection and expression profiling revealed functional divergence in Triticum aestivum leucine rich repeat receptor like kinases (TaLRRKs). Front. Plant Sci. 2016, 7, 01374. [Google Scholar] [CrossRef]
- Livak, K.J.; Schmittgen, T.D. Analysis of relative gene expression data using real-time quantitative PCR and the 2-ΔΔCT method. Methods 2001, 25, 402–408. [Google Scholar] [CrossRef]
- Sun, F.; Guo, G.; Du, J.; Guo, W.; Peng, H.; Ni, Z.; Sun, Q.; Yao, Y. Whole-genome discovery of miRNAs and their targets in wheat (Triticum aestivum L.). BMC Plant Biol. 2014, 14, 142. [Google Scholar] [CrossRef]
- Dai, X.; Zhuang, Z.; Zhao, P.X. PsRNATarget: A plant small RNA target analysis server (2017 release). Nucleic Acids Res. 2018, 46, W49–W54. [Google Scholar] [CrossRef] [PubMed]
- Shannon, P.; Markiel, A.; Ozier, O.; Baliga, N.S.; Wang, J.T.; Ramage, D.; Amin, N.; Schwikowski, B.; Ideker, T. Cytoscape: A software Environment for integrated models of biomolecular interaction networks. Genome Res. 2003, 13, 2498–2504. [Google Scholar] [CrossRef] [PubMed]








| Gene Names | Gene IDs | Protein Length (AA) | Chromosome | Mol. Wt (kDa) | Subcellular Localization | Transmembrane |
|---|---|---|---|---|---|---|
| TaPERK1-1A | TraesCS1A02G127900 | 658 | 1A | 69.45 | Plasma membrane | 1 |
| TaPERK1-1B | TraesCS1B02G147000 | 617 | 1B | 65.24 | Plasma membrane | 1 |
| TaPERK1-1D | TraesCS1D02G126300 | 653 | 1D | 69.08 | Plasma membrane | 1 |
| TaPERK2-1B | TraesCS1B02G001500 | 359 | 1B | 39.94 | Plasma membrane | 0 |
| TaPERK2-1D | TraesCS1D02G004300 | 656 | 1D | 68.94 | Plasma membrane | 1 |
| TaPERK3-1B | TraesCS1B02G350100 | 451 | 1B | 48.3 | Plasma membrane | 0 |
| TaPERK3-1D | TraesCS1D02G339600 | 451 | 1D | 48.39 | Plasma membrane | 0 |
| TaPERK4-3A | TraesCS3A02G003900 | 687 | 3A | 72.43 | Plasma membrane | 1 |
| TaPERK4-3B | TraesCS3B02G008600 | 686 | 3B | 71.89 | Plasma membrane | 1 |
| TaPERK4-3D | TraesCS3D02G005400 | 341 | 3D | 37.88 | Cytoplasmic | 0 |
| TaPERK5-3A | TraesCS3A02G152200 | 630 | 3A | 67.44 | Plasma membrane | 1 |
| TaPERK5-3B | TraesCS3B02G179300 | 631 | 3B | 67.47 | Plasma membrane | 1 |
| TaPERK5-3D | TraesCS3D02G160000 | 632 | 3D | 67.5 | Plasma membrane | 1 |
| TaPERK6-3A | TraesCS3A02G229800 | 720 | 3A | 74.98 | Plasma membrane | 1 |
| TaPERK6-3B | TraesCS3B02G259100 | 698 | 3B | 72.99 | Plasma membrane | 1 |
| TaPERK7-3A | TraesCS3A02G278100 | 675 | 3A | 72.43 | Plasma membrane | 1 |
| TaPERK7-3B | TraesCS3B02G312300 | 677 | 3B | 72.61 | Plasma membrane | 1 |
| TaPERK7-3D | TraesCS3D02G278400 | 676 | 3D | 71.26 | Plasma membrane | 1 |
| TaPERK8-3A | TraesCS3A02G290300 | 721 | 3A | 75.49 | Plasma membrane | 1 |
| TaPERK8-3B | TraesCS3B02G325100 | 811 | 3B | 84.78 | Plasma membrane | 1 |
| TaPERK8-3D | TraesCS3D02G290100 | 438 | 3D | 47.15 | Cytoplasmic | 0 |
| TaPERK9-4A | TraesCS4A02G077500 | 621 | 4A | 64.5 | Plasma membrane | 1 |
| TaPERK9-4B | TraesCS4B02G233600 | 618 | 4B | 64.46 | Plasma membrane | 1 |
| TaPERK10-5A | TraesCS5A02G411300 | 573 | 5A | 60.34 | Plasma membrane | 1 |
| TaPERK10-5B | TraesCS5B02G415000 | 613 | 5B | 64.69 | Plasma membrane | 2 |
| TaPERK11-7A | TraesCS7A02G231900 | 643 | 7A | 66.57 | Plasma membrane | 1 |
| TaPERK11-7B | TraesCS7B02G130400 | 764 | 7B | 79.88 | Plasma membrane | 1 |
| TaPERK11-U | TraesCSU02G104700 | 734 | Un | 76.57 | Plasma membrane | 1 |
| TaPERK12-7B | TraesCS7B02G131000 | 753 | 7B | 78.66 | Plasma membrane | 1 |
| TaPERK12-7D | TraesCS7D02G232700 | 751 | 7D | 78.21 | Plasma membrane | 1 |
| Gene Name | Primer Sequences (5′ to 3′) |
|---|---|
| TraesCS1D02G126300_F | ACGCCAGGCCACAACAACCCGTCG |
| TraesCS1D02G126300_R | GAGGCTGGCGGCGGCGCTTCTT |
| TraesCS1A02G127900_F | TGGCGGGGGAAGATCGCCTTC |
| TraesCS1A02G127900_R | CCGGAGGCAGCAGAGGCACAC |
| TraesCS1D02G004300_F | TTCCACTTCCACGCCGCCTCCAAC |
| TraesCS1D02G004300_R | AGGCGGCGATGGCTTGGCGTG |
| TraesCS1B02G001500_F | CCGATGTGTTCTCTTTTGGTGTGGTACT |
| TraesCS1B02G001500_R | ATGCAGGCGGCTGCAGATTCAATCATA |
| TraesCS3B02G179300_F | TGATCGCGCTGCTGCTCGCCAGC |
| TraesCS3B02G179300_R | GAGGGGCATTATGCTGCCACCCATAT |
| TraesCS1B02G147000_F | GCCCTTGGTGCTGCTAAGGGTTTG |
| TraesCS1B02G147000_R | CCCAAAAGTGCCCATTACTCTTGTTGAC |
| TraesCS3A02G290300_F | ACCCCCGGTGAATCCTCCTCC |
| TraesCS3A02G290300_R | TGAACGTGGCACGTCGGTCGG |
| TaARF_F | TGATAGGGAACGTGTTGTTGAGGC |
| TaARF_R | AGCCAGTCAAGACCCTCGTACAAC |
Publisher’s Note: MDPI stays neutral with regard to jurisdictional claims in published maps and institutional affiliations. |
© 2022 by the authors. Licensee MDPI, Basel, Switzerland. This article is an open access article distributed under the terms and conditions of the Creative Commons Attribution (CC BY) license (https://creativecommons.org/licenses/by/4.0/).
Share and Cite
Shumayla; Mendu, V.; Singh, K.; Upadhyay, S.K. Insight into the Roles of Proline-Rich Extensin-like Receptor Protein Kinases of Bread Wheat (Triticum aestivum L.). Life 2022, 12, 941. https://doi.org/10.3390/life12070941
Shumayla, Mendu V, Singh K, Upadhyay SK. Insight into the Roles of Proline-Rich Extensin-like Receptor Protein Kinases of Bread Wheat (Triticum aestivum L.). Life. 2022; 12(7):941. https://doi.org/10.3390/life12070941
Chicago/Turabian StyleShumayla, Venugopal Mendu, Kashmir Singh, and Santosh Kumar Upadhyay. 2022. "Insight into the Roles of Proline-Rich Extensin-like Receptor Protein Kinases of Bread Wheat (Triticum aestivum L.)" Life 12, no. 7: 941. https://doi.org/10.3390/life12070941
APA StyleShumayla, Mendu, V., Singh, K., & Upadhyay, S. K. (2022). Insight into the Roles of Proline-Rich Extensin-like Receptor Protein Kinases of Bread Wheat (Triticum aestivum L.). Life, 12(7), 941. https://doi.org/10.3390/life12070941

