Pharmacologic Ascorbic Acid as Early Therapy for Hospitalized Patients with COVID-19: A Randomized Clinical Trial
Abstract
:1. Introduction
2. Methods
2.1. Study Design and Patients
2.2. Randomization
2.3. Interventions
2.4. Procedures
2.5. Outcome Measures
2.6. Statistical Analyses
2.7. Sample Size and Power
3. Results
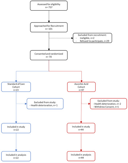
3.1. Patients
3.2. Interim Analyses
3.3. Primary Outcome
3.4. Secondary Outcomes
4. Discussion
Supplementary Materials
Author Contributions
Funding
Institutional Review Board Statement
Informed Consent Statement
Data Availability Statement
Acknowledgments
Conflicts of Interest
Abbreviations
| AA | ascorbic acid, vitamin C |
| COVID-19 | coronavirus disease 2019 |
| SARS-CoV-2 | severe acute respiratory syndrome coronavirus 2 |
| SoC | standard of care |
References
- Centers for Disease Control and Prevention. Estimated COVID-19 Burden. Available online: https://www.cdc.gov/coronavirus/2019-ncov/cases-updates/burden.html (accessed on 9 September 2021).
- Solís Arce, J.S.; Warren, S.S.; Meriggi, N.F.; Scacco, A.; McMurry, N.; Voors, M.; Syunyaev, G.; Malik, A.A.; Aboutajdine, S.; Adeojo, O.; et al. COVID-19 vaccine acceptance and hesitancy in low- and middle-income countries. Nat. Med. 2021, 27, 1385–1394. [Google Scholar] [CrossRef]
- Bergwerk, M.; Gonen, T.; Lustig, Y.; Amit, S.; Lipsitch, M.; Cohen, C.; Mandelboim, M.; Gal Levin, E.; Rubin, C.; Indenbaum, V.; et al. COVID-19 Breakthrough Infections in Vaccinated Health Care Workers. N. Engl. J. Med. 2021, 385, 1474–1484. [Google Scholar] [CrossRef] [PubMed]
- Hacisuleyman, E.; Hale, C.; Saito, Y.; Blachere, N.E.; Bergh, M.; Conlon, E.G.; Schaefer-Babajew, D.J.; DaSilva, J.; Muecksch, F.; Gaebler, C.; et al. Vaccine Breakthrough Infections with SARS-CoV-2 Variants. N. Engl. J. Med. 2021, 384, 2212–2218. [Google Scholar] [CrossRef] [PubMed]
- Baj, A.; Novazzi, F.; Pasciuta, R.; Genoni, A.; Ferrante, F.D.; Valli, M.; Partenope, M.; Tripiciano, R.; Ciserchia, A.; Catanoso, G.; et al. Breakthrough Infections of E484K-Harboring SARS-CoV-2 Delta Variant, Lombardy, Italy. Emerg. Infect. Dis. 2021, 27, 3180–3182. [Google Scholar] [CrossRef] [PubMed]
- Desai, N.; Neyaz, A.; Szabolcs, A.; Shih, A.R.; Chen, J.H.; Thapar, V.; Nieman, L.T.; Solovyov, A.; Mehta, A.; Lieb, D.J.; et al. Temporal and spatial heterogeneity of host response to SARS-CoV-2 pulmonary infection. Nat. Commun. 2020, 11, 1–15. [Google Scholar] [CrossRef] [PubMed]
- Siegel, B.V.; Morton, J.I. Vitamin C and the immune response. Experientia 1977, 33, 393–395. [Google Scholar] [CrossRef] [PubMed]
- Jeong, Y.-J.; Hong, S.-W.; Kim, J.-H.; Jin, D.-H.; Kang, J.S.; Lee, W.J.; Hwang, Y.-I. Vitamin C-treated murine bone marrow-derived dendritic cells preferentially drive naïve T cells into Th1 cells by increased IL-12 secretions. Cell. Immunol. 2011, 266, 192–199. [Google Scholar] [CrossRef] [PubMed]
- Harakeh, S.; Jariwalla, R.J.; Pauling, L. Suppression of human immunodeficiency virus replication by ascorbate in chronically and acutely infected cells. Proc. Natl. Acad. Sci. USA 1990, 87, 7245–7249. [Google Scholar] [CrossRef] [PubMed]
- Van Gorkom, G.N.Y.; Wolterink, R.G.J.K.; Van Elssen, C.H.M.J.; Wieten, L.; Germeraad, W.T.V.; Bos, G.M.J. Influence of Vitamin C on Lymphocytes: An Overview. Antioxidants 2018, 7, 41. [Google Scholar] [CrossRef]
- Biancatelli, R.M.L.C.; Berrill, M.; Marik, P.E. The antiviral properties of vitamin C. Expert Rev. Anti-Infect. Ther. 2019, 18, 99–101. [Google Scholar] [CrossRef] [PubMed]
- Reth, M. Hydrogen peroxide as second messenger in lymphocyte activation. Nat. Immunol. 2002, 3, 1129–1134. [Google Scholar] [CrossRef] [PubMed]
- Padayatty, S.J.; Sun, H.; Wang, Y.; Riordan, H.D.; Hewitt, S.M.; Katz, A.; Wesley, R.A.; Levine, M. Vitamin C Pharmacokinetics: Implications for Oral and Intravenous Use. Ann. Intern. Med. 2004, 140, 533–537. [Google Scholar] [CrossRef] [PubMed]
- Chen, Q.; Espey, M.G.; Sun, A.Y.; Lee, J.-H.; Krishna, M.C.; Shacter, E.; Choyke, P.L.; Pooput, C.; Kirk, K.L.; Buettner, G.R.; et al. Ascorbate in pharmacologic concentrations selectively generates ascorbate radical and hydrogen peroxide in extracellular fluid in vivo. Proc. Natl. Acad. Sci. USA 2007, 104, 8749–8754. [Google Scholar] [CrossRef]
- Chen, Q.; Espey, M.G.; Sun, A.Y.; Pooput, C.; Kirk, K.L.; Krishna, M.C.; Khosh, D.B.; Drisko, J.; Levine, M. Pharmacologic doses of ascorbate act as a prooxidant and decrease growth of aggressive tumor xenografts in mice. Proc. Natl. Acad. Sci. USA 2008, 105, 11105–11109. [Google Scholar] [CrossRef] [PubMed]
- Levine, M.; Violet, P.-C. Data Triumph at C. Cancer Cell 2017, 31, 467–469. [Google Scholar] [CrossRef] [PubMed]
- Centers for Disease Control and Prevention. Adverse Events. Available online: https://clinicaltrials.gov/ct2/help/adverse_events_desc (accessed on 8 March 2022).
- Sisli Hamidiye Etfal Training and Research Hospital. High-Dose Vitamin C Treatment in Critically Ill COVID-19 Patients. Available online: https://ClinicalTrials.gov/show/NCT04710329 (accessed on 8 March 2022).
- Lahore, U.O. Role of Mega Dose of Vitamin C in Critical COVID-19 Patients. Available online: https://ClinicalTrials.gov/show/NCT04682574 (accessed on 8 March 2022).
- Hunter Holmes Mcguire Veteran Affairs Medical Center; Mcguire Research Institute, Administration of Intravenous Vitamin C in Novel Coronavirus Infection (COVID-19) and Decreased Oxygenation. Available online: https://ClinicalTrials.gov/show/NCT04357782 (accessed on 8 March 2022).
- Thomas, S.; Patel, D.; Bittel, B.; Wolski, K.; Wang, Q.; Kumar, A.; Il’Giovine, Z.J.; Mehra, R.; McWilliams, C.; Nissen, S.E.; et al. Effect of High-Dose Zinc and Ascorbic Acid Supplementation vs Usual Care on Symptom Length and Reduction among Ambulatory Patients with SARS-CoV-2 Infection: The COVID A to Z Randomized Clinical Trial. JAMA Netw. Open 2021, 4, e210369. [Google Scholar] [CrossRef] [PubMed]
- Chen, Q.; Espey, M.G.; Krishna, M.C.; Mitchell, J.B.; Corpe, C.P.; Buettner, G.R.; Shacter, E.; Levine, M. Pharmacologic ascorbic acid concentrations selectively kill cancer cells: Action as a pro-drug to deliver hydrogen peroxide to tissues. Proc. Natl. Acad. Sci. USA 2005, 102, 13604–13609. [Google Scholar] [CrossRef] [PubMed]
- Hoffer, L.J.; Levine, M.; Assouline, S.; Melnychuk, D.; Padayatty, S.J.; Rosadiuk, K.; Rousseau, C.; Robitaille, L.; Miller, W.H. Phase I clinical trial of i.v. ascorbic acid in advanced malignancy. Ann. Oncol. 2008, 19, 1969–1974. [Google Scholar] [CrossRef]
- Nauman, G.; Gray, J.C.; Parkinson, R.; Levine, M.; Paller, C.J. Systematic Review of Intravenous Ascorbate in Cancer Clinical Trials. Antioxidants 2018, 7, 89. [Google Scholar] [CrossRef] [PubMed]
- Schoenfeld, J.D.; Sibenaller, Z.A.; Mapuskar, K.A.; Wagner, B.A.; Cramer-Morales, K.L.; Furqan, M.; Sandhu, S.; Carlisle, T.L.; Smith, M.C.; Abu Hejleh, T.; et al. O2⋅− and H2O2-Mediated Disruption of Fe Metabolism Causes the Differential Susceptibility of NSCLC and GBM Cancer Cells to Pharmacological Ascorbate. Cancer Cell 2017, 32, 268. [Google Scholar] [CrossRef] [PubMed]
- Fujii, T.; Luethi, N.; Young, P.; Frei, D.R.; Eastwood, G.M.; French, C.J.; Deane, A.; Shehabi, Y.; Hajjar, L.A.; Oliveira, G.; et al. Effect of Vitamin C, Hydrocortisone, and Thiamine vs Hydrocortisone Alone on Time Alive and Free of Vasopressor Support Among Patients With Septic Shock. JAMA 2020, 323, 423–431. [Google Scholar] [CrossRef] [PubMed]
- Iglesias, J.; Vassallo, A.V.; Patel, V.; Sullivan, J.B.; Cavanaugh, J.; Elbaga, Y. Outcomes of Metabolic Resuscitation Using Ascorbic Acid, Thiamine, and Glucocorticoids in the Early Treatment of Sepsis: The ORANGES Trial. Chest 2020, 158, 164–173. [Google Scholar] [CrossRef] [PubMed]
- Wani, S.J.; A Mufti, S.; Jan, R.A.; Shah, S.U.; Qadri, S.M.; Khan, U.H.; Bagdadi, F.; Mehfooz, N.; Koul, P.A. Combination of vitamin C, thiamine and hydrocortisone added to standard treatment in the management of sepsis: Results from an open label randomised controlled clinical trial and a review of the literature. Infect. Dis. 2020, 52, 271–278. [Google Scholar] [CrossRef] [PubMed]
- Chang, P.; Liao, Y.; Guan, J.; Guo, Y.; Zhao, M.; Hu, J.; Zhou, J.; Wang, H.; Cen, Z.; Tang, Y.; et al. Combined Treatment With Hydrocortisone, Vitamin C, and Thiamine for Sepsis and Septic Shock: A Randomized Controlled Trial. Chest 2020, 158, 174–182. [Google Scholar] [CrossRef]
- Moskowitz, A.; Huang, D.T.; Hou, P.C.; Gong, J.; Doshi, P.B.; Grossestreuer, A.V.; Andersen, L.W.; Ngo, L.; Sherwin, R.L.; Berg, K.M.; et al. Effect of Ascorbic Acid, Corticosteroids, and Thiamine on Organ Injury in Septic Shock: The ACTS Randomized Clinical Trial. JAMA 2020, 324, 642–650. [Google Scholar] [CrossRef] [PubMed]
- Hwang, S.Y.; Ryoo, S.M.; Park, J.E.; Jo, Y.H.; Jang, D.-H.; Suh, G.J.; Kim, T.; Kim, Y.-J.; Kim, S.; Cho, H.; et al. Combination therapy of vitamin C and thiamine for septic shock: A multi-centre, double-blinded randomized, controlled study. Intensiv. Care Med. 2020, 46, 2015–2025. [Google Scholar] [CrossRef] [PubMed]
- Menon, V.; Mohamed, Z.U.; Prasannan, P.; Moni, M.; Edathadathil, F.; Prasanna, P.; Menon, A.; Nair, S.; Greeshma, C.; Sathyapalan, D.T.; et al. Vitamin C Therapy for Routine Care in Septic Shock (ViCTOR) Trial: Effect of Intravenous Vitamin C, Thiamine, and Hydrocortisone Administration on Inpatient Mortality among Patients with Septic Shock. Indian J. Crit. Care Med. 2020, 24, 653–661. [Google Scholar] [CrossRef] [PubMed]
- Sevransky, J.E.; Rothman, R.E.; Hager, D.N.; Bernard, G.R.; Brown, S.M.; Buchman, T.G.; Busse, L.W.; Coopersmith, C.M.; DeWilde, C.; Ely, E.W.; et al. Effect of Vitamin C, Thiamine, and Hydrocortisone on Ventilator- and Vasopressor-Free Days in Patients With Sepsis: The VICTAS Randomized Clinical Trial. JAMA 2021, 325, 742–750. [Google Scholar] [CrossRef]
- Fowler, A.A., 3rd; Truwit, J.D.; Hite, R.D.; Morris, P.E.; Dewilde, C.; Priday, A.; Fisher, B.; Thacker, L.R., 2nd; Natarajan, R.; Brophy, D.F.; et al. Effect of Vitamin C Infusion on Organ Failure and Biomarkers of Inflammation and Vascular Injury in Patients with Sepsis and Severe Acute Respiratory Failure. JAMA 2019, 322, 1261–1270. [Google Scholar] [CrossRef] [PubMed]
- Fujii, T.; Salanti, G.; Belletti, A.; Bellomo, R.; Carr, A.; Furukawa, T.A.; Luethi, N.; Luo, Y.; Putzu, A.; Sartini, C.; et al. Effect of adjunctive vitamin C, glucocorticoids, and vitamin B1 on longer-term mortality in adults with sepsis or septic shock: A systematic review and a component network meta-analysis. Intensiv. Care Med. 2021, 48, 16–24. [Google Scholar] [CrossRef]
- Agarwal, A.; Hager, D.N.; Sevransky, J.E. Any Role of High-Dose Vitamin C for Septic Shock in 2021? Semin. Respir. Crit. Care Med. 2021, 42, 672–682. [Google Scholar] [CrossRef]
- Rosengrave, P.; Spencer, E.; Williman, J.; Mehrtens, J.; Morgan, S.; Doyle, T.; Van Der Heyden, K.; Morris, A.; Shaw, G.; Carr, A.C. Intravenous vitamin C administration to patients with septic shock: A pilot randomised controlled trial. Crit. Care 2022, 26, 1–10. [Google Scholar] [CrossRef] [PubMed]
- Marik, P.E.; Khangoora, V.; Rivera, R.; Hooper, M.H.; Catravas, J. Hydrocortisone, Vitamin C, and Thiamine for the Treatment of Severe Sepsis and Septic Shock. Chest 2017, 151, 1229–1238. [Google Scholar] [CrossRef] [PubMed]
- McCune, T.R.; Toepp, A.J.; Sheehan, B.E.; Sherani, M.S.K.; Petr, S.T.; Dodani, S. High dose intravenous vitamin C treatment in Sepsis: Associations with acute kidney injury and mortality. BMC Nephrol. 2021, 22, 387. [Google Scholar] [CrossRef] [PubMed]
- Centers for Disease Control and Prevention. National Hospital Care Survey. Available online: https://www.cdc.gov/nchs/nhcs/index.htm (accessed on 8 March 2022).
- United States Food and Drug Administration. COVID-19: Developing Drugs and Biological Products for Treatment or Prevention Guidance for Industry. Available online: https://www.fda.gov/media/137926/download (accessed on 8 March 2022).
- Villamañán, E.; Sobrino, C.; Carpio, C.; Moreno, M.; Arancón, A.; Lara, C.; Pérez, E.; Jiménez, C.; Zamarrón, E.; Jiménez-Nácher, I.; et al. Inhaled bronchodilators use and clinical course of adult inpatients with Covid-19 pneumonia in Spain: A retrospective cohort study. Pulm. Pharmacol. Ther. 2021, 69, 102007. [Google Scholar] [CrossRef] [PubMed]


| Number (%) | ||
|---|---|---|
| Standard of Care Alone (N = 22) | Ascorbic Acid Plus Standard of Care (N = 44) | |
| Characteristic | ||
| Mean age (SD), years | 61 (11) | 60 (17) |
| Age groups, years | ||
| <50 | 3 (13.6) | 13 (29.5) |
| 50–59 | 5 (22.7) | 7 (15.9) |
| 60–69 | 10 (45.5) | 13 (29.5) |
| 70+ | 4 (18.2) | 11 (25.0) |
| Sex | ||
| Female | 11 (50.0) | 22 (50.0) |
| Male | 11 (50.0) | 22 (50.0) |
| Race/Ethnicity | ||
| Caucasian/White, Non-Hispanic | 14 (63.6) | 23 (52.3) |
| African American/Black, Non-Hispanic | 4 (18.2) | 17 (38.6) |
| Asian, Non-Hispanic | 1 (4.5) | 2 (4.5) |
| Hispanic | 3 (13.6) | 2 (4.5) |
| Mean BMI (SD), kg/m2 | 35.0 (8.7) | 33.5 (8.8) |
| BMI groups, kg/m2 | ||
| Normal weight (18.5–24.9) | 2 (9.1) | 6 (13.6) |
| Overweight (25–29.9) | 5 (22.7) | 11 (25.0) |
| Obese (30+) | 15 (68.2) | 27 (61.4) |
| Smoking status | ||
| Never smoker | 12 (57.1) | 23 (52.3) |
| Former smoker | 9 (42.9) | 17 (38.6) |
| Current smoker | 0 (0.0) | 4 (9.1) |
| Comorbid conditions | ||
| Diabetes | 8 (36.4) | 15 (34.9) |
| Cardiovascular disease | 12 (54.5) | 29 (65.9) |
| Chronic obstructive pulmonary disease | 5 (22.7) | 8 (18.6) |
| Organ transplant recipient | 1 (4.5) | 0 (0.0) |
| Risk of complications | ||
| Low | 4 (18.2) | 9 (20.5) |
| High | 18 (81.8) | 35 (79.5) |
| Mean time since the onset of symptoms (SD), days | 7.2 (3.9) | 8.1 (3.6) |
| Medications administered after randomization | ||
| Antibiotics | 2 (9.0) | 9 (20.5) |
| Remdesivir | 20 (90.9) | 41 (93.2) |
| Glucocorticoids | 18 (81.8) | 33 (75.0) |
| NSAIDS | 11 (50.0) | 8 (18.1) |
| Standard of Care Alone (N = 22) | Ascorbic Acid Plus Standard of Care (N = 44) | Odds Ratio (90% Confidence Interval) | p-Value | |
|---|---|---|---|---|
| Number of patients who achieved clinical improvement within 72 h of randomization (N) | 16 (72.7%) | 38 (86.4%) | 2.36 (0.66, 8.07) | 0.158 |
| Number of patients who achieved a 50% reduction in supplemental oxygen (N) | 15 (68.2%) | 34 (77.3%) | ||
| Number of patients who achieved a 50% reduction in bronchodilator use (N) | 1 (4.5%) | 3 (6.8%) | ||
| Number of patients discharged (N) | 2 (9.1%) | 13 (29.5%) |
| Standard of Care Alone (N = 22) | Ascorbic Acid Plus Standard of Care (N = 44) | Hazard Ratio (90% Confidence Interval) | p-Value | |
|---|---|---|---|---|
| Time to 50% reduction in supplemental oxygen (days) | 2.24 | 1.87 | 1.13 (0.65, 1.97) | 0.334 |
| Time to discharge (days) | 4.65 | 4.3 | 1.03 (0.61, 1.76) | 0.453 |
| Number of patients with any fever (N) | 8 (36.4%) | 6 (13.6%) | 0.28 (0.09, 0.93) | 0.038 |
| Number of patients with any fever, excluding patients with fever at randomization (N) | 4 (25.0%) | 6 (14.0%) | 0.50 (0.13, 2.15) | 0.263 |
| Any serious adverse event (N) | 2 (9.1%) | 8 (18.2%) | 2.23 (0.46, 15.5) | 0.293 |
| Clinical decline within 36 h of randomization (N) | 2 (9.1%) | 4 (9.1%) | 0.95 (0.16, 7.84) | 0.643 |
Publisher’s Note: MDPI stays neutral with regard to jurisdictional claims in published maps and institutional affiliations. |
© 2022 by the authors. Licensee MDPI, Basel, Switzerland. This article is an open access article distributed under the terms and conditions of the Creative Commons Attribution (CC BY) license (https://creativecommons.org/licenses/by/4.0/).
Share and Cite
Coppock, D.; Violet, P.-C.; Vasquez, G.; Belden, K.; Foster, M.; Mullin, B.; Magee, D.; Mikell, I.; Shah, L.; Powers, V.; et al. Pharmacologic Ascorbic Acid as Early Therapy for Hospitalized Patients with COVID-19: A Randomized Clinical Trial. Life 2022, 12, 453. https://doi.org/10.3390/life12030453
Coppock D, Violet P-C, Vasquez G, Belden K, Foster M, Mullin B, Magee D, Mikell I, Shah L, Powers V, et al. Pharmacologic Ascorbic Acid as Early Therapy for Hospitalized Patients with COVID-19: A Randomized Clinical Trial. Life. 2022; 12(3):453. https://doi.org/10.3390/life12030453
Chicago/Turabian StyleCoppock, Dagan, Pierre-Christian Violet, Gustavo Vasquez, Katherine Belden, Michael Foster, Bret Mullin, Devon Magee, Isabelle Mikell, Lokesh Shah, Victoria Powers, and et al. 2022. "Pharmacologic Ascorbic Acid as Early Therapy for Hospitalized Patients with COVID-19: A Randomized Clinical Trial" Life 12, no. 3: 453. https://doi.org/10.3390/life12030453
APA StyleCoppock, D., Violet, P.-C., Vasquez, G., Belden, K., Foster, M., Mullin, B., Magee, D., Mikell, I., Shah, L., Powers, V., Curcio, B., Monti, D., & Levine, M. (2022). Pharmacologic Ascorbic Acid as Early Therapy for Hospitalized Patients with COVID-19: A Randomized Clinical Trial. Life, 12(3), 453. https://doi.org/10.3390/life12030453

