Effects of Hemispheric Stroke Localization on the Reorganization of Arm Movements within Different Mechanical Environments
Abstract
1. Introduction
2. Materials and Methods
2.1. Subjects
2.2. Experimental Set-Up
- (i)
- Assistive force field (AF): a constant assistive force field attracted the hand of the subjects toward the peripheral target (force amplitude: 5N). The assistance was maintained constant because we wanted to provide an environment where subjects received a haptic cue of the target and assistance that did not vary depending on the hand position, as in [63].
- (ii)
- Null force (NF): the hand of the subjects moved unimpeded by external forces.
- (iii)
- Resistive force field (RF): a resistive force field attracted the hand of the subjects toward the center of the workspace, i.e., an elastic force opposed the subjects’ movements toward the peripheral targets (linear spring stiffness coefficient was 15 N/m). In the center of the workspace, i.e., in the center of the home target, the force field was 0 N. With this force field, we wanted to simulate the pulling of a virtual spring.
2.3. Data Analysis
2.3.1. Behavioral Indicators
- Average speed (m/s): average speed of the cursor movement.
- Smoothness index (dimensionless): the square root of the jerk (norm of the third time derivative of the trajectory), averaged over the overall movement duration, computed according to [67]. This indicator is dimensionless and allows comparison of movements with different duration and path length [68]. High values of this indicator correspond to jerky movements.
- Lateral deviation (m): the maximum lateral distance between the cursor trajectory and the nominal trajectory [69]. It indicates accuracy in movement execution.
- 100-ms aiming error (deg): the angular difference between the target direction and the actual movement direction, estimated in the first 100 ms of the movement [70]. It indicates the ability to plan movements, i.e., the performance of the feedforward component of control.
2.3.2. EMG Processing
2.3.3. Spatiotemporal Motoneuronal Activity
2.3.4. Muscle Synergies
2.3.5. Statistical Analysis
3. Results
3.1. Stroke Subjects Had Different Performance than Controls and the Differences Depended on the Side of the Brain Lesion: A Lesion on the Right Hemisphere Determined Worse Performance in both Arms in Terms of Average Speed, Smoothness and Lateral Deviation of the Overall Trajectory. Instead, a Lesion on the Left Hemisphere Affected the Feedforward Control of the Movements for the Ipsilesional Hand, as Highlighted by the Aiming Error
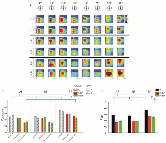
3.2. Stroke Subjects Had Altered Spinal Maps in both Arms: Their Motoneuronal Activity Was Prolonged in Time Independently on the Side of the Brain Lesion. In the Contralesional Arm, the Activations Were Extended Rostral Towards C2, C3 and C4 Segments. The Presence of a Resistive Force Field Increased the Similarity of Spinal Maps, between Arms and among Subject Populations
3.3. Muscle Synergies of Chronic Stroke Subjects Differed from Those of Controls in both Arms. In Absence of Force Fields, the RBD Group Had Weight Coefficients of Muscle Synergies Less Altered than the LBD Group in both Arms and More Similar between the Two Sides of the Body. The Presence of a Resistive Force Field Increased the Similarity of the Synergy Activations, between Arms and among Subject Populations
3.3.1. Organization of Muscle Synergies: Weight Coefficients
- Synergy S1 principally involved the DELT-pos, DELT-mid, RHOM and INFR;
- Synergy S2 principally involved the TB-lat, TB-long, BRAD, PRON and EXTE;
- Synergy S3 principally involved the DELT-ant and DELT-mid;
- Synergy S4 principally involved the PECT, FLEX, BB-long and BB-short;
- Synergy S5 was a muscle-specific synergy dominated by the activity of the TRAP, with a minor contribution from the other muscles.
3.3.2. Activation Coefficients of Muscle Synergies
- Synergy S1 was mainly active during movements directed toward 0° and 315°;
- Synergy S2 was mainly active during movements directed toward 90° and 135°;
- Synergy S3 was mainly active during movements directed toward 45° and 90°;
- Synergy S4 was mainly active during movements directed toward 180° and 225°;
- Synergy S5 was mainly active during movements directed toward 225°, 270°.
4. Discussion
4.1. Stroke Subjects Had Different Performance than Controls and the Differences Were Dependent on the Side of the Brain Lesion
4.2. Stroke Altered Spinal Maps for both the Contralesional and Ipsilesional Arm
4.3. Upper Limb Muscle Synergies both in the Ipsilesional and Contralesional Side Were Significantly Altered with Respect to Controls in Terms of their Weight and Activation Coefficients, but Not in Terms of Dimensionality. The Structure of the Muscle Synergies Had Alterations Dependent on the Brain Hemisphere Side of the Lesion
4.4. Implication for Research Studies, Assesment and Rehabilitation of Chronic Subjects
4.5. Limitations of the Study
Supplementary Materials
Author Contributions
Funding
Institutional Review Board Statement
Informed Consent Statement
Data Availability Statement
Acknowledgments
Conflicts of Interest
References
- Donkor, E.S. Stroke in the 21st Century: A Snapshot of the Burden, Epidemiology, and Quality of Life. Stroke Res. Treat. 2018. [Google Scholar] [CrossRef] [PubMed]
- Feigin, V.L.; Norrving, B.; Mensah, G.A. Global burden of stroke. Circ. Res. 2017, 120, 439–448. [Google Scholar] [CrossRef] [PubMed]
- Feigin, V.L.; Forouzanfar, M.H.; Krishnamurthi, R.; Mensah, G.A.; Connor, M.; Bennett, D.A.; Moran, A.E.; Sacco, R.L.; Anderson, L.; Truelsen, T. Global and regional burden of stroke during 1990–2010: Findings from the Global Burden of Disease Study 2010. Lancet 2014, 383, 245–255. [Google Scholar] [CrossRef]
- Grefkes, C.; Ward, N.S. Cortical reorganization after stroke: How much and how functional? Neuroscientist 2014, 20, 56–70. [Google Scholar] [CrossRef] [PubMed]
- Coderre, A.M.; Abou Zeid, A.; Dukelow, S.P.; Demmer, M.J.; Moore, K.D.; Demers, M.J.; Bretzke, H.; Herter, T.M.; Glasgow, J.I.; Norman, K.E.; et al. Assessment of upper-limb sensorimotor function of subacute stroke patients using visually guided reaching. Neurorehabil. Neural Repair 2010, 24, 528–541. [Google Scholar] [CrossRef] [PubMed]
- Murphy, M.A.; Willén, C.; Sunnerhagen, K.S. Kinematic variables quantifying upper-extremity performance after stroke during reaching and drinking from a glass. Neurorehabil. Neural Repair 2011, 25, 71–80. [Google Scholar] [CrossRef] [PubMed]
- Kong, K.H.; Chua, K.S.G.; Lee, J. Symptomatic upper limb spasticity in patients with chronic stroke attending a rehabilitation clinic: Frequency, clinical correlates and predictors. J. Rehabil. Med. 2010, 42, 453–457. [Google Scholar] [CrossRef]
- Levin, M.F.; Kleim, J.A.; Wolf, S.L. What do motor “recovery” and “compensationg” mean in patients following stroke? Neurorehabil. Neural Repair 2009, 23, 313–319. [Google Scholar] [CrossRef]
- Stoquart, G.; Detrembleur, C.; Lejeune, T.M. The reasons why stroke patients expend so much energy to walk slowly. Gait Posture 2012, 36, 409–413. [Google Scholar] [CrossRef]
- Lawrence, E.S.; Coshall, C.; Dundas, R.; Stewart, J.; Rudd, A.G.; Howard, R.; Wolfe, C.D.A. Estimates of the prevalence of acute stroke impairments and disability in a multiethnic population. Stroke 2001, 32, 1279–1284. [Google Scholar] [CrossRef]
- Wolf, S.L.; Winstein, C.J.; Miller, J.P.; Taub, E.; Uswatte, G.; Morris, D.; Giuliani, C.; Light, K.E.; Nichols-Larsen, D. Effect of constraint-induced movement therapy on upper extremity function 3 to 9 months after stroke: The EXCITE randomized clinical trial. J. Am. Med. Assoc. 2006, 296, 2095–2104. [Google Scholar] [CrossRef]
- Krakauer, J.W. Arm function after stroke: From physiology to recovery. Semin. Neurol. 2005, 25, 384–395. [Google Scholar] [CrossRef]
- Beer, R.F.; Dewald, J.P.; Rymer, W.Z. Deficits in the coordination of multijoint arm movements in patients with hemiparesis: Evidence for disturbed control of limb dynamics. Exp. Brain Res. 2000, 131, 305–319. [Google Scholar] [CrossRef]
- Dewald, J.P.; Beer, R.F. Abnormal joint torque patterns in the paretic upper limb of subjects with hemiparesis. Muscle Nerve 2001, 24, 273–283. [Google Scholar] [CrossRef]
- Mak, M.K.Y.; Levin, O.; Mizrahi, J.; Hui-Chan, C.W.Y. Joint torques during sit-to-stand in healthy subjects and people with Parkinson’s disease. Clin. Biomech. 2003, 18, 197–206. [Google Scholar] [CrossRef]
- Cirstea, M.C.; Mitnitski, A.B.; Feldman, A.G.; Levin, M.F. Interjoint coordination dynamics during reaching in stroke. Exp. Brain Res. 2003, 151, 289–300. [Google Scholar] [CrossRef]
- Cirstea, M.C.; Ptito, A.; Levin, M.F. Arm reaching improvements with short-term practice depend on the severity of the motor deficit in stroke. Exp. Brain Res. 2003, 152, 476–488. [Google Scholar] [CrossRef]
- Cheung, V.C.K.; Turolla, A.; Agostini, M.; Silvoni, S.; Bennis, C.; Kasi, P.; Paganoni, S.; Bonato, P.; Bizzi, E. Muscle synergy patterns as physiological markers of motor cortical damage. Proc. Natl. Acad. Sci. USA 2012, 109, 14652–14656. [Google Scholar] [CrossRef]
- Roh, J.; Rymer, W.Z.; Perreault, E.J.; Yoo, S.B.; Beer, R.F. Alterations in upper limb muscle synergy structure in chronic stroke survivors. J. Neurophysiol. 2013, 109, 768–781. [Google Scholar] [CrossRef]
- Niessen, M.; Janssen, T.; Meskers, C.; Koppe, P.; Konijnenbelt, M.; Veeger, D. Kinematics of the contralateral and ipsilateral shoulder: A possible relationship with post-stroke shoulder pain. J. Rehabil. Med. 2008, 40, 482–486. [Google Scholar] [CrossRef]
- Chae, J.; Yang, G.; Park, B.K.; Labatia, I. Delay in initiation and termination of muscle contraction, motor impairment, and physical disability in upper limb hemiparesis. Muscle Nerve 2002, 25, 568–575. [Google Scholar] [CrossRef] [PubMed]
- Thibaut, A.; Chatelle, C.; Ziegler, E.; Bruno, M.A.; Laureys, S.; Gosseries, O. Spasticity after stroke: Physiology, assessment and treatment. Brain INJ 2013, 27, 1093–1105. [Google Scholar] [CrossRef] [PubMed]
- Tropea, P.; Monaco, V.; Coscia, M.; Posteraro, F.; Micera, S. Effects of early and intensive neuro-rehabilitative treatment on muscle synergies in acute post-stroke patients: A pilot study. J. Neuroeng. Rehabil. 2013, 10, 103. [Google Scholar] [CrossRef] [PubMed]
- Levin, M.F. Interjoint coordination during pointing movements is disrupted in spastic hemiparesis. Brain 1996, 119, 281–293. [Google Scholar] [CrossRef]
- McCrea, P.H.; Eng, J.J.; Hodgson, A.J. Saturated muscle activation contributes to compensatory reaching strategies after stroke. J. Neurophysiol. 2005, 94, 2999–3008. [Google Scholar] [CrossRef]
- Brodal, A. Self-observations and neuro-anatomical considerations after a stroke. Brain 1973, 96, 675–694. [Google Scholar] [CrossRef]
- Carey, J.R.; Baxter, T.L.; Di Fabio, R.P. Tracking control in the nonparetic hand of subjects with stroke. Arch Phys. Med. Rehabil. 1998, 79, 435–441. [Google Scholar] [CrossRef]
- Desrosiers, J.; Bourbonnais, D.; Bravo, G.; Roy, P.M.; Guay, M. Performance of the “unaffected” upper extremity of elderly stroke patients. Stroke 1996, 27, 1564–1570. [Google Scholar] [CrossRef]
- Fisk, J.D.; Goodale, M.A. The effects of unilateral brain damage on visually guided reaching: Hemispheric differences in the nature of the deficit. Exp. Brain Res. 1988, 72, 425–435. [Google Scholar] [CrossRef]
- Colebatch, J.G.; Gandevia, S.C. The distribution of muscular weakness in upper motor neuron lesions affecting the arm. Brain 1989, 112 Pt 3, 749–763. [Google Scholar] [CrossRef]
- Jones, R.D.; Donaldson, I.M.; Parkin, P.J. Impairment and recovery of ipsilateral sensory-motor function following unilateral cerebral infarction. Brain 1989, 112 Pt 1, 113–132. [Google Scholar] [CrossRef]
- Yarosh, C.A.; Hoffman, D.S.; Strick, P.L. Deficits in movements of the wrist ipsilateral to a stroke in hemiparetic subjects. J. Neurophysiol. 2004, 92, 3276–3285. [Google Scholar] [CrossRef]
- Haaland, K.Y.; Harrington, D.L. Hemispheric control of the initial and corrective components of aiming movements. Neuropsychologia 1989, 27, 961–969. [Google Scholar] [CrossRef]
- Bernspng, B.; Fisher, A.G. Differences between persons with right or left cerebral vascular accident on the Assessment of Motor and Process Skills. Arch Phys. Med. Rehabil. 1995, 76, 1144–1151. [Google Scholar] [CrossRef]
- Winstein, C.J.; Pohl, P.S. Effects of unilateral brain damage on the control of goal-directed hand movements. Exp. Brain Res. 1995, 105, 163–174. [Google Scholar] [CrossRef]
- Haaland, K.Y.; Prestopnik, J.L.; Knight, R.T.; Lee, R.R. Hemispheric asymmetries for kinematic and positional aspects of reaching. Brain 2004, 127, 1145–1158. [Google Scholar] [CrossRef]
- Harrington, D.L.; Haaland, K.Y. Hemispheric specialization for motor sequencing: Abnormalities in levels of programming. Neuropsychologia 1991, 29, 147–163. [Google Scholar] [CrossRef]
- Mutha, P.K.; Haaland, K.Y.; Sainburg, R.L. The effects of brain lateralization on motor control and adaptation. J. Mot. Behav. 2012, 44, 455–469. [Google Scholar] [CrossRef]
- Mani, S.; Mutha, P.K.; Przybyla, A.; Haaland, K.Y.; Good, D.C.; Sainburg, R.L. Contralesional motor deficits after unilateral stroke reflect hemisphere-specific control mechanisms. Brain 2013, 136, 1288–1303. [Google Scholar] [CrossRef]
- Schaefer, S.Y.; Haaland, K.Y.; Sainburg, R.L. Hemispheric specialization and functional impact of ipsilesional deficits in movement coordination and accuracy. Neuropsychologia 2009, 47, 2953–2966. [Google Scholar] [CrossRef]
- Schaefer, S.Y.; Haaland, K.Y.; Sainburg, R.L. Ipsilesional motor deficits following stroke reflect hemispheric specializations for movement control. Brain 2007, 130, 2146–2158. [Google Scholar] [CrossRef]
- Pirondini, E.; Coscia, M.; Marcheschi, S.; Roas, G.; Salsedo, F.; Frisoli, A.; Bergamasco, M.; Micera, S. Evaluation of the effects of the Arm Light Exoskeleton on movement execution and muscle activities: A pilot study on healthy subjects. J. Neuroeng. Rehabil. 2016, 13, 1–21. [Google Scholar] [CrossRef]
- La Scaleia, V.; Ivanenko, Y.P.; Zelik, K.E.; Lacquaniti, F. Spinal motor outputs during step-to-step transitions of diverse human gaits. Front. Hum. Neurosci. 2014, 8, 305. [Google Scholar] [CrossRef]
- Cappellini, G.; Ivanenko, Y.P.; Poppele, R.E.; Lacquaniti, F. Motor patterns in human walking and running. J. Neurophysiol. 2006, 95, 3426–3437. [Google Scholar] [CrossRef]
- Ivanenko, Y.P.; Poppele, R.E.; Lacquaniti, F. Spinal cord maps of spatiotemporal alpha-motoneuron activation in humans walking at different speeds. J. Neurophysiol. 2006, 95, 602–618. [Google Scholar] [CrossRef]
- Ivanenko, Y.P.; Cappellini, G.; Dominici, N.; Poppele, R.E.; Lacquaniti, F. Modular control of limb movements during human locomotion. J. Neurosci. 2007, 27, 11149–11161. [Google Scholar] [CrossRef]
- Ivanenko, Y.P.; Dominici, N.; Cappellini, G.; Di Paolo, A.; Giannini, C.; Poppele, R.E.; Lacquaniti, F. Changes in the Spinal Segmental Motor Output for Stepping during Development from Infant to Adult. J. Neurosci. 2013, 33, 3025. [Google Scholar] [CrossRef]
- Monaco, V.; Ghionzoli, A.; Micera, S. Age-related modifications of muscle synergies and spinal cord activity during locomotion. J. Neurophysiol. 2010, 104, 2092–2102. [Google Scholar] [CrossRef]
- Ivanenko, Y.P.; Cappellini, G.; Poppele, R.E.; Lacquaniti, F. Spatiotemporal organization of alpha-motoneuron activity in the human spinal cord during different gaits and gait transitions. Eur. J. Neurosci. 2008, 27, 3351–3368. [Google Scholar] [CrossRef]
- Ivanenko, Y.P.; Grasso, R.; Zago, M.; Molinari, M.; Scivoletto, G.; Castellano, V.; Macellari, V.; Lacquaniti, F. Temporal components of the motor patterns expressed by the human spinal cord reflect foot kinematics. J. Neurophysiol. 2003, 90, 3555–3565. [Google Scholar] [CrossRef]
- Coscia, M.; Monaco, V.; Martelloni, C.; Rossi, B.; Chisari, C.; Micera, S. Muscle synergies and spinal maps are sensitive to the asymmetry induced by a unilateral stroke. J. Neuroeng. Rehabil. 2015, 12, 39. [Google Scholar] [CrossRef] [PubMed]
- Pierella, C.; Pirondini, E.; Kinany, N.; Coscia, M.; Giang, C.; Miehlbradt, J.; Magnin, C.; Nicolo, P.; Dalise, S.; Sgherri, G.; et al. A multimodal approach to capture post-stroke temporal dynamics of recovery. J. Neural Eng. 2020, 17, 45002. [Google Scholar] [CrossRef] [PubMed]
- Bizzi, E.; Cheung, V.C.K. The neural origin of muscle synergies. Front. Comput. Neurosci. 2013, 7, 51. [Google Scholar] [CrossRef] [PubMed]
- Clark, D.J.; Ting, L.H.; Zajac, F.E.; Neptune, R.R.; Kautz, S.A. Merging of healthy motor modules predicts reduced locomotor performance and muscle coordination complexity post-stroke. J. Neurophysiol. 2010, 103, 844–857. [Google Scholar] [CrossRef]
- Torricelli, D.; Barroso, F.; Coscia, M.; Alessandro, C.; Lunardini, F.; Esteban, E.B.; d’Avella, A. Muscle Synergies in Clinical Practice: Theoretical and Practical Implications. In Emerging Therapies in Neurorehabilitation II; Springer: Berlin/Heidelberg, Germany, 2016; pp. 251–272. [Google Scholar]
- Bowden, M.G.; Clark, D.J.; Kautz, S.A. Evaluation of abnormal synergy patterns poststroke: Relationship of the Fugl-Meyer Assessment to hemiparetic locomotion. Neurorehabil. Neural Repair 2010, 24, 328–337. [Google Scholar] [CrossRef]
- Coscia, M.; Tropea, P.; Monaco, V.; Micera, S. Muscle synergies approach and perspective on application to robot-assisted rehabilitation. In Rehabilitation Robotics; Elsevier: Amsterdam, The Netherlands, 2018; pp. 319–331. [Google Scholar]
- Bohannon, R.W.; Smith, M.B. Interrater reliability of a modified Ashworth scale of muscle spasticity. Phys. Ther. 1987, 67, 206–207. [Google Scholar] [CrossRef]
- Cockrell, J.R.; Folstein, M.F. Mini-Mental State Examination (MMSE). Psychopharmacol. Bull. 1988, 24, 689–692. [Google Scholar]
- Fugl-Meyer, A.R.; Jääskö, L.; Leyman, I.; Olsson, S.; Steglind, S. The post-stroke hemiplegic patient. 1. A method for evaluation of physical performance. Scand. J. Rehabil. Med. 1974, 7, 13–31. [Google Scholar]
- Oldfield, R.C. The assessment and analysis of handedness: The Edinburgh inventory. Neuropsychologia 1971, 9, 97–113. [Google Scholar] [CrossRef]
- Casadio, M.; Sanguineti, V.; Morasso, P.G.; Arrichiello, V. Braccio di Ferro: A new haptic workstation for neuromotor rehabilitation. Technol. Health Care 2006, 14, 123–142. [Google Scholar] [CrossRef]
- Casadio, M.; Morasso, P.; Sanguineti, V.; Giannoni, P. Minimally assistive robot training for proprioception enhancement. Exp. Brain Res. 2009, 194, 219–231. [Google Scholar] [CrossRef]
- Hermens, H.J.; Freriks, B.; Disselhorst-Klug, C.; Rau, G. Development of recommendations for SEMG sensors and sensor placement procedures. J. Electromyogr. Kinesiol. 2000, 10, 361–374. [Google Scholar] [CrossRef]
- Perotto, A.O.; Delagi, E.F. Anatomical Guide for the Electromyographer: The Limbs and Truck; Charles C Thomas: Springfield, IL, USA, 2005. [Google Scholar]
- Casadio, M.; Sanguineti, V.; Morasso, P.; Solaro, C. Abnormal sensorimotor control, but intact force field adaptation, in multiple sclerosis subjects with no clinical disability. Mult. Scler. 2008, 14, 330–342. [Google Scholar] [CrossRef]
- Teulings, H.L.; Contreras-Vidal, J.L.; Stelmach, G.E.; Adler, C.H. Parkinsonism reduces coordination of fingers, wrist, and arm in fine motor control. Exp. Neurol. 1997, 146, 159–170. [Google Scholar] [CrossRef]
- Cesqui, B.; Macrì, G.; Dario, P.; Micera, S. Characterization of age-related modifications of upper limb motor control strategies in a new dynamic environment. J. Neuroeng. Rehabil. 2008, 5, 1–14. [Google Scholar] [CrossRef]
- Vergaro, E.; Squeri, V.; Brichetto, G.; Casadio, M.; Morasso, P.; Solaro, C.; Sanguineti, V. Adaptive robot training for the treatment of incoordination in Multiple Sclerosis. J. Neuroeng. Rehabil. 2010, 7, 37. [Google Scholar] [CrossRef]
- Casadio, M.; Sanguineti, V.; Solaro, C.; Morasso, P.G. A haptic robot reveals the adaptation capability of individuals with multiple sclerosis. Int. J. Rob. Res. 2007, 26, 1225–1233. [Google Scholar] [CrossRef]
- Cheung, V.C.K.; Piron, L.; Agostini, M.; Silvoni, S.; Turolla, A.; Bizzi, E. Stability of muscle synergies for voluntary actions after cortical stroke in humans. Proc. Natl. Acad. Sci. USA 2009, 106, 19563–19568. [Google Scholar] [CrossRef]
- Yakovenko, S.; Mushahwar, V.; VanderHorst, V.; Holstege, G.; Prochazka, A. Spatiotemporal activation of lumbosacral motoneurons in the locomotor step cycle. J. Neurophysiol. 2002, 87, 1542–1553. [Google Scholar] [CrossRef]
- Kendall, F.P.; McCreary, E.K.; Kendall, H.O. Muscles, Testing and Function: Testing and Function; Lippincott Williams and Wilkins: Philadelphia, PA, USA, 1983; ISBN 068304575X. [Google Scholar]
- Pellegrino, L.; Coscia, M.; Muller, M.; Solaro, C.; Casadio, M. Evaluating upper limb impairments in multiple sclerosis by exposure to different mechanical environments. Sci. Rep. 2018, 8, 1–14. [Google Scholar] [CrossRef]
- Pellegrino, L.; Coscia, M.; Casadio, M. Muscle activities in similar arms performing identical tasks reveal the neural basis of muscle synergies. Exp. Brain Res. 2020, 238, 121–138. [Google Scholar] [CrossRef]
- Lee, D.D.; Seung, H.S. Algorithms for non-negative matrix factorization. In Proceedings of the Advances in Neural Information Processing Systems, Vancouver, BC, Canada, 3–8 December 2001; pp. 556–562. [Google Scholar]
- Tresch, M.C.; Cheung, V.C.K.; d’Avella, A. Matrix factorization algorithms for the identification of muscle synergies: Evaluation on simulated and experimental data sets. J. Neurophysiol. 2006, 95, 2199–2212. [Google Scholar] [CrossRef]
- d’Avella, A.; Portone, A.; Fernandez, L.; Lacquaniti, F. Control of fast-reaching movements by muscle synergy combinations. J. Neurosci. 2006, 26, 7791–7810. [Google Scholar] [CrossRef]
- Coscia, M.; Cheung, V.C.K.; Tropea, P.; Koenig, A.; Monaco, V.; Bennis, C.; Micera, S.; Bonato, P. The effect of arm weight support on upper limb muscle synergies during reaching movements. J. Neuroeng. Rehabil. 2014, 11, 22. [Google Scholar] [CrossRef]
- Berger, D.J.; d’Avella, A. Effective force control by muscle synergies. Front. Comput. Neurosci. 2014, 8, 46. [Google Scholar] [CrossRef]
- d’Avella, A.; Saltiel, P.; Bizzi, E. Combinations of muscle synergies in the construction of a natural motor behavior. Nat. Neurosci. 2003, 6, 300–308. [Google Scholar] [CrossRef]
- Turpin, N.A.; Guével, A.; Durand, S.; Hug, F. No evidence of expertise-related changes in muscle synergies during rowing. J. Electromyogr. Kinesiol. 2011, 21, 1030–1040. [Google Scholar] [CrossRef] [PubMed]
- Sainburg, R.L.; Schaefer, S.Y. Interlimb differences in control of movement extent. J. Neurophysiol. 2004, 92, 1374–1383. [Google Scholar] [CrossRef] [PubMed]
- Haaland, K.Y.; Schaefer, S.Y.; Knight, R.T.; Adair, J.; Magalhaes, A.; Sadek, J.; Sainburg, R.L. Ipsilesional trajectory control is related to contralesional arm paralysis after left hemisphere damage. Exp. Brain Res. 2009, 196, 195–204. [Google Scholar] [CrossRef] [PubMed]
- Krebs, H.I.; Hogan, N.; Aisen, M.L.; Volpe, B.T. Robot-aided neurorehabilitation. IEEE Trans Rehabil. Eng. 1998, 6, 75–87. [Google Scholar] [CrossRef]
- Balasubramanian, S.; Colombo, R.; Sterpi, I.; Sanguineti, V.; Burdet, E. Robotic assessment of upper limb motor function after stroke. Am J. Phys. Med. Rehabil. 2012, 91, S255–S269. [Google Scholar] [CrossRef]
- Colombo, R.; Pisano, F.; Micera, S.; Mazzone, A.; Delconte, C.; Carrozza, M.C.; Dario, P.; Minuco, G. Assessing mechanisms of recovery during robot-aided neurorehabilitation of the upper limb. Neurorehabil. Neural Repair 2008, 22, 50–63. [Google Scholar] [CrossRef]
- Colombo, R.; Sterpi, I.; Mazzone, A.; Delconte, C.; Minuco, G.; Pisano, F. Measuring changes of movement dynamics during robot-aided neurorehabilitation of stroke patients. IEEE Trans Neural Syst Rehabil. Eng. 2010, 18, 75–85. [Google Scholar] [CrossRef]
- Sainburg, R.L.; Duff, S.V. Does motor lateralization have implications for stroke rehabilitation? J. Rehabil. Res. Dev. 2006, 43, 311–322. [Google Scholar] [CrossRef]
- GarcÃ-a-Cossio, E.; Broetz, D.; Birbaumer, N.; Ramos-Murguialday, A. Cortex Integrity Relevance in Muscle Synergies in Severe Chronic Stroke. Front. Hum. Neurosci. 2014, 8, 744. [Google Scholar] [CrossRef]
- Flanders, M.; Herrmann, U. Two components of muscle activation: Scaling with the speed of arm movement. J. Neurophysiol. 1992, 67, 931–943. [Google Scholar] [CrossRef]
- Cramer, S.C.; Sur, M.; Dobkin, B.H.; O’Brien, C.; Sanger, T.D.; Trojanowski, J.Q.; Rumsey, J.M.; Hicks, R.; Cameron, J.; Chen, D.; et al. Harnessing neuroplasticity for clinical applications. Brain 2011, 134, 1591–1609. [Google Scholar] [CrossRef]
- Van Dokkum, L.; Hauret, I.; Mottet, D.; Froger, J.; Métrot, J.; Laffont, I. The contribution of kinematics in the assessment of upper limb motor recovery early after stroke. Neurorehabil. Neural Repair 2014, 28, 4–12. [Google Scholar] [CrossRef]
- Villepinte, C.; Verma, A.; Dimeglio, C.; De Boissezon, X.; Gasq, D. Responsiveness of kinematic and clinical measures of upper-limb motor function after stroke: A systematic review and meta-analysis. Ann. Phys. Rehabil. Med. 2020, 64, 101366. [Google Scholar] [CrossRef]
- McMorland, A.J.C.; Runnalls, K.D.; Byblow, W.D. A neuroanatomical framework for upper limb synergies after stroke. Front. Hum. Neurosci. 2015, 9, 82. [Google Scholar] [CrossRef]
- Israely, S.; Leisman, G.; Carmeli, E. Neuromuscular synergies in motor control in normal and poststroke individuals. Rev. Neurosci. 2018, 29, 593–612. [Google Scholar] [CrossRef]
- Lencioni, T.; Fornia, L.; Bowman, T.; Marzegan, A.; Caronni, A.; Turolla, A.; Jonsdottir, J.; Carpinella, I.; Ferrarin, M. A randomized controlled trial on the effects induced by robot-assisted and usual-care rehabilitation on upper limb muscle synergies in post-stroke subjects. Sci. Rep. 2021, 11, 5323. [Google Scholar] [CrossRef]
- Winters, C.; Heymans, M.W.; van Wegen, E.E.H.; Kwakkel, G. How to design clinical rehabilitation trials for the upper paretic limb early post stroke? Trials 2016, 17, 468. [Google Scholar] [CrossRef]
- Maenza, C.; Good, D.C.; Winstein, C.J.; Wagstaff, D.A.; Sainburg, R.L. Functional Deficits in the Less-Impaired Arm of Stroke Survivors Depend on Hemisphere of Damage and Extent of Paretic Arm Impairment. Neurorehabil. Neural Repair 2020, 34, 39–50. [Google Scholar] [CrossRef]
- d’Avella, A.; Fernandez, L.; Portone, A.; Lacquaniti, F. Modulation of phasic and tonic muscle synergies with reaching direction and speed. J. Neurophysiol. 2008, 100, 1433–1454. [Google Scholar] [CrossRef]






| S | PH | E | AGE (ys) | DD (ys) | Site of Lesion | FMA-UE | MAS | |||
|---|---|---|---|---|---|---|---|---|---|---|
| A–D (0–66) | Shoulder | Elbow | ||||||||
| RBD | S01 | F | L | H | 65 | 16 | Right occipital | 42 | 1 | 1 |
| S02 | F | L | H | 64 | 10 | Right fronto-parietal pre-rolandic | 17 | 2 | 1 | |
| S03 | M | L | H | 67 | 13 | Right fronto-parietal | 5 | 3 | 3 | |
| S04 | M | L | I | 57 | 1 | Right basal ganglia, temporal lobe and insula | 6 | 1.5 | 1.5 | |
| S05 | F | L | I | 40 | 11 | Right complete middle and anterior cerebral arteries | 9 | 1.5 | 2 | |
| S06 | M | L | H | 61 | 8 | Right fronto-parietal | 39 | 1.5 | 1 | |
| S07 | M | L | I | 67 | 1 | n.a. | 26 | 1.5 | 1.5 | |
| S08 | M | L | H | 68 | 1.5 | Right basal ganglia | 40 | 3 | 2 | |
| S09 | F | L | H | 57 | 1.9 | Medial right frontal lobe, cingulate cortex and corpus callosum | 57 | 2 | 0 | |
| S10 | M | L | I | 48 | 1 | Right fronto-temporal and insula | 19 | 3 | 3 | |
| S11 | M | L | H | 50 | 2 | Right frontal, temporal lobes and basal ganglia | 26 | 2 | 1 | |
| S12 | F | L | H | 74 | 3.5 | Right basal ganglia and posterior internal capsule | 32 | 2 | 2 | |
| S13 | M | L | H | 69 | 2 | Right frontal and insula lobes | 8 | 2 | 3 | |
| S14 | M | L | I | 63 | 11 | Right caudal and lateral part of the pons | 58 | 2 | 1.5 | |
| LBD | S15 | F | R | I | 40 | 10 | Left basal ganglia, internal capsule and parietal lobe | 22 | 0 | 1 |
| S16 | M | R | H | 62 | 3 | Left basal ganglia | 14 | 2 | 2 | |
| S17 | F | R | I | 61 | 7 | Left basal ganglia, internal capsule, temporal lobe and insula | 21 | 1 | 3 | |
| S18 | F | R | I | 44 | 12 | n.a. | 18 | 1 | 1.5 | |
| S19 | M | R | I | 68 | 2 | Left internal capsule and basal ganglia | 25 | 1.5 | 2 | |
| S20 | M | R | H | 67 | 27 | Left frontal lobe | 5 | 2 | 3 | |
| S21 | M | R | I | 55 | 2 | Left frontal and parietal lobes, insula, cerebral peduncle, internal capsule | 20 | 0 | 0 | |
| S22 | M | R | I | 78 | 8 | Left cerebellum, midbrain, occipital lobe, cerebral peduncle | 33 | 1.5 | 1.5 | |
| S23 | F | R | I | 68 | 12 | Left basal ganglia, internal capsule and occipital lobe | 57 | 1 | 0 | |
| S24 | M | R | I | 59 | 2 | Left lenticular nucleus and corona radiata | 63 | 0 | 0 | |
| S25 | M | R | I | 59 | 0.6 | Left frontal, parietal, temporal and insular lobes and basal ganglia | 16 | 2 | 3 | |
| 9F/16M | 11R/ 14L | 14I/ 11H | 60.4 ±10 | 6.7 ±6.4 | 27.1 ±17.5 | 1.6 ±0.8 | 1.6 ±1 | |||
| DELT-Ant | PECT | LAT | INFR | RHOM | BB-Short | BB-Long | PRON | BRAD | TB-Lat | TB-Long | DELT-Mid | DELT-Post | TRAP | FLEX | EXTE | |
|---|---|---|---|---|---|---|---|---|---|---|---|---|---|---|---|---|
| C2 | x | |||||||||||||||
| C3 | X | |||||||||||||||
| C4 | x | x | X | |||||||||||||
| C5 | X | X | X | X | X | X | X | X | X | x | ||||||
| C6 | X | X | X | X | X | X | X | X | x | x | X | X | X | X | ||
| C7 | X | X | X | X | X | X | X | |||||||||
| C8 | X | X | X | X | x | x | ||||||||||
| T1 | X | x | x |
Publisher’s Note: MDPI stays neutral with regard to jurisdictional claims in published maps and institutional affiliations. |
© 2021 by the authors. Licensee MDPI, Basel, Switzerland. This article is an open access article distributed under the terms and conditions of the Creative Commons Attribution (CC BY) license (https://creativecommons.org/licenses/by/4.0/).
Share and Cite
Pellegrino, L.; Coscia, M.; Pierella, C.; Giannoni, P.; Cherif, A.; Mugnosso, M.; Marinelli, L.; Casadio, M. Effects of Hemispheric Stroke Localization on the Reorganization of Arm Movements within Different Mechanical Environments. Life 2021, 11, 383. https://doi.org/10.3390/life11050383
Pellegrino L, Coscia M, Pierella C, Giannoni P, Cherif A, Mugnosso M, Marinelli L, Casadio M. Effects of Hemispheric Stroke Localization on the Reorganization of Arm Movements within Different Mechanical Environments. Life. 2021; 11(5):383. https://doi.org/10.3390/life11050383
Chicago/Turabian StylePellegrino, Laura, Martina Coscia, Camilla Pierella, Psiche Giannoni, Amel Cherif, Maddalena Mugnosso, Lucio Marinelli, and Maura Casadio. 2021. "Effects of Hemispheric Stroke Localization on the Reorganization of Arm Movements within Different Mechanical Environments" Life 11, no. 5: 383. https://doi.org/10.3390/life11050383
APA StylePellegrino, L., Coscia, M., Pierella, C., Giannoni, P., Cherif, A., Mugnosso, M., Marinelli, L., & Casadio, M. (2021). Effects of Hemispheric Stroke Localization on the Reorganization of Arm Movements within Different Mechanical Environments. Life, 11(5), 383. https://doi.org/10.3390/life11050383

