A Nonlinear Magnetic Stabilization Control Design for an Externally Manipulated DC Motor: An Academic Low-Cost Experimental Platform
Abstract
1. Introduction
- A contactless vibrational position control design to a DC-Motor.
- A controller realization by just using speed estimation of the DC-Motor.
- A controller based on analog electronics.
- An experimental platform with a moveable magnetic sensor.
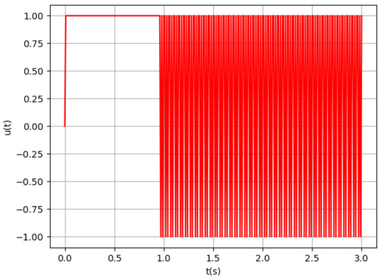
2. Control Algorithm Design
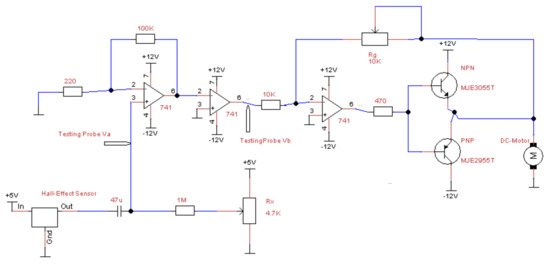
3. Control Realization: Materials and Methods
4. Discussion
5. Conclusions
- A mathematical design of a vibrational control based on a simple model of a DC-Motor.
- A control scheme that strategically incorporates a constant parameter to mitigate the actuator dead-zone nonlinearity.
- A low-cost realization of the resultant controller.
- A contribution of a low-priced experimental platform to vibrational control.
- A control method that uses a magnetic Hall-effect sensor.
Funding
Institutional Review Board Statement
Informed Consent Statement
Data Availability Statement
Conflicts of Interest
Abbreviations
| DC | Direct current |
| Opamp | Operational amplifier |
Appendix A. Python Code
References
- Bansal, U.K.; Narvey, R. Speed control of DC motor using fuzzy PID controller. Adv. Electron. Elect. Eng. 2013, 3, 1209–1220. [Google Scholar]
- Jain, R.V.; Aware, M.; Junghare, A. Tuning of fractional order PID controller using particle swarm optimization technique for DC motor speed control. In Proceedings of the IEEE 1st International Conference on Power Electronics, Intelligent Control and Energy Systems, Delhi, India, 4–6 July 2016. [Google Scholar]
- Maung, M.M.; Latt, M.M.; Nwe, C.M. DC motor angular position control using PID controller with friction compensation. Int. J. Sci. Res. Publ. 2018, 8, 149–155. [Google Scholar] [CrossRef]
- Maheswararao, C.U.; Babu, Y.K.; Amaresh, K. Sliding mode speed control of a DC motor. In Proceedings of the International Conference on Communication Systems and Network Technologies, Katra, India, 3–5 June 2011. [Google Scholar]
- Aamir, M. On replacing PID controller with ANN controller for DC motor position control. Int. J. Res. Stud. Comput. Consort. Acad. Publ. 2013, 2, 21–29. [Google Scholar] [CrossRef]
- Acho, L.; Pujol-Vázquez, G.; Gibergans-Báguena, J. A Recent Electronic Control Circuit to a Throttle Device. Electronics 2020, 9, 191. [Google Scholar] [CrossRef]
- Abdulameer, A.; Sulaiman, M.; Aras, M.; Saleem, D. Tuning methods of PID controller for DC motor speed control. Indones. J. Electr. Eng. Comput. Sci. 2016, 3, 343–349. [Google Scholar] [CrossRef]
- George, M. Speed control of separately excited DC motor. Am. J. Appl. Sci. 2008, 5, 227–233. [Google Scholar] [CrossRef]
- Guermouche, M.; Ali, S.A.; Langlois, N. Super-twisting algorithm for DC motor position control via disturbance observer. IFAC-PapersOnLine 2015, 48, 43–48. [Google Scholar] [CrossRef]
- Singh, A.P.; Narayan, U.; Verma, A. Speed control of DC motor using PID controller based on Matlab. Innov. Syst. Des. Eng. 2013, 4, 22–28. [Google Scholar]
- Saab, M. Real time DC motor position control using PID controller in LabVIEW. J. Robot. Cont. 2021, 2, 342–348. [Google Scholar]
- Wilmshurst, T. Designing Embedded Systems with PIC Microcontrollers: Principles and Applications; Elsevier: Amsterdam, The Netherlands, 2006. [Google Scholar]
- Tang, J. PID controller using the TMS320C31 DSK with online parameter adjustment for real-time DC motor speed and position control. In Proceedings of the IEEE International Symposium on Industrial Electronics Proceedings, Pusan, Korea, 12–16 June 2001. [Google Scholar]
- Orlov, Y.V. Discontinuous Systems: Lyapunov Analysis and Robust Synthesis under Uncertainty Conditions; Springer Science & Business Media: Berlin/Heidelberg, Germany, 2008. [Google Scholar]
- Yun, S.Y.; Lee, H.J.; Han, J.H.; Lee, J. Position control of low cost brushless DC Motor using Hall sensor. In Proceedings of the 2012 Sixth International Conference on Electromagnetic Field Problems and Applications, IEEE, Dalian, China, 19–21 June 2012; pp. 1–4. [Google Scholar]
- Gunasekaran, M.; Potluri, R. Low-cost undergraduate control systems experiments using microcontroller-based control of a DC motor. IEEE Trans. Educ. 2012, 55, 508–516. [Google Scholar] [CrossRef]
- Cook, M.D.; Bonniwell, J.L.; Rodriguez, L.A.; Williams, D.W.; Pribbernow, J. Low-Cost DC Motor System for Teaching Automatic Controls. In Proceedings of the 2020 American Control Conference, IEEE, Denver, CO, USA, 1–3 July 2020; pp. 4283–4288. [Google Scholar]
- Liberzon, D. Switching in Systems and Control; Springer Science & Business Media: Berlin/Heidelberg, Germany, 2003. [Google Scholar]
- Han, Y.; Zhao, Y.; Wang, P. Finite-time rate anti-bump switching control for switched systems. Appl. Math. Comput. 2021, 401, 1–12. [Google Scholar]
- Yousef, A. Experimental set up verification of servo DC motor position control based on integral sliding mode approach. J. Eng. Sci. 2011, 39, 1095–1110. [Google Scholar]
- Jiang, S.; Voulgaris, P.G. Performance optimization of switched systems: A model matching approach. IEEE Trans. Automat. Cont. 2009, 54, 2058–2071. [Google Scholar] [CrossRef]
- Changchun, S.; Qicheng, X.; Ying, A. Switching control of two three-dimensional chaotic systems. In Proceedings of the 34th Chinese Control Conference, Hangzhou, China, 28–30 July 2015. [Google Scholar]
- Hosseinzadeh, M.; Yazdanpanah, M.J. Performance enhanced model reference adaptive control through switching non-quadratic Lyapunov functions. Syst. Cont. Lett. 2015, 76, 47–55. [Google Scholar] [CrossRef]
- Tao, G. Model reference adaptive control with L1+α tracking. Int. J. Cont. 1996, 64, 859–870. [Google Scholar] [CrossRef]
- Shapiro, B.; Zinn, B. High-frequency nonlinear vibrational control. IEEE Trans. Automat. Cont. 1997, 42, 83–90. [Google Scholar] [CrossRef]
- Hasnain, S.; Shah, U.H.; Choi, S.H.; Hong, K.S. Dynamics and vibrational control of an underwater inverted pendulum. In Proceedings of the 16th International Conference on Control, Automation and Systems, Gyeongju, Korea, 16–19 October 2016. [Google Scholar]
- Pujol, G.; Acho, L. Stabilization of the Furuta pendulum with backlash using H∞-LMI technique: Experimental validation. Asian J. Cont. 2010, 12, 460–467. [Google Scholar]
- Pujol-Vazquez, G.; Acho, L.; Mobayen, S.; Nápoles, A.; Pérez, V. Rotary inverted pendulum with magnetically external perturbations as a source of the pendulum’s base navigation commands. J. Frankl. Inst. 2018, 355, 4077–4096. [Google Scholar] [CrossRef]
- Yu, W.; Ortiz, F. Stability analysis of PD regulation for ball and beam system. In Proceedings of the IEEE Conference on Control Applications, Toronto, ON, Canada, 28–31 August 2005. [Google Scholar]
- Paden, B.; Sastry, S. A calculus for computing Filippov’s differential inclusion with application to the variable structure control of robot manipulators. IEEE Trans. Circ. Syst. 1987, 34, 73–82. [Google Scholar] [CrossRef]
- Shevitz, D.; Paden, B. Lyapunov stability theory of nonsmooth systems. IEEE Trans. Automat. Cont. 1994, 39, 1910–1914. [Google Scholar] [CrossRef]
- Edwards, C.; Spurgeon, S. Sliding Mode Control: Theory and Applications; CRC Press: Boca Raton, FL, USA, 1998. [Google Scholar]
- Floyd Thomas, L. Electronic Devices, 6th ed.; Prentice Hall International Inc.: Hoboken, NJ, USA, 2002; ISBN 0-13-094443-2. [Google Scholar]
- Castilla, M.; de Vicuna, L.G.; Guerrero, J.M.; Miret, J.; Berbel, N. Simple low-cost hysteretic controller for single-phase synchronous buck converters. IEEE Trans. Power Electron. 2007, 22, 1232–1241. [Google Scholar] [CrossRef]
- Su, G.J.; McKeever, J.W. Low-cost sensorless control of brushless DC motors with improved speed range. IEEE Trans. Power Electron. 2004, 19, 296–302. [Google Scholar] [CrossRef]
- Acho, L.; Vargas, A.N.; Pujol-Vázquez, G. Low-Cost, Open-Source Mechanical Ventilator with Pulmonary Monitoring for COVID-19 Patients. Actuators 2020, 9, 84. [Google Scholar] [CrossRef]



















| Element | Specification | Price |
|---|---|---|
| 3 Operational amplifiers | LM741 | 3 |
| 2 Power transistors | MJE305T, MJE2955T | 4 |
| 2 Potentiometers | Mechanical | |
| 1 Permanent magnet | ||
| 1 DC-Motor | Volts | 15 |
| 1 Bread board | 4 | |
| 1 Dual power supply | 20 | |
| 1 Hall-Effect sensor | ||
| Others | ||
| Total | 50 |
Publisher’s Note: MDPI stays neutral with regard to jurisdictional claims in published maps and institutional affiliations. |
© 2021 by the author. Licensee MDPI, Basel, Switzerland. This article is an open access article distributed under the terms and conditions of the Creative Commons Attribution (CC BY) license (https://creativecommons.org/licenses/by/4.0/).
Share and Cite
Acho, L. A Nonlinear Magnetic Stabilization Control Design for an Externally Manipulated DC Motor: An Academic Low-Cost Experimental Platform. Machines 2021, 9, 101. https://doi.org/10.3390/machines9050101
Acho L. A Nonlinear Magnetic Stabilization Control Design for an Externally Manipulated DC Motor: An Academic Low-Cost Experimental Platform. Machines. 2021; 9(5):101. https://doi.org/10.3390/machines9050101
Chicago/Turabian StyleAcho, Leonardo. 2021. "A Nonlinear Magnetic Stabilization Control Design for an Externally Manipulated DC Motor: An Academic Low-Cost Experimental Platform" Machines 9, no. 5: 101. https://doi.org/10.3390/machines9050101
APA StyleAcho, L. (2021). A Nonlinear Magnetic Stabilization Control Design for an Externally Manipulated DC Motor: An Academic Low-Cost Experimental Platform. Machines, 9(5), 101. https://doi.org/10.3390/machines9050101
