Intelligent Thermal Condition Monitoring for Predictive Maintenance of Gas Turbines Using Machine Learning
Abstract
1. Introduction
1.1. Background and Motivation
1.2. Challenges in Traditional Maintenance Approaches
1.3. Literature Review
1.4. Research Gap and Novelties
- Implementation of XGBoost for gas turbine fault detection: This study introduces XGBoost classification to distinguish between healthy and faulty conditions based on thermal load variations, optimizing predictive maintenance strategies.
- Integration of statistical feature extraction from exhaust gas temperature data: The model leverages standard deviation, and skewness to enhance fault classification accuracy without requiring extensive labeled failure datasets.
- Comparative evaluation with conventional predictive maintenance approaches: The proposed method is evaluated against traditional condition monitoring techniques, demonstrating its superior performance in early-stage fault detection and real-time adaptability.
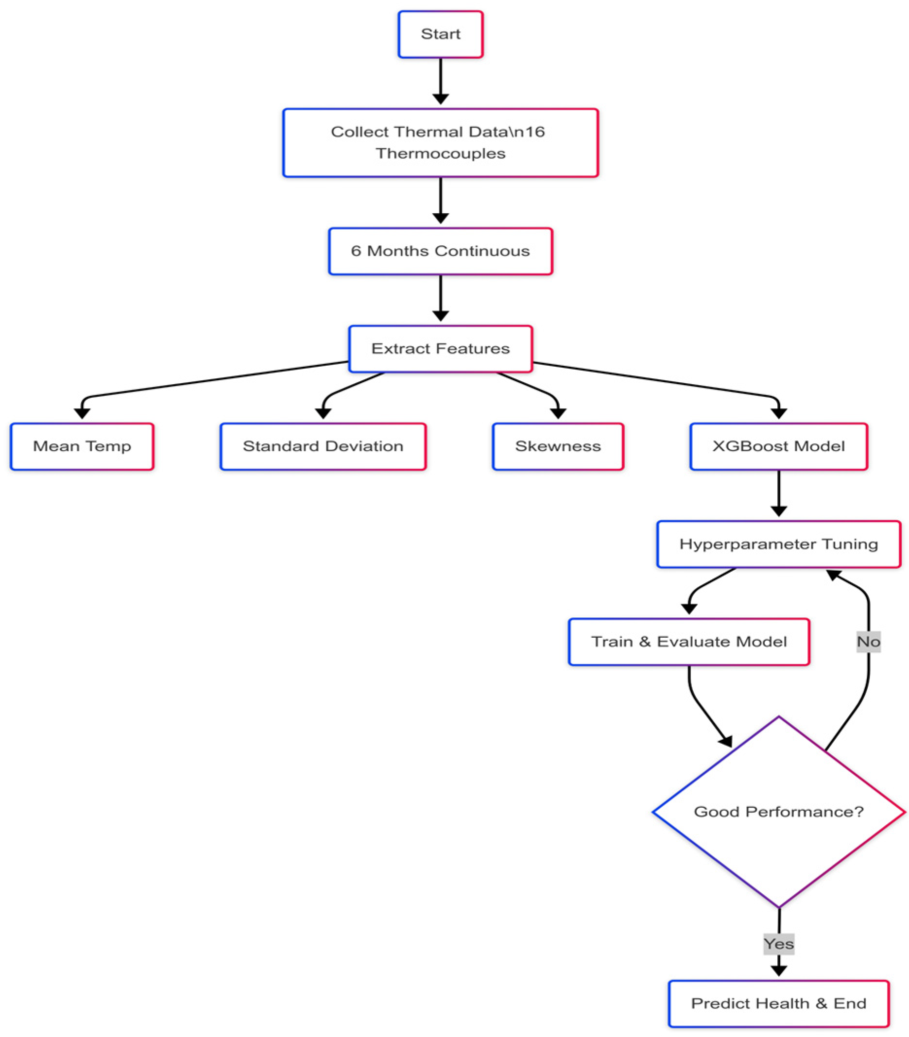
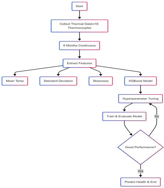
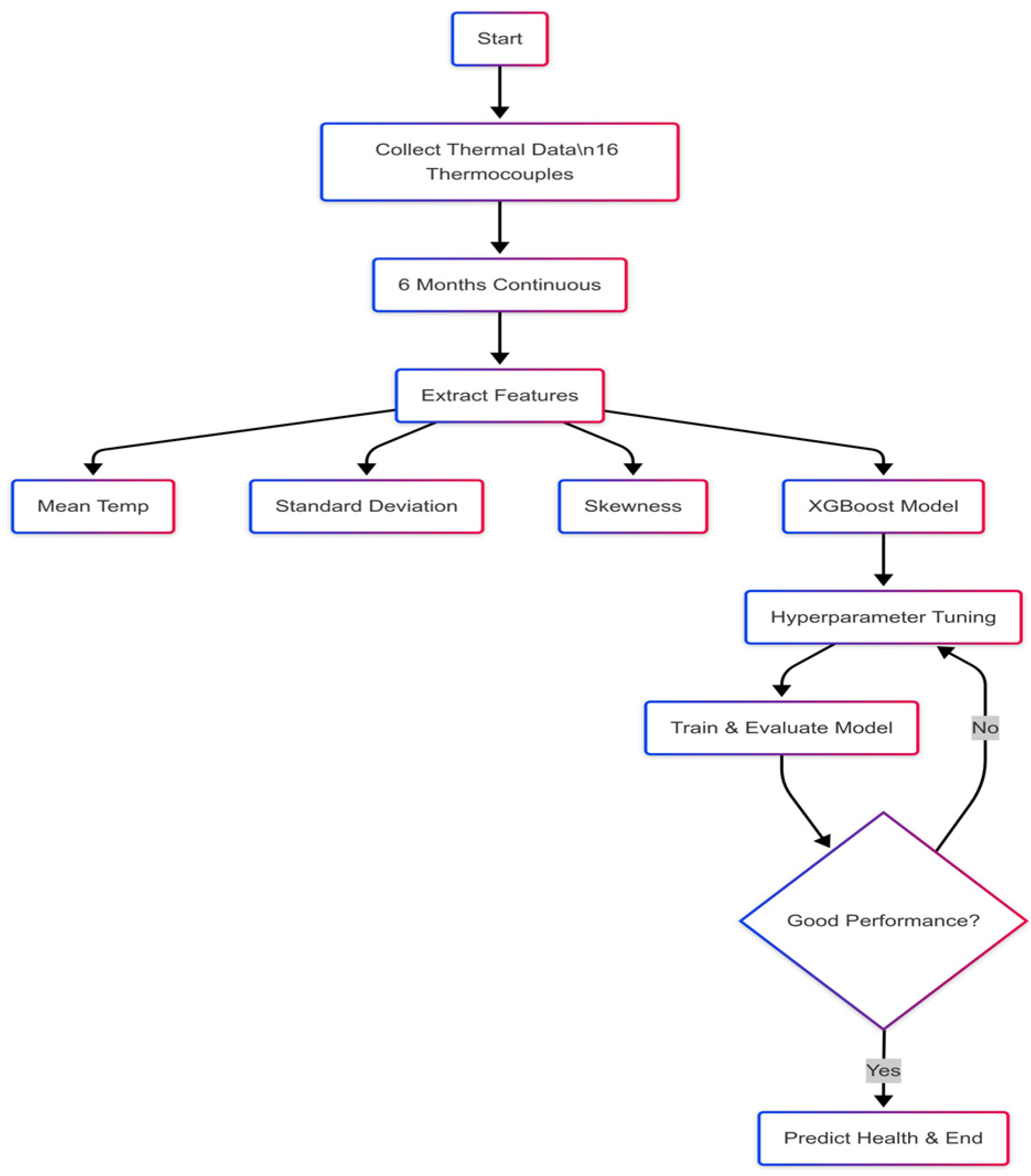
2. Experimental Work
3. Machine Learning Approach
4. Results and Discussion
4.1. Experimental Results and Temperature Visualization
4.2. Machine Learning Results
5. Conclusions
- A comprehensive thermal dataset was processed into 800 statistical intervals from over 8000 raw readings collected across six months. This facilitated the effective characterization of turbine operating states using simple meaningful statistical indicators.
- An IF algorithm was implemented to detect anomalies within the thermal intervals based on their statistical features, providing unsupervised labeling of normal and abnormal conditions used for the supervised training of the XGBoost model.
- An XGBoost classification model was developed and trained on the processed feature set, yielding a high classification accuracy (97.2%), F1-score (96.8%), precision (97.5%), and recall (96.1%).
- A detailed performance evaluation was conducted using a confusion matrix, ROC curve (AUC = 0.97), and learning curve analysis, which demonstrated that the model was not overfitting and generalized well to unseen data.
- The study demonstrated the practical feasibility of integrating AI techniques with real-world thermal monitoring systems to support predictive maintenance strategies, helping reduce unplanned downtimes and enhance asset reliability.
Author Contributions
Funding
Data Availability Statement
Conflicts of Interest
References
- Condessa, G.Á.; Ismail, K.A.R.; Hunt, J.D.; Ponce Júnior, N.; Velásquez, R.M.G.; Borges, V.L.; Tomé, F.M.C.; de Souza, C.L.; Gazoli, J.R.; Bindemann, F.T. Electricity Generation Potential from Natural Gas Pressure Reduction Turbines in Brazil. Energy Effic. 2023, 16, 97. [Google Scholar] [CrossRef]
- Guandalini, G.; Campanari, S.; Romano, M.C. Power-to-Gas Plants and Gas Turbines for Improved Wind Energy Dispatchability: Energy and Economic Assessment. Appl. Energy 2015, 147, 117–130. [Google Scholar] [CrossRef]
- Jaber, A.A.; Ibraheem, L.; Patel, H. Optimizing Wind Turbine Performance: The Impact of Atmospheric Factors and Advanced Control Strategies. Terra Joule J. 2024, 1, 3. [Google Scholar]
- Talal, W.; Akroot, A. An Exergoeconomic Evaluation of an Innovative Polygeneration System Using a Solar-Driven Rankine Cycle Integrated with the Al-Qayyara Gas Turbine Power Plant and the Absorption Refrigeration Cycle. Machines 2024, 12, 133. [Google Scholar] [CrossRef]
- Yun, W.; Ha, M.; Kim, K.; Lee, G. Design of a Thermal Performance Test Equipment for a High-Temperature and High-Pressure Heat Exchanger in an Aero-Engine. Machines 2024, 12, 794. [Google Scholar] [CrossRef]
- Biassoni, D.; Barsi, D.; Lengani, D. Effect of Purge on Secondary Flows in Turbine Due to Interaction Between Cavity Flow and Main Channel. Machines 2025, 13, 77. [Google Scholar] [CrossRef]
- Chowdhury, T.S.; Mohsin, F.T.; Tonni, M.M.; Mita, M.N.H.; Ehsan, M.M. A Critical Review on Gas Turbine Cooling Performance and Failure Analysis of Turbine Blades. Int. J. Thermofluids 2023, 18, 100329. [Google Scholar] [CrossRef]
- Błachnio, J.; Spychała, J.; Zasada, D. Analysis of Structural Changes in a Gas Turbine Blade as a Result of High Temperature and Stress. Eng. Fail. Anal. 2021, 127, 105554. [Google Scholar] [CrossRef]
- Abid, A.; Sarowar, M.T. Heat Transfer, Thermal Stress and Failure Inspection of a Gas Turbine Compressor Stator Blade Made of Five Different Conventional Superalloys and Ultra-High-Temperature Ceramic Material: A Direct Numerical Investigation. J. Fail. Anal. Prev. 2022, 22, 878–898. [Google Scholar] [CrossRef]
- Yeranee, K.; Rao, Y.; Xu, C.; Zhang, Y.; Su, X. Turbulent Flow Heat Transfer and Thermal Stress Improvement of Gas Turbine Blade Trailing Edge Cooling with Diamond-Type TPMS Structure. Aerospace 2024, 11, 37. [Google Scholar] [CrossRef]
- Montañés, R.M.; Hagen, B.; Deng, H.; Skaugen, G.; Morin, N.; Andersen, M.; Mazzetti, M.J. Design Optimization of Compact Gas Turbine and Steam Combined Cycles for Combined Heat and Power Production in a FPSO System–A Case Study. Energy 2023, 282, 128401. [Google Scholar] [CrossRef]
- Cai, L.; He, Y.; Wang, S.; Li, Y.; Li, F. Thermal-Fluid-Solid Coupling Analysis on the Temperature and Thermal Stress Field of a Nickel-Base Superalloy Turbine Blade. Materials 2021, 14, 3315. [Google Scholar] [CrossRef] [PubMed]
- Vo, D.-T.; Mai, T.-D.; Kim, B.; Jung, J.-S.; Ryu, J. Numerical Investigation of Crack Initiation in High-Pressure Gas Turbine Blade Subjected to Thermal-Fluid-Mechanical Low-Cycle Fatigue. Int. J. Heat Mass Transf. 2023, 202, 123748. [Google Scholar] [CrossRef]
- Rayapati, S. Gas Turbine Blade Failure Scenario Due to Thermal Loads in Case of Nickel Based Super Alloys. Mater. Today Proc. 2021, 46, 8119–8126. [Google Scholar] [CrossRef]
- Ogaili, A.A.F.; Jaber, A.A.; Hamzah, M.N. Statistically Optimal Vibration Feature Selection for Fault Diagnosis in Wind Turbine Blade. Int. J. Renew. Energy Res. 2023, 13, 1082–1092. [Google Scholar]
- Xie, J.; Sage, M.; Zhao, Y.F. Feature Selection and Feature Learning in Machine Learning Applications for Gas Turbines: A Review. Eng. Appl. Artif. Intell. 2023, 117, 105591. [Google Scholar] [CrossRef]
- de Castro-Cros, M.; Velasco, M.; Angulo, C. Machine-Learning-Based Condition Assessment of Gas Turbines—A Review. Energies 2021, 14, 8468. [Google Scholar] [CrossRef]
- Hurtado, J.; Salvati, D.; Semola, R.; Bosio, M.; Lomonaco, V. Continual Learning for Predictive Maintenance: Overview and Challenges. Intell. Syst. Appl. 2023, 19, 200251. [Google Scholar] [CrossRef]
- Arafat, M.Y.; Hossain, M.J.; Alam, M.M. Machine Learning Scopes on Microgrid Predictive Maintenance: Potential Frameworks, Challenges, and Prospects. Renew. Sustain. Energy Rev. 2024, 190, 114088. [Google Scholar] [CrossRef]
- Liu, X.; He, D.; Lodewijks, G.; Pang, Y.; Mei, J. Integrated Decision Making for Predictive Maintenance of Belt Conveyor Systems. Reliab. Eng. Syst. Saf. 2019, 188, 347–351. [Google Scholar] [CrossRef]
- Gawde, S.; Patil, S.; Kumar, S.; Kamat, P.; Kotecha, K.; Alfarhood, S. Explainable Predictive Maintenance of Rotating Machines Using LIME, SHAP, PDP, ICE. IEEE Access 2024, 12, 29345–29361. [Google Scholar] [CrossRef]
- Scaife, A.D. Improve Predictive Maintenance through the Application of Artificial Intelligence: A Systematic Review. Results Eng. 2023, 21, 101645. [Google Scholar] [CrossRef]
- Pollak, A.; Temich, S.; Ptasiński, W.; Kucharczyk, J.; Gąsiorek, D. Prediction of Belt Drive Faults in Case of Predictive Maintenance in Industry 4.0 Platform. Appl. Sci. 2021, 11, 307. [Google Scholar] [CrossRef]
- Liao, R.; He, Y.; Feng, T.; Yang, X.; Dai, W.; Zhang, W. Mission Reliability-Driven Risk-Based Predictive Maintenance Approach of Multistate Manufacturing System. Reliab. Eng. Syst. Saf. 2023, 236, 109273. [Google Scholar] [CrossRef]
- Garan, M.; Tidriri, K.; Kovalenko, I. A Data-Centric Machine Learning Methodology: Application on Predictive Maintenance of Wind Turbines. Energies 2022, 15, 826. [Google Scholar] [CrossRef]
- Dehghan Shoorkand, H.; Nourelfath, M.; Hajji, A. A Hybrid CNN-LSTM Model for Joint Optimization of Production and Imperfect Predictive Maintenance Planning. Reliab. Eng. Syst. Saf. 2024, 241, 109707. [Google Scholar] [CrossRef]
- Domínguez-Monferrer, C.; Fernández-Pérez, J.; De Santos, R.; Miguélez, M.H.; Cantero, J.L. Machine Learning Approach in Non-Intrusive Monitoring of Tool Wear Evolution in Massive CFRP Automatic Drilling Processes in the Aircraft Industry. J. Manuf. Syst. 2022, 65, 622–639. [Google Scholar] [CrossRef]
- Nagy, M.; Lăzăroiu, G.; Valaskova, K. Machine Intelligence and Autonomous Robotic Technologies in the Corporate Context of SMEs: Deep Learning and Virtual Simulation Algorithms, Cyber-Physical Production Networks, and Industry 4.0-Based Manufacturing Systems. Appl. Sci. 2023, 13, 1681. [Google Scholar] [CrossRef]
- Pech, M.; Vrchota, J.; Bednář, J. Predictive Maintenance and Intelligent Sensors in Smart Factory: Review. Sensors 2021, 21, 1470. [Google Scholar] [CrossRef]
- Abdul-Zahra, A.S.; Ghane, E.; Kamali, A.; Farhan Ogaili, A.A. Power Forecasting in Continuous Extrusion of Pure Titanium Using Naïve Bayes Algorithm. Terra Joule J. 2024, 1, 2. [Google Scholar]
- Al-Haddad, L.A.; Kahachi, H.A.H.; Ur Rehman, H.Z.; Al-Zubaidi, A.A.; Al-Karkhi, M.I.; Al-Oubaidi, B. Advancing Sustainability in Buildings Using an Integrated Aerodynamic Façade: Potential of Artificial Intelligence. Terra Joule J. 2024, 1, 1. [Google Scholar]
- Mahdi, N.M.; Jassim, A.H.; Abulqasim, S.A.; Basem, A.; Ogaili, A.A.F.; Al-Haddad, L.A. Leak Detection and Localization in Water Distribution Systems Using Advanced Feature Analysis and an Artificial Neural Network. Desalination Water Treat 2024, 320, 100685. [Google Scholar] [CrossRef]
- Jin, Y.; Ying, Y.; Li, J.; Zhou, H. Gas Path Fault Diagnosis of Gas Turbine Engine Based on Knowledge Data-Driven Artificial Intelligence Algorithm. IEEE Access 2021, 9, 108932–108941. [Google Scholar] [CrossRef]
- Shen, Y.; Khorasani, K. Hybrid Multi-Mode Machine Learning-Based Fault Diagnosis Strategies with Application to Aircraft Gas Turbine Engines. Neural. Netw. 2020, 130, 126–142. [Google Scholar] [CrossRef]
- Liu, Z.; Karimi, I.A. Gas Turbine Performance Prediction via Machine Learning. Energy 2020, 192, 116627. [Google Scholar] [CrossRef]
- Barrera, J.M.; Reina, A.; Mate, A.; Trujillo, J.C. Fault Detection and Diagnosis for Industrial Processes Based on Clustering and Autoencoders: A Case of Gas Turbines. Int. J. Mach. Learn. Cybern. 2022, 13, 3113–3129. [Google Scholar] [CrossRef]
- del Carmen Rubiales Mena, M.; Muñoz, A.; Sanz-Bobi, M.Á.; Gonzalez-Calvo, D.; Álvarez-Tejedor, T. Application of Ensemble Machine Learning Techniques to the Diagnosis of the Combustion in a Gas Turbine. Appl. Therm. Eng. 2024, 249, 123447. [Google Scholar] [CrossRef]
- Nashed, M.S.; Renno, J.; Mohamed, M.S.; Reuben, R.L. Gas Turbine Failure Classification Using Acoustic Emissions with Wavelet Analysis and Deep Learning. Expert Syst. Appl. 2023, 232, 120684. [Google Scholar] [CrossRef]
- Yang, X.; Jiang, A.; Jiang, W.; Zhao, Y.; Tang, E.; Chang, S. Abnormal Detection and Fault Diagnosis of Adjustment Hydraulic Servomotor Based on Genetic Algorithm to Optimize Support Vector Data Description with Negative Samples and One-Dimensional Convolutional Neural Network. Machines 2024, 12, 368. [Google Scholar] [CrossRef]
- Salilew, W.M.; Gilani, S.I.; Lemma, T.A.; Fentaye, A.D.; Kyprianidis, K.G. Simultaneous Fault Diagnostics for Three-Shaft Industrial Gas Turbine. Machines 2023, 11, 832. [Google Scholar] [CrossRef]
- Djeddi, A.Z.; Hafaifa, A.; Hadroug, N.; Iratni, A. Gas Turbine Availability Improvement Based on Long Short-Term Memory Networks Using Deep Learning of Their Failures Data Analysis. Process Saf. Environ. Prot. 2022, 159, 1–25. [Google Scholar] [CrossRef]
- Hashmi, M.B.; Fentaye, A.D.; Mansouri, M.; Kyprianidis, K.G. A Comparative Analysis of Various Machine Learning Approaches for Fault Diagnostics of Hydrogen Fueled Gas Turbines. In Proceedings of the Turbo Expo: Power for Land, Sea, and Air; American Society of Mechanical Engineers: New York, NY, USA, 2024; Volume 87967, p. V004T05A050. [Google Scholar]
- Khoshghiafehgan, M.; Akhlaghi, A.; Ranji, A.; Mazhar, M.Y. Gas Turbine Hot Sections Condition Monitoring Based on Operational Thermal Dataset. Data Brief 2024, 55, 110624. [Google Scholar] [CrossRef]
- Al-Haddad, L.A.; Jaber, A.A.; Mahdi, N.M.; Al-Haddad, S.A.; Al-Karkhi, M.I.; Al-Sharify, Z.T.; Farhan Ogaili, A.A. Protocol for UAV Fault Diagnosis Using Signal Processing and Machine Learning. STAR Protoc. 2024, 5, 103351. [Google Scholar] [CrossRef]
- Al-Haddad, A.A.; Al-Haddad, L.A.; Al-Haddad, S.A.; Jaber, A.A.; Khan, Z.H.; Rehman, H.Z.U. Towards Dental Diagnostic Systems: Synergizing Wavelet Transform with Generative Adversarial Networks for Enhanced Image Data Fusion. Comput. Biol. Med. 2024, 182, 109241. [Google Scholar] [CrossRef] [PubMed]
- Abdulameer, A.G.; Mrah, M.M.; Bazerkan, M.; Al-Haddad, L.A.; Al-Karkhi, M.I. Machine Learning-Driven Power Prediction in Continuous Extrusion of Pure Titanium for Enhanced Structural Resilience under Extreme Loading. Discov. Mater. 2025, 5, 7. [Google Scholar] [CrossRef]
- Al-Haddad, L.A.; Jaber, A.A.; Dhahir, M.K.; Nagim, H.Y.; Algburi, Z.I. Characterization and Prediction of Femtosecond Laser Induced Tracks in Silver-Containing Zinc Phosphate Glass. CEUR Workshop Proc. 2024, 3870, 10–19. [Google Scholar]
- Ren, Q.; Wang, J. Research on Enterprise Digital-Level Classification Based on XGBoost Model. Sustainability 2023, 15, 2699. [Google Scholar] [CrossRef]
- Wang, Q.; Zou, X.; Chen, Y.; Zhu, Z.; Yan, C.; Shan, P.; Wang, S.; Fu, Y. XGBoost Algorithm Assisted Multi-Component Quantitative Analysis with Raman Spectroscopy. Spectrochim. Acta A Mol. Biomol. Spectrosc. 2024, 323, 124917. [Google Scholar] [CrossRef]
- Chen, T.; Guestrin, C. Xgboost: A Scalable Tree Boosting System. In Proceedings of the 22nd ACM SIGKDD International Conference on Knowledge Discovery and Data Mining, San Francisco, CA, USA, 13–17 August 2016; pp. 785–794. [Google Scholar]
- Wang, Y.; Li, J.; Wang, G.; Chen, G.; He, S. Prediction of Diesel Particulate Filter Regeneration Conditions and Diesel Engine Performance under Regeneration Mode Using AMSO-BPNN and Combined with XGBoost. Appl. Energy 2025, 377, 124341. [Google Scholar] [CrossRef]
- Sarow, S.A.; Flayyih, H.A.; Bazerkan, M.; Al-Haddad, L.A.; Al-Sharify, Z.T.; Ogaili, A.A.F. Advancing Sustainable Renewable Energy: XGBoost Algorithm for the Prediction of Water Yield in Hemispherical Solar Stills. Discov. Sustain. 2024, 5, 510. [Google Scholar] [CrossRef]
- Chugh, B.; Malik, N.; Gupta, D.; Alkahtani, B.S. A Probabilistic Approach Driven Credit Card Anomaly Detection with CBLOF and Isolation Forest Models. Alex. Eng. J. 2025, 114, 231–242. [Google Scholar] [CrossRef]











| Ref. | AI Approach | Methodology | Key Findings |
|---|---|---|---|
| [33] | Knowledge-Driven AI | Hybrid deep learning and gas path analysis | Achieved highly accurate fault detection with a maximum relative error of 0.36%, enabling real-time health monitoring of turbine components. |
| [34] | Hybrid Multi-Mode ML | Recurrent Neural Networks (RNNs) and Self-Organizing Maps (SOMs) | Improved diagnostic accuracy for multi-mode and concurrent faults without requiring prior knowledge of data. |
| [35] | Surrogate ML Models | Artificial Neural Networks (ANNs) and High-Dimensional Model Representation (HDMR) | Developed a gas turbine performance prediction model with <2.0% average error, supporting health monitoring and fault diagnosis. |
| [36] | Autoencoders and Clustering | Data-driven anomaly detection with unsupervised learning | Proposed an unsupervised approach to detect faults in real time without requiring labeled disruption data. |
| [37] | Ensemble ML | Neural Networks and Principal Component Analysis (PCA) | Designed an anomaly detection system for combustion chamber faults for early/improved maintenance plans. |
| [38] | Deep Learning and Signal Processing | Convolutional Neural Networks (CNNs) and Wavelet Transform | Demonstrated high fault classification accuracy using acoustic emissions. |
| [39] | Genetic Algorithm + CNN | Genetic Algorithm-optimized Support Vector Data Description (SVDD) | Developed a hybrid GA-SVDD model for anomaly detection, improving robustness in turbine health assessment. |
| [40] | Neural Network-Based Diagnostics | Multiple ML models compared and optimized for fault detection | Identified neural networks as the best-performing approach, achieving reliable fault classification across different turbine operating conditions. |
| [41] | Long Short-Term Memory (LSTM) | Deep learning model trained on failure data | Improved turbine availability and life cycle cost optimization by predicting degradation trends. |
| [42] | Comparative ML Analysis | ANN, SVM, Decision Trees, KNN, and Random Forest | ANN outperformed all the other algorithms, with 94.55% fault diagnosis accuracy for hydrogen-fueled turbines. |
| Type | Connection Type | Material | Well Dimension (mm) | Temperature Range (°C) |
|---|---|---|---|---|
| K | Internal Thread | Platinum | 80 | 0–1300 |
| Parameter | Value |
|---|---|
| Learning Rate (η) | 0.1 |
| Max Depth | 5 |
| Min Child Weight | 1 |
| Gamma | 0.1 |
| Subsample | 0.88 |
| Colsample_bytree | 0.88 |
| Lambda (λ) | 1.0 |
| Alpha (α) | 0.0 |
| Number of Trees (n estimators) | 100 |
| Algorithm | Accuracy | F1-Score | Precision | Recall |
|---|---|---|---|---|
| Artificial Neural Network | 95.4% | 95.1% | 95.6% | 94.7% |
| Decision Tree | 91.8% | 91.2% | 92.5% | 90.0% |
| Random Forest | 94.5% | 94.0% | 94.8% | 93.2% |
| Support Vector Machine | 92.3% | 91.9% | 92.7% | 91.0% |
| XGBoost (This study) | 97.2% | 96.8% | 97.5% | 96.1% |
Disclaimer/Publisher’s Note: The statements, opinions and data contained in all publications are solely those of the individual author(s) and contributor(s) and not of MDPI and/or the editor(s). MDPI and/or the editor(s) disclaim responsibility for any injury to people or property resulting from any ideas, methods, instructions or products referred to in the content. |
© 2025 by the authors. Licensee MDPI, Basel, Switzerland. This article is an open access article distributed under the terms and conditions of the Creative Commons Attribution (CC BY) license (https://creativecommons.org/licenses/by/4.0/).
Share and Cite
Bunyan, S.T.; Khan, Z.H.; Al-Haddad, L.A.; Dhahad, H.A.; Al-Karkhi, M.I.; Ogaili, A.A.F.; Al-Sharify, Z.T. Intelligent Thermal Condition Monitoring for Predictive Maintenance of Gas Turbines Using Machine Learning. Machines 2025, 13, 401. https://doi.org/10.3390/machines13050401
Bunyan ST, Khan ZH, Al-Haddad LA, Dhahad HA, Al-Karkhi MI, Ogaili AAF, Al-Sharify ZT. Intelligent Thermal Condition Monitoring for Predictive Maintenance of Gas Turbines Using Machine Learning. Machines. 2025; 13(5):401. https://doi.org/10.3390/machines13050401
Chicago/Turabian StyleBunyan, Sadiq T., Zeashan Hameed Khan, Luttfi A. Al-Haddad, Hayder Abed Dhahad, Mustafa I. Al-Karkhi, Ahmed Ali Farhan Ogaili, and Zainab T. Al-Sharify. 2025. "Intelligent Thermal Condition Monitoring for Predictive Maintenance of Gas Turbines Using Machine Learning" Machines 13, no. 5: 401. https://doi.org/10.3390/machines13050401
APA StyleBunyan, S. T., Khan, Z. H., Al-Haddad, L. A., Dhahad, H. A., Al-Karkhi, M. I., Ogaili, A. A. F., & Al-Sharify, Z. T. (2025). Intelligent Thermal Condition Monitoring for Predictive Maintenance of Gas Turbines Using Machine Learning. Machines, 13(5), 401. https://doi.org/10.3390/machines13050401

