Influence of Carbon Fiber Reinforcement on Mechanical and Thermal Behavior of PLA and PAHT in Additive Manufacturing
Abstract
1. Introduction
2. Materials and Methods
2.1. Materials
2.2. Printing Process
2.3. Specimen Design and Preparation
2.4. Mechanical Testing
2.5. Thermal Conductivity Testing
3. Results and Discussion
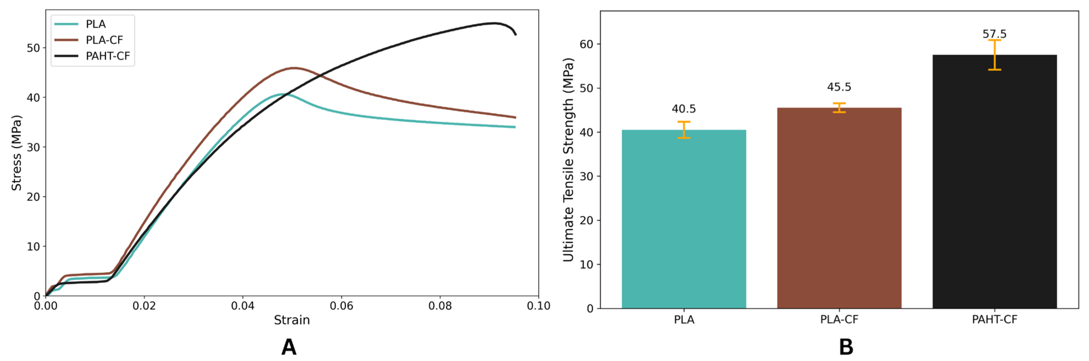
3.1. Tensile Strength
3.2. Impact Strength
3.3. Thermal Results
3.4. Printability Observations
4. Conclusions
Author Contributions
Funding
Data Availability Statement
Conflicts of Interest
References
- Balletti, C.; Ballarin, M.; Guerra, F. 3D Printing: State of the Art and Future Perspectives. J. Cult. Herit. 2017, 26, 172–182. [Google Scholar] [CrossRef]
- Ali, S.; Deiab, I.; Pervaiz, S. Optimizing the Properties of PHBV/PBAT Blend for Additive Manufacturing. Procedia CIRP 2025, 131, 7–12. [Google Scholar] [CrossRef]
- Alshihabi, M.; Kayacan, M.Y. Effect of Nanosized Carbon Nanotubes, Titanium Nitride and Cubic Boron Nitride Powders on Mechanical and Thermal Properties of SLA 3D Printed Resin Composites. Polym. Compos. 2024, 45, 15561–15573. [Google Scholar] [CrossRef]
- Thumsorn, S.; Prasong, W.; Kurose, T.; Ishigami, A.; Kobayashi, Y.; Ito, H. Rheological Behavior and Dynamic Mechanical Properties for Interpretation of Layer Adhesion in FDM 3D Printing. Polymers 2022, 14, 2721. [Google Scholar] [CrossRef]
- Patel, R.; Desai, C.; Kushwah, S.; Mangrola, M.H. A Review Article on FDM Process Parameters in 3D Printing for Composite Materials. Mater. Today Proc. 2022, 60, 2162–2166. [Google Scholar] [CrossRef]
- Bacciaglia, A.; Ceruti, A.; Liverani, A. Towards Large Parts Manufacturing in Additive Technologies for Aerospace and Automotive Applications. Procedia Comput. Sci. 2022, 200, 1113–1124. [Google Scholar] [CrossRef]
- Trivedi, A.K.; Gupta, M.K.; Singh, H. PLA Based Biocomposites for Sustainable Products: A Review. Adv. Ind. Eng. Polym. Res. 2023, 6, 382–395. [Google Scholar] [CrossRef]
- Alshihabi, M.; Ozkahraman, M.; Kayacan, M.Y. Enhancing the Reliability of a Robotic Arm through Lightweighting and Vibration Control with Modal Analysis and Topology Optimization. Mech. Based Des. Struct. Mach. 2025, 53, 1950–1974. [Google Scholar] [CrossRef]
- Madhavan Nampoothiri, K.; Nair, N.R.; John, R.P. An Overview of the Recent Developments in Polylactide (PLA) Research. Bioresour. Technol. 2010, 101, 8493–8501. [Google Scholar] [CrossRef]
- Ali, S.; Nouzil, I.; Mehra, V.; Eltaggaz, A.; Deiab, I.; Pervaiz, S. Integrated Optimization Scheme for 3D Printing of PLA-APHA Biodegradable Blends. Prog. Addit. Manuf. 2025, 10, 875–886. [Google Scholar] [CrossRef]
- Afrose, M.F.; Masood, S.H.; Iovenitti, P.; Nikzad, M.; Sbarski, I. Effects of Part Build Orientations on Fatigue Behaviour of FDM-Processed PLA Material. Prog. Addit. Manuf. 2016, 1, 21–28. [Google Scholar] [CrossRef]
- Joseph, T.M.; Kallingal, A.; Suresh, A.M.; Mahapatra, D.K.; Hasanin, M.S.; Haponiuk, J.; Thomas, S. 3D Printing of Polylactic Acid: Recent Advances and Opportunities. Int. J. Adv. Manuf. Technol. 2023, 125, 1015–1035. [Google Scholar] [CrossRef]
- Liu, Z.; Wang, Y.; Wu, B.; Cui, C.; Guo, Y.; Yan, C. A Critical Review of Fused Deposition Modeling 3D Printing Technology in Manufacturing Polylactic Acid Parts. Int. J. Adv. Manuf. Technol. 2019, 102, 2877–2889. [Google Scholar] [CrossRef]
- Rajpurohit, S.R.; Dave, H.K. Effect of Process Parameters on Tensile Strength of FDM Printed PLA Part. Rapid Prototyp. J. 2018, 24, 1317–1324. [Google Scholar] [CrossRef]
- Yang, Y.; Zhang, L.; Xiong, Z.; Tang, Z.; Zhang, R.; Zhu, J. Research Progress in the Heat Resistance, Toughening and Filling Modification of PLA. Sci. China Chem. 2016, 59, 1355–1368. [Google Scholar] [CrossRef]
- Schyns, Z.O.G.; Shaver, M.P. Mechanical Recycling of Packaging Plastics: A Review. Macromol. Rapid Commun. 2021, 42, 2000415. [Google Scholar] [CrossRef]
- Taib, N.-A.A.B.; Rahman, M.R.; Huda, D.; Kuok, K.K.; Hamdan, S.; Bakri, M.K.B.; Julaihi, M.R.M.B.; Khan, A. A Review on Poly Lactic Acid (PLA) as a Biodegradable Polymer. Polym. Bull. 2023, 80, 1179–1213. [Google Scholar] [CrossRef]
- Pathek, I.A.; da Silva, J.R.F.; Lima, D.D.; Limberger, I.F.; Buenos, A.A.; Scheuer, C.J. Assessment of Carbon Fiber Incorporation Effects on Overall Characteristics and Properties of 3D-Printed PLA. J. Braz. Soc. Mech. Sci. Eng. 2024, 46, 640. [Google Scholar] [CrossRef]
- Li, Y.; Gao, S.; Dong, R.; Ding, X.; Duan, X. Additive Manufacturing of PLA and CF/PLA Binding Layer Specimens via Fused Deposition Modeling. J. Mater. Eng. Perform. 2018, 27, 492–500. [Google Scholar] [CrossRef]
- Wissler, M. Graphite and Carbon Powders for Electrochemical Applications. J. Power Sources 2006, 156, 142–150. [Google Scholar] [CrossRef]
- Nasir, S.; Hussein, M.Z.; Zainal, Z.; Yusof, N.A. Carbon-Based Nanomaterials/Allotropes: A Glimpse of Their Synthesis, Properties and Some Applications. Materials 2018, 11, 295. [Google Scholar] [CrossRef]
- Matthews, A.; Eskildsen, S.S. Engineering Applications for Diamond-like Carbon. Diam. Relat. Mater. 1994, 3, 902–911. [Google Scholar] [CrossRef]
- Falcao, E.H.; Wudl, F. Carbon Allotropes: Beyond Graphite and Diamond. J. Chem. Technol. Biotechnol. 2007, 82, 524–531. [Google Scholar] [CrossRef]
- Yuan, S.; Zhang, C.; Amin, M.; Fan, H.; Liu, M. Development of a Cutting Force Prediction Model Based on Brittle Fracture for Carbon Fiber Reinforced Polymers for Rotary Ultrasonic Drilling. Int. J. Adv. Manuf. Technol. 2015, 81, 1223–1231. [Google Scholar] [CrossRef]
- Kromoser, B.; Preinstorfer, P.; Kollegger, J. Building Lightweight Structures with Carbon-Fiber-Reinforced Polymer-Reinforced Ultra-High-Performance Concrete: Research Approach, Construction Materials, and Conceptual Design of Three Building Components. Struct. Concr. 2019, 20, 730–744. [Google Scholar] [CrossRef]
- Ahmad, H.; Markina, A.A.; Porotnikov, M.V.; Ahmad, F. A Review of Carbon Fiber Materials in Automotive Industry. IOP Conf. Ser. Mater. Sci. Eng. 2020, 971, 032011. [Google Scholar] [CrossRef]
- Tang, S.; Hu, C. Design, Preparation and Properties of Carbon Fiber Reinforced Ultra-High Temperature Ceramic Composites for Aerospace Applications: A Review. J. Mater. Sci. Technol. 2017, 33, 117–130. [Google Scholar] [CrossRef]
- Endo, M.; Hayashi, T.; Kim, Y.A.; Muramatsu, H. Development and Application of Carbon Nanotubes. Jpn. J. Appl. Phys. 2006, 45, 4883. [Google Scholar] [CrossRef]
- Dicks, A.L. The Role of Carbon in Fuel Cells. J. Power Sources 2006, 156, 128–141. [Google Scholar] [CrossRef]
- García, E.; Núñez, P.J.; Caminero, M.A.; Chacón, J.M.; Kamarthi, S. Effects of Carbon Fibre Reinforcement on the Geometric Properties of PETG-Based Filament Using FFF Additive Manufacturing. Compos. Part B Eng. 2022, 235, 109766. [Google Scholar] [CrossRef]
- Cao, M.; Cui, T.; Yue, Y.; Li, C.; Guo, X.; Jia, X.; Wang, B. Preparation and Characterization for the Thermal Stability and Mechanical Property of PLA and PLA/CF Samples Built by FFF Approach. Materials 2023, 16, 5023. [Google Scholar] [CrossRef]
- Zach, T.F.; Dudescu, M.C.; Bere, P. High-Temperature Tensile Performance of Fused Filament Fabricated Discontinuous Carbon Fiber-Reinforced Polyamide. Polymers 2025, 17, 1732. [Google Scholar] [CrossRef]
- Dimitrellou, S.; Iakovidis, I.; Psarianos, D.-R. Mechanical Characterization of Polylactic Acid, Polycarbonate, and Carbon Fiber-Reinforced Polyamide Specimens Fabricated by Fused Deposition Modeling. J. Mater. Eng. Perform. 2024, 33, 3613–3626. [Google Scholar] [CrossRef]
- Sadaghian, H.; Khalilzadehtabrizi, S.; Farzam, M.; Dehghan, S. Behavior of 3D-Printed Polymers under Monotonic Torsion—A Database of 15 Different Materials. Addit. Manuf. 2022, 60, 103251. [Google Scholar] [CrossRef]
- Condruz, M.-R.; Paraschiv, A.; Badea, T.-A.; Useriu, D.; Frigioescu, T.-F.; Badea, G.; Cican, G. A Study on Mechanical Properties of Low-Cost Thermoplastic-Based Materials for Material Extrusion Additive Manufacturing. Polymers 2023, 15, 2981. [Google Scholar] [CrossRef]
- Zaharia, S.-M.; Pascariu, I.S.; Chicos, L.-A.; Buican, G.R.; Pop, M.A.; Lancea, C.; Stamate, V.M. Material Extrusion Additive Manufacturing of the Composite UAV Used for Search-and-Rescue Missions. Drones 2023, 7, 602. [Google Scholar] [CrossRef]
- Belei, C.; Joeressen, J.; Amancio-Filho, S.T. Fused-Filament Fabrication of Short Carbon Fiber-Reinforced Polyamide: Parameter Optimization for Improved Performance under Uniaxial Tensile Loading. Polymers 2022, 14, 1292. [Google Scholar] [CrossRef] [PubMed]
- Li, Q.; Rao, R.; Hong, X.; Hu, H.; Li, Y.; Gong, Z.; Zheng, Y. Thermal Conductive Nylon 6 Composites Using Hybrid Fillers to Construct a Three-Dimensional Thermal Conductive Network. Polym. Compos. 2024, 45, 6169–6183. [Google Scholar] [CrossRef]
- Seki, Y.; Kizilkan, E.; İşbilir, A.; Sarikanat, M.; Altay, L. Enhanced In-Plane and through-Plane Thermal Conductivity and Mechanical Properties of Polyamide 4.6 Composites Loaded with Hybrid Carbon Fiber, Synthetic Graphite and Graphene. Polym. Compos. 2021, 42, 4630–4642. [Google Scholar] [CrossRef]
- Limpadapun, K.; Sukmanee, J. A Study of an Effect on Moisture from 3D Printer Filament Drying Processes. Key Eng. Mater. 2021, 902, 101–106. [Google Scholar] [CrossRef]
- Mu, W.; Chen, X.; Li, S.; Sun, Y.; Wang, Q.; Na, J. Mechanical Performances Analysis and Prediction of Short Plant Fiber-Reinforced PLA Composites. Polymers 2023, 15, 3222. [Google Scholar] [CrossRef] [PubMed]
- Cao, M.; Cui, T.; Yue, Y.; Li, C.; Guo, X.; Jia, X.; Wang, B. Investigation of Carbon Fiber on the Tensile Property of FDM-Produced PLA Specimen. Polymers 2022, 14, 5230. [Google Scholar] [CrossRef] [PubMed]
- Travieso-Rodriguez, J.A.; Jerez-Mesa, R.; Llumà, J.; Traver-Ramos, O.; Gomez-Gras, G.; Roa Rovira, J.J. Mechanical Properties of 3D-Printing Polylactic Acid Parts Subjected to Bending Stress and Fatigue Testing. Materials 2019, 12, 3859. [Google Scholar] [CrossRef]
- Kumar, K.R.; Mohanavel, V.; Kiran, K. Mechanical Properties and Characterization of Polylactic Acid/Carbon Fiber Composite Fabricated by Fused Deposition Modeling. J. Mater. Eng. Perform. 2022, 31, 4877–4886. [Google Scholar] [CrossRef]
- ASTM D638; Standard Test Method for Tensile Properties of Plastics. ASTM International: West Conshohocken, PA, USA, 2014.
- ASTM D256; Standard Test Methods for Determining the Izod Pendulum Impact Resistance of Plastics. ASTM International: West Conshohocken, PA, USA, 2018.
- Mukherji, D. Thermal Conductivity of Polymers: A Simple Matter Where Complexity Matters. Macromol. Rapid Commun. 2024, 45, 2400517. [Google Scholar] [CrossRef]
- Huang, C.; Qian, X.; Yang, R. Thermal Conductivity of Polymers and Polymer Nanocomposites. Mater. Sci. Eng. R Rep. 2018, 132, 1–22. [Google Scholar] [CrossRef]






| Property | Unit | PLA | PLA-CF | PAHT-CF |
|---|---|---|---|---|
| Tensile Strength | MPa | 38 ± 4 [41] | 49 [42] | 50 ± 5 [32] |
| Young’s Modulus | GPa | 1.04 ± 0.2 [42] | 1.26 [42] | 4.2 ± 0.3 [33] |
| Elongation at Break | % | 6.5 ± 0.8 [43] | 7.81 [42] | 5.7 ± 0.4 [33] |
| Impact Strength (Izod, notched) | kJ/m2 | 4.2 ± 0.5 [43] | 4.46 ± 2 [44] | 12.7 ± 0.6 [33] |
| Parameter | PLA | PLA-CF | PAHT-CF | Unit |
|---|---|---|---|---|
| Nozzle Temperature | 220 | 230 | 290 | °C |
| Bed Temperature | 55 | 55 | 100 | °C |
| Layer Height | 0.2 | 0.2 | 0.2 | mm |
| Print Speed | 60 | 50 | 40 | mm/s |
| Infill Density | 100 | 100 | 100 | % |
| Nozzle Diameter | 0.4 | 0.4 | 0.4 | mm |
| Material | Tensile Sample (g) | Impact Sample (g) | Thermal Conductivity Sample (g) |
|---|---|---|---|
| PLA | 5.95 ± 0.007 | 2.50 ± 0.007 | 6.11 ± 0.01 |
| PLA-CF | 5.69 ± 0.021 | 2.39 ± 0.014 | 5.8 ± 0.007 |
| PAHT-CF | 5.15 ± 0.212 | 2.25 ± 0.000 | 5.5 ± 0.001 |
Disclaimer/Publisher’s Note: The statements, opinions and data contained in all publications are solely those of the individual author(s) and contributor(s) and not of MDPI and/or the editor(s). MDPI and/or the editor(s) disclaim responsibility for any injury to people or property resulting from any ideas, methods, instructions or products referred to in the content. |
© 2025 by the authors. Licensee MDPI, Basel, Switzerland. This article is an open access article distributed under the terms and conditions of the Creative Commons Attribution (CC BY) license (https://creativecommons.org/licenses/by/4.0/).
Share and Cite
Alshihabi, M.; El Said, M.; Alshami, A.; Ali, S.; Deiab, I. Influence of Carbon Fiber Reinforcement on Mechanical and Thermal Behavior of PLA and PAHT in Additive Manufacturing. Machines 2025, 13, 985. https://doi.org/10.3390/machines13110985
Alshihabi M, El Said M, Alshami A, Ali S, Deiab I. Influence of Carbon Fiber Reinforcement on Mechanical and Thermal Behavior of PLA and PAHT in Additive Manufacturing. Machines. 2025; 13(11):985. https://doi.org/10.3390/machines13110985
Chicago/Turabian StyleAlshihabi, Mamoun, Mahdi El Said, Abdussalam Alshami, Shafahat Ali, and Ibrahim Deiab. 2025. "Influence of Carbon Fiber Reinforcement on Mechanical and Thermal Behavior of PLA and PAHT in Additive Manufacturing" Machines 13, no. 11: 985. https://doi.org/10.3390/machines13110985
APA StyleAlshihabi, M., El Said, M., Alshami, A., Ali, S., & Deiab, I. (2025). Influence of Carbon Fiber Reinforcement on Mechanical and Thermal Behavior of PLA and PAHT in Additive Manufacturing. Machines, 13(11), 985. https://doi.org/10.3390/machines13110985

