Developing Robust Safety Protocols for Radiosurgery within Patient Positioning System Framework
Abstract
1. Introduction
- Patient Positioning System Characteristics: Here, we explore the detailed design elements of PPS, focusing on sensor and controller mechanisms, and how they contribute to the system’s overall functionality and safety [10].
- Comparison of Control Systems: This critical section compares single-loop and dual-loop control systems, presenting data and research findings that highlight the superiority of dual-loop systems in terms of precision and reliability.
- Safety Protocols and System Integration: This part discusses the advanced safety protocols integrated into the PPS, emphasizing their importance in enhancing patient safety and treatment outcomes [11].
- Results: This section shows the testing outcomes, with clear evidence of how well the dual-loop system improves accuracy and quick response to errors.
- Discussion and Future Directions: The section summarizes the findings of the paper and discusses potential areas for future research and development in the field of PPS and radiosurgery.
- Conclusion: The final section summarizes the findings of the paper and discusses potential areas for future research and development in the field of PPS and radiosurgery.
2. Patient Positioning System Characteristics
2.1. Design Overview
2.1.1. The Linear Rail System
2.1.2. The Linkage System
2.1.3. Tabletop
2.2. Patient Positioning System Coordinate System
- X-axis is represented by the Red color (R).
- Y-axis is represented by the Green color (G).
- Z-axis is represented by the Blue color (B).
2.3. Design Components
2.3.1. Drives
2.3.2. Controller
- High Processing Capacity: Capable of managing up to 16 axes simultaneously at a high update rate of 5 kHz. This power is crucial for executing intricate motion sequences in real time, a fundamental requirement in precision-driven radiosurgery.
- Dual EtherCAT Ports: The inclusion of two EtherCAT ports provides a robust mechanism for network failure detection and swift recovery, vital in maintaining continuous operation and ensuring patient safety [14].
- Gigabit Ethernet Connectivity: Includes an Ethernet host communication port capable of supporting speeds up to 1GbE, ensuring rapid data transfer and efficient communication.
- Multiple Communication Options: Equipped with two RS232 serial communication ports, offering versatile connectivity and facilitating easy integration with various peripherals.
- Mounting Flexibility: Offers both panel and Din-rail mounting options, allowing for customization based on specific operational requirements.
- LED Indicators: The inclusion of LED indicators provides immediate visual feedback regarding the system’s operational status, aiding in monitoring and maintenance.
2.3.3. Kollmorgen Servo Motors
2.3.4. Secondary Encoder
3. Comparison of Control Systems
3.1. Single Loop Control
3.1.1. Cascaded Control Loops
- Current Loop: This is the innermost control loop and is responsible for regulating the current in the system.
- Velocity Loop: This loop controls the speed of the system and receives its command from the outer position loop.
- Position Loop: This is the outermost loop and generates a command that is fed into the velocity loop.
- The Position Loop generates a command for the Velocity Loop.
- The Velocity Loop, in turn, generates a command for the Current Loop.
3.1.2. Cascaded Control Loops Transfer Functions
3.2. Dual-Loop Control
Dual Loop Basics
- Load position feedback: Serves as the input for the Position Loop.
- Motor position feedback: Acts as the input for the Velocity Loop, as well as for the motor’s commutation.
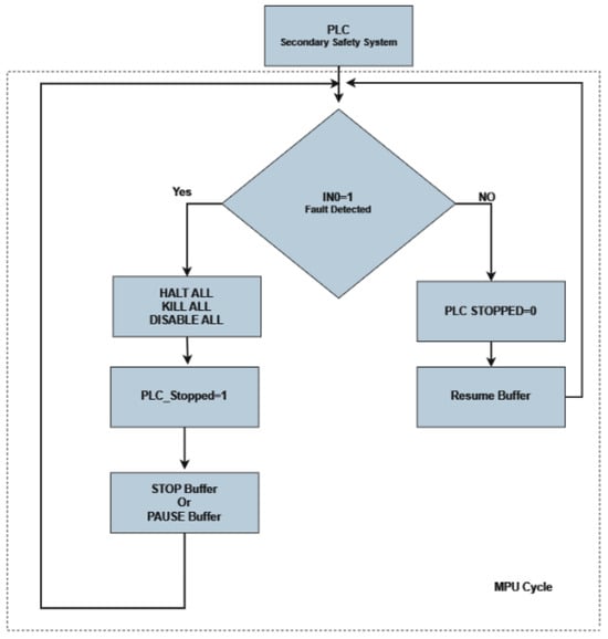
4. Safety Protocols and System Integration
4.1. Implementation and Safety in Patient Positioning System
4.2. Fault Classification
- Axis Faults: Pertaining to motor motion. These faults primarily arise from issues related to the mechanical components responsible for movement.
- System Faults: Directly associated with the controller program. These faults can originate from software glitches, erroneous commands, or disruptions in the control processes.
4.3. PPS Internal Safety Conditions
- Target Position Monitoring: It is vital that the machine’s target position stays within an allowable range. For a sequential understanding of how this monitoring occurs, please consult the flowchart in Figure 20.
- Left/Right Limit Check: This safety feature ensures that the machine operates within the defined left and right boundaries (Figure 22).
5. Results
5.1. Analysis of DualLoop vs. SingleLoop Systems
5.2. Measurement Methodology
5.2.1. Data Collection Protocol
- Fixing the Y and Z-axes and moving along the X-axis from its minimum to maximum limit. This movement was repeated three times to ensure the consistency and repeatability of the results.
- Conducting similar movements along the Y-axis, with the X and Z-axes held stationary.
- Finally, repeating the procedure along the Z-axis while keeping the X and Y-axes fixed.
5.2.2. Error Calculation
5.3. Visualization Analysis
5.4. Internal Safety Conditions Test
5.4.1. Encoder Slipping
- The blue line represents the encoder readings across various time points.
- At time point 4 (marked by the red dashed line), a significant spike in the readings indicates the slipping event.
- Following this event, the encoder readings drop to zero, as shown by the portion of the graph following time point 4. This drop to zero, highlighted by the green dashed line, represents the system’s ’kill motion’ response, effectively stopping all motion for safety.
- These time points are measured instances that correspond to the data collection frequency, such as every second or millisecond, as defined by the system’s monitoring capabilities.
5.4.2. Left and Right Limits Test
- Normal Operation: The blue line shows normal operation within the allowable range.
- Limit Breach: At time point 4 (red dashed line), the machine position drops below the minimum allowable limit (100), indicating a breach of the left limit.
- Correction Motion: Immediately after the breach, at time point 5 (green dashed line), the system responds by applying a corrective motion, bringing the machine position back into the allowable range.
- Normal Operation: The purple line indicates normal operation within the allowable range.
- Limit Breach: At time point 7 (orange dashed line), the machine position exceeds the maximum allowable limit (1400), signaling a breach of the right limit.
- Correction Motion: Following this breach, at time point 8 (green dashed line), the system executes a corrective motion in the opposite direction, ensuring the machine returns to within the safe operating range.
5.4.3. Digital Safety Signal from PLC
- The blue line shows the machine’s motion over time, initially moving continuously.
- At time point 11, marked by the red dot, the system receives a critical signal from the PLC.
- Following the reception of this signal, the machine’s motion stops abruptly, as indicated by the blue line remaining constant after time point 11.
6. Discussion
Practical Implications and Future Directions
7. Conclusions
8. Patents
Author Contributions
Funding
Data Availability Statement
Acknowledgments
Conflicts of Interest
References
- Sadashiva, N.; Tripathi, M. Safety checklist for gamma knife radiosurgery. Asian J. Neurosurg. 2019, 14, 1308–1311. [Google Scholar] [CrossRef] [PubMed]
- Johnson, K.L.; Patel, S.R. Enhancing Precision in Radiosurgery: A Comparative Analysis of Single-Loop and Dual-Loop Control Systems in Patient Positioning. J. Med. Robot. Autom. 2022, 28, 455–467. [Google Scholar]
- Nguyen, H.T.; Garcia, M. Integrating Advanced Safety Protocols in Radiosurgical Patient Positioning Systems: Impacts on Clinical Outcomes. Int. J. Radiosurgery Patient Saf. 2021, 19, 122–134. [Google Scholar]
- Siemens. SOMATOM go. Platform—CT Scanners for Radiation Therapy Planning. Available online: https://www.siemens-healthineers.com/en-us/radiotherapy/ct-for-rt/somatomgoup (accessed on 18 January 2024).
- Samsung Hospital. Introduction to Radiotherapy Process. Available online: https://www.samsunghospital.com/ (accessed on 18 January 2024).
- gKteso GmbH. 6 DoF Couch for Medical Physicists. Available online: https://www.radiotherapy-patient-system.com/medical-physicists/6-dof-couch/ (accessed on 18 January 2024).
- PI (Physik Instrumente). Hexapods Enable Precise 6-Axis Patient Positioning Couches for Radiotherapy. Available online: https://www.pi-usa.us/en/tech-blog/hexapods-enable-precise-6-axis-patient-positioning-couches-for-radiotherapy (accessed on 18 January 2024).
- Saadah, A.; Medlin, D.; Saud, J.; Zheng, X.R.; Husi, G. A State-of-the-Art Design: Applying Forward Kinematics to Improve Patient Positioning in Radiosurgery. In Proceedings of the 2023 International Conference on Microelectronics (ICM), Abu Dhabi, United Arab Emirates, 17–20 December 2023; pp. 86–90. [Google Scholar]
- Das, I.J.; Dawes, S.L.; Dominello, M.M.; Kavanagh, B.; Miyamoto, C.T.; Pawlicki, T.; Santanam, L.; Vinogradskiy, Y.; Yeung, A.R. Quality and safety considerations in stereotactic radiosurgery and stereotactic body radiation therapy: An ASTRO safety white paper update. Pract. Radiat. Oncol. 2022, 12, e253–e268. [Google Scholar] [CrossRef] [PubMed]
- Saadah, A.; Medlin, D.; Saud, J.; Zheng, X.R.; Géza, H. Kinematics Study for Linkage System (Parallel Robotics System): Linkage system of patient positioning system PPS to accurately position a human body for radiosurgery treatment. In Proceedings of the 2023 Advances in Science and Engineering Technology International Conferences (ASET), Dubai, United Arab Emirates, 20–23 February 2023; pp. 1–6. [Google Scholar]
- Kim, K.H.; Lee, H.; Sohn, M.J.; Mun, C.W. In-house developed surface-guided repositioning and monitoring system to complement in-room patient positioning system for spine radiosurgery. Prog. Med. Phys. 2021, 32, 40–49. [Google Scholar] [CrossRef]
- Gerlach, S.; Schlaefer, A. Robotic systems in radiotherapy and radiosurgery. Curr. Robot. Rep. 2022, 3, 9–19. [Google Scholar] [CrossRef]
- Palmer, J.D.; Sebastian, N.T.; Chu, J.; DiCostanzo, D.; Bell, E.H.; Grecula, J.; Arnett, A.; Blakaj, D.M.; McGregor, J.; Elder, J.B.; et al. Single-isocenter multitarget stereotactic radiosurgery is safe and effective in the treatment of multiple brain metastases. Adv. Radiat. Oncol. 2020, 5, 70–76. [Google Scholar] [CrossRef] [PubMed]
- Al-Hallaq, H.; Batista, V.; Kügele, M.; Ford, E.; Viscariello, N.; Meyer, J. The role of surface-guided radiation therapy for improving patient safety. Radiother. Oncol. 2021, 163, 229–236. [Google Scholar] [CrossRef] [PubMed]
- Shi, J.; Gu, H.; Shi, C. Research and Realization of Servo Control System Based on Medical Centrifuge. J. Phys. Conf. Ser. 2022, 2383, 012153. [Google Scholar] [CrossRef]
- Iafolla, L.; Filipozzi, M.; Freund, S.; Zam, A.; Rauter, G.; Cattin, P.C. Proof of concept of a novel absolute rotary encoder. Sens. Actuators Phys. 2020, 312, 112100. [Google Scholar] [CrossRef]
- Sabarianand, D.V.; Karthikeyan, P.; Muthuramalingam, T. A review on control strategies for compensation of hysteresis and creep on piezoelectric actuators based micro systems. Mech. Syst. Signal Process. 2020, 140, 106634. [Google Scholar] [CrossRef]
- Gambhire, S.J.; Kishore, D.R.; Londhe, P.S.; Pawar, S.N. Review of sliding mode based control techniques for control system applications. Int. J. Dyn. Control. 2021, 9, 363–378. [Google Scholar] [CrossRef]
- Yang, L.; Zhang, L. Motion control in magnetic microrobotics: From individual and multiple robots to swarms. Annu. Rev. Control Robot. Auton. Syst. 2021, 4, 509–534. [Google Scholar] [CrossRef]
- Azarkaman, A.; Deilamani, P.R.; Ghorbani, N. Medical Devices Engineering Textbook 1; Nobel TM: Tehran, Iran, 2022. [Google Scholar]
- Wang, K.; Johnson, C.W.; Bennett, K.C.; Johnson, P.A. Predicting fault slip via transfer learning. Nat. Commun. 2021, 12, 7319. [Google Scholar] [CrossRef] [PubMed]
- Stoicuta, O.; Riurean, S.; Burian, S.; Leba, M.; Ionica, A. Application of optical communication for an enhanced health and safety system in underground mine. Sensors 2023, 23, 692. [Google Scholar] [CrossRef] [PubMed]
- Pal, A.; Restrepo, V.; Goswami, D.; Martinez, R.V. Exploiting mechanical instabilities in soft robotics: Control, sensing, and actuation. Adv. Mater. 2021, 33, 2006939. [Google Scholar] [CrossRef] [PubMed]
























| Length (z) [mm] | Width (x) [mm] | Height (y) [mm] | Mass (kg) |
|---|---|---|---|
| 3098.8 | 1179.3 | 3022.6 | 2000 |
| Motor Type | Function | Specifications | Rated Torque (Nm) |
|---|---|---|---|
| AKM23F | Linear Motion | Compact size, high torque-to-inertia ratio | 1.18 Stall, 3.88 Peak |
| AKM32E | Table Rotary | Higher power capacity, robust design | 2.04 Stall, 5.97 Peak |
| AKM53G | Linkage Control (3 units) | High torque output, durability | 11.4 Stall, 29.7 Peak |
| AKM23F | Table Top Motor | Precise control, high responsiveness | 1.18 Stall, 3.88 Peak |
| Control System | Axis | Statistical Measures (mm) | |||
|---|---|---|---|---|---|
| Mean | Standard Deviation | Min | Max | ||
| Single Loop | X-axis | 0.4752 | 0.5962 | 0.0 | 2.8304 |
| Y-axis | 0.0444 | 0.0816 | −0.0321 | 0.4307 | |
| Z-axis | 1.4713 | 2.4429 | 0.0 | 10.7805 | |
| Dual Loop | X-axis | 0.0866 | 0.0582 | 0.0 | 0.3356 |
| Y-axis | 0.0333 | 0.0430 | −0.0213 | 0.2243 | |
| Z-axis | 0.0468 | 0.0339 | 0.0 | 0.2051 | |
Disclaimer/Publisher’s Note: The statements, opinions and data contained in all publications are solely those of the individual author(s) and contributor(s) and not of MDPI and/or the editor(s). MDPI and/or the editor(s) disclaim responsibility for any injury to people or property resulting from any ideas, methods, instructions or products referred to in the content. |
© 2024 by the authors. Licensee MDPI, Basel, Switzerland. This article is an open access article distributed under the terms and conditions of the Creative Commons Attribution (CC BY) license (https://creativecommons.org/licenses/by/4.0/).
Share and Cite
Saadah, A.; Fadgyas, L.; Medlin, D.; Saud, J.; Henderson, J.; Koroknai, T.; Koroknai, M.; Menyhárt, L.; Takacs, D.; Panko, P.; et al. Developing Robust Safety Protocols for Radiosurgery within Patient Positioning System Framework. Machines 2024, 12, 106. https://doi.org/10.3390/machines12020106
Saadah A, Fadgyas L, Medlin D, Saud J, Henderson J, Koroknai T, Koroknai M, Menyhárt L, Takacs D, Panko P, et al. Developing Robust Safety Protocols for Radiosurgery within Patient Positioning System Framework. Machines. 2024; 12(2):106. https://doi.org/10.3390/machines12020106
Chicago/Turabian StyleSaadah, Alaa, Laszlo Fadgyas, Donald Medlin, Jad Saud, Jason Henderson, Tibor Koroknai, Máté Koroknai, Levente Menyhárt, David Takacs, Peter Panko, and et al. 2024. "Developing Robust Safety Protocols for Radiosurgery within Patient Positioning System Framework" Machines 12, no. 2: 106. https://doi.org/10.3390/machines12020106
APA StyleSaadah, A., Fadgyas, L., Medlin, D., Saud, J., Henderson, J., Koroknai, T., Koroknai, M., Menyhárt, L., Takacs, D., Panko, P., Zheng, X., Takacs, E., & Husi, G. (2024). Developing Robust Safety Protocols for Radiosurgery within Patient Positioning System Framework. Machines, 12(2), 106. https://doi.org/10.3390/machines12020106

