Abstract
The fourth industrial revolution (Industry 4.0) brought significant changes in manufacturing, driven by technologies like artificial intelligence (AI), Internet of Things (IoT), 5G, robotics, and big data analytics. For industries to remain competitive, the primary goals must be the improvement of the efficiency and safety of machinery, the reduction of production costs, and the enhancement of product quality. Predictive maintenance (PdM) utilizes historical data and AI models to diagnose equipment’s health and predict the remaining useful life (RUL), providing critical insights for machinery effectiveness and product manufacturing. This prediction is a critical strategy to maximize the useful life of equipment, especially in large-scale and important infostructures. This study focuses on developing an unsupervised machine state-classification solution utilizing real-world industrial measurements collected from a pneumatic pressing machine. Unsupervised machine learning (ML) models were tested to diagnose and output the working state of the pressing machine at each given point (offline, idle, pressing, defective). Our research contributes to extracting valuable insights regarding real-world industrial settings for PdM and production efficiency using unsupervised ML, promoting operation safety, cost reduction, and productivity enhancement in modern industries.
1. Introduction
The fourth industrial revolution (Industry 4.0) resulted in the convergence of new technologies such as artificial intelligence (AI), the Internet of Things (IoT), 5G technology, robotics, and big data analytics, which brought significant changes in the enhancement of production processes and smart manufacturing. Modern applications will focus on sustainability and resilience, increasing safety, reliability, interconnection with human operators, and the industry’s overall productivity. Additionally, a significant improvement in sensing technologies and cyber-physical systems enables the monitoring and collection of raw heterogeneous data in high velocity, variability, veracity, volume, and value (the Big Data five Vs) [1]. All of these aspects provide a prosperous ground for the implementation of predictive maintenance (PdM), monitoring critical process parameters, and predicting the health state or the remaining useful life (RUL) of machinery equipment [2,3,4]. Predictive maintenance (PdM) relies on the use of historical data [1] to provide predictions about the production process, information about the health state of the equipment, and prognoses regarding the remaining useful life (RUL) of the machinery, leading to more efficient maintenance scheduling and management [5,6]. PdM can reduce overall maintenance costs by 20% and reduce machine downtime by 5% [7].
Furthermore, according to [8], PdM can eliminate breakdowns by 70% to 75%, returning ten times the investment by increasing production by 20% to 25%. However, embracing the PdM approach is challenging. Some drawbacks include collecting significant failure data, handling unstructured raw data from heterogeneous sources, and the periodic optimization and re-training of PdM models with recent historical data [8,9]. Ref. [10] proposed a PdM ML solution for the RUL prediction of smelting pots. In their study, the authors overcame the drawback of collecting high-volume input measurements by treating the RUL prediction as a classification task, i.e., by calculating malfunction likelihoods, data availability and prediction performances were increased. For PdM solutions, supervised ML algorithms are commonly used, but unsupervised algorithms can play a valuable role in prediction and final decisions. Despite their significant advantages and essential role in new-era industries, ML techniques still present some limitations, especially in industrial environments. The main limitations of supervised ML algorithms include the following: the need for a large amount of labeled data, which, in real-world industries, may denote a challenging and expensive approach [11]. Moreover, the potential of model overfitting is evident, where algorithms that have trained in one industrial environment may lack the ability to be generalized [12]. The limitations of unsupervised ML algorithms include the following: communication errors and sensors fault inputs are commonly found, leading to noisy data that can degrade the performance and accuracy of the algorithm [12], and in many cases, unsupervised techniques are computationally expensive, especially with the vast amount of data that industries generate [13]. Our study aims to provide a classification solution regarding heavy machinery in certain industries while evaluating the performance of established and state-of-the-art unsupervised machine learning (ML) algorithms. The output will extract crucial information regarding the working state of the equipment and the diagnosis of a pre-failure condition in the context of PdM. A data analysis procedure will be conducted following data collection. Data analysis techniques are vital when dealing with the heterogeneous data that we usually encounter in industrial environments. Hence, this research aims to develop a PdM model based on real-world data collected from a pneumatic pressing machine. The data refer to four stages of the pressing machine—specifically, offline mode, idle mode, pressing mode and defective.
Our research is structured in two distinct stages. The first stage focuses on condition-based maintenance (CBM) approaches to diagnose the working state of the machine, while the second stage, which is presented in this paper, focuses on state classification and is developed based on historical data. Concerning the decision-making process, we examined typical AI models, such as K-means, DBSCAN, the Gaussian mixture model, hierarchical clustering, mean shift and spectral clustering, which were evaluated based on visualization, silhouette score, homogeneity and completeness. The rationale behind selecting these algorithms is that they are among the most well-known and extensively utilized in the field [14,15,16]. Thus, it was essential to have a direct comparison between them. The results will be compared to provide valuable information about the health state of the equipment.
This paper is structured as follows: Section 2 provides a literature background; Section 3 describes the experimental system and presents the data acquisition methods and the characteristics of the collected data; Section 4 explains the models and the metrics employed; Section 5 showcases and discusses the outputted results; and Section 6 offers a brief conclusion and suggests directions for future research.
2. Literature Review
Building on the foundational understanding of PdM outlined in the introduction, the esteemed literature is now directed toward optimal maintenance methods as businesses seek to remain competitive, resilient, and sustainable [17]. Over the years, the methods used in equipment maintenance have evolved to improve time utilization, minimize cost, and enhance product quality [18]. An initial literature analysis indicates that numerous definitions exist for the term maintenance [19,20]. Based on the Swedish standard SS-EN 13306 [21] maintenance denotes a ‘Combination of all technical, administrative and managerial actions during the life cycle of an item intended to retain it in, or restore it to, a state in which it can perform the required function’. Three main maintenance categories were identified: corrective, preventive, and predictive [22,23,24]. However, an extension of PdM (prescriptive maintenance) arises, answering the questions, ‘What should be done for maintenance?’ and ‘How should it be done?’ [25]. More specifically, corrective maintenance (also known as run-to-failure maintenance) is a maintenance strategy that focuses on repairing equipment or system components after the malfunction has occurred and on restoring the equipment to a functional state [26,27]. Ref. [28] proposed that replacements or repairs are performed only when the critical component is fully worn out and corrective maintenance fails. However, despite the merits of corrective maintenance, the malfunction of the system can lead to unexpected downtime and unwanted events, and, more importantly, it endangers the operators’ safety and the system’s reliability.
On the other hand, preventive maintenance depicts the maintenance strategy performed periodically in specific scheduled time sequences regardless of whether the system is malfunctioning, reducing the probability of failure [29]. While this approach is more effective in preventing failures compared to corrective maintenance, it often leads to unnecessary corrective actions, causing increased operational costs and machinery downtime [22,23,30]. However, implementing PdM is being considered to enhance operational safety and productivity, minimize costs, and reduce downtime. [24] stated that PdM utilizes the current health status of a given critical component to predict its future condition and plan maintenance actions. The author of [29] defined PdM as historic data-based models that identify trends, behavior patterns, and correlations in failures based on statistical or ML models. If not replaced or repaired in the appropriate time frame, the deterioration of a system’s components will eventually lead to malfunction. This technique utilizes historical data acquired from sensor measurements that are used as input features in data-driven algorithms. This makes it possible to predict the health state of the system and the necessity of maintenance actions in the early stages or to determine the exact RUL of a component [30,31]. Hence, the main categories of PdM approaches can be divided into condition-based maintenance (CBM) and prognostics and health management (PHM).
2.1. Condition-Based Maintenance
Condition-based maintenance (CBM) is a decision-making method and a domain of predictive maintenance that utilizes real-time machinery data to diagnose the health state of the components. The decision to perform maintenance is made based on the overall observation of the system’s condition [27,31]. Condition monitoring is divided into two categories: online and offline monitoring. Offline monitoring, also referred to as periodic condition monitoring, is about analyzing data from sensors at specific time intervals. Data analysis occurs in a laboratory environment away from the machine [32].
On the other hand, in online monitoring, also called continuous condition monitoring, the data are continuously collected, analyzed, and compared with the acceptable threshold [32,33]. Ref. [27] introduced condition-based approaches to investigate and compare various maintenance techniques in the automotive industry. Additionally, the design and implementation of a SCADA system with a CBM approach was proposed, which utilizes IoT and ML techniques to improve the detection of failures [34]. Similarly, a CBM approach combining ML techniques and augmented reality was developed [35].
2.2. Prognostics and Health Management
Prognostics and health management (PHM) is the case when predictive maintenance utilizes the current health status of a given critical component to predict its future condition and plan maintenance actions [27]. The reliability of prognostics and health management systems relies upon an accurate understanding of critical components’ degradation states to diagnose the current health state and predict RUL [31]. Various approaches and indicators depict and visualize the RUL of a component or machinery. Despite the differences among manufacturing sectors, the most common indicators are vibrations, temperatures, acoustic emissions, currents, pressures, rotational speed, historical failures, and exact times of measurement [8,10,36]. An open-source ecosystem combining industrial cyber-physical systems, IoT, and AI technologies to manage production processes efficiently and identify the health state of the machines, predicting their RUL, was suggested [37]. Finally, a study regarding the RUL prediction of slow speed bearings was proposed Aye and Heyns in 2018 [38]. They acquired historical data from an experimental setup simulating actual working conditions to induce bearing malfunction and predict the RUL with optimal accuracy.
2.3. Prescriptive Maintenance
In the promising research field of prescriptive maintenance, the topic of interest is the control of the occurrence of a specific event, improving and optimizing upcoming maintenance procedures [25,36]. Prescriptive maintenance, an extension of PdM, uses critical components predicted in a PdM model as an input. Using statistical methods or ML approaches, it determines the efficacy and optimizes key variables and hyperparameters of the experimented system. In [39], the authors developed a prescriptive application to predict the load vs. displacement curve of targeted cotton fiber/polypropylene, commonly used in the aerospace and automotive industries. The author of [37] proposed an intelligent computational model for prescriptive decisions in an industrial wastewater treatment plant.
3. Materials and Methods
3.1. System Description
In the era of condition-based monitoring and predictive maintenance, the driving force behind innovation is AI, and especially ML [38,40]. ML can be categorized into three main categories: supervised learning, unsupervised learning, and reinforcement learning [40]. In this research, the applied technique was unsupervised learning, which was implemented for the state classification and productivity identification of a single pneumatic pressing machine. Unsupervised learning was implemented on unlabeled data, which aims to recognize and describe hidden patterns within them. The lack of categorized data means that the evaluation of the results is not as straightforward as in the supervised learning techniques. Unsupervised algorithms can perform more complex tasks, but the output is more unpredictable [40]. Our research explores real-world use cases to provide a deeper understanding of how unsupervised AI models can be used and how to extract valuable insights from often unpredictable outputs. The use case was implemented on a pneumatic pressing machine used by a company that manufactures heat exchangers. Specifically, the press punches holes in the metal frame according to the customer’s requirements (Figure 1). The correct operation of the machine was investigated and studied for the PdM application.
Figure 1.
Extracted metal frame from the pneumatic pressing machine.
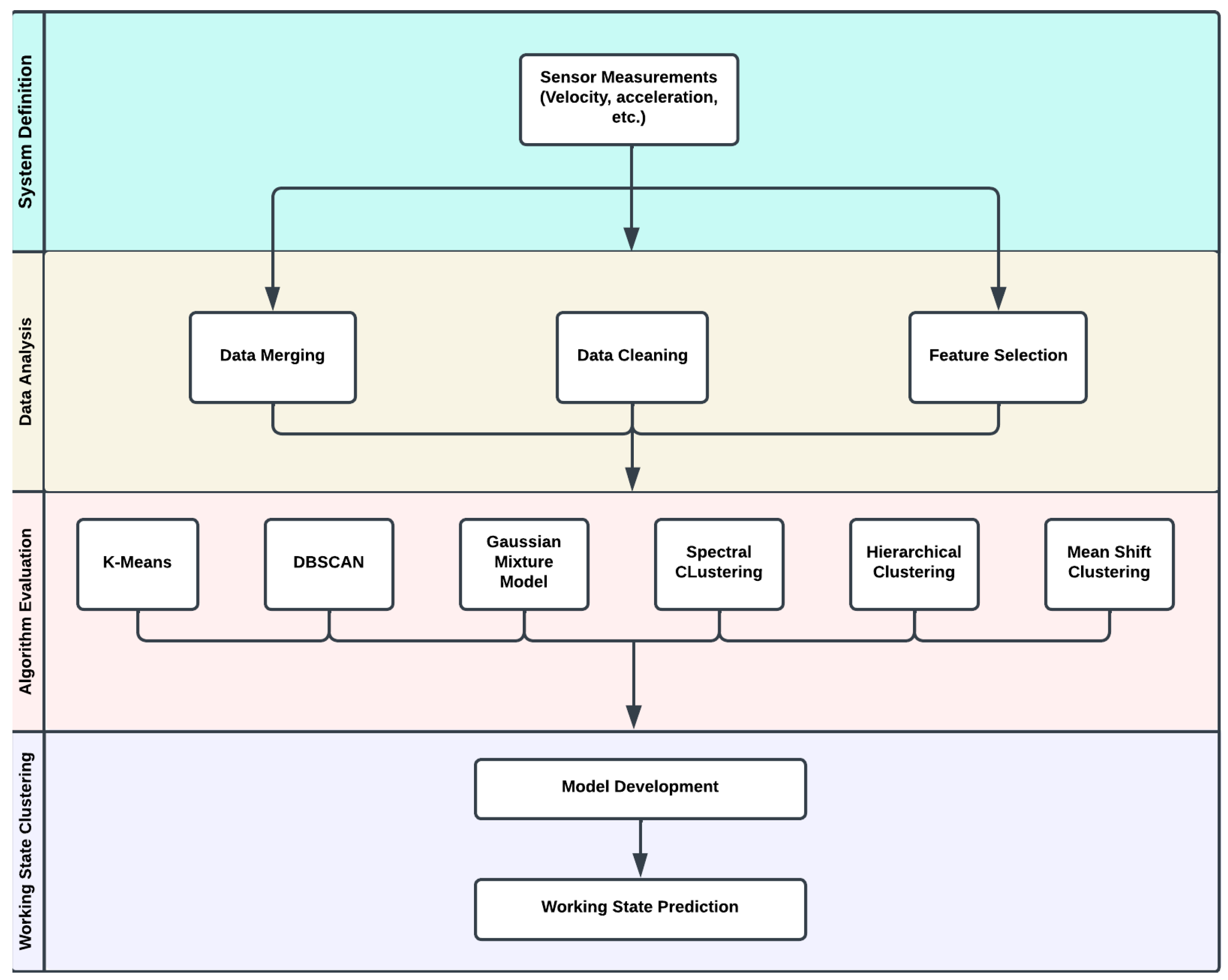
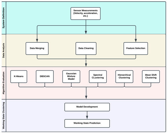
The machine has three stages of operation. The pressing phase is when the processing of the metal is taking place; the idle phase is when the machine is waiting to start; and the offline phase is when the machine is turned off. However, based on the input of the on-field operators, it is observed that, in some cases, the initial metal frame is not properly placed, causing the machine to press defective parts. If the malfunction is not identified by the machine operator early enough to stop the pressing machine and position the frame appropriately, a significant amount of metal waste will be generated. Thus, an additional contribution of our PdM approach is to use unsupervised ML classification algorithms for identifying problems at an early stage and reduce metal waste, increasing the effectiveness, efficiency and profitability of the pressing process. Real-time data were collected using the Smart Condition Monitoring (SCM) Kit of Mitsubishi Electric Corporation, Tokyo, Japan, which is equipped with a FAG Smart Check sensor. The Mitsubishi SCM kit is a powerful, modular plug-and-play system that can easily be integrated into every existing application that can produce vibrations during its working state, e.g., motors, pumps, etc., in order to analyze machine data and parameters. The FAG Smart Check sensor is a vibration monitoring system that can measure, capture, and analyze signals and switch outputs or display the machine status on LEDs depending on the alarm limits [41,42]. Figure 2 shows the installation of the sensor, and Figure 3 depicts the proposed system architecture.
Figure 2.
On-site installed FAG sensor.
Figure 3.
System architecture for working state clustering.
3.2. Data Acquisition
Following the description of the general system architecture and its components, we elaborate on the data acquisition for the study. Python programming language and the PyModbus library were implemented to connect the sensor kit and the analysis software. More specifically, the collected data were received through the Mitsubishi PLC Software (GX Works 3) (mitsubishielectric, available online: mitsubishielectric.com/fa/products/cnt/plceng/smerit/gx_works3/ last accessed on 10 October 2024) and an industrial communication network, Modbus TCP/IP, via Python. In the specific case study, there were six channels of SLMP communication for the connection between PLC and sensors. Through the ‘PyModbus’ library (pymodbus, available online: pymodbus.readthedocs.io last accessed on 10 October 2024), the software connected to the hardware system, revealing the necessary IP address and allowing access to TCP communication. During the interconnection and real-time measurements, the PLC transmitted 16-bit data in a string form. Converting from 16 bits to 32 bits is necessary for the values to be readable and printable as float numbers. To better organize and analyze the data and to make them easier to study, the data were stored in a dataframe through the Pandas library. Creating a data structure with detailed dates and organized rows and columns enabled the visualization of incoming real-time data in a comprehensible format. Finally, the measurements were stored in a CSV file for further processing.
3.3. Input Features
This section presents a comprehensive analysis of collected measurements and the characteristics of each feature. The dataset contains historical data of measurements alongside the timestamp of each collected instance. It consists of five columns: velocity-ISO, demodulation, RMS-acceleration, peak-to-peak acceleration, temperature, and timestamp.
Temperature: Measured in Celsius (C), temperature is an essential indicator of the health state of machines. In most cases, before a machine fails, the temperature rises. So, an abnormal temperature value can be a sign of incoming failure [43,44].
Velocity-ISO: Refers to the rotational speed of the impeller of the inductive motor. The unit of measurement is mm/s. It can be a helpful indicator because defects on the impeller, material faults, and blockages of the flow during the operation can change the speed of rotation [45].
RMS-demodulation: Demodulation can identify faults like bearing defects or improper gear meshing. It can also help us to understand the lubricant’s effectiveness [46,47].
Acceleration: Acceleration is the rate at which velocity changes. Its unit is m/sec2, and it is one of the most reliable indicators of vibration severity, especially in high-frequency vibration [48,49]. For acceleration to be more useful in terms of information, it must be in the frequency spectrum and not in the time spectrum. For this reason, a fast Fourier transform (FFT) was applied. In this dataset, there are two types of acceleration: RMS (root-mean-square) acceleration and peak-to-peak acceleration.
The incoming measurements can depict inconsistencies like missing values and outliers. These errors may rely upon the nature of the machinery or on sensor faults like noise. It is necessary to address these issues before feeding the data into the prediction algorithms [50,51,52]. The Mitsubishi Smart Condition Monitoring Kit collected 6472 rows, representing three operational working days of measurements, which depict the aforementioned input features. The scheduling of the experiment process differed because the process was handled manually by an operator. Approximately seven shape variations were extracted, where the throughput of each variation differed from 80 to 120 pieces. The added value of this research was to implement unsupervised ML algorithms to cluster the different working states of the machinery, i.e., offline, idle, pressing and defective faces. The collection of operating measurements will enable the operator to recognize early malfunctions and the supervisor to output the overall failures and working capacity of each piece of machinery.
4. Model Selection
This section delves into the specifics of the ML models utilizing the collected measurements. ML is a subdivision of AI that entails the development of algorithms to acquire knowledge and improve performance automatically by analyzing data and prior experiences. Various sophisticated algorithms in the literature are considered state-of-the-art tools for solving different problems. K-means, DBSCAN, the Gaussian mixture model, hierarchical clustering, mean shift and spectral clustering are among these. It is important to note that selecting the appropriate algorithm depends on the type of problem and the nature of the available data [53]. For example, K-means is better for smaller, well-separated datasets when the number of clusters is known [54,55].
On the other hand, DBSCAN can be used when the number of clusters is unknown and the data have similar density. The Gaussian mixture model can be used when it is assumed that data are Gaussian-distributed and data clusters have different sizes and correlations. Hierarchical clustering can be used when a smaller dataset is available [14,15,16]. Mean shift can be used when the clusters are dense and well-separated and their number is unknown at the beginning [56,57]. Finally, spectral clustering is useful when large datasets are available but the data are not easily separable [57,58]. Hence, a deep understanding of the underlying principles and techniques is necessary to implement and utilize these state-of-the-art algorithms effectively.
4.1. K-Means
K-means is one of the most known clustering algorithms. The primary purpose of the algorithm is to separate N observations into K clusters. In a simplified manner, the algorithm works by creating the starting clusters, repositioning every point to the nearest center, redefining the centers based on calculating the mean of the points in the cluster, and repeating the same process. Because the algorithm is affected by the starting values, it is necessary to execute the test many times. In this way, the influence of the starting center values decreases [40,59,60].
4.2. Density-Based Spatial Clustering of Applications with Noise (DBSCAN)
DBSCAN was developed in 1996 as the first density-based clustering algorithm [61,62]. Being a density-based algorithm, DBSCAN groups points based on density, which is defined as the closeness of a point to the neighboring points. Furthermore, the algorithm considers Epsilon and MinPts as key parameters. Epsilon is the maximum distance for points to be considered neighbors, and MinPts is the minimum number of points within Epsilon to identify a core point [61,62,63]. The algorithm starts from a random point in the dataset. If this point is a core point, meaning that it has a minimum number of points (MinPts) in a reachable distance (Epsilon), it becomes the starting point for a cluster and finds all the points that are in a reachable area and adds them to the cluster. The cluster is marked as complete when all the reachable points have been included [61]. Some of the main advantages of the DBSCAN over other algorithms is that it can effectively identify outliers and handle large datasets [62,64].
4.3. Gaussian Mixture Model
The Gaussian mixture model (GMM) is a well-known probabilistic model that assumes all the data are generated from a mixture of Gaussian distributions. Regarding data clustering, each distribution represents a data cluster in the overall data. A brief overview of the creation of a distribution is as follows: taking the number of distributions to include in the model as an input and specifying the needed parameters with an initial guess, an expectation-maximization algorithm is employed to refine these parameters. This iterative process continues until the parameters have stabilized. One of the characteristics that make the Gaussian mixture model useful is that, unlike other clustering methods that assign a data point to a single cluster, the GMM calculates the possibility that a data point belongs to every cluster [40,65,66,67].
4.4. Hierarchical Clustering
Hierarchical clustering extends beyond simple clustering. It creates a multi-branched hierarchical tree by creating clusters at different levels. There are two types of hierarchical clustering. The first type is agglomerative, which assumes that every data point is a cluster of its own and merges with others based on similarities until one single cluster is created. The second type is divisive, which is the opposite of agglomerative. It assumes all the data points are in a single big cluster and progressively splits that cluster into smaller ones until every data point is a cluster of its own. Hierarchical clustering has some advantages over other clustering algorithms, such as the visualization of the results using the dendrogram output, the flexibility in adjusting the number of clusters, and its higher efficiency in more complex clusters [68,69,70].
4.5. Mean Shift
Mean shift is a clustering technique that it can be used even if the number of the clusters is unknown. The main characteristic of mean shift clustering is that every data point in the dataset is a starting point for an iterative process. The algorithm based on the mean of neighbor points moves every data point to a higher-density area. Every high-density area has a local maximum, named a mode. The mode denotes the center of every cluster, and every point moves towards it utilizing a parameter called bandwidth [71]. Some of the advantages of mean shift are that is able to model complex clusters, it is not easily affected by outliers, and it has shown promising results in low-dimensional problems [56,72,73,74].
4.6. Spectral Clustering
Spectral clustering makes use of the Laplacian spectrum by constructing a Laplacian matrix [75]. Some of the advantages of the algorithm are that it clusters data points using similarity, which is less restrictive than parameter distance, utilized by the majority of clustering techniques. Furthermore, spectral clustering does not make assumptions about cluster shapes and has the flexibility to find clusters with ‘random’ shapes. However, despite its merits, spectral clustering is computationally expensive compered to center-based algorithms, is highly error-prone regarding outliers, and has lower performance accuracy when handling large data inputs [58,76]—it cannot handle large datasets without using approximation. Outliers are a problem for the algorithm, so is preferred to handle them at an early stage [77].
4.7. Model Evaluation
The evaluation of predictive models is crucial in assessing their performance and determining their effectiveness in real-world applications [78]. One of the primary methods used to evaluate the model in clustering algorithms is to visualize the clusters. Thus, our research uses scatter plots to visualize and explain the model’s effectiveness. In addition to the visualization, we calculate metrics such as silhouette score, homogeneity, and completeness.
The silhouette score is also known as the silhouette coefficient. It measures the quality by calculating the compactness of clusters and the separation among them. The values that can be taken are between −1 and +1. A score equal to +1 means that the clusters are clearly distinguished, a score of 0 means that the distance between clusters is not significant, and a score of −1 means that the clusters have been assigned incorrectly. A higher silhouette score means that a point is more poorly matched to the neighbor clusters but better matched to its own cluster. The score is calculated for each data point from the following type:
where a(i) is the average distance from a data point to the other data points in the same cluster, and b(i) is the smallest average distance from a data point to a data point in a different cluster [79,80].
Homogeneity measures how well a clustering result satisfies the condition that every cluster contains only data points from the same class. It can take values from 0 to 1, where 1 means perfectly homogeneous labeling [81,82].
Completeness measures whether all data-point members of a class are elements of the same cluster. The completeness metric is satisfied if the data points in a cluster are all in the same class. Completeness can take values between 0 and 1, where 1 indicates perfectly complete labeling [83,84].
5. Results and Discussion
A pneumatic pressing machine is a crucial component in the metal industry. This research focuses on its application in forming holes in metal sheets within an industry specializing in manufacturing heat exchangers, where precision in metal forming is important. As mentioned before, the machine operates in four distinct states: offline (deactivated), idle (paused and awaiting activation), pressing (actively forming the metal sheet), and defective (the metal sheet extracted during the working operation is defective). Data collection was conducted over three days, with four hours of measurements each day, resulting in a total amount of 6472 measurements.
The overall purpose of this research is to investigate and evaluate the performance of various unsupervised ML algorithms on real-world datasets. While unsupervised ML has shown promise in theoretical studies, there is a lack of in-depth analysis of its effectiveness when applied in real-world data, especially regarding PdM, where the most studies are focused on supervised algorithms. This study aims to bridge this gap by comparing different algorithms with different means of data handling. Additionally, it demonstrates that unsupervised ML is a valuable tool for state classification, revealing its potential for pattern and anomaly recognition, which can prevent defective parts and equipment failures. Thus, practitioners can use this finding to select the most appropriate technique, algorithm and feature combination for their specific application.
K-means, DBSCAN, the Gaussian mixture model, hierarchical clustering, mean shift and spectral clustering were used to diagnose the pressing machine’s state and work cycle. Different approaches and clustering techniques were tested. To justify the selection of features, a heatmap was generated for better visualization (Figure 4). Then, the tested algorithms were categorized into two groups based on the number of input features. The first group used velocity_iso as the input feature, and the second used velocity_iso and acceleration. The following heatmap shows that the velocity_Iso and acceleration exhibit a strong correlation with each other, in contrast to temperature, which would not be so helpful as it has a negative correlation. Testing the algorithms with different numbers of input features is beneficial for several reasons. Firstly, testing with varying features helps to understand algorithm behavior, including how the algorithm adapts to different data complexities [85]. Secondly, in almost every real-world scenario, the datasets have many features, some of which might be irrelevant, so testing a few features at a time helps to identify the most important ones [86]. Thirdly, using too many features may lead to noise learning and overfitting the algorithm [87]. Lastly, if the algorithm can perform well with different number of features, it is more likely to generalize better to unseen data [88].
Figure 4.
Correlation heatmap of collected measurements.
Following the selection of appropriate input features, namely velocity (value_ISO) and acceleration (value_ACC), the algorithms were tested for machine working-state clustering. For experimental purposes, scaled and unscaled input data were tested. In general, using scaled data is the most common practice. Some important reasons for this include that scaling helps algorithms converge faster and be more stable during the training phase and ensures that all features contribute equally to the distance calculation; also, there is a visualization benefit using scaled data [89,90,91]. However, on the other hand, using unscaled data prevents the amplification and impact of the outliers. Some inherently robust algorithms like decision trees can have better results with unscaled data. Finally, there are cases where preserving the original unit, such as physical measurements like temperature and weight, is necessary [92].
The evaluation was conducted using silhouette score, homogeneity, and completeness metrics. The metrics are presented in tables, and the clusters were visualized using the Matplotlib Python library. As the following metric tables and plots indicate, when only one feature was used as an input in the algorithms, regardless of whether the data were scaled or unscaled, the performance was decreased. In contrast, the inclusion of the second feature led to an improvement in performance across all the evaluated metrics and plots. The optimal plot is shown in Figure 5. The optimal unsupervised classification accuracy is depicted using the DBSCAN algorithm with two features as input, and the collected measurements are scaled. For comparison purposes, Figure 6 depicts the outputs of the DBSCAN algorithm utilizing same input features in an unscaled dataset of measurements, extracting less accurate classification results
Figure 5.
DBSCAN: Two features, scaled (optimal classification output).
Figure 6.
DBSCAN: Two features, unscaled.
However, in the two pairs of tables and plots (Figure 7, Table 1 and Figure 8, Table 2), where the algorithm uses only one input feature, the performance is notably poor. This is particularly evident in models like the Gaussian mixture model, where the clusters overlap.
Figure 7.
One feature, scaled data.
Table 1.
Evaluation: One feature, scaled data.
Figure 8.
One feature, unscaled data.
Table 2.
Evaluation: One feature, unscaled data.
In both experimental setups—one feature with scaled data (Figure 7) and one with unscaled data (Figure 8)—the results show inaccurate classification performance, highlighting the importance of more appropriate feature selection utilizing additional features to assist the prediction models.
The next pairs, utilizing two input features, demonstrate better overall results. Specifically, the results show that when the data were scaled, the performance was increased. The best model was for DBSCAN, where the clusters have high density and clear separation.
There is great importance in data scaling (Figure 9, Table 3), as in the experimental setup including two features with unscaled data (Figure 10, Table 4), the results indicated that the classification performances were inaccurate.
Figure 9.
Two features, scaled data.
Table 3.
Evaluation: Two features, scaled data.
Figure 10.
Two features, unscaled data.
Table 4.
Evaluation: Two features, unscaled data.
The results confirmed that unsupervised ML is effective in clustering machine operational states, particularly when using appropriate features such as velocity and acceleration. The DBSCAN algorithm, in particular, outperformed others when it used two input features and scaled data, offering a clear separation between the machine’s different operational phases. This finding reinforces the importance of feature selection and data scaling for the success of ML models. Moreover, the study showed that unsupervised learning can be a valuable tool for addressing PdM challenges when labeled data are not available. Feature selection played a critical role in improving model performance. Testing different combinations of features revealed that including multiple, correlated features such as velocity and acceleration led to better clustering results. Conversely, using only one feature resulted in poor performance. Additionally, scaling the input data proved crucial for improving the model’s stability and efficiency, especially in algorithms like DBSCAN and K-means. Scaling helped the models converge faster and ensured more accurate classification.
Among the algorithms tested, DBSCAN stood out due to its ability to handle noise and identify well-separated clusters. Its density-based approach proved to be well-suited to the structure of the dataset, which required distinguishing between dense clusters representing the machine’s operational states. Other algorithms, such as K-means and the Gaussian mixture model, were less effective, particularly when fewer features were used or when the data were not scaled. This study demonstrates the potential of unsupervised learning techniques in real-world industrial applications, particularly for PdM. Although supervised models are typically preferred for such tasks, this research highlights that unsupervised models can provide valuable insights, especially when labeled data are limited or unavailable.
The developed unsupervised model can be replicated and applied to machines with the same work processes throughout the industry. This enables an efficient and effective recognition of working states, and consequently the diagnosis of defective states, without the necessity of further technological analysis and additional resources for each respective similar procedure. That being so, our model indicates repeatability and has been trained to intelligently recognize and diagnose different states. This methodology not only us allows to identify obvious thresholding relationships that may fall into descriptive statistics but also to address instances that would typically require inferential statistics or complex correlations between variables. Therefore, we do not provide explicit thresholds but a model capable of identifying patterns and effectively handling complex scenarios. Additionally, the overall optimal approach, which we proposed and proved through experimentation, involved scaled data and appropriate multidimensional features. The presented results provide guidance for similar applications where the output data may not be directly accessible, demonstrating the approach’s high accuracy and effectiveness.
6. Conclusions
This research explored the use of unsupervised machine learning (ML) models to classify the operational states of a pneumatic pressing machine, with the goal of enhancing productivity and minimizing downtimes. By analyzing vibration data, the study successfully identified the distinct working phases of the machine (offline, idle, pressing, defective) and proposed a framework for improving operational efficiency through state classification. The results indicated that the DBSCAN algorithm outputted the most accurate classification outputs, using a scaled dataset of velocity and acceleration measurements as input features, precisely classifying the machine’s different operational phases. This approach contributes to enhancing predictive maintenance (PdM) approaches, which are essential for reducing costs and enhancing machinery longevity in modern industrial environments. By clustering the four states of the machine (offline, idle, pressing, defected), it was possible to identify, using unsupervised ML, the working states of the machinery and introduce a promising solution to diagnose (in the context of condition-based maintenance) the defective state of the production process in the early stages. Although this study focused on a pneumatic pressing machine, the methodology can be extended to a wide range of industrial machinery. Future research could explore how these ML techniques perform across different types of equipment, industries, and operating conditions, thus generalizing the findings to a broader range of applications. In conclusion, this study demonstrates that unsupervised ML is a powerful tool for state classification in industrial contexts, offering significant potential for improving PdM strategies.
In future work, incorporating supervised learning models could further enhance the predictive capabilities of this system. By leveraging labeled data on machine failures and operational faults, it could lead to more accurate predictions of the machine’s remaining useful life (RUL) and provide more actionable insights for maintenance teams. Another promising direction is the integration of anomaly-detection techniques alongside clustering algorithms. This hybrid approach could improve the identification of operational anomalies, which may indicate early signs of machine wear or potential failure, allowing for more proactive maintenance strategies. The implementation of real-time monitoring and feedback systems could also enhance the practical application of this research. By continuously analyzing vibration and acceleration data in real time, maintenance schedules could be dynamically adjusted based on the current condition of the machine. Such systems could issue alerts when irregular operational patterns are detected, helping to prevent unexpected breakdowns. In this scope, as a future extension, we propose the development of a real-time monitoring system interface showcasing the outcomes of working-state classification and potential alarms to the machine operator and technical managers, increasing the practical applicability of our research. As industries aim to achieve societal goals, respect the environmental boundaries of our planet, and place the well-being of industrial workers at the core of production processes [93], integrating advanced ML techniques into maintenance workflows will be crucial for enhancing operational efficiency, resilience and sustainability.
Author Contributions
Conceptualization, A.K., P.M., M.K., C.B. and D.B.; Methodology, A.K., P.M., M.K., C.B. and D.B.; Software, A.K., P.M. and M.K.; Validation, A.K., P.M., M.K., C.B., D.B. and E.D.; Formal analysis, A.K., P.M. and M.K.; Resources, A.K. and P.M., C.B. and D.B.; Writing—original draft, A.K., P.M. and M.K.; Writing—review & editing, C.B. and D.B. All authors have read and agreed to the published version of the manuscript.
Funding
This research received no external funding.
Data Availability Statement
The data presented in this study are not publicly available and are available on request from the corresponding author due to privacy restrictions.
Acknowledgments
We sincerely thank FRIGOPLAST S.A and Vasileios-Christos Vasileiou, who generously provided knowledge, expertise and hardware equipment for the implementation of this research. FRIGOPLAST S.A is a technical manufacturer of heat exchangers with vast expertise in evaporators, condensers, axial fan heaters and related items. Additionally, we would like to thank UTECO S.A. team, who generously provided the Mitsubishi Smart Condition Monitoring Kit for data collection purposes and the implementation of our use case. UTECO S.A. is a technical equipment provider in the field of automation with vast expertise in industrial, marine applications and infrastructure projects.
Conflicts of Interest
Author Evangelos Diamantis was employed by the company UTECO S.A. Industrial and Marine Automation Systems. The remaining authors declare that the research was conducted in the absence of any commercial or financial relationships that could be construed as a potential conflict of interest.
References
- Fosso Wamba, S.; Akter, S.; Edwards, A.; Chopin, G.; Gnanzou, D. How ‘Big Data’ Can Make Big Impact: Findings from a Systematic Review and a Longitudinal Case Study. Int. J. Prod. Econ. 2015, 165, 234–246. [Google Scholar] [CrossRef]
- Rai, R.; Tiwari, M.K.; Ivanov, D.; Dolgui, A. Machine Learning in Manufacturing and Industry 4.0 Applications. Int. J. Prod. Res. 2021, 59, 4773–4778. [Google Scholar] [CrossRef]
- Ivanov, D.; Dolgui, A. A Digital Supply Chain Twin for Managing the Disruption Risks and Resilience in the Era of Industry 4.0. Prod. Plan. Control 2021, 32, 775–788. [Google Scholar] [CrossRef]
- Dolgui, A.; Ivanov, D. 5G in Digital Supply Chain and Operations Management: Fostering Flexibility, End-to-End Connectivity and Real-Time Visibility through Internet-of-Everything. Int. J. Prod. Res. 2022, 60, 442–451. [Google Scholar] [CrossRef]
- Frost, T.; Moser, N.; Nöcker, J.; Zhukov, L. Getting Value from Predictive Maintenance. In Proceedings of IncoME-V & CEPE Net-2020; Zhen, D., Wang, D., Wang, T., Wang, H., Huang, B., Sinha, J.K., Ball, A.D., Eds.; Mechanisms and Machine Science; Springer International Publishing: Cham, Switzerland, 2021; Volume 105, pp. 178–185. ISBN 978-3-030-75792-2. [Google Scholar]
- Leukel, J.; González, J.; Riekert, M. Adoption of Machine Learning Technology for Failure Prediction in Industrial Maintenance: A Systematic Review. J. Manuf. Syst. 2021, 61, 87–96. [Google Scholar] [CrossRef]
- Nordal, H.; El-Thalji, I. Modeling a Predictive Maintenance Management Architecture to Meet Industry 4.0 Requirements: A Case Study. Syst. Eng. 2021, 24, 34–50. [Google Scholar] [CrossRef]
- Sullivan, G.; Pugh, R.; Melendez, A.P.; Hunt, W.D. Operations & Maintenance Best Practices—A Guide to Achieving Operational Efficiency (Release 3); PNNL-19634; USDOE: Washington, DC, USA, 2010. [Google Scholar]
- Mckone, K.E.; Weiss, E.N. Guidelines for Implementing Predictive Maintenance. Prod. Oper. Manag. 2009, 11, 109–124. [Google Scholar] [CrossRef]
- Pierros, I.; Kochliaridis, V.; Apostolidou, E.; Delimpasi, E.; Zygouris, V.; Vlahavas, I. Predictive Maintenance Under Absence of Sensor Data. In Artificial Intelligence Applications and Innovations; Maglogiannis, I., Iliadis, L., Macintyre, J., Avlonitis, M., Papaleonidas, A., Eds.; IFIP Advances in Information and Communication Technology; Springer Nature Switzerland: Cham, Switzerland, 2024; Volume 712, pp. 279–292. ISBN 978-3-031-63214-3. [Google Scholar]
- Pouyanfar, S.; Sadiq, S.; Yan, Y.; Tian, H.; Tao, Y.; Reyes, M.P.; Shyu, M.-L.; Chen, S.-C.; Iyengar, S.S. A Survey on Deep Learning: Algorithms, Techniques, and Applications. ACM Comput. Surv. 2019, 51, 1–36. [Google Scholar] [CrossRef]
- Nunes, P.; Santos, J.; Rocha, E. Challenges in Predictive Maintenance—A Review. CIRP J. Manuf. Sci. Technol. 2023, 40, 53–67. [Google Scholar] [CrossRef]
- Plathottam, S.J.; Rzonca, A.; Lakhnori, R.; Iloeje, C.O. A Review of Artificial Intelligence Applications in Manufacturing Operations. J. Adv. Manuf. Process. 2023, 5, e10159. [Google Scholar] [CrossRef]
- Xu, D.; Tian, Y. A Comprehensive Survey of Clustering Algorithms. Ann. Data Sci. 2015, 2, 165–193. [Google Scholar] [CrossRef]
- Wegmann, M.; Zipperling, D.; Hillenbrand, J.; Fleischer, J. A Review of Systematic Selection of Clustering Algorithms and Their Evaluation. arXiv 2021, arXiv:2106.12792. [Google Scholar]
- Yin, H.; Aryani, A.; Petrie, S.; Nambissan, A.; Astudillo, A.; Cao, S. A Rapid Review of Clustering Algorithms 2024. arXiv 2024, arXiv:2401.07389. [Google Scholar]
- Baglee, D.; Gorostegi, U.; Jantunen, E.; Sharma, P.; Campos, J. How Can SMEs Adopt a New Method to Advanced Maintenance Strategies? A Case Study Approach. In Proceedings of the COMADEM 2017 30th International Congress & Exhibition on Condition Monitoring and Diagnostic Engineering Management, Lancashire, UK, 10 July 2017. [Google Scholar]
- Nowakowski, T.; Tubis, A.; Werbińska-Wojciechowska, S. Evolution of Technical Systems Maintenance Approaches—Review and a Case Study. In Intelligent Systems in Production Engineering and Maintenance; Burduk, A., Chlebus, E., Nowakowski, T., Tubis, A., Eds.; Advances in Intelligent Systems and Computing; Springer International Publishing: Cham, Switzerland, 2019; Volume 835, pp. 161–174. ISBN 978-3-319-97489-7. [Google Scholar]
- Poor, P.; Basl, J.; Zenisek, D. Predictive Maintenance 4.0 as next Evolution Step in Industrial Maintenance Development. In Proceedings of the 2019 International Research Conference on Smart Computing and Systems Engineering (SCSE), Colombo, Sri Lanka, 28 March 2019; pp. 245–253. [Google Scholar]
- Simeu-Abazi, Z.; Sassine, C. Maintenance Integration in Manufacturing Systems: From the Modeling Tool to Evaluation. Int. J. Flex. Manuf. Syst. 2001, 13, 267–285. [Google Scholar] [CrossRef]
- BS EN 13306:2010 (2010); Maintenance—Maintenance Terminology. Technical Committee CEN/TC 319 “Maintenance”. BSI: London, UK, 2010.
- Susto, G.A.; Schirru, A.; Pampuri, S.; McLoone, S.; Beghi, A. Machine Learning for Predictive Maintenance: A Multiple Classifier Approach. IEEE Trans. Ind. Inf. 2015, 11, 812–820. [Google Scholar] [CrossRef]
- Montero Jimenez, J.J.; Schwartz, S.; Vingerhoeds, R.; Grabot, B.; Salaün, M. Towards Multi-Model Approaches to Predictive Maintenance: A Systematic Literature Survey on Diagnostics and Prognostics. J. Manuf. Syst. 2020, 56, 539–557. [Google Scholar] [CrossRef]
- Jardine, A.K.S.; Lin, D.; Banjevic, D. A Review on Machinery Diagnostics and Prognostics Implementing Condition-Based Maintenance. Mech. Syst. Signal Process. 2006, 20, 1483–1510. [Google Scholar] [CrossRef]
- Bousdekis, A.; Lepenioti, K.; Apostolou, D.; Mentzas, G. Data Analytics in Quality 4.0: Literature Review and Future Research Directions. Int. J. Comput. Integr. Manuf. 2023, 36, 678–701. [Google Scholar] [CrossRef]
- Wu, S.; Gebraeel, N.; Lawley, M.A.; Yih, Y. A Neural Network Integrated Decision Support System for Condition-Based Optimal Predictive Maintenance Policy. IEEE Trans. Syst. Man Cybern. A 2007, 37, 226–236. [Google Scholar] [CrossRef]
- Fernandes, J.; Reis, J.; Melão, N.; Teixeira, L.; Amorim, M. The Role of Industry 4.0 and BPMN in the Arise of Condition-Based and Predictive Maintenance: A Case Study in the Automotive Industry. Appl. Sci. 2021, 11, 3438. [Google Scholar] [CrossRef]
- Mosallam, A.; Medjaher, K.; Zerhouni, N. Data-Driven Prognostic Method Based on Bayesian Approaches for Direct Remaining Useful Life Prediction. J. Intell. Manuf. 2016, 27, 1037–1048. [Google Scholar] [CrossRef]
- Zonta, T.; Da Costa, C.A.; Da Rosa Righi, R.; De Lima, M.J.; Da Trindade, E.S.; Li, G.P. Predictive Maintenance in the Industry 4.0: A Systematic Literature Review. Comput. Ind. Eng. 2020, 150, 106889. [Google Scholar] [CrossRef]
- Kothamasu, R.; Huang, S.H.; VerDuin, W.H. System Health Monitoring and Prognostics—A Review of Current Paradigms and Practices. Int. J. Adv. Manuf. Technol. 2006, 28, 1012–1024. [Google Scholar] [CrossRef]
- Peng, Y.; Dong, M.; Zuo, M.J. Current Status of Machine Prognostics in Condition-Based Maintenance: A Review. Int. J. Adv. Manuf. Technol. 2010, 50, 297–313. [Google Scholar] [CrossRef]
- Cakir, M.; Guvenc, M.A.; Mistikoglu, S. The Experimental Application of Popular Machine Learning Algorithms on Predictive Maintenance and the Design of IIoT Based Condition Monitoring System. Comput. Ind. Eng. 2021, 151, 106948. [Google Scholar] [CrossRef]
- Malla, C.; Panigrahi, I. Review of Condition Monitoring of Rolling Element Bearing Using Vibration Analysis and Other Techniques. J. Vib. Eng. Technol. 2019, 7, 407–414. [Google Scholar] [CrossRef]
- Maseda, F.J.; López, I.; Martija, I.; Alkorta, P.; Garrido, A.J.; Garrido, I. Sensors Data Analysis in Supervisory Control and Data Acquisition (SCADA) Systems to Foresee Failures with an Undetermined Origin. Sensors 2021, 21, 2762. [Google Scholar] [CrossRef] [PubMed]
- Cachada, A.; Moreira, P.M.; Romero, L.; Barbosa, J.; Leitno, P.; Gcraldcs, C.A.S.; Deusdado, L.; Costa, J.; Teixeira, C.; Teixeira, J.; et al. Maintenance 4.0: Intelligent and Predictive Maintenance System Architecture. In Proceedings of the 2018 IEEE 23rd International Conference on Emerging Technologies and Factory Automation (ETFA), Turin, Italy, 4–7 September 2018; pp. 139–146. [Google Scholar]
- Matyas, K.; Nemeth, T.; Kovacs, K.; Glawar, R. A Procedural Approach for Realizing Prescriptive Maintenance Planning in Manufacturing Industries. CIRP Ann. 2017, 66, 461–464. [Google Scholar] [CrossRef]
- Arismendy, L.; Cárdenas, C.; Gómez, D.; Maturana, A.; Mejía, R.; Quintero M., C. G. A Prescriptive Intelligent System for an Industrial Wastewater Treatment Process: Analyzing pH as a First Approach. Sustainability 2021, 13, 4311. [Google Scholar] [CrossRef]
- Çınar, Z.M.; Abdussalam Nuhu, A.; Zeeshan, Q.; Korhan, O.; Asmael, M.; Safaei, B. Machine Learning in Predictive Maintenance towards Sustainable Smart Manufacturing in Industry 4.0. Sustainability 2020, 12, 8211. [Google Scholar] [CrossRef]
- Kazi, M.-K.; Eljack, F.; Mahdi, E. Data-Driven Modeling to Predict the Load vs. Displacement Curves of Targeted Composite Materials for Industry 4.0 and Smart Manufacturing. Compos. Struct. 2021, 258, 113207. [Google Scholar] [CrossRef]
- Vermeulen, A.F. Industrial Machine Learning: Using Artificial Intelligence as a Transformational Disruptor; Apress: Berkeley, CA, USA, 2020; ISBN 978-1-4842-5315-1. [Google Scholar]
- Schaeffler Monitoring Services GmbH. Schaeffler ScmartCheck User Manual; Schaeffler Monitoring Services GmbH: Herzogenrath, Germany, 2019. [Google Scholar]
- Mitsubishi Electric. Predictive Maintenance with Smart Condition Monitoring (SCM) Reducing Costs and Productivity; Mitsubishi Electric: Chiyoda, Tokyo, 2016. [Google Scholar]
- Zhou, X.; Zhang, H.; Hao, X.; Liao, X.; Han, Q. Investigation on Thermal Behavior and Temperature Distribution of Bearing Inner and Outer Rings. Tribol. Int. 2019, 130, 289–298. [Google Scholar] [CrossRef]
- Belmiloud, D.; Lachi, M.; Pron, H.; Bolaers, F.; Dron, J.-P.; Chiementin, X.; Laggoun, A. Thermo-Dynamical Modelisation of the Degradation of a Ball Bearing in Variables Use Conditions. Mech. Ind. 2020, 21, 608. [Google Scholar] [CrossRef]
- Chen, L.; Wei, L.; Wang, Y.; Wang, J.; Li, W. Monitoring and Predictive Maintenance of Centrifugal Pumps Based on Smart Sensors. Sensors 2022, 22, 2106. [Google Scholar] [CrossRef]
- Mohanty, A.R.; Kar, C. Fault Detection in a Multistage Gearbox by Demodulation of Motor Current Waveform. IEEE Trans. Ind. Electron. 2006, 53, 1285–1297. [Google Scholar] [CrossRef]
- Zhao, D.; Li, J.; Cheng, W.; He, Z. Generalized Demodulation Transform for Bearing Fault Diagnosis Under Nonstationary Conditions and Gear Noise Interferences. Chin. J. Mech. Eng. 2019, 32, 7. [Google Scholar] [CrossRef]
- Kiangala, K.S.; Wang, Z. An Effective Predictive Maintenance Framework for Conveyor Motors Using Dual Time-Series Imaging and Convolutional Neural Network in an Industry 4.0 Environment. IEEE Access 2020, 8, 121033–121049. [Google Scholar] [CrossRef]
- Alsalaet, J. Vibration Analysis and Diagnostic GUide; College of Engineering, University of Basrah: Basrah, Iraq, 2012. [Google Scholar]
- Ioannou, E.; Staworko, S. Management of Inconsistencies in Data Integration. In Data Exchange, Integration, and Streams; Schloss Dagstuhl: Wadern, Germany, 2013; 9p. [Google Scholar] [CrossRef]
- Sharma, A.B.; Golubchik, L.; Govindan, R. Sensor Faults: Detection Methods and Prevalence in Real-World Datasets. ACM Trans. Sen. Netw. 2010, 6, 1–39. [Google Scholar] [CrossRef]
- Batini, C.; Cappiello, C.; Francalanci, C.; Maurino, A. Methodologies for Data Quality Assessment and Improvement. ACM Comput. Surv. 2009, 41, 1–52. [Google Scholar] [CrossRef]
- Mallioris, P.; Diamantis, E.; Bialas, C.; Bechtsis, D. Predictive Maintenance Framework for Assessing Health State of Centrifugal Pumps. IJ-AI 2024, 13, 850. [Google Scholar] [CrossRef]
- Olukanmi, P.; Nelwamondo, F.; Marwala, T. Rethinking K-Means Clustering in the Age of Massive Datasets: A Constant-Time Approach. Neural Comput. Appl. 2020, 32, 15445–15467. [Google Scholar] [CrossRef]
- Sreedhar, C.; Kasiviswanath, N.; Chenna Reddy, P. Clustering Large Datasets Using K-Means Modified Inter and Intra Clustering (KM-I2C) in Hadoop. J. Big Data 2017, 4, 27. [Google Scholar] [CrossRef]
- Georgescu; Shimshoni; Meer. Mean Shift Based Clustering in High Dimensions: A Texture Classification Example. In Proceedings of the Ninth IEEE International Conference on Computer Vision, Nice, France, 13–16 October 2003; Volume 1, pp. 456–463. [Google Scholar]
- Hennig, C.; Meila, M.; Murtagh, F. Handbook of Cluster Analysis; Chapman and Hall/CRC: New York, NY, USA, 2015. [Google Scholar]
- Zhao, Y.; Chen, D.-G. (Eds.) Modern Statistical Methods for Health Research; Emerging Topics in Statistics and Biostatistics; Springer International Publishing: Cham, Switzerland, 2021; ISBN 978-3-030-72436-8. [Google Scholar]
- Mitchell, T.M. Machine Learning; McGraw-Hill Series in Computer Science; Nachdr. McGraw-Hill: New York, NY, USA, 2013; ISBN 978-0-07-115467-3. [Google Scholar]
- Sammut, C.; Webb, G.I. (Eds.) Encyclopedia of Machine Learning; Springer: Boston, MA, USA, 2010; ISBN 978-0-387-30768-8. [Google Scholar]
- Ester, M.; Kriegel, H.-P.; Sander, J.; Xu, X. A Density-Based Algorithm for Discovering Clusters in Large Spatial Databases with Noise. In Proceedings of the Second International Conference on Knowledge Discovery and Data Mining, Portland, Oregon, 2 August 1996. [Google Scholar]
- Rehman, S.U.; Asghar, S.; Fong, S.; Sarasvady, S. DBSCAN: Past, Present and Future. In Proceedings of the The Fifth International Conference on the Applications of Digital Information and Web Technologies (ICADIWT 2014), Bangalore, India, 17–19 February 2014; pp. 232–238. [Google Scholar]
- Birant, D.; Kut, A. ST-DBSCAN: An Algorithm for Clustering Spatial–Temporal Data. Data Knowl. Eng. 2007, 60, 208–221. [Google Scholar] [CrossRef]
- Celik, M.; Dadaser-Celik, F.; Dokuz, A.S. Anomaly Detection in Temperature Data Using DBSCAN Algorithm. In Proceedings of the 2011 International Symposium on Innovations in Intelligent Systems and Applications, Istanbul, Turkey, 15–18 June 2011; pp. 91–95. [Google Scholar]
- Coomans, D.; Massart, D.L. Alternative K-Nearest Neighbour Rules in Supervised Pattern Recognition: Part 1. k-Nearest Neighbour Classification by Using Alternative Voting Rules. Anal. Chim. Acta 1982, 136, 15–27. [Google Scholar] [CrossRef]
- Tian, Y.; Weng, H.; Feng, Y. Robust Unsupervised Multi-Task and Transfer Learning on Gaussian Mixture Models. arXiv 2023, arXiv:2209.15224. [Google Scholar]
- Najar, F.; Bourouis, S.; Bouguila, N.; Belghith, S. A Comparison Between Different Gaussian-Based Mixture Models. In Proceedings of the 2017 IEEE/ACS 14th International Conference on Computer Systems and Applications (AICCSA), Hammamet, Tunisia, 30 October–3 November 2017; pp. 704–708. [Google Scholar]
- Vadaparthi, N.; Yarramalle, S.; Suresh Varma, P. Unsupervised Medical Image Classification Based on Skew Gaussian Mixture Model and Hierarchical Clustering Algorithm. In Advances in Digital Image Processing and Information Technology; Nagamalai, D., Renault, E., Dhanuskodi, M., Eds.; Communications in Computer and Information Science; Springer: Berlin/Heidelberg, Germany, 2011; Volume 205, pp. 65–74. ISBN 978-3-642-24054-6. [Google Scholar]
- Malik, A.; Tuckfield, B. Applied Unsupervised Learning with R: Uncover Hidden Relationships and Patterns with k-Means Clustering, and PCA; Packt: Birmingham, UK, 2019; ISBN 978-1-78995-639-9. [Google Scholar]
- Bhatia, S.K. Hierarchical Clustering for Image Databases. In Proceedings of the 2005 IEEE International Conference on Electro Information Technology, Lincoln, NE, USA, 22–25 May 2005; pp. 1–6. [Google Scholar]
- Hajihosseinlou, M.; Maghsoudi, A.; Ghezelbash, R. Intelligent Mapping of Geochemical Anomalies: Adaptation of DBSCAN and Mean-Shift Clustering Approaches. J. Geochem. Explor. 2024, 258, 107393. [Google Scholar] [CrossRef]
- Carreira-Perpiñán, M.Á. A Review of Mean-Shift Algorithms for Clustering. arXiv 2015, arXiv:1503.00687. [Google Scholar]
- Chen, X.; Güttel, S. Fast and Explainable Clustering Based on Sorting. Pattern Recognit. 2024, 150, 110298. [Google Scholar] [CrossRef]
- Neguja, D.; SenthilRajan, A. Performance Analysis on Clustering Strategies for Construction Remodeling. In Proceedings of the 2024 5th International Conference on Mobile Computing and Sustainable Informatics (ICMCSI), Lalitpur, Nepal, 18–19 January 2024; pp. 624–629. [Google Scholar]
- Huang, Y.; Zelek, J. A Unified Model Selection Technique for Spectral Clustering Based Motion Segmentation. arXiv 2024, arXiv:2403.01606. [Google Scholar]
- Gao, C.; Chen, W.; Nie, F.; Yu, W.; Wang, Z. Spectral Clustering with Linear Embedding: A Discrete Clustering Method for Large-Scale Data. Pattern Recognit. 2024, 151, 110396. [Google Scholar] [CrossRef]
- Ding, L.; Li, C.; Jin, D.; Ding, S. Survey of Spectral Clustering Based on Graph Theory. Pattern Recognit. 2024, 151, 110366. [Google Scholar] [CrossRef]
- Provost, F.; Fawcett, T. Data Science for Business: What You Need to Know About Data Mining and Data-Analytic Thinking, 1st ed.; 2. Release; O’Reilly: Beijing, China, 2013; ISBN 978-1-4493-6132-7. [Google Scholar]
- Dudek, A. Silhouette Index as Clustering Evaluation Tool. In Classification and Data Analysis; Jajuga, K., Batóg, J., Walesiak, M., Eds.; Studies in Classification, Data Analysis, and Knowledge Organization; Springer International Publishing: Cham, Switzerland, 2020; pp. 19–33. ISBN 978-3-030-52347-3. [Google Scholar]
- Vardakas, G.; Papakostas, I.; Likas, A. Deep Clustering Using the Soft Silhouette Score: Towards Compact and Well-Separated Clusters. arXiv 2024, arXiv:2402.00608. [Google Scholar]
- Fong, S. (Ed.) Networked Digital Technologies: Third International Conference, NDT 2011, Macau, China, 11–13 July 2011. Proceedings; Communications in Computer and Information Science; Springer: Berlin/Heidelberg, Germany, 2011; Volume 136, ISBN 978-3-642-22184-2. [Google Scholar]
- Jain, B.J. Homogeneity of Cluster Ensembles. arXiv 2016, arXiv:1602.02543. [Google Scholar]
- Amigó, E.; Gonzalo, J.; Artiles, J.; Verdejo, F. A Comparison of Extrinsic Clustering Evaluation Metrics Based on Formal Constraints. Inf. Retr. 2009, 12, 461–486. [Google Scholar] [CrossRef]
- Rosenberg, A.; Hirschberg, J. V-Measure: A Conditional Entropy-Based External Cluster Evaluation Measure. In Proceedings of the 2007 Joint Conference on Empirical Methods in Natural Language Processing and Computational Natural Language Learning (EMNLP-CoNLL), Prague, Czech Republic, 28–30 June 2007. [Google Scholar]
- Sarker, I.H. Machine Learning: Algorithms, Real-World Applications and Research Directions. SN Comput. Sci. 2021, 2, 160. [Google Scholar] [CrossRef]
- Chen, W.; Yang, K.; Yu, Z.; Shi, Y.; Chen, C.L.P. A Survey on Imbalanced Learning: Latest Research, Applications and Future Directions. Artif. Intell. Rev. 2024, 57, 137. [Google Scholar] [CrossRef]
- Montesinos López, O.A.; Montesinos López, A.; Crossa, J. Overfitting, Model Tuning, and Evaluation of Prediction Performance. In Multivariate Statistical Machine Learning Methods for Genomic Prediction; Springer International Publishing: Cham, Switzerland, 2022; pp. 109–139. ISBN 978-3-030-89009-4. [Google Scholar]
- Wang, J.; Lan, C.; Liu, C.; Ouyang, Y.; Qin, T.; Lu, W.; Chen, Y.; Zeng, W.; Yu, P.S. Generalizing to Unseen Domains: A Survey on Domain Generalization. arXiv 2022, arXiv:2103.03097. [Google Scholar] [CrossRef]
- Bekkerman, R.; Bilenko, M.; Langford, J. Scaling Up Machine Learning: Introduction. In Scaling Up Machine Learning; Bekkerman, R., Bilenko, M., Langford, J., Eds.; Cambridge University Press: Cambridge, UK, 2011; pp. 1–20. ISBN 978-0-521-19224-8. [Google Scholar]
- Everitt, B.; Hothorn, T. An Introduction to Applied Multivariate Analysis with R; Springer: New York, NY, USA, 2011; ISBN 978-1-4419-9649-7. [Google Scholar]
- Wickham, H. Tidy Data. J. Stat. Soft. 2014, 59, 1–23. [Google Scholar] [CrossRef]
- Von Davier, A.A.; Mislevy, R.J.; Hao, J. (Eds.) Computational Psychometrics: New Methodologies for a New Generation of Digital Learning and Assessment: With Examples in R and Python; Methodology of Educational Measurement and Assessment; Springer International Publishing: Cham, Switzerland, 2021; ISBN 978-3-030-74393-2. [Google Scholar]
- Xu, X.; Lu, Y.; Vogel-Heuser, B.; Wang, L. Industry 4.0 and Industry 5.0—Inception, Conception and Perception. J. Manuf. Syst. 2021, 61, 530–535. [Google Scholar] [CrossRef]
Disclaimer/Publisher’s Note: The statements, opinions and data contained in all publications are solely those of the individual author(s) and contributor(s) and not of MDPI and/or the editor(s). MDPI and/or the editor(s) disclaim responsibility for any injury to people or property resulting from any ideas, methods, instructions or products referred to in the content. |
© 2024 by the authors. Licensee MDPI, Basel, Switzerland. This article is an open access article distributed under the terms and conditions of the Creative Commons Attribution (CC BY) license (https://creativecommons.org/licenses/by/4.0/).









