Exploring a Material-Focused Design Methodology: An Innovative Approach to Pressure Vessel Design
Abstract
1. Introduction
2. QFD Methodology
| Application | Author | Reference |
|---|---|---|
| Design | [Ramírez Gordillo, Javier] | [30] |
| [Erdil, Nadiye Ozlem, Arani Omid M.] | [26] | |
| [Kuys, Blair et al.] | [31] | |
| [Wang, Hao et al.] | [23] | |
| Manufacturing | [Crowe, Thomas J. Cheng, Chao-Chun] | [32] |
| [Kulcsár et al.] | [22] | |
| [Gandhinathan et al.] | [38] | |
| Planning | [Yang et al.] | [33] |
| [Cherifâ et al.] | [39] | |
| [Schillo et al.] | [34] | |
| [Tamayo Enríquez et al.] | [15] | |
| [Chen et al.] | [21] | |
| Chemistry | [Partovi, Fariborz Y.] | [36] |
| Health | [Lorenzo et al.] | [28] |
| [Sharma, J. R. Rawani, A. M.] | [29] | |
| Services | [Tottie, Magnus, Lager, Thomas] | [37] |
| [Aydin et al.] | [20] |
- The first matrix identifies customer needs.
- The second matrix identifies technical requirements and determines their interrelationships.
- The third matrix determines the relationship between customer needs and technical requirements.
- The fourth matrix performs a competitive analysis against other existing products.
- The fifth matrix identifies the most important requirements and technical difficulties.
- The sixth matrix calculates the importance indices.
- Design.
- Details.
- Process.
- Production.
3. TRIZ Methodology
4. Materials Selection Methodology
- Concept: Involves the conceptualization of how the product to be designed will function, determining its structure and the principles of its operation.
- Realization: Represents how the product model will be created, how the assembly will be carried out, product evaluation, and the selection of the most suitable materials.
- Details: Analyzing components and optimizing product performance.
- Translate design requirements expressed as functions, constraints, objectives, and free variables that could be used in the product.
- Create a graph with the restrictions to eliminate materials that do not meet the specifications of the process to be developed.
- Classify by objectives, such as certain ranges of values in material properties, and find the materials that best fit the constraints of the working system.
- Search for documentation of the selected material, including family history or candidates best suited for the process to be carried out.
5. Methodology of the Systematic Approach (PBSA)
6. Methodology Comparison
- Technical parameters for the design to be carried out.If the methodology considers technical parameters for the product to be developed, such as hardness, rigidity, fluids to be used, pressures, temperatures, etc.
- Search for physical phenomena.If the methodology considers what types of physical phenomena or principles may affect the design or on which the design.
- Adaptability to design.If it is possible to use the methodology in different design fields, such as health or services.
- Simplicity.If the design can be applied in a simple manner or if it is a complicated process.
- Exposure of requirements.If the methodology considers requirements that can be obtained from the consumer or client.
- Conceptual.If the methodology somehow presents the concept of the design to be resolved.
- Material properties.If the methodology considers the physical characteristics of the materials for the design and not just as a detailed process.
- Flowchart.If the methodology can be represented in a block flowchart.
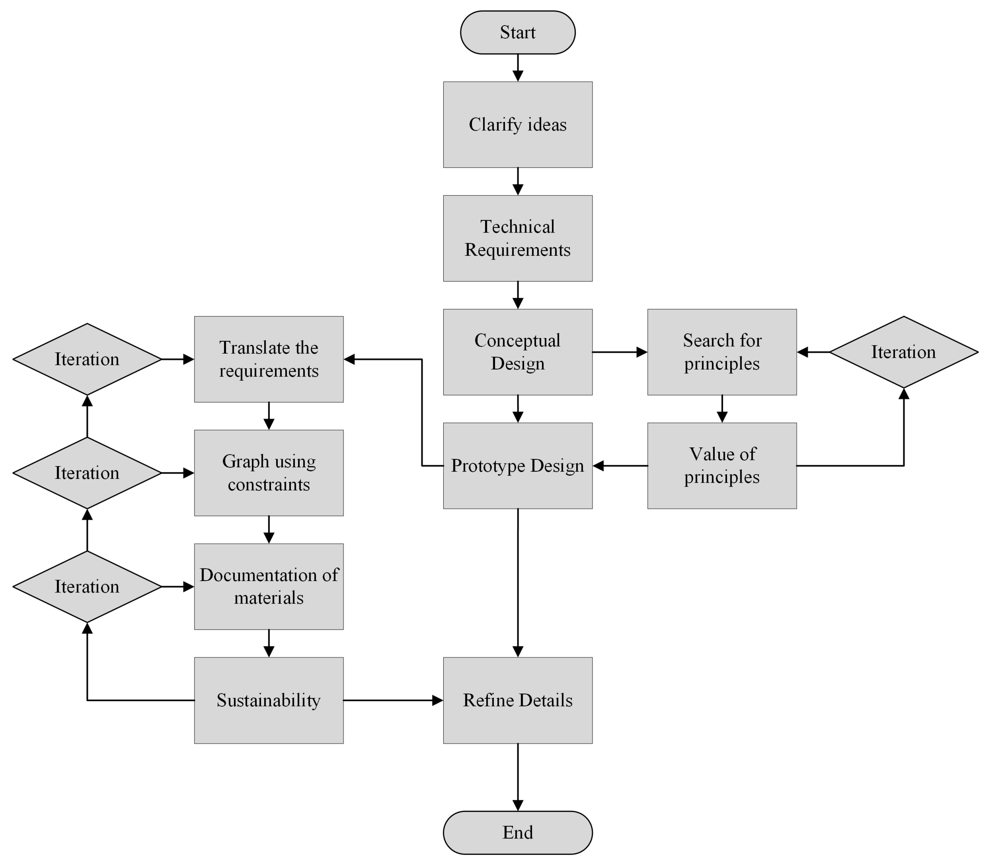
7. Material-Focused Design Methodology
- 1.
- Clarification of ideas.Identify the needs, desires, and requirements that can be applied to the final product design. In this way, gather as much information as possible that can be applied to the product.
- 2.
- Technical requirements.Filter the requirements collected in the clarification of ideas. The filtering is based on the importance, principles, and subjectivity of the requirements, similarly classifying each requirement and determining its value, depending on its importance.
- 3.
- Conceptual design.During the conceptual design, the search for principles that can be applied to the product, as well as the state of the art (if required) for the product. This process includes obtaining the equations governing the process, as well as the laws, methods, and theories that define the process.
- (a)
- Search for principles.This involves searching for all possible documentation that studies the process to be developed, such as governing equations, theories, laws, methods, and codes applicable to the product design.
- (b)
- Value of principles.Classify and value the technical principles depending on the requirements already valued in the previous step.
- 4.
- Prototype design.Execute and apply the conceptual design for the construction of the final product prototype, as well as the necessary steps for its manufacturing.
- (a)
- Translate the requirements.Apply each of the higher-value principles to obtain the product, applying the governing equations, laws, methods, and codes for obtaining the final product.
- (b)
- Graph using restrictions.Select the type of material using the graphs and material indices applied in Ashby’s materials selection methodology to establish the most suitable material for the final product with the restrictions of the requirements.
- (c)
- Documentation of materials.Obtain the physical properties of the selected materials according to the restrictions of the requirements.
- 5.
- Details.Applied to obtain usage protocols, tolerances, the search for alternative materials, and specifications for manufacturing and mass production.
8. Case Study
8.1. Problem Statement
8.2. Material-Focused Design Methodology
8.2.1. Clarify Ideas
- Geometric (G)
- Kinematic (K)
- Force(F)
- Energy (E)
- Material (M)
- Signals (Sig)
- Safety (S)
- Ergonomics (Ergo)
- Production (P)
- Quality Control (QC)
- Assembly (As)
- Transportation (T)
- Operation (O)
- Maintenance (Man)
- Recycling (R)
- Costs (C)
- Timelines (H)
8.2.2. Technical requirements
8.2.3. Conceptual Design
8.2.4. Prototype Design
8.2.5. Refine Details
- The material selected is recyclable.
- The material presents a high resistance to corrosion.
- The material can withstand temperatures above 500 °C.
- The material selected should have an eco-indicator near 95 or 99.
- The CO2 footprint during the first production is lower compared to existing products in the market.
8.3. Quality Function Deployment
9. Discussion
10. Conclusions
Author Contributions
Funding
Data Availability Statement
Conflicts of Interest
References
- Faludi, J.; Acaroglu, L.; Gardien, P.; Rapela, A.; Sumter, D.; Cooper, C. Sustainability in the Future of Design Education. J. Des. Econ. Innov. 2023, 9, 157–178. [Google Scholar] [CrossRef]
- Aguayo González, F.; Peralta Álvarez, M.E.; Lama Ruiz, J.R.; Soltero Sánchez, V.M. ECODISEÑO Ingenieria Sostenible de La Cuna a La Cuna (C2C); Alfaomega Grupo Editor: Distrito Federal, Mexico, 2011. [Google Scholar]
- Norton, R.L. Diseño de Maquinaria; McGraw Hill: New York, NY, USA, 2020. [Google Scholar]
- Budynas, R.G.; Nisbett, J.K. Diseño en Ingeniería mecáNica de Shigley; Mc Graw Hill: New York, NY, USA, 2012. [Google Scholar]
- Kraslawski, A. Product Development. In Computer Aided Process and Product Engineering; Puigjaner, L., Heyen, G., Eds.; Wiley-VCH Verlag GmbH: Hoboken, NJ, USA, 2006; pp. 419–442. [Google Scholar] [CrossRef]
- Asante, G. Effective Design Methodologies. Des. Manag. Rev. 2018, 29, 10–15. [Google Scholar] [CrossRef]
- Uzoka, C.; Mishra, R. Integration of TRIZ and CFD to New Product Development Process. Int. J. Comput. Fluid Dyn. 2020, 34, 418–437. [Google Scholar] [CrossRef]
- Song, W. Requirement Management for Product-Service Systems: Status Review and Future Trends. Comput. Ind. 2017, 85, 11–22. [Google Scholar] [CrossRef]
- Sapuan, S.; Mansor, M. Concurrent Engineering Approach in the Development of Composite Products: A Review. Mater. Des. 2014, 58, 161–167. [Google Scholar] [CrossRef]
- Xavier, A.F.; Naveiro, R.M.; Aoussat, A.; Reyes, T. Systematic Literature Review of Eco-Innovation Models: Opportunities and Recommendations for Future Research. J. Clean. Prod. 2017, 149, 1278–1302. [Google Scholar] [CrossRef]
- Geren, N.; Sarıgül, Ç.; Bayramoğlu, M. Systematic Mechanical Design Approach for a Flexible Printed Circuit Board Assemblies (PCBA) Rework Cell: Part II—Conceptual Design of Soldering and Desoldering System. Solder. Surf. Mt. Technol. 2012, 24, 151–166. [Google Scholar] [CrossRef]
- Carnevalli, J.A.; Miguel, P.C. Review, Analysis and Classification of the Literature on QFD—Types of Research, Difficulties and Benefits. Int. J. Prod. Econ. 2008, 114, 737–754. [Google Scholar] [CrossRef]
- Ben Moussa, F.Z.; Rasovska, I.; Dubois, S.; De Guio, R.; Benmoussa, R. Reviewing the Use of the Theory of Inventive Problem Solving (TRIZ) in Green Supply Chain Problems. J. Clean. Prod. 2017, 142, 2677–2692. [Google Scholar] [CrossRef]
- Bovea, M.; Pérez-Belis, V. A Taxonomy of Ecodesign Tools for Integrating Environmental Requirements into the Product Design Process. J. Clean. Prod. 2012, 20, 61–71. [Google Scholar] [CrossRef]
- Tamayo Enríquez, F.; Jaramillo Osuna, A.; González Bosch, V. Prioritising Customer Needs at Spectator Events: Obtaining Accuracy at a Difficult QFD Arena. Int. J. Qual. Reliab. Manag. 2004, 21, 984–990. [Google Scholar] [CrossRef]
- Ghane, M.; Ang, M.C.; Cavallucci, D.; Kadir, R.A.; Ng, K.W.; Sorooshian, S. TRIZ Trend of Engineering System Evolution: A Review on Applications, Benefits, Challenges and Enhancement with Computer-Aided Aspects. Comput. Ind. Eng. 2022, 174, 108833. [Google Scholar] [CrossRef]
- Sharma, R.; Pachauri, A. A Review of Pressure Vessels Regarding Their Design, Manufacturing, Testing, Materials, and Inspection. Mater. Today Proc. 2023, S2214785323013007. [Google Scholar] [CrossRef]
- Jana, S.; Muthukumar, P. Design and Performance Prediction of a Compact MmNi4.6Al0.4 Based Hydrogen Storage System. J. Energy Storage 2021, 39, 102612. [Google Scholar] [CrossRef]
- Jana, S.; Muthukumar, P. Design, Development and Hydrogen Storage Performance Testing of a Tube Bundle Metal Hydride Reactor. J. Energy Storage 2023, 63, 106936. [Google Scholar] [CrossRef]
- Aydin, N.; Seker, S.; Deveci, M.; Ding, W.; Delen, D. A Linear Programming-Based QFD Methodology under Fuzzy Environment to Develop Sustainable Policies in Apparel Retailing Industry. J. Clean. Prod. 2023, 387, 135887. [Google Scholar] [CrossRef]
- Chen, Y.; Fung, R.Y.; Tang, J. Rating Technical Attributes in Fuzzy QFD by Integrating Fuzzy Weighted Average Method and Fuzzy Expected Value Operator. Eur. J. Oper. Res. 2006, 174, 1553–1566. [Google Scholar] [CrossRef]
- Kulcsár, E.; Gyurika, I.G.; Csiszér, T. Network-Based—Quality Function Deployment (NB-QFD): The Combination of Traditional QFD with Network Science Approach and Techniques. Comput. Ind. 2022, 136, 103592. [Google Scholar] [CrossRef]
- Wang, H.; Chen, G.; Lin, Z.; Wang, H. Algorithm of Integrating QFD and TRIZ for the Innovative Design Process. Int. J. Comput. Appl. Technol. 2005, 23, 41. [Google Scholar] [CrossRef]
- Ferrer, J.B.; Negny, S.; Robles, G.C.; Le Lann, J.M. Eco-Innovative Design Method for Process Engineering. Comput. Chem. Eng. 2012, 45, 137–151. [Google Scholar] [CrossRef]
- Ismail, I.N.; Halim, K.A.; Sahari, K.S.M.; Anuar, A.; Jalal, M.F.A.; Syaifoelida, F.; Eqwan, M. Design and Development of Platform Deployment Arm (PDA) For Boiler Header Inspection at Thermal Power Plant by Using the House of Quality (HOQ) Approach. Procedia Comput. Sci. 2017, 105, 296–303. [Google Scholar] [CrossRef]
- Erdil, N.O.; Arani, O.M. Quality Function Deployment: More than a Design Tool. Int. J. Qual. Serv. Sci. 2018, 11, 142–166. [Google Scholar] [CrossRef]
- Akao, Y.; Mazur, G.H. The Leading Edge in QFD: Past, Present and Future. Int. J. Qual. Reliab. Manag. 2003, 20, 20–35. [Google Scholar] [CrossRef]
- Lorenzo, S.; Mira, J.; Olarte, M.; Guerrero, J.; Moyano, S. Análisis matricial de la voz del cliente: QFD aplicado a la gestión sanitaria. Gac. Sanit. 2004, 18, 464–471. [Google Scholar] [CrossRef] [PubMed][Green Version]
- Sharma, J.R.; Rawani, A.M. Ranking Customer Requirements in QFD by Factoring in Their Interrelationship Values. Qual. Manag. J. 2007, 14, 53–60. [Google Scholar] [CrossRef]
- Ramírez Gordillo, J. Diseño de un Efector Final de Ventosa Por Vacío. Master’s Thesis, Instituto Politecnico Nacional, Mexico City, Mexico, 2003. [Google Scholar]
- Kuys, B.; Ranscombe, C.; Zhang, W. Visualising product concepts to engage manufacturers with little or no industrial design capability. Des. Stud. 2023, 87, 101188. [Google Scholar] [CrossRef]
- Crowe, T.J.; Cheng, C. Using Quality Function Deployment in Manufacturing Strategic Planning. Int. J. Oper. Prod. Manag. 1996, 16, 35–48. [Google Scholar] [CrossRef]
- Yang, M.; Khan, F.I.; Sadiq, R.; Amyotte, P. A Rough Set-Based Quality Function Deployment (QFD) Approach for Environmental Performance Evaluation: A Case of Offshore Oil and Gas Operations. J. Clean. Prod. 2011, 19, 1513–1526. [Google Scholar] [CrossRef]
- Schillo, R.S.; Isabelle, D.A.; Shakiba, A. Linking Advanced Biofuels Policies with Stakeholder Interests: A Method Building on Quality Function Deployment. Energy Policy 2017, 100, 126–137. [Google Scholar] [CrossRef]
- Chen, Y.Z.; Ngai, E.W.T. A Fuzzy QFD Program Modelling Approach Using the Method of Imprecision. Int. J. Prod. Res. 2008, 46, 6823–6840. [Google Scholar] [CrossRef]
- Partovi, F.Y. An Analytical Model of Process Choice in the Chemical Industry. Int. J. Prod. Econ. 2007, 105, 213–227. [Google Scholar] [CrossRef]
- Tottie, M.; Lager, T. QFD Linking the Customer to the Product Development Process as a Part of the TQM Concept. R&D Manag. 1995, 25, 257–267. [Google Scholar] [CrossRef]
- Gandhinathan, R.; Raviswaran, N.; Suthakar, M. QFD- and VE-enabled Target Costing: A Fuzzy Approach. Int. J. Qual. Reliab. Manag. 2004, 21, 1003–1011. [Google Scholar] [CrossRef]
- Cherifâ, M.S.; Chabchoub, H.; Aouni, B. Integrating Customer’s Preferences in the QFD Planning Process Using a Combined Benchmarking and Imprecise Goal Programming Model. Int. Trans. Oper. Res. 2009, 17, 85–102. [Google Scholar] [CrossRef]
- Rau, H.; Wu, J.J.; Procopio, K.M. Exploring Green Product Design through TRIZ Methodology and the Use of Green Features. Comput. Ind. Eng. 2023, 180, 109252. [Google Scholar] [CrossRef]
- Mann, D. An Introduction to TRIZ: The Theory of Inventive Problem Solving. Creat. Innov. Manag. 2001, 10, 123–125. [Google Scholar] [CrossRef]
- Altshuller, G. The Innovation Algorithm, 2nd ed.; Technical Innovation Ctr: Pathumthani, Thailand, 2007. [Google Scholar]
- Kim, J.; Kim, J.; Lee, Y.; Lim, W.; Moon, I. Application of TRIZ Creativity Intensification Approach to Chemical Process Safety. J. Loss Prev. Process. Ind. 2009, 22, 1039–1043. [Google Scholar] [CrossRef]
- Cortes Robles, G.; Negny, S.; Le Lann, J.M. Case-Based Reasoning and TRIZ: A Coupling for Innovative Conception in Chemical Engineering. Chem. Eng. Process. Process. Intensif. 2009, 48, 239–249. [Google Scholar] [CrossRef][Green Version]
- Abdul Rahim, Z.; Lim Sing Sheng, I.; Nooh, A.B. TRIZ Methodology for Applied Chemical Engineering: A Case Study of New Product Development. Chem. Eng. Res. Des. 2015, 103, 11–24. [Google Scholar] [CrossRef]
- Srinivasan, R.; Kraslawski, A. Application of the TRIZ Creativity Enhancement Approach to Design of Inherently Safer Chemical Processes. Chem. Eng. Process. Process. Intensif. 2006, 45, 507–514. [Google Scholar] [CrossRef]
- Pokhrel, C.; Cruz, C.; Asme, Y.; Kraslawski, A. Adaptation of TRIZ Contradiction Matrix for Solving Problems in Process Engineering. Chem. Eng. Res. Des. 2015, 103, 3–10. [Google Scholar] [CrossRef]
- Vaneker, T.; Van Diepen, T. Design Support for Maintenance Tasks Using TRIZ. Proc. CIRP 2016, 39, 67–72. [Google Scholar] [CrossRef]
- Berdonosov, V. Concept of the TRIZ Evolutionary Approach in Education. Procedia Eng. 2015, 131, 721–730. [Google Scholar] [CrossRef]
- Lee, C.H.; Chen, C.H.; Li, F.; Shie, A.J. Customized and Knowledge-Centric Service Design Model Integrating Case-Based Reasoning and TRIZ. Expert Syst. Appl. 2020, 143, 113062. [Google Scholar] [CrossRef]
- Khodadadi, A.; Von Buelow, P. Design Exploration by Using a Genetic Algorithm and the Theory of Inventive Problem Solving (TRIZ). Autom. Constr. 2022, 141, 104354. [Google Scholar] [CrossRef]
- Li, S.; Yu, K.; Yeung, Y.; Keung, K. Patent Review and Novel Design of Vehicle Classification System with TRIZ. World Pat. Inf. 2022, 71, 102155. [Google Scholar] [CrossRef]
- Delgado-Maciel, J.; Cortés-Robles, G.; Sánchez-Ramírez, C.; García-Alcaraz, J.; Méndez-Contreras, J.M. The Evaluation of Conceptual Design through Dynamic Simulation: A Proposal Based on TRIZ and System Dynamics. Comput. Ind. Eng. 2020, 149, 106785. [Google Scholar] [CrossRef]
- Munje, S.; Kulkarni, S.; Vatsal, V.; Amrao, A.; Pankade, S. A Study on Product Development Using the TRIZ and Additive Manufacturing. Mater. Today Proc. 2023, 72, 1367–1371. [Google Scholar] [CrossRef]
- Ashby, M.F. Materials Selection—The Basics. In Materials Selection in Mechanical Design; Elsevier: Amsterdam, The Netherlands, 2011; pp. 97–124. [Google Scholar] [CrossRef]
- Bouaziz, O.; Masse, J.P. Extension of Ashby’s Performance Indexes in Mixed Tension-Bending Solicitations. Adv. Eng. Mater. 2012, 14, 497–498. [Google Scholar] [CrossRef]
- Gupta, N. Material Selection of LTCC Based Microstrip Patch Antenna Substrate Using Ashby’s Approach. In Proceedings of the 2014 International Symposium on Computer, Consumer and Control, Taichung, Taiwan, 10–12 June 2014; pp. 1018–1021. [Google Scholar] [CrossRef]
- Ashby, M.F. The Design Process. In Materials Selection in Mechanical Design; Elsevier: Amsterdam, The Netherlands, 2011; pp. 15–29. [Google Scholar] [CrossRef]
- Ashby, M.F. Selection of Material and Shape. In Materials Selection in Mechanical Design; Elsevier: Amsterdam, The Netherlands, 2011; pp. 243–276. [Google Scholar] [CrossRef]
- Ashby, M.F. Material Indices. In Materials Selection in Mechanical Design; Elsevier: Amsterdam, The Netherlands, 2011; pp. 559–564. [Google Scholar] [CrossRef]
- De Oliveira, M.C.L.; Ett, G.; Antunes, R.A. Materials Selection for Bipolar Plates for Polymer Electrolyte Membrane Fuel Cells Using the Ashby Approach. J. Power Sources 2012, 206, 3–13. [Google Scholar] [CrossRef]
- Aditya, B.; Gupta, N. Material Selection Methodology for Gate Dielectric Material in Metal–Oxide–Semiconductor Devices. Mater. Des. 2012, 35, 696–700. [Google Scholar] [CrossRef]
- Holloway, L. Materials Selection for Optimal Environmental Impact in Mechanical Design. Mater. Des. 1998, 19, 133–143. [Google Scholar] [CrossRef]
- Das, D.; Sharma, R.K.; Saikia, P.; Rakshit, D. An Integrated Entropy-Based Multi-Attribute Decision-Making Model for Phase Change Material Selection and Passive Thermal Management. Decis. Anal. J. 2021, 1, 100011. [Google Scholar] [CrossRef]
- Prashant Reddy, G.; Gupta, N. Material Selection for Microelectronic Heat Sinks: An Application of the Ashby Approach. Mater. Des. 2010, 31, 113–117. [Google Scholar] [CrossRef]
- Antunes, R.A.; De Oliveira, M.C.L. Materials Selection for Hot Stamped Automotive Body Parts: An Application of the Ashby Approach Based on the Strain Hardening Exponent and Stacking Fault Energy of Materials. Mater. Des. 2014, 63, 247–256. [Google Scholar] [CrossRef]
- Beltran, D.; Martínez-Gómez, J.; Lobato-Cordero, A. Effect of Environment on the Selection of Phase Change Materials for Building Wallboards Using Multi-criteria Decision Methods and Building Energy Simulations. In Proceedings of the Building Simulation 2017, San Francisco, CA, USA, 7–9 August 2017. [Google Scholar] [CrossRef]
- Shah, D.U. Materials Selection Charts for Designing Products With Biocomposites. In Encyclopedia of Renewable and Sustainable Materials; Elsevier: Amsterdam, The Netherlands, 2020; pp. 768–780. [Google Scholar] [CrossRef]
- Moschetti, M.; Burr, P.A.; Obbard, E.; Kruzic, J.J.; Hosemann, P.; Gludovatz, B. Design Considerations for High Entropy Alloys in Advanced Nuclear Applications. J. Nucl. Mater. 2022, 567, 153814. [Google Scholar] [CrossRef]
- Ahmad, F.; Al Awadh, M.; Noor, S. Optimum Alternate Material Selection Methodology for an Aircraft Skin. Chin. J. Aeronaut. 2023, 36, S1000936123001760. [Google Scholar] [CrossRef]
- Yavuz, H. Materials Selection for Aircraft Skin Panels by Integrating Multiple Constraints Design with Computational Evaluations. Procedia Struct. Integr. 2019, 21, 112–119. [Google Scholar] [CrossRef]
- Antunes, R.A.; De Oliveira, M.C.L. Corrosion in Biomass Combustion: A Materials Selection Analysis and Its Interaction with Corrosion Mechanisms and Mitigation Strategies. Corros. Sci. 2013, 76, 6–26. [Google Scholar] [CrossRef]
- Guisbiers, G.; Van Overschelde, O.; Wautelet, M. Materials Selection for Thin Films for Radio Frequency Microelectromechanical Systems. Mater. Des. 2007, 28, 1994–1997. [Google Scholar] [CrossRef]
- Bird, E.T.; Bowden, A.E.; Seeley, M.K.; Fullwood, D.T. Materials Selection of Flexible Open-Cell Foams in Energy Absorption Applications. Mater. Des. 2018, 137, 414–421. [Google Scholar] [CrossRef]
- Djassemi, M. A Computer-aided Approach to Material Selection and Environmental Auditing. J. Manuf. Technol. Manag. 2012, 23, 704–716. [Google Scholar] [CrossRef]
- Pahl, G.; Wallace, K.; Blessing, L.; Pahl, G. (Eds.) Engineering Design: A Systematic Approach, 3rd ed.; Springer: Berlin/Heidelberg, Germany, 1984. [Google Scholar]
- Kannengiesser, U.; Gero, J.S. Can Pahl and Beitz’ Systematic Approach Be a Predictive Model of Designing? Des. Sci. 2017, 3, e24. [Google Scholar] [CrossRef][Green Version]
- Fiorineschi, L.; Papini, S.; Pugi, L.; Rindi, A.; Rotini, F. Systematic Design of a New Gearbox for Concrete Mixers. J. Eng. Des. Technol. 2020, 18, 2017–2042. [Google Scholar] [CrossRef]
- Lelieveld, M.; Maeno, T. Design and Development of a 4 DOF Portable Haptic Interface with Multi-Point Passive Force Feedback for the Index Finger. In Proceedings of the 2006 IEEE International Conference on Robotics and Automation, Orlando, FL, USA, 15–19 May 2006; pp. 3134–3139. [Google Scholar] [CrossRef]
- Mendes, L.A.; Back, N.; Oliveira, G.H. Designing Automated Test Systems: An Adapted Methodology Inspired on Pahl and Beitz’s Systematic Approach. Robot. -Comput. -Integr. Manuf. 2009, 25, 945–950. [Google Scholar] [CrossRef]
- Kamarudin, K.M.; Ridgway, K.; Hassan, M.R. Modelling the Conceptual Design Process with Hybridization of TRIZ Methodology and Systematic Design Approach. Procedia Eng. 2015, 131, 1064–1072. [Google Scholar] [CrossRef]
- Ore, F.; Hansson, L.; Wiktorsson, M. Method for Design of Human-industrial Robot Collaboration Workstations. Procedia Manuf. 2017, 11, 4–12. [Google Scholar] [CrossRef]
- Basu, P. Biomass Gasification and Pyrolysis: Practical Design and Theory; Academic Press: Cambridge, MA, USA, 2010. [Google Scholar]
- ASME Boiler and Pressure Vessel Code; ASME: New York, NY, USA, 2011.
- Ashby, M.F. Material Property Charts. In Materials Selection in Mechanical Design; Elsevier: Amsterdam, The Netherlands, 2013; pp. 57–96. [Google Scholar] [CrossRef]
- Goedkoop, M.; Spriensma, R. The Eco-Indicator 99. A Damage Oriented Method for Life Cycle Impact Assessment; PRé: Bangkok, Thailand, 2001. [Google Scholar]
- Ashby, M.F. Data for Engineering Materials. In Materials Selection in Mechanical Design; Elsevier: Amsterdam, The Netherlands, 2011; pp. 495–523. [Google Scholar] [CrossRef]
- Mannan, S. (Ed.) Chapter 40—SustainableDevelopment. In Lees’ Loss Prevention in the Process Industries, 4th ed.; Butterworth-Heinemann: Oxford, UK, 2012; pp. 2507–2521. [Google Scholar] [CrossRef]
- Sayyaadi, H. Combined thermal, economic, and environmental models. In Modeling, Assessment, and Optimization of Energy Systems; Elsevier: Amsterdam, The Netherlands, 2021; pp. 185–246. [Google Scholar] [CrossRef]
- Callister, W.D. Materials Science and Engineering; Wiley: Hoboken, NJ, USA, 2019. [Google Scholar]
- Kumar, A.; Sharma, R.; Kumar, S.; Verma, P. A Review on Machining Performance of AISI 304 Steel. Mater. Today Proc. 2022, 56, 2945–2951. [Google Scholar] [CrossRef]
- Bozkurt, Y.; Kovacı, H.; Yetim, A.; Çelik, A. Tribocorrosion Properties and Mechanism of a Shot Peened AISI 4140 Low-Alloy Steel. Surf. Coat. Technol. 2022, 440, 128444. [Google Scholar] [CrossRef]
- Zulkafli, N.I.; Mat Dan, R. Investigation of Maintenance Performance for a Gasification Process Unit Using Weibull Analysis. J. Qual. Maint. Eng. 2016, 22, 252–263. [Google Scholar] [CrossRef]














| Characteristics | |||||||||
|---|---|---|---|---|---|---|---|---|---|
| Characteristics | 1 | 2 | 3 | 4 | 5 | 6 | 7 | 8 | |
| Weight of a movable object | 1 | X | 15, 8, 29, 34 | 29, 17, 38, 34 | 29, 2, 40, 28 | ||||
| Weight of a stationary object | 2 | X | 10, 1, 29, 35 | 35, 30, 13, 2 | 5, 35, 14, 2 | ||||
| Length of a movable object | 3 | 8, 15, 29, 34 | X | 15, 17, 4 | 7, 17, 4, 35 | ||||
| Length of a stationary object | 4 | 35, 28, 40, 29 | X | 17, 7, 10, 40 | 35, 8, 2, 14 | ||||
| Area of a movable object | 5 | 2, 17, 29, 4 | 14, 15, 18, 4 | X | 7, 14, 17, 4 | ||||
| Area of a stationary object | 6 | 30, 2, 14, 18 | 26, 7, 9, 39 | X | |||||
| Velocity | 7 | 2, 26, 29, 40 | 1, 7, 4, 35 | 1, 7, 4, 17 | X | ||||
| Force | 8 | 35, 10, 19, 14 | 19, 14 | 35, 8, 2, 14 | X | ||||
| Inventive Principle | Inventive Principle | Inventive Principle | |||
|---|---|---|---|---|---|
| 1 | Segmentation | 14 | Spheroidality | 27 | Dispose |
| 2 | Extraction | 15 | Dynamicity | 28 | Replacement of Mechanical System |
| 3 | Local Quality | 16 | Partial or Excessive Action | 29 | Pneumatic or Hydraulic Constructions |
| 4 | Asymmetry | 17 | Transition Into a New Dimension | 30 | Flexible Membranes or Thin Films |
| 5 | Consolidation | 18 | Vibration | 31 | Porous Material |
| 6 | Universality | 19 | Periodic Action | 32 | Changing the color |
| 7 | Nesting | 20 | Continuity of Useful Action | 33 | Homogeneity |
| 8 | Counterweight | 21 | Rushing Through | 34 | Rejecting and Regenerating Parts |
| 9 | Prior Counteraction | 22 | Convert Harm into Benefit | 35 | Transformation of Properties |
| 10 | Prior Action | 23 | Feedback | 36 | Phase Transition |
| 11 | Cushion in Advance | 24 | Mediator | 37 | Thermal Expansion |
| 12 | Equipotentiality | 25 | Self-service | 38 | Accelerated Oxidation |
| 13 | Do it Reverse | 26 | Copying | 39 | Inert Environment |
| 40 | Composite Materials |
| Application | Author | Reference |
|---|---|---|
| Reactors | [Kim et al.] | [43] |
| [Ferrer et al.] | [24] | |
| Chemical processes | [Cortes et al.] | [44] |
| [Abdul Rahim et al.] | [45] | |
| [Srinivasan, Kraslawski] | [46] | |
| [Pokhrel et al.] | [47] | |
| Planning | [Vaneker, Van Diepen] | [48] |
| [Berdonosov, Victor] | [49] | |
| [Lee et al.] | [50] | |
| Design | [Khodadadi. Von Buelow] | [51] |
| [Rau, Hsin, Wu, Katrina Mae] | [40] | |
| [Li et al.] | [52] | |
| [Delgado-Maciel et al.] | [53] | |
| Manufacturing | [Munje et al.] | [54] |
| Class | Property | Symbol and Units |
|---|---|---|
| General | Density | [] |
| Price | [] | |
| Mechanical | Elastic Modulus | [GPa] |
| Poisson’s ratio | ||
| Failure strength | [MPa] | |
| Fatigue strength | [MPa] | |
| Hardness | H | |
| Fracture toughness | [MPa ] | |
| Loss coefficient | ||
| Thermal | Thermal conductivity | [] |
| Thermal diffusivity | a [] | |
| Specific heat | [] | |
| Coefficient of thermal expansion | [] | |
| Electrical | Electrical resistivity | [ Ω cm] |
| Application | Author | Reference |
|---|---|---|
| Bipolar plates for polymer electrolyte | [De Oliveira et al.] | [61] |
| Thermal management of a car cabin | [Das et al.] | [64] |
| Microelectronic heat sinks | [Prashant Reddy, Gupta] | [65] |
| Car body stampings | [Antunes, De Oliveira] | [66] |
| Semiconductors | [Aditya, Gupta] | [62] |
| Buildings | [Beltran et al.] | [67] |
| Biocomposites | [Shah, Darshil U.] | [68] |
| Nuclear applications | [Moschetti et al.] | [69] |
| Aerospace | [Ahmad et al.] | [70] |
| [Yavuz] | [71] | |
| Biomass combustion | [Antunes, De Oliveira] | [72] |
| Micro-electromechanical | [Guisbiers et al.] | [73] |
| Beverage containers | [Holloway] | [63] |
| Sports equipment | [Bird et al.] | [74] |
| Engines | [Djassemi, Manocher] | [75] |
| Application | Author | Reference |
|---|---|---|
| Gearbox (Gears) | [Fiorineschi et al.] | [78] |
| Prosthesis | [Lelieveld, Maeno] | [79] |
| Automated test systems | [Mendes et al.] | [80] |
| Design process | [Kamarudin et al.] | [81] |
| Industrial robot | [Ore et al.] | [82] |
| Conditions | QFD | TRIZ | Ashby | SAPB |
|---|---|---|---|---|
| Finding technical parameters | X | X | X | X |
| Search for physical phenomena | X | X | X | |
| Adaptability to design | X | X | X | |
| Simplicity | X | X | ||
| Exposure of requirements | X | X | X | X |
| Conceptual | X | X | ||
| Material properties | X | |||
| Flowchart | X | X | X | |
| Quantification. | 5 | 5 | 6 | 6 |
| Requirement | Value |
|---|---|
| Maximum process temperature | 1000 °C |
| Heating rate | 100 |
| Pyrolytic temperature | 600 °C |
| Maximum working pressure | 6 bar |
| Minimum design pressure | 4 bar |
| High-temperature durable material | List |
| Compliance with international standards | List |
| Safety system | List |
| Low corrosion | List |
| Low vessel costs | List |
| Compliance with geometric dimensions and tolerances | List |
| Property | Quantity | Units |
|---|---|---|
| Heating rate | 100 | |
| Maximum temperature | 1000 | °C |
| Minimum Pressure | 4 | bar |
| Number | Requirement | Desire or Demand | Classification |
|---|---|---|---|
| 1 | Importance for insufficient design | Desire | D1 |
| 2 | Importance for low design | Desire | D2 |
| 3 | Importance for medium design | Desire | D3 |
| 4 | Importance for acceptable design | Demand | R1 |
| 5 | Importance for essential design | Demand | R2 |
| Importance Level | Classification | Requirements | Value |
|---|---|---|---|
| D3 | G | Length | 490 mm |
| D3 | G | Diameter | 150 mm |
| R2 | G | Thickness | 8 mm |
| R1 | E | Maximum working temperature | 1000 °C |
| D2 | E | Minimum design pressure | 4 bar |
| R2 | E | External heating | List |
| R1 | E | Heating rate | 100 |
| R1 | M | Low corrosion | List |
| R1 | M | Limited rigidity with minimum mass | List |
| D3 | M | Performance before rupture | List |
| D3 | M | Limited resistance to minimum mass | List |
| D2 | S | Safety system | List |
| R1 | P | Adherence to tolerances | List |
| R1 | QC | Application of ASME code | Graph |
| Condition | Symbol | Value | Units |
|---|---|---|---|
| Allowable pressure based on knuckle buckling failure | 8.35 | MPa | |
| Allowable pressure based on crown rupture | 31.5 | MPa | |
| Maximum allowable pressure | 8.35 | MPa |
| Material | Property | Value | Units |
|---|---|---|---|
| Young’s Modulus | 190–203 | GPa | |
| Failure Strength | 150–220 | MPa | |
| AISI 304 | Tensile Strength | 510–620 | MPa |
| Fracture Toughness | 55–71 | MPa | |
| Maximum Service Temperature | 750–925 | °C | |
| Durability at 500 °C Oxidation | Excellent | ||
| Young’s Modulus | 208–216 | GPa | |
| Failure Strength | 183–248 | MPa | |
| AISI 4140 | Tensile Strength | 595–720 | MPa |
| Fracture Toughness | 76–120 | MPa m | |
| Maximum Service Temperature | 613–650 | °C | |
| Durability at 500 °C Oxidation | Acceptable |
| Requirement | Value |
|---|---|
| Maximum process temperature | 1000 °C |
| Heating rate | 100 |
| Pyrolytic Temperature | 100 °C |
| Maximum working pressure | 6 bar |
| Minimum design pressure | 4 bar |
| High-temperature durable material | List |
| Compliance with international standards | List |
| Safety system | List |
| Low corrosion | List |
| Low vessel costs | List |
| Compliance with geometric dimensions and tolerances | List |
| Row | Relationship Value | Relative Weight | Weight/Importance | Demanded Quality |
|---|---|---|---|---|
| 1 | 9 | 15.4 | 4.00 | Maximum working temperature |
| 2 | 9 | 7.7 | 2.00 | Minimum design pressure |
| 3 | 9 | 15.4 | 4.00 | Low corrosion |
| 4 | 9 | 7.7 | 2.00 | Safety system |
| 5 | 9 | 15.4 | 4.00 | Adherence to tolerances |
| 6 | 9 | 11.5 | 3.00 | Durable |
| 7 | 9 | 15.4 | 4.00 | Application of ASME code |
| 8 | 9 | 11.5 | 3.00 | Low costs |
Disclaimer/Publisher’s Note: The statements, opinions and data contained in all publications are solely those of the individual author(s) and contributor(s) and not of MDPI and/or the editor(s). MDPI and/or the editor(s) disclaim responsibility for any injury to people or property resulting from any ideas, methods, instructions or products referred to in the content. |
© 2024 by the authors. Licensee MDPI, Basel, Switzerland. This article is an open access article distributed under the terms and conditions of the Creative Commons Attribution (CC BY) license (https://creativecommons.org/licenses/by/4.0/).
Share and Cite
Gómez, E.A.M.; Osorio, S.I.; Soriano, L.A.; Paredes, G.J.G.; Rubio, J.d.J. Exploring a Material-Focused Design Methodology: An Innovative Approach to Pressure Vessel Design. Machines 2024, 12, 81. https://doi.org/10.3390/machines12010081
Gómez EAM, Osorio SI, Soriano LA, Paredes GJG, Rubio JdJ. Exploring a Material-Focused Design Methodology: An Innovative Approach to Pressure Vessel Design. Machines. 2024; 12(1):81. https://doi.org/10.3390/machines12010081
Chicago/Turabian StyleGómez, Edgar Adhair Montes, Samantha Ixtepan Osorio, Luis Arturo Soriano, Guadalupe Juliana Gutiérrez Paredes, and José de Jesús Rubio. 2024. "Exploring a Material-Focused Design Methodology: An Innovative Approach to Pressure Vessel Design" Machines 12, no. 1: 81. https://doi.org/10.3390/machines12010081
APA StyleGómez, E. A. M., Osorio, S. I., Soriano, L. A., Paredes, G. J. G., & Rubio, J. d. J. (2024). Exploring a Material-Focused Design Methodology: An Innovative Approach to Pressure Vessel Design. Machines, 12(1), 81. https://doi.org/10.3390/machines12010081

