Energy Saving Characteristics of a Winch System Driven by a Four-Quadrant Hydraulic Pump
Abstract
1. Introduction
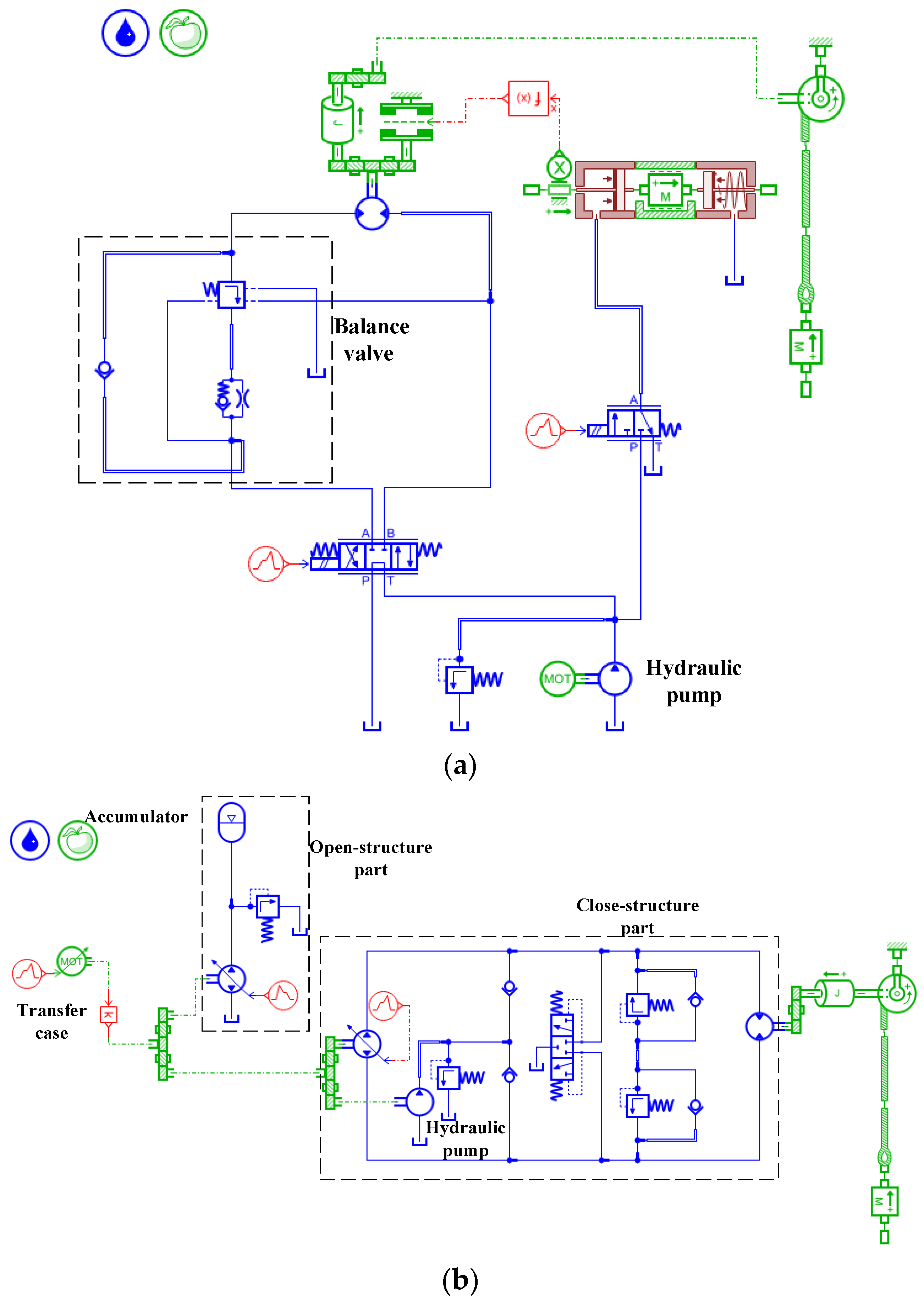
2. System Working Principle
3. System Characteristic Analysis
3.1. Working Condition Analyses
3.2. Four-Quadrant Pump/Motor Energy Consumption Analysis
3.3. System Energy Consumption Analysis
4. Simulation Analysis
5. Test Analysis
5.1. Test System
5.2. Winch Operation Characteristics
5.3. Winch Energy Consumption Characteristics
5.3.1. Comparison under Different Engine Speed
5.3.2. Comparison under Different Load Mass
5.3.3. Comparison under Different Torque
5.4. Utilization Efficiency of Recovered Energy with Four-Quadrant Hydraulic Pump
6. Conclusions
Author Contributions
Funding
Data Availability Statement
Acknowledgments
Conflicts of Interest
References
- Abdelaziz, E.A.; Saidur, R.; Mekhilef, S. A review on energy saving strategies in industrial sector. Renew. Sustain. Energy Rev. 2011, 15, 150–168. [Google Scholar] [CrossRef]
- Saha, T.K.; Singh, A.K.; Bhola, M.; Dutta, S.K.; Ghoshal, S.K. Conversion and Utilization of Gravitational Potential Energy for Hydraulic Excavator. Recent Advances in Mechanical Engineering. In Lecture Notes in Mechanical Engineering; Springer: Singapore, 2020; pp. 455–469. [Google Scholar]
- An, K.; Kang, H.; An, Y.; Park, J.; Lee, J. Methodology of excavator system energy flow-down. Energies 2020, 13, 951. [Google Scholar] [CrossRef]
- Lin, T.; Huang, W.; Ren, H.; Fu, S.; Liu, Q. New compound energy regeneration system and control strategy for hybrid hydraulic excavators. Autom. Constr. 2016, 68, 11–20. [Google Scholar] [CrossRef]
- Minav, T.; Hänninen, H.; Sinkkonen, A.; Laurila, L.; Pyrhönen, J. Electric or hydraulic energy recovery systems in a reach truck–a comparison. Stroj. Vestn. J. Mech. Eng. 2014, 60, 232–240. [Google Scholar] [CrossRef]
- Ge, L.; Quan, L.; Zhang, X.; Dong, Z.; Yang, J. Power Matching and Energy Efficiency Improvement of Hydraulic Excavator Driven with Speed and Displacement Variable Power Source. Chin. J. Mech. Eng. 2019, 32, 142–153. [Google Scholar] [CrossRef]
- Chen, M.; Zhao, D. The gravitational potential energy regeneration system with closed-circuit of boom of hydraulic excavator. Mech. Syst. Signal Process. 2017, 82, 178–192. [Google Scholar] [CrossRef]
- Ranjan, P.; Wrat, G.; Bhola, M.; Mishra, S.K.; Das, J. A novel approach for the energy recovery and position control of a hybrid hydraulic excavator. ISA Trans. 2020, 99, 387–402. [Google Scholar] [CrossRef] [PubMed]
- Wang, A.; Lv, Z.; Gao, Y.; Quan, L.; Huang, J. Potential energy recovery scheme with variable displacement asymmetric axial piston pump. Proc. Inst. Mech. Eng. Part I J. Syst. Control Eng. 2020, 234, 875–887. [Google Scholar] [CrossRef]
- Manner, J.; Lindroos, O.; Arvidsson, H.; Nordfjell, T. Evaluation of a new energy recycling hydraulic lift cylinder for forwarders. Croat. J. For. Eng. J. Theory Appl. For. Eng. 2016, 37, 219–231. [Google Scholar]
- Fu, S.; Chen, H.; Ren, H.; Lin, T.; Miao, C.; Chen, Q. Potential Energy Recovery System for Electric Heavy Forklift Based on Double Hydraulic Motor-Generators. Appl. Sci. 2020, 10, 3996. [Google Scholar] [CrossRef]
- Zhang, X.; Wang, X.; Zhang, H.; Quan, L. Characteristics of Wheel Loader Lifting Device Based on Closed Pump-controlled Three-chamber Hydraulic Cylinder. Trans. Chin. Soc. Agric. Mach. 2019, 50, 410–418. [Google Scholar]
- Bedotti, A.; Campanini, F.; Pastori, M.; Riccò, L.; Casoli, P. Energy saving solutions for a hydraulic excavator. Energy Procedia 2017, 126, 1099–1106. [Google Scholar] [CrossRef]
- Xia, L.; Quan, L.; Ge, L.; Hao, Y. Energy efficiency analysis of integrated drive and energy recuperation system for hydraulic excavator boom. Energy Convers. Manag. 2018, 156, 680–687. [Google Scholar] [CrossRef]
- Quan, L.; Liang, T.; Xia, L.; Hao, H.; Huang, J.; Ge, L. The Utility Model Relates to a Control Circuit of a Working Device of Engineering Operating Equipment. 201511003769.X, 25 May 2016. [Google Scholar]
- Li, J.; Zhao, J.; Zhang, X. A novel energy recovery system integrating flywheel and flow regeneration for a hydraulic excavator boom system. Energies 2020, 13, 315. [Google Scholar] [CrossRef]
- Nie, D.; Zhou, D. Energy-saving research on hydraulic system of lifting mechanism of truck crane. In Proceedings of the 2016 International Conference on Intelligent Transportation, Big Data & Smart City (ICITBS), Changsha, China, 17–18 December 2016; IEEE: Manhattan, NY, USA, 2016. [Google Scholar]
- Ma, J. Dynamic characteristics analysis and structural optimization of a balance valve for hoisting system of crane. Mach. Tool Hydraul. 2019, 47, 104–108. [Google Scholar]
- Shen, W.; Zhao, H. Fault Tolerant Control of Nonlinear Hydraulic Systems with Prescribed Performance Constraint. Available online: https://www.sciencedirect.com/science/article/abs/pii/S0019057822002166 (accessed on 21 November 2022).
- Guan, X.; Gao, H.; Bai, L.; Xie, H. Wheeled Crane Hoisting Winch Closed Hydraulic System Control Research. Mach. Tool Hydraul. 2018, 46, 65–68. [Google Scholar]
- Chen, J.; Jiang, W.; He, L. Research on Dynamic Characteristics of Main Hoisting Potential Energy Recovery System of Rotary Drilling Rig. Mach. Des. Manuf. 2021, 1, 292–296. [Google Scholar] [CrossRef]
- He, J.; Chen, Y.; Wu, K.; Zhao, Y. Energy flow analysis of crane hoisting system and experiment of potential energy recovery system. J. Jilin Univ. Eng. Technol. Ed. 2018, 48, 1106–1113. [Google Scholar]
- Zhu, J.; Wang, P.; Wu, H.; Zhu, Z. Research on Potential Recycling Energy-Saving Technology about Main Winch System in Rotary Drilling Rig. Mach. Des. Manuf. 2018, 11, 92–95. [Google Scholar] [CrossRef]
- Fang, X.; Zhao, H.; Liu, P. Simulation study of main winch system geopotential energy recovery in rotary driller. Eng. J. Wuhan Univ. 2012, 45, 241–245, 272. [Google Scholar]
- Wu, J.; Wu, J.; Zhang, D.; Jiang, H.; Zhang, H. Study of Energy-saving of Rotary Drill Rig Based on Hydraulic Secondary Control. Fluid Power Transm. Control 2012, 10, 22–26. [Google Scholar]
- Achten, P.; van den Brink, T.; Potma, J.; Schellekens, M.; Vael, G. A four-quadrant hydraulic transformer for hybrid vehicles. In Proceedings of the 11th Scandinavian International Conference on Fluid Power, Linköping, Sweden, 2–4 June 2009. [Google Scholar]
- Williamson, C.; Ivantysynova, M. Pump Mode Prediction for Four- quadrant Velocity Control of Valueless Hydraulic Actuators. In Proceedings of the JFPS International Symposium on Fluid Power, Toyama, Japan, 15–18 September 2008; Volume 2008, pp. 323–328. [Google Scholar]
- Huang, L.; Shang, Y.; Jiao, Z.; Wu, S.; Li, X. Simulation study of EHA with four-quadrant energy regulation based on hydraulic damping valve scheme. In Proceedings of the CSAA/IET International Conference on Aircraft Utility Systems (AUS 2018), Guiyang, China, 19–22 June 2018; IET: Beijing, China, 2018. [Google Scholar]











| Parameter | Original Open System | Proposed System with Energy Saving |
|---|---|---|
| Engine speed/(rpm) | 2050 | 1900 |
| Specific fuel consumption/(g/kWh) | 239 | 208 |
| Transfer case speed ratio | / | 1/0.76 = 1.31 |
| Pump speed/(rpm) | 2050 | 2500 |
| System flow rate/(L/min) | 430 | 2 × 235 + 450 |
| System pressure/(bar) | 330 | 350 |
| Lifting speed/(m/min) | 45 | 53 |
| Item | Condition | Engine Speed/rpm | Load Mass/ton |
|---|---|---|---|
| Engine speed | Condition 1 | 1800 | 7.5 |
| Condition 2 | 1500 | 7.5 | |
| Condition 3 | 1200 | 7.5 | |
| Load mass | Condition 4 | 1800 | 8.5 |
| Condition 5 | 1800 | 7.5 | |
| Condition 6 | 1800 | 6.5 | |
| Condition 7 | 1800 | 5.5 |
Publisher’s Note: MDPI stays neutral with regard to jurisdictional claims in published maps and institutional affiliations. |
© 2022 by the authors. Licensee MDPI, Basel, Switzerland. This article is an open access article distributed under the terms and conditions of the Creative Commons Attribution (CC BY) license (https://creativecommons.org/licenses/by/4.0/).
Share and Cite
Ren, H.; Wu, S.; Lin, T.; Zhang, Y.; Miao, C.; Li, Z. Energy Saving Characteristics of a Winch System Driven by a Four-Quadrant Hydraulic Pump. Machines 2022, 10, 1126. https://doi.org/10.3390/machines10121126
Ren H, Wu S, Lin T, Zhang Y, Miao C, Li Z. Energy Saving Characteristics of a Winch System Driven by a Four-Quadrant Hydraulic Pump. Machines. 2022; 10(12):1126. https://doi.org/10.3390/machines10121126
Chicago/Turabian StyleRen, Haoling, Shiyi Wu, Tianliang Lin, Yonghua Zhang, Cheng Miao, and Zhongshen Li. 2022. "Energy Saving Characteristics of a Winch System Driven by a Four-Quadrant Hydraulic Pump" Machines 10, no. 12: 1126. https://doi.org/10.3390/machines10121126
APA StyleRen, H., Wu, S., Lin, T., Zhang, Y., Miao, C., & Li, Z. (2022). Energy Saving Characteristics of a Winch System Driven by a Four-Quadrant Hydraulic Pump. Machines, 10(12), 1126. https://doi.org/10.3390/machines10121126
