Bifurcation Analysis of a Generalist Predator-Prey Model with Holling Type II Harvesting
Abstract
1. Introduction
2. Equilibria and Their Types
2.1. Boundary Equilibria and Their Types
- (1)
- When , is an unstable node; when , is a saddle.
- (2)
- When and , is a saddle-node.
- (3)
- When and , is a saddle.
- (1)
- When (or , is a stable node (or a saddle).
- (2)
- When and , is a saddle-node.
- (3)
- When and , is a stable node.
- (1)
- When ; or and , is an unstable node;
- (2)
- when and , is a saddle;
- (3)
- when , and , is a saddle-node;
- (4)
- when , and , is a saddle.
- (1)
- When , or and , is a stable node;
- (2)
- when , or and , is a saddle;
- (3)
- when and , is a saddle-node.
- (1)
- If , is a saddle-node.
- (2)
- if , is a nilpotent singularity including a hyperbolic sector and an elliptic sector.
2.2. Positive Equilibria and Their Types
- (1)
- (2)
- if and , or with , system (3) has a unique positive equilibrium , which is an elementary and antisaddle one;
- (3)
- (4)
- (1)
- if or , is a saddle-node;
- (2)
- if , is a saddle-node.
- (1)
- is a cusp of codimension 2, if and ;
- (2)
- is a cusp of codimension 3, if and .
3. Bifurcations
3.1. Bogdanov–Takens Bifurcation of Codimension 3
3.2. Hopf Bifurcation
- (1)
- if , then is a weak focus of order 1, which can result in a supercritical Hopf bifurcation and give rise to a stable limit cycle around ;
- (2)
- if , then is a weak focus of order 1, which can result in a subcritical Hopf bifurcation and give rise to an unstable limit cycle around ;
- (3)
- if , then is a weak focus of order 2, which can result in a degenerate Hopf bifurcation and give rise to two limit cycles around .
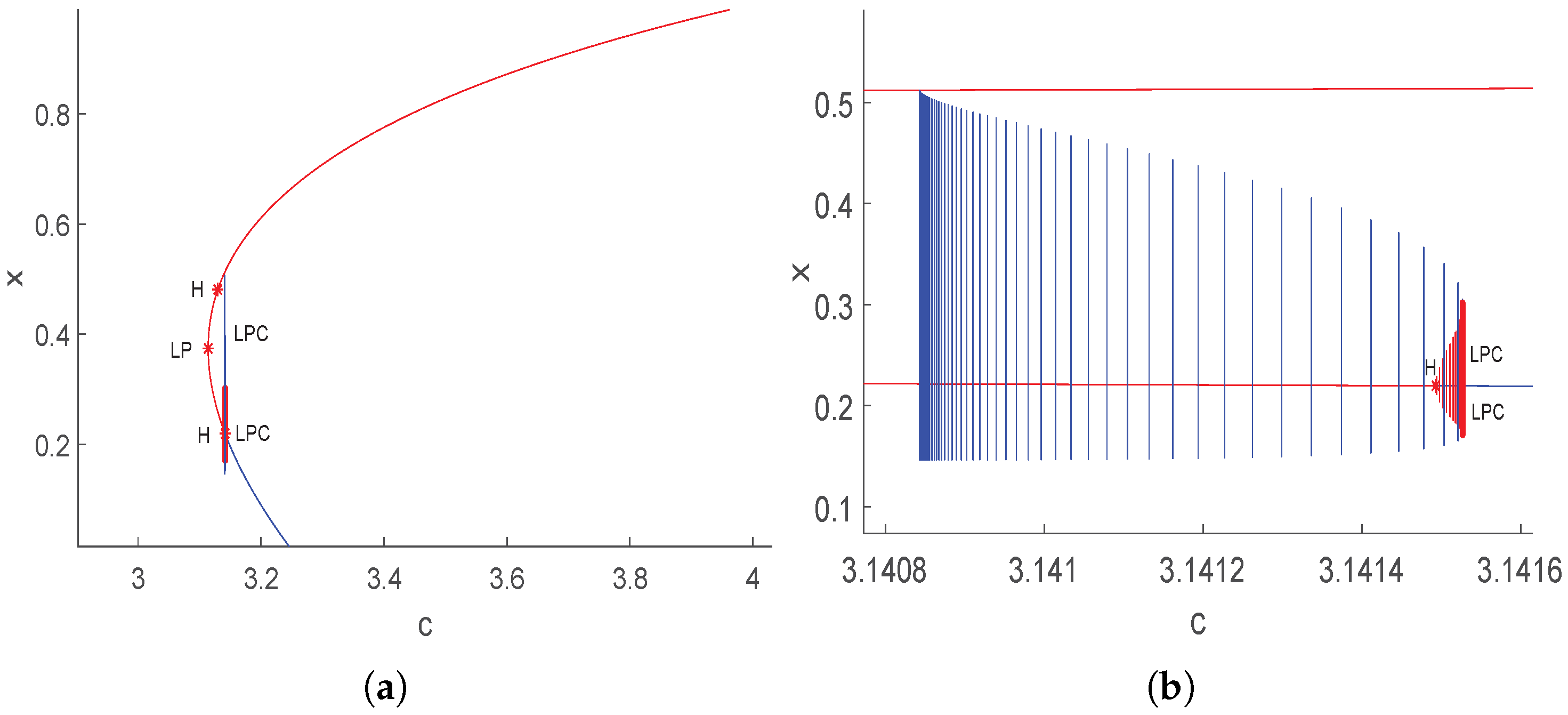
4. Numerical Simulations
5. Conclusions
Author Contributions
Funding
Data Availability Statement
Conflicts of Interest
Appendix A. The Coefficients of System (12)
Appendix B. The Coefficients of System (19)
References
- Lotka, A.J. Elements of Physical Biology; Williams and Wilkins: Baltimore, MD, USA, 1925. [Google Scholar]
- Volterra, V. Fluctuations in the abundance of species considered mathematically. Nature 1926, 118, 558–560. [Google Scholar] [CrossRef]
- Bazykin, A.D. Structural and Dynamic Stability of Model Predator-Prey Systems; International Institute for Applied Systems Analysis: Laxenburg, Austria, 1976. [Google Scholar]
- Kuznetsov, Y. Elements of Applied Bifurcation Theory, 3rd ed.; Springer: New York, NY, USA, 2004. [Google Scholar]
- Lu, M.; Huang, J.C. Global analysis in Bazykin’s model with Holling II functional response and predator competition. J. Differ. Equ. 2021, 280, 99–138. [Google Scholar] [CrossRef]
- Liu, Y.Z.; Zhang, Z.Y.; Li, Z. The impact of Allee effect on a Leslie-Gower predator-prey model with hunting cooperation. Qual. Theory Dyn. Syst. 2024, 23, 88. [Google Scholar] [CrossRef]
- Ma, Y.X.; Yang, R.Z. Bifurcation analysis in a modified Leslie-Gower with nonlocal competition and Beddington-DeAngelis functional response. J. Appl. Anal. Comput. 2025, 15, 2152–2184. [Google Scholar] [CrossRef]
- Li, S.; Yuan, S.; Jin, Z.; Wang, H. Double Hopf bifurcation induced by spatial memory in a diffusive predator-prey model with Allee effect and maturation delay of predator. Commun. Nonlinear Sci. Numer. Simul. 2024, 132, 107936. [Google Scholar] [CrossRef]
- Yin, W.; Li, Z.; Chen, F.; He, M. Modeling Allee effect in the Lesile-Gower predator-prey system incorporating a prey refuge. Int. J. Bifurc. Chaos 2022, 32, 2250086. [Google Scholar] [CrossRef]
- Wei, F.R.; Wang, C.H.; Yuan, S.L. Spatial dynamics of a diffusive predator-prey model with Leslie-Gower functional response and strong Allee effect. J. Nonlinear Model. Anal. 2020, 2, 267–285. [Google Scholar]
- Guo, Z.; Liu, J.; Li, B.; Zhang, T. Stability analysis of a delayed predator-prey model with generalist predator and fear effect. Math. Comput. Simul. 2025, 228, 274–297. [Google Scholar] [CrossRef]
- Zhang, M.X.; Li, Z. Bifurcation analysis of a modified Leslie-Gower predator-prey system with fear effect on prey. Discret. Contin. Dyn.-Syst.-B 2025, 30, 3730–3760. [Google Scholar] [CrossRef]
- Xiang, C.; Huang, J.C.; Wang, H. Linking bifurcation analysis of Holling-Tanner model with generalist predator to a changing environment. Stud. Appl. Math. 2022, 49, 124–163. [Google Scholar] [CrossRef]
- Magal, C.; Cosner, C.; Ruan, S.; Casas, J. Control of invasive hosts by generalist parasitoids. Math. Med. Biol. 2008, 25, 1–20. [Google Scholar] [CrossRef]
- Xiang, C.; Huang, J.C.; Ruan, S.G.; Xiao, D.M. Bifurcation analysis in a host-generalist parasitoid model with Holling II functional response. J. Differ. Equ. 2020, 268, 4618–4662. [Google Scholar] [CrossRef]
- Yuan, P.; Chen, L.L.; You, M.S.; Zhu, H.P. Dynamics complexity of generalist predatory mite and the leafhopper pest in tea plantations. J. Dyn. Differ. Equ. 2023, 35, 2833–2871. [Google Scholar] [CrossRef]
- Sen, D.; Ghorai, S.; Sharma, S.; Banerjee, M. Allee effect in prey’s growth reduces the dynamical complexity in prey-predator model with generalist predator. Appl. Math. Model. 2021, 91, 768–790. [Google Scholar] [CrossRef]
- Lu, M.; Huang, J.C.; Wang, H. An organizing center of codimension four in a predator-prey model with generalist predator: From tristability and quadristability to transients in a nonlinear environmental change. SIAM J. Appl. Dyn. Syst. 2023, 22, 694–729. [Google Scholar] [CrossRef]
- He, M.X.; Li, Z. Dynamics of a Leslie-Gower predator-prey model with square root response function and generalist predator. Appl. Math. Lett. 2024, 157, 109193. [Google Scholar] [CrossRef]
- Wu, H.; Li, Z.; He, M.X. Bifurcation analysis of a Holling-Tanner model with generalist predator and constant-yield harvesting. Int. J. Bifurc. Chaos 2024, 34, 2450076. [Google Scholar] [CrossRef]
- Singh, S.; Umrao, A.K.; Singh, H.P.; Srivastava, P.K. Cooperation and harvesting-induced delays in a predator-prey model with prey fear response: A crossing curves approach. Chaos Solitons Fractals 2025, 194, 116132. [Google Scholar]
- Roy, S.; Tiwari, P. Bistability in a predator-prey model characterized by the Crowley-Martin functional response: Effects of fear, hunting cooperation, additional foods and nonlinear harvesting. Math. Comput. Simul. 2025, 228, 274–297. [Google Scholar] [CrossRef]
- Huangfu, C.; Li, Z.; Chen, F.; Chen, L.; He, M. Dynamics of a harvested Leslie-Gower predator-prey model with simplified Holling type IV functional response. Int. J. Bifurc. Chaos 2025, 25, 550023. [Google Scholar] [CrossRef]
- Hu, D.P.; Cao, H.J. Stability and bifurcation analysis in a predator-prey system with Michaelis-Menten type predator harvesting. Nonlinear Anal. Real World Appl. 2017, 33, 58–82. [Google Scholar] [CrossRef]
- Mortuja, M.G.; Chaube, M.K.; Kumar, S. Dynamic analysis of a predator-prey system with nonlinear prey harvesting and square root functional response. Chaos Solitons Fractals 2021, 148, 111071. [Google Scholar] [CrossRef]
- Gupta, R.P.; Chandra, P. Bifurcation analysis of modified Leslie-Gower predator-prey model with Michaelis-Menten type prey harvesting. J. Math. Anal. Appl. 2013, 398, 278–295. [Google Scholar] [CrossRef]
- He, M.X.; Li, Z. Dynamics of a Holling-Tanner predator-prey model with harvesting and anti-predator behavior. Appl. Math. Lett. 2026, 172, 109732. [Google Scholar] [CrossRef]
- He, M.X.; Li, Z. Bifurcation of a Leslie-Gower predator-prey model with nonlinear harvesting and a generalist predator. Axioms 2024, 13, 704. [Google Scholar] [CrossRef]
- Chen, F.D. On a nonlinear non-autonomous predator-prey model with diffusion and distributed delay. J. Comput. Appl. Math. 2005, 180, 33–49. [Google Scholar] [CrossRef]
- Zhang, Z.F.; Ding, T.R.; Huang, W.Z.; Dong, Z.X. Qualitative Theory of Diffrential Equations; Translation of Mathematical Monographs; American Mathematical Society: Providence, RI, USA, 1992. [Google Scholar]
- Huang, J.C.; Gong, Y.J.; Ruan, S.G. Bifurcations analysis in a predator-prey model with constant-yield predator harvesting. Discret. Contin. Dyn. Syst. Ser. B 2013, 18, 2101–2121. [Google Scholar] [CrossRef]
- Zhang, M.; Li, Z.; Chen, F.; Chen, L. Bifurcation analysis of a Leslie-Gower predator-prey model with Allee effect on predator and simplified Holling type IV functional response. Qual. Theory Dyn. Syst. 2025, 24, 131. [Google Scholar] [CrossRef]
- Dumortier, F.; Roussarie, R.; Sotomayor, J. Generic 3-parameter families of vector fields on the plane, unfolding a singularity with nilpotent linear part. The cusp case of codimension 3. Ergod. Theory Dyn. Syst. 1987, 7, 375–413. [Google Scholar] [CrossRef]




| Parameter | Biological Meaning |
|---|---|
| c | Net intrinsic growth rate of predator (due to alternative food) |
| n | Prey-dependence strength |
| a | Intraspecific competition strength among predators |
| h | Nonlinear harvesting intensity parameter |
| q | Harvesting saturation parameter |
| c | Conditions of Parameters | Positive Equilibrium |
|---|---|---|
| > | : saddle | |
| with | : saddle | |
| < | with | : antisaddle |
| with | : antisaddle | |
| < | with | : antisaddle; : saddle |
| , and | : saddle-node | |
| , and | : cusp |
| c | Closed Orbits | |||
|---|---|---|---|---|
| - | - | - | No (see Figure 3a) | |
| 3.113904 | - | - | cusp | No (see Figure 3b) |
| unstable focus | saddle | - | No (see Figure 3c) | |
| unstable focus | saddle | - | A stable limit cycle (see Figure 3d) | |
| stable focus | saddle | - | Two limit cycle (see Figure 3e) | |
| stable focus | saddle | - | No (see Figure 3f) | |
| - | saddle | - | No (see Figure 3g) |
Disclaimer/Publisher’s Note: The statements, opinions and data contained in all publications are solely those of the individual author(s) and contributor(s) and not of MDPI and/or the editor(s). MDPI and/or the editor(s) disclaim responsibility for any injury to people or property resulting from any ideas, methods, instructions or products referred to in the content. |
© 2025 by the authors. Licensee MDPI, Basel, Switzerland. This article is an open access article distributed under the terms and conditions of the Creative Commons Attribution (CC BY) license.
Share and Cite
He, M.; Wang, Y. Bifurcation Analysis of a Generalist Predator-Prey Model with Holling Type II Harvesting. Axioms 2026, 15, 31. https://doi.org/10.3390/axioms15010031
He M, Wang Y. Bifurcation Analysis of a Generalist Predator-Prey Model with Holling Type II Harvesting. Axioms. 2026; 15(1):31. https://doi.org/10.3390/axioms15010031
Chicago/Turabian StyleHe, Mengxin, and Yiqin Wang. 2026. "Bifurcation Analysis of a Generalist Predator-Prey Model with Holling Type II Harvesting" Axioms 15, no. 1: 31. https://doi.org/10.3390/axioms15010031
APA StyleHe, M., & Wang, Y. (2026). Bifurcation Analysis of a Generalist Predator-Prey Model with Holling Type II Harvesting. Axioms, 15(1), 31. https://doi.org/10.3390/axioms15010031
