1. Introduction
Fixed point theory is a central branch of mathematics that continues to expand, closely linked with areas such as functional analysis, topology, and nonlinear analysis. Its depth and adaptability make it indispensable in multiple disciplines, including optimization, economics, game theory, dynamical systems, and the analysis of differential and integral equations. A key aspect of the theory lies in its role within nonlinear operator theory, where contraction mapping results serve as fundamental tools. Due to their wide-ranging applications, many researchers have proposed refined versions and broader classes of contraction-type mappings in abstract settings, significantly enriching the theoretical landscape and strengthening its utility in practical computations.
Banach’s classical contraction principle [
1] has long served as the cornerstone of fixed point theory and has inspired a variety of generalizations, including those by Agarwal et al. [
2], Noor [
3], and Alam et al. [
4]. To compute fixed points of such mappings, a number of iteration methods have been devised, with the Picard [
5], Mann [
6], and Ishikawa [
7] methods forming the traditional foundation. More recent research has focused on accelerating convergence and improving efficiency, giving rise to modified Picard-type iteration methods such as Picard-Mann, Picard-Noor, Picard-S*, Picard-SP, and Picard-CR, introduced respectively by Khan [
8], Eke and Akewe [
9], Lamba and Panwar [
10], Nawaz et al. [
11], and Nawaz et al. [
12]. Complementing these developments, novel methods like the CR iteration of Chung et al. [
13] and the three-step method of Daengsaen and Khempet [
14] have further advanced the field.
Alam and Rohen [
15] have recently contributed to iteration methods by establishing convergence in hyperbolic spaces for nonlinear integral equations with two delays, also Alam et al. [
16] analyzed the Fibonacci–Ishikawa process for monotone asymptotically nonexpansive operators in uniformly convex Banach spaces. Over the years, these types of methods have attracted increasing research interest. For example, in 2018, Piri et al. [
17] introduced an iterative method that outperformed the earlier method of Thakur et al. [
18]. Later, the
-iteration [
19] was proposed, demonstrating faster convergence than several established approaches, including those of Agarwal et al. [
2], Gürsoy and Karakaya [
20], Noor [
3], Piri et al. [
17], and Thakur et al. [
18]. More recently, Alam and Rohen [
21] employed an improved version of their iteration method, surpassing the
method to effectively approximate solutions of a fractional Volterra–Fredholm integro-differential equation, thereby confirming its efficiency in applied problems.
Fixed point theory investigates essential issues such as how fixed points are constructed, whether they exist uniquely, and what properties they exhibit, with a strong emphasis on data dependence. This line of research examines the sensitivity of fixed points to small variations in the input data and has been a central theme for many years. Berinde [
22] studied data dependence for the Picard iteration, while Soltuz [
23,
24] and Ali and Ali [
25] extended the analysis to Mann and Ishikawa iterations involving contraction-type mappings. Illustrative results by Ćirić et al. [
26] showed that the Noor scheme attains faster convergence compared to the Mann and Ishikawa processes. Later, Pheungrattana and Suantai [
27] introduced the SP iteration and proved its superior convergence for monotone increasing functions. These contributions collectively demonstrate the steady advancement of iteration methods in the fixed point setting.
This paper proposes a refined iteration technique developed to enhance convergence efficiency for contraction mappings. Theoretical guarantees of stability are provided, while numerical testing and graphical evidence obtained through MATHEMATICA illustrate the method’s effectiveness. Comparative results indicate that the approach achieves faster and more precise convergence than several established schemes, including those proposed by Sainuan, Daengsaen, and Khempet, Chung et al., Nawaz et al., Lamba and Panwar, and Nawaz et al. Furthermore, a parameter-focused study highlights the scheme’s flexibility and dependability. To demonstrate practical applicability, the method is successfully implemented for solving a fractional Volterra-Fredholm integro-differential equation using the Gamma function.
The subsequent sections of this paper are organised as follows.
Section 2 provides the development of the newly proposed iteration method. The convergence analysis of the newly proposed iteration method and its stability is discussed in
Section 3. The comparative study of the proposed method compared to some existing methods is also discussed in this section through the numerical results.
Section 4 deals with the application of our proposed method to a Fractional Volterra-Fredholm integro-differential equation with Gamma function. Finally,
Section 5 presents the concluding remarks.
2. Preliminaries
In this study, let
V denote a uniformly convex Banach space and
a nonempty, closed, and convex subset. Recall that a Banach space
V is said to be uniformly convex if, for every
, there exists a
such that whenever
with
,
, and
, the inequality
is satisfied. An equivalent characterization often used in the literature is the condition
. This geometric property plays a fundamental role in guaranteeing the strong convergence of iteration sequences.
A mapping
is called a contraction if there exists a constant
such that
Given the wide range of iteration schemes proposed for fixed-point approximation, a complete survey is beyond the scope of this work. Instead, this section presents essential preliminaries, including key definitions and lemmas, along with a concise overview of selected iteration processes. For example, Sainuan [
28] introduced in 2015 the P-iteration process, defined for the sequences
as follows:
In 2018, Daengsaen and Khempet [
14] proposed the following D iteration process, defined as:
Chung et al. [
13] proposed the following CR iteration process for the sequences
in 2012, defined as:
In 2024, Nawaz et al. [
11] introduced the Picard-SP iteration process, which is defined as:
Lamba and Panwar [
10] proposed the following Picard-S* iteration process in 2021 which is defined as:
Recently, in 2025, Nawaz et al. [
12] proposed the following Picard-CR iteration process for the sequences
as:
Motivated by these considerations, we propose a novel iteration scheme that exhibits a faster rate of convergence for contraction mappings compared with several existing methods, including those of Sainuan [
28], Daengsaen and Khempet [
14], Chung et al. [
13], Nawaz et al. [
11], Lamba and Panwar [
10], Nawaz et al. [
12], among others.
Our new iteration procedure is defined by:
for sequences
.
Remark 1. Any iteration scheme initiated with can be expressed in the general formwhere G denotes a suitably defined iteration function that depends on the previous iterate and the operator L. As a particular case, the iteration sequence presented in Equation (7) fits into this general framework. Definition 1 ([
29])
. Let V be a nonempty convex Banach space. An iteration process of the formwhich converges to a fixed point a, is said to be stable with respect to
L (or simply L-stable) iffor a given sequence . Lemma 1 ([
30])
. Let and be two sequences of non-negative real numbers satisfying the recursive inequalitywhere , , and . Then, it follows that Lemma 2 ([
25])
. Let and be two sequences of non-negative real numbers satisfying the recursive inequalitywhere , , and is a bounded sequence with . Then it holds that Definition 2 ([
5])
. Suppose two fixed point iteration sequences and both converge to the same point , and satisfywhere and are two sequences of nonnegative real numbers. Then, is said to converge faster
than if 3. Main Results
This section provides a rigorous analytical study of the convergence properties of the iteration sequence defined by Equation (
7). In order to complement the theoretical findings, we also present numerical experiments which demonstrate that the convergence rates of the iteration schemes given in Equations (
1)–(
6) are slower in comparison with that of the proposed iteration in (
7). We begin by establishing the existence and uniqueness of a fixed point of the contraction mapping, which serves as the limit of the iteration scheme in (
7).
Theorem 1. Let V be a Banach space and let be a contraction mapping with contraction constant , where W is a nonempty, closed, and convex subset of V. Then, the iteration sequence generated by the scheme defined in (
7)
converges to the unique fixed point of L. Proof. Let
be a contraction mapping with contraction constant
, defined on a nonempty, closed, and convex subset W of a Banach space. The Banach Fixed Point Theorem [
1] guarantees the existence of a unique fixed point
such that
.
From the iteration process defined in (
7), we obtain the following five inequalities:
from Equation (
8), we have
and
So,
Since
, it follows that
Therefore, the iteration sequence
defined in (
7) converges to the unique fixed point
a of the contraction mapping
L. □
We now present the following theorem, which establishes the stability of the iteration process defined in (
7).
Theorem 2. In a Banach space V, let be a contraction mapping with contraction constant , where W is a nonempty, closed, and convex subset of V. The iteration sequence , defined in (7), is said to be stable with respect to
L (or simply L–stable) if at least one of the sequences , , , or remains bounded away from zero. Proof. Assume that the iteration sequence
, defined in (
7) by the recurrence
converges to a, the unique fixed point of the contraction mapping
L. Now, consider an arbitrary sequence
. Then,
where
Proceeding similar to Theorem 1, we have
Let
if
, and the sequences
and
are nonnegative and bounded away from zero, then by Lemma 1 it follows that
. That is,
which implies
.
Conversely, if
, i.e.,
then,
Which implies
. That is iteration procedure
defined in (
7) is stable with respect to
L or
. □
We now state the following corollary, which follows directly from the convergence analysis. For every fixed point
a of the contraction mapping
L, the iteration sequence
defined by (
7) satisfies
and therefore the distance between the iterates and the fixed point is well defined in the limit.
Corollary 1. Let V be a Banach space, and let be a contraction mapping on a nonempty, closed, and convex subset . Then, for the iteration sequence defined in (7), the limit exists for every fixed point a of L. Proof. Since is a contraction mapping, then , . Suppose is a fixed point of L.
From the iteration procedure defined in (
7), we obtain
from Equation (
9), we have
and
It follows that the sequence
is monotone non-increasing and bounded below. Therefore, it converges. Since
a is an arbitrary fixed point of
L, the limit
exists for all fixed points of
L, i.e.,
as
. □
To demonstrate the efficiency of the iteration scheme defined in (
7), we establish that its rate of convergence is superior to that of the Picard-S* iteration introduced by Lamba and Panwar [
10], as well as the Picard-CR process proposed by Nawaz et al. [
12]. The following result provides the theoretical justification.
Theorem 3. Let be a contraction mapping with contraction constant , where W is a nonempty, closed, and convex subset of a Banach space. If the sequences , , , and are bounded away from zero and lie strictly within the interval , then the iteration methods defined in (5) and (6) converge to the unique fixed point a of L, but their convergence is slower compared to the iteration scheme described in (7). Proof. Since the sequences , , , and are bounded away inside , then, there exist so that , , and .
For our iteration procedure (
7), using the proof of Theorem 1, we obtain
Proceeding similarly, for the iteration procedure (
5), we get
Thus, on setting
and
, we get
, where
. That is,
, proves that our iteration procedure (
7) converges faster than the iteration procedure (
5).
Again, for the iteration procedure (
6), we get
Thus, on setting
and
, we get
, where
. That is,
, proves that our iteration procedure (
7) converges faster than the iteration procedure (
6). □
Corollary 2. Consider a Banach space in which is a contraction mapping with contraction constant , defined on a nonempty, closed, and convex subset W. If the sequences , , , and remain within the interval and are bounded away from zero, then the iteration methods described in (5) and (6) converge to the unique fixed point a of L, but their convergence rate is slower compared to the iteration process defined in (7). Remark 2. In the subsequent numerical experiments, the following procedure was adopted to approximate the values generated by the iteration sequence defined in (7): An initial approximation is selected to start the iteration.
Due to machine precision limitations and unavoidable round-off errors, the value is not computed exactly; instead, we obtain an approximation such that .
Similarly, in evaluating , the numerical result is denoted by , which approximates and may differ slightly from the exact iterate because of computational inaccuracies.
In conclusion, the numerically generated sequence provides an approximation to the exact sequence . The fixed-point iteration is said to be numerically stable if each approximation remains sufficiently close to its corresponding exact value , and the sequence continues to converge to the same fixed point a of the operator L.
We now investigate the data dependence of operator approximations. An operator
is called an approximation of another operator
if there exists a constant
such that
Theorem 4. Let be contraction mappings with a common contraction constant , where W is a nonempty, closed, and convex subset of a Banach space V, and suppose that serves as an approximation to L. Assume that the sequence is generated by the iteration scheme (7) for the operator L. Correspondingly, let denote the sequence produced by applying the same iteration scheme to the operator , defined asfor sequences . If either of and and if and such that and , then . Proof. From (
7) and (
10), we have
and so,
Since
,
and suppose
, on setting
,
and
, we have
Hence, Lemma 2 implies
i.e.,
As stated in Corollary 1,
. It is also given in the theorem that
. Using these results together with Equation (
11), we obtain
□
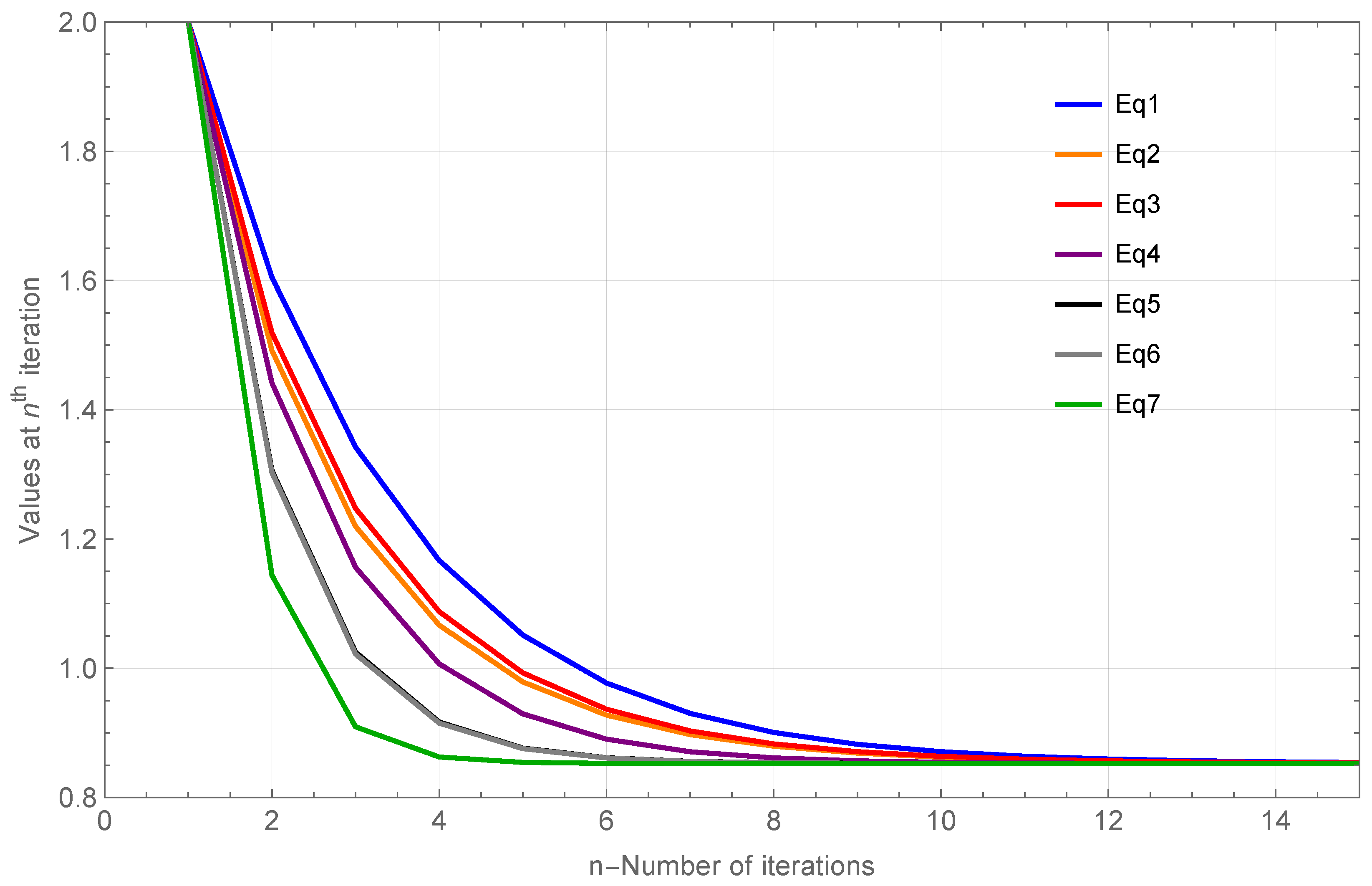
Example 1. Let be a contraction operator, defined as where . Consider the sequences Starting with the initial approximation , the convergence of different iteration schemes are investigated. The numerical results, presented in Table 1, demonstrate the performance of the P-Iteration (Equation (1)), D-Iteration (Equation (2)), CR-Iteration (Equation (3)), Picard-SP-Iteration (Equation (4)), Picard-S*-Iteration (Equation (5)), Picard-CR-Iteration (Equation (6)), and our proposed Iteration Procedure (Equation (7)). Each of these schemes converges to the unique fixed point 3.5826 of L, under the stopping criterion Also,
Figure 1 confirms that, for Example 1, the newly proposed iteration method defined in Equation (
7) converges more rapidly to the fixed point 3.5826 compared to the existing iteration methods given in Equations (
1)–(
6).
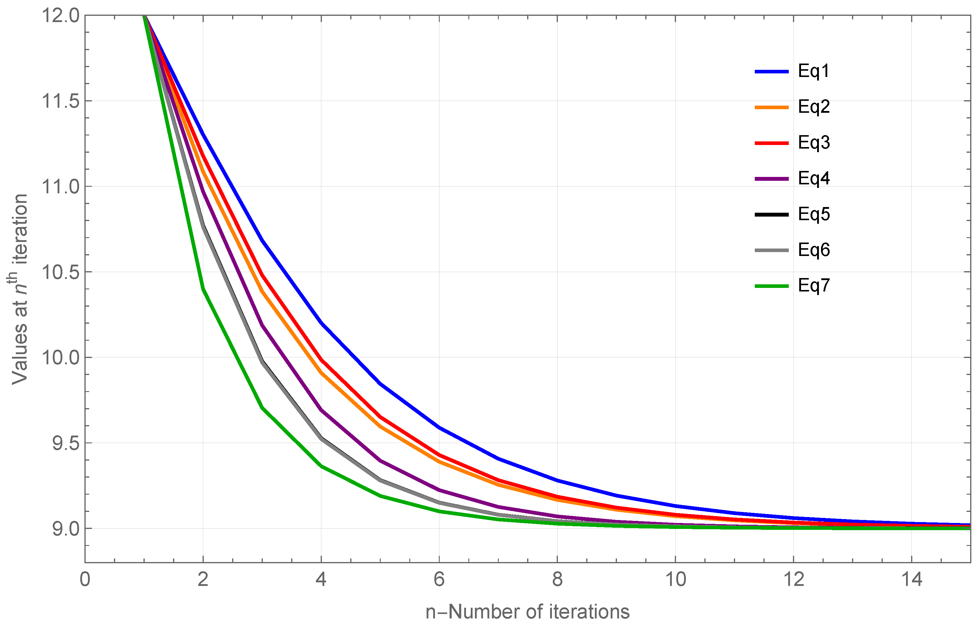
Example 2. Starting with the initial approximation , we consider the contraction operator defined by , together with the sequences , , , , and present in Table 2 the numerical results of the P-Iteration (Equation (1)), D-Iteration (Equation (2)), CR-Iteration (Equation (3)), Picard-SP-Iteration (Equation (4)), Picard-S*-Iteration (Equation (5)), Picard-CR-Iteration (Equation (6)), and our proposed Iteration Method (Equation (7)), all of which converge to the unique fixed point 9 of L under the stopping criterion . Also,
Figure 2 confirms that, for Example 2, the newly proposed iteration method defined in Equation (
7) converges more rapidly to the fixed point 9 compared to the existing iteration methods given in Equations (
1)–(
6).
From
Table 3, it becomes apparent that the speed of convergence in our Iteration Procedure (
7) depends strongly on how the parameters
,
,
, and
are selected. Unlike other iteration methods, this scheme shows considerable variability with parameter choice, which emphasizes the necessity of parameter optimization for improved performance. Hence, any valid parameter setting can be used to validate the observations presented in Example 2.
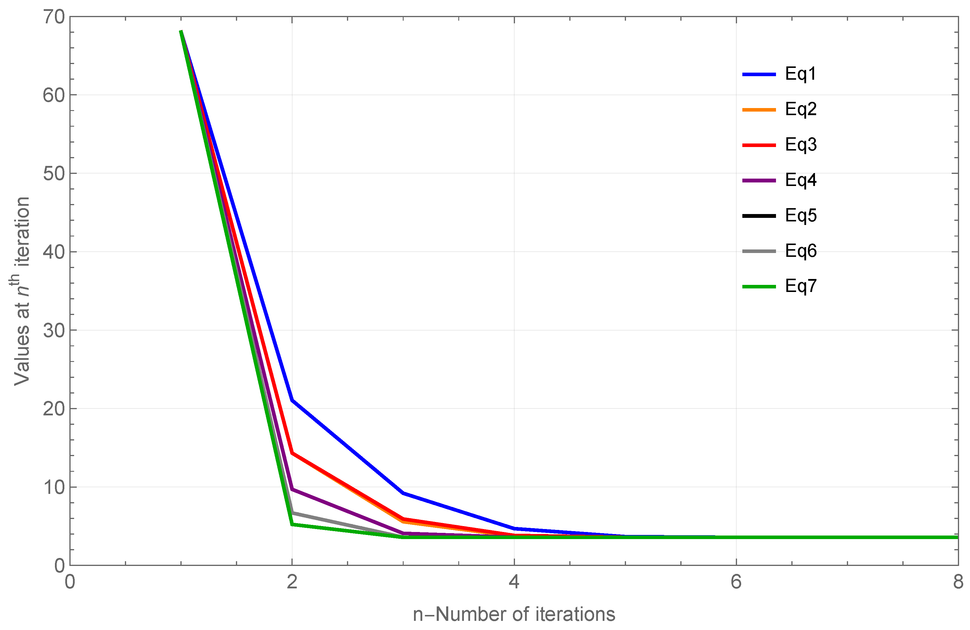
Example 3. Let be a contraction mapping, described as , , where . Then for sequences , , , and initial guess , Table 4 below represent the P-Iteration (Equation (1)); D-Iteration (Equation (2)); CR-Iteration (Equation (3)); Picard-SP-Iteration (Equation (4)); Picard-S*-Iteration (Equation (5)); Picard-CR-Iteration (Equation (6)) and our Iteration Procedure (Equation (7)) converging to a unique fixed point of L with the stop criterion . Also,
Figure 3 confirms that, for Example 3, the newly proposed iteration method defined in Equation (
7) converges more rapidly to the fixed point 0.85261 compared to the existing iteration methods given in Equations (
1)–(
6).
According to
Table 5, the convergence behavior of our Iteration Procedure (
7) is strongly affected by how the parameters
,
,
, and
are chosen, with a greater dependency observed than in alternative iteration methods. This emphasizes that careful parameter selection plays a decisive role in enhancing the efficiency of the process. Thus, any valid configuration of these parameters may serve to support the conclusions presented in Example 3.
4. Application
Fractional Volterra–Fredholm integro-differential equations play a significant role in modeling complex processes in applied sciences and engineering. They are widely used in areas such as population dynamics, viscoelasticity, electrochemistry, financial mathematics, and signal analysis. These equations are particularly effective in describing systems that exhibit long-memory characteristics, hereditary effects, and non-local behaviours, thereby providing more realistic models than traditional differential equations. In population studies, they capture the influence of past states on current growth, while in financial markets, they explain persistent correlations and deviations from Markovian dynamics. The general structure of a fractional Volterra–Fredholm integro-differential equation is represented as:
In this formulation, refers to the Caputo fractional derivative of order o with respect to t. The function denotes the unknown solution, while is a prescribed function. The kernel of the integral is expressed as , and the integration extends from the lower bound b up to the present time t.
A variety of approaches are available for solving fractional Volterra–Fredholm integro-differential equations, ranging from analytical to computational techniques. Analytical methods, such as those based on fractional calculus, Laplace transforms, and fixed-point theory, provide exact results when the underlying conditions are favorable. Numerical schemes, including finite difference and finite element methods, approximate solutions by discretizing the problem. In addition, specialized methods like the Fractional Differential Transform Method (FDTM) and computational platforms such as the Fractional Differential Equation Toolbox offer efficient ways to handle fractional operators. Transform-based techniques, such as the fractional Fourier transform and the Mellin transform, are also useful in reducing the complexity of the equations. The selection of an appropriate method is influenced by factors such as the derivative order, kernel characteristics, and accuracy requirements, and often involves combining analytical and numerical procedures for reliable results.
In the Banach space
, endowed with the maximum norm
, we focus on the following nonlinear fractional Volterra–Fredholm integro-differential equation:
with initial values
In this setting,
designates the Caputo fractional derivative of order
o, subject to the condition
. The function
is the unknown continuous solution. The functions
are continuous kernels, and
are Lipschitz continuous functions, for
.
Hamoud et al. [
31], in 2018, derived the related integral equation for the problem (
12) and confirmed the existence of a unique solution.
Lemma 3 ([
31])
. For some , a solution of the problem (12) must satisfy Theorem 5 ([
31])
. Let us consider the following: - (C1)
For any , there are constants so that - (C2)
There are two positive continuous functions and defined on so that - (C3)
The functions g and h are continuous.
- (C4)
Also the term Then the problem (12) possesses a unique solution.
Theorem 6. In the Banach space , let be a mapping described aswhere represents the iteration procedure provided by (7) with , for all and the functions and satisfies and . The iteration sequence is shown to converge to a single fixed point of the operator L. Hence, converges to the unique solution of the integro-differential problem (12). Proof. Based on the given assumptions, problem (
12) fulfills the conditions
, and
of Theorem 5. Hence, it has a unique solution, which we denote by
. Now,
where
. It follows that L acts as a contraction mapping and hence meets the conditions of Theorem 1. Consequently, the sequence
converges to the unique fixed point of
L. Furthermore, according to Lemma 3, this iterative sequence converges to the unique solution of the integro-differential problem (
12). □