Identification of the Yield Rate by a Hybrid Fuzzy Control PID-Based Four-Stage Model: A Case Study of Optical Filter Industry
Abstract
1. Introduction
1.1. Research Background with Research Importance
1.2. Research Motivation
1.3. Research Gap and Research Question
1.4. Research Purpose
- (1)
- Propose an efficacious hybrid model to properly identify the yield rate with the main objective of reducing the output of defective products, which can not only directly save production time and reduce labor and material cost losses but also indirectly increase the number of outputs in the operating process of manufacturing optical filters.
- (2)
- Use package software for big data mining techniques to analyze the given real data to find out the regularities related to the yield.
- (3)
- Use the empirical method of research experiments to create the association rules to discover the problem of poor production.
- (4)
- Find the suitable control methods of fuzzy control, intelligent control, and the NN model to further identify the manufacturing problem of optical filters.
- (5)
- The main purpose of this study is to improve the yield rate of optical filters quickly and effectively.
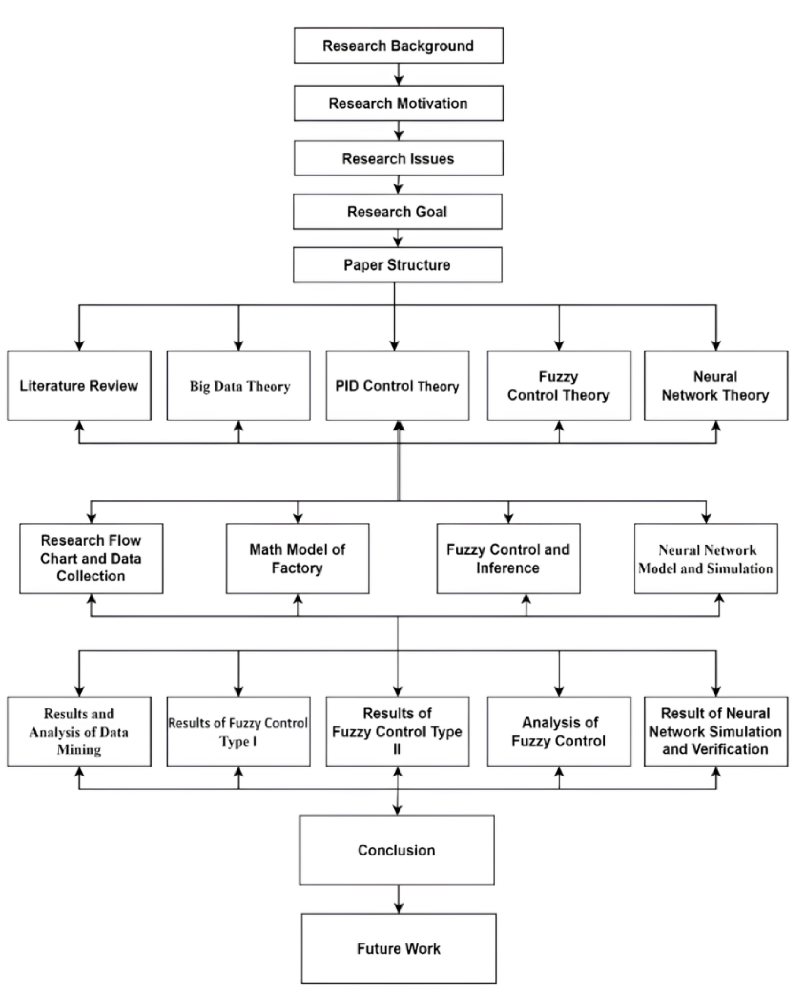
1.5. Research Structure
2. Related Work
2.1. Industrial Background and Applications of Optical Communication Thin Film Filters
- (1)
- The DWDM system is a very efficient optical transmission method that can accommodate more than four channels under the conditions of the original optical fiber equipment. Thus, its most important application is focused on the use of a backbone network. Due to the fact that DWDM is mainly used in the backbone network, the transmission capacity has increased by more than four times. As for the lack, this system uses several different wavelengths to share a single optical fiber, resulting in a technical difficulty for manufacturing.
- (2)
- Coarse wavelength division multiplexer (CWDM) is also a direct way for the purpose of optical transmission; it uses the thin-film filter technique for optical fiber transmission modules, so it only accommodates two channels, and their wavelength spacing can be compared. Its new-generation design is directly applied to the optical transceiver module at the end of use, and its usage will far exceed the speed of the LAN. CWDM is mainly used in post-transmission cloud databases and LAN use-site transceiver modules. It has the benefits of low technical difficulty, small data transmission volume, and low manufacturing cost, but it has two features: only two channels and wavelength spacing as large as 20 nm.
- (3)
- Gain flattening filters (GFFs) are mainly used to compensate and make the signal more stable. Raman fiber amplifier (RFA) provides a wide gain bandwidth of up to 100 nm. Erbium-doped fiber amplifier (EDFA) on broadband can extend the transmission distance. Currently, they can be applied in the system for combinations of three networks.
- (4)
- Band separators filters (BSFs) are optical carrier signals of different wavelengths on various signals. At the sending end, they will be integrated by a multiplexer and coupled to the same optical fiber to make the transmission. The optical signals of various wavelengths are separated by a demultiplexer at the receiving end.
- (5)
- Broad band pass filter (BBPF) and narrow band pass filter (NBPF): they can be used for CWDM and CWDM to improve the quality and bandwidth of the system.
- (6)
- Anti-reflection coating (ARC) is an optical thin-film filter. Usually, the coating on the reverse side is called the AR side, and the coating on the front side is called the coating side of the product. Its applications can be extended to digital cameras, projectors, cameras, medical instruments, camera lenses for mobile phones, telescope lenses for viewing astronomy, and special eyeglass lenses, as well as optical films necessary for various optical components.
- (7)
- The edge filter is a multiplexing wave splitter (WDM) for each band; it can be regarded as the function of a switch in application. Thus, it can pass certain wavelengths or prevent certain wavelengths from passing. This is a variety of optical filters required for fiber-to-the-user (FTTx), optical transceiver modules, and passive optical networks (PON), and it is also very commonly used in the industry.
2.2. Related Data Mining Techniques and Application
- (1)
- Data collection: For industry application, first clarify the problem to be solved, analyze the definition and structure of the problem, know how to set the data analysis goals, and further collect relevant data from industries for facilitating the setting conditions of experiments to achieve the pre-established objectives like yields of production outputs.
- (2)
- Data processing: After collecting and organizing a large amount of industrial data, we accordingly employ appropriate tools and suitable models to further analyze the defined problem and dig out useful information about decisional features like association rule algorithms from the given huge amount of data.
- (3)
- Data presentation: Based on the information obtained from the results of data analysis, find out the insights of empirical results, and then apply visualization presentation or communication analysis to further formulate appropriate action plans to assist decision-making in industry for purposes of improvement.
2.2.1. Box-and-Whisker Analysis
2.2.2. Association Rule Analysis
- (1)
- In the first phase, all high-frequency project groups must be found from the original data collected to set the interval number of equal-frequency discretization in the default discretization, which can be slowly adjusted to a suitable demand value or can be selected to set equal-width discretization, and then complete the setting of individual attributes. The high frequency means that the frequency of a certain item group must reach a certain level relative to all records. The frequency at which an item group appears is called the support degree. To further define frequency, if we take two projects, A and B, we can obtain the support degree of the project group containing A and B. If the support degree is greater than or equal to the set minimum support threshold value, then A and B are called a high-frequency project group. A K-itemset that satisfies the minimum support is called a high-frequency K-item group, which is generally expressed as a large K or a frequent K. The algorithm generates a larger K + 1 from the large K item group, and the search will not stop until no high-frequency item groups can be found and generated.
- (2)
- Accordingly, the second phase is to generate association rules. First, set the appropriate parameters of high-frequency item groups, such as equal-frequency discretization and interval number, which are based on the previous step for high-frequency K-item groups used to generate rules. If the reliability calculated by a rule satisfies the minimum reliability, this rule is just an association rule.
2.2.3. Decision Tree Classifier
- (1)
- CART: The Gini coefficient (abbreviated as Gini in this study) [27] is a statistical measure of inequality on a scale between 0 and 1, indicating that the higher the value, the higher the inequality; thus, it can be used as the criterion for determining the branch variables. Each branch node is separated from the data, and a dichotomous tree structure of decision is established to find out the critical branch variables. Given the features of the binary branching CART algorithm, it can deal with classification problems by benefiting categorical variables and continuous variables. First, given a node t, the branch variable is divided into two elements by the Gini, assuming that the branch level of the attribute is s, and are the left and right child nodes of the node t, respectively, and the purity before and after the branch is compared with their difference, is an increment under the of the Gini, which is formatted as in Equation (1):
- (2)
- C4.5: In C4.5, the ratio of information gain [28] is used as the criterion for determining the branch variables with a multi-branch. In practice, the C4.5 algorithm is most commonly used to handle categorical data, but in the case of continuous data, it first needs to be converted into a category variable. Compared with these features of prediction accuracy, complexity degree, tree pruning, and training time for other classifiers or algorithms, the C4.5 decision tree algorithm provides better advantages in classification accuracy and data interpretation ability.
- (3)
- C5.0: Its core algorithm for C5.0 [29] is a modified version based on C4.5. C5.0 adopts the concept of pessimistically estimating the classification error rate and directly uses the results of training data to estimate the classification error rate. The confidence level (CL) is a measure of the mean of a certain variable and is formatted as Equation (2); where p represents the probability of misclassification of the leaf node, N is the number of data points in the node t, x represents the number of data that may be misclassified in the node, and E represents the maximum number of data in the node that is misclassified.
2.3. PID Control Theory and Its Application
- (1)
- The P controller is a very simple control method. The output of its controller is proportional to the input error signal, and the control amount of proportional control is proportional to the error. When the error is large, the control amount will be relatively large, and the response will rise quickly. Although proportional control can quickly reduce the error, the biggest problem is that when the control amount is less than a certain value, the goal cannot be achieved, and it will cause a steady-state error. This error will not be eliminated by proportional control over time, so it will be presented in the paragraph below. Its proportional control is formatted as Equation (3).
- (2)
- The I controller is the output of the controller and is proportional to the integral of the input error signal. How can the steady-state error be eliminated? It will continue to accumulate the value of the error, so that the control amount will increase. As time increases, the integral term will become larger. If the error is small, the integral term will also increase with time, but if the value is large, the value will keep rising. Finally, under the action of this mechanism, the steady-state error is successfully eliminated, and the output of the controller is increased to further reduce the steady-state error until it is equal to zero and the target value can be reached. Therefore, the proportional + integral (i.e., PI) controller makes the system have no steady-state error after entering the steady state. The integral control is cumulative error and directly added to the control quantity for the integral error function, and its formation is defined as Equation (4).
- (3)
- The D controller, also an output controller, is directly proportional to the differential of the input error signal; that is the rate of change of the error. Differential is the function of dealing with interference sources. If the machine equipment is affected by external forces and changes rapidly, the error will also increase rapidly. At this time, the differential control can show its unique ability. The differential controller calculates the rate of change of the errors. When the rate of change fluctuates rapidly, the amount of differential controller will increase with the increase in the rate of change of the errors, so that more force will be quickly returned to the target position, making it more stable. When the target is close, the error decreases rapidly, so the derivative of the error is negative. The item function for the differential controller will reduce the control amount, making the speed smaller to prevent exceeding the target value. In summary, the integral controller provides a certain inertia, but the differential controller provides a certain damping; this is the understanding of a simple and intuitive PID controller. The proportional + differential (i.e., PD) controller can suppress the control effect of the errors in advance to be equal to zero or even a negative value, thereby avoiding serious overshoots of the controlled quantity. The PD controller can improve the dynamic characteristics of the system during the adjustment process. The differential control, to calculate the rate of change of the current errors and add it to the control quantity, is defined as Equation (5).
2.4. Fuzzy Control Theory and Its Application
- (1)
- Fuzzifier: Its function as a fuzzifier is to convert external input data into semantic fuzzy information that can be communicated in the fuzzy system. That is, convert the given “data” to useful “information”. The measurement value of the interface is used to carry out the quantification work, so that this value is transformed into the range of language variables and other pairs [36].
- (2)
- Fuzzy-rules base: The fuzzy-rules base is composed of a collection in the form of IF-THEN statements that store the human operator’s practical knowledge of the process. The rule base will be more flexible to calculate accurate prediction values. If the rules of the fuzzy-rules base are set well, the calculated results will be more accurate. This kind of fuzzy rule is used to describe the relationship between the input and output of the system; multiple inputs can be set according to the requirements, and a system with multiple outputs can be set according to the requirements.
- (3)
- Fuzzy inference engine: This engine is the core of the fuzzy system, which can simulate human thinking and decision-making to determine the value. By means of approximate inference or fuzzy inference, it can be used to solve real-life problems.
- (4)
- Defuzzifier: Defuzzification is the opposite activity of the function of the fuzzification process. Defuzzification must convert the inferred fuzzy output into a real and clear value to communicate with many external interfaces and facilities; that is to be able to find an unambiguous value suitable for representing fuzzy sets. (Note: the defuzzification in this study uses the approach of the center of gravity.
2.5. NN Theory and Its Application
3. Materials and Methods
3.1. Research Structure for the Proposed Model
3.1.1. Data Features and Data Collection from Factory with Its Equipment
3.1.2. Data Preprocessing for Further Automatic Classification
3.2. Modeling a Mathematical Model
3.2.1. Establish a Mathematical Model with Temperature Changes
3.2.2. Building a Fuzzy Control Method
3.2.3. Dynamic Equation Derivation for Substrate Experiments
3.2.4. Dynamic Equation Derivation for Chamber Experiments
3.2.5. Dynamic Equation Derivation for Cavity Wall Experiments
3.3. Research Method and Inference of Fuzzy Control PID
3.3.1. Type I of Fuzzy Control PID with Its Research Simulation 1
3.3.2. Fuzzy Rules-Based System for PID
- (1)
- For Equation (15): Uses the substrate of the PID control to derive the circuit diagram according to Equation (15) for the substrate experiment. In particular, the PID control allows the substrate to reach a stable temperature in a short time.
- (2)
- For Equation (16): Uses the chamber of PID control, and the circuit diagram is derived from Equation (16) for the chamber experiment; its temperature is set at 175 degrees plus 25 degrees at room temperature, two sets of interference sources of electron guns are added to switch alternately, and the cavity temperature is affected by the interference sources, making the temperature of PID control unsatisfactory. If we want to have a good control effect, constant adjustment of the current u of the output is needed to control the temperature by the PID.
- (3)
- For fuzzy-rules base: Uses the fuzzy control, according to Section 3.3.1, the concepts of fuzzy control and the fuzzy rules base in Figure 12, to adjust the three parameter variations of output to control the influence of the two sets of interference sources by the PID so that the temperature can be controlled close to ideal.
- (4)
- For Equation (17): Uses the circuit diagram derived from Equation (17) for the cavity wall experiment, and it will be affected by the evaporation coefficient at room temperature because the cavity wall is made of stainless steel which has the property of high thermal conductivity.
3.3.3. Type II of Fuzzy Control PID with Its Research Simulation 2
3.3.4. PID + Kp, Ki, and Kd of Fuzzy-Rules Base
3.4. Simulation Verification of an Intelligent NNs Model
4. Data Analysis and Demonstration Results
4.1. Analysis Results of Data Mining Techniques
4.1.1. Analysis Results of Box-and-Whisker Plot
4.1.2. Analysis Results of Association Rule
4.1.3. Analysis Results of Decision Tree
4.1.4. Analysis Results of Fuzzy Control
4.2. Analysis Results of the Fuzzy Control PID Simulation Method 1
4.3. Analysis Results of the Fuzzy Control PID Simulation Method 2
4.4. Research Summary for the Analysis Results of the Fuzzy Control
4.5. Verification Results of the NN Model Simulation
5. Conclusions and Future Research
5.1. Conclusions with Research Findings and Contributions
- (1)
- Motivation of the study: In response to the strong demand for optical filters after the market upgrade from 4G to 5G, a serious problem has emerged. However, because of the long manufacturing process, high manufacturing cost, low yield rate, and many influencing factors, the market faces short supply and cannot keep up with demand. Thus, the study is motivated by this interesting issue and provides an effective hybrid model to identify and improve the yield rate of optical filters for the communication industry and increase its production quantity while maximizing efficiency in order to meet market demand. Therefore, this study offers valuable industry experience in this important domain of the optical communication industry.
- (2)
- Data mining analysis methods used: This study uses three data mining analysis techniques, including the box-and-whisker method, the association rule method, and the decision tree method. After analyzing the experimental results, it is found that temperature is the key determinant influencing the output of products, and the main results are as follows: (a) Among the 1008 cases where temperature differences between the cavity and the substrate occurred, 567 cases were between 8.5 °C and above 17 °C; that is, 56.2% of the yield rate of products was bad. (b) There are 404 cases between 2 °C and 8.5 °C, and 40.1% of the yield rate is normal. (c) Only 37 cases have a temperature of less than 2 °C, and only 3.7% of the yield rate is good.
- (3)
- Important research finding: From the analysis results of data mining techniques, there is an important research finding; that is, it is found that the correlation between the yield rate of the process and the interference source of temperature has a significant influence on affecting the output rate of products and easily causes a high defective rate in bad situations.
- (4)
- Another research finding: From the empirical results, it is also found that when the temperature difference between the substrate and the cavity is too large, it is one of the main reasons for poor yield rate. This research finding can be further explored in subsequent research.
- (5)
- Types I and II of two fuzzy control techniques: In order to better control the temperature variation, this study uses two types (I and II) of fuzzy control techniques, and the results obtained are as follows: (a) The result of the Type I method can make the temperature difference between the cavity and the substrate controlled within two degrees; (b) the result of the Type II method can first control the temperature difference within about six degrees at the beginning; however, after continuous fuzzy control correction, it can be controlled with one degree close to the approximate value and ideal value and achieve the best situation for the yield rate of the case study factory.
- (6)
- One significant verification result: The verification result of the alternative research method is to consider and use the simulation function on the NN model with the following three research highlights: (a) it is verified that if the temperature difference is less than two degrees, the yield rate is good; (b) if the temperature difference is less than eight degrees, the yield rate is normal; and (c) if the temperature difference is greater than 10 degrees, the yield rate has a bad effect on the bottom line.
- (7)
- Poor performance for identifying temperature difference: After the important analysis of industry data from benefiting the data mining techniques, this study finds that the yield rate has an obvious poor performance when the temperature difference between the substrate and the cavity is too large. It is defined that the larger the temperature difference, the poorer the performance.
- (8)
- Valuable contribution for industry application: This study has important industrial application contributions; that is, the use of the fuzzy control PID technique [53] to better control temperature can significantly improve the yield rate and reduce manufacturing costs, direct labor costs, direct material consumption, etc. Concurrently, it can mass-produce high-precision optical filters, thereby quickly driving the technology era of 5G with high-speed network products such as the Internet of Things (IoT), unmanned autonomous driving, and AI. They have made it more stable and mature, thereby adding a small step to the applicable contribution for industry data of the Internet generation with a major development.
5.2. Summary of Important Achievements
5.3. Future Directions
Author Contributions
Funding
Institutional Review Board Statement
Informed Consent Statement
Data Availability Statement
Conflicts of Interest
References
- Haddi, S.B.; Zugari, A.; Zakriti, A.; Achraou, S. 5G narrow-band band-pass filter using parallel coupled lines and L-shaped resonator. In Proceedings of the 2020 International Symposium on Advanced Electrical and Communication Technologies (ISAECT), Marrakech, Morocco, 25–27 November 2020; pp. 1–4. [Google Scholar] [CrossRef]
- Dzogovic, B.; Van Do, T.; Santos, B.; Feng, B.; Jacot, N. Thunderbolt-3 backbone for augmented 5G network slicing in cloud-radio access networks. In Proceedings of the 2019 IEEE 2nd 5G World Forum (5GWF), Dresden, Germany, 30 September–2 October 2019; pp. 415–420. [Google Scholar] [CrossRef]
- Gladju, J.; Kamalam, B.S.; Kanagaraj, A. Applications of data mining and machine learning framework in aquaculture and fisheries: A review. Smart Agric. Technol. 2022, 2, 100061. [Google Scholar] [CrossRef]
- Guo, Y.; Zhang, W.; Qin, Q.; Chen, K.; Wei, Y. Intelligent manufacturing management system based on data mining in artificial intelligence energy-saving resources. Soft Comput. 2023, 27, 4061–4076. [Google Scholar] [CrossRef]
- Du, Y.; Yang, C.; Zhao, B.; Hu, C.; Zhang, H.; Yu, Z.; Gao, J.; Zhao, W.; Wang, H. Optimal design of a supercritical carbon dioxide recompression cycle using deep neural network and data mining techniques. Energy 2023, 271, 127038. [Google Scholar] [CrossRef]
- Coşkun, G.; Şahin, Ö.; Delialioğlu, R.A.; Altay, Y.; Aytekin, İ. Diagnosis of lameness via data mining algorithm by using thermal camera and image processing method in Brown Swiss cows. Trop. Anim. Health Prod. 2023, 55, 50. [Google Scholar] [CrossRef]
- Clancy, R.; O’Sullivan, D.; Bruton, K. Data-driven quality improvement approach to reducing waste in manufacturing. TQM J. 2023, 35, 51–72. [Google Scholar] [CrossRef]
- Tu, M.; Xiong, S.; Lv, S.; Wu, X.; Hu, H.; Hu, R.; Fang, J.; Shao, X. Acupuncture for major depressive disorder: A data mining-based literature study. Neuropsychiatr. Dis. Treat. 2023, 19, 1069–1084. [Google Scholar] [CrossRef] [PubMed]
- Chien, C.F.; Chuang, S.C. A framework for root cause detection of sub-batch processing system for semiconductor manufacturing big data analytics. IEEE Trans. Semicond. Manuf. 2014, 27, 475–488. [Google Scholar] [CrossRef]
- Lyu, J.; Liang, C.W.; Chen, P.S. A data-driven approach for identifying possible manufacturing processes and production parameters that cause product defects: A thin-film filter company case study. IEEE Access 2020, 8, 49395–49411. [Google Scholar] [CrossRef]
- Pan, H.Y.; Chen, X.; Xia, X.L. A review on the evolvement of optical-frequency filtering in photonic devices in 2016–2021. Renew. Sust. Energy Rev. 2022, 161, 112361. [Google Scholar] [CrossRef]
- Chen, C.; Wang, Y.; Feng, J.; Wang, Z.; Chen, Y.; Lu, Y.; Zhang, Y.; Li, D.; Cui, Y.; Shao, J. Effect of ionic oxygen concentration on properties of SiO2 and Ta2O5 monolayers deposited by ion beam sputtering. Opt. Mater. 2023, 136, 113349. [Google Scholar] [CrossRef]
- Sakharov, Y.V. Structure and properties of nanoporous oxide dielectrics modified by carbon. Mater. Phys. Mech. 2020, 44, 110–115. [Google Scholar]
- Kol, S.; Oral, A.Y. Hf-Based High-κ Dielectrics: A Review. Acta Phys. Pol. 2019, 136, 873–881. [Google Scholar] [CrossRef]
- Huang, Y.; Wang, B.; Wang, X.; Li, J.; Zou, H.; Liu, L.; Yu, W.; Huang, J.; Yang, X.; Huang, L. A proposal for eliminating the zeroth order with polarization independence by mixing SiO2/Ta2O5 metamaterials. Optik 2022, 271, 170198. [Google Scholar] [CrossRef]
- Rischke, J.; Sossalla, P.; Itting, S.; Fitzek, F.H.; Reisslein, M. 5G campus networks: A first measurement study. IEEE Access 2021, 9, 121786–121803. [Google Scholar] [CrossRef]
- Huchard, M.; Weiss, M.; Pizzinat, A.; Meyer, S.; Guignard, P.; Charbonnier, B. Ultra-broadband wireless home network based on 60-GHz WPAN cells interconnected via RoF. J. Light. Technol. 2008, 26, 2364–2372. [Google Scholar] [CrossRef]
- Zheng, Z.; Wang, P.; Liu, J.; Sun, S. Real-time big data processing framework: Challenges and solutions. Appl. Math. Inf. Sci. 2015, 9, 3169–3190. [Google Scholar]
- Thirumalai, C.; Vignesh, M.; Balaji, R. Data analysis using Box and Whisker plot for Lung Cancer. In Proceedings of the 2017 Innovations in Power and Advanced Computing Technologies (i-PACT), Vellore, India, 21–22 April 2017; pp. 1–6. [Google Scholar] [CrossRef]
- Vignesh, V.; Pavithra, D.; Dinakaran, K.; Thirumalai, C. Data analysis using box and whisker plot for stationary shop analysis. In Proceedings of the 2017 International Conference on Trends in Electronics and Informatics (ICEI), Tirunelveli, India, 11–12 May 2017; pp. 1072–1076. [Google Scholar] [CrossRef]
- Parvez, M.R.; Hu, W.; Chen, T. An association rule mining approach to predict alarm events in industrial alarm floods. Control Eng. Pract. 2023, 138, 105617. [Google Scholar] [CrossRef]
- Li, J.Q.; Niu, C.L.; Gu, J.J.; Liu, J.Z. Energy loss analysis based on fuzzy association rule mining in power plant. In Proceedings of the 2008 International Symposium on Computational Intelligence and Design, Wuhan, China, 17–18 October 2008; pp. 186–189. [Google Scholar] [CrossRef]
- Zhou, M.; Wang, T. Fault diagnosis of power transformer based on association rules gained by rough set. In Proceedings of the 2nd International Conference on Computer and Automation Engineering (ICCAE), Singapore, 26–28 February 2010; pp. 123–126. [Google Scholar] [CrossRef]
- Li, Y.; Song, X.; Zhao, S.; Gao, F. A line-fault cause analysis method for distribution network based on decision-making tree and machine learning. In Proceedings of the 2020 5th Asia Conference on Power and Electrical Engineering (ACPEE), Chengdu, China, 4–7 June 2020; pp. 1–5. [Google Scholar] [CrossRef]
- Lee, C.; Alena, R.L.; Robinson, P. Migrating fault trees to decision trees for real time fault detection on international space station. In Proceedings of the 2005 IEEE aerospace conference, Big Sky, MT, USA, 5–12 March 2005; pp. 1–6. [Google Scholar] [CrossRef][Green Version]
- Uchiumi, T.; Kikuchi, S.; Matsumoto, Y. Misconfiguration detection for cloud datacenters using decision tree analysis. In Proceedings of the 2012 14th Asia-Pacific Network Operations and Management Symposium (APNOMS), Seoul, Republic of Korea, 25–27 September 2012; pp. 1–4. [Google Scholar] [CrossRef]
- Han, Y.; Xu, K.; Qin, J. Based on the CART decision tree model of prediction and classification of ancient glass-related properties. Highl. Sci. Eng. Technol. 2023, 42, 18–27. [Google Scholar] [CrossRef]
- Sulistiyono, M.; Wirasakti, L.A.; Pristyanto, Y. The effect of adaptive synthetic and information gain on C4.5 and Naive Bayes in imbalance class dataset. Int. J. Adv. Sci. Comp. Eng. 2022, 4, 1–11. [Google Scholar] [CrossRef]
- Ariska, F.; Sihombing, V.; Irmayani, I. Student graduation predictions using comparison of C5.0 algorithm with linear regression. Sinkron Jurnal dan Penelitian Teknik Informatika 2022, 7, 256–266. [Google Scholar] [CrossRef]
- Ambroziak, A.; Chojecki, A. The PID controller optimisation module using Fuzzy Self-Tuning PSO for Air Handling Unit in continuous operation. Eng. Appl. Artif. Intell. 2023, 117, 105485. [Google Scholar] [CrossRef]
- Cao, G.; Zhao, X.; Ye, C.; Yu, S.; Li, B.; Jiang, C. Fuzzy adaptive PID control method for multi-mecanum-wheeled mobile robot. J. Mech. Sci. Technol. 2022, 36, 2019–2029. [Google Scholar] [CrossRef]
- Zhou, C.; Shen, Y. A PID Control Method Based on Internal Model Control to Suppress Vibration of the Transmission Chain of Wind Power Generation System. Energies 2022, 15, 5919. [Google Scholar] [CrossRef]
- Al-Dhaifallah, M. Fuzzy fractional-order PID control for heat exchanger. Alex. Eng. J. 2023, 63, 11–16. [Google Scholar] [CrossRef]
- Han, S.Y.; Dong, J.F.; Zhou, J.; Chen, Y.H. Adaptive fuzzy PID control strategy for vehicle active suspension based on road evaluation. Electronics 2022, 11, 921. [Google Scholar] [CrossRef]
- Huang, M.; Tian, M.; Liu, Y.; Zhang, Y.; Zhou, J. Parameter optimization of PID controller for water and fertilizer control system based on partial attraction adaptive firefly algorithm. Sci. Rep. 2022, 12, 12182. [Google Scholar] [CrossRef] [PubMed]
- Zhao, T.; Yu, Q.; Dian, S.; Guo, R.; Li, S. Non-singleton general type-2 fuzzy control for a two-wheeled self-balancing robot. Int. J. Fuzzy Syst. 2019, 21, 1724–1737. [Google Scholar] [CrossRef]
- Su, M.; Liu, J.; Kim, M.K.; Wu, X. Predicting moisture condensation risk on the radiant cooling floor of an office using integration of a genetic algorithm-back-propagation neural network with sensitivity analysis. Energy Built Environ. 2024, 5, 110–129. [Google Scholar] [CrossRef]
- Sun, B.; Xu, Z.D.; Zhou, H. A multiple back propagation neural network fusion algorithm for ceiling temperature prediction in tunnel fires. Eng. Struct. 2023, 280, 115601. [Google Scholar] [CrossRef]
- Ho, S.J.; Shu, L.S.; Ho, S.Y. Optimizing fuzzy neural networks for tuning PID controllers using an orthogonal simulated annealing algorithm OSA. IEEE Trans. Fuzzy Syst. 2006, 14, 421–434. [Google Scholar] [CrossRef]
- Maeda, Y.; Wakamura, M. Simultaneous perturbation learning rule for recurrent neural networks and its FPGA implementation. IEEE Trans. Neural Netw. 2005, 16, 1664–1672. [Google Scholar] [CrossRef]
- Chu, Y.; Fei, J.; Hou, S. Adaptive global sliding-mode control for dynamic systems using double hidden layer recurrent neural network structure. IEEE Trans. Neural Netw. Learn. Syst. 2019, 31, 1297–1309. [Google Scholar] [CrossRef]
- Yih, K.A. Radiation effect on natural convection over a vertical cylinder embedded in porous media. Int. Commun. Heat Mass Transf. 1999, 26, 259–267. [Google Scholar] [CrossRef]
- Kumar, K.G.; Archana, M.; Gireesha, B.J.; Krishanamurthy, M.R.; Rudraswamy, N.G. Cross diffusion effect on MHD mixed convection flow of nonlinear radiative heat and mass transfer of Casson fluid over a vertical plate. Results Phys. 2018, 8, 694–701. [Google Scholar] [CrossRef]
- Vasu, S. Fuzzy PID based adaptive control on industrial robot system. Mater. Today Proc. 2018, 5, 13055–13060. [Google Scholar]
- Wang, Y.; Zou, H.; Tao, J.; Zhang, R. Predictive fuzzy PID control for temperature model of a heating furnace. In Proceedings of the 2017 36th Chinese Control Conference (CCC), Dalian, China, 26–28 July 2017; pp. 4523–4527. [Google Scholar] [CrossRef]
- Xue, P.; Wang, H.; Hou, J.; Li, W. Based on the fuzzy PID brushless DC motor control system design. In Proceedings of the 2012 International Conference on Measurement, Information and Control, Harbin, China, 18–20 May 2012; pp. 703–706. [Google Scholar] [CrossRef]
- Liu, Y.; Fan, K.; Ouyang, Q. Intelligent traction control method based on model predictive fuzzy PID control and online optimization for permanent magnetic maglev trains. IEEE Access 2021, 9, 29032–29046. [Google Scholar] [CrossRef]
- Kovilpillai, J.J.A.; Jayanthy, S. A transfer learning approach for effective motor fault identification of industrial machines used in tile manufacturing. Natl. Acad. Sci. Lett. 2022, 45, 405–409. [Google Scholar] [CrossRef]
- Issa, A.H.; Mahmood, S.A.; Humod, A.T.; Ameen, N.M. Robustness enhancement study of augmented positive identification controller by a sigmoid function. IAES Int. J. Artif. Intell. 2023, 12, 686–695. [Google Scholar] [CrossRef]
- Zhu, W.; Chen, X.; Wu, W.B. Online covariance matrix estimation in stochastic gradient descent. J. Am. Stat. Assoc. 2023, 118, 393–404. [Google Scholar] [CrossRef]
- Chen, J.; Liu, Z.; Yin, Z.; Liu, X.; Li, X.; Yin, L.; Zheng, W. Predict the effect of meteorological factors on haze using BP neural network. Urban Clim. 2023, 51, 101630. [Google Scholar] [CrossRef]
- Wang, X.Y.; Liu, Z.W.; Jiang, Y.; Sun, L.H. A fuzzy-PID controller based on particle swarm algorithm. In Proceedings of the 2008 Fifth International Conference on Fuzzy Systems and Knowledge Discovery, Jinan, China, 18–20 October 2008; pp. 107–110. [Google Scholar] [CrossRef]
- Zhao, X.; Zheng, W. Generalized fuzzy PID algorithm and its application. In Proceedings of the 2009 Sixth International Conference on Fuzzy Systems and Knowledge Discovery, Tianjin, China, 14–16 August 2009; pp. 284–286. [Google Scholar] [CrossRef]



















| P.M. | J.N. | P.C. | E.C. | S.S. | Y.R. | C.F. | Y.D. | S.T. | C.T. | C.W.T. | I.W.P. | R.W.P. | Ta2O5 | SiO2 | Result |
|---|---|---|---|---|---|---|---|---|---|---|---|---|---|---|---|
| January | G2101001 | 100G | K011 | 95 | 1.16 | 1 | 3 | 195 | 184 | 20 | 4 | 0.6 | −1 | −1.5 | B |
| January | G2101002 | MBS | B002 | 150 | 20.1 | 2 | 195 | 185 | 20 | 2.4 | 0.6 | 0 | 0.5 | B | |
| January | G2101003 | 100G | C003 | 95 | 38.5 | 2 | 178 | 179 | 21 | 2.8 | 0.6 | 3 | 0.5 | N | |
| January | G2101004 | 800G | A001 | 150 | 36.6 | 2 | 175 | 180 | 20.5 | 3.3 | 0.8 | 0 | −0.5 | N | |
| January | G2101005 | MBB | D004 | 95 | 34.28 | 6 | 178 | 193 | 21 | 2.5 | 0.8 | 2 | 0 | N | |
| January | G2101006 | 100G | F006 | 95 | 35.47 | 6 | 201 | 185 | 20 | 2.8 | 0.6 | 2 | 1 | N | |
| January | G2101007 | 100G | J010 | 95 | 0 | 1 | 8 | 188 | 208 | 23.5 | 3.6 | 0.2 | 0 | −0.5 | B |
| January | G2101008 | 100G | I009 | 95 | 20.42 | 10 | 2 | 177 | 183 | 19 | 3.8 | 0.9 | −2 | 1.5 | B |
| January | G2101009 | CWDM | E005 | 150 | 82.76 | 6 | 176 | 175 | 21 | 2.8 | 0.8 | 0 | 0 | G | |
| January | G2101010 | 800G | G007 | 150 | 38.20 | 6 | 215 | 180 | 20.5 | 2.8 | 0.9 | −2 | 0 | N | |
| January | G2101011 | MWB | H008 | 150 | 7.08 | 2 | 3 | 176 | 185 | 19.5 | 3.6 | 0.1 | 0 | 3.5 | B |
| January | G2101012 | 100G | K011 | 95 | 15.99 | 3 | 184 | 184 | 20 | 4 | 0.6 | −1 | −4.5 | B | |
| January | G2101013 | 800G | A001 | 150 | 65.53 | 6 | 176 | 180 | 20.5 | 3.3 | 0.8 | 0 | −0.5 | G | |
| January | G2101014 | MBS | B002 | 150 | 90.21 | 6 | 195 | 185 | 20 | 2.4 | 0.6 | 1 | −1 | G | |
| January | G2101015 | 100G | C003 | 95 | 31.53 | 2 | 180 | 178 | 21 | 2.8 | 0.6 | 3 | 0.5 | N | |
| January | G2101016 | 100G | F006 | 95 | 37.30 | 4 | 200 | 187 | 20.5 | 2.7 | 0.4 | 4 | 1.5 | N | |
| January | G2101017 | MBB | D004 | 95 | 44.92 | 2 | 178 | 193 | 21 | 2.5 | 0.8 | 0 | 1 | N | |
| January | G2101018 | 100G | J010 | 95 | 18.81 | 3 | 188 | 211 | 23.5 | 3.6 | 0.2 | 0 | −1.5 | B | |
| January | G2101019 | CWDM | E005 | 150 | 53.99 | 6 | 176 | 178 | 21 | 2.8 | 0.8 | 0 | −0.5 | N | |
| January | G2101020 | 100G | I009 | 95 | 39.01 | 2 | 178 | 178 | 18.5 | 3.8 | 1.0 | 0 | 0.5 | N | |
| January | G2101021 | 800G | G007 | 150 | 30.62 | 2 | 212 | 181 | 20 | 2.8 | 0.6 | −2 | 0 | N | |
| January | G2101022 | 800G | A001 | 150 | 87.77 | 6 | 176 | 179 | 20 | 3.3 | 0.8 | 0 | 0 | G | |
| January | G2101023 | MWB | H008 | 150 | 28.63 | 2 | 176 | 188 | 19.5 | 3.6 | 0.1 | 0 | 0.5 | B | |
| January | G2101024 | 100G | K011 | 95 | 14.51 | 4 | 185 | 185 | 20 | 4.0 | 0.6 | 0 | −0.5 | B | |
| January | G2101025 | 100G | C003 | 95 | 33.16 | 2 | 181 | 179 | 21.5 | 2.8 | 0.5 | 2 | 0 | N | |
| January | G2101026 | MBS | B002 | 150 | 90.21 | 6 | 196 | 185 | 21 | 2.4 | 0.6 | 0 | 1.5 | G | |
| January | G2101027 | 100G | J010 | 95 | 28.08 | 2 | 187 | 190 | 24.3 | 3.6 | 0.1 | 0 | 0.5 | B | |
| January | G2101028 | MBB | D004 | 95 | 0 | 2 | 8 | 178 | 193 | 21 | 2.5 | 0.8 | 0 | 0 | B |
| January | G2101029 | CWDM | E005 | 150 | 6.28 | 8 | 1 | 180 | 170 | 21 | 2.8 | 0.6 | 0 | 0 | B |
| January | G2101030 | 800G | G007 | 150 | 43.34 | 6 | 210 | 175 | 20 | 2.8 | 0.6 | −3 | 0 | N | |
| January | G2101031 | 100G | I009 | 95 | 32.25 | 2 | 177 | 186 | 18.5 | 3.8 | 0.8 | −1 | 0.5 | N | |
| January | G2101032 | 100G | F006 | 95 | 5.73 | 2 | 2 | 199 | 188 | 21 | 2.8 | 0.5 | 4 | 1.5 | B |
| January | G2101033 | 800G | A001 | 150 | 60.49 | 6 | 175 | 176 | 20 | 3.2 | 0.8 | 0 | 0 | G | |
| January | G2101034 | MBB | D004 | 95 | 0 | 2 | 8 | 178 | 193 | 21 | 2.5 | 0.8 | 0 | 0 | B |
| P.M. | J.N. | P.C. | E.C. | S.S. | Y.R. | C.F. | Y.D. | S.T. | C.T. | C.W.T. | I.W.P. | R.W.P. | Ta2O5 | SiO2 | T.D. | Result |
|---|---|---|---|---|---|---|---|---|---|---|---|---|---|---|---|---|
| January | G2101003 | 100G | C003 | 95 | 38.5 | 2 | 178 | 179 | 21 | 2.8 | 0.6 | 3 | 0.5 | 1 | N | |
| January | G2101006 | 100G | F006 | 95 | 35.47 | 6 | 201 | 185 | 20 | 2.8 | 0.6 | 2 | 1 | −10 | N | |
| January | G2101015 | 100G | C003 | 95 | 31.53 | 2 | 180 | 178 | 21 | 2.8 | 0.6 | 3 | 0.5 | −2 | N | |
| January | G2101016 | 100G | F006 | 95 | 37.30 | 4 | 200 | 187 | 20.5 | 2.7 | 0.4 | 4 | 1.5 | −13 | N | |
| January | G2101020 | 100G | I009 | 95 | 39.01 | 2 | 178 | 178 | 18.5 | 3.8 | 1.0 | 0 | 0.5 | 0 | N | |
| January | G2101025 | 100G | C003 | 95 | 33.16 | 2 | 181 | 179 | 21.5 | 2.8 | 0.5 | 2 | 0 | −2 | N | |
| January | G2101031 | 100G | I009 | 95 | 32.25 | 2 | 177 | 186 | 18.5 | 3.8 | 0.8 | −1 | 0.5 | 9 | N | |
| January | G2101037 | 100G | C003 | 95 | 40.91 | 2 | 180 | 178 | 21 | 2.8 | 0.6 | 4 | 0 | −2 | N | |
| January | G2101042 | 100G | F006 | 95 | 32.92 | 3 | 202 | 195 | 21 | 2.8 | 0.6 | 3 | 1 | −7 | N | |
| January | G2101054 | 100G | K011 | 95 | 40.97 | 3 | 186 | 192 | 19.5 | 3.8 | 0.7 | −2 | 0.5 | 6 | N | |
| January | G2101064 | 100G | K011 | 95 | 38.34 | 3 | 188 | 189 | 19.5 | 4.0 | 0.6 | 0 | 0.5 | 1 | N | |
| January | G2101068 | 100G | C003 | 95 | 32.47 | 2 | 176 | 182 | 21 | 2.8 | 0.6 | 2 | 0.5 | 6 | N | |
| January | G2101072 | 100G | F006 | 95 | 44.21 | 3 | 185 | 188 | 20.5 | 0.8 | 0.6 | 4 | 0.5 | 3 | N | |
| January | G2101075 | 100G | K011 | 95 | 33.47 | 3 | 188 | 188 | 19.5 | 4.0 | 0.6 | 0 | 0.5 | 0 | N | |
| January | G2101083 | 100G | C003 | 95 | 53.61 | 4 | 170 | 175 | 21 | 2.8 | 0.6 | 2 | 0.5 | 5 | N | |
| January | G2101087 | 100G | K011 | 95 | 37.26 | 4 | 188 | 187 | 19.5 | 4.0 | 0.6 | −3 | 0.5 | −1 | N | |
| January | G2101088 | 100G | F006 | 95 | 45.15 | 4 | 199 | 189 | 20 | 2.8 | 0.6 | 2 | 0.5 | −10 | N | |
| January | G2101093 | 100G | C003 | 95 | 51.06 | 6 | 172 | 178 | 21 | 2.8 | 0.6 | 0 | 0 | 6 | N | |
| January | G2101096 | 100G | K011 | 95 | 38.34 | 3 | 184 | 189 | 19.5 | 3.2 | 0.6 | 0 | 0 | 5 | N | |
| January | G2101099 | 100G | F006 | 95 | 33.19 | 4 | 192 | 195 | 20.5 | 2.8 | 0.6 | 3 | 1 | 3 | N | |
| January | G2101106 | 100G | K011 | 95 | 40.85 | 2 | 186 | 187 | 19.5 | 3.8 | 0.6 | −2 | 0.5 | 1 | N | |
| January | G2101107 | 100G | F006 | 95 | 33.32 | 4 | 192 | 186 | 21 | 2.6 | 0.4 | 5 | 0.5 | −6 | N | |
| January | G2101109 | 100G | J010 | 95 | 41.15 | 3 | 186 | 195 | 23.5 | 3.8 | 0.2 | 0 | 1.5 | 9 | N | |
| January | G2101113 | 100G | C003 | 95 | 35.47 | 2 | 169 | 175 | 21 | 2.8 | 0.6 | 3 | −0.5 | 6 | N | |
| January | G2101117 | 100G | F006 | 95 | 55.38 | 4 | 198 | 187 | 21 | 2.7 | 0.4 | 2 | 0.5 | −11 | N | |
| January | G2101128 | 100G | F006 | 95 | 39.64 | 4 | 192 | 182 | 20 | 2.8 | 0.6 | 2 | 0.5 | −10 | N | |
| January | G2101133 | 100G | C003 | 95 | 46.50 | 2 | 170 | 176 | 21 | 2.8 | 0.4 | 2 | −0.5 | 6 | N | |
| January | G2101139 | 100G | F006 | 95 | 39.64 | 2 | 189 | 182 | 20 | 2.8 | 0.6 | 4 | 0.5 | −7 | N | |
| January | G2101143 | 100G | C003 | 95 | 33.23 | 2 | 170 | 176 | 21 | 2.8 | 0.4 | 2 | −0.5 | 6 | N | |
| January | G2101148 | 100G | F006 | 95 | 51.91 | 4 | 185 | 182 | 20 | 2.8 | 0.6 | 4 | 0.5 | −3 | N | |
| January | G2101150 | 100G | K011 | 95 | 49.58 | 6 | 185.5 | 186.5 | 19.5 | 3.9 | 0.6 | −2 | 0.5 | 1 | N | |
| January | G2101160 | 100G | K011 | 95 | 33.21 | 2 | 186 | 194 | 19.5 | 3.9 | 0.6 | 0 | 0.5 | 8 | N | |
| January | G2101168 | 100G | D004 | 95 | 55.27 | 6 | 178 | 189 | 21.5 | 2.7 | 0.8 | −3 | 0 | 11 | N | |
| January | G2101171 | 100G | K011 | 95 | 47.30 | 6 | 186 | 193 | 19.5 | 3.9 | 0.6 | 0 | 0.5 | 7 | N |
| Item No. | Feature | Good | Normal | Bad | Good A. | Normal A. | Bad A. | S.D. |
|---|---|---|---|---|---|---|---|---|
| 1 | Substrate T. | 180–188 °C | 178–189.5 °C | 175–190 °C | 183.8 °C | 185.3 °C | 184.1 °C | No |
| 2 | Cavity T. | 181–191 °C | 181–192 °C | 180–191 °C | 185.5 °C | 187.1 °C | 186.4 °C | No |
| 3 | Cooling water T. | 19–21 °C | 19.5–21.5 °C | 19.5–21.5 °C | 20.33 °C | 20.86 °C | 21.16 °C | No |
| 4 | Cooling water inlet P. | 3.3–3.8 kgs | 2.8–3.8 kgs | 2.8–3.6 kgs | 3.45 kgs | 3.32 kgs | 3.22 kgs | No |
| 5 | Ta2o5 spot position | 0~−1 | 0~−1 | 0~−1 | −0.54 | −0.14 | −0.16 | No |
| 6 | Sio2 spot position | 0.5~−0.5 | 0.5~−0.5 | 0.5~−0.5 | −0.18 | 0.06 | 0.15 | No |
| 7 | T. D. between the cavity and the substrate | 2~3 °C | 3~9 °C | 4~13.5 °C | 2.3 °C | 6.1 °C | 9.25 °C | Yes |
| Item No. | Feature | Good | Normal | Bad | Good A. | Normal A. | Bad A. | S.D. |
|---|---|---|---|---|---|---|---|---|
| 1 | Substrate T. | 175–186 °C | 176–188 °C | 175–188 °C | 182.1 °C | 183.5 °C | 183.4 °C | No |
| 2 | Cavity T. | 179–190 °C | 180–190 °C | 179–190 °C | 185.3 °C | 185.2 °C | 184.6 °C | No |
| 3 | Cooling water T. | 20–21 °C | 19.5–21.5 °C | 19.5–21.5 °C | 20.6 °C | 20.9 °C | 20.9 °C | No |
| 4 | Cooling water inlet P. | 2.4–3.1 kgs | 2.8–3.6 kgs | 2.8–3.6 kgs | 2.84 kgs | 3.15 kgs | 3.16 kgs | No |
| 5 | Ta2o5 spot position | 0~−1 | 0~−1 | 0~−1 | −0.32 | −0.27 | −0.30 | No |
| 6 | Sio2 spot position | 0.5~−0.5 | 0.5~−0.5 | 0.5~−0.5 | 0.05 | 0.148 | 0.159 | No |
| 7 | T. D. between the cavity and the substrate | 2~3 °C | 3~9 °C | 4~13.5 °C | 2.3 °C | 6.1 °C | 9.25 °C | Yes |
| Item No. | Feature | Good | Normal | Bad | S.D. |
|---|---|---|---|---|---|
| 1 | Substrate T. | 167–195.5 °C | 167–195.5 °C | 167–195.5 °C | No |
| 2 | Cavity T. | 184.5–198 °C | 184.5–198 °C | 184.5–198 °C | No |
| 3 | Cooling water T. | 18–22 °C | 18–22 °C | 18–22 °C | No |
| 4 | Cooling water inlet P. | 2.1–3.4 kgs | 2.1–3.4 kgs | 2.1–3.4 kgs | No |
| 5 | Ta2O5 spot position | 0~+2 | 0~+2 | 0~+2 | No |
| 6 | SiO2 spot position | 0~−4.5 | 0~−4.5 | 0~−4.5 | No |
| 7 | T. D. between the cavity and the substrate | ≤ 2 °C | 2~8.59 °C | 8.5~17 °C | Yes |
| Yield rate % | 3.7% | 40.10% | 56.20% | - | |
| Object | Mass | Specific Heat | Surface Area | Emissivity | Substrate T. | Cavity T. | Cavity Wall T. | Constant of P. | T. Setting | Normal T. |
|---|---|---|---|---|---|---|---|---|---|---|
| M | C | A | ε | T1 | T2 | Tw | σ | Ts | T | |
| g | °C | cm2 | aλ | °C | °C | °C | °C | °C | ||
| Substrate | 250 | 700 | 17,662 | 11.75 | 175 | 175 | 175 | 5.67 × 10−8 | 175 | 25 |
| Cavity | 20,000 | 500 | 35,000 | 0.95 | 173–177 | 173–177 | 173–177 | 5.67 × 10−8 | 175 | 25 |
| Cavity wall | 10,000 | 500 | 22,000 | 0.45 | 173–177 | 173–177 | 173–177 | 5.67 × 10−8 | 175 | 25 |
| Temperature difference (°C) | 0 | 1 | 2 | 3 | 4 | 5 | 6 |
| Yield rate (%) | 98.57 | 98.57 | 92.85 | 85.71 | 74.28 | 71.40 | 59.71 |
| Temperature difference (°C) | 7 | 8 | 9 | 10 | 11 | 12 | 13 |
| Yield rate (%) | 58.57 | 57.14 | 54.28 | 47.14 | 42.85 | 31.42 | 22.80 |
| Temperature difference (°C) | 14 | 15 | 16 | 17 | 18 | 19 | 20 |
| Yield rate (%) | 15.71 | 8.57 | 5.71 | 5.71 | 4.28 | 1.42 | 0 |
Disclaimer/Publisher’s Note: The statements, opinions and data contained in all publications are solely those of the individual author(s) and contributor(s) and not of MDPI and/or the editor(s). MDPI and/or the editor(s) disclaim responsibility for any injury to people or property resulting from any ideas, methods, instructions or products referred to in the content. |
© 2024 by the authors. Licensee MDPI, Basel, Switzerland. This article is an open access article distributed under the terms and conditions of the Creative Commons Attribution (CC BY) license (https://creativecommons.org/licenses/by/4.0/).
Share and Cite
Chen, Y.-S.; Hung, Y.-H.; Lee, M.Y.-J.; Lai, C.-J.; Chang, J.-R.; Chien, C.-Y. Identification of the Yield Rate by a Hybrid Fuzzy Control PID-Based Four-Stage Model: A Case Study of Optical Filter Industry. Axioms 2024, 13, 54. https://doi.org/10.3390/axioms13010054
Chen Y-S, Hung Y-H, Lee MY-J, Lai C-J, Chang J-R, Chien C-Y. Identification of the Yield Rate by a Hybrid Fuzzy Control PID-Based Four-Stage Model: A Case Study of Optical Filter Industry. Axioms. 2024; 13(1):54. https://doi.org/10.3390/axioms13010054
Chicago/Turabian StyleChen, You-Shyang, Ying-Hsun Hung, Mike Yau-Jung Lee, Chien-Jung Lai, Jieh-Ren Chang, and Chih-Yao Chien. 2024. "Identification of the Yield Rate by a Hybrid Fuzzy Control PID-Based Four-Stage Model: A Case Study of Optical Filter Industry" Axioms 13, no. 1: 54. https://doi.org/10.3390/axioms13010054
APA StyleChen, Y.-S., Hung, Y.-H., Lee, M. Y.-J., Lai, C.-J., Chang, J.-R., & Chien, C.-Y. (2024). Identification of the Yield Rate by a Hybrid Fuzzy Control PID-Based Four-Stage Model: A Case Study of Optical Filter Industry. Axioms, 13(1), 54. https://doi.org/10.3390/axioms13010054

