Intelligent Task Planning System Based on Methods of Fuzzy Natural Logic
Abstract
1. Introduction
1.1. Time Management
1.2. Task Planning
1.3. Decision Support in Advanced Planning Systems
1.4. Task Management Tools
1.5. Intelligent Personal Assistants, Personalized Task List, Personalized Calendar Scheduling
1.6. Motivation of This Paper
- (a)
- The system enables to create new tasks for subordinates or people on the same level in the hierarchy of the company. The tasks are ordered according to importance (on the basis of various parameters), enabling the worker to see the most important tasks on the top of the list.
- (b)
- Regular evaluation of the tasks ordered due to (a) based on fixed parameters, for example, importance of the task, the role of the manager (assigner in the hierarchy of the organization), and also on the dynamic parameters, for example, time remaining to accomplish the task, the level of fulfillment of the task by the solver, and other ones.
- (c)
- In addition, it is possible to modify the knowledge base (i.e., the linguistic descriptions) of the expert system and thereby modify the final ordering of tasks.
- (d)
- From the point of view of the head of the company (CEO, owner of the company), it is important to be able to view information on the number of completed/unfulfilled tasks within the specified deadline for each employee, and also to display statistics on the effectiveness of the individual employees (solvers) of the company.
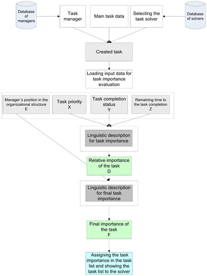
2. Methodology
- The managers module contains personal information and a position of the manager in the company hierarchy.
- The solvers module contains information on superior person.
- The tasks module contains information about creator—a person from the Managers module who created the task, solver, priority and task completion status measure by numbers from , deadline and remaining time to the task completion.
3. Fuzzy Expert System for Task Planning
3.1. Perception-Based Logical Deduction (PbLD)
3.1.1. Introduction to PbLD
3.1.2. Evaluative Linguistic Expressions
3.1.3. The Difference between PbLD and Simple Fuzzy Inference
- (a)
- The PbLD is, in principle, the logical deduction based on the rule of modus ponens while MA method is a technique based on composition of fuzzy relations that provides approximation of a function known imprecisely.
- (b)
- The PbLD method works locally. This means that the meaning of rules is vague (fuzzy) but still, the information contained in the given rule is distinguished from the information contained in the other ones. For example, recall the above-mentioned obstacle avoidance problem, what to do if we have the information that “IF the obstacle is near THEN turn left” and “IF the obstacle is very near THEN turn right”. Using the MA method we strike the obstacle because it interpolates between both rules. The PbLD method, however, can distinguish between them. First, it evaluates whether the obstacle is near or very near and, then, the appropriate rule is fired which results in bypassing the obstacle.
- (c)
- The MA method works well with fuzzy sets of triangular (trapezoidal) shape. Such fuzzy sets, however, cannot be considered as extensions of evaluative expressions since the latter require the shapes depicted in Figure 2 (for the detailed justification, see [49]). Since they essentially overlap, the MA method cannot cope with genuine linguistic descriptions.
- (d)
- The MA method is convenient for fuzzy control when the egineer thinks mainly in terms of a proper control function and thus, the shapes of the membership functions are modified to obtain the best result. The linguistic character of the expert knowledge on the basis of which the control strategy is derived is unimportant (Let us notice that PbLD can be used also for control (we speak about linguistic control). It effectively utilizes expert knowledge specified in natural language and, because of that, it can be reconsidered for various kinds of modification even after years because the engineer can easily capture meaning of the used linguistic description).
- (e)
- Because of (c) and (d), the MA method is not convenient for the main goal of this paper, which is design of the task-planning system.
3.2. Linguistic Description for Task Importance
3.2.1. Specification of Variables
- Task priority (X). This variable essentially attains only two values 1, 2 that are in LFLC replaced by fuzzy categories (priority) interpreted using triangular fuzzy sets (see Figure 3).
- Task completion status (Y). This variable attains values from (%) where the value 0 means that the task is completely unfinished, the value 100 means that the task is completed. The linguistic context of this variable is defined as . So, using canonical evaluative expressions, “small Y” are values of Y around 5–15 (and smaller), “medium Y” are values around 40–60 and “big Y” around 85–95 (and bigger). Instead of the canonical expressions, we can use specific expressions such as “a little unfinished”, “half completed”, “more or less completed”, “almost completed”, etc.
- Remaining time to the task completion (Z) that can attain values from (h). The maximum value (h) was chosen by experts on the basis of experience that tasks older than 7.5 working days are treated similarly as tasks with 7.5 days remaining. Higher values are then converted to 180 h (=7.5 days). In this case, the terms such as “enough time”, “a lot of time", “quite a lot of time”, “a little time”, “a very little time”, etc., are used to describe the remaining time until the task is completed. Hence, the linguistic context of this linguistic variable is defined as: . Thus, “small Z” are (in the given context) values of Z around 6–18 and smaller, “medium Z” are values around 50–80 and “big Z” are values around 155–170 and bigger. This context was chosen because the experts required higher sensitivity to lower values of the remaining time.
3.2.2. The Form of Linguistic Description
Another example is a rule that describes a very important task:IF the task priority X is low AND the task Y is nearly complete AND the remaining time for completion Z is very small THEN the task importance is very low.
IF the task priority X is high AND the task Y is very poorly completed AND the remaining time for completion Z is very small THEN the task importance is very high.
3.2.3. Validation of the Linguistic Description
The output crisp value of Importance is obtained after defuzzification. The validation process is presented in Figure 4.IF X is High AND Y is Very small AND Z is Very small THEN D is Extremely big
3.3. Linguistic Description for Evaluation of Importance of the Final Task
3.3.1. Specification of Variables
- E (Level) characterizes the manager’s position in the organizational structure. Its context is .
- D (Task importance) is the output variable from the first linguistic description.
3.3.2. The Form of Linguistic Description
3.4. Linguistic Description for Efficiency of the Task Solvers
- Input variable: G (The number of solved tasks after deadline). Its linguistic context is .
- Input variable: H (Time of task completion after deadline). Its values represent the number of hours after the task deadline. The context is .
- Output variable: K (Coefficient of completion after deadline). Its context is . Highest values indicate that the effectiveness of the solver is low, because a solver has lot of tasks solved after the deadline and with a long time of completion after deadline.
4. Implementation and Experimental Results of the Expert System
- management of the organizational structure of the company (for the administrator);
- management of solvers and managers (for administrator);
- management of tasks (for managers);
- management of solver with their efficiency (for managers);
- task evaluation module using FES (for solvers);
- editing tasks (for solvers).
5. Discussion
6. Conclusions
Author Contributions
Funding
Conflicts of Interest
References
- Afrianty, T.W.; Artatanaya, I.G.; Burgess, J. Working from home effectiveness during COVID-19: Evidence from university staff in Indonesia. Asia Pac. Manag. Rev. 2022, 27, 50–57. [Google Scholar] [CrossRef]
- Britton, B.K.; Tesser, A. Effects of time-management practices on college grades. J. Educ. Psychol. 1991, 83, 405. [Google Scholar] [CrossRef]
- Hall, B.L.; Hursch, D.E. An evaluation of the effects of a time management training program on work efficiency. J. Organ. Behav. Manag. 1982, 3, 73–96. [Google Scholar] [CrossRef]
- Kirillov, A.V.; Tanatova, D.K.; Vinichenko, M.V.; Makushkin, S.A. Theory and practice of time-management in education. Asian Soc. Sci. 2015, 11, 193. [Google Scholar]
- Macan, T.H. Time-management training: Effects on time behaviors, attitudes, and job performance. J. Psychol. 1996, 130, 229–236. [Google Scholar] [CrossRef]
- Oettingen, G.; Kappes, H.B.; Guttenberg, K.B.; Gollwitzer, P.M. Self-regulation of time management: Mental contrasting with implementation intentions. Eur. J. Soc. Psychol. 2015, 45, 218–229. [Google Scholar] [CrossRef]
- Orpen, C. The effect of time-management training on employee attitudes and behavior: A field experiment. J. Psychol. 1994, 128, 393–396. [Google Scholar] [CrossRef]
- Green, P.; Skinner, D. Does time management training work? An evaluation. Int. J. Train. Dev. 2005, 9, 124–139. [Google Scholar] [CrossRef]
- Woolfolk, A.E.; Woolfolk, R.L. Time management: An experimental investigation. J. Sch. Psychol. 1986, 24, 267–275. [Google Scholar] [CrossRef]
- Eerde, W.V. Procrastination at work and time management training. J. Psychol. 2003, 137, 421–434. [Google Scholar] [CrossRef]
- Claessens, B.J.; Eerde, W.V.; Rutte, C.G.; Roe, R.A. A review of the time management literature. Pers. Rev. 2007, 36, 255–276. [Google Scholar] [CrossRef]
- Chistyakova, T.B.; Shashikhina, O.E.; Novozhilova, I.V. Intelligent information system for optimizing the production planning process. In Proceedings of the 2022 International Conference on Quality Management, Transport and Information Security, Information Technologies, Saint Petersburg, Russia, 26–30 September 2022; IEEE: New York, NY, USA, 2022; pp. 267–270. [Google Scholar]
- Shafique, S.; Hakim, A.; Baig, I.A.; Mehdi, M. MangoTrace: An Intelligent Supply Chain Decision Support System. In Proceedings of the 2022 International Conference on IT and Industrial Technologies, Chiniot, Pakistan, 3–4 October 2022; IEEE: New York, NY, USA, 2022; pp. 1–4. [Google Scholar]
- Clark, D. Method and Apparatus for Planning and Monitoring Multiple Tasks Based on User Defined Criteria and Predictive Ability and for Automatically Detecting Task Related Work. U.S. Patent 6889196, 5 March 2005. [Google Scholar]
- Levinson, R.J. Intelligent Planning and Calendaring System with Cueing Feature and Floating Tasks. U.S. Patent 6047260, 4 April 2000. [Google Scholar]
- Kusiak, A.; Chen, M. Expert systems for planning and scheduling manufacturing systems. Eur. J. Oper. Res. 1988, 34, 113–130. [Google Scholar] [CrossRef]
- Houben, G.; Lenie, K.; Vanhoof, K. A knowledge-based SWOT-analysis system as an instrument for strategic planning in small and medium sized enterprises. Decis. Support Syst. 1999, 26, 125–135. [Google Scholar] [CrossRef]
- Özdamar, L.; Bozyel, M.A.; Birbil, S.I. A hierarchical decision support system for production planning (with case study). Eur. J. Oper. Res. 1998, 104, 403–422. [Google Scholar]
- Marinho, J.; Braganca, A.; Ramos, C. Decision support system for dynamic production scheduling. In Proceedings of the 1999 IEEE International Symposium on Assembly and Task Planning, Porto, Portugal, 24 July 1999; pp. 424–429. [Google Scholar]
- Stadtler, H.; Kilger, C.; Meyr, H. (Eds.) Supply Chain Management and Advanced Planning: Concepts, Models, Software and Case Studies; Springer: Berlin/Heidelberg, Germany, 2000. [Google Scholar]
- Psarommatis, F.; Kiritsis, D. A hybrid Decision Support System for automating decision making in the event of defects in the era of Zero Defect Manufacturing. J. Ind. Inf. Integr. 2022, 26, 100263. [Google Scholar] [CrossRef]
- Teerasoponpong, S.; Sopadang, A. Decision support system for adaptive sourcing and inventory management in small- and medium-sized enterprises. Robot. Comput. Integr. Manuf. 2022, 73, 102226. [Google Scholar] [CrossRef]
- Jonsson, P.; Kjellsdotter, L.; Rudberg, M. Applying advanced planning systems for supply chain planning: Three case studies. Int. J. Phys. Distrib. Logist. Manag. 2007, 37, 816–834. [Google Scholar] [CrossRef]
- Vicens, E.; Alemany, M.E.; Andres, C.; Guarch, J.J. A design and application methodology for hierarchical production planning decision support systems in an enterprise integration context. Int. J. Prod. Econ. 2001, 74, 5–20. [Google Scholar] [CrossRef]
- McKay, K.N.; Wiers, V.C. Integrated decision support for planning, scheduling, and dispatching tasks in a focused factory. Comput. Ind. 2003, 50, 5–14. [Google Scholar] [CrossRef]
- Haraty, M.; McGrenere, J.; Tang, C. How personal task management differs across individuals. Int. J. Hum. Comput. Stud. 2016, 88, 13–37. [Google Scholar] [CrossRef]
- Bellotti, V.; Ducheneaut, N.; Howard, M.; Smith, I. Taking email to task: The design and evaluation of a task management centered email tool. In Proceedings of the SIGCHI Conference on Human Factors in Computing Systems, Lauderdale, FL, USA, 5–10 April 2003; pp. 345–352. [Google Scholar]
- Ducheneaut, N.; Bellotti, V. E-mail as habitat: An exploration of embedded personal information management. Interactions 2001, 8, 30–38. [Google Scholar] [CrossRef]
- Whittaker, S.; Bellotti, V.; Gwizdka, J. Email in personal information management. Commun. ACM 2006, 49, 68–73. [Google Scholar] [CrossRef]
- Krämer, J.P. PIM-Mail: Consolidating task and email management. In Proceedings of the CHI ’10: CHI Conference on Human Factors in Computing Systems, Atlanta, GA, USA, 10–15 April 2010; pp. 4411–4416. [Google Scholar]
- Mackay, W.E. More than just a communication system: Diversity in the use of electronic mail. In Proceedings of the ACM Conference on Computer-Supported Cooperative Work, Portland, OR, USA, 26–28 September 1988; pp. 344–353. [Google Scholar]
- Siu, N.; Iverson, L.; Tang, A. Going with the flow: Email awareness and task management. In Proceedings of the 20th Anniversary Conference on Computer Supported Cooperative Work, Banff, AL, Canada, 4–8 November 2006; pp. 441–450. [Google Scholar]
- Bellotti, V.; Ducheneaut, N.; Howard, M.; Smith, I. Taskmaster: Recasting Email as Task Management. Available online: http://www.researchgate.net/publication/228912071_Taskmaster_recasting_email_as_task_management/file/72e7e51700e6071e30.pdf (accessed on 1 March 2023).
- Whittaker, S.; Swanson, J.; Kucan, J.; Sidner, C. TeleNotes: Managing lightweight interactions in the desktop. ACM Trans. Comput. Hum. Interact. 1997, 4, 137–168. [Google Scholar] [CrossRef]
- Whittaker, S.; Jones, Q.; Nardi, B.; Creech, M.; Terveen, L.; Isaacs, E.; Hainsworth, J. ContactMap: Organizing communication in a social desktop. ACM Trans. Comput. Hum. Interact. 2004, 11, 445–471. [Google Scholar] [CrossRef]
- Whittaker, S. Supporting collaborative task management in e-mail. Hum. Comput. Interact. 2005, 20, 49–88. [Google Scholar]
- Pandey, D.; Maitrey, S.; Seth, D. Artificially developed intelligent system using python. AIP Conf. Proc. 2022, 2597, 030002. [Google Scholar]
- Song, X.; Xu, B.; Zhao, Z. Can people experience romantic love for artificial intelligence? An empirical study of intelligent assistants. Inf. Manag. 2022, 59, 103595. [Google Scholar] [CrossRef]
- Dhiman, H.; Wächter, C.; Fellmann, M.; Röcker, C. Intelligent assistants: Conceptual dimensions, contextual model, and design trends. Bus. Inf. Syst. Eng. 2022, 64, 645–665. [Google Scholar] [CrossRef]
- Myers, K.L.; Yorke-Smith, N. A cognitive framework for delegation to an assistive user agent. In AAAI 2005 Fall Symposium on Mixed-Initiative Problem-Solving Assistants; AAAI Press: Palo Alto, CA, USA, 2005; pp. 94–99. [Google Scholar]
- Rao, A.S.; Georgeff, M.P. BDI agents: From theory to practice. ICMAS 1995, 95, 312–319. [Google Scholar]
- SRI International. CALO: Cognitive Assistant That Learns and Organizes. 2005. Available online: http://www.ai.sri.com/project/CALO (accessed on 1 March 2023).
- Conley, K.; Towel, J.C. Towards an Intelligent To-Do List. In AAAI Spring Symposium: Interaction Challenges for Intelligent Assistants; AAAI: Washington, DC, USA, 2007; pp. 26–32. [Google Scholar]
- Berry, P.M.; Gervasio, M.T.; Uribe, T.E.; Pollack, M.E.; Moffitt, M.D. A Personalized Time Management Assistant: Research Directions. In Proceedings of the AAAI Spring Symposium: Persistent Assistants: Living and Working with AI, Stanford, CA, USA, 21–23 March 2005; pp. 1–6. [Google Scholar]
- Berry, P.; Gervasio, M.; Uribe, T.; Myers, K.L.; Nitz, K. A Personalized Calendar Assistant. 2004. Available online: https://www.aaai.org/Papers/Symposia/Spring/2004/SS-04-03/SS04-03-002.pdf (accessed on 1 March 2023).
- Mohamed, A.; Bilgin, A.; Liret, A.; Owusu, G. Fuzzy logic based personalized task recommendation system for field services. In Proceedings of the International Conference on Innovative Techniques and Applications of Artificial Intelligence, Cambridge, UK, 12–14 December 2017; pp. 300–312. [Google Scholar]
- Habiballa, H.; Novák, V.; Dvořák, A.; Pavliska, V. Using software package LFLC 2000. In Proceedings of the 2nd International Conference Aplimat 2003, Bratislava, Slovakia, February 2003; pp. 355–358. [Google Scholar]
- Novák, V.; Perfilieva, I.; Dvořák, A. Insight into Fuzzy Modeling; John Wiley & Sons: Hoboken, NJ, USA, 2016. [Google Scholar]
- Novák, V. A Comprehensive Theory of Trichotomous Evaluative Linguistic Expressions. Fuzzy Sets Syst. 2008, 159, 2939–2969. [Google Scholar] [CrossRef]






| Rule No. | IF X Is | AND Y Is | AND Z Is | THEN Importance D Is |
|---|---|---|---|---|
| 1 | Low | Very small | Very small | Very big |
| 4 | Low | Very small | Big | More or less medium |
| 9 | Low | Small | Big | Very very roughly small |
| 13 | Low | Medium | Medium | More or less medium |
| 25 | Low | Very big | Very big | Extremely small |
| 26 | High | Very small | Very small | Extremely big |
| 31 | High | Small | Very small | Very big |
| 42 | High | Big | Small | Roughly big |
| 50 | High | Very big | Very big | Very small |
| X | Y | Z | D (Importance) |
|---|---|---|---|
| 1 | 15 | 5 | 0.82 |
| 1 | 25 | 5 | 0.70 |
| 1 | 46 | 62 | 0.43 |
| 1 | 61 | 151 | 0.27 |
| Rule No. | IF E Is | AND D Is | THEN Final-Importance F Is |
|---|---|---|---|
| 1 | Small | Small | Very small |
| 2 | Small | Medium | Small |
| 3 | Small | Big | Medium |
| 4 | Medium | Small | Small |
| 5 | Medium | Medium | More or less big |
| 6 | Medium | Big | Big |
| 7 | Big | Medium | Big |
| 8 | Big | Big | Extremely big |
| Rule No. | IF G Is | AND H Is | THEN K Is |
|---|---|---|---|
| 1 | Small | Small | Very small |
| 2 | Small | Medium | Small |
| 3 | Small | Big | Medium |
| 4 | Medium | Small | Small |
| 5 | Medium | Medium | More or less big |
| 6 | Medium | Big | Big |
| 7 | Big | Small | Medium |
| 8 | Big | Medium | Big |
| 9 | Big | Big | Extremely big |
| Solver | Finished Tasks | Solved Tasks | Unsolved Tasks | G | H | K | Efficiency |
|---|---|---|---|---|---|---|---|
| S1 | 30 | 30 | 0 | 0 | 0 | 0 | 100% |
| S2 | 12 | 9 | 3 | 5 | 20 | 0.10 | 75% |
| S3 | 25 | 20 | 5 | 15 | 60 | 0.72 | 80% |
| S4 | 60 | 52 | 8 | 40 | 140 | 0.91 | 87% |
| Task | X | Y | Z | D (Importance) | E (Level) | F (Final Importance) |
|---|---|---|---|---|---|---|
| Task 11 | 1 | 0 | 10 | 0.91 | 1 | 0.99 |
| Task 12 | 2 | 0 | 21 | 0.91 | 1 | 0.99 |
| Task 13 | 1 | 0 | 10 | 0.91 | 0.8 | 0.99 |
| Task 16 | 1 | 0 | 8 | 0.92 | 1 | 0.99 |
| Task 17 | 2 | 20 | 7 | 0.90 | 1 | 0.99 |
| Task 14 | 1 | 50 | 3 | 0.87 | 1 | 0.97 |
| Task 10 | 1 | 0 | 20 | 0.85 | 1 | 0.96 |
| Task 3 | 2 | 90 | 9 | 0.86 | 0.6 | 0.81 |
| Task 4 | 1 | 90 | 8 | 0.95 | 0.6 | 0.81 |
| Task 6 | 2 | 20 | 12 | 0.90 | 0.6 | 0.81 |
| Task 7 | 1 | 90 | 10 | 0.84 | 0.6 | 0.81 |
| Task 8 | 2 | 90 | 4 | 0.87 | 0.6 | 0.81 |
| Task 15 | 1 | 0 | 20 | 0.85 | 0.6 | 0.81 |
| Task 19 | 1 | 0 | 23 | 0.84 | 0.6 | 0.81 |
| Task 1 | 2 | 40 | 30 | 0.71 | 0.4 | 0.76 |
| Task 5 | 2 | 70 | 30 | 0.71 | 0.6 | 0.76 |
| Task 18 | 1 | 0 | 95 | 0.69 | 1 | 0.71 |
| Task 9 | 1 | 0 | 28 | 0.83 | 0.2 | 0.43 |
| Task | X | Y | Z | D Importance | E Level | F Final Importance |
|---|---|---|---|---|---|---|
| Task 33 | 1 | 0 | 8 | 0.92 | 1 | 1 |
| Task 40 | 1 | 0 | 5 | 0.90 | 0.8 | 0.99 |
| Task 38 | 1 | 40 | 22 | 0.86 | 1 | 0.97 |
| Task 31 | 1 | 40 | 12 | 0.85 | 1 | 0.97 |
| Task 37 | 2 | 90 | 14 | 0.85 | 1 | 0.97 |
| Task 32 | 1 | 90 | 27 | 0.85 | 1 | 0.96 |
| Task 34 | 1 | 30 | 5 | 0.83 | 0.8 | 0.95 |
| Task 36 | 2 | 80 | 15 | 0.83 | 1 | 0.95 |
| Task 39 | 1 | 0 | 24 | 0.93 | 0.4 | 0.82 |
| Task 35 | 2 | 0 | 9 | 0.90 | 0.6 | 0.82 |
Disclaimer/Publisher’s Note: The statements, opinions and data contained in all publications are solely those of the individual author(s) and contributor(s) and not of MDPI and/or the editor(s). MDPI and/or the editor(s) disclaim responsibility for any injury to people or property resulting from any ideas, methods, instructions or products referred to in the content. |
© 2023 by the authors. Licensee MDPI, Basel, Switzerland. This article is an open access article distributed under the terms and conditions of the Creative Commons Attribution (CC BY) license (https://creativecommons.org/licenses/by/4.0/).
Share and Cite
Walek, B.; Novák, V. Intelligent Task Planning System Based on Methods of Fuzzy Natural Logic. Axioms 2023, 12, 545. https://doi.org/10.3390/axioms12060545
Walek B, Novák V. Intelligent Task Planning System Based on Methods of Fuzzy Natural Logic. Axioms. 2023; 12(6):545. https://doi.org/10.3390/axioms12060545
Chicago/Turabian StyleWalek, Bogdan, and Vilém Novák. 2023. "Intelligent Task Planning System Based on Methods of Fuzzy Natural Logic" Axioms 12, no. 6: 545. https://doi.org/10.3390/axioms12060545
APA StyleWalek, B., & Novák, V. (2023). Intelligent Task Planning System Based on Methods of Fuzzy Natural Logic. Axioms, 12(6), 545. https://doi.org/10.3390/axioms12060545

