Dynamical Behaviour of a Modified Tuberculosis Model with Impact of Public Health Education and Hospital Treatment
Abstract
1. Introduction
2. Materials and Methods
2.1. Clinical Assumptions of the TB Model with Public Health Education and Hospital Treatment
- There is a constant recruitment rate to the susceptible population, and natural cause of death affects individuals in all compartments, with an extra TB-induced death rate in the infected class.
- We assume that, at any moment, the educated susceptible group may act as ignorantly and enter the class of susceptible at a constant rate i.e., loss of temporary protection [16].
- We further assumed that some uncured TB patients wanted to be discharged and continue treatment at home at a rate [20].
- Both infected individuals at home and in the hospital experience the infections effect at the rate .
- The infected compartment is divided into two groups, namely, infected individuals who received treatment at home and infected individuals receiving treatment in hospital .
- The recovered individual may be again infected by an infectious individual [25].
2.2. Basic Properties of the TB Model with Public Health Education and Hospital Treatment
Positivity of Solutions
2.3. Invariant Region
3. Existence of Equilibrium
3.1. Tuberculosis Free Equilibrium (TFE)
3.2. Calculation of Effective Reproduction Number For the System Model (23)
3.3. Local Stability of TB Free Equilibrium
3.4. Global Stability of the TB Free Equilibrium
3.5. Endemic Equilibrium State
- 1.
- One or more endemic equilibria when
- 2.
- A unique endemic equilibrium when
- 3.
- No endemic equilibrium otherwise.
4. Local Stability of Endemic Equilibrium
5. Sensitivity Analysis
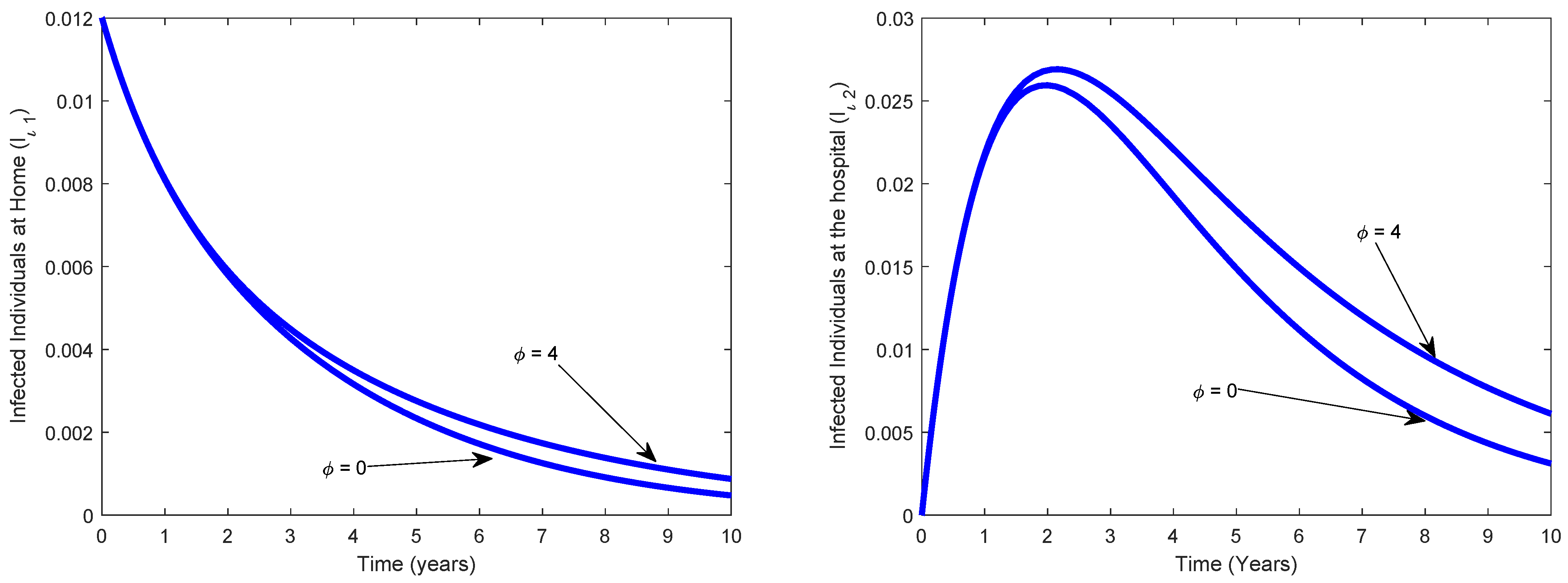
6. Numerical Results and Discussions
7. Conclusions
- Considering a stochastic model approach. This will result in more realistic TB model dynamics.
- Since the spread of tuberculosis affects all age groups, it is crucial to consider the dynamics of the TB model by incorporating an age-structured model.
- Real data will also be considered because collecting data for TB patients is difficult in epidemiological models; as a result, we use data collected or estimated from literature sources. Once we have real-world data for TB patients, we can compare it to theoretical outcomes.
- Analyzing the dynamics of the TB model using a fractional order differential equation (FODE). It will be extremely interesting to use a FODE to examine the dynamics of TB model.
Author Contributions
Funding
Data Availability Statement
Acknowledgments
Conflicts of Interest
Appendix A
Appendix B
References
- World Health Organization. Global Tuberculosis Report; WHO: Geneva, Switzerland, 2019; Volume 214. [Google Scholar]
- Ullah, S.; Khan, M.A.; Farooq, M.; Gul, T. Modeling and analysis of tuberculosis (TB) in Khyber Pakhtunkhwa, Pakistan. Math. Comput. Simul. 2019, 165, 181–199. [Google Scholar] [CrossRef]
- Sudre, P.; Ten Dam, G.; Kochi, A. Tuberculosis: A global overview of the situation today. Bull. World Health Organ. 1992, 70, 149. [Google Scholar] [PubMed]
- Dolin, P.J.; Raviglione, M.C.; Kochi, A. Global tuberculosis incidence and mortality during. Bull. World Health Organ. 1994, 72, 213. [Google Scholar] [PubMed]
- World Health Organization. Global Tuberculosis Report 2020; WHO: Geneva, Switzerland, 2020. [Google Scholar]
- Castillo-Chavez, C.; Song, B. Dynamical models of tuberculosis and their applications. Math. Biosci. Eng. 2004, 1, 361. [Google Scholar] [CrossRef]
- Kasereka Kabunga, S.; Doungmo Goufo, E.F.; Ho Tuong, V. Analysis and simulation of a mathematical model of tuberculosis transmission in Democratic Republic of the Congo. Adv. Differ. Equ. 2020, 2020, 642. [Google Scholar] [CrossRef]
- Adebiyi, A.O. Mathematical Modeling of the Population Dynamics of Tuberculosis. Master’s Thesis, University of the Western Cape, Cape Town, South Africa, 2016. [Google Scholar]
- Jaramillo, E. Tuberculosis and stigma: Predictors of prejudice against people with tuberculosis. J. Health Psychol. 1999, 4, 71–79. [Google Scholar] [CrossRef]
- Daniel, T.M.; Bates, J.H.; Downes, K.A. History of tuberculosis. In Tuberculosis: Pathogenesis, Protection, and Control; Wiley Online Library: Hoboken, NJ, USA, 1994; pp. 13–24. [Google Scholar]
- Khan, M.A.; Ahmad, M.; Ullah, S.; Farooq, M.; Gul, T. Modeling the transmission dynamics of tuberculosis in Khyber Pakhtunkhwa Pakistan. Adv. Mech. Eng. 2019, 11, 1687814019854835. [Google Scholar] [CrossRef]
- Khajanchi, S.; Das, D.K.; Kar, T.K. Dynamics of tuberculosis transmission with exogenous reinfections and endogenous reactivation. Phys. A Stat. Mech. Appl. 2018, 497, 52–71. [Google Scholar] [CrossRef]
- Zhang, J.; Li, Y.; Zhang, X. Mathematical modeling of tuberculosis data of China. J. Theor. Biol. 2015, 365, 159–163. [Google Scholar] [CrossRef]
- Bar, B. Tuberculose et grossesse. Bull. Acad. Méd. 1922, 219. [Google Scholar]
- World Health Organization. WHO Consolidated Guidelines on Tuberculosis: Tuberculosis Preventive Treatment; WHO: Geneva, Switzerland, 2020. [Google Scholar]
- Zhou, X.; Shi, X.; Cheng, H. Modelling and stability analysis for a tuberculosis model with healthy education and treatment. Comput. Appl. 2015, 32, 245–260. [Google Scholar] [CrossRef]
- Xiang, H.; Song, N.N.; Huo, H.F. Modelling effects of public health educational campaigns on drinking dynamics. J. Biol. Dyn. 2016, 10, 164–178. [Google Scholar] [CrossRef] [PubMed]
- Del Valle, S.; Hethcote, H.; Hyman, J.M.; Castillo-Chavez, C. Effects of behavioural changes in a smallpox attack model. Math. Biosci. 2005, 195, 228–251. [Google Scholar] [CrossRef] [PubMed]
- Xiang, H.; Zou, M.X.; Huo, H.F. Modeling the effects of health education and early therapy on tuberculosis transmission dynamics. Int. J. Nonlinear Sci. Numer. 2019, 20, 243–255. [Google Scholar] [CrossRef]
- Huo, H.F.; Zou, M.X. Modelling effects of treatment at home on tuberculosis transmission dynamics. Appl. Math. Model. 2016, 40, 9474–9484. [Google Scholar] [CrossRef]
- Abimbade, S.F.; Olaniyi, S.; Ajala, O.A.; Ibrahim, M.O. Optimal control analysis of a tuberculosis model with exogenous reinfection and incomplete treatment. Optim. Control Appl. Methods 2020, 41, 2349–2368. [Google Scholar] [CrossRef]
- Ojo, M.M.; Peter, O.J.; Goufo, E.F.D.; Panigoro, H.S.; Oguntolu, F.A. Mathematical model for control of tuberculosis epidemiology. J. Appl. Math. Comput. 2022, 1–19. [Google Scholar] [CrossRef]
- Egonmwan, A.O.; Okuonghae, D. Analysis of a mathematical model for tuberculosis with diagnosis. J. Appl. Math Comput. 2019, 59, 129–162. [Google Scholar] [CrossRef]
- Mustapha, U.T.; Idris, B.; Musa, S.S.; Yusuf, A. Mathematical modeling and analysis of mycobacterium tuberculosis transmission in humans with hospitalization and reinfection. J. Appl. Math. Comput. Mech. 2022, 21, 55–66. [Google Scholar] [CrossRef]
- Kar, T.K.; Mondal, P.K. Global dynamics of a tuberculosis epidemic model and the influence of backward bifurcation. J. Math. Model. Algorithms 2012, 11, 433–459. [Google Scholar] [CrossRef]
- Okuonghae, D.; Omosigho, S.E. Analysis of a mathematical model for tuberculosis: What could be done to increase case detection. J. Theor. Biol. 2011, 269, 31–45. [Google Scholar] [CrossRef]
- Tang, H.; Li, M.; Yan, X.; Lu, Z.; Jia, Z. Modeling the dynamics of drug spreading in China. Int. J. Environ. Res. Public Health 2021, 18, 288. [Google Scholar] [CrossRef] [PubMed]
- Olaniyi, S.; Falowo, O.D.; Okosun, K.O.; Mukamuri, M.; Obabiyi, O.S.; Adepoju, O.A. Effect of saturated treatment on malaria spread with optimal intervention. Alex. Eng. J. in press. 2022. [CrossRef]
- Olaniyi, S.; Obabiyi, O.S.; Okosun, K.O.; Oladipo, A.T.; Adewale, S.O. Mathematical modelling and optimal cost-effective control of COVID-19 transmission dynamics. Eur. Phys. J. Plus. 2020, 135, 938. [Google Scholar] [CrossRef] [PubMed]
- Cooke, K.L.; Van Den Driessche, P. Analysis of an SEIRS epidemic model with two delays. J. Math. Biol. 1996, 35, 240–260. [Google Scholar] [CrossRef]
- Obasi, C.; Mbah, G.C.E. On the stability analysis of a mathematical model of Lassa fever disease dynamics. J. Nig. Soc. Math. Biol. 2019, 2, 135–144. [Google Scholar]
- Srivastava, A.; Srivastava, P.K. Nonlinear dynamics of a SIRI model incorporating the impact of information and saturated treatment with optimal control. Eur. Phys. J. Plus. 2022, 137, 1–25. [Google Scholar] [CrossRef]
- Rota, G.C.; Birkhoff, G. Ordinary Differential Equations; Blaisdell Publishing Company: Waltham, MA, USA, 1969. [Google Scholar]
- Hethcote, H.W. The mathematics of infectious diseases. SIAM Rev. 2000, 42, 599–653. [Google Scholar] [CrossRef]
- Van den Driessche, P.; Watmough, J. Reproduction numbers and sub-threshold endemic equilibria for compartmental models of disease transmission. Math. Biosci. 2002, 180, 29–48. [Google Scholar] [CrossRef]
- Falowo, O.D.; Olaniyi, S.; Oladipo, A.T. Optimal control assessment of Rift Valley fever model with vaccination and environmental sanitation in the presence of treatment delay. Model. Earth Syst. Environ. 2022, 1–15. [Google Scholar] [CrossRef]
- Keeling, M.J.; Rohani, P. Temporally forced models. In Modeling Infectious Diseases in Humans and Animals; Princeton University Press: Princeton, NJ, USA, 2011; pp. 155–189. [Google Scholar]
- Castillo-Chavez, C.; Feng, Z.; Huang, W. On the computation of R0 and its role on. In Mathematical Approaches for Emerging and Reemerging Infectious Diseases: An Introduction; Springer: Berlin/Heidelberg, Germany, 2002; Volume 1, p. 229. [Google Scholar]
- Islam, M.S.; Ira, J.I.; Kabir, K.A.; Kamrujjaman, M. COVID-19 Epidemic compartments model and Bangladesh. Preprint 2020, 10. [Google Scholar] [CrossRef]
- Olaniyi, S. Dynamics of Zika virus model with nonlinear incidence and optimal control strategies. Appl. Math. Inf. Sci. 2018, 12, 969–982. [Google Scholar] [CrossRef]
- Chitnis, N.; Hyman, J.M.; Cushing, J.M. Determining important parameters in the spread of malaria through the sensitivity analysis of a mathematical model. Bull. Math. Biol. 2008, 70, 1272–1296. [Google Scholar] [CrossRef] [PubMed]
- Song, B.; Castillo-Chavez, C.; Aparicio, J.P. Tuberculosis models with fast and slow dynamics: The role of close and casual contacts. Math. Biosci. 2002, 180, 187–205. [Google Scholar] [CrossRef] [PubMed]
- Gomes, M.G.M.; Aguas, R.; Lopes, J.S.; Nunes, M.C.; Rebelo, C.; Rodrigues, P.; Struchiner, C.J. How host heterogeneity governs tuberculosis reinfection? Proc. R. Soc. B Biol. Sci. 2012, 279, 2473–2478. [Google Scholar] [CrossRef]
- Rodrigues, P.; Gomes, M.G.M.; Rebelo, C. Drug resistance in tuberculosis—A reinfection model. Theor. Popul. Biol. 2007, 71, 196–212. [Google Scholar] [CrossRef]
- Bowong, S.; Tewa, J.J. Global analysis of a dynamical model for transmission of tuberculosis with a general contact rate. Commun. Nonlinear. Sci. Numer. Simul. Commun Nonlinear Sci. 2010, 15, 3621–3631. [Google Scholar] [CrossRef]








| State Variables | Explanation |
|---|---|
| The number of individuals who are susceptible | |
| The number of individuals who are educated susceptible | |
| The number of individuals who are exposed to TB | |
| The number of infected individuals at home | |
| The number of infected individuals at hospital | |
| The number of individuals who have recovered | |
| Human population size | |
| Parameters | |
| Inflow of recruitment into susceptible class | |
| Per capita natural death rate of humans | |
| Information dissemination (awareness rate) | |
| Rate at which the educated susceptible become susceptible | |
| Reduction of infection rate as a result of awareness | |
| Transmission rate | |
| z | Reduction of infection rate as a result of individuals in the hospital |
| Progression rate from to | |
| Progression rate from to | |
| recovery rate for | |
| recovery rate for | |
| Mod. parameter for re-infection among the recovered individuals | |
| Progression rate from to | |
| Progression rate from to | |
| TB induced mortality rate for | |
| TB induced mortality rate for |
| Parameters | Description | Sensitivity Index |
|---|---|---|
| Per capita natural death rate of humans | −0.6970 | |
| Information dissemination (awareness rate) | −0.2554 | |
| The rate at which susceptible individuals lose awareness | +0.2454 | |
| Reduction in risk of infection due to awareness | +0.1103 | |
| Transmission rate for contact with | +1.0000 | |
| z | Reduction of infection rate as a result of | +0.4476 |
| Progression rate from to | +0.4228 | |
| Progression rate from to | −0.2147 | |
| Treatment rate for | −0.2573 | |
| Treatment rate for | +0.5570 | |
| Progression rate from to | −0.6832 | |
| Progression rate from to | +0.1845 | |
| TB induced mortality rate for | −0.2058 | |
| TB induced mortality rate for | −0.3714 |
| Parameters | Baseline Values | Ranges | References |
|---|---|---|---|
| 3,768,410 year | [3,000,000, 4,000,000] | [42] | |
| 0.02041 year | [0.0143, 0.03] | [23] | |
| Variable | [0–1] | Assumed | |
| Variable | [0–1] | Assumed | |
| Variable | [0–1] | Assumed | |
| Variable | Varied | Assumed | |
| 0.25 | [0–1] | [25,43] | |
| z | 0.11 | [0–0.9] | [16] |
| Variable | [0–1] | Assumed | |
| Variable | [0–1] | Assumed | |
| 0.09 year | [0–1] | [20] | |
| 0.72 year | [0–1] | [20] | |
| Variable | [0–1] | assumed | |
| Variable | [0–1] | assumed | |
| 0.2 year | - | [44] | |
| 0.02 year | - | [45] |
Publisher’s Note: MDPI stays neutral with regard to jurisdictional claims in published maps and institutional affiliations. |
© 2022 by the authors. Licensee MDPI, Basel, Switzerland. This article is an open access article distributed under the terms and conditions of the Creative Commons Attribution (CC BY) license (https://creativecommons.org/licenses/by/4.0/).
Share and Cite
Sulayman, F.; Abdullah, F.A. Dynamical Behaviour of a Modified Tuberculosis Model with Impact of Public Health Education and Hospital Treatment. Axioms 2022, 11, 723. https://doi.org/10.3390/axioms11120723
Sulayman F, Abdullah FA. Dynamical Behaviour of a Modified Tuberculosis Model with Impact of Public Health Education and Hospital Treatment. Axioms. 2022; 11(12):723. https://doi.org/10.3390/axioms11120723
Chicago/Turabian StyleSulayman, Fatima, and Farah Aini Abdullah. 2022. "Dynamical Behaviour of a Modified Tuberculosis Model with Impact of Public Health Education and Hospital Treatment" Axioms 11, no. 12: 723. https://doi.org/10.3390/axioms11120723
APA StyleSulayman, F., & Abdullah, F. A. (2022). Dynamical Behaviour of a Modified Tuberculosis Model with Impact of Public Health Education and Hospital Treatment. Axioms, 11(12), 723. https://doi.org/10.3390/axioms11120723

