Qualitative Analyses of Integro-Fractional Differential Equations with Caputo Derivatives and Retardations via the Lyapunov–Razumikhin Method
Abstract
1. Introduction
2. Preliminaries
3. Razumikhin Analyses of Solutions
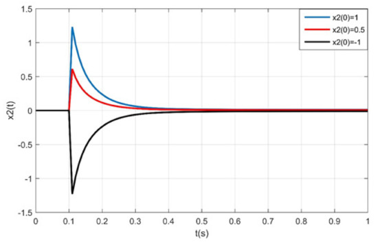
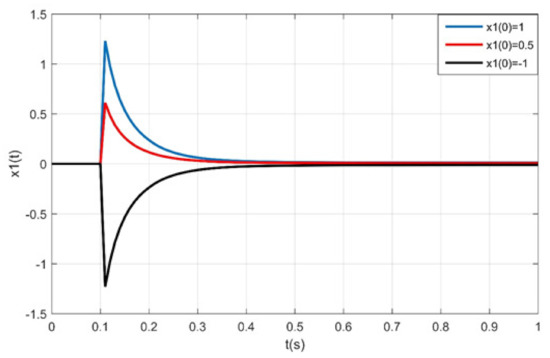
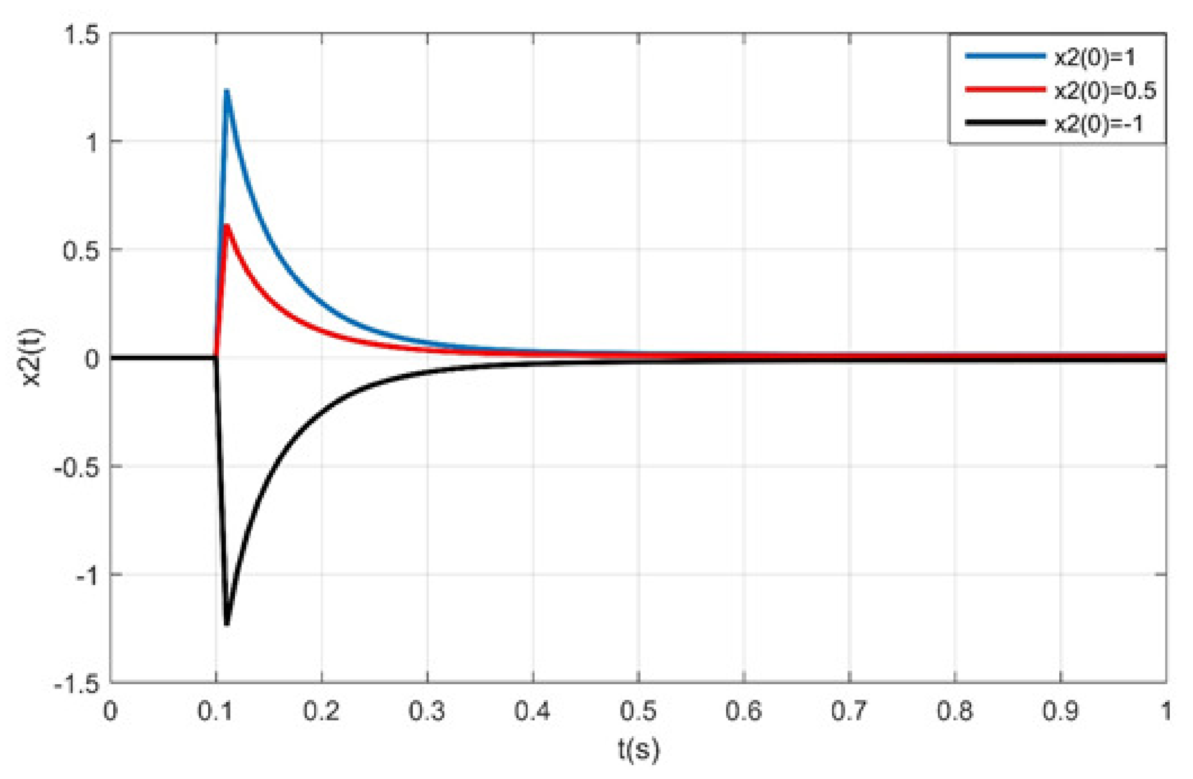
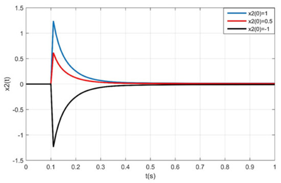
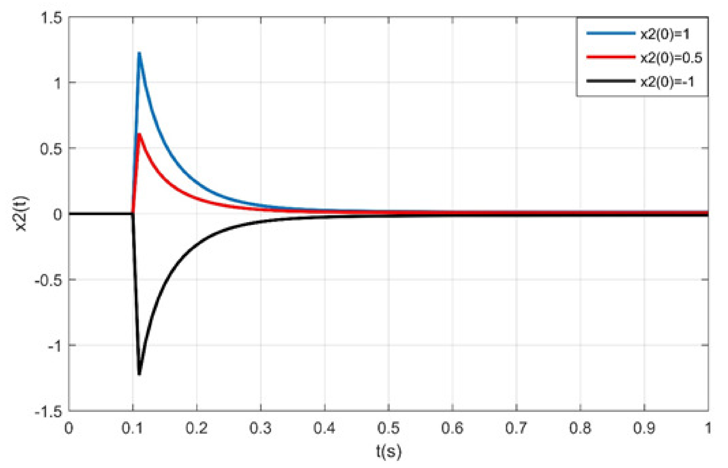
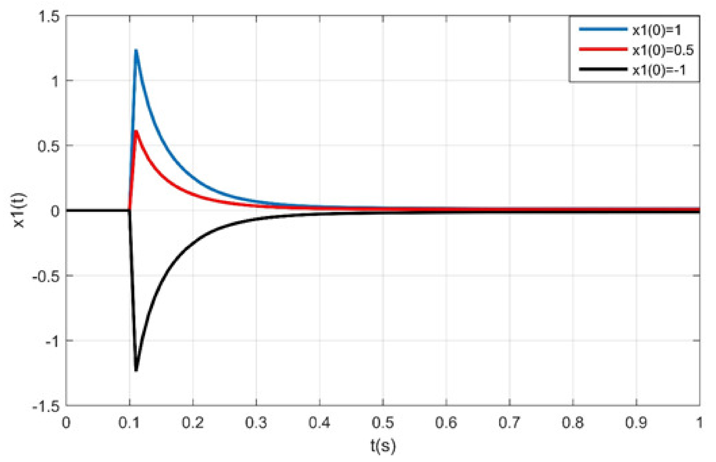
4. Boundedness of Solutions of System in Equation (2)
5. Discussions
- (1)
- To the best of our knowledge, in the literature, there are numerous papers on the uniform stability, asymptotic stability, Mittag–Leffer stability and boundedness of fractional differential equations of integer order both with and without delay. However, there are no papers in the literature on the asymptotic stability, Mittag–Leffer stability and boundedness of the FrRIDEs in Equation (2) with Caputo fractional derivative, except the two papers of Hristova and Tunç [25,26], which include some results on the uniform stability. Next, qualitative behaviors of the FrRIDEs in Equation (2) have not been discussed in the literature yet. Therefore, the results of this paper are new, original and they have scientific novelty.
- (2)
- If in the FrRIDEs in Equation (2), then we have the system of RIDEs
- (3)
- In Du [27] (Theorem 4), the uniform asymptotic stability of the zero solution of the system of RIDEs in Equation (1) was proved using the Lyapunov–Krasovskiĭ functional:We can prove the same result, [27] (Theorem 4) using the Lyapunov-Razumikhin method and the Lyapunov functionClearly, this Lyapunov function does not include the term . The time derivative of this term givesBased on this approach, we can obtain the result of Du [27] (Theorem 4) under weaker conditions. Namely, we remove the following hypothesis from Du [27] (Theorem 4):To the best of our information, this is a stronger condition and the satisfaction of this hypothesis can be difficult. Removing this condition from that of Du [27] (Theorem 4) leads to an important and strong advantage during the applications of that kind of equation.
- (4)
6. Conclusions
Author Contributions
Funding
Institutional Review Board Statement
Informed Consent Statement
Data Availability Statement
Acknowledgments
Conflicts of Interest
References
- Burton, T.A. Volterra integral and differential equations. In Mathematics in Science and Engineering, 2nd ed.; Elsevier: Amsterdam, The Netherlands, 2005; p. 202. [Google Scholar]
- Rahman, M. Integral Equations and Their Applications; WIT Press: Southampton, UK, 2007. [Google Scholar]
- Wazwaz, A.M. Linear and nonlinear integral equations. In Methods and Applications; Higher Education Press: Beijing, China; Springer: Heidelberg, Germany, 2011. [Google Scholar]
- Alahmadi, F.; Raffoul, Y.; Alharbi, S. Boundedness and stability of solutions of nonlinear Volterra integro-differential equations. Adv. Dyn. Syst. Appl. 2018, 13, 19–31. [Google Scholar]
- Andreev, A.S.; Peregudova, O.A. On the stability and stabilization problems of Volterra integro-differential equations. Russ. J. Nonlinear Dyn. 2018, 14, 387–407. [Google Scholar] [CrossRef][Green Version]
- Berezansky, L.; Domoshnitsky, A. On stability of a second order integro-differential equation. Nonlinear Dyn. Syst. Theory 2019, 19, 117–123. [Google Scholar]
- Chang, Y.-K.; Ponce, R. Uniform exponential stability and applications to bounded solutions of integro-differential equations in Banach spaces. J. Integr. Equ. Appl. 2018, 30, 347–369. [Google Scholar] [CrossRef]
- Anh, N.P.H.; Tran, A. The New stability criteria for nonlinear Volterra integro-differential equations. Acta Math. Vietnam. 2018, 43, 485–501. [Google Scholar]
- Raffoul, Y.; Rai, H. Uniform stability in nonlinear infinite delay Volterra integro-differential equations using Lyapunov functionals. Nonauton. Dyn. Syst. 2016, 3, 14–23. [Google Scholar] [CrossRef]
- Tunç, C. Properties of solutions to Volterra integro-differential equations with delay. Appl. Math. Inf. Sci. 2016, 10, 1775–1780. [Google Scholar] [CrossRef]
- Tunç, C. Qualitative properties in nonlinear Volterra integro-differential equations with delay. J. Taibah Univ. Sci. 2017, 11, 309–314. [Google Scholar] [CrossRef]
- Tunç, C. Asymptotic stability and boundedness criteria for nonlinear retarded Volterra integro-differential equations. J. King Saud Univ. Sci. 2016, 30, 3531–3536. [Google Scholar] [CrossRef]
- Tunç, C. Stability and boundedness in Volterra-integro differential equations with delays. Dyn. Syst. Appl. 2017, 26, 121–130. [Google Scholar]
- Tunç, O. On the qualitative analyses of integro-differential equations with constant time lag. Appl. Math. Inf. Sci. 2020, 14, 57–63. [Google Scholar]
- Tunç, C.; Tunç, O. New results on the stability, integrability and boundedness in Volterra integro-differential equations. Bull. Comput. Appl. Math. 2018, 6, 41–58. [Google Scholar]
- Tunç, C.; Tunç, O. New qualitative criteria for solutions of Volterra integro-differential equations. Arab J. Basic Appl. Sci. 2018, 25, 158–165. [Google Scholar] [CrossRef]
- Tunç, C.; Tunç, O. A note on the qualitative analysis of Volterra integro-differential equations. J. Taibah Univ. Sci. 2019, 13, 490–496. [Google Scholar]
- Vasundhara, D.J.; Mc Rae, F.A.; Drici, Z. Variational Lyapunov method for fractional differential equations. Comput. Math. Appl. 2012, 64, 2982–2989. [Google Scholar]
- Wang, K. Uniform asymptotic stability in functional-differential equations with infinite delay. Ann. Differ. Equ. 1993, 9, 325–335. [Google Scholar]
- Wang, Q. The stability of a class of functional differential equations with infinite delays. Ann. Differ. Equ. 2000, 16, 89–97. [Google Scholar]
- Wang, Y.; Li, T. Stability analysis of fractional-order nonlinear systems with delay. Math. Probl. Eng. 2014. [Google Scholar] [CrossRef]
- Wen, Y.; Zhou, X.F.; Zhang, Z.; Liu, S. Lyapunov method for nonlinear fractional differential systems with delay. Nonlinear Dyn. 2015, 82, 1015–1025. [Google Scholar] [CrossRef]
- Zhou, B.; Egorov, A.V. Razumikhin and Krasovskii stability theorems for time-varying time-delay systems. Autom. J. IFAC 2016, 71, 281–291. [Google Scholar] [CrossRef]
- Agarwal, R.; Bohner, M.; Domoshnitsky, A.; Goltser, Y. Floquet theory and stability of nonlinear integro-differential equations. Acta Math. Hung. 2005, 109, 305–330. [Google Scholar] [CrossRef]
- Hristova, S.; Tunç, C. Stability of nonlinear Volterra integro-differential equations with Caputo fractional derivative and bounded delays. Electron. J. Differ. Equ. 2019, 30, 11. [Google Scholar]
- Hristova, S.; Tunç, C. On the stability properties of retarded Volterra integro-fractional differential equations with Caputo derivative. AIP Conf. Proc. 2021, 2321, 030013. [Google Scholar]
- Du, X.T. Some kinds of Liapunov functional in stability theory of RFDE. Acta Math. Appl. Sin. 1995, 11, 214–224. [Google Scholar] [CrossRef]
- Hale, J.K.; Verduyn Lunel, S.M. Introduction to functional-differential equations. In Applied Mathematical Sciences; Springer: New York, NY, USA, 1993; p. 99. [Google Scholar]
- Razumihin, B.S. On stability of systems with retardation. Russ. Prikl. Mat. Meh. 1956, 20, 500–512. [Google Scholar]
- Razumihin, B.S. The application of Lyapunov’s method to problems in the stability of systems with delay. Automat. Remote Control 1960, 21, 515–520. [Google Scholar]
- Agarwal, R.; Hristova, S.; O’Regan, D. Lyapunov functions and stability of Caputo fractional differential equations with delays. Differ. Equ. Dyn. Syst. 2020, in press. [Google Scholar] [CrossRef]
- Agarwal, R.; O’Regan, D.; Hristova, S. Stability of Caputo fractional differential equations by Lyapunov functions. Appl. Math. 2015, 60, 653–676. [Google Scholar] [CrossRef]
- Hu, J.-B.; Lu, G.-P.; Zhang, S.-B.; Zhao, L.-D. Lyapunov stability theorem about fractional system without and with delay. Commun. Nonlinear Sci. Numer. Simul. 2015, 20, 905–913. [Google Scholar] [CrossRef]
- Li, Y.; Chen, Y.Q.; Podlubny, I. Stability of fractional-order nonlinear dynamic systems: Lyapunov direct method and generalized Mittag-Leffler stability. Comput. Math. Appl. 2010, 59, 1810–1821. [Google Scholar] [CrossRef]
- Liu, S.; Jiang, W.; Li, X.; Zhou, X.-F. Lyapunov stability analysis of fractional nonlinear systems. Appl. Math. Lett. 2016, 51, 13–19. [Google Scholar] [CrossRef]
- Noeiaghdam, S.; Sidorov, D. Caputo-Fabrizio fractional derivative to solve the fractional model of energy supply-demand System. Math. Model. Eng. Probl. 2020, 7, 359–367. [Google Scholar] [CrossRef]
- Podlubny, I. Fractional differential equations. An introduction to fractional derivatives, fractional differential equations, to methods of their solution and some of their applications. In Mathematics in Science and Engineering; Academic Press, Inc.: San Diego, CA, USA, 1999; p. 198. [Google Scholar]
- Duarte-Mermoud, M.A.; Aguila-Camacho, N.; Gallegos, J.A.; Castro-Linares, R. Using general quadratic Lyapunov functions to prove Lyapunov uniform stability for fractional order systems. Commun. Nonlinear Sci. Numer. Simul. 2015, 22, 650–659. [Google Scholar] [CrossRef]








Publisher’s Note: MDPI stays neutral with regard to jurisdictional claims in published maps and institutional affiliations. |
© 2021 by the authors. Licensee MDPI, Basel, Switzerland. This article is an open access article distributed under the terms and conditions of the Creative Commons Attribution (CC BY) license (https://creativecommons.org/licenses/by/4.0/).
Share and Cite
Tunç, O.; Atan, Ö.; Tunç, C.; Yao, J.-C. Qualitative Analyses of Integro-Fractional Differential Equations with Caputo Derivatives and Retardations via the Lyapunov–Razumikhin Method. Axioms 2021, 10, 58. https://doi.org/10.3390/axioms10020058
Tunç O, Atan Ö, Tunç C, Yao J-C. Qualitative Analyses of Integro-Fractional Differential Equations with Caputo Derivatives and Retardations via the Lyapunov–Razumikhin Method. Axioms. 2021; 10(2):58. https://doi.org/10.3390/axioms10020058
Chicago/Turabian StyleTunç, Osman, Özkan Atan, Cemil Tunç, and Jen-Chih Yao. 2021. "Qualitative Analyses of Integro-Fractional Differential Equations with Caputo Derivatives and Retardations via the Lyapunov–Razumikhin Method" Axioms 10, no. 2: 58. https://doi.org/10.3390/axioms10020058
APA StyleTunç, O., Atan, Ö., Tunç, C., & Yao, J.-C. (2021). Qualitative Analyses of Integro-Fractional Differential Equations with Caputo Derivatives and Retardations via the Lyapunov–Razumikhin Method. Axioms, 10(2), 58. https://doi.org/10.3390/axioms10020058

