Geochronology and Geochemistry of the Granite Porphyry in the Zhilingtou Au-Mo-Pb-Zn Polymetallic Deposit, SE China: Implication for Mineralization Mechanism
Abstract
1. Introduction
2. Geological Setting
3. Deposit Geology
4. Analytical Methodology
4.1. Zircon LA-ICP-MS U-Pb Dating
4.2. Whole-Rock Major and Trace Element Geochemistry
4.3. Whole-Rock Sr-Nd Isotopes
5. Results
5.1. Zircon U-Pb Ages
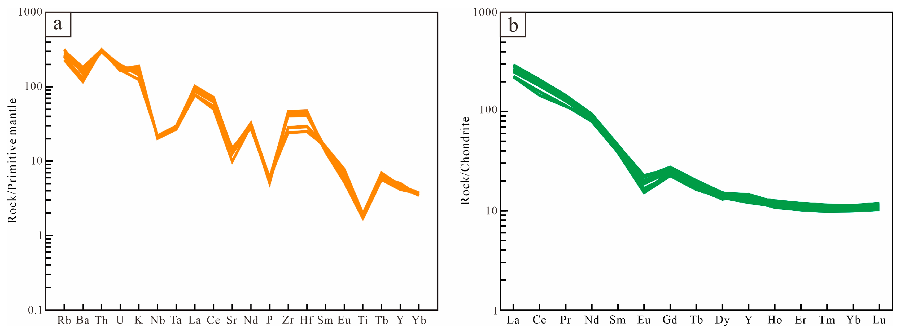
5.2. Major and Trace Element Geochemistry
5.3. Whole-Rock Sr–Nd Isotopes
6. Discussion
6.1. Timing of Rock Formation
6.2. Petrogenesis
6.3. Nature of the Rock Sources

6.4. Implications for Mineralization Mechanism
7. Conclusions
Author Contributions
Funding
Data Availability Statement
Acknowledgments
Conflicts of Interest
References
- Mao, J.W.; Xie, G.Q.; Yuan, S.D.; Liu, P.; Meng, X.Y.; Zhou, Z.H.; Zheng, W. Current research progress and future trends of porphyry-skarn copper and granite related tin polymetallic deposits in the Circum Pacific metallogenic belts. Acta Petrol. Sin. 2018, 34, 2501–2517. [Google Scholar]
- Mao, J.W.; Cheng, Y.B.; Chen, M.H.; Pirajno, F. Major types and time-space distribution of Mesozoic ore deposits in South China and their geological settings. Miner. Depos. 2013, 48, 267–294. [Google Scholar]
- Mao, J.W.; Ouyang, H.G.; Song, S.W.; Santosh, M.; Yuan, S.D.; Zhou, Z.H.; Zheng, W.; Liu, H.; Liu, P.; Cheng, Y.B.; et al. Geology and metallogeny of tungsten and tin deposits in China. Soc. Econ. Geol. Spec. Publ. 2019, 22, 411–482. [Google Scholar]
- Mao, J.W.; Zheng, W.; Xie, G.Q.; Lehmann, B.; Goldfarb, R. Recognition of a Middle-Late Jurassic arc-related porphyry copper belt along the southeast China coast: Geological characteristics and metallogenic implications. Geology 2021, 49, 592–596. [Google Scholar] [CrossRef]
- Mao, J.W.; Liu, P.; Goldfarb, R.J.; Goryachev, N.A.; Pirajno, F.; Zheng, W.; Zhou, M.F.; Zhao, C.; Xie, G.Q.; Yuan, S.D.; et al. Cretaceous large-scale metal accumulation triggered by post-subductional large-scale extension, East Asia. Ore Geol. Rev. 2021, 136, 104270. [Google Scholar] [CrossRef]
- Yuan, S.D.; Williams-Jones, A.E.; Romer, R.L.; Zhao, P.L.; Mao, J.W. Protolith-related thermal controls on the decoupling of Sn and W in Sn-W metallogenic province: Insights from the Nanling region, China. Econ. Geol. 2019, 114, 1005–1012. [Google Scholar] [CrossRef]
- Zhao, P.L.; Chu, X.; Williams-Jones, A.E.; Mao, J.W.; Yuan, S.D. The role of phyllosilicate partial melting in segregating tungsten and tin deposits in W-Sn metallogenic provinces. Geology 2022, 50, 121–125. [Google Scholar] [CrossRef]
- Mao, J.W.; Franco, P.; Lehmann, B.; Luo, M.C.; Berzina, A. Distribution of porphyry deposits in the Eurasian continent and their corresponding tectonic settings. J. Asian Earth Sci. 2014, 79, 576–584. [Google Scholar] [CrossRef]
- Yuan, S.D.; Williams-Jones, A.E.; Mao, J.W.; Zhao, P.L.; Yan, C.; Zhang, D.L. The origin of the Zhangjialong tungsten deposit, South China: Implications for W-Sn mineralization in large granite batholiths. Econ. Geol. 2018, 113, 1193–1208. [Google Scholar] [CrossRef]
- Zhao, P.L.; Yuan, S.D.; Williams-Jones, A.E.; Romer, R.L.; Yan, C.; Song, S.W.; Mao, J.W. Temporal separation of W and Sn mineralization by temperature-controlled incongruent melting of a single protolith: Evidence from the Wangxianling area, Nanling region, South China. Econ. Geol. 2022, 117, 667–682. [Google Scholar] [CrossRef]
- Chu, K.L.; Chen, X.R.; Qi, G.; Gao, X.; Hu, B.; Li, S.J. Sulfur and lead isotope tracing for sources of ore-forming material and ore-forming age of the Zhilingtou Mo-Pb-Zn-Au polymetallic deposit in Zhejiang Province. Acta Geol. Sin. 2020, 94, 2325–2340, (In Chinese with English abstract). [Google Scholar]
- Mei, J.M. Typomorphic of quartz from Zhilingtou gold deposit, Suichang, Zhejiang province. Geoscience 2001, 15, 222–225, (In Chinese with English abstract). [Google Scholar]
- Zeng, Q.D.; Wang, Y.B.; Zhang, S.; Liu, J.M.; Qin, K.Z.; Yang, J.H.; Sun, W.D.; Qu, W.J. U-Pb and Re–Os geochronology of the Tongcun molybdenum deposit and Zhilingtou gold–silver deposit in Zhejiang Province, southeast China, and its geological implications. Resour. Geol. 2012, 63, 99–109. [Google Scholar] [CrossRef]
- Wang, Y.B. A Study on the Magmatic-Hydrothermal-Epithermal Polymetallic Metallogenic System in the Zhilingtou Deposit, Zhejiang Province. Ph.D. Thesis, University of Chinese Academy of Sciences, Beijing, China, 2014; pp. 1–142. (In Chinese). [Google Scholar]
- Chen, H.S.; Xu, B.T. Mineralization chronology for gold-silver deposits in Zhejiang. Chin. Sci. Bull. 1996, 41, 1107–1110, (In Chinese with English abstract). [Google Scholar]
- Zhou, X.M.; Sun, T.; Shen, W.Z.; Shu, L.S.; Niu, Y.L. Petrogenesis of Mesozoic granitoids and volcanic rocks in South China: A response to tectonic evolution. Episodes 2006, 29, 26–33. [Google Scholar] [CrossRef]
- Li, B.; Jiang, S.Y.; Lu, A.H.; Lai, J.Q.; Zhao, K.D.; Yang, T. Petrogenesis of Late Jurassic granobasalt–andesites from Gutian, Fujian Province, South China: Implications for multiple magma sources and origin of porphyry Cu–Mo mineralization. Lithos 2016, 264, 540–554. [Google Scholar] [CrossRef]
- Shu, L.S.; Faure, M.; Yu, J.H.; Jahn, B.M. Geochronological and geochemical features of the Cathaysia block (South China): New evidence for the Neoproterozoic breakup of Rodinia. Precambrian Res. 2011, 187, 263–276. [Google Scholar] [CrossRef]
- Yu, J.H.; O’Reilly, S.Y.; Zhou, M.F.; Griffin, W.L.; Wang, L. U–Pb geochronology and Hf–Nd isotopic geochemistry of the Badu Complex, Southeastern China: Implications for the Precambrian crustal evolution and paleogeography of the Cathaysia Block. Precambrian Res. 2012, 222–223, 424–449. [Google Scholar] [CrossRef]
- Wang, G.G.; Ni, P.; Zhao, C.; Chen, H.; Yuan, H.X. A combined fluid inclusion and isotopic geochemistry study of the Zhilingtou Mo deposit, south China: Implications for ore genesis and metallogenic setting. Ore Geol. Rev. 2017, 81 Pt 2, 884–897. [Google Scholar] [CrossRef]
- Wang, Y.B.; Zeng, Q.D.; Liu, J.M.; Wu, L.; Qin, K.Z. Porphyry Mo and epithermal Au–Ag–Pb–Zn mineralization in the Zhilingtou polymetallic deposit, South China. Miner. Depos. 2020, 55, 1385–1406. [Google Scholar] [CrossRef]
- He, Z.Y.; Xu, X.S. Petrogenesis of the Late Yanshanian mantle–derived intrusions in southeastern China: Response to the geodynamics of paleo–Pacific plate subduction. Chem. Geol. 2012, 328, 208–221. [Google Scholar] [CrossRef]
- Liu, H.L.; Mao, J.W.; Duan, S.G.; Yang, C.D.; Bai, Y.L. Geochronology, geochemistry, and Sr–Nd–Hf isotopes of the Cretaceous igneous rocks in the Zhilingtou area, SE China, and their geological significance. Ore Geol. Rev. 2023, 153, 105273. [Google Scholar] [CrossRef]
- Liu, J.M. Discussion on the genesis of the Zhilingtou Au-Ag deposit. J. Chengdu Coll. Geol. 1990, 17, 1–8, (In Chinese with English abstract). [Google Scholar]
- Hou, K.J.; Li, Y.H.; Tian, Y.R. In situ U-Pb zircon dating using laser ablation–multi ion counting-ICP-MS. Miner. Depos. 2009, 28, 481–492, (In Chinese with English abstract). [Google Scholar]
- Liu, Y.S.; Gao, S.; Hu, Z.C. Continental and oceanic crust recycling-induced melt-peridotite interactions in the trans-North China orogen: U-Pb dating, Hf isotopes and trace elements in zircons from mantle xenoliths. J. Petrol. 2010, 51, 537–571. [Google Scholar] [CrossRef]
- Ludwig, K.R. User’s manual for Isoplot/Ex. Version 3.00: A geochronological toolkit for Microsoft Excel. Berkeley Geochronol. Cent. Spec. Publ. 2003, 4, 1–70. [Google Scholar]
- O’Nions, R.K.; Hamilton, P.J.; Evensen, N.M. Variations in 143Nd/144Nd and 87Sr/86Sr ratios in oceanic basalts. Earth Planet. Sci. Lett. 1977, 34, 13–22. [Google Scholar] [CrossRef]
- Hoskin, P.W.O.; Black, L.P. Metamorphic zircon formation by solid-state recrystallization of protolith igneous zircon. J. Metamorph. Geol. 2000, 18, 423–439. [Google Scholar] [CrossRef]
- Le Maitre, R.W. Igneous Rocks: A Classification and Glossary of Terms, 2nd ed.; Cambridge University Press: Cambridge, UK, 2002; pp. 1–236. [Google Scholar]
- Maniar, P.D.; Piccoli, P.M. Tectonic discrimination of granitoids. Geol. Soc. Am. Bull. 1989, 101, 635–643. [Google Scholar] [CrossRef]
- Kelemen, P.B.; Hanghø, J.K.; Greene, A.R. One view of the geochemistry of subduction-related magmatic arcs, with an emphasis on primitive andesite and lower crust. Treatise Geochem. 2003, 3, 593–659. [Google Scholar]
- Taylor, S.R.; Mclennan, S.M. The geochemical evolution of the continental-crust. Rev. Geophys. 1995, 33, 241–265. [Google Scholar] [CrossRef]
- Sun, S.S. Lead isotopic study of young volcanic rocks from mid-ocean ridges, ocean islands and island arcs. Philos. Trans. R. Soc. Lond. 1980, A297, 409–445. [Google Scholar]
- Wilson, M. Igneous Petrogenesis; Unwin Hyman: London, UK, 1989; p. 219. [Google Scholar]
- Boynton, W.V. Geochemistry of the rare earth elements: Meteorite studies. In Rare Earth Element Chemistry; Henderson, P., Ed.; Elsevier: Amsterdam, The Netherlands, 1984; pp. 63–114. [Google Scholar]
- Sun, S.S.; McDonough, W.F. Chemical and isotopic systematics of oceanic basalts: Implications for mantle composition and processes. In Magmatism in the Ocean Basins, Geological Society; Saunders, A.D., Norry, M.J., Eds.; Special Publications: London, UK, 1989; Volume 42, pp. 313–345. [Google Scholar]
- Faure, G. Principles of Isotope Geology, 2nd ed.; John Wiley and Sons: New York, NY, USA, 1986; pp. 183–199. [Google Scholar]
- Chappell, B.W.; White, A.J.R. Two contrasting granite types. Pac. Geol. 1974, 8, 173–174. [Google Scholar]
- White, A.J.R. Sources of granite magmas. Geol. Soc. Am. Abstr. Programs 1979, 11, 539. [Google Scholar]
- Wu, F.Y.; Li, X.H.; Yang, J.H.; Zheng, Y.F. Discussion on the petrogenesis of granites. Acta Geol. Sin. 2007, 23, 1217–1238, (In Chinese with English abstract). [Google Scholar]
- Chappell, B.W.; White, A.J.R. I- and S-type granites in the Lachlan Fold Belt. Earth Environ. Sci. Trans. R. Soc. Edinb. 1992, 83, 1–26. [Google Scholar] [CrossRef]
- Chappell, B.W. Aluminum saturation in I- and S-type granites and the characterization of fractionated haplogranites. Lithos 1999, 46, 535–551. [Google Scholar] [CrossRef]
- Whalen, J.B.; Currie, K.L.; Chappell, B.W. A-type granites: Geochemical characteristics, discrimination and petrogenesis. Contrib. Mineral. Petrol. 1987, 95, 407–419. [Google Scholar] [CrossRef]
- Collins, W.J.; Beams, S.D.; White, A.J.R.; Chappell, B.W. Nature and origin of A-type granites with particular reference to Southeastern Australia. Contrib. Mineral. Petrol. 1982, 80, 189–200. [Google Scholar] [CrossRef]
- Wu, F.Y.; Sun, D.Y.; Li, H.M.; Jahn, B.M.; Wilde, S. A-type granites in northeastern China: Age and geochemical constraints on their petrogenesis. Chem. Geol. 2002, 187, 143–173. [Google Scholar] [CrossRef]
- Yang, J.H.; Wu, F.Y.; Chung, S.L.; Wilde, S.A.; Chu, M.F. A hybrid origin for the Qianshan A-type granite, northeast China: Geochemical and Sr-Nd-Hf isotopic evidence. Lithos 2006, 89, 89–106. [Google Scholar] [CrossRef]
- Wong, J.; Sun, M.; Xing, G.F.; Li, X.H.; Zhao, G.C.; Wong, K.; Yuan, C.; Xia, X.P.; Li, L.M.; Wu, F.Y. Geochemical and zircon U-Pb and Hf isotopic study of the Baijuhuajian metaluminous A-type granite: Extension at 125-100 Ma and its tectonic significance for South China. Lithos 2009, 112, 289–305. [Google Scholar] [CrossRef]
- Pitcher, W.S. Granite type and tectonic environment. In Mountain Building Processes; Hsü, K., Ed.; Academic Press: London, UK, 1983; pp. 19–40. [Google Scholar]
- Jackson, N.J.; Walsh, J.N.; Pegran, E. Geology, geochemistry and petrogenesis of the late Precambrian granitoids in the Central Hijaz Region of the Arabian Shield. Contrib. Mineral. Petrol. 1984, 87, 205–219. [Google Scholar] [CrossRef]
- Menzies, M. Alkaline rocks and their inclusion: A window on the Earth’s interior. In Alkaline Igneous Rocks; Fitton, J.G., Upton, B.G.J., Eds.; Geological Society Special Publication: London, UK, 1987; Volume 30, pp. 15–27. [Google Scholar]
- Wyllie, P.J.; Sekine, T. The formation of mantle phlogopite in subduction zone hybridization. Contrib. Mineral. Petrol. 1982, 79, 375–380. [Google Scholar] [CrossRef]
- Rogers, N.W. Potassic magmatism as a key to trace-element enrichment processes in the upper mantle. J. Volcan. Geother. Res. 1992, 50, 85–99. [Google Scholar] [CrossRef]
- Mttller, D.; Rock, N.M.; Groves, D.I. Geochemical discrimination between shoshonitic and potassic volcanic rocks in different tectonic settings: A pilot study. Miner. Petrol. 1992, 46, 259–289. [Google Scholar]
- Rudnick, R.L.; Fountain, D.M. Nature and composition of the continental crust: A lower crustal perspective. Rev. Geophys. 1995, 33, 267–309. [Google Scholar] [CrossRef]
- Zheng, W. The Yanshanian Minerogenetic Series and Mineralization of Polymetallic Deposit in the Yangchun Basin of Yunkai Area, South China; China University of Geosciences: Beijing, China, 2016; pp. 1–298. (In Chinese) [Google Scholar]
- Zheng, W.; Mao, J.W.; Pirajno, F.; Zhao, H.J.; Zhao, C.S.; Mao, Z.H.; Wang, Y.J. Geochronology and geochemistry of the Shilu Cu–Mo deposit in the Yunkai area, Guangdong Province, South China and its implication. Ore Geol. Rev. 2015, 67, 382–398. [Google Scholar] [CrossRef]
- Faure, G.; Mensing, T.M. Isotops: Principles and Applications, 3rd ed.; John Wiley and Sons, Inc.: New York, NY, USA, 2004; pp. 194–213. [Google Scholar]
- Pearce, J.A.; Harris, N.B.W.; Tindle, A.G. Trace element discrimination diagrams for the tectonic interpretation of granitic rocks. J. Petrol. 1984, 25, 956–983. [Google Scholar] [CrossRef]
- Whitehouse, M.J. Granulite facies Nd-isotopic homogenization in the Lewisian complex of northwest Scotland. Nature 1988, 331, 705–707. [Google Scholar] [CrossRef]
- Shen, W.Z.; Wang, D.Z.; Liu, C.S. Isotope geochemical characteristics and material sources of tin-bearing porphyries in South China. Acta Geol. Sin. 1995, 69, 349–359, (In Chinese with English abstract). [Google Scholar]
- Mao, J.W.; Goldfarb, R.J.; Zhang, Z.W.; Xu, W.Y.; Qiu, Y.M.; Deng, J. Gold deposits in the Xiaoqinling–Xiong’ershan region, Qinling Mountains, central China. Miner. Depos. 2002, 37, 306–325. [Google Scholar] [CrossRef]
- Pu, W.M.; Lei, H.Y.; Zeng, L.; Yang, Y.F. Geological characteristics of concealed explosion Pb-Zn deposit in Zhilingtou area. Nonferrous Met. (Min. Sect.) 2008, 60, 20–24, (In Chinese with English abstract). [Google Scholar]
- Huppert, H.E.; Sparks, R.S.J. The Generation of Granitic Magmas by Intrusion of Basalt into Continental Crust. J. Petrol. 1988, 29, 599–624. [Google Scholar] [CrossRef]
- Yuan, S.D.; Williams-Jones, A.E.; Bodnar, R.J.; Zhao, P.L.; Zajacz, Z.; Chou, I.-M.; Mao, J.W. The role of magma differentiation in optimizing the fluid-assisted extraction of copper to generate large porphyry-type deposits. Sci. Adv. 2025, 11, eadr8464. [Google Scholar] [CrossRef] [PubMed]









| Spot No. | Th | U | Th/U | Isotopic Ratios | Age (Ma) | ||||||||||
|---|---|---|---|---|---|---|---|---|---|---|---|---|---|---|---|
| ppm | ppm | 207Pb/206Pb | 1σ | 207Pb/235U | 1σ | 206Pb/238U | 1σ | 207Pb/206Pb | 1σ | 207Pb/235U | 1σ | 206Pb/238U | 1σ | ||
| ZK12-1 | 57.10 | 40.90 | 1.40 | 0.04962 | 0.00197 | 0.14668 | 0.00587 | 0.02165 | 0.00029 | 176.01 | 124.98 | 138.97 | 5.20 | 135.91 | 1.81 |
| ZK12-2 | 99.57 | 78.09 | 1.28 | 0.05181 | 0.00414 | 0.15093 | 0.01228 | 0.02189 | 0.00054 | 275.99 | 183.31 | 142.74 | 10.84 | 136.37 | 3.38 |
| ZK12-3 | 205.23 | 156.46 | 1.31 | 0.05299 | 0.00275 | 0.15554 | 0.00791 | 0.02142 | 0.00027 | 327.84 | 118.51 | 146.79 | 6.95 | 136.40 | 1.70 |
| ZK12-4 | 205.79 | 201.27 | 1.02 | 0.05396 | 0.00210 | 0.15712 | 0.00650 | 0.02131 | 0.00042 | 368.57 | 87.03 | 148.18 | 5.70 | 136.63 | 2.66 |
| ZK12-5 | 313.57 | 205.14 | 1.53 | 0.05157 | 0.00226 | 0.15425 | 0.00657 | 0.02184 | 0.00036 | 264.88 | 101.84 | 145.66 | 5.78 | 136.71 | 2.27 |
| ZK12-6 | 316.39 | 228.57 | 1.38 | 0.05192 | 0.00283 | 0.15400 | 0.00834 | 0.02166 | 0.00027 | 283.40 | 156.46 | 145.44 | 7.34 | 136.75 | 1.68 |
| ZK12-7 | 319.78 | 235.68 | 1.36 | 0.05195 | 0.00234 | 0.15286 | 0.00678 | 0.02151 | 0.00029 | 283.40 | 103.69 | 144.44 | 5.97 | 137.21 | 1.83 |
| ZK12-8 | 447.61 | 291.74 | 1.53 | 0.05403 | 0.00296 | 0.15767 | 0.00935 | 0.02138 | 0.00048 | 372.28 | 128.69 | 148.66 | 8.20 | 137.34 | 3.02 |
| ZK12-9 | 461.55 | 309.41 | 1.49 | 0.05320 | 0.00250 | 0.15660 | 0.00724 | 0.02144 | 0.00024 | 344.50 | 105.55 | 147.72 | 6.36 | 138.10 | 1.52 |
| ZK12-10 | 465.78 | 365.30 | 1.28 | 0.05116 | 0.00215 | 0.15226 | 0.00647 | 0.02166 | 0.00026 | 255.62 | 96.28 | 143.90 | 5.70 | 138.16 | 1.64 |
| ZK12-11 | 620.80 | 383.53 | 1.62 | 0.04926 | 0.00225 | 0.14699 | 0.00633 | 0.02167 | 0.00031 | 166.75 | 104.62 | 139.25 | 5.60 | 138.16 | 1.95 |
| ZK12-12 | 621.00 | 458.72 | 1.35 | 0.05373 | 0.00366 | 0.15785 | 0.01012 | 0.02143 | 0.00057 | 361.17 | 153.68 | 148.82 | 8.88 | 138.22 | 3.62 |
| ZK12-13 | 639.42 | 461.60 | 1.39 | 0.05159 | 0.00316 | 0.15192 | 0.00876 | 0.02199 | 0.00038 | 333.39 | 173.13 | 143.60 | 7.72 | 138.80 | 2.40 |
| ZK12-14 | 646.46 | 482.61 | 1.34 | 0.05278 | 0.00424 | 0.15843 | 0.01321 | 0.02181 | 0.00051 | 320.43 | 187.94 | 149.33 | 11.58 | 139.10 | 3.23 |
| ZK12-15 | 734.39 | 492.72 | 1.49 | 0.05101 | 0.00293 | 0.15310 | 0.00883 | 0.02191 | 0.00041 | 242.66 | 133.32 | 144.65 | 7.77 | 139.27 | 2.59 |
| ZK12-16 | 751.06 | 543.46 | 1.38 | 0.05077 | 0.00207 | 0.15105 | 0.00607 | 0.02177 | 0.00024 | 231.55 | 60.18 | 142.84 | 5.35 | 139.62 | 1.52 |
| ZK12-17 | 757.79 | 610.71 | 1.24 | 0.05376 | 0.00469 | 0.15842 | 0.01290 | 0.02153 | 0.00039 | 361.17 | 198.12 | 149.32 | 11.31 | 139.70 | 2.48 |
| ZK12-18 | 870.54 | 660.10 | 1.32 | 0.05413 | 0.00264 | 0.15879 | 0.00754 | 0.02139 | 0.00029 | 375.98 | 111.10 | 149.65 | 6.61 | 140.23 | 1.84 |
| Sample No. | ZK12-01 | ZK12-02 | ZK12-03 | ZK12-04 | ZK12-05 | ZK12-06 | ZK12-07 | ZK12-08 | ZK12-09 |
|---|---|---|---|---|---|---|---|---|---|
| SiO2 | 67.91 | 68.29 | 68.4 | 68.72 | 68.76 | 68.80 | 69.22 | 69.32 | 69.59 |
| TiO2 | 0.36 | 0.37 | 0.37 | 0.37 | 0.38 | 0.38 | 0.38 | 0.38 | 0.39 |
| Al2O3 | 13.78 | 14.23 | 14.96 | 15.31 | 14.18 | 14.29 | 14.28 | 14.67 | 14.60 |
| Fe2O3 T | 3.15 | 2.47 | 3.10 | 2.89 | 2.55 | 2.79 | 3.38 | 3.23 | 3.60 |
| MnO | 0.07 | 0.06 | 0.07 | 0.06 | 0.06 | 0.06 | 0.06 | 0.05 | 0.06 |
| MgO | 0.67 | 0.72 | 0.72 | 0.72 | 0.73 | 0.74 | 0.77 | 0.77 | 0.78 |
| CaO | 1.15 | 1.16 | 1.19 | 1.22 | 1.34 | 1.38 | 1.45 | 1.47 | 1.60 |
| Na2O | 3.04 | 2.88 | 3.22 | 3.15 | 3.44 | 3.19 | 3.54 | 2.25 | 3.24 |
| K2O | 5.38 | 5.69 | 4.35 | 4.50 | 4.70 | 4.95 | 3.75 | 5.84 | 4.84 |
| P2O5 | 0.11 | 0.11 | 0.12 | 0.12 | 0.12 | 0.12 | 0.12 | 0.12 | 0.12 |
| LOI | 1.56 | 0.76 | 1.55 | 1.03 | 0.67 | 1.00 | 2.27 | 2.40 | 1.53 |
| Total | 99.18 | 99.01 | 99.23 | 98.96 | 99.47 | 98.96 | 99.42 | 99.01 | 99.26 |
| A/CNK | 0.98 | 1.02 | 1.03 | 1.04 | 1.04 | 1.07 | 1.07 | 1.09 | 1.10 |
| A/NK | 1.26 | 1.27 | 1.29 | 1.31 | 1.31 | 1.31 | 1.32 | 1.35 | 1.35 |
| Mg # | 0.30 | 0.37 | 0.35 | 0.35 | 0.36 | 0.37 | 0.37 | 0.36 | 0.30 |
| Na2O + K2O | 8.42 | 8.57 | 7.57 | 7.65 | 8.14 | 8.14 | 7.29 | 8.09 | 8.08 |
| Sc | 5.28 | 5.97 | 5.74 | 5.84 | 5.23 | 5.38 | 5.38 | 6.03 | 6.16 |
| Ti | 2208 | 2315 | 2378 | 2462 | 2361 | 2532 | 2534 | 2645 | 2404 |
| V | 31.9 | 32.3 | 33.8 | 34.2 | 32.3 | 34.3 | 31.6 | 34.5 | 32.2 |
| Cr | 1.26 | 1.17 | 1.27 | 2 | 1.29 | 1.82 | 1.42 | 1.35 | 1.02 |
| Co | 3.44 | 2.25 | 3.1 | 3.47 | 2.67 | 3.17 | 4.61 | 4.27 | 4.64 |
| Ni | 2.20 | 2.40 | 2.48 | 2.55 | 2.56 | 2.60 | 2.61 | 2.74 | 2.81 |
| Cu | 27.7 | 10.5 | 11.9 | 10.5 | 5.47 | 10.1 | 45.7 | 8.12 | 24.0 |
| Zn | 33.6 | 26.0 | 34.2 | 38.5 | 33.6 | 42.7 | 34.7 | 29.3 | 25.7 |
| Ga | 17.3 | 18.0 | 18.7 | 18.9 | 17.3 | 17.4 | 18.5 | 17.0 | 17.9 |
| Rb | 203 | 181 | 168 | 172 | 166 | 194 | 146 | 199 | 162 |
| Sr | 208 | 266 | 267 | 291 | 296 | 299 | 307 | 309 | 320 |
| Y | 18.9 | 20 | 20.8 | 20.8 | 21.2 | 21.2 | 21.6 | 22.8 | 22.9 |
| Zr | 468 | 471 | 456 | 482 | 314 | 317 | 270 | 266 | 521 |
| Nb | 14.4 | 14.8 | 15.3 | 15.3 | 15.4 | 15.6 | 15.6 | 16.5 | 15.4 |
| Ba | 1035 | 1094 | 1116 | 1150 | 1158 | 1274 | 818 | 883 | 904 |
| La | 53 | 59.6 | 61.8 | 68 | 61.5 | 69.9 | 64 | 61.00 | 53.6 |
| Ce | 88.9 | 111 | 116 | 125 | 114 | 128 | 121 | 115.00 | 97 |
| Pr | 10.7 | 12.1 | 12.4 | 13.2 | 12.4 | 13.8 | 13.2 | 12.60 | 10.9 |
| Nd | 40.8 | 39.6 | 39.9 | 40.9 | 39.6 | 44 | 42.5 | 40.70 | 37.1 |
| Sm | 5.89 | 6.52 | 6.35 | 6.48 | 6.49 | 7.02 | 6.96 | 6.65 | 5.93 |
| Eu | 0.88 | 0.91 | 1.08 | 1.17 | 1.08 | 1.26 | 1.31 | 1.12 | 0.97 |
| Gd | 4.61 | 4.97 | 5.09 | 5.27 | 5.21 | 5.64 | 5.37 | 5.40 | 4.61 |
| Tb | 0.61 | 0.66 | 0.67 | 0.71 | 0.68 | 0.75 | 0.73 | 0.73 | 0.63 |
| Dy | 3.43 | 3.43 | 3.48 | 3.62 | 3.61 | 3.84 | 3.8 | 3.79 | 3.31 |
| Ho | 0.63 | 0.61 | 0.65 | 0.66 | 0.66 | 0.71 | 0.7 | 0.69 | 0.61 |
| Er | 1.78 | 1.76 | 1.8 | 1.9 | 1.89 | 1.95 | 1.88 | 1.96 | 1.68 |
| Tm | 0.27 | 0.26 | 0.26 | 0.27 | 0.27 | 0.28 | 0.26 | 0.29 | 0.25 |
| Yb | 1.81 | 1.72 | 1.79 | 1.81 | 1.79 | 1.84 | 1.73 | 1.91 | 1.69 |
| Lu | 0.28 | 0.27 | 0.26 | 0.28 | 0.28 | 0.28 | 0.26 | 0.30 | 0.26 |
| Hf | 13.2 | 13.4 | 12.7 | 13.6 | 8.95 | 9.13 | 7.71 | 7.78 | 14.7 |
| Ta | 1.10 | 1.20 | 1.18 | 1.21 | 1.21 | 1.1 | 1.21 | 1.22 | 1.20 |
| Pb | 13.4 | 12.0 | 18.7 | 23.9 | 16.5 | 51.8 | 13.9 | 24.5 | 13.7 |
| Th | 25.0 | 25.4 | 25.7 | 25.7 | 26.3 | 26.6 | 26.8 | 26.8 | 26.9 |
| U | 3.78 | 3.63 | 4.09 | 4.13 | 3.86 | 3.44 | 3.55 | 4.33 | 3.96 |
| K | 44661 | 47234 | 36111 | 37356 | 39016 | 41091 | 31130 | 48480 | 40178 |
| P | 480.11 | 523.75 | 523.75 | 567.40 | 523.75 | 523.75 | 567.40 | 567.40 | 523.75 |
| REE | 213.59 | 243.41 | 251.53 | 269.27 | 247.67 | 279.27 | 142.70 | 252.14 | 218.54 |
| LREE | 200.17 | 229.73 | 237.53 | 254.75 | 235.07 | 263.98 | 127.97 | 237.07 | 205.50 |
| HREE | 13.42 | 13.68 | 14.00 | 14.52 | 12.60 | 15.29 | 14.73 | 15.07 | 13.04 |
| LREE/HREE | 14.92 | 16.79 | 16.97 | 17.54 | 18.66 | 17.26 | 8.69 | 15.73 | 15.76 |
| δEu | 0.50 | 0.47 | 0.56 | 0.59 | 0.55 | 0.59 | 0.63 | 0.55 | 0.55 |
| (La/Yb)N | 21.00 | 24.86 | 24.76 | 26.95 | 24.64 | 27.25 | 26.54 | 22.91 | 22.75 |
| Eu/Eu * | 0.52 | 0.49 | 0.58 | 0.61 | 0.57 | 0.61 | 0.66 | 0.57 | 0.57 |
| Al | 73,034 | 75,419 | 79,288 | 81,143 | 75,154 | 75,737 | 75,684 | 77,751 | 77,380 |
| 10,000 × Ga/Al | 2.37 | 2.39 | 2.36 | 2.33 | 2.30 | 2.30 | 2.44 | 2.19 | 2.31 |
| Rb/Sr | 0.98 | 0.68 | 0.55 | 0.33 | 0.47 | 0.66 | 0.47 | 0.68 | 0.46 |
| Zr/Hf | 35.45 | 35.15 | 35.91 | 35.44 | 35.08 | 34.72 | 35.02 | 34.19 | 35.44 |
| Nb/Ta | 13.09 | 12.33 | 12.97 | 12.64 | 12.73 | 14.18 | 12.89 | 13.52 | 12.83 |
| Sr/Y | 11.01 | 13.30 | 12.84 | 13.99 | 13.96 | 14.10 | 14.21 | 13.55 | 13.97 |
| Sample No. | Rb (ppm) | Sr (ppm) | 87Rb/ 86Sr | 87Sr/ 86Sr | 1σ | (87Sr/ 86Sr)i | Sm (ppm) | Nd (ppm) | 147Sm/ 144Nd | 143Nd/ 144Nd | 1σ | (143Nd/ 144Nd)i | εNd (0) | εNd (t) | TDM (Ma) | TDM2 (Ma) |
|---|---|---|---|---|---|---|---|---|---|---|---|---|---|---|---|---|
| WJ-3 | 168 | 307 | 1.583463 | 0.715121 | 0.000013 | 0.712364 | 6.35 | 39.9 | 0.096158 | 0.51195 | 0.000018 | 0.511874 | −13.43 | −11.89 | 1556 | 1877 |
| WJ-4 | 172 | 517 | 0.962664 | 0.714652 | 0.000009 | 0.712420 | 6.48 | 40.9 | 0.095727 | 0.511943 | 0.000015 | 0.511868 | −13.56 | −12.02 | 1559 | 1879 |
| WJ-5 | 166 | 356 | 1.349258 | 0.714839 | 0.000005 | 0.712466 | 6.49 | 39.6 | 0.099022 | 0.511928 | 0.000016 | 0.511850 | −13.85 | −12.36 | 1623 | 1882 |
| WJ-6 | 194 | 296 | 1.896475 | 0.716759 | 0.000008 | 0.712538 | 7.02 | 44 | 0.096398 | 0.511933 | 0.000017 | 0.511858 | −13.74 | −12.21 | 1580 | 1893 |
| WJ-7 | 146 | 309 | 1.367198 | 0.715061 | 0.000005 | 0.712568 | 6.96 | 42.5 | 0.098947 | 0.511939 | 0.000014 | 0.511861 | −13.64 | −12.15 | 1608 | 1896 |
| WJ-9 | 162 | 350 | 1.339319 | 0.71475 | 0.000004 | 0.71263 | 5.93 | 37.1 | 0.096575 | 0.511941 | 0.000015 | 0.511865 | −13.59 | −12.06 | 1573 | 1900 |
| WJ-11 | 185 | 334 | 1.602737 | 0.715098 | 0.000004 | 0.71267 | 6.09 | 37.3 | 0.098649 | 0.511936 | 0.000017 | 0.511858 | −13.70 | −12.20 | 1608 | 1903 |
| WJ-12 | 182 | 320 | 1.64751 | 0.715439 | 0.000005 | 0.712711 | 6.27 | 38.2 | 0.099172 | 0.511935 | 0.000014 | 0.511857 | −13.71 | −12.22 | 1616 | 1908 |
Disclaimer/Publisher’s Note: The statements, opinions and data contained in all publications are solely those of the individual author(s) and contributor(s) and not of MDPI and/or the editor(s). MDPI and/or the editor(s) disclaim responsibility for any injury to people or property resulting from any ideas, methods, instructions or products referred to in the content. |
© 2025 by the authors. Licensee MDPI, Basel, Switzerland. This article is an open access article distributed under the terms and conditions of the Creative Commons Attribution (CC BY) license (https://creativecommons.org/licenses/by/4.0/).
Share and Cite
Xing, B.; Chu, K.; Zheng, W.; Chen, X.; Qi, G.; Chen, S.; Gao, X. Geochronology and Geochemistry of the Granite Porphyry in the Zhilingtou Au-Mo-Pb-Zn Polymetallic Deposit, SE China: Implication for Mineralization Mechanism. Minerals 2025, 15, 1166. https://doi.org/10.3390/min15111166
Xing B, Chu K, Zheng W, Chen X, Qi G, Chen S, Gao X. Geochronology and Geochemistry of the Granite Porphyry in the Zhilingtou Au-Mo-Pb-Zn Polymetallic Deposit, SE China: Implication for Mineralization Mechanism. Minerals. 2025; 15(11):1166. https://doi.org/10.3390/min15111166
Chicago/Turabian StyleXing, Bo, Kelei Chu, Wei Zheng, Xiaorong Chen, Gang Qi, Shengli Chen, and Xiang Gao. 2025. "Geochronology and Geochemistry of the Granite Porphyry in the Zhilingtou Au-Mo-Pb-Zn Polymetallic Deposit, SE China: Implication for Mineralization Mechanism" Minerals 15, no. 11: 1166. https://doi.org/10.3390/min15111166
APA StyleXing, B., Chu, K., Zheng, W., Chen, X., Qi, G., Chen, S., & Gao, X. (2025). Geochronology and Geochemistry of the Granite Porphyry in the Zhilingtou Au-Mo-Pb-Zn Polymetallic Deposit, SE China: Implication for Mineralization Mechanism. Minerals, 15(11), 1166. https://doi.org/10.3390/min15111166

