Electrical Conductivity of Fluorite and Fluorine Conduction
Abstract
1. Introduction
2. Experiments and Analytical Methods
2.1. Sample Preparation
2.2. Sample Characterization
2.3. Impedance Measurements
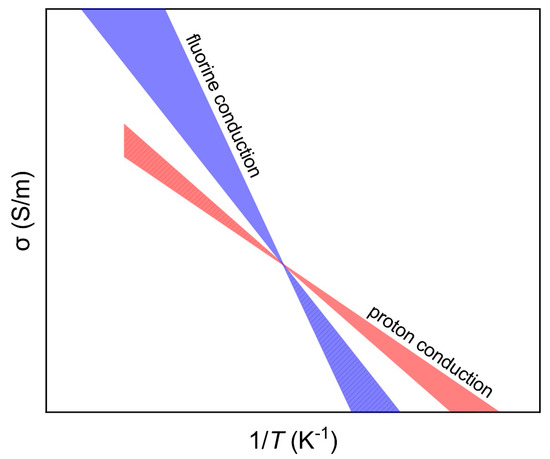
3. Results
4. Discussions
4.1. Comparisom with Available Studies
4.2. Fluorine Conduction and Implications
5. Conclusions
Author Contributions
Funding
Acknowledgments
Conflicts of Interest
References
- Hu, H.; Li, H.; Dai, L.; Shan, S.; Zhu, C. Electrical conductivity of albite at high temperatures and high pressures. Am. Mineral. 2011, 96, 1821–1827. [Google Scholar] [CrossRef]
- Yang, X.; Keppler, H.; McCammon, C.; Ni, H. Electrical conductivity of orthopyroxene and plagioclase in the lower crust. Contrib. Mineral. Petrol. 2012, 163, 33–48. [Google Scholar] [CrossRef]
- Karato, S.I. The role of hydrogen in the electrical conductivity of the upper mantle. Nature 1990, 347, 272–273. [Google Scholar] [CrossRef]
- Wang, D.; Mookherjee, M.; Xu, Y.; Karato, S.I. The effect of water on the electrical conductivity of olivine. Nature 2006, 443, 977–980. [Google Scholar] [CrossRef] [PubMed]
- Yoshino, T.; Matsuzaki, T.; Yamashita, S.; Katsura, T. Hydrous olivine unable to account for conductivity anomaly at the top of the asthenosphere. Nature 2006, 443, 973–976. [Google Scholar] [CrossRef] [PubMed]
- Yoshino, T.; Manthilake, G.; Matsuzaki, T.; Katsura, T. Dry mantle transition zone inferred from the conductivity of wadsleyite and ringwoodite. Nature 2008, 451, 326–329. [Google Scholar] [CrossRef]
- Poe, B.T.; Romano, C.; Nestola, F.; Smyth, J.R. Electrical conductivity anisotropy of dry and hydrous olivine at 8 GPa. Phys. Earth Planet. Inter. 2010, 181, 103–111. [Google Scholar] [CrossRef]
- Dai, L.; Karato, S.I. High and highly anisotropic electrical conductivity of the asthenosphere due to hydrogen diffusion in olivine. Earth Planet. Sci. Lett. 2014, 408, 79–86. [Google Scholar] [CrossRef]
- Yoshino, T.; Katsura, T. Effect of iron content on electrical conductivity of ringwoodite, with implications for electrical structure in the transition zone. Phys. Earth Planet. Inter. 2009, 174, 3–9. [Google Scholar] [CrossRef]
- Zhao, C.; Yoshino, T. Electrical conductivity of mantle clinopyroxene as a function of water content and its implication on electrical structure of uppermost mantle. Earth Planet. Sci. Lett. 2016, 447, 1–9. [Google Scholar] [CrossRef]
- Yang, X. Orientation-related electrical conductivity of hydrous olivine, clinopyroxene and plagioclase and implications for the structure of the lower continental crust and uppermost mantle. Earth Planet. Sci. Lett. 2012, 317, 241–250. [Google Scholar] [CrossRef]
- Yang, X.; McCammon, C. Fe3+-rich augite and high electrical conductivity in the deep lithosphere. Geology 2012, 40, 131–134. [Google Scholar] [CrossRef]
- Yang, X.; Keppler, H.; McCammon, C.; Ni, H.; Xia, Q.; Fan, Q. Effect of water on the electrical conductivity of lower crustal clinopyroxene. J. Geophys. Res. 2011, 116, B04208. [Google Scholar] [CrossRef]
- Xu, Y.; Shankland, T.J.; Duba, A.G. Pressure effect on electrical conductivity of mantle olivine. Phys. Earth Planet. Inter. 2000, 118, 149–161. [Google Scholar] [CrossRef]
- Schock, R.N.; Duba, A.G.; Shankland, T.J. Electrical conduction in olivine. J. Geophys. Res. 1989, 94, 5829–5839. [Google Scholar] [CrossRef]
- Mosenfelder, J.L.; Rossman, G.R. Analysis of hydrogen and fluorine in pyroxenes: II. Clinopyroxene. Am. Mineral. 2013, 98, 1042–1054. [Google Scholar] [CrossRef]
- Li, Y.; Jiang, H.; Yang, X. Fluorine follows water: Effect on electrical conductivity of silicate minerals by experimental constraints from phlogopite. Geochim. Cosmoch. Acta 2017, 217, 16–27. [Google Scholar] [CrossRef]
- Grützner, T.; Kohn, S.C.; Bromiley, D.W.; Rohrbach, A.; Berndt, J.; Klemme, S. The storage capacity of fluorine in olivine and pyroxene under upper mantle conditions. Geochim. Cosmoch. Acta 2017, 208, 160–170. [Google Scholar] [CrossRef]
- Zhang, Y.; Cherniak, D.J. Diffusion in Minerals and Melts; Mineralogical Society of America: Chantilly, VA, USA, 2010; ISBN 978-0-939950-86-7. [Google Scholar]
- Li, Y.; Yang, X.; Yu, J.-H.; Cai, Y.-F. Unusually high electrical conductivity of phlogopite: The possible role of fluorine and geophysical implications. Contrib. Mineral. Petrol. 2016, 171, 37. [Google Scholar] [CrossRef]
- Barsoukov, E.; Macdonald, J.R. Impedance Spectroscopy: Theory, Experiment, and Applications; John Wiley & Sons: Hoboken, NJ, USA, 2005; ISBN 0-471-64749-7. [Google Scholar]
- Yang, X.; Heidelbach, F. Grain size effect on the electrical conductivity of clinopyroxene. Contrib. Mineral. Petrol. 2012, 163, 939–947. [Google Scholar] [CrossRef]
- Huebner, J.S.; Dillenburg, R.G. Impedance spectra of hot, dry silicate minerals and rock: Qualitative interpretation of spectra. Am. Mineral. 1995, 80, 46–64. [Google Scholar] [CrossRef]
- Ure Jr, R.W. Ionic conductivity of calcium fluoride crystals. J. Chem. Phys. 1957, 26, 1363–1373. [Google Scholar] [CrossRef]
- Bollmann, W.; Görlich, P.; Hauk, W.; Mothes, H. Ionic conduction of pure and doped CaF2 and SrF2 crystals. Physica Status Solidi (A) 1970, 2, 157–170. [Google Scholar] [CrossRef]
- Réau, J.M.; Lucat, C.; Campet, G.; Portier, J.; Hammou, A. Application du tracé des diagrammes d’impédance complexe à la détermination de la conductivité ionique des solutions solides Ca1−xYxF2+x: Corrélations entre propriétés electriques et structurales. J. Solid State Chem. 1976, 17, 123–129. [Google Scholar] [CrossRef]
- Sata, N.; Eberman, K.; Eberl, K.; Maier, J. Mesoscopic fast ion conduction in nanometre-scale planar heterostructures. Nature 2000, 408, 946–949. [Google Scholar] [CrossRef] [PubMed]
- Champion, J.A. The electrical conductivity of synthetic fluorite. Br. J. Appl. Phys. 1965, 16, 805–809. [Google Scholar] [CrossRef]
- Barsis, E.; Taylor, A. Lattice Disorder in Some CaF2-Type Crystals. J. Chem. Phys. 1966, 45, 1154–1162. [Google Scholar] [CrossRef]
- Bollmann, W.; Henniger, H. Concentration and mobility of fluorine ion vacancies in CaF2. Physica Status Solidi (A) 1972, 11, 367–371. [Google Scholar] [CrossRef]
- Švantner, M.; Mariani, E. Influence of oxygen on electrical properties of CaF2 crystals. Kristall und Technik 1978, 13, 1431–1434. [Google Scholar] [CrossRef]
- Saito, Y.; Maier, J. Ionic conductivity enhancement of the fluoride conductor CaF2 by grain boundary activation using Lewis acids. J. Electrochem. Soc. 1995, 142, 3078–3083. [Google Scholar] [CrossRef]
- Oberschmidt, J.; Lazarus, D. Ionic conductivity, activation volumes, and frequency-dependent conductivity in crystals with the fluorite structure. Phys. Rev. B 1980, 21, 5823–5834. [Google Scholar] [CrossRef]
- Cherniak, D.J. Diffusion in carbonates, fluorite, sulfide minerals, and diamond. Rev. Mineral. Geochem. 2010, 72, 871–897. [Google Scholar] [CrossRef]
- Matzke, H. Fluorine self-diffusion in CaF2 and BaF2. J. Material. Sci. 1970, 5, 831–836. [Google Scholar] [CrossRef]
- Beyer, C.; Klemme, S.; Wiedenbeck, M.; Stracke, A.; Vollmer, C. Fluorine in nominally fluorine-free mantle minerals: Experimental partitioning of F between olivine, orthopyroxene and silicate melts with implications for magmatic processes. Earth Planet. Sci. Lett. 2012, 337, 1–9. [Google Scholar] [CrossRef]
- Bernini, D.; Wiedenbeck, M.; Dolejš, D.; Keppler, H. Partitioning of halogens between mantle minerals and aqueous fluids: Implications for the fluid flow regime in subduction zones. Contrib. Mineral. Petrol. 2013, 165, 117–128. [Google Scholar] [CrossRef]
- Roberge, M.; Bureau, H.; Bolfan-Casanova, N.; Frost, D.J.; Raepsaet, C.; Surble, S.; Khodja, H.; Auzende, A.-L.; Fiquet, G. Is the transition zone a deep reservoir for fluorine? Earth Planet. Sci. Lett. 2015, 429, 25–32. [Google Scholar] [CrossRef]





| Abundance | Ca | F | Si | Fe | Na | K | Total | ppm H2O 2 |
|---|---|---|---|---|---|---|---|---|
| Starting material | 51.62 | 48.61 | 0.01 | <0.01 | 0.04 | <0.01 | 100.28 | bdl |
| Recovered samples | - | - | - | - | - | - | - | - |
| B168 | 51.81 | 48.97 | 0.01 | <0.01 | 0.02 | <0.01 | 100.81 | bdl |
| B173 | 51.79 | 49.01 | <0.01 | 0.01 | <0.01 | 0.05 | 100.86 | bdl |
| Run No. | L/A (m−1) | log10 (A0 (S/m)) | ΔH (kJ/mol) |
|---|---|---|---|
| B168 | 317 | 5.40 ± 0.21 | 131 ± 3 |
| B173 | 264 | 5.29 ± 0.06 | 130 ± 1 |
| Global fitting 1 | 5.34 ± 0.07 | 130 ± 1 | |
© 2019 by the authors. Licensee MDPI, Basel, Switzerland. This article is an open access article distributed under the terms and conditions of the Creative Commons Attribution (CC BY) license (http://creativecommons.org/licenses/by/4.0/).
Share and Cite
Liu, H.; Zhu, Q.; Yang, X. Electrical Conductivity of Fluorite and Fluorine Conduction. Minerals 2019, 9, 72. https://doi.org/10.3390/min9020072
Liu H, Zhu Q, Yang X. Electrical Conductivity of Fluorite and Fluorine Conduction. Minerals. 2019; 9(2):72. https://doi.org/10.3390/min9020072
Chicago/Turabian StyleLiu, Hanyong, Qiao Zhu, and Xiaozhi Yang. 2019. "Electrical Conductivity of Fluorite and Fluorine Conduction" Minerals 9, no. 2: 72. https://doi.org/10.3390/min9020072
APA StyleLiu, H., Zhu, Q., & Yang, X. (2019). Electrical Conductivity of Fluorite and Fluorine Conduction. Minerals, 9(2), 72. https://doi.org/10.3390/min9020072

