Halloysite-Catalyzed Graphitization of Anthracite Under High-Temperature Treatment
Abstract
1. Introduction
2. Materials and Methods
2.1. Materials and Preparation
2.2. Characterization
3. Results
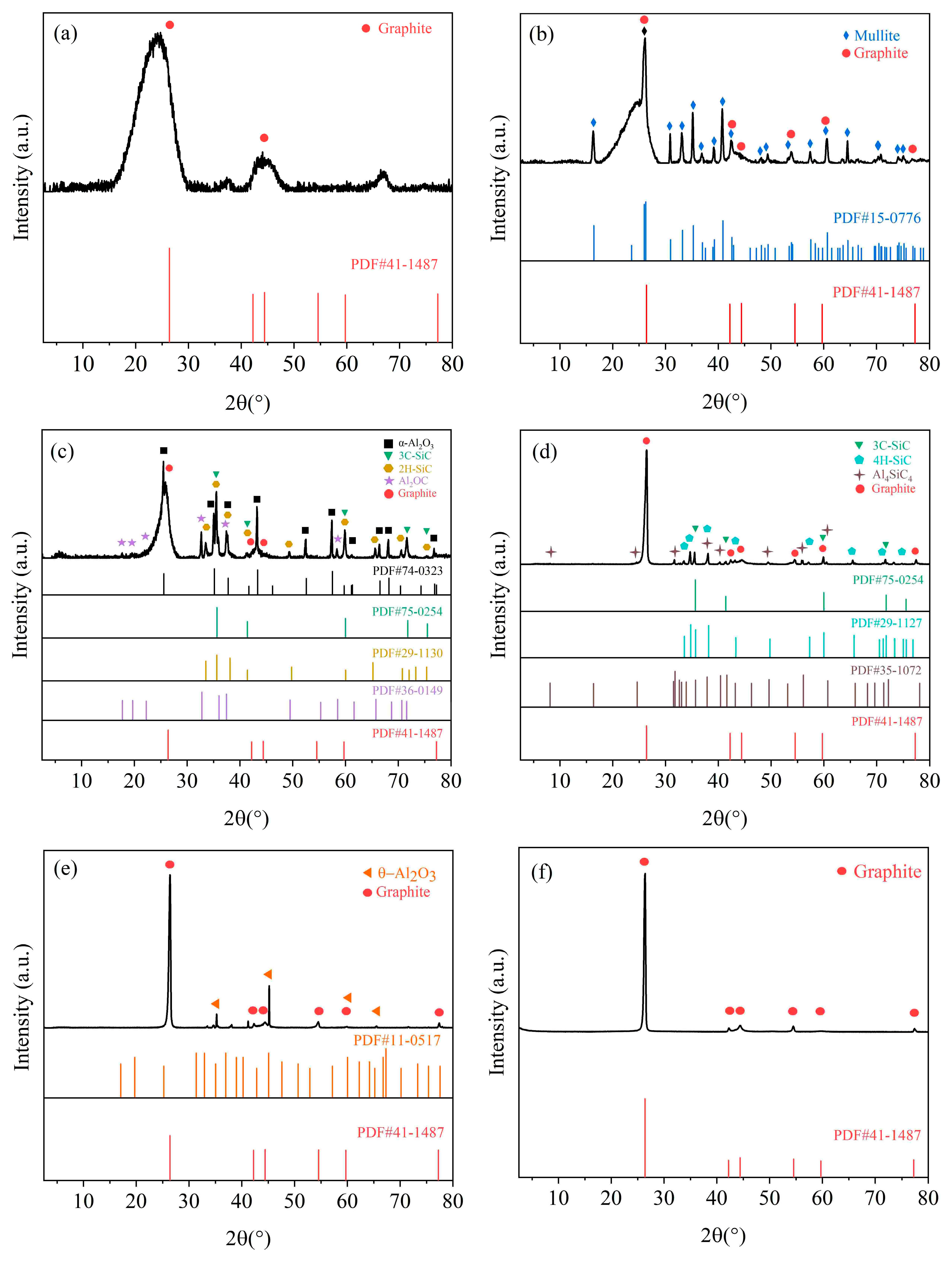
3.1. X-Ray Diffraction
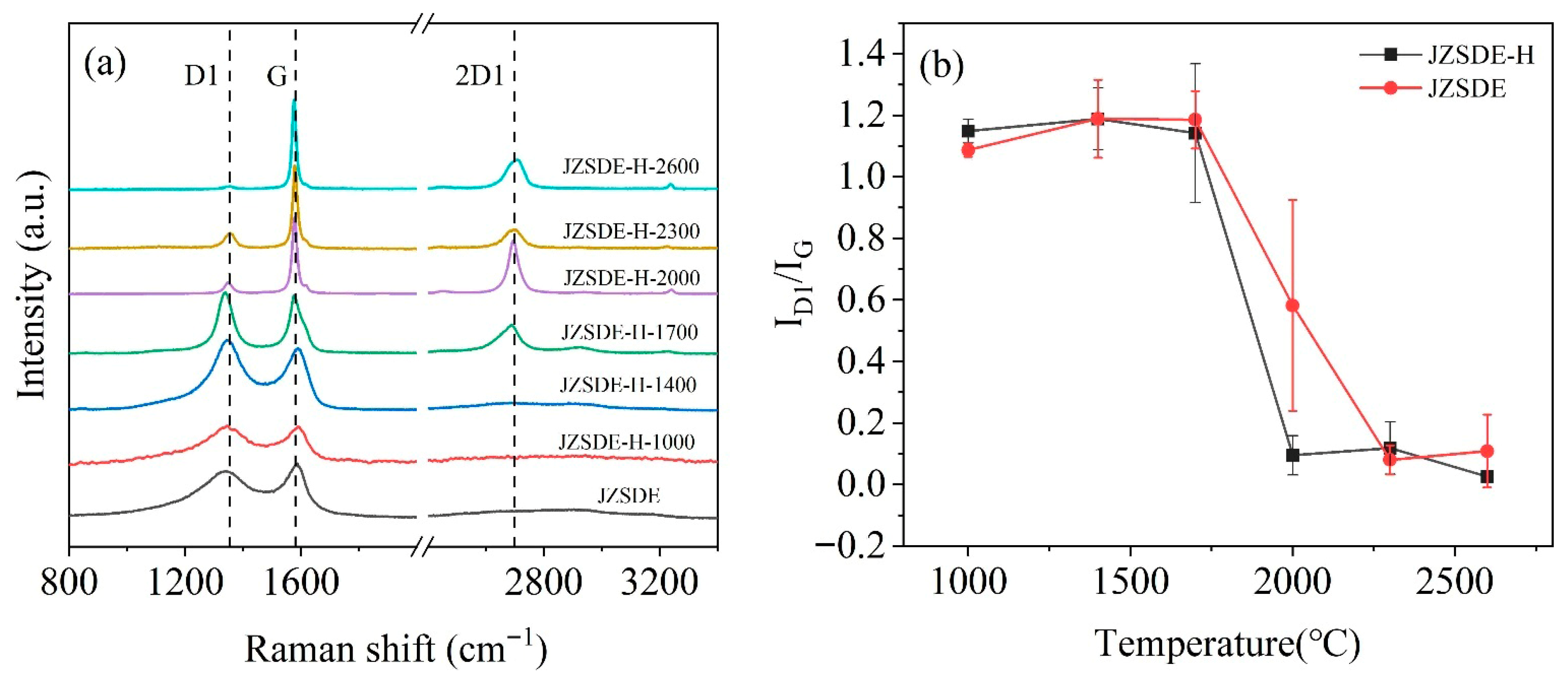
3.2. Raman Spectroscopy
3.3. SEM
3.4. TEM
4. Discussion
4.1. The Phase Transformation of Halloysite with Increasing Heating Temperature
4.2. The Catalytic Effect of Mineral Matter Under Different Temperatures
5. Conclusions
Supplementary Materials
Author Contributions
Funding
Data Availability Statement
Acknowledgments
Conflicts of Interest
Abbreviations
| SAED | selected-area electron diffraction |
| DOG | degree of graphitization |
| FWHM | full width at half maximum |
| EDS | Energy-Dispersive X-ray Spectroscopy |
References
- Buiel, E.; Dahn, J. Li-insertion in hard carbon anode materials for Li-ion batteries. Electrochim. Acta 1999, 45, 121–130. [Google Scholar] [CrossRef]
- Zhang, L.; She, D.; Shi, L. Influence of graphitization degree of nuclear graphite on HTGR reactor physics calculation. Ann. Nucl. Energy 2020, 143, 107458. [Google Scholar] [CrossRef]
- Wu, H.; Gakhar, R.; Chen, A.; Lam, S.; Marshall, C.P.; Scarlat, R.O. Comparative analysis of microstructure and reactive sites for nuclear graphite IG-110 and graphite matrix A3. J. Nucl. Mater. 2020, 528, 151802. [Google Scholar] [CrossRef]
- Wang, H.; Zhang, H.; Chen, G. Preparation of unsaturated polyester/graphite nanosheet conducting composite under electric field. Compos. Part A Appl. Sci. Manuf. 2007, 38, 2116–2120. [Google Scholar] [CrossRef]
- Franklin, R.E. Crystallite growth in graphitizing and non-graphitizing carbons. Proc. R. Soc. Lond. Ser. A. Math. Phys. Sci. 1951, 209, 196–218. [Google Scholar] [CrossRef]
- Oberlin, A.; Terriere, G. Graphitization studies of anthracites by high resolution electron microscopy. Carbon 1975, 13, 367–376. [Google Scholar] [CrossRef]
- Nyathi, M.S.; Clifford, C.B.; Schobert, H.H. Characterization of graphitic materials prepared from different rank Pennsylvania anthracites. Fuel 2013, 114, 244–250. [Google Scholar] [CrossRef]
- Ōya, A.; Marsh, H. Phenomena of catalytic graphitization. J. Mater. Sci. 1982, 17, 309–322. [Google Scholar] [CrossRef]
- Sevilla, M.; Fuertes, A. Graphitic carbon nanostructures from cellulose. Chem. Phys. Lett. 2010, 490, 63–68. [Google Scholar] [CrossRef]
- Lu, A.-H.; Li, W.-C.; Salabas, E.-L.; Spliethoff, B.; Schüth, F. Low temperature catalytic pyrolysis for the synthesis of high surface area, nanostructured graphitic carbon. Chem. Mater. 2006, 18, 2086–2094. [Google Scholar] [CrossRef]
- Zhai, D.; Du, H.; Li, B.; Zhu, Y.; Kang, F. Porous graphitic carbons prepared by combining chemical activation with catalytic graphitization. Carbon 2011, 49, 725–729. [Google Scholar] [CrossRef]
- Maldonado-Hódar, F.; Moreno-Castilla, C.; Rivera-Utrilla, J.; Hanzawa, Y.; Yamada, Y. Catalytic graphitization of carbon aerogels by transition metals. Langmuir 2000, 16, 4367–4373. [Google Scholar] [CrossRef]
- Wang, F.; Wang, Y.; Guan, Z.; Wei, J.; He, S.; Zhong, Z.; Chen, H.; Feng, P. Molten salt Mg2+/Mg bifunctional system for enhancing graphitization of low-temperature biomass-derived carbon. Ionics 2025, 31, 4421–4430. [Google Scholar] [CrossRef]
- Wang, J.; Sun, Z.; Dong, K.; Wu, S.; Yang, C.; Xiong, M.; Li, Z.; Chen, J.; Liu, Y.; Li, H. Synthesis of porous graphitic carbon electrode materials based on Fe-Ni dual transition metal elements for high-performance supercapacitors. J. Power Sources 2025, 640, 236684. [Google Scholar] [CrossRef]
- Xia, S.; Yang, H.; Lu, W.; Cai, N.; Xiao, H.; Chen, X.; Chen, Y.; Wang, X.; Wang, S.; Wu, P. Fe–Co based synergistic catalytic graphitization of biomass: Influence of the catalyst type and the pyrolytic temperature. Energy 2022, 239, 122262. [Google Scholar] [CrossRef]
- González, D.; Montes-Morán, M.A.; Garcia, A.B. Influence of inherent coal mineral matter on the structural characteristics of graphite materials prepared from anthracites. Energy Fuels 2005, 19, 263–269. [Google Scholar] [CrossRef]
- Pappano, P.J. A Mechanism of Pennsylvania Anthracite Graphitization Involving Carbide Formation and Decomposition; The Pennsylvania State University: State College, PA, USA, 2003. [Google Scholar]
- Marsh, H.; Warburton, A. Catalysis of graphitisation. J. Appl. Chem. 1970, 20, 133–142. [Google Scholar] [CrossRef]
- Luo, P.; Tang, Y.; Li, R.; Ju, M. Effects of Minerals Type and Content on the Synthetic Graphitization of Coal: Insights from the Mixture of Minerals and Anthracite with Varied Rank. Minerals 2023, 13, 1024. [Google Scholar] [CrossRef]
- Wang, L.; Du, C.; Li, Z.; Han, Y.; Feng, N.; Yang, J. Catalytic graphitization of coke and electrochemical performances of coke-based graphite. J. Alloys Compd. 2023, 960, 170949. [Google Scholar] [CrossRef]
- Rodrigues, S.; Suárez-Ruiz, I.; Marques, M.; Flores, D. Catalytic role of mineral matter in structural transformation of anthracites during high temperature treatment. Int. J. Coal Geol. 2012, 93, 49–55. [Google Scholar] [CrossRef]
- Pappano, P.J.; Schobert, H.H. Effect of natural mineral inclusions on the graphitizability of a Pennsylvania anthracite. Energy Fuels 2009, 23, 422–428. [Google Scholar] [CrossRef]
- Gubernat, M.; Lis, T.; Tomala, J.; Kawala, J.; Fraczek-Szczypta, A.; Blazewicz, S. Study of the carbonization and graphitization of coal tar pitch modified with SiC nanoparticles. J. Nanomater. 2017, 2017, 6578928. [Google Scholar] [CrossRef]
- Yazdi, G.R.; Vasiliauskas, R.; Iakimov, T.; Zakharov, A.; Syväjärvi, M.; Yakimova, R. Growth of large area monolayer graphene on 3C-SiC and a comparison with other SiC polytypes. Carbon 2013, 57, 477–484. [Google Scholar] [CrossRef]
- Biddeci, G.; Spinelli, G.; Colomba, P.; Di Blasi, F. Nanomaterials: A review about halloysite nanotubes, properties, and application in the biological field. Int. J. Mol. Sci. 2022, 23, 11518. [Google Scholar] [CrossRef] [PubMed]
- Ouyang, J.; Mu, D.; Zhang, Y.; Yang, H. Mineralogy and physico-chemical data of two newly discovered halloysite in China and their contrasts with some typical minerals. Minerals 2018, 8, 108. [Google Scholar] [CrossRef]
- Massaro, M.; Lazzara, G.; Noto, R.; Riela, S. Halloysite nanotubes: A green resource for materials and life sciences. Rend. Lincei. Sci. Fis. E Nat. 2020, 31, 213–221. [Google Scholar] [CrossRef]
- Zuo, P.; Du, J.; Yu, Y.; Chen, A. N-doped mesoporous thin carbon tubes obtained by exhaust directional deposition for supercapacitor. Chem. Eng. Sci. 2021, 240, 116651. [Google Scholar] [CrossRef]
- Chen, F.; Ma, L.; Li, B.; Jiang, P.; Song, Z.; Huang, L. Natural Halloysite-Templated Synthesis of Highly Graphitic Boron-Doped Hollow Carbon Nanocapsule Webs. Nanomaterials 2022, 12, 2352. [Google Scholar] [CrossRef] [PubMed]
- Seehra, M.S.; Pavlovic, A.S. X-Ray diffraction, thermal expansion, electrical conductivity, and optical microscopy studies of coal-based graphites. Carbon 1993, 31, 557–564. [Google Scholar] [CrossRef]
- Suárez-Ruiz, I.; García, A.B. Optical parameters as a tool to study the microstructural evolution of carbonized anthracites during high-temperature treatment. Energy Fuels 2007, 21, 2935–2941. [Google Scholar] [CrossRef]
- Jawhari, T.; Roid, A.; Casado, J. Raman spectroscopic characterization of some commercially available carbon black materials. Carbon 1995, 33, 1561–1565. [Google Scholar] [CrossRef]
- Green, P.D.; Johnson, C.A.; Thomas, K.M. Applications of laser Raman microprobe spectroscopy to the characterization of coals and cokes. Fuel 1983, 62, 1013–1023. [Google Scholar] [CrossRef]
- Sadezky, A.; Muckenhuber, H.; Grothe, H.; Niessner, R.; Pöschl, U. Raman microspectroscopy of soot and related carbonaceous materials: Spectral analysis and structural information. Carbon 2005, 43, 1731–1742. [Google Scholar] [CrossRef]
- Al-Jishi, R.; Dresselhaus, G. Lattice-dynamical model for graphite. Phys. Rev. B 1982, 26, 4514. [Google Scholar] [CrossRef]
- Cuesta, A.; Dhamelincourt, P.; Laureyns, J.; Martínez-Alonso, A.; Tascón, J.D. Raman microprobe studies on carbon materials. Carbon 1994, 32, 1523–1532. [Google Scholar] [CrossRef]
- Li, K.; Rimmer, S.M.; Liu, Q.; Zhang, Y. Micro-Raman spectroscopy of microscopically distinguishable components of naturally graphitized coals from central Hunan Province, China. Energy Fuels 2019, 33, 1037–1048. [Google Scholar] [CrossRef]
- Pawlyta, M.; Rouzaud, J.-N.; Duber, S. Raman microspectroscopy characterization of carbon blacks: Spectral analysis and structural information. Carbon 2015, 84, 479–490. [Google Scholar] [CrossRef]
- Couzi, M.; Bruneel, J.-L.; Talaga, D.; Bokobza, L. A multi wavelength Raman scattering study of defective graphitic carbon materials: The first order Raman spectra revisited. Carbon 2016, 107, 388–394. [Google Scholar] [CrossRef]
- Choi, H.-J.; Lee, J.-G. Stacking faults in silicon carbide whiskers. Ceram. Int. 2000, 26, 7–12. [Google Scholar] [CrossRef]
- Zhang, Y.; Wang, N.; He, R.; Chen, X.; Zhu, J. Synthesis of SiC nanorods using floating catalyst. Solid State Commun. 2001, 118, 595–598. [Google Scholar] [CrossRef]
- Deng, S.; Wu, Z.; Zhou, J.; Xu, N.; Chen, J.; Chen, J. Synthesis of silicon carbide nanowires in a catalyst-assisted process. Chem. Phys. Lett. 2002, 356, 511–514. [Google Scholar] [CrossRef]
- Li, H.; Li, Z.; Meng, A.; Li, K.; Zhang, X.; Xu, Y. SiC nanowire networks. J. Alloys Compd. 2003, 352, 279–282. [Google Scholar] [CrossRef]
- Kang, B.-C.; Lee, S.-B.; Boo, J.-H. Growth of β-SiC nanowires on Si (100) substrates by MOCVD using nickel as a catalyst. Thin Solid Film. 2004, 464, 215–219. [Google Scholar] [CrossRef]
- Wang, L.; Wada, H.; Allard, L. Synthesis and characterization of SiC whiskers. J. Mater. Res. 1992, 7, 148–163. [Google Scholar] [CrossRef]
- Silva, P.; Figueiredo, J. Production of SiC and Si3N4 whiskers in C+ SiO2 solid mixtures. Mater. Chem. Phys. 2001, 72, 326–331. [Google Scholar]
- Seo, W.S.; Koumoto, K. Stacking faults in β-SiC formed during carbothermal reduction of SiO2. J. Am. Ceram. Soc. 1996, 79, 1777–1782. [Google Scholar] [CrossRef]
- Choi, H.-J.; Lee, J.-G. Continuous synthesis of silicon carbide whiskers. J. Mater. Sci. 1995, 30, 1982–1986. [Google Scholar] [CrossRef]
- Li, X.; Liu, L.; Zhang, Y.; Shen, S.D.; Ge, S.; Ling, L.C. Synthesis of nanometre silicon carbide whiskers from binary carbonaceous silica aerogels. Carbon 2001, 39, 159–165. [Google Scholar] [CrossRef]
- Meng, G.; Cui, Z.; Zhang, L.; Phillipp, F. Growth and characterization of nanostructured β-SiC via carbothermal reduction of SiO2 xerogels containing carbon nanoparticles. J. Cryst. Growth 2000, 209, 801–806. [Google Scholar] [CrossRef]
- Xing, X.; Li, B.; Chen, J.; Hou, X. Formation mechanism of large size plate-like Al4SiC4 grains by a carbothermal reduction method. CrystEngComm 2018, 20, 1399–1404. [Google Scholar] [CrossRef]
- Cao, H.; Li, K.; Zhang, H.; Liu, Q. Investigation on the mineral catalytic graphitization of anthracite during series high temperature treatment. Minerals 2023, 13, 749. [Google Scholar] [CrossRef]







| Sample | d002 (nm) | FWHM (002)/° * | La (nm) | Lc (nm) | <N> | DOG (%) |
|---|---|---|---|---|---|---|
| JZSDE-H-raw | 0.3596 | 3.96 | 5.08 | 2.03 | 5.65 | - |
| JZSDE-H-1000 | 0.3678 | 4.93 | 5.76 | 1.63 | 4.43 | - |
| JZSDE-H-1400 | 0.3590 | 4.02 | 6.83 | 2.00 | 5.57 | - |
| JZSDE-H-1700 | 0.3419 | 1.81 | 13.54 | 4.46 | 13.05 | 0.24 |
| JZSDE-H-2000 | 0.3386 | 0.46 | 47.85 | 17.66 | 52.15 | 0.63 |
| JZSDE-H-2300 | 0.3376 | 0.36 | 58.83 | 22.23 | 65.84 | 0.74 |
| JZSDE-H-2600 | 0.3381 | 0.33 | 55.27 | 24.45 | 72.31 | 0.69 |
| JZSDE | 0.3546 | 3.39 | 5.12 | 2.37 | 6.69 | - |
| JZSDE-1000 | 0.3690 | 5.01 | 5.89 | 1.60 | 4.34 | - |
| JZSDE-1400 | 0.3600 | 3.80 | 6.52 | 2.12 | 5.86 | - |
| JZSDE-1700 | 0.3493 | 2.63 | 7.97 | 3.06 | 8.76 | - |
| JZSDE-2000 | 0.3429 | 0.80 | 15.76 | 10.05 | 29.32 | 0.13 |
| JZSDE-2300 | 0.3373 | 0.37 | 25.50 | 21.63 | 64.14 | 0.78 |
| JZSDE-2600 | 0.3376 | 0.35 | 54.08 | 22.79 | 67.52 | 0.74 |
Disclaimer/Publisher’s Note: The statements, opinions and data contained in all publications are solely those of the individual author(s) and contributor(s) and not of MDPI and/or the editor(s). MDPI and/or the editor(s) disclaim responsibility for any injury to people or property resulting from any ideas, methods, instructions or products referred to in the content. |
© 2026 by the authors. Licensee MDPI, Basel, Switzerland. This article is an open access article distributed under the terms and conditions of the Creative Commons Attribution (CC BY) license.
Share and Cite
Zhang, H.; Cao, H.; Li, K.; Wu, Q.; Liu, Q. Halloysite-Catalyzed Graphitization of Anthracite Under High-Temperature Treatment. Minerals 2026, 16, 80. https://doi.org/10.3390/min16010080
Zhang H, Cao H, Li K, Wu Q, Liu Q. Halloysite-Catalyzed Graphitization of Anthracite Under High-Temperature Treatment. Minerals. 2026; 16(1):80. https://doi.org/10.3390/min16010080
Chicago/Turabian StyleZhang, Hao, Haiyue Cao, Kuo Li, Qifan Wu, and Qinfu Liu. 2026. "Halloysite-Catalyzed Graphitization of Anthracite Under High-Temperature Treatment" Minerals 16, no. 1: 80. https://doi.org/10.3390/min16010080
APA StyleZhang, H., Cao, H., Li, K., Wu, Q., & Liu, Q. (2026). Halloysite-Catalyzed Graphitization of Anthracite Under High-Temperature Treatment. Minerals, 16(1), 80. https://doi.org/10.3390/min16010080
