A Novel Method for Conducting a Geoenvironmental Assessment of Undiscovered ISR-Amenable Uranium Resources: Proof-of-Concept in the Texas Coastal Plain
Abstract
:1. Introduction
2. Methods and Data
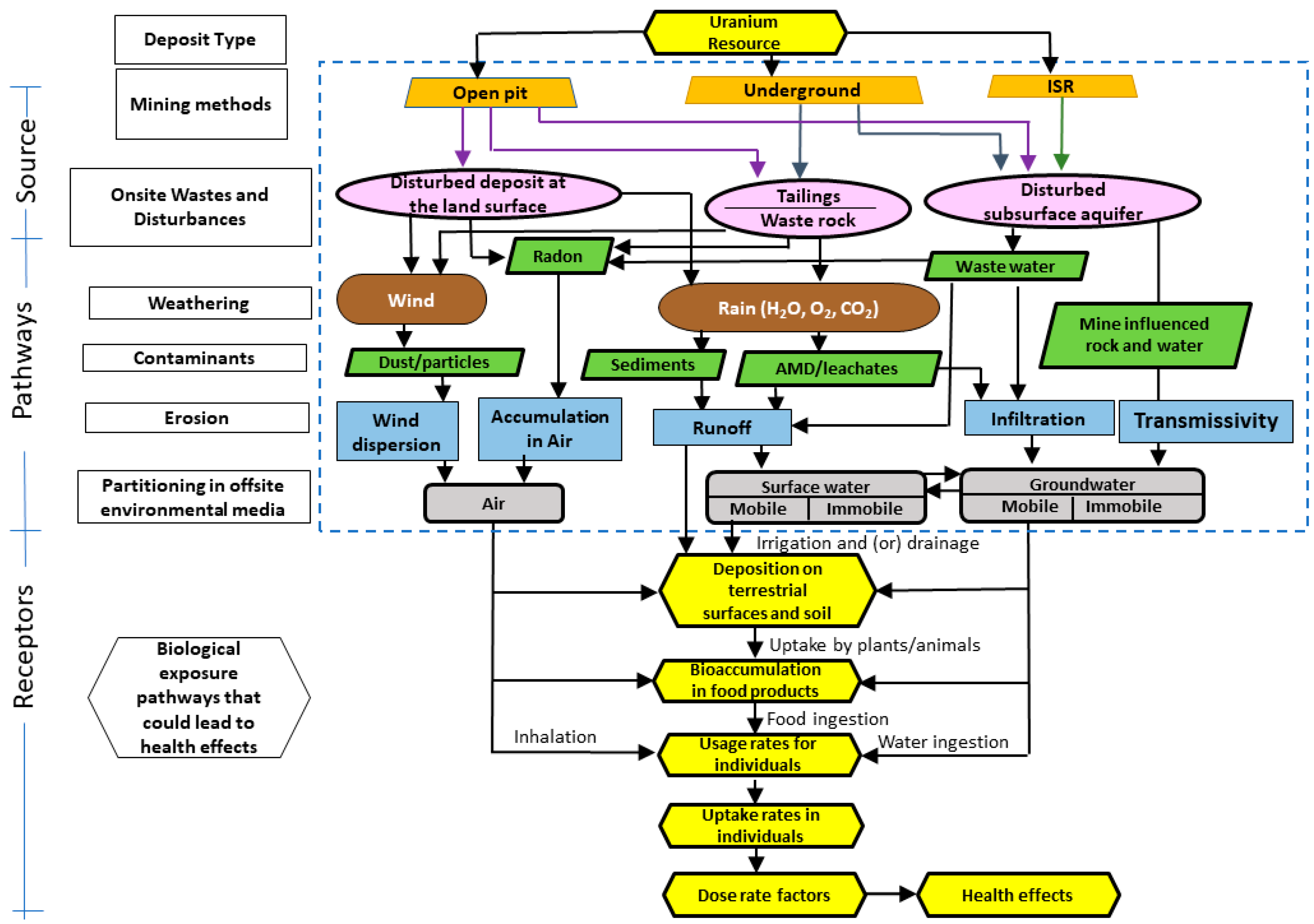
2.1. Conceptual Geoenvironmental Model
2.2. Quantifying Probable Wastes
2.3. Hydrogeologic, Geochemical, and Climatic Framework
2.4. Assessing Areas of Likely Persistence of Constituents of Concern
3. Results
3.1. Conceptual Geoenvironmental Model
- Accumulation of radon in air (Pathway A);
- Runoff of wastewaters stored at the surface into surface waters (Pathway B);
- Infiltration of wastewaters from surface to groundwater (Pathway C);
- Migration of COPCs in mine-influenced water from the mined aquifers to adjacent aquifers (Pathway D).
3.2. Quantities of Waste and Affected Areas and Aquifer Volumes, and Radon Emissions
3.3. Hydrogeologic, Geochemical, and Climatic Framework
3.3.1. Geologic Framework
3.3.2. Hydrogeologic Framework
3.3.3. Geochemical Framework
3.3.4. Climatic Framework
- Sea level geostrophic wind less than or equal to 8 m/s (if there is a temperature inversion below 85,000 Pa, then less than or equal to 10 m/s);
- Wind speed at 50,000 Pa of pressure less than or equal to 13 m/s; and
- No precipitation.
3.4. Spatial and Statistical Assessment of the Potential for the Persistence of Constituents of Potential Concern
- Pathway A: accumulation of radon gas (indicated by the air stagnation index [33]);
4. Discussion
- Quantities of wastes and affected areas could also be influenced by waste management, mining methods, and restoration/reclamation/remediation methods that may differ in the future from the historical uranium extraction operations.
- The mass of undiscovered U3O8 resources used to normalize waste production and disturbed areas were projected based solely on grade and tonnage relationships of previous ISR and open pit mines in Texas grouped together. The ore production estimates were made regardless of solution chemistry, such as ammonium lixiviant, which is not currently used and perhaps dictated the water use. As such, the rate of uranium production, could cause differences in the relationships presented (Table 1).
- Data are based on only six ISR operations (Table 1); therefore, additional data points could result in a considerable change to the modeled linear fit.
- Any future analysis is dependent on availability of data and the scale at which data are available. In addition, the limitations of each of the original datasets should be considered.
- Maps used in this study, such as the runoff maps, the equivalent hydraulic conductivity and equivalent transmissivity maps, exhibit coarse grid sizes or are based on spatially scant data and are therefore not applicable to a specific site.
- The maps do not show specific areas where uranium deposits are most favorable; it must be acknowledged that minable uranium deposits are not equally dispersed throughout the permissive tract. The locations of the undiscovered uranium deposits are unknown and, therefore, the locations of future mining are also unknown at a local scale.
- The maps do not reflect sources of the COPCs, therefore, because an area exhibits conditions for both physical transport and geochemical mobility, the potential persistence of a COPC is not guaranteed if a COPC source is not present. The maps show where a COPC would persist if it were present in the environment in either a uranium deposit, or in waste produced by mining the uranium deposit.
- Finally, although the boundary for the geoenvironmental assessment is consistent with the boundary for the uranium resource assessment [1], the migration of COPCs outside the boundary is possible.
Author Contributions
Funding
Data Availability Statement
Acknowledgments
Conflicts of Interest
References
- Mihalasky, M.J.; Hall, S.M.; Hammarstrom, J.M.; Tureck, K.R.; Hannon, M.T.; Breit, G.N.; Zielinski, R.A.; Elliott, B. Assessment of Undiscovered Sandstone-Hosted Uranium Resources in the Texas Coastal Plain, 2015: U.S. Geological Survey Fact Sheet: 2015-3069; U.S. Geological Survey: Reston, VA, USA, 2015; p. 4.
- U.S. Geological Survey. Facing Tomorrow’s Challenges—U.S. Geological Survey Science in the Decade 2007–2017: U.S. Geological Survey Circular 1309; Government Printing Office: Reston, VA, USA, 2007.
- Gallegos, T.J.; Walton-Day, K.; Seal, R.R., II. Conceptual Framework and Approach for Conducting a Geoenvironmental Assessment of Undiscovered Uranium Resources: U.S. Geological Survey Scientific Investigations Report 2018-5104; U.S. Geological Survey: Reston, VA. USA, 2020; p. 28. [CrossRef]
- Anastas, P.T.; Zimmerman, J.B. Design through the 12 principles of green engineering. Environ. Sci. Technol. 2003, 37, 94A–101A. [Google Scholar] [CrossRef] [PubMed]
- National Academy of Science. Evolutionary and Revolutionary Technologies for Mining; National Academy Press: Washington, DC, USA, 2002; p. 102. [Google Scholar]
- Gallegos, T.J.; Scott, A.M.; Stengel, V.G.; Teeple, A.P. A Methodology to Assess the Historical Environmental Footprint of In-Situ Recovery (ISR) of Uranium: A Demonstration in the Goliad Sand in the Texas Coastal Plain, USA. Minerals 2022, 12, 369. [Google Scholar] [CrossRef]
- Blake, J.M.; Walton-Day, K.; Gallegos, T.J.; Yager, D.B.; Humberson, D.; Stengel, V.; Teeple, A.; Becher, K. New Geochemical Framework and Geographic Information System Methodologies to Assess Element Occurrence, Persistence, and Mobility in Groundwater and Surface Water. Minerals 2022, 12, 411. [Google Scholar] [CrossRef]
- Reitz, M.; Sanford, W.E.; Senay, G.B.; Cazenas, J. Annual Estimates of Recharge, Quick-Flow Runoff, and Evapotranspiration for the Contiguous U.S. Using Empirical Regression Equations. JAWRA J. Am. Water Resour. Assoc. 2017, 53, 961–983. [Google Scholar] [CrossRef]
- Teeple, A.P.; Becher, K.D.; Walton-Day, K.; Humberson, D.G.; Gallegos, T.J. Development and Description of a Composite Hydrogeologic Framework for Inclusion in a Geoenvironmental Assessment of Undiscovered Uranium Resources in Pliocene- to Pleistocene-Age Geologic Units of the Texas Coastal Plain. Minerals 2022, 12, 420. [Google Scholar] [CrossRef]
- Teeple, A.P. Data Used for Developing a Composite Hydrogeologic Framework for Inclusion in a Geoenvironmental Assessment of Undis-covered Uranium Resources in Pliocene- to Pleistocene-Age Geologic Units of the Texas Coastal Plain, U.S. Geological Survey Data Release; U.S. Geological Survey: Reston, VA, USA, 2022. [CrossRef]
- Natural Resources Conservation Service (NRCS). Soil Survey Geographic (SSURGO) Database for Texas; United States Department of Agriculture: Temple, TX, USA, 2017.
- Stengel, V.G.; Humberson, D.G.; Gallegos, T.J. Conterminous U.S. Air Stagnation Index, Number of Days, 2007–2016: U.S. Geological Survey Data Release; U.S. Geological Survey: Reston, VA, USA, 2020. [CrossRef]
- Walton-Day, K.; Blake, J.M.; Seal, R.R.; Gallegos, T.J.; Dupree, J.; Becher, K. Geoenvironmental Model for Roll-Type Uranium Deposits in the Texas Gulf Coast. Minerals, 2022; in press. [Google Scholar]
- Hall, S.M.; Mihalasky, M.J.; Tureck, K.R.; Hammarstrom, J.M.; Hannon, M.T. Genetic and grade and tonnage models for sandstone-hosted roll-type uranium deposits, Texas Coastal Plain, USA. Ore Geol. Rev. 2017, 80, 716–753. [Google Scholar] [CrossRef]
- Weinzapfel, A. Guidebook: Texas Uranium Belt 1981; South Texas Geological Society: San Antonio, TX, USA, 1981; p. 16, (Unpaginated). [Google Scholar]
- Gallegos, T.J.; Bern, C.R.; Birdwell, J.E.; Haines, S.S.; Engle, M.A. The Role of Water in Unconventional In Situ Energy Resource Extraction Technologies In Food, Energy, and Water: The Chemistry Connection; Ahuja, S., Ed.; Elsevier: Waltham, MA, USA, 2015; pp. 183–211. [Google Scholar]
- U.S. Nuclear Regulatory Commission. Environmental Impact Statement for the Lost Creek ISR Project in Sweetwater County, Wyoming Supplement to the Generic Environmental Impact Statement for In-Situ Leach Uranium Milling Facilities: Final Report; U.S. Nuclear Regulatory Commission: Washington, DC, USA, 2011; p. 735.
- Uranium Energy Corp. Goliad Project: Draft Environmental Assessment for a Proposed In Situ Uranium Mining Facility-License Application No. R06064; Uranium Energy Corp.: Corpus Christi, TX, USA, 2011. [Google Scholar]
- Dahlkamp, F.J. Uranium Deposits of the World: USA and Latin America; Springer: Berlin, Germany, 2010. [Google Scholar]
- Davis, J.A.; Curtis, G.P. Consideration of Geochemical Issues in Groundwater Restoration at Uranium in-situ Leach Mining Facilities; NUREG/CR-6870; U.S. Nuclear Regulatory Commission. Division of Fuel, Engineering, and Radiological Research & U.S. Geological Survey: Washington, DC, USA, 2007.
- Dahlkamp, F.J. Uranium Ore Deposits; Springer: Berlin, Germay, 1993. [Google Scholar]
- U.S. Environmental Protection Agency. Final Environmental Impact Statement for Standards for the Control of Byproduct Materials from Uranium Ore Processing (40 CFR 192): Volume 1; EPA 520/1-83-008; U. S. Envioronmental Protection Agency: Washington, DC, USA, 1983; p. 291.
- Buma, G.; Johnson, P.H.; Bienek, G.K.; Watson, C.G.; Noyes, H.; Capuano, R. Analysis of Groundwater Criteria and Recent Restoration Attempts after In Situ Uranium Leaching; U.S. Bureau of Mines: Washington, DC, USA, 1981; p. 302.
- U.S. Environmental Protection Agency. Report to Congress: Potential Health and Environmental Hazards of Uranium Mine Wastes; EPA 520/1·63-007; U. S. Envioronmental Protection Agency: Washington, DC, USA, 1983; p. 782.
- Nicot, J.P.; Scanlon, B.R.; Yang, C.; Gates, J.B. Geological and Geographical Attributes of the South Texas Uranium Province; Bureau of Economic Geology and Texas Commission on Environmental Quality: Austin, TX, USA, 2010; p. 156. [Google Scholar]
- Kasmarek, M.C.; Robinson, J.L. Hydrogeology and Simulation of Ground-Water Flow and Land-Surface Subsidence in the Northern Part of the Gulf Coast Aquifer System, Texas: U.S. Geological Survey Scientific Investigations Report 2004-5102; U.S. Geological Survey: Reston, VA, USA, 2004; p. 111. [CrossRef]
- Baker, E.T. Stratigraphic and Hydrogeologic Framework of Part of the Coastal Plain of Texas: Texas Department of Water Resources Report 236; U.S. Geological Survey: Reston, VA, USA, 1979; p. 43.
- Solis, I. Upper Tertiary and Quaternary depositional systems, Central Coastal Plain, Texas: Report of Investigations No. 108; The University of Texas at Austin, Bureau of Economic Geology: Austin, TX, USA, 1981; p. 89. [Google Scholar]
- George, P.G.; Mace, R.E.; Petrossian, R. Aquifers of Texas: Report 380; Texas Water Development Board: Austin, TX, USA, 2011; p. 182.
- Young, S.C.; Knox, P.R.; Baker, E.; Budge, T.; Hamlin, S.; Galloway, B.; Kalbouss, R.; Deeds, N. Hydrostratigraphy of the Gulf Coast Aquifer from the Brazos River to the Rio Grande; Texas Water Development Board: Austin, TX, USA, 2010; p. 203. Available online: https://www.twdb.texas.gov/publications/reports/contracted_reports/doc/0804830795_Gulf_coast_hydrostrati.graphy_wcover.pdf (accessed on 12 October 2021).
- Young, S.C.; Ewing, T.; Hamlin, S.; Baker, E.; Lupton, D. Updating the Hydrogeologic Framework of the Northern Portion of the Gulf Coast Aquifer; Texas Water Development Board: Austin, TX, USA, 2012; p. 285. Available online: https://www.twdb.texas.gov/publications/reports/contracted_reports/doc/1004831113_GulfCoast.pdf (accessed on 12 October 2021).
- Young, S.C.; Jigmond, M.; Deeds, N.; Blainey, J.; Ewing, T.E.; Banerj, D. Final Report—Identification of Potential Brackish Groundwater Production Area—Gulf Coast Aquifer System: Prepared for the Texas Water Development Board; Texas Water Development Board: Austin, TX, USA, 2016; p. 636. Available online: https://www.twdb.texas.gov/publications/reports/contracted_reports/doc/1600011947_InteraGulf_Coast_Brackish.pdf?d=12869.600000023842 (accessed on 1 March 2022).
- Strom, E.W.; Houston, N.A.; Garcia, C.A. Selected Hydrogeologic Datasets for the Evangeline Aquifer, Texas: U.S. Geological Survey Open-File Report 03-298, 1 CD-ROM; U.S. Geological Survey: Reston, VA, USA, 2003. [Google Scholar] [CrossRef]
- Strom, E.W.; Houston, N.A.; Garcia, C.A. Selected Hydrogeologic Datasets for the Chicot Aquifer, Texas: U.S. Geological Survey Open-File Report 03-297, 1 CD-ROM; U.S. Geological Survey: Reston, VA, USA, 2003. [Google Scholar] [CrossRef]
- Smith, K.S. Strategies to predict metal mobility in surficial mining environments. In Understanding and Responding to Hazardous Substances at Mine Sites in the Western United States; DeGraff, J.V., Ed.; Geological Society of America Reviews in Engineering Geology; Geological Society of America: Boulder, CO, USA, 2007; Volume XVII, pp. 25–45. [Google Scholar]
- Perel’man, A.I. Geochemical barriers: Theory and practical applications. Appl. Geochem. 1986, 1, 669–680. [Google Scholar] [CrossRef]
- National Oceanic and Atmospheric Administration. Air Stagnation Index Maps; NOAA: Washington, DC, USA. Available online: https://www.ncdc.noaa.gov/societal-impacts/air-stagnation/201808 (accessed on 7 June 2017).
- Wang, J.X.L.; Angell, J.K. Air Stagnation Climatology for the United States (1948–1998). In NOAA/Air Resources Laboratory ATLAS, No.1; NOAA: Washington, DC, USA, 1999. [Google Scholar]
- U.S. Environmental Protection Agency. Stormwater Phase II Final Rule: Construction Rainfall Erosivity Waiver Fact Sheet; USEPA Office of Water: Washington, DC, USA, 2012; p. 12.
- U.S. Department of Agriculture. Revised Universal Soil Loss Equation Version 2 (RUSLE2) Handbook; U.S. Department of Agriculture: Washington, DC, USA, 2001; p. 81. Available online: https://www.nrcs.usda.gov/Internet/FSE_DOCUMENTS/nrcs144p2_025079.pdf (accessed on 5 March 2022).
- Reitz, M.; Sanford, W.E.; Senay, G.B.; Cazenas, J. Annual Estimates of Recharge, Quick-Flow Runoff, and ET for the Contiguous US Using Empirical Regression Equations, 2000-2013: U.S. Geological Survey Data Release; U.S. Geological Survey: Reston, VA, USA, 2017. [CrossRef]
- Mudd, G.M.; Diesendorf, M. Sustainability of uranium mining and milling: Toward quantifying resources and eco-efficiency. Environ. Sci. Technol. 2008, 42, 2624–2630. [Google Scholar] [CrossRef] [PubMed]
- Mudd, G.M. The future of yellowcake: A global assessment of uranium resources and mining. Sci. Total Environ. 2014, 472, 590–607. [Google Scholar] [CrossRef] [PubMed]
- Khan, Q.; Liaqat, M.U.; Mohamed, M.M. A comparative assessment of modeling groundwater vulnerability using DRASTIC method from GIS and a novel classification method using machine learning classifiers. Geocarto Int. 2021, 1–19. [Google Scholar] [CrossRef]







| Rio Grande Embayment | Historical Factor 2 (per t U3O8) | Mean | 10th Percentile | 50th Percentile | 90th Percentile |
| Indicated amount of undiscovered U3O8 (t) associated with stated percentile of probability distribution 1 | - | 3.0 × 104 | 5.9 × 104 | 2.4 × 104 | 9.0 × 103 |
| Mine Area (m2) | 1.8 × 103 | 5.3 × 107 | 1.1 × 108 | 4.3 × 107 | 1.6 × 107 |
| Min. Affected Aquifer Volume 3 (m3) | 6.6 × 102 | 2.0 × 107 | 3.9 × 107 | 1.6 × 107 | 6.0 × 106 |
| Mine Pore Volume 3 (m3) | 1.9 × 102 | 5.8 × 106 | 1.1 × 107 | 4.7 × 106 | 1.8 × 106 |
| Water pumped during uranium production (m3) | 3.5 × 104 | 1.1 × 109 | 2.1 × 109 | 8.5 × 108 | 3.2 × 108 |
| Water extracted during restoration 3 (m3) | 4.4 × 103 | 1.3 × 108 | 2.6 × 108 | 1.1 × 108 | 4.0 × 107 |
| Total Water disposed (m3) | 1.8 × 103 | 5.4 × 107 | 1.1 × 108 | 4.3 × 107 | 1.6 × 107 |
| Water disposed during uranium production (non-restoration) (m3) | 7.0 × 102 | 2.1 × 107 | 4.1 × 107 | 1.7 × 107 | 6.4 × 106 |
| Water disposed during restoration 3 (m3) | 1.5 × 103 | 4.6 × 107 | 9.1 × 107 | 3.7 × 107 | 1.4 × 107 |
| Radon Emitted (Bq) | 1.1 × 1011 | 3.2 × 1015 | 6.3 × 1015 | 2.5 × 1015 | 9.6 × 1014 |
| Houston Embayment | Historical Factor 2 (per t U3O8) | Mean | 10th Percentile | 50th percentile | 90th percentile |
| Indicated amount of undiscovered U3O8 (t) associated with stated percentile of probability distribution 1 | - | 3.2 × 103 | 7.3 × 103 | 2.4 × 103 | 1.7 × 102 |
| Mine Area (m2) | 1.8 × 103 | 5.7 × 106 | 1.3 × 107 | 4.3 × 106 | 3.0 × 105 |
| Min. Affected Aquifer Volume 3 (m3) | 6.6 × 102 | 2.1 × 106 | 4.8 × 106 | 1.6 × 106 | 1.1 × 105 |
| Mine Pore Volume 3 (m3) | 1.9 × 102 | 6.2 × 105 | 1.4 × 106 | 4.7 × 105 | 3.3 × 104 |
| Water pumped during uranium production (m3) | 3.5 × 104 | 1.1 × 108 | 2.6 × 108 | 8.5 × 107 | 5.9 × 106 |
| Water extracted during restoration 3 (m3) | 4.4 × 103 | 1.4 × 107 | 3.2 × 107 | 1.1 × 107 | 7.4 × 105 |
| Total Water disposed (m3) | 1.8 × 103 | 5.7 × 106 | 1.3 × 107 | 4.3 × 106 | 3.0 × 105 |
| Water disposed during uranium production (non-restoration) (m3) | 7.0 × 102 | 2.2 × 106 | 5.1 × 106 | 1.7 × 106 | 1.2 × 105 |
| Water disposed during restoration 3 (m3) | 1.5 × 103 | 4.9 × 106 | 1.1 × 107 | 3.7 × 106 | 2.6 × 105 |
| Radon Emitted (Bq) | 1.1 × 1011 | 3.4 × 1014 | 7.7 × 1014 | 2.5 × 1014 | 1.8 × 1013 |
| Hydrogeologic Unit | Geologic Unit | Lithology | Relative Thickness (m) 1 | Maximum Thickness (m) 1 |
|---|---|---|---|---|
| Alluvial | Alluvial deposits | sands with silts and clays | 0–90 2 | unknown 2 |
| Chicot | Beaumont Formation | clays, silts, and sands | 25–195 3 | 436 3 |
| Chicot | Lissie Formation | reddish, orange, and grey fine- to coarse-grained and crossbedded sands | 40–190 | 263 |
| Chicot | Willis Sand | reddish, coarse and gravelly sands | 50–165 | 286 |
| Evangeline | Goliad Sand | medium to coarse unconsolidated sands | 65–670 | 1328 |
| Evangeline | Lagarto Clay (upper part) | fine to coarse unconsolidated sands and clays | 85–245 | 486 |
| Environmental Condition | Min | Max | Range | Mean | Std. Dev. | Median |
|---|---|---|---|---|---|---|
| Effective Recharge (m/a) 1 | ||||||
| Houston Embayment | ||||||
| Environmental Condition 2 | 0 | 0.3 | 0.3 | 0.09 | 0.07 | 0.099 |
| Environmental Condition 3 | 0 | 0.48 | 0.48 | 0.03 | 0.07 | 0 |
| Environmental Condition 7 | 0 | 0 | 0 | 0 | 0 | 0 |
| Environmental Condition 10 | 0 | 0.27 | 0.27 | 0.08 | 0.08 | 0.076 |
| Environmental Condition 11 | 0 | 0.53 | 0.53 | 0.04 | 0.09 | 0 |
| Rio Grande Embayment | ||||||
| Environmental Condition 2 | 0 | 0.04 | 0.04 | 0 | 0.01 | 0 |
| Environmental Condition 3 | 0 | 0.32 | 0.32 | 0.01 | 0.02 | 0 |
| Environmental Condition 4 | 0 | 0.04 | 0.04 | 0 | 0.01 | 0 |
| Environmental Condition 7 | 0 | 0.16 | 0.16 | 0.01 | 0.02 | 0 |
| Environmental Condition 11 | 0 | 0.09 | 0.09 | 0 | 0 | 0 |
| R factor 1 | ||||||
| Houston Embayment | ||||||
| Environmental Condition 2 | 350 | 430 | 80 | 400 | 27 | 400 |
| Environmental Condition 3 | 300 | 400 | 100 | 344 | 14 | 350 |
| Environmental Condition 4 | 330 | 350 | 20 | 338 | 10 | 330 |
| Environmental Condition 7 | 300 | 300 | 0 | 300 | 0 | 300 |
| Environmental Condition 10 | 430 | 430 | 0 | 430 | 0 | 430 |
| Rio Grande Embayment | ||||||
| Environmental Condition 2 | 300 | 300 | 0 | 300 | 0 | 300 |
| Environmental Condition 3 | 260 | 300 | 40 | 285 | 12 | 280 |
| Environmental Condition 4 | 270 | 300 | 30 | 279 | 13 | 270 |
| Environmental Condition 7 | 260 | 300 | 40 | 277 | 11 | 280 |
| Environmental Condition 8 | 260 | 260 | 0 | 260 | 0 | 260 |
| Percentage of Days Meeting the Criteria for Air Stagnation During the 10-year Period from 2017–2016 | ||||||
| Houston (HE) | 16 | 27 | 11 | 18 | 1.2 | 18 |
| Rio Grande (RE) | 18 | 39 | 22 | 24 | 4.4 | 23 |
| Equivalent Hydraulic Conductivity (m/d) 1 | ||||||
| Houston Embayment | ||||||
| Environmental Condition 2 | 0.0 | 8.7 | 8.7 | 4.1 | 2.3 | 3.9 |
| Environmental Condition 3 | 0.0 | 15.2 | 15.2 | 4.4 | 1.8 | 4.3 |
| Environmental Condition 7 | 3.5 | 4.6 | 1.1 | 4.0 | 0.3 | 3.9 |
| Environmental Condition 10 | 1.7 | 6.9 | 5.3 | 4.3 | 1.5 | 4.2 |
| Environmental Condition 11 | 1.1 | 11.0 | 10.0 | 4.4 | 1.7 | 4.0 |
| Rio Grande Embayment | ||||||
| Environmental Condition 2 | 0.6 | 8.8 | 8.2 | 4.7 | 3.1 | 2.6 |
| Environmental Condition 3 | 0.0 | 8.7 | 8.7 | 2.5 | 2.5 | 1.4 |
| Environmental Condition 4 | 0.3 | 1.4 | 1.1 | 0.7 | 0.4 | 0.7 |
| Environmental Condition 7 | 0.0 | 7.2 | 7.2 | 3.0 | 2.0 | 2.1 |
Publisher’s Note: MDPI stays neutral with regard to jurisdictional claims in published maps and institutional affiliations. |
© 2022 by the authors. Licensee MDPI, Basel, Switzerland. This article is an open access article distributed under the terms and conditions of the Creative Commons Attribution (CC BY) license (https://creativecommons.org/licenses/by/4.0/).
Share and Cite
Gallegos, T.J.; Stengel, V.G.; Walton-Day, K.; Blake, J.; Teeple, A.; Humberson, D.; Cahan, S.; Yager, D.B.; Becher, K.D. A Novel Method for Conducting a Geoenvironmental Assessment of Undiscovered ISR-Amenable Uranium Resources: Proof-of-Concept in the Texas Coastal Plain. Minerals 2022, 12, 747. https://doi.org/10.3390/min12060747
Gallegos TJ, Stengel VG, Walton-Day K, Blake J, Teeple A, Humberson D, Cahan S, Yager DB, Becher KD. A Novel Method for Conducting a Geoenvironmental Assessment of Undiscovered ISR-Amenable Uranium Resources: Proof-of-Concept in the Texas Coastal Plain. Minerals. 2022; 12(6):747. https://doi.org/10.3390/min12060747
Chicago/Turabian StyleGallegos, Tanya J., Victoria G. Stengel, Katie Walton-Day, Johanna Blake, Andrew Teeple, Delbert Humberson, Steven Cahan, Douglas B. Yager, and Kent D. Becher. 2022. "A Novel Method for Conducting a Geoenvironmental Assessment of Undiscovered ISR-Amenable Uranium Resources: Proof-of-Concept in the Texas Coastal Plain" Minerals 12, no. 6: 747. https://doi.org/10.3390/min12060747
APA StyleGallegos, T. J., Stengel, V. G., Walton-Day, K., Blake, J., Teeple, A., Humberson, D., Cahan, S., Yager, D. B., & Becher, K. D. (2022). A Novel Method for Conducting a Geoenvironmental Assessment of Undiscovered ISR-Amenable Uranium Resources: Proof-of-Concept in the Texas Coastal Plain. Minerals, 12(6), 747. https://doi.org/10.3390/min12060747

