A 
          
         -Symmetric Dual-Core System with the Sine-Gordon Nonlinearity and Derivative Coupling            
            
            
            
            
            
Abstract
:1. Introduction
2. The Model
2.1. The Coupled Sine-Gordon System
2.2. Conditions for the Stability of the Flat States
2.3. The Small-Amplitude Limit: Coupled NLS Equations
3. Analytical Results for Kink-Kink and Kink-Anti-Kink Complexes
3.1. Stationary Equations
3.2. Exact KK and KA Solutions for
3.3. Perturbative Solutions for Small β
4. Numerical Results for Kink-Kink and Kink-Anti-Kink Complexes
4.1. Stationary KK and KA Solutions and Stability Equations
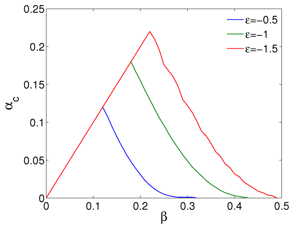
4.2. Instability of the KK and KA Complexes at
4.3. Stable KK and KA Complexes at
5. Conclusions
Acknowledgments
Author Contributions
Conflicts of Interest
References
- Malomed, B.A.; Winful, H.G. Stable solitons in two-component active systems. Phys. Rev. E 1996, 53, 5365–5368. [Google Scholar] [CrossRef]
 - Atai, J.; Malomed, B.A. Stability and interactions of solitons in two-component active systems. Phys. Rev. E 1996, 54, 4371–4374. [Google Scholar] [CrossRef]
 - Malomed, B.A. Solitary pulses in linearly coupled Ginzburg-Landau equations. Chaos 2007, 17, 037117. [Google Scholar] [CrossRef] [PubMed]
 - Marini, A.; Skryabin, D.V.; Malomed, B.A. Stable spatial plasmon solitons in a dielectric-metal-dielectric geometry with gain and loss. Opt. Exp. 2011, 19, 6616–6622. [Google Scholar] [CrossRef] [PubMed]
 - Milián, C.; Ceballos-Herrera, D.E.; Skryabin, D.V.; Ferrando, A. Soliton-plasmon resonances as Maxwell nonlinear bound states. Opt. Lett. 2012, 37, 4221–4223. [Google Scholar] [CrossRef] [PubMed]
 - Xue, Y.; Ye, F.; Mihalache, D.; Panoiu, N.C.; Chen, X. Plasmonic lattice solitons beyond the coupled-mode theory. Laser Phot. Rev. 2014, 8, L52–L57. [Google Scholar] [CrossRef]
 - Paulau, P.V.; Gomila, D.; Colet, P.; Loiko, N.A.; Rosanov, N.N.; Ackemann, T.; Firth, W.J. Vortex solitons in lasers with feedback. Opt. Exp. 2010, 18, 8859–8866. [Google Scholar] [CrossRef] [PubMed]
 - Paulau, P.V.; Gomila, D.; Colet, P.; Malomed, B.A.; Firth, W.J. From one- to two-dimensional solitons in the Ginzburg-Landau model of lasers with frequency-selective feedback. Phys. Rev. E 2011, 84, 036213. [Google Scholar] [CrossRef] [PubMed]
 - Atai, J.; Malomed, B.A. Exact stable pulses in asymmetric linearly coupled Ginzburg-Landau equations. Phys. Lett. A 1998, 246, 412–422. [Google Scholar] [CrossRef]
 - Malomed, B.A. Evolution of nonsoliton and “quasi-classical” wavetrains in nonlinear Schrödinger and Korteweg-de Vries equations with dissipative perturbations. Physica D 1987, 29, 155–172. [Google Scholar] [CrossRef]
 - Fauve, S.; Thual, O. Solitary waves generated by subcritical instabilities in dissipative systems. Phys. Rev. Lett. 1990, 64, 282–285. [Google Scholar] [CrossRef] [PubMed]
 - Barashenkov, I.V.; Alexeeva, N.V.; Zemlyanaya, E.V. Two- and Three-Dimensional Oscillons in Nonlinear Faraday Resonance. Phys. Rev. Lett. 2002, 89, 104101. [Google Scholar] [CrossRef] [PubMed]
 - Hasegawa, A.; Kodama, Y. Solitons in Optical Communications; Clarendon Press: Oxford, UK, 1995. [Google Scholar]
 - Kivshar, Y.S.; Agrawal, G.P. Optical Solitons: From Fibers to Photonic Crystals; Academic Press: San Diego, CA, USA, 2003. [Google Scholar]
 - Bender, C.M.; Boettcher, S. Real Spectra in Non-Hermitian Hamiltonians Having PT Symmetry. Phys. Rev. Lett. 1998, 80, 5243–5246. [Google Scholar] [CrossRef]
 - Bender, C.M.; Brody, D.C.; Jones, H.F. Complex Extension of Quantum Mechanics. Phys. Rev. Lett. 2002, 89, 270401. [Google Scholar] [CrossRef] [PubMed]
 - Bender, C.M. Making sense of non-Hermitian Hamiltonians. Rep. Prog. Phys. 2007, 70, 947–1018. [Google Scholar] [CrossRef]
 - Ruschhaupt, A.; Delgado, F.; Muga, J.G. Physical realization of PT-symmetric potential scattering in a planar slab waveguide. J. Phys. A: Math. Gen. 2005, 38, L171–L175. [Google Scholar] [CrossRef]
 - El-Ganainy, R.; Makris, K.G.; Christodoulides, D.N.; Musslimani, Z.H. Theory of coupled optical PT-symmetric structures. Opt. Lett. 2007, 32, 2632–2634. [Google Scholar] [CrossRef] [PubMed]
 - Berry, M.V. Optical lattices with PT symmetry are not transparent. J. Phys. A: Math. Theor. 2008, 41, 244007–244013. [Google Scholar] [CrossRef]
 - Klaiman, S.; Günther, U.; Moiseyev, N. Visualization of Branch Points in PT-Symmetric Waveguides. Phys. Rev. Lett. 2008, 101, 080402. [Google Scholar] [CrossRef] [PubMed]
 - Longhi, S. Bloch Oscillations in Complex Crystals with PT Symmetry. Phys. Rev. Lett. 2009, 103, 123601:1–123601:4. [Google Scholar] [CrossRef] [PubMed]
 - Li, K.; Kevrekidis, P.G. PT-symmetric oligomers: Analytical solutions, linear stability, and nonlinear dynamics. Phys. Rev. E 2011, 83, 066608. [Google Scholar] [CrossRef] [PubMed]
 - Ramezani, H.; Christodoulides, D.N.; Kovanis, V.; Vitebskiy, I.; Kottos, T. PT-Symmetric Talbot Effects. Phys. Rev. Lett. 2012, 109, 033902. [Google Scholar] [CrossRef] [PubMed]
 - Guo, A.; Salamo, G.J.; Duchesne, D.; Morandotti, R.; Volatier-Ravat, M.; Aimez, V.; Siviloglou, G.A.; Christodoulides, D.N. Observation of PT-Symmetry Breaking in Complex Optical Potentials. Phys. Rev. Lett. 2009, 103, 093902. [Google Scholar] [CrossRef] [PubMed]
 - Rüter, C.E.; Makris, K.G.; El-Ganainy, R.; Christodoulides, D.N.; Segev, M.; Kip, D. Observation of parity-time symmetry in optics. Nat. Phys. 2010, 6, 192–195. [Google Scholar] [CrossRef]
 - Regensburger, A.; Bersch, C.; Miri, M.-A.; Onishchukov, G.; Christodoulides, D.N.; Peschel, U. Parity-time synthetic photonic lattices. Nature 2012, 488, 167–171. [Google Scholar] [CrossRef] [PubMed]
 - Wimmer, M.; Regensburger, A.; Miri, M.-A.; Bersch, C.; Christodoulides, D.N.; Peschel, U. Observation of optical solitons in PT-symmetric lattices. Nat. Commun. 2015, 6, 7782. [Google Scholar] [CrossRef] [PubMed]
 - Suchkov, S.V.; Sukhorukov, A.A.; Huang, J.; Dmitriev, S.V.; Lee, C.; Kivshar, Y.S. Nonlinear switching and solitons in PT-symmetric photonic systems. Laser Photonics Rev. 2016, 1–37. [Google Scholar] [CrossRef]
 - Konotop, V.V.; Yang, J.; Zezyulin, D.A. Nonlinear waves in PT-symmetric systems. 2016; arXiv:1603.06826. [Google Scholar]
 - Musslimani, Z.H.; Makris, K.G.; El-Ganainy, R.; Christodoulides, D.N. Optical Solitons in PT Periodic Potentials. Phys. Rev. Lett. 2008, 100, 030402. [Google Scholar] [CrossRef] [PubMed]
 - Abdullaev, F.K.; Kartashov, Y.V.; Konotop, V.V.; Zezyulin, D.A. Solitons in PT-symmetric nonlinear lattices. Phys. Rev. A 2011, 83, 041805(R). [Google Scholar] [CrossRef]
 - Zhu, X.; Wang, H.; Zheng, L.-X.; Li, H.; He, Y.-J. Gap solitons in parity-time complex periodic optical lattices with the real part of superlattices. Opt. Lett. 2011, 36, 2680–2682. [Google Scholar] [CrossRef] [PubMed]
 - Zeng, J.; Lan, Y. Two-dimensional solitons in PT linear lattice potentials. Phys. Rev. E 2012, 85, 047601. [Google Scholar] [CrossRef] [PubMed]
 - Miri, M.-A.; Aceves, A.B.; Kottos, T.; Kovanis, V.; Christodoulides, D.N. Bragg solitons in nonlinear PT-symmetric periodic potentials. Phys. Rev. A 2012, 86, 033801. [Google Scholar] [CrossRef]
 - He, Y.; Zhu, X.; Mihalache, D.; Liu, J.; Chen, Z. Solitons in PT-symmetric optical lattices with spatially periodic modulation of nonlinearity. Opt. Commun. 2012, 285, 3320–3324. [Google Scholar] [CrossRef]
 - Li, C.; Liu, H.; Dong, L. Multi-stable solitons in PT-symmetric optical lattices. Opt. Exp. 2012, 20, 16823–16831. [Google Scholar]
 - Khare, A.; Al-Marzoug, S.M.; Bahlouli, H. Solitons in PT-symmetric potential with competing nonlinearity. Phys. Lett. A 2012, 376, 2880–2886. [Google Scholar] [CrossRef]
 - Zezyulin, D.A.; Kartashov, Y.V.; Konotop, V.V. Stability of solitons in PT-symmetric nonlinear potentials. EPL 2011, 96, 64003. [Google Scholar] [CrossRef]
 - Nixon, S.; Ge, L.; Yang, J. Stability analysis for solitons in PT-symmetric optical lattices. Phys. Rev. A 2012, 85, 023822. [Google Scholar] [CrossRef]
 - Lien, J.-Y.; Chen, Y.-N.; Ishida, N.; Chen, H.-B.; Hwang, C.-C.; Nori, F. Multistability and condensation of exciton-polaritons below threshold. Phys. Rev. B 2015, 91, 024511. [Google Scholar] [CrossRef]
 - Driben, R.; Malomed, B.A. Stability of solitons in parity-time-symmetric couplers. Opt. Lett. 2011, 36, 4323–4325. [Google Scholar] [CrossRef] [PubMed]
 - Driben, R.; Malomed, B.A. Stabilization of solitons in PT models with supersymmetry by periodic management. EPL 2011, 96, 51001. [Google Scholar] [CrossRef]
 - Alexeeva, N.V.; Barashenkov, I.V.; Sukhorukov, A.A.; Kivshar, Y.S. Optical solitons in PT-symmetric nonlinear couplers with gain and loss. Phys. Rev. A 2012, 85, 063837. [Google Scholar] [CrossRef]
 - Barashenkov, I.V.; Suchkov, S.V.; Sukhorukov, A.A.; Dmitriev, S.V.; Kivshar, Y.S. Breathers in PT-symmetric optical couplers. Phys. Rev. A 2012, 86, 053809. [Google Scholar] [CrossRef]
 - Barashenkov, I.V.; Jackson, G.S.; Flach, S. Blow-up regimes in the PT-symmetric coupler and the actively coupled dimer. Phys. Rev. A 2013, 88, 053817. [Google Scholar] [CrossRef]
 - Suchkov, S.V.; Dmitriev, S.V.; Sukhorukov, A.A.; Barashenkov, I.V.; Andriyanova, E.R.; Dadgetdinova, K.M.; Kivshar, Y.S. Phase sensitivity of light dynamics in PT-symmetric couplers. Appl. Phys. A: Mat. Sci. Process. 2014, 115, 443–447. [Google Scholar] [CrossRef]
 - Driben, R.; Malomed, B.A. Dynamics of higher-order solitons in regular and PT-symmetric nonlinear couplers. EPL 2012, 99, 54001. [Google Scholar] [CrossRef]
 - Li, P.; Li, L.; Malomed, B.A. Multisoliton Newton’s cradles and supersolitons in regular and parity-time-symmetric nonlinear couplers. Phys. Rev. E 2014, 89, 062926. [Google Scholar] [CrossRef] [PubMed]
 - Čtyroký, J.; Kuzmiak, V.; Eyderman, S. Waveguide structures with antisymmetric gain/loss profile. Opt. Exp. 2010, 18, 21585. [Google Scholar] [CrossRef] [PubMed]
 - Alexeeva, N.V.; Barashenkov, I.V.; Rayanov, K.; Flach, S. Actively coupled optical waveguides. Phys. Rev. A 2014, 89, 013848. [Google Scholar] [CrossRef]
 - Savoia, S.; Castaldi, G.; Galdi, V.; Alú, A.; Engheta, N. Tunneling of obliquely incident waves through PT-symmetric epsilon-near-zero bilayers. Phys. Rev. B 2014, 89, 085105. [Google Scholar] [CrossRef]
 - Dana, B.; Bahabad, A.; Malomed, B.A. CP symmetry in optical systems. Phys. Rev. A 2015, 91, 043808. [Google Scholar] [CrossRef]
 - Demirkaya, A.; Frantzeskakis, D.J.; Kevrekidis, P.G.; Saxena, A.; Stefanov, A. Effects of parity-time symmetry in nonlinear Klein-Gordon models and their stationary kinks. Phys. Rev. E 2013, 88, 023203. [Google Scholar] [CrossRef] [PubMed]
 - Demirkaya, A.; Kapitula, T.; Kevrekidis, P.G.; Stanislavova, M.; Stefanov, A. On the Spectral Stability of Kinks in Some PT-Symmetric Variants of the Classical Klein-Gordon Field Theories. Stud. Appl. Math. 2014, 133, 298–317. [Google Scholar] [CrossRef]
 - Lu, N.; Kevrekidis, P.G.; Cuevas-Maraver, J. PT-symmetric sine-Gordon breathers. J. Phys. A: Math. Theor. 2014, 47, 455101. [Google Scholar] [CrossRef]
 - Moreira, F.C.; Konotop, V.V.; Malomed, B.A. Solitons in PT-symmetric periodic systems with the quadratic nonlinearity. Phys. Rev. A 2013, 87, 013832. [Google Scholar] [CrossRef]
 - Li, K.; Zezyulin, D.A.; Kevrekidis, P.G.; Konotop, V.V.; Abdullaev, F.K. PT-symmetric coupler with χ(2) nonlinearity. Phys. Rev. A 2013, 88, 053820. [Google Scholar] [CrossRef]
 - Antonosyan, D.A.; Solntsev, A.S.; Sukhorukov, A.A. Parity-time anti-symmetric parametric amplifier. Opt. Lett. 2015, 40, 4575–4578. [Google Scholar] [CrossRef] [PubMed]
 - Scott, A. The development of nonlinear science. Riv. Nuovo Cim. 2004, 27, 1–115. [Google Scholar] [CrossRef]
 - The Sine-Gordon Model and Its Applications: From Pendula and Josephson Junctions to Gravity and High-Energy Physics; Cuevas-Maraver, J.; Kevrekidis, P.G.; Williams, F. (Eds.) Springer: Heidelberg, Germany, 2014.
 - Braun, O.M.; Kivshar, Y.S.; Kosevich, A.M. Interaction between kinks in coupled chains of adatoms. J. Phys. C 1988, 21, 3881–3900. [Google Scholar] [CrossRef]
 - Braun, O.M.; Kivshar, Y.S. The Frenkel–Kontorova Model: Concepts, Methods, and Applications; Springer-Verlag: Berlin, Germany, 2004. [Google Scholar]
 - Josephson, B.D. Possible new effects in superconductive tunnelling. Phys. Lett. 1962, 1, 251–253. [Google Scholar] [CrossRef]
 - McLaughlin, D.W.; Scott, A.C. Perturbation analysis of fluxon dynamics. Phys. Rev. A 1978, 18, 1652–1680. [Google Scholar] [CrossRef]
 - Barone, A.; Paternó, G. Physics and Applications of the Josephson Effect; John Wiley & Sons: New York, NY, USA, 1982. [Google Scholar]
 - Ustinov, A.V. Solitons in Josephson junctions. Physica D 1998, 123, 315–329. [Google Scholar] [CrossRef]
 - Lamb, G.L., Jr. Analytical Descriptions of Ultrashort Optical Pulse Propagation in a Resonant Medium. Rev. Mod. Phys. 1971, 43, 99–124. [Google Scholar] [CrossRef]
 - Bar’yakhtar, V.G.; Ivanov, B.A.; Chetkin, M.V. Dynamics of domain boundaries in weak ferromagnets. Sov. Phys. Uspekhi 1985, 28, 564. [Google Scholar]
 - Pouget, J.; Maugin, G.A. Solitons and electroacoustic interactions in ferroelectric-crystals. I. Single solitons and domain-walls. Phys. Rev. B 1984, 30, 5306–5325. [Google Scholar] [CrossRef]
 - Pouget, J.; Maugin, G.A. Solitons and electroacoustic interactions in ferroelectric-crystals. II. Interactions of solitons and radiations. Phys. Rev. B, 1985, 31, 4633–4649. [Google Scholar] [CrossRef]
 - Coleman, S. Quantum sine-Gordon equation as the massive Thirring model. Phys. Rev. D 1975, 11, 2088–2097. [Google Scholar] [CrossRef]
 - Faddeev, L.D.; Korepin, V.E. Quantum theory of solitons. Phys. Rep. 1978, 42, 1–87. [Google Scholar] [CrossRef]
 - Rajaraman, R. Solitons and Instantons; North Holland: Amsterdam, The Netherland, 1982. [Google Scholar]
 - Gogolin, A.O.; Nersesyan, A.A.; Tsvelik, A.M. Bosonization and Strongly Correlated Systems; Cambridge University Press: Cambridge, UK, 2004. [Google Scholar]
 - Kivshar, Y.S.; Malomed, B.A. Dynamics of solitons in nearly integrable systems. Rev. Mod. Phys. 1989, 61, 763–915. [Google Scholar] [CrossRef]
 - Mineev, M.V.; Mkrtchyan, G.S.; Shmidt, V.V. On some effects in a system of 2 interacting Josephson-junctions. J. Low Temp. Phys. 1981, 45, 497–505. [Google Scholar] [CrossRef]
 - Volkov, A.F. Solitons in Josephson superlattices. JETP Lett. 1987, 45, 376–379. [Google Scholar]
 - Kivshar, Y.S.; Malomed, B.A. Dynamics of fluxons in a system of coupled Josephson junctions. Phys. Rev. B 1988, 37, 9325. [Google Scholar] [CrossRef]
 - Ustinov, A.V.; Kohlstedt, H.; Cirillo, M.; Pedersen, N.F.; Hallimanns, G.; Heident, G. Coupled fluxon modes in stacked Nb/AlOx/Nb long Josephson junctions. Phys. Rev. B 1993, 48, 10614. [Google Scholar] [CrossRef]
 - Sakai, S.; Ustinov, A.V.; Kohlstedt, H.; Petraglia, A.; Pedersen, N.F. Theory and experiment on electromagnetic-wave-propagation velocities in stacked superconducting tunnel structures. Phys. Rev. B 1994, 50, 12905. [Google Scholar] [CrossRef]
 - Savel’ev, S.; Yampol’skii, V.A.; Rakhmanov, A.L.; Nori, F. Terahertz Josephson plasma waves in layered superconductors: spectrum, generation, nonlinear and quantum phenomena. Rep. Progr. Phys. 2010, 73, 026501. [Google Scholar] [CrossRef]
 - Yukon, S.P.; Malomed, B.A. Fluxons in a triangular set of coupled long Josephson junctions. J. Math. Phys. 2015, 56, 091509. [Google Scholar] [CrossRef]
 - Kleiner, R.; üller, P.M. Intrinsic Josephson effects in high-Tc superconductors. Phys. Rev. B 1994, 49, 1327. [Google Scholar] [CrossRef]
 - Takeno, S.; Homma, S. A sine-lattice (sine-form discrete sine-Gordon) equation–One- and two-kink solutions and physical models. J. Phys. Soc. Jpn. 1986, 55, 65–75. [Google Scholar] [CrossRef]
 - Takeno, S.; Homma, S. Sine-lattice II. Nearly integrable soliton properties of π-kinks and sonic π-kinks. J. Phys Soc. Jpn. 1986, 55, 2547–2561. [Google Scholar] [CrossRef]
 - Takeno, S.; Homma, S. Sine-lattice equation. III. Nearly integrable kinks with arbitrary kink amplitude. J. Phys. Soc. Jpn. 1986, 56, 3480–3490. [Google Scholar]
 - Takeno, S.; Homma, S. Sine-lattice equation. IV. Energy and the ideal gas phenomenology of kinks. J. Phys. Soc. Jpn. 1991, 60, 1931–1938. [Google Scholar]
 - Takeno, S.; Homma, S. Topological solitons and modulated structure of bases in DNA double helices-A dynamic plane-rotator model. Prog. Theor. Phys. 1983, 70, 308–311. [Google Scholar] [CrossRef]
 - Braun, O.M.; Valkering, T.P.; van Opheusden, J.H.J.; Zandvliet, H.J.W. Substrate-induced pairing of Si ad-dimers on the Si(100) surface. Surface Sci. 1997, 384, 129–135. [Google Scholar] [CrossRef]
 - Bylinskii, A.; Gangloff, D.; Vuletić, V. Tuning friction atom-by-atom in an ion-crystal simulator. Science 2015, 348, 1115–1118. [Google Scholar] [CrossRef] [PubMed]
 - Yan, H.; Li, X.; Chandra, B.; Tulevski, G.; Wu, Y.; Freitag, M.; Zhu, W.; Avouris, P.; Xia, F. Tunable infrared plasmonic devices using graphene/insulator stacks. Nat. Nanotechnol. 2012, 7, 330–334. [Google Scholar] [CrossRef] [PubMed]
 - Vesseur, E.J.R.; Coenen, T.; Caglayan, H.; Engheta, N.; Polman, A. Experimental Verification of n = 0 Structures for Visible Light. Phys. Rev. Lett. 2013, 110, 013902. [Google Scholar] [CrossRef] [PubMed]
 - Chiang, K.S. Intermodal dispersion in two-core optical fibers. Opt. Lett. 1995, 20, 997–999. [Google Scholar] [CrossRef] [PubMed]
 - Chiang, K.S. Propagation of short optical pulses in directional couplers with Kerr nonlinearity. J. Opt. Soc. Am. B 1997, 14, 1437–1443. [Google Scholar] [CrossRef]
 - Zettl, A. Sturm–Liouville Theory; American Mathematical Society: Providence, RI, USA, 2005. [Google Scholar]
 - Bullough, R.; Caudrey, P.; Gibbs, G. Solitons; Bullough, R.K., Caudrey, P.J., Eds.; Springer-Verlag: Berlin, Germany, 1980. [Google Scholar]
 - Cuevas-Maraver, J.; Kevrekidis, P.G.; Saxena, A. Solitary waves in a discrete nonlinear Dirac equation. J. Phys. A: Math. Theor. 2015, 48, 055204. [Google Scholar] [CrossRef]
 - Kevrekidis, P.G. Variational method for nonconservative field theories: Formulation and two PT-symmetric case examples. Phys. Rev. A 2014, 89, 010102(R). [Google Scholar] [CrossRef]
 










© 2016 by the authors; licensee MDPI, Basel, Switzerland. This article is an open access article distributed under the terms and conditions of the Creative Commons Attribution (CC-BY) license (http://creativecommons.org/licenses/by/4.0/).
Share and Cite
                    Cuevas-Maraver, J.;                     Malomed, B.A.;                     Kevrekidis, P.G.    
        A 
                                Cuevas-Maraver J,                                 Malomed BA,                                 Kevrekidis PG.        
                A 
                                Cuevas-Maraver, Jesús,                                 Boris A. Malomed,                                 and Panayotis G. Kevrekidis.        
                2016. "A 
                                Cuevas-Maraver, J.,                                 Malomed, B. A.,                                 & Kevrekidis, P. G.        
        
        (2016). A 
        
                                                
