Symmetric Hybrid Hessian Adaptive Trust-Region Incremental Harmonic Balance Method for Strongly Nonlinear Systems
Abstract
1. Introduction
2. Traditional Incremental Harmonic Balance Method
2.1. Incremental Harmonic Balance Procedure
2.2. Stability Assessment of the System
2.3. Arc-Length Continuation Technique
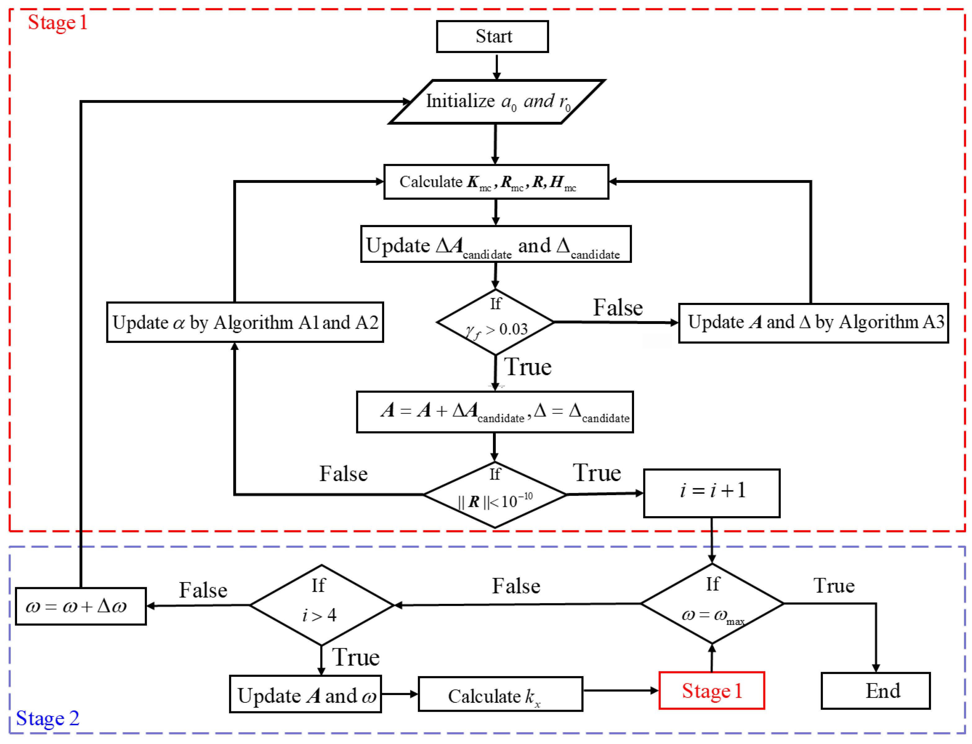
3. MHTR-IHB Method for Computing Periodic Responses
3.1. Introduction of the Newton Search Direction
3.2. Fast Fourier Transform (FFT)
3.3. Adaptive Adjustment of the Search Direction Within a Trust-Region Framework
4. Numerical Examples
4.1. Generalized van der Pol Oscillator Under Parametric Excitation
4.2. Axially Moving System

| Points | Total Iterations | Total Computation Time (s) | |
|---|---|---|---|
| IHB | 795 | 1908 | 3542 |
| MHTR-IHB | 678 | 1356 | 635 |

4.3. Periodic Response of a Composite Hysteretic–Duffing Oscillator
5. Conclusions
- Improved convergence robustness. The adaptive hybrid Hessian strategy enlarges the basin of convergence and reduces sensitivity to initial guesses. In the considered examples, the method converges to physically meaningful solutions even for large-residual initial conditions and in the vicinity of trivial solutions.
- Higher computational efficiency. The combination of an optimized iterative trajectory and FFT-based acceleration reduces both the number of iterations and the number of continuation points required for tracing frequency–response curves, while maintaining numerical accuracy.
- Capability for complex nonlinear behaviors. The proposed framework captures a wide spectrum of complex dynamical behaviors, including self-excitation, internal resonance, and hysteretic effects. It can track complete frequency–response curves, including stable and unstable periodic solutions, as well as multiple branches and jump phenomena.
Author Contributions
Funding
Data Availability Statement
Conflicts of Interest
Nomenclature
| Displacement vector | |
| Mass matrix | |
| Damping matrix | |
| Linear stiffness matrix | |
| Nonlinear stiffness matrix | |
| Nonlinear force vector | |
| External excitation force vector | |
| Excitation frequency. | |
| Vector of harmonic coefficients | |
| Unbalanced-force residual of the system | |
| Error matrix | |
| Jacobian matrix | |
| Frequency matrix | |
| Gradient vector | |
| Hybrid Hessian matrix (bold) | |
| Transition matrix | |
| Time | |
| Dimensionless time | |
| Harmonic truncation order | |
| Number of sampling points for FFT | |
| Arc length | |
| Mixing parameter for the hybrid Hessian | |
| Trust-region radius | |
| Stagnation parameter | |
| IHB | Incremental Harmonic Balance |
| MHTR-IHB | Proposed method (Hybrid Hessian Trust-Region IHB) |
| FFT | Fast Fourier Transform |
| GN | Gauss–Newton direction |
| NR | Newton–Raphson direction |
| RK | Runge–Kutta method |
| TR-IHB | Trust-Region IHB |
Appendix A
| Algorithm A1: Determination of search-direction bias |
![]() |
| Algorithm A2: Update strategy for |
![]() |
| Algorithm A3: Radius update and jump–backtracking strategy in the trust-region algorithm |
![]() |
References
- Shi, Z.; Li, S. Nonlinear dynamics of hypoid gear with coupled dynamic mesh stiffness. Mech. Mach. Theory 2022, 168, 17–35. [Google Scholar] [CrossRef]
- Wang, H.; Zhang, T.; Liu, G.; Wu, L. System-structure coupling dynamic analysis of planetary gears. Math. Probl. Eng. 2015, 2015, 10–25. [Google Scholar] [CrossRef]
- Sousa, M.; Paglione, P.; Silva, R.G.A.; Cardoso-Ribeiro, F.L.; Cunha, S.S., Jr. Mathematical model of one flexible transport category aircraft. Aircr. Eng. Aerosp. Technol. 2017, 89, 384–396. [Google Scholar] [CrossRef]
- Hu, H.; Xiong, Z. Comparison of two Lindstedt–Poincaré-type perturbation methods. J. Sound Vib. 2004, 278, 437–444. [Google Scholar] [CrossRef]
- Chen, S.; Huang, J.; Sze, K. Multidimensional Lindstedt–Poincaré method for nonlinear vibration of axially moving beams. J. Sound Vib. 2007, 306, 1–11. [Google Scholar] [CrossRef]
- Jiang, L.; Li, M. Model reduction for nonlinear multiscale parabolic problems using dynamic mode decomposition. Int. J. Numer. Methods Eng. 2020, 121, 3680–3701. [Google Scholar] [CrossRef]
- Odièvre, D.; Boucard, P.-A.; Gatuingt, F. A parallel, multiscale domain decomposition method for the transient dynamic analysis of assemblies with friction. Comput. Methods Appl. Mech. Eng. 2010, 199, 1297–1306. [Google Scholar] [CrossRef]
- Tahmasian, S. Dynamic analysis and optimal control of drag-based vibratory systems using averaging. Nonlinear Dyn. 2021, 104, 2201–2217. [Google Scholar] [CrossRef]
- Ge, G.; Li, Z.; Gao, Q.; Duan, J. A stochastic averaging method on the strongly nonlinear Duffing–Rayleigh oscillator under Gaussian colored noise excitation. J. Vibroeng. 2016, 18, 4766–4775. [Google Scholar] [CrossRef]
- Lunk, C.; Simeon, B. Runge–Kutta–Nyström methods with maximized stability domain in structural dynamics. Appl. Numer. Math. 2005, 53, 373–389. [Google Scholar] [CrossRef]
- Figueroa, A.; Jackiewicz, Z.; Löhner, R. Explicit two-step Runge–Kutta methods for computational fluid dynamics solvers. Int. J. Numer. Methods Fluids 2021, 93, 429–444. [Google Scholar] [CrossRef]
- Ma, S.; Chen, M.; Skelton, R.E. Tensegrity system dynamics based on finite element method. Compos. Struct. 2022, 280, 142–158. [Google Scholar] [CrossRef]
- Kumar, V.; Metha, R. Impact simulations using smoothed finite element method. Int. J. Comput. Methods 2013, 10, 12–30. [Google Scholar] [CrossRef]
- François, S.; Coulier, P.; Degrande, G. Finite element–boundary element coupling algorithms for transient elastodynamics. J. Eng. Anal. Bound. Elem. 2015, 55, 104–121. [Google Scholar] [CrossRef]
- Aimi, A.; Di Credico, G.; Gimperlein, H. Time domain boundary elements for elastodynamic contact. Comput. Methods Appl. Mech. Eng. 2023, 415, 116296. [Google Scholar] [CrossRef]
- Iu, V.P.; Cheung, Y.K.; Lau, S.L. Non-linear vibration analysis of multilayer beams by incremental finite elements, Part I: Theory and numerical formulation. J. Sound Vib. 1985, 100, 15–32. [Google Scholar] [CrossRef]
- Luo, Z.; Zhao, Y.-F.; Bian, Z.-F.; Wang, F. Influence of nonlinearity factors of rolling bearings on vibration characteristics of rotor system. J. Northeast. Univ. (Nat. Sci.) 2019, 40, 1131–1138. [Google Scholar]
- Huang, J.L.; Su, R.; Chen, S. Precise Hsu’s method for analyzing the stability of periodic solutions of multi-degrees-of-freedom systems with cubic nonlinearity. Comput. Struct. 2009, 87, 1624–1630. [Google Scholar] [CrossRef]
- Zhu, W.; Wu, S.; Wang, X.; Peng, Z. Harmonic balance method implementation of nonlinear dynamic characteristics for compound planetary gear sets. Nonlinear Dyn. 2015, 81, 1511–1522. [Google Scholar] [CrossRef]
- Ju, R.; Yang, S.M.; Ren, H.; Fan, W.; Ni, R.C.; Gu, P. Steady-state rotary periodic solutions of rigid and flexible mechanisms with large spatial rotations using the incremental harmonic balance method for differential-algebraic equations. J. Comput. Nonlinear Dyn. 2024, 19, 45–60. [Google Scholar] [CrossRef]
- Hui, Y.; Law, S.S.; Liu, M. Innovative approach with harmonic modes and finite element modeling for the nonlinear dynamic analysis of a suspension bridge. Nonlinear Dyn. 2023, 111, 4221–4236. [Google Scholar] [CrossRef]
- Pirmoradian, M.; Keshmiri, M.; Karimpour, H. Instability and resonance analysis of a beam subjected to moving mass loading via incremental harmonic balance method. J. Vibroeng. 2014, 16, 2779–2789. [Google Scholar]
- Cai, M.; Liu, J.; Li, J. Incremental harmonic balance method for airfoil flutter with multiple strong nonlinearities. Appl. Math. Mech.-Engl. Ed. 2006, 27, 953–958. [Google Scholar] [CrossRef]
- Ni, Y.; Zhang, W.; Lv, Y. A modified incremental harmonic balance method for 2-DOF airfoil aeroelastic systems with nonsmooth structural nonlinearities. Math. Probl. Eng. 2020, 2020, 41–50. [Google Scholar] [CrossRef]
- Ni, Y.; Liu, Y.; Zhang, W. Modified incremental harmonic balance for nonsmooth aeroelastic system. J. Ordnance Equip. Eng. 2019, 40, 224–230. [Google Scholar]
- Ju, R.; Fan, W.; Zhu, W.D. An efficient Galerkin averaging-incremental harmonic balance method based on the fast Fourier transform and tensor contraction. J. Vib. Acoust. 2020, 142, 53–68. [Google Scholar] [CrossRef]
- Li, Y.L.; Huang, J.L.; Zhu, W.D. A two-time-scale convergence-enhanced and efficient incremental harmonic balance method for solving quasi-periodic responses of nonlinear systems. Commun. Nonlinear Sci. Numer. Simul. 2026, 152, 51–60. [Google Scholar] [CrossRef]
- Hui, Y.; Law, S.S.; Zhu, W.D. Efficient algorithm for the dynamic analysis of large civil structures with a small number of nonlinear components. Mech. Syst. Signal Process. 2021, 152, 18–35. [Google Scholar] [CrossRef]
- Cheung, Y.K.; Chen, S.H.; Lau, S.L. Application of the incremental harmonic balance method to cubic non-linearity systems. J. Sound Vib. 1990, 140, 273–286. [Google Scholar] [CrossRef]
- Chen, Y.; Liu, J. Improving convergence of incremental harmonic balance method using homotopy analysis method. Acta Mech. Sin. 2009, 25, 707–712. [Google Scholar] [CrossRef]
- Zheng, Z.-C.; Lu, Z.-R.; Chen, Y.-M.; Liu, J.-K.; Liu, G. A modified incremental harmonic balance method combined with Tikhonov regularization for periodic motion of nonlinear system. J. Appl. Mech. 2022, 89, 2–24. [Google Scholar] [CrossRef]
- Li, Y.L.; Huang, J.L.; Zhu, W.D. An enhanced incremental harmonic balance method to improve the computational efficiency and convergence for systems with non-polynomial nonlinearities. Nonlinear Dyn. 2025, 113, 8265–8294. [Google Scholar] [CrossRef]
- Huang, J.; Zhang, B.; Chen, S. Two generalized incremental harmonic balance methods with optimization for iteration step. Chin. J. Theor. Appl. Mech. 2022, 54, 1353–1363. [Google Scholar]
- Chang, Z.; Hou, L.; Lin, R.; Jin, Y.; Chen, Y. A modified IHB method for nonlinear dynamic and thermal coupling analysis of rotor-bearing systems. Mech. Syst. Signal Process. 2023, 200, 28–45. [Google Scholar] [CrossRef]
- Sani, G.; Awrejcewicz, J.; Tabekoueng, Z. Modeling, analysis and control of parametrically coupled electromechanical oscillators. Mech. Mach. Theory 2024, 191, 21–38. [Google Scholar] [CrossRef]
- Huang, J.; Wang, T.; Zhu, W. An incremental harmonic balance method with two time-scales for quasi-periodic responses of a Van der Pol–Mathieu equation. Int. J. Non-Linear Mech. 2021, 135, 12–30. [Google Scholar] [CrossRef]
- Li, H.Y.; Li, J.; Liu, Y.J. Internal resonance of an axially moving unidirectional plate partially immersed in fluid under foundation displacement excitation. J. Sound Vib. 2015, 358, 124–141. [Google Scholar] [CrossRef]
- Wang, J.; Shen, X.; Liang, H. Coupling of nonlinear and scale effects in the vibration response of axially moving microbeams. Phys. Scr. 2025, 100, 23–36. [Google Scholar] [CrossRef]
- Liu, H.-R.; Liu, F.; Peng, R.-R.; Zhu, Y.; Hou, D.-X. Research on nonlinear vibration characteristics of strip rolling mill under work piece hysteretic deformation. J. Yanshan Univ. 2013, 37, 49–56. [Google Scholar]














| Method | Points | Total Iterations | Total Computation Time (s) | |
|---|---|---|---|---|
| IHB | 4 | 303 | 695 | 1312 |
| MHTR-IHB | 4 | 278 | 452 | 205 |
| IHB | 2 | 299 | 725 | 1405 |
| MHTR-IHB | 2 | 265 | 465 | 231 |
Disclaimer/Publisher’s Note: The statements, opinions and data contained in all publications are solely those of the individual author(s) and contributor(s) and not of MDPI and/or the editor(s). MDPI and/or the editor(s) disclaim responsibility for any injury to people or property resulting from any ideas, methods, instructions or products referred to in the content. |
© 2026 by the authors. Licensee MDPI, Basel, Switzerland. This article is an open access article distributed under the terms and conditions of the Creative Commons Attribution (CC BY) license.
Share and Cite
Zhou, W.; Liu, Z.; Li, H.; Xu, F. Symmetric Hybrid Hessian Adaptive Trust-Region Incremental Harmonic Balance Method for Strongly Nonlinear Systems. Symmetry 2026, 18, 459. https://doi.org/10.3390/sym18030459
Zhou W, Liu Z, Li H, Xu F. Symmetric Hybrid Hessian Adaptive Trust-Region Incremental Harmonic Balance Method for Strongly Nonlinear Systems. Symmetry. 2026; 18(3):459. https://doi.org/10.3390/sym18030459
Chicago/Turabian StyleZhou, Wentao, Zeliang Liu, Huijian Li, and Feng Xu. 2026. "Symmetric Hybrid Hessian Adaptive Trust-Region Incremental Harmonic Balance Method for Strongly Nonlinear Systems" Symmetry 18, no. 3: 459. https://doi.org/10.3390/sym18030459
APA StyleZhou, W., Liu, Z., Li, H., & Xu, F. (2026). Symmetric Hybrid Hessian Adaptive Trust-Region Incremental Harmonic Balance Method for Strongly Nonlinear Systems. Symmetry, 18(3), 459. https://doi.org/10.3390/sym18030459




