An Enhanced MOPSO Algorithm for Multi-Objective UAV Path Planning in Mountainous Environments
Abstract
1. Introduction
- Epsilon-dominance archive with crowding-distance pruning: By combining dominance with crowding distance, the archive maintains a diverse and convergent approximation of the Pareto front, reducing the risk of premature convergence.
- Adaptive parameter adjustment: Inertia weight and learning factors are updated dynamically during the optimization process, enabling the swarm to shift smoothly from global exploration to local refinement.
- Safety-repairable B-spline trajectory generation: Waypoints are interpolated by B-splines and adjusted through a repair mechanism that enforces clearance margins, altitude limits, and curvature smoothness, producing feasible and dynamically consistent UAV paths.
- Computational complexity analysis: A theoretical evaluation using Big-O notation is conducted to assess the asymptotic efficiency of the proposed EC-MOPSO. The analysis shows that it maintains the same computational order as standard MOPSO while achieving higher practical efficiency through dominance pruning and structured archive management.
2. Related Work and Problem Formulation
2.1. Overview of Related Work
2.2. Problem Formulation
2.2.1. Environment Modeling
2.2.2. UAV Path Optimization Model
- Altitude limits [31]: UAV altitude must remain within
- Terrain clearance [32]: UAV must fly above the terrain elevation plus a fixed safety margin
- Safe clearance [33]: UAV must satisfy a dynamic clearance requirement:where is the actual clearance and is the required clearance depending on speed and climb rate.
- Turning radius constraint [34]: The local turning radius must exceed the minimum value .
2.2.3. Objective Function Modeling
- Total path length ():here, denotes the waypoint, and is the total number of waypoints. The function represents the total Euclidean length of the flight path. Minimizing this objective ensures that the UAV follows a shorter and more efficient route.
- Flight time under constant velocity ():in this definition, is the UAV’s constant cruise velocity. The function reflects the total flight time of the trajectory, which is critical for rapid response in emergency missions.
- Energy consumption with penalties ():where denotes horizontal displacement, represents vertical displacement, are weighting coefficients for horizontal and vertical energy costs, Penalty is an additional term aggregating violations of flight constraints, such as altitude limits, terrain clearance, safe clearance and turning radius. This objective ensures that both energy efficiency and flight safety are simultaneously considered.
2.2.4. Constraint Modeling
- Altitude constraint:where and are the lower and upper altitude limits. This constraint guarantees that the UAV operates within the permissible flight envelope.
- Terrain clearance constraint:here, denotes the terrain elevation at horizontal position , and margin is a fixed safety buffer. This constraint ensures that the UAV always maintains a vertical clearance above the terrain surface.
- Safe clearance constraint (dynamic margin):where is the actual clearance, is the required dynamic clearance. is the minimum safe distance, and are safety coefficients, and is the UAV speed. This constraint adapts the required clearance to flight dynamics.
- Turning radius constraint:here, is the turning angle at waypoint , is gravitational acceleration, and is the minimum turning radius derived from the maximum bank angle . This constraint ensures that the UAV can physically execute the planned turns.
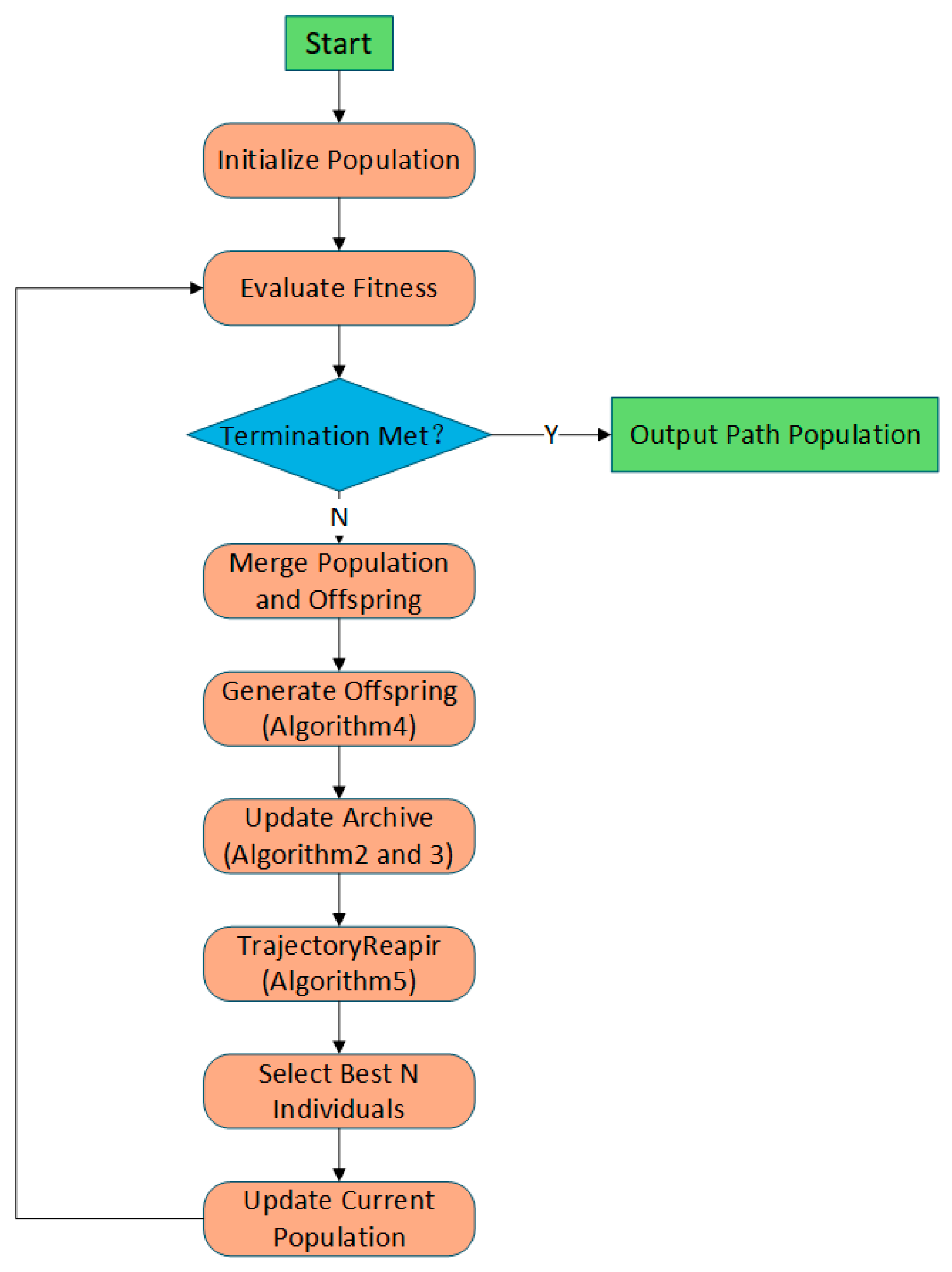
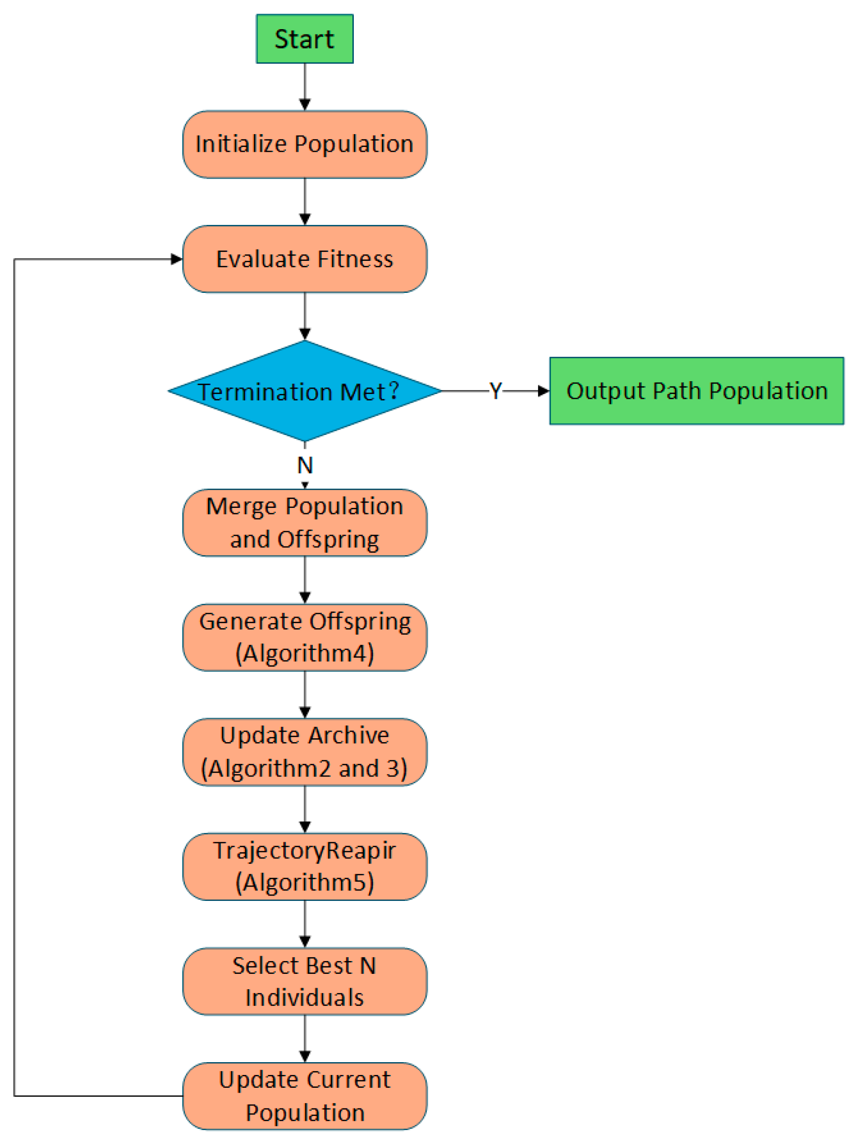
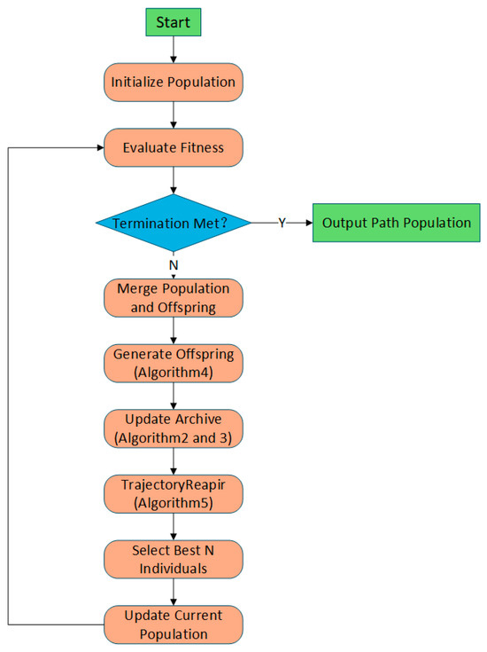
3. Proposed Algorithm of EC-MOPSO
3.1. General Framework of EC-MOPSO
| Algorithm 1: General Framework of EC-MOPSO |
| Input: , , , , , , , margin; |
| Output: Archive, Best; |
| 1: (, , , ); //Initialize the population |
| 2: (, , margin, , ); //Pre-repair: Clip XY to boundaries |
| 3: ; |
| 4: while not Terminate do |
| 5: ; //Evaluate |
| 6: ; // dominance |
| 7: ; //Crowding distance pruning |
| 8: (,,); //Adaptive parameter adjustment |
| 9: for each do; |
| 10: ; |
| 11: ; |
| 12: ; |
| 13: (, , margin, , ); //Track repair |
| 14: ; |
| 15: end for; |
| 16: end while; |
| 17: ; |
| 18: return Archive, Best; |
3.2. Dominance Archive and Crowding Distance Pruning
3.2.1. Dominance Archive Update
| Algorithm 2: Dominance Archive Update |
| Input: Population , Archive , tolerance vector , distance threshold , maximum archive size K; |
| Output: Updated Archive , global Pareto set G; |
| 1: ; //merge population and archive |
| 2: ; |
| 3: for each do; //Sequentially evaluate each candidate |
| 4: if such that ; |
| 5: Remove all with ; |
| 6: insert to ; |
| 7: end if; |
| 8: end for; |
| 9: Remove duplicates in A with Euclidean distance < ; |
| 10: Set ; //Global set equals the updated archive (used for leader selection). |
| 11: if then; //Check archive overflow. |
| 12: ; //Invoke crowding-distance pruning |
| 13: ; //Synchronize the global set with pruned archive. |
| 14: end if; |
| 15: return A, G; |
3.2.2. Crowding Distance Pruning and Leader Selection
| Algorithm 3: Crowding Distance Pruning and Leader Selection |
| Input: Archive , maximum archive size K; |
| Output: Pruned archive , selected leader ; |
| 1: if then; |
| 2: for each objective ; |
| 3: sort by ; assign boundary solution ; |
| 4: for each solution ; |
| 5: ; //Sum the normalized interval differences. |
| 6: end for; |
| 7: Sort A by descending ; retain top K solutions |
| 8: end if; 9: Randomly select as leader; |
| 11: return A, ; |
3.3. Adaptive Parameter Adjustment
| Algorithm 4: Adaptive Parameter Adjustment |
| Input: , , , , , , , ; |
| Output: updated parameters , , ; |
| 1: ; //Linearly decreases inertia weight |
| 2: ; //Gradually decreases cognitive factor |
| 3: ; //Gradually increases social factor |
| 4: return , , ; |
3.4. Trajectory Repair Operator
- Boundary constraint: for any waypoint , the horizontal coordinates must satisfy.
- Altitude constraint: the vertical coordinate is adjusted to:where is the terrain height at , m is the safety margin, and are the minimum and maximum altitude bounds.
- Feasibility adjustment: when the terrain elevation plus safety margin exceeds the maximum altitude, the waypoint is shifted horizontally along the negative gradient direction of terrain elevation to locate a feasible region. This repair strategy guarantees that each UAV path remains above the terrain with sufficient clearance, avoids penetration into infeasible regions, and ensures compliance with altitude limits. The detailed procedure is summarized in Algorithm 5.
| Algorithm 5: Trajectory Repair Operator |
| Input: waypoint set , terrain , bounds , safety margin m; |
| Output: repaired waypoint set ; |
| 1: for each intermediate waypoint do; |
| 2: ; //confine x within horizontal map boundary |
| 3: ; //confine y within vertical map boundary |
| 4: ; //obtain terrain height at current (x, y) |
| 5: ; //enforce altitude and safety margin limits |
| 6: while and do; |
| 7: ; //compute terrain gradient at current point |
| 8: shift along direction; //move horizontally downhill to reduce altitude |
| 9: update ; //recompute terrain height after shifting |
| 10: ; //readjust altitude after each shift |
| 11: end while; |
| 12: end for; |
| 13: return ; |
3.5. Computational Complexity Analysis
4. Experimental Setups
4.1. Comparative Algorithms
- Standard MOPSO: The classical Multi-Objective Particle Swarm Optimization (MOPSO) algorithm is based on swarm intelligence, where each particle represents a candidate solution and updates its position by learning from both personal best and global best experiences, gradually approaching the Pareto front [44]. As one of the earliest swarm-based approaches applied to multi-objective problems, standard MOPSO shows certain advantages in convergence speed and computational efficiency. However, it often suffers from premature convergence and uneven distribution of solutions when handling complex constraints or high-dimensional objectives. In this study, it is selected as a baseline to verify the improvements of EC-MOPSO in convergence accuracy and solution diversity.
- NSGA-II: The Non-dominated Sorting Genetic Algorithm II (NSGA-II) is one of the most classical and widely adopted evolutionary algorithms in the field of multi-objective optimization [45]. It maintains solution diversity and balance through fast non-dominated sorting and crowding distance mechanisms, and has been extensively applied in UAV path planning as well as other engineering optimization problems. Its advantages lie in robustness and maturity, while in constrained complex environments it may incur higher computational costs and risk of insufficient local convergence. Here, NSGA-II serves as a benchmark to evaluate the relative performance of EC-MOPSO against evolutionary algorithms.
- SPEA2: The Strength Pareto Evolutionary Algorithm 2 (SPEA2) is an archive-based multi-objective optimization algorithm, which enhances convergence and diversity through fitness assignment and archive truncation strategies [46]. SPEA2 has clear strengths in archive management and maintaining solution quality, but its search capability strongly depends on archive maintenance and may exhibit limitations in highly constrained scenarios. It is chosen here to assess the advantages of EC-MOPSO in improving archive management strategies.
- MOBCA: The Multi-Objective Besiege and Conquer Algorithm (MOBCA) is a recently developed swarm-based optimizer inspired by collective behavior and adaptive coordination mechanisms [47]. It divides the population into multiple armies that cooperate and compete through besieging and conquering strategies to balance exploration and exploitation. MOBCA has shown strong performance in maintaining population diversity and avoiding premature convergence, particularly in multimodal or complex landscapes. However, its event-driven grid division and soldier allocation strategies increase computational complexity. It is therefore included to benchmark EC-MOPSO against a modern, high-diversity swarm optimizer that emphasizes adaptive coordination.
4.2. Test Cases
4.3. Parameter Settings and Taguchi Orthogonal Design
4.4. Performance Metrics
5. Experimental Comparison and Analysis
5.1. Comparative Analysis with Representative Algorithms
5.1.1. Analysis of Final Paths
5.1.2. Analysis of Pareto Solution Sets
5.1.3. Analysis of HV and Statistical Significance
5.2. Ablation Study
5.2.1. Ablation on Archive Management Strategy
5.2.2. Ablation on Adaptive Parameter Control Mechanism
5.2.3. Ablation on Path-Repair Operator
6. Conclusions
Author Contributions
Funding
Data Availability Statement
Acknowledgments
Conflicts of Interest
References
- Liu, L.; Yang, F.; Wang, Z. Path planning of UAV in mountain area’s forest rescuing. IOP Conf. Ser. Mater. Sci. Eng. 2019, 490, 042007. [Google Scholar] [CrossRef]
- Zhang, Z.; Wei, Y.; Zhang, Y.; Zhang, L. Iterative Trajectory Planning and Resource Allocation for UAV-Assisted Emergency Communication with User Dynamics. Drones 2024, 8, 149. [Google Scholar] [CrossRef]
- Wang, Y.; Jiang, C.; Ren, T. UAV path planning based on DDQN for mountain rescue. In Intelligent Robotics and Applications, Proceedings of the ICIRA 2022, Harbin, China, 1–3 August 2022; Liu, H., Yin, Z., Liu, L., Jiang, L., Gu, G., Wu, X., Ren, W., Eds.; Lecture Notes in Computer Science; Springer: Cham, Switzerland, 2022; Volume 13458, pp. 538–549. [Google Scholar] [CrossRef]
- Li, L.; Huang, Y.; Xu, X.; Chen, H. Post-Disaster Emergency Communications Enhanced by Drones and NOMA: 3D Deployment Optimization and Spectrum Allocation. Drones 2024, 8, 63. [Google Scholar] [CrossRef]
- Deb, K.; Pratap, A.; Agarwal, S.; Meyarivan, T. A fast and elitist multiobjective genetic algorithm: NSGA-II. IEEE Trans. Evol. Comput. 2002, 6, 182–197. [Google Scholar] [CrossRef]
- Coello, C.A.C.; Lechuga, M.S. MOPSO: A proposal for multiple objective particle swarm optimization. In Proceedings of the 2002 IEEE Congress on Evolutionary Computation (CEC’02), Honolulu, HI, USA, 12–17 May 2002; IEEE: Piscataway, NJ, USA, 2002; Volume 2, pp. 1051–1056. [Google Scholar] [CrossRef]
- Zhang, Q.; Li, H. MOEA/D: A multiobjective evolutionary algorithm based on decomposition. IEEE Trans. Evol. Comput. 2007, 11, 712–731. [Google Scholar] [CrossRef]
- Shao, J.; Lu, Y.; Sun, Y.; Zhao, L. An improved multi-objective particle swarm optimization algorithm for the design of foundation pit of rail transit upper cover project. Sci. Rep. 2025, 15, 10403. [Google Scholar] [CrossRef]
- Pehlivanoglu, V.Y.; Pehlivanoglu, P. An enhanced genetic algorithm for path planning of autonomous UAV in target coverage problems. Appl. Soft Comput. 2021, 112, 107796. [Google Scholar] [CrossRef]
- Xiao, Y.; Yang, H.; Liu, H.; Wu, K.; Wu, G. UAV 3-D path planning based on MOEA/D with adaptive areal weight adjustment. IEEE Trans. Aerosp. Electron. Syst. 2025, 61, 753–769. [Google Scholar] [CrossRef]
- Lu, X. Improved path planning method for unmanned aerial vehicles based on artificial potential field. Appl. Comput. Eng. 2023, 10, 64–71. [Google Scholar] [CrossRef]
- Phung, M.D.; Quach, C.H.; Dinh, T.H.; Ha, Q.P. Enhanced discrete particle swarm optimization path planning for UAV vision-based surface inspection. Autom. Constr. 2017, 81, 25–33. [Google Scholar] [CrossRef]
- Chai, S.Q.; Lau, V.K.N. Multi-UAV trajectory and power optimization for cached UAV wireless networks with energy and content recharging demand driven deep learning approach. IEEE J. Sel. Areas Commun. 2021, 39, 3208–3224. [Google Scholar] [CrossRef]
- Liu, Q.; Wang, H. UAV 3D path planning based on improved grey wolf optimization algorithm. Front. Comput. Intell. Syst. 2023, 3, 113–116. [Google Scholar] [CrossRef]
- Song, Y.; Fang, X. An improved SPEA2 with adaptive crossover operator for bi-objective distributed UAV delivery. Mathematics 2023, 11, 3327. [Google Scholar] [CrossRef]
- Xu, H.; Zeng, W.; Zeng, X.; Yen, G.G. An evolutionary algorithm based on Minkowski distance for many-objective optimization. IEEE Trans. Cybern. 2019, 49, 3968–3979. [Google Scholar] [CrossRef]
- Xu, H.; Zeng, W.; Zhang, D.; Zeng, X. MOEA/HD: A multiobjective evolutionary algorithm based on hierarchical decomposition. IEEE Trans. Cybern. 2019, 49, 517–526. [Google Scholar] [CrossRef]
- Mai, X.; Dong, N.; Liu, S.; Chen, H. UAV path planning based on a dual-strategy ant colony optimization algorithm. Intell. Robot. 2023, 3, 466–484. [Google Scholar] [CrossRef]
- Tan, L.; Zhang, H.; Liu, Y.; Yuan, T.; Jiang, X.; Shang, Z. An Adaptive Q-Learning-Based Particle Swarm Optimization for Multi-UAV Path Planning. Soft Comput. 2024, 28, 7931–7946. [Google Scholar] [CrossRef]
- Huang, C.; Zhou, X.; Ran, X.; Wang, J.; Chen, H.; Deng, W. Adaptive Cylinder Vector Particle Swarm Optimization with Differential Evolution for UAV Path Planning. Eng. Appl. Artif. Intell. 2023, 121, 105942. [Google Scholar] [CrossRef]
- Zhang, W.; Peng, C.; Yuan, Y.; Cui, J. A Novel Multi-Objective Evolutionary Algorithm with a Two-Fold Constraint-Handling Mechanism for Multiple UAV Path Planning. Expert Syst. Appl. 2023, 238, 121862. [Google Scholar] [CrossRef]
- Kanellopoulos, D.; Sharma, V.K.; Panagiotakopoulos, T.; Kameas, A. Networking Architectures and Protocols for IoT Applications in Smart Cities: Recent Developments and Perspectives. Electronics 2023, 12, 2490. [Google Scholar] [CrossRef]
- Kanellopoulos, D.; Sharma, V.K. Dynamic Load Balancing Techniques in the IoT: A Review. Symmetry 2022, 14, 2554. [Google Scholar] [CrossRef]
- Huang, G.; Hu, M.; Yang, X.; Wang, X.; Wang, Y.; Huang, F. A Review of Constrained Multi-Objective Evolutionary Algorithm-Based Unmanned Aerial Vehicle Mission Planning: Key Techniques and Challenges. Drones 2024, 8, 316. [Google Scholar] [CrossRef]
- Quadt, T. Dealing with Multiple Optimization Objectives for UAV Path Planning. Drones 2024, 8, 769. [Google Scholar] [CrossRef]
- Zhang, X.; Ji, Z.; Chen, L.; Lyu, Y. UAV Path Planning via Semantic Segmentation of 3D Reality Mesh Models. Drones 2025, 9, 578. [Google Scholar] [CrossRef]
- Xie, D.; Hu, R.; Wang, C.; Zhu, C.; Xu, H.; Li, Q. A Simulation Framework of Unmanned Aerial Vehicles Route Planning Design and Validation for Landslide Monitoring. Remote Sens. 2023, 15, 5758. [Google Scholar] [CrossRef]
- Kovanič, Ľ.; Nemec, M.; Dohnal, M. Review of Photogrammetric and Lidar Applications of UAV. Appl. Sci. 2023, 13, 6732. [Google Scholar] [CrossRef]
- Li, W.; Zhang, K.; Xiong, Q.; Chen, X. Three-Dimensional Unmanned Aerial Vehicle Path Planning in Simulated Rugged Mountainous Terrain Using Improved Enhanced Snake Optimizer (IESO). World Electr. Veh. J. 2025, 16, 295. [Google Scholar] [CrossRef]
- Wang, X.; Feng, Y.; Tang, J.; Dai, Z.; Zhao, W. A UAV Path Planning Method Based on the Framework of Multi-Objective Jellyfish Search Algorithm. Sci. Rep. 2024, 14, 28058. [Google Scholar] [CrossRef] [PubMed]
- Wang, Z.; Gong, H.; Nie, M.; Liu, X. Research on Multi-UAV Cooperative Dynamic Path Planning Algorithm Based on Conflict Search. Drones 2024, 8, 274. [Google Scholar] [CrossRef]
- Jiang, J.; Li, X.; Sun, Y.; Zhang, Y.; Liu, J.; Zhang, Z. Novel 3D UAV Path Planning for IoT Services Based on Interactive Cylindrical Vector Teaching–Learning Optimization Algorithm. Sensors 2025, 25, 2407. [Google Scholar] [CrossRef]
- Wang, C.-H.J.; Deng, C.; Low, K.H. Parametric Study of Structured UTM Separation Recommendations with Physics-Based Monte Carlo Distribution for Collision Risk Model. Drones 2023, 7, 345. [Google Scholar] [CrossRef]
- Bassolillo, S.R.; Raspaolo, G.; Blasi, L.; D’Amato, E.; Notaro, I. Path Planning for Fixed-Wing Unmanned Aerial Vehicles: An Integrated Approach with Theta* and Clothoids. Drones 2024, 8, 62. [Google Scholar] [CrossRef]
- Ma, J. Three-Dimensional Path Planning Based on Improved Particle Swarm Optimization. Future Internet 2025, 17, 406. [Google Scholar] [CrossRef]
- Li, W.; Xiong, Y.; Xiong, Q. Reinforcement Learning-Guided Particle Swarm Optimization for Multi-Objective Unmanned Aerial Vehicle Path Planning. Symmetry 2025, 17, 1292. [Google Scholar] [CrossRef]
- Pan, A.; Wang, L.; Guo, W.; Wu, Q. A Diversity Enhanced Multiobjective Particle Swarm Optimization. Inf. Sci. 2018, 436–437, 441–465. [Google Scholar] [CrossRef]
- Huang, W.; Zhang, W. Adaptive Multi-Objective Particle Swarm Optimization Using Three-Stage Strategy with Decomposition. Soft Comput. 2021, 25, 14645–14672. [Google Scholar] [CrossRef]
- Xu, H.; Huang, C.; Wen, H.; Yan, T.; Lin, Y.; Xie, Y. A Hybrid Initialization and Effective Reproduction-Based Evolutionary Algorithm for Tackling Bi-Objective Large-Scale Feature Selection in Classification. Mathematics 2024, 12, 554. [Google Scholar] [CrossRef]
- Shi, Y.; Eberhart, R.C. A modified particle swarm optimizer. Proc. IEEE Int. Conf. Evol. Comput. 1998, 12, 69–73. [Google Scholar] [CrossRef]
- Clerc, M.; Kennedy, J. The particle swarm—Explosion, stability, and convergence in a multidimensional complex space. IEEE Trans. Evol. Comput. 2002, 6, 58–73. [Google Scholar] [CrossRef]
- Dong, B.; Zhang, G.; Yang, Y.; Yuan, P.; Lu, S. A Voronoi–A* Fusion Algorithm with Adaptive Layering for Efficient UAV Path Planning in Complex Terrain. Drones 2025, 9, 542. [Google Scholar] [CrossRef]
- Lv, F.; Liu, C.; Guo, Y.; Zhang, Y. UAV Path Planning in Complex Mountainous Terrain Based on Improved Dung Beetle Optimization. Symmetry 2025, 17, 367. [Google Scholar] [CrossRef]
- Zhang, Y.; Wang, S.; Ji, G. A Comprehensive Survey on Particle Swarm Optimization Algorithm and Its Applications. Math. Probl. Eng. 2015, 2015, 931256. [Google Scholar] [CrossRef]
- Ma, H.; Zhang, Y.; Sun, S.; Liu, T.; Shan, Y. A Comprehensive Survey on NSGA-II for Multi-objective Optimization and Applications. Artif. Intell. Rev. 2023, 56, 15217–15270. [Google Scholar] [CrossRef]
- Zhou, A.; Qu, B.Y.; Li, H.; Zhao, S.Z.; Suganthan, P.N.; Zhang, Q. Multiobjective Evolutionary Algorithms: A Survey of the State of the Art. Swarm Evol. Comput. 2011, 1, 32–49. [Google Scholar] [CrossRef]
- Jiang, J.; Wu, J.; Luo, J.; Yang, X.; Huang, Z. MOBCA: Multi-Objective Besiege and Conquer Algorithm. Biomimetics 2024, 9, 316. [Google Scholar] [CrossRef]
- Qi, Y.; Zhao, Z.; Wang, J.; Zhang, H.; Zhang, J.; Wang, Z.; Sun, P. Multi-UAV Path Planning Considering Multiple Energy Consumptions. Sci. Rep. 2025, 15, 99001. [Google Scholar] [CrossRef]
- Coello Coello, C.A.; Lamont, G.B.; Van Veldhuizen, D.A. Evolutionary Algorithms for Solving Multi-Objective Problems, 2nd ed.; Springer: New York, NY, USA, 2007. [Google Scholar] [CrossRef]














| Algorithm | Core Mechanism | Strengths | Limitations |
|---|---|---|---|
| NSGA-II | Non-dominated sorting; parent–offspring elitism | Efficient and maintains population diversity | Slower convergence under complex constraints |
| SPEA2 | Strength-based fitness; external archive with k-nearest truncation | Stable Pareto distribution; strong archive management | Higher computational cost; parameter sensitivity |
| Standard MOPSO | Velocity–position update; fixed inertia and learning factors | Simple structure and fast convergence | Premature convergence; poor diversity preservation |
| MOEA/D-AAWA | Weight-vector decomposition; adaptive area weighting | Clear trade-off between path length and terrain threat; scalable | Weight dependence; scaling sensitivity |
| MOBCA | Besiege-and-conquer mechanism; grid-based diversity maintenance with archive-prioritized replacement | Strong boundary exploration; competitive convergence and diversity | Parameter sensitivity; grid overhead in high-dimensional spaces |
| Q-learning PSO | Reinforcement-learning-based adaptive control | Strong adaptability and dynamic exploration–exploitation balance | Algorithmic complexity; difficult real-time tuning |
| EC-MOPSO | dominance and crowding-distance archive; adaptive parameter tuning; safety-repairable trajectory operator | Stable convergence; uniform diversity; embedded feasibility | Requires threshold calibration for adaptive triggers |
| Symbol | Definition/Description | Type/Unit |
|---|---|---|
| Population size (number of particles) | Integer | |
| Dimensionality of the search space | Integer | |
| waypoint representing UAV position | Vector | |
| Set of UAV waypoints forming a trajectory | Set | |
| Terrain elevation function | Function (m) | |
| Minimum and maximum flight altitude | Scalar (m) | |
| Horizontal and vertical terrain boundaries | Scalar (m) | |
| m | Safety margin above terrain surface | Scalar (m) |
| v | Particle velocity vector | Vector |
| Maximum and minimum values of inertia weight | Scalar | |
| Upper/lower bounds for factors | Scalar | |
| t, T | Current and maximum iteration index | Integer |
| Minimum turning radius constraint | Scalar (m) | |
| g | Gravitational acceleration (9.8 m/s2) | Constant |
| Local turning angle | Scalar (rad) | |
| Tolerance vector in dominance rule | Vector | |
| Position deduplication threshold | Scalar | |
| Required dynamic clearance | Scalar (m) | |
| actual clearance | Scalar (m) | |
| Weighting coefficients for horizontal/vertical energy | Scalar | |
| Safety coefficients in clearance constraint | Scalar |
| Factor | Level l | Level 2 | Level 3 |
|---|---|---|---|
| population size () | 50 | 100 | 200 |
| maximum number of generations () | 100 | 150 | 200 |
| inertia weight range | (0.2, 0.8) | (0, 3, 0.9) | (0.4, 1.0) |
| cognitive factor () | (1.0, 2.0) | (1.5, 2.5) | (2.0, 3.0) |
| social factor () | (1.0, 2.0) | (1.5, 2.5) | (2.0, 3.0) |
| Run | N | T | C1 | C2 | OSD Value (Mean ± Std.) | |
|---|---|---|---|---|---|---|
| 1 | 1 | 1 | 1 | 1 | 1 | 0.858302 ± 0.000634 |
| 2 | 1 | 1 | 2 | 1 | 2 | 0.857019 ± 0.005132 |
| 3 | 1 | 1 | 3 | 1 | 3 | 0.856679 ± 0.001131 |
| 4 | 1 | 2 | 1 | 2 | 1 | 0.860406 ± 0.000454 |
| 5 | 1 | 2 | 2 | 2 | 2 | 0.860029 ± 0.000265 |
| 6 | 1 | 2 | 3 | 2 | 3 | 0.858493 ± 0.000373 |
| 7 | 1 | 3 | 1 | 3 | 1 | 0.859906 ± 0.000160 |
| 8 | 1 | 3 | 2 | 3 | 2 | 0.857414 ± 0.004822 |
| 9 | 1 | 3 | 3 | 3 | 3 | 0.858782 ± 0.001270 |
| 10 | 2 | 1 | 1 | 2 | 2 | 0.85833 ± 0.009451 |
| 11 | 2 | 1 | 2 | 2 | 3 | 0.859629 ± 0.000696 |
| 12 | 2 | 1 | 3 | 2 | 1 | 0.86007 ± 0.000514 |
| 13 | 2 | 2 | 1 | 3 | 2 | 0.860322 ± 0.000371 |
| 14 | 2 | 2 | 2 | 3 | 3 | 0.860431 ± 0.000228 |
| 15 | 2 | 2 | 3 | 3 | 1 | 0.860619 ± 0.000121 |
| 16 | 2 | 3 | 1 | 1 | 2 | 0.861996 ± 0.000154 |
| 17 | 2 | 3 | 2 | 1 | 3 | 0.862627 ± 0.000193 |
| 18 | 2 | 3 | 3 | 1 | 1 | 0.862969 ± 0.000153 |
| 19 | 3 | 1 | 1 | 3 | 3 | 0.859103 ± 0.000283 |
| 20 | 3 | 1 | 2 | 3 | 1 | 0.860434 ± 0.000264 |
| 21 | 3 | 1 | 3 | 3 | 2 | 0.858072 ± 0.000170 |
| 22 | 3 | 2 | 1 | 1 | 3 | 0.850132 ± 0.000291 |
| 23 | 3 | 2 | 2 | 1 | 1 | 0.86013 ± 0.000252 |
| 24 | 3 | 2 | 3 | 1 | 2 | 0.858112 ± 0.000084 |
| 25 | 3 | 3 | 1 | 2 | 3 | 0.860563 ± 0.000205 |
| 26 | 3 | 3 | 2 | 2 | 1 | 0.860588 ± 0.000111 |
| 27 | 3 | 3 | 3 | 2 | 2 | 0.860518 ± 0.000056 |
| Parameter | Parameter Value | Parameter | Parameter Value |
|---|---|---|---|
| Population size | 100 | Minimum altitude | 15 m |
| Max generations | 200 | Maximum altitude | 120 m |
| Waypoints | 7 | Inertia weight | |
| Terrain margin | 10 | Cognitive factor | |
| Number of mountain peaks | 10 | Social factor | |
| Start point coordinates | (1 m, 1 m, 40 m) | End point coordinates | (95 m, 95 m, 50 m) |
| Algorithm | Maximum Value | Minimum Value | Mean Value | Std. |
|---|---|---|---|---|
| EC-MOPSO | 0.7444 | 0.7103 | 0.7270 | 0.0084 |
| MOPSO | 0.5872 | 0.5224 | 0.5580 | 0.0165 |
| NSGA-II | 0.6444 | 0.5589 | 0.6200 | 0.0195 |
| SPEA2 | 0.6316 | 0.5327 | 0.5913 | 0.0282 |
| MOBCA | 0.4826 | 0.3948 | 0.4302 | 0.0229 |
| Algorithm | EC-MOPSO | MOPSO | NSGA-II | SPEA2 | MOBCA |
|---|---|---|---|---|---|
| EC-MOPSO | — | ✓ | ✓ | ✓ | ✓ |
| MOPSO | ✓ | — | ✓ | ✓ | ✓ |
| NSGA-II | ✓ | ✓ | — | ✓ | ✓ |
| SPEA2 | ✓ | ✓ | ✓ | — | ✓ |
| MOBCA | ✓ | ✓ | ✓ | ✓ | — |
| Algorithm | Maximum Value | Minimum Value | Mean Value | Std. |
|---|---|---|---|---|
| EC-MOPSO | 0.7444 | 0.7103 | 0.7270 | 0.0084 |
| Standard Archive | 0.6100 | 0.5730 | 0.5902 | 0.0109 |
| Algorithm | Maximum Value | Minimum Value | Mean Value | Std. |
|---|---|---|---|---|
| EC-MOPSO | 0.7444 | 0.7103 | 0.7270 | 0.0084 |
| Fixed Params | 0.6024 | 0.5301 | 0.5713 | 0.0160 |
Disclaimer/Publisher’s Note: The statements, opinions and data contained in all publications are solely those of the individual author(s) and contributor(s) and not of MDPI and/or the editor(s). MDPI and/or the editor(s) disclaim responsibility for any injury to people or property resulting from any ideas, methods, instructions or products referred to in the content. |
© 2025 by the authors. Licensee MDPI, Basel, Switzerland. This article is an open access article distributed under the terms and conditions of the Creative Commons Attribution (CC BY) license (https://creativecommons.org/licenses/by/4.0/).
Share and Cite
Zou, W.; Xu, H.; Chen, C.; Wu, C. An Enhanced MOPSO Algorithm for Multi-Objective UAV Path Planning in Mountainous Environments. Symmetry 2025, 17, 1890. https://doi.org/10.3390/sym17111890
Zou W, Xu H, Chen C, Wu C. An Enhanced MOPSO Algorithm for Multi-Objective UAV Path Planning in Mountainous Environments. Symmetry. 2025; 17(11):1890. https://doi.org/10.3390/sym17111890
Chicago/Turabian StyleZou, Wenxing, Hang Xu, Chuze Chen, and Chuanyu Wu. 2025. "An Enhanced MOPSO Algorithm for Multi-Objective UAV Path Planning in Mountainous Environments" Symmetry 17, no. 11: 1890. https://doi.org/10.3390/sym17111890
APA StyleZou, W., Xu, H., Chen, C., & Wu, C. (2025). An Enhanced MOPSO Algorithm for Multi-Objective UAV Path Planning in Mountainous Environments. Symmetry, 17(11), 1890. https://doi.org/10.3390/sym17111890

