Adaptive Difference Least Squares Support Vector Regression for Urban Road Collapse Timing Prediction
Abstract
1. Introduction
- (1)
- A difference transformation method is integrated into the LSSVR model, which mitigates data drift and bolsters model stability by leveraging the symmetrical data characteristics.
- (2)
- A systematic grid search and cross-validation strategy is developed to optimize the model parameters, enhancing its adaptability and accuracy by comprehensively evaluating the model’s performance across various data subsets.
- (3)
- A sliding window technique is applied to address challenges associated with limited real-world data and potential data anomalies, thereby bolstering data integrity and ensuring the robustness of the modeling process.
- (4)
- The experimental results demonstrate the superiority of AD-LSSVR in terms of timeliness and accuracy compared to conventional methods. Furthermore, the proposed method enables urban infrastructure managers to predict potential road collapses before they occur, facilitating timely interventions that may prevent potential damage and disruption.
2. Preliminaries
2.1. Regression Problem
2.2. SVR
3. Adaptive Difference LSSVR Model
3.1. Construction of AD-LSSVR
- Finally, the prediction function for road collapse timing using the AD-LSSVR model is formulated using the obtained model parameters w and b:
3.2. Adaptive Parameters Optimization Based on Grid Search and Cross-Validation
- Initialize a comprehensive parameter grid for C and γ, ranging from 0 to 100 and from 0 to 0.5, respectively. This broad search space allows for a thorough exploration of parameter combinations.
- Implement k-fold cross-validation to systematically evaluate the model performance of each parameter combination. The data should be evenly partitioned into k subsets, with each subset serving as the validation set in turn, while the remaining subsets are used for training.
- Conduct a grid search to train the AD-LSSVR model across all combinations of C and γ, and assess the model performance on the validation set. This step identifies the most effective parameter combination.
- Select the optimal parameter combination based on the cross-validation results, ensuring that the model not only performs well on the training data but also generalizes effectively to unseen data.
- Train the final model using these optimal parameters to enhance the model predictive accuracy on the entire dataset, thereby improving its performance on test data.
3.3. Sliding Window Method for Data Processing
4. Experimental Study
4.1. Mackey–Glass Time Series Prediction
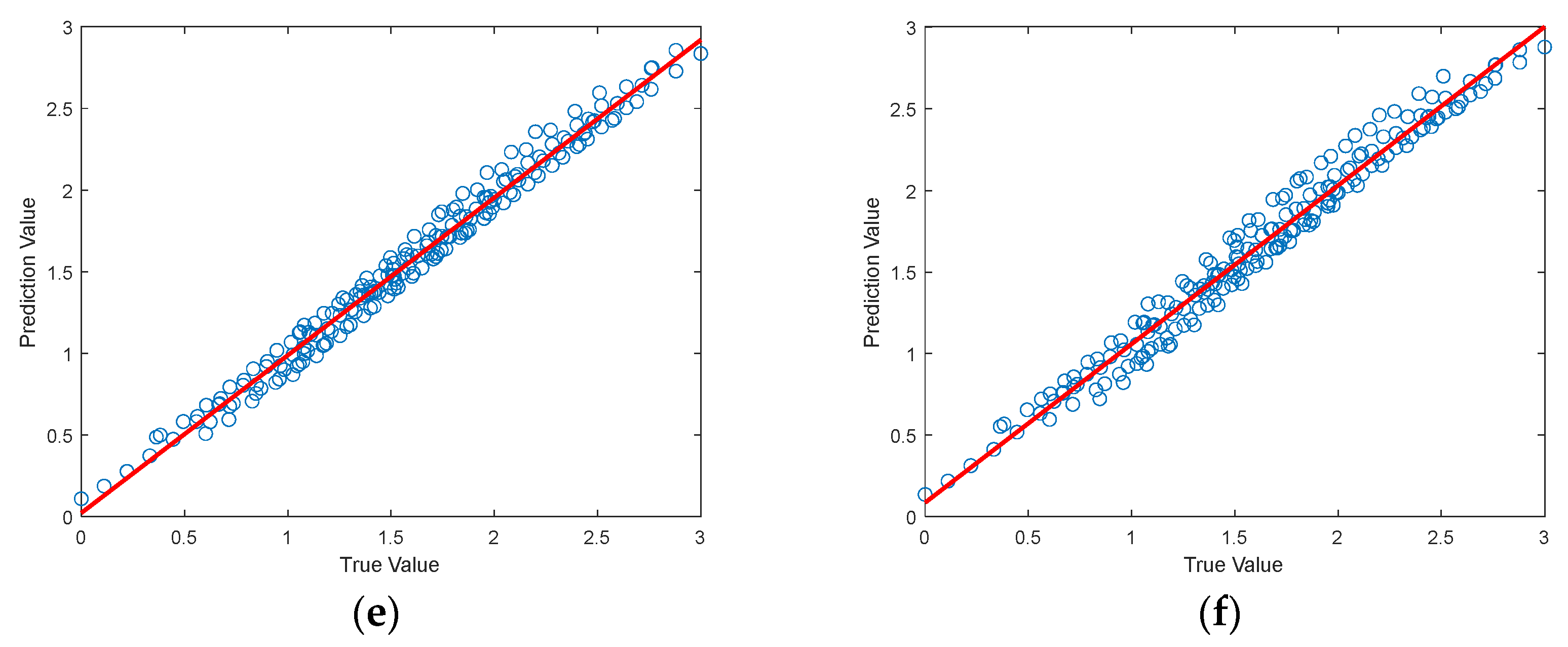
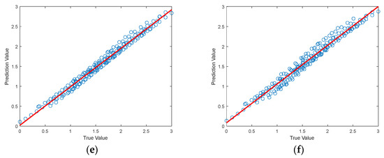
4.2. Nonlinear Dynamic System Identification
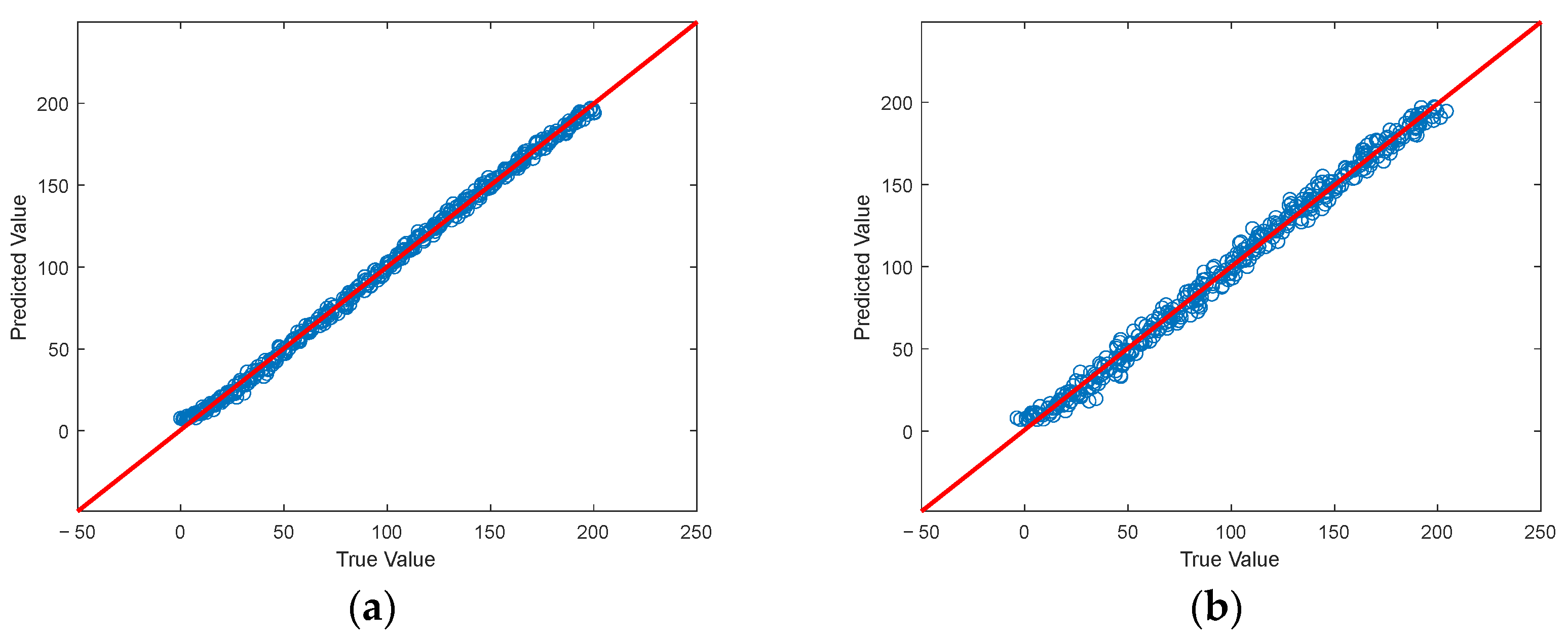
4.3. Road Collapse Timing Prediction
5. Conclusions
Author Contributions
Funding
Data Availability Statement
Conflicts of Interest
References
- Smith, J.; Chen, L. The impact of urbanization on underground infrastructure: A systematic review. Urban Infrastruct. J. 2022, 15, 134–150. [Google Scholar]
- Lee, A.; Kumar, S. Subsurface soil dynamics and urban road failures: A case study approach. J. Geotech. Eng. 2023, 49, 445–461. [Google Scholar]
- Gonzalez, M.; Rodriguez, H. Predicting pipeline failures: The challenge of complexity and unpredictability. Int. J. Pipeline Integr. 2021, 7, 32–47. [Google Scholar]
- Patel, R.; Wong, K. Advancements in detection technologies for urban subsurface anomalies. Sens. Actuators A Phys. 2022, 310. [Google Scholar]
- Yu, P.; Liu, H.; Wang, Z.; Fu, J.; Zhang, H.; Wang, J.; Yang, Q. Development of urban underground space in coastal cities in China: A review. Deep Undergr. Sci Eng. 2023, 2, 148–172. [Google Scholar] [CrossRef]
- Martinez, J.; Garcia, A. Synthetic aperture radar for urban subsidence monitoring: A review. Remote Sens. Appl. Soc. Environ. 2023, 22, 100432. [Google Scholar]
- Nguyen, D.; Tran, H. The role of real-time global navigation satellite systems in monitoring ground subsidence. Geomat. Nat. Hazards Risk 2021, 12, 2140–2155. [Google Scholar]
- Alonso, J.; Moya, M.; Asensio, L.; de la Morena, G.; Galve, J.P.; Navarro, V. A catenary model for the analysis of arching effect in soils and its application to predicting sinkhole collapse. Géotechnique 2022, 72, 532–542. [Google Scholar] [CrossRef]
- Tao, T.; Liu, J.; Qu, X.; Gao, F. Real-time monitoring rapid ground subsidence using GNSS and Vondrak filter. Acta Geophys. 2019, 67, 133–140. [Google Scholar] [CrossRef]
- Fang, C.; Hong, L. Particle image velocimetry for combustion measurements: Applications and developments. J. Chin. J. Aeronaut. 2018, 31, 1407–1427. [Google Scholar] [CrossRef]
- Moussaei, N.; Khosravi, M.H.; Hossaini, M.F. Physical modeling of tunnel induced displacement in sandy grounds. J. Tunn. Undergr. Space Technol. 2019, 90, 19–27. [Google Scholar]
- Galve, J.P.; Gutiérrez, F.; Remondo, J.; Bonachea, J.; Lucha, P.; Cendrero, A. Evaluating and comparing methods of sinkhole susceptibility mapping in the Ebro Valley evaporite karst (NE Spain). Geomorphology 2009, 111, 160–172. [Google Scholar] [CrossRef]
- Smith, J.; Doe, A. A comprehensive overview of data-driven soft sensing techniques for infrastructure monitoring. J. Infrastruct. Syst. 2022, 28, 105–119. [Google Scholar]
- Quan, L.; Meng, X.; Qiao, J. Robust self-constructing fuzzy neural network-based online estimation for industrial product quality. IEEE Trans. Ind. Inform. 2024, 20, 2213–2222. [Google Scholar] [CrossRef]
- Hosseini, Y.; Mohammadi, R.K.; Yang, T.Y. Resource-based seismic resilience optimization of the blocked urban road network in emergency response phase considering uncertainties. J. Int. J. Disaster Risk Reduct. 2023, 85, 103496. [Google Scholar]
- Zhou, M.; Luo, D. Enhancing road safety prediction with support vector machine regression. Saf. Sci. 2019, 117, 294–303. [Google Scholar]
- Rose, R.L.; Mugi, S.R.; Saleh, J.H. Accident investigation and lessons not learned: AcciMap analysis of successive tailings dam collapses in Brazil. J. Reliab. Eng. Syst. Saf. 2023, 236, 109308. [Google Scholar]
- Zhang, Z.; Qi, Q.; Cheng, Y.; Cui, D.; Yang, J. An integrated model for risk assessment of urban road collapse based on china accident data. Sustainability 2024, 16, 2055. [Google Scholar] [CrossRef]
- Meng, X.; Zhang, Y.; Quan, L.; Qiao, J. A self-organizing fuzzy neural network with hybrid learning algorithm for nonlinear system modeling. Inform. Sci. 2023, 642, 119145. [Google Scholar] [CrossRef]
- Zhao, P.; Zhang, L. Support vector machine regression for small sample size predictions in civil engineering applications. J. Civ. Eng. Manag. 2022, 28, 237–249. [Google Scholar]
- Liang, L.; Su, T.; Gao, Y.; Qin, F.; Pan, M. FCDT-IWBOA-LSSVR: An innovative hybrid machine learning approach for efficient prediction of short-to-mid-term photovoltaic generation. J. Clean. Prod. 2023, 385, 135716. [Google Scholar] [CrossRef]
- Zhou, P.; Chen, W.; Yi, C.; Jiang, Z.; Yang, T.; Chai, T. Fast just-in-time-learning recursive multi-output LSSVR for quality prediction and control of multivariable dynamic systems. Eng. Appl. Artif. Intell. 2021, 100, 104168. [Google Scholar] [CrossRef]
- Liu, B.; Zhang, W.; Chen, F.; Cai, J.; Wang, X.; Liu, Y.; Zhang, J.; Wang, Q. Performance prediction and optimization strategy for LNG multistage centrifugal pump based on PSO-LSSVR surrogate model. Cryogenics 2024, 140, 103856. [Google Scholar] [CrossRef]
- Zhu, M.; Chen, B.; Gu, C.; Wu, Y.; Chen, W. Optimized multi-output LSSVR displacement monitoring model for super high arch dams based on dimensionality reduction of measured dam temperature field. Eng. Struct. 2022, 268, 114686. [Google Scholar] [CrossRef]
- Kumar, S.; Gupta, I. Challenges and solutions in the interpretability of support vector machine models: A road safety case study. Artif. Intell. Rev. 2023, 56, 1231–1256. [Google Scholar]
- Izonin, I.; Tkachenko, R.; Shakhovska, N.; Lotoshynska, N. The Additive Input-Doubling Method Based on the SVR with Nonlinear Kernels: Small Data Approach. Symmetry 2021, 13, 612. [Google Scholar] [CrossRef]
- Hoang, N.; Tran, X.; Huynh, T. Prediction of pile bearing capacity using opposition-based differential flower pollination-optimized Least Squares Support Vector Regression (ODFP-LSSVR). Adv. Civ. Eng. 2022, 2022, 7183700. [Google Scholar] [CrossRef]
- Suykens, J.A.; Vandewalle, J. Least squares support vector machine classifiers. Neural Process. Letters. 1999, 9, 293–300. [Google Scholar] [CrossRef]
- Sun, X.; Wu, J.; Lei, G.; Cai, Y.; Chen, X.; Guo, Y. Torque modeling of a segmented-rotor SRM using maximum-correntropy-criterion-based LSSVR for torque calculation of EVs. IEEE J. Emerg. Sel. Top. Power Electron. 2020, 9, 2674–2684. [Google Scholar] [CrossRef]
- Zhang, L.; Kuang, Z.; Wang, Z.; Yang, Z.; Zhang, A. A node three-dimensional localization algorithm based on RSSI and LSSVR parameters optimization. Syst. Sci. Control Eng. 2020, 8, 477–487. [Google Scholar] [CrossRef]
- Cao, K.; Dong, F.; Liu, W.; Khan, N.M.; Cui, R.; Li, X.; Hussain, S.; Alarifi, S.S.; Niu, D. Infrared radiation denoising model of “sub-region-Gaussian kernel function” in the process of sandstone loading and fracture. Infrared Phys. Technol. 2023, 129, 104583. [Google Scholar] [CrossRef]
- Rabie, R.; Asghari, M.; Nosrati, H.; Niri, M.E.; Karimi, S. Spatially resolved air quality index prediction in megacities with a CNN-Bi-LSTM hybrid framework. Sustain. Cities Soc. 2024, 109, 105537. [Google Scholar] [CrossRef]
- Xu, W.; Tu, J.; Xu, N.; Liu, Z. Predicting daily heating energy consumption in residential buildings through integration of random forest model and meta-heuristic algorithms. Energy 2024, 301, 131726. [Google Scholar] [CrossRef]
- Rahman, M.; Rashid, F.; Roy, K.S.; Habib, M.A. Application of extreme learning machine (ELM) forecasting model on CO2 emission dataset of a natural gas-fired power plant in Dhaka, Bangladesh. Data Brief 2024, 54, 110491. [Google Scholar] [CrossRef] [PubMed]
- Aloisio, A.; Pasca, P.D.; Owolabi, D.; Loss, C. Vibration serviceability of hybrid CLT-steel composite floors based on experimental and numerical investigations using random walk models. Eng. Struct. 2024, 304, 117600. [Google Scholar] [CrossRef]
- Zhao, J.; Li, Y.; Yu, X.; Zhang, X. Levenberg-Marquardt Algorithm for Mackey-Glass Chaotic Time Series Prediction. Discret. Dyn. Nat. Soc. 2014, 2014, 193758. [Google Scholar] [CrossRef]
- Li, Z.K. Risk Assessment and Prediction of Ground Collapse Caused by Pipeline Leakage; Shandong Jianzhu University: Shandong, China, 2021; (In Chinese). [Google Scholar] [CrossRef]









| Method | RMSE | R2 | Testing Time (s) |
|---|---|---|---|
| AD-LSSVR | 0.93 | 0.9965 | 0.015 |
| LSSVR | 1.31 | 0.9832 | 0.014 |
| LSTM [32] | 0.89 | 0.9967 | 5.600 |
| RF [33] | 3.42 | 0.9791 | 0.012 |
| ELM [34] | 3.76 | 0.9642 | 0.011 |
| RW [35] | 6.32 | 0.9104 | 0.012 |
| Method | RMSE | R2 | Testing Time (s) |
|---|---|---|---|
| AD-LSSVR | 0.0081 | 0.9971 | 0.011 |
| LSSVR | 0.0207 | 0.9902 | 0.010 |
| LSTM [32] | 0.0097 | 0.9954 | 4.137 |
| RF [33] | 0.0232 | 0.9873 | 0.009 |
| ELM [34] | 0.0153 | 0.9893 | 0.009 |
| RW [35] | 0.0768 | 0.9781 | 0.007 |
| X1 (Dr) | X2 (cm/s) | X3 (mm) | X4 (mm) | X5 (mm) | X6 (mm) |
|---|---|---|---|---|---|
| 0.2 | 7.7 | 168 | 100 | 105 | 150 |
| 0.2 | 7.7 | 162 | 94 | 98 | 145 |
| 0.2 | 7.7 | 168 | 98 | 92 | 134 |
| 0.2 | 7.7 | 155 | 94 | 102 | 122 |
| 0.2 | 7.7 | 156 | 97 | 100 | 136 |
Disclaimer/Publisher’s Note: The statements, opinions and data contained in all publications are solely those of the individual author(s) and contributor(s) and not of MDPI and/or the editor(s). MDPI and/or the editor(s) disclaim responsibility for any injury to people or property resulting from any ideas, methods, instructions or products referred to in the content. |
© 2024 by the authors. Licensee MDPI, Basel, Switzerland. This article is an open access article distributed under the terms and conditions of the Creative Commons Attribution (CC BY) license (https://creativecommons.org/licenses/by/4.0/).
Share and Cite
Han, Y.; Quan, L.; Liu, Y.; Zhang, Y.; Li, M.; Shan, J. Adaptive Difference Least Squares Support Vector Regression for Urban Road Collapse Timing Prediction. Symmetry 2024, 16, 977. https://doi.org/10.3390/sym16080977
Han Y, Quan L, Liu Y, Zhang Y, Li M, Shan J. Adaptive Difference Least Squares Support Vector Regression for Urban Road Collapse Timing Prediction. Symmetry. 2024; 16(8):977. https://doi.org/10.3390/sym16080977
Chicago/Turabian StyleHan, Yafang, Limin Quan, Yanchun Liu, Yong Zhang, Minghou Li, and Jian Shan. 2024. "Adaptive Difference Least Squares Support Vector Regression for Urban Road Collapse Timing Prediction" Symmetry 16, no. 8: 977. https://doi.org/10.3390/sym16080977
APA StyleHan, Y., Quan, L., Liu, Y., Zhang, Y., Li, M., & Shan, J. (2024). Adaptive Difference Least Squares Support Vector Regression for Urban Road Collapse Timing Prediction. Symmetry, 16(8), 977. https://doi.org/10.3390/sym16080977
