Next Article in Journal
Efficient Graph Algorithms in Securing Communication Networks
Previous Article in Journal
On the Spectral Redundancy of Pineapple Graphs
 
 
Font Type:
Arial Georgia Verdana
Font Size:
Aa Aa Aa
Line Spacing:
Column Width:
Background:
Article

Modified Heisenberg Commutation Relations and the Infinite-Square Well Potential: Some Simple Consequences

by
Mauricio Contreras González
1,
Roberto Ortiz Herrera
2,3,* and
José Mauricio Gonzalez
4
1
Departamento de Física, Facultad de Ciencias, Universidad Metropolitana de Ciencias de la Educación UMCE, Santiago 7760197, Chile
2
Facultad de Ingeniería, Universidad Diego Portales, Santiago 8370191, Chile
3
Facultad de Ciencias Económicas y Administrativas FACEA, Universidad Católica de la Santísima Concepción, Concepción 4070129, Chile
4
Departamento de Ciencias Fisicas, Facultad de Ciencias Exactas, Universidad Andres Bello, Santiago 8370035, Chile
*
Author to whom correspondence should be addressed.
Symmetry 2024, 16(10), 1268; https://doi.org/10.3390/sym16101268
Submission received: 5 August 2024 / Revised: 15 September 2024 / Accepted: 19 September 2024 / Published: 26 September 2024
(This article belongs to the Section Physics)

Abstract

We explore some consequences of modifying the usual Heisenberg commutation relations of two simple systems: first, the one-dimensional quantum system given by the infinite square-well potential, and second, the case of a gas of N non-interacting particles in a box of volume V, which permit obtaining analytical solutions. We analyse two possible cases of modified Heisenberg commutation relations: one with a linear and non-linear dependence on the position and another with a linear and quadratic dependence on the momentum. We determine the eigenfunctions, probability densities, and energy eigenvalues for the one-dimensional square well for both deformation cases. For linear and non-linear x deformation dependence, the wave functions and energy levels change substantially when the weight factor associated with the modification term increases. Here, the energy levels are rescaled homogeneously. Instead, for linear and quadratic momentum p deformation dependence, the changes in the energy spectrum depend on the energy level. However, the probability densities are the same as those without any modification. For the non-interacting gas, the position deformation implies that the ideal gas state equation is modified, acquiring the form of a virial expansion in the volume, whereas the internal energy is unchanged. Instead, the ideal gas state equation remains unchanged at the lowest order in β for the momentum modification case. However, the temperature modifies the internal energy at the lowest order in β . Thus, this study indicates that gravity could generate forces on particles by modifying the Heisenberg commutation relations. Therefore, gravitation could be the cause of the other three forces of nature.

1. Introduction

The Heisenberg commutation relations constitute the critical element for quantising different physical systems, that is, to determine their microscopic evolution from the classical information to which we, as macroscopic beings, have access. The Heisenberg canonical commutation relation for a one-dimensional system is
[ x ^ , p ^ x ] = x ^ p ^ x p ^ x x ^ = i I .
where = h 2 π and I denotes de identity operator. The relation (1) can be seen as a constraint in the non-commutative phase space ( x ^ , p x ^ ) . Thus, from (1) one could “solve for” the momentum operator p x ^ in terms of the operator x ^ . This necessarily implies the existence of a certain relation between p x ^ and x ^ and between their eigenvalues. The usual representation of the canonical operator as a differential operator acting on a function space or Hilbert space is
x ^ x , p ^ x i x
and is equivalent to solving the constraint (1), because on any wave function Ψ ( x , t ) , Equation (1) is satisfied identically. The memory of the quantum constraint (1) is then transferred locally to the wave function. Thus, any change in the quantum constraint (1) would imply changes in the behaviour of the wave function, its associated probabilities, and its energy spectrum.
In recent years, there has been a growing interest in studying modifications to the usual canonical commutation relations in various contexts. For example, it is well known that the effects of quantum gravity, modelled by string theory, loop quantum gravity, or black hole physics, predict the existence of a Generalised Uncertainty Principle (GUP), which can change the usual canonical commutation relations [1,2,3,4,5,6,7]. Its possible implications for entanglement and the Hamilton–Jacobi equation are analysed in [8,9,10,11,12]. In particular, the analysis of the implications of the modified Heisenberg commutation relations of one-dimensional systems, and specifically the infinite square-well potential, can be found in [13,14,15,16,17,18,19,20].
The studies developed in references [13,14,15,16,17,18,19,20] are related to a modified Heisenberg relation of the form
[ x ^ , p ^ x ] = i I + β p ^ x 2
applied to the one-dimensional square well. There, the eigenfunction and eigenvalues are obtained approximately by expanding the quantities of interest in a series in the deformation parameter β (and kipping the lowest order expansion) or using numeric al methods.
The present article tries to follow the same line of research but differs from the previous ones in its two main objectives:
(i)
to explore possible implications of a more general class of modified Heisenberg algebras than (3) over a simple system, and
(ii)
If possible, try to obtain analytical solutions for both eigenfunctions and eigenvalues.
Thus, we consider more general canonical commutation relations than (1) and (3), of the type
[ x ^ , p ^ x ] = i I + F ( x ^ , p ^ x )
for some function F ( x , p x ) depending on the position and momentum. Note, that the form of the quantum algebra (4) guarantees the system has a well-defined classical limit when goes to zero. To study the effects of an algebra of the form (4) one can expand the function F ( x , p x ) in a Taylor series, so the algebra (4) becomes
[ x ^ , p ^ x ] = i I + α + α 1 x ^ + α 2 x ^ 2 + + β 1 p ^ x + + γ 2 x ^ p ^ x +
and explore first the effects of each one of its terms in a separate way.
Thus, in this spirit, one can consider two special cases of (5): the case of a general x ^ power
[ x ^ , p ^ x ] = i I + α x ^ n n = 1 , 2 , 3 ,
and the linear one in the momentum
[ x ^ , p ^ x ] = i I + β p ^ x
The election of the algebras (6) and (7) is justified by our objective (ii), due to that these algebras permit to found analytic solutions as we will see later.
Thus, in the present paper, we want to analyse the effect of the modified Heisenberg commutation relation (6) and (7) over the two simple systems: (i) the quantum one-dimensional infinite square-well potential, and (ii) a more realistic one, such as a gas of non interacting particles in a cubic box, which is the three-dimensional analogue of the first case. Due to their simplicity, these systems permit obtaining exact analytical solutions from which to draw conclusions.
In particular, we want to obtain the consequences of these GUP algebras (6) and (7) over:
(i)
the wave functions, probability densities and energy spectrum for the one-dimensional infinite square well and
(ii)
the possible modifications of thermodynamic properties, such as the gas state equation and internal energy for the ideal gas.
We will start by analysing the case of the infinite square well in Section 2. In Section 2.1, we take the simple linear x dependence F ( x , p x ) = α x . In Section 2.2, we study its non-linear generalisation F ( x , p x ) = α x n for n = 2 , 3 , Here, α reflects the intensity of the modification of the standard canonical commutation relation. One hopes the solutions for the modified case proceed continually to those of the unmodified case when α goes to zero. For the one-dimensional infinite square well, the modified wave functions and probability densities differ substantially from the original unmodified ones when α is greater than or equal to unity. The energy eigenvalues are rescaled homogeneously by a constant factor for n 1 . To our knowledge, this case has not been previously analysed in the literature.
Section 2.3 explores the consequences of linear dependence on the momentum, F ( x , p x ) = β p x , for the energy spectrum and eigenfunctions. In this case, β reflects the strength of modifying the standard commutation relation. For the infinite square-well system, each energy eigenvalue E n is rescaled in a different way, by a factor L 2 tanh 2 π β n L β 2 n 2 π 2 2 that depends on the energy level n. Also, this case has not been previously analysed in the literature.
Section 2.4 explores the consequences of a quadratic dependence on the momentum, F ( x , p x ) = β p x 2 . In this case, as shown in [18], the energy eigenvalue E n is rescaled by L 2 tan 2 n π β L β n 2 π 2 2 , that depends also on the energy level n. Note, the trigonometric dependence instead of a hyperbolic one for the quadratic deformation case. Interestingly, for both momentum modifications, the probability densities of the modified and original situations are the same, i.e., that of the free particle.
Section 3 is dedicated to the study of the consequences of the modified Heisenberg commutation relations (6) and (7) over the ideal gas. Section 3.1 and Section 3.2 explore the effect of the linear and quadratic x dependence in the GUP, revealing that the ideal gas state equation is modified, acquiring the form of a virial expansion in the volume, whereas the internal energy remains unchanged. Section 3.3 and Section 3.4 explore the effect of a linear and quadratic p dependence in the GUP, showing that, in this case, at the lowest order in β , the ideal gas state equation remains unchanged. However, the temperature modifies the internal energy at the lowest order in β .

2. The Infinite Square-Well Potential and GUP

2.1. GUP Algebra Depending Linearly on x ^

For the first example of this dependence, consider the commutation relations
[ x ^ , p ^ x ] = i I + α x ^
for which F ( x , p ) = α x . An operator representation of the above commutation relations is
x ^ = x
p ^ x = i x + α x x = i ( 1 + α x ) x
The momentum eigenstates are in this case
p ^ x Φ p x ( x ) = p x Φ p x ( x )
i ( 1 + α x ) Φ p x x = p x Φ p x
so
Φ p x ( x ) = C ( 1 + α x ) i p x α = C e i p x ln [ ( 1 + α x ) 1 α ]
Consider now the usual non-relativistic classical Hamiltonian
H ( x , p x ) = p x 2 2 m + U ( x )
The quantisation of this Hamiltonian by the rule (8) implies the following Schrödinger equation:
2 2 m ( 1 + α x ) x ( 1 + α x ) x Ψ ( x , t ) + V ( x ) Ψ ( x , t ) = i Ψ ( x , t ) t
or
2 2 m α ( 1 + α x ) Ψ ( x , t ) x + ( 1 + α x ) 2 2 Ψ ( x , t ) x 2 + V ( x ) Ψ ( x , t ) = i Ψ ( x , t ) t
The associated time-independent Schrödinger equation is
2 2 m α ( 1 + α x ) Ψ ( x ) x + ( 1 + α x ) 2 2 Ψ ( x ) x 2 + V ( x ) Ψ ( x ) = E Ψ ( x , t )
By performing the change in variables
y = ln [ ( 1 + α x ) 1 α ] = ln ( 1 + α x ) α
which is well-defined for the interest region 0 x L and α > 0 , we have that
x = α e y y
and
2 x 2 = α 2 e 2 y y + α 2 e 2 y 2 y 2
Replacing Equations (19) and (20) in (17), we obtain the following Schrödinger equations for the new variable y:
2 α 2 2 m 2 Ψ ( y ) y 2 + V ( e y 1 α ) Ψ ( y ) = E Ψ ( y )
Due to its simplicity, we will analyse the case of infinite square-well potential and explore the consequences of the modification of the Heisenberg commutations relations for its eigenstates and energy spectra. For this purpose, consider the potential U ( x ) given by (see Figure 1)
U ( x ) = + if x < 0 0 if 0 x L + if x > L
In terms of y, U is given by
U ( y ) = + if 1 α < y < 0 0 if 0 y ln ( 1 + α L ) 1 α + if y > ln ( 1 + α L ) 1 α
So for 0 y ln ( 1 + α L ) the Schrödinger equation is
2 2 m 2 Ψ ( y ) y 2 = E Ψ ( y )
For E > 0 , the above equation can be written as
2 Ψ ( y ) y 2 = k 2 Ψ ( y )
with
k 2 = 2 m E 2
The general solution of (25) is
Ψ ( y ) = A sin ( k y ) + B cos ( k y )
or in terms of x,
Ψ ( x ) = A sin ( k α ln ( 1 + α x ) ) + B cos ( k α ln ( 1 + α x ) )
Since the potential is infinite at x = 0 and x = L , the wave function must be zero at these two points so that
Ψ ( 0 ) = 0 and Ψ ( L ) = 0
The first condition implies B = 0 and the second condition gives
A sin ( k α ln ( 1 + α L ) ) = 0
Since A cannot be zero (we are looking for non-trivial solutions), the above equation gives
k α ln ( 1 + α L ) = n π n = 1 , 2 , 3 , 4 ,
so
k = k n = n π α ln ( 1 + α L ) n = 1 , 2 , 3 , 4 ,
The eigenfunctions are thus
Ψ n ( x ) = A n sin ( k n α ln ( 1 + α x ) ) = A n sin n π ln ( 1 + α x ) ln ( 1 + α L )
whose energies are by virtue of (26)
E n = k n 2 2 α 2 2 m = n 2 π 2 2 α 2 2 m ln 2 ( 1 + α L )
The energies E n 0 of the usual unmodified case ( α = 0 ) can be obtained by taking the limit α 0 of the Equation (34)
E n 0 = lim α 0 n 2 π 2 2 α 2 2 m ln 2 ( 1 + α L )
Since α < < 1 ,
ln ( 1 + α L ) α L
and so
E n 0 = lim α 0 n 2 π 2 2 α 2 2 m ( α L ) 2 = n 2 π 2 2 2 m L 2
Thus, the quotient between the modified and unmodified energies is
E n E n 0 = α 2 L 2 ln 2 ( 1 + α L )
Thus, all energy eigenvalues are uniformly re-scaled in this case. Figure 2 shows how E n E n 0 changes as a function of α .
The constant A n in Equation (33) can be determined as usual, by normalising the wave function to unity:
+ Ψ ( x ) Ψ * ( x ) d x = 1
i.e., for our case
0 L Ψ ( x ) Ψ * ( x ) d x = 1
which gives
A n 2 0 L sin 2 k n α ( ln ( 1 + α x ) ) d x = 1
After evaluating the integral, we obtain
A n 2 2 L n 2 π 2 4 n 2 π 2 + ln 2 ( 1 + α L ) = 1
from which follows
A n = 4 n 2 π 2 + ln 2 ( 1 + α L ) 2 L n 2 π 2
and the eigenfunctions are explicitly
Ψ n ( x ) = 4 n 2 π 2 + ln 2 ( 1 + α L ) 2 L n 2 π 2 sin n π ln ( 1 + α x ) ln ( 1 + α L )
Let us consider the case L = 1 so that
Ψ n ( x ) = 4 n 2 π 2 + ln 2 ( 1 + α ) 2 n 2 π 2 sin n π ln ( 1 + α x ) ln ( 1 + α ) = A n sin n π ln ( 1 + α x ) ln ( 1 + α )
Figure 3 and Figure 4 show
Ψ n ( x ) A n = sin n π ln ( 1 + α x ) ln ( 1 + α )
as a function of x, for different values of α and n, when L = 1 .
Let us now consider the associated probability densities. In this case
ρ n ( x ) = Ψ n ( x ) Ψ n * ( x ) = A n 2 sin 2 n π ln ( 1 + α x ) ln ( 1 + α )
Figure 5 and Figure 6 show the graph of ρ n ( x ) A n 2 = sin 2 n π ln ( 1 + α x ) ln ( 1 + α ) as a function of x for different values of α and n, when L = 1 .
Note, that in all cases, for small values of α , the probability density of the original solution (i.e., for the unmodified system) is recovered.

2.2. GUP Algebra Depending Non-Linearly on x ^

If, instead of the commutation relation (8), one considers the generalisation
[ x ^ , p ^ x ] = i I + α x ^ n
for n = 1 , 2 , 3 , the momentum operator has the representation
p ^ x = i ( 1 + α x n ) x
The momentum eigenfunctions are, in this case, the solutions of the equation
p ^ x Φ p n = i ( 1 + α x n ) Φ p x = p Φ p n
that is
ln ( Φ p n ) = i p d x ( 1 + α x n ) + C 0
or
Φ p n = A e i p Θ n ( x )
where
Θ n ( x ) = d x ( 1 + α x n )
whose solution is
Θ n ( x ) = x hypergeom 1 , 1 n , 1 + 1 n , I x n α ( 1 ) 1 2 csgn ( I α ) + 1 2 csgn I x n 1 2 csgn I x n csgn ( I α )
Explicitly, the first functions Θ n ( x ) are
Θ 2 ( x ) = arctan ( α x ) α Θ 3 ( x ) = 1 3 ln x + 1 α 1 / 3 α 1 α 2 / 3 1 6 ln x 2 x 1 α 1 / 3 + 1 α 2 / 3 α 1 α 2 / 3 + 1 3 3 arctan 1 3 3 2 x 1 α 1 / 3 1 α 1 α 2 / 3 Θ 4 ( x ) = 1 4 1 α 1 / 4 2 arctan 2 x 1 α 1 / 4 + 1 + 1 4 1 α 1 / 4 2 arctan 2 x 1 α 1 / 4 1 + 1 8 1 α 1 / 4 2 ln x 2 + 1 α 1 / 4 x 2 + 1 α x 2 1 α 1 / 4 x 2 + 1 α
Let us now consider the eigenfunctions in the presence of the potential well. The Hamiltonian is in the region 0 < x < L ,
H ( x , p x ) = p x 2 2 m
whose eigenfunctions are the momentum states Φ p n with energies E ( p ) = p 2 2 m . To satisfy the boundary conditions (29) one must construct a superposition of two states: one of positive momentum p and another of negative momentum p of the form
Ψ n ( x ) = A n e i p Θ n ( x ) + B n e i p Θ n ( x )
The boundary conditions (29) imply that
Ψ n ( 0 ) = A n e i p Θ n ( 0 ) + B n e i p Θ n ( 0 ) = 0
and
Ψ n ( L ) = A n e i p Θ n ( L ) + B n e i p Θ n ( L ) = 0
From the first of these equations, we have that
B n = A n e i 2 p Θ n ( 0 )
so, the second equation gives
A n e i p Θ n ( L ) e i p Θ n ( L ) e i 2 p Θ n ( 0 ) = 0
Since A n 0 we have
e i p Θ n ( L ) = e i p Θ n ( L ) e i 2 p Θ n ( 0 )
or
e i 2 p ( Θ n ( L ) Θ n ( 0 ) ) = 1
which implies the quantisation condition for momentum
2 p k ( Θ n ( L ) Θ n ( 0 ) ) = 2 π k k = 1 , 2 , 3 ,
that is
p k = k π Θ n ( L ) Θ n ( 0 ) k = 1 , 2 , 3 ,
The energy eigenvalues are
E n k = p k 2 2 m = k 2 π 2 2 2 m [ Θ n ( L ) Θ n ( 0 ) ] 2 k = 1 , 2 , 3 ,
The quotient of the energies E n k of the modified system over the original energies E 0 k = k 2 π 2 2 2 m L 2 is
E n k E 0 k = L 2 [ Θ n ( L ) Θ n ( 0 ) ] 2
so that the energies are uniformly rescaled for each value of n.
The corresponding eigenfunctions are
Ψ n k ( x ) = A n e i p k Θ n ( x ) e i 2 p k Θ n ( 0 ) e i p k Θ n ( x )
Ψ n k ( x ) = A n e i p k Θ n ( 0 ) e i p k Θ n ( x ) e i p k Θ n ( 0 ) e i p k Θ n ( 0 ) e i p k Θ n ( x )
Ψ n k ( x ) = A n e i p k Θ n ( 0 ) sin p k Θ n ( x ) Θ n ( 0 )
that is
Ψ n k ( x ) = A n e i p k Θ n ( 0 ) sin k π Θ n ( x ) Θ n ( 0 ) Θ n ( L ) Θ n ( 0 )
The corresponding probability densities are
ρ n k ( x ) = Ψ n k ( x ) Ψ n k * ( x ) = A n 2 sin 2 k π Θ n ( x ) Θ n ( 0 ) Θ n ( L ) Θ n ( 0 )
If we define the non-normalised densities by
ρ ˜ n k ( x ) ρ 2 k ( x ) A n 2 = sin 2 k π Θ n ( x ) Θ n ( 0 ) Θ n ( L ) Θ n ( 0 )
we have explicitly for the first n values that
ρ ˜ 2 k ( x ) = sin 2 k π arctan ( α x ) arctan ( α L )
ρ ˜ 3 k ( x ) = sin 2 k π 1 6 2 3 arctan 1 3 3 2 x + 1 α 1 / 3 1 α 1 / 3 + 2 ln x + 1 α 1 / 3 ln x 2 x 1 α 1 / 3 + 1 α 2 / 3 α 1 α 2 / 3 + 1 18 3 π α 1 α 2 / 3 1 6 2 3 arctan 1 3 3 2 L + 1 α 1 / 3 1 α 1 / 3 + 2 ln L + 1 α 1 / 3 ln L 2 L 1 α 1 / 3 + 1 α 2 / 3 α 1 α 2 / 3 + 1 18 3 π α 1 α 2 / 3
ρ ˜ 4 k ( x ) = sin 2 k π 2 arctan 2 x + 1 α 1 / 4 1 α 1 / 4 2 arctan 2 x + 1 α 1 / 4 1 α 1 / 4 + ln x 2 + 1 α 1 / 4 x 2 + 1 α 1 α 1 / 4 x 2 x 2 1 α 2 arctan 2 L + 1 α 1 / 4 1 α 1 / 4 2 arctan 2 L + 1 α 1 / 4 1 α 1 / 4 + ln L 2 + 1 α 1 / 4 L 2 + 1 α 1 α 1 / 4 L 2 L 2 1 α
Figure 7 and Figure 8 show the unnormalised probability density ρ ˜ n k ( x ) for various values of α , k and n, when L = 1 .
From the results shown in Figure 3, Figure 4, Figure 5, Figure 6, Figure 7 and Figure 8, one can ask: why the wave functions and their density probabilities are deformed in that way, and why the density probabilities are shirking to the left side of the potential well.
To obtain an answer, one can consider the Hamiltonian operator (for the free particle) associated with the modified Heisenberg commutation relation (46), which is given by
H ^ = p ^ x 2 2 m = 2 2 m ( 1 + α x n ) x ( 1 + α x n ) x
By taking the the classical limit 0 [21], the corresponding classical Hamiltonian function is
H ( x , p x ) = ( 1 + α x n ) 2 2 m p x 2
then, the Hamilton equations of motion give
p ˙ x = H x = ( 1 + α x n ) α n x n 1 m p x 2
and
x ˙ = H p x = ( 1 + α x n ) 2 m p x
Because the classical Hamiltonian is time-independent, the energy is conserved, so E = H ( x , p x ) is a constant, thus
E = ( 1 + α x n ) 2 2 m p x 2
so
p x 2 = 2 m E ( 1 + α x n ) 2
By replacing the above equation in (76), obtains
p ˙ x = 2 E α n x n 1 ( 1 + α x n )
The right side of (78) is, by the Newton equation, the force F n ( x ) that acts over the particle for each n value, so
F n ( x ) = 2 E α n x n 1 ( 1 + α x n )
The above two relations have interesting implications because these equations establish that the modified Heisenberg commutation relation (46) generates a force over the initial free particle at both classical and quantum levels. In the first case, by generating the force F n ( x ) and, in the second one, by deforming the probability densities. Thus, gravity, by modifying the Heisenberg commutation relations, can generate forces on the particles, and in this way, gravitation could generate the other three forces of nature.
Note, that the classical force F n ( x ) is negative for x > 0 ; thus, the particle accelerates to the wall’s left side. That is consistent with the shift of probability densities to the left side of the potential well. Figure 9 shows the classical force (79) for n = 1 , 2 , 3 , 4 . Note, that the force has a maximum. From (79), the position x n 0 for which the force reaches its maximum value can be computed as
x n 0 = n 1 α 1 n
Note, that for the case n = 1 , the maximum is at the origin, but for n > 1 , the maximum is at the origin’s right side. When α increases, the maximum is shifted towards x = 0 .

2.3. GUP Depending Linearly on the Momentum p ^ x

Consider now the following GUP commutation relations depending on the momentum
[ x ^ , p ^ x ] = i I + β p ^ x
These commutation relations can be represented by the differential operators
x ^ = x
p ^ x = 1 β e β p ^ 0 I
where p ^ 0 = i x is the standard momentum operator for when β = 0 .
The eigenfunctions of p ^ 0 are
p ^ 0 Φ p = p Φ p
that is
Φ p = A e i p x
For the square well potential (22), the Hamiltonian in the region 0 < x < L is
H ^ = e β p ^ 0 I 2 2 m β 2
The eigenfunctions (84) of the momentum operator p ^ 0 are also eigenfunctions of the Hamiltonian:
H ^ Φ p = E ( p ) Φ p
with energy eigenvalues
E ( p ) = e β p 1 2 2 m β 2
Figure 10 shows the spectrum of E ( p ) for various values of β .
Figure 11 presents a more detailed version of the spectrum for β = 1 and m = 1 in the momentum region 10 < p < 1 .
It should be noted that when p becomes very negative, the energy tends asymptotically to a constant value E . In fact
E = lim p E ( p ) = 1 2 m β 2
For this asymptotic value E of the energy, there exists a maximum positive momentum p m a x > 0 that has the same energy, that is
E = E ( p max )
or
1 2 m β 2 = e β p max 1 2 2 m β 2
so
e β p max = 1 ± 1
with solutions
e β p max = 2 o e β p max = 0
The above equations imply that (see Figure 11 below)
p max = ln ( 2 ) β or p max =
On the other hand, if the energy of the particle is in the interval
0 < E < E
then, as can be seen in Figure 11, there are two values of the momentum p, one positive p + and the other negative p , which give the same value of E. In fact, from
E = E ( p ) = e β p 1 2 2 m β 2
one can solve for the momentum p in terms of the energy E according to
e β p ± = 1 ± 2 m β 2 E = 1 ± E E
that is
p ± = 1 β ln 1 ± E E
Note, that if
0 < E < E 1 < 1 + E E < 2 0 < E < E 0 < 1 E E < 1
in such a way that
0 < p + < 1 β ln ( 2 ) < p < 0
as can be seen in Figure 11. Thus, for an energy E in the interval 0 < E < E < E there exist two distinct momentum eigenstates Φ p + and Φ p which have the same energy E. Since the values of p + and p in (96) or (97) depend on the E, these momenta must be related. Using Equation (96) we see that
e β p + = 1 + E E e β p = 1 E E
Adding both equations gives
e β p + + e β p = 2
from which we can solve for p as
p = 1 β ln 2 e β p +
One must note that p is negative, since for 0 < E < E it follows that 0 p + p m a x = ln ( 2 ) β which implies that
1 > 2 e β p + > 2 e β p m a x = 2 e ln ( 2 ) = 0
and therefore, p in Equation (101) gives the logarithm of a number between zero and one, and therefore, p is negative.
Note, also that Equation (97) implies that if E > E , i.e., the quotient E E > 1 , then p is the logarithm of a negative number, so p becomes a complex number. In this situation, it is not possible to find stationary states because the boundary conditions can only be satisfied at one side of the potential well.
Let us now consider the problem of determining the eigenstates associated with the potential well. In the figure below, two momentum eigenstates are illustrated: Φ p , which has momentum p > 0 (and Thus, represents a wave travelling to the right) and Φ p , which has momentum p < 0 (which represents a wave travelling to the left). Because of the structure of the asymmetric energy spectrum in Figure 11, the energy of Φ p is greater than that of Φ p . Thus, waves moving to the left have a lower energy than those moving to the right (see Figure 12).
If we wish to generate a standing wave that vanishes at x = 0 and x = L , we must superimpose two states in opposite directions but with the same energy E. For these states to exist, the following condition must be fulfilled (see Figure 11):
0 E E = 1 2 m β 2
For E in the above range, Φ p + = e i p + x and Φ p = e i p x are two momentum eigenstates, one with positive ( p + ) and the other with negative ( p ), but with the same energy E. Thus, we can consider the state
Ψ ( x ) = A e i p + x + B e i p x
The boundary conditions (29) imply
Ψ ( 0 ) = A + B = 0 Ψ ( L ) = A e i p + L + B e i p L = 0
The above conditions require that B = A , therefore,
A ( e i p + L e i p L ) = 0
and since A 0 (otherwise the wave function is null), the following quantisation relation is obtained:
e i p + L = e i p L
that is
e i ( p + p ) L = 1
implying that the momenta have discrete values p + n y p n such that
p + n p n L = 2 π n n = 1 , 2 , 3 ,
Using Equations (97) we obtain the quantisation condition for the energies E n :
1 β ln 1 + E n E 1 β ln 1 E n E = 2 π n L
or
ln 1 + E n E 1 E n E = 2 π n β L
that is
1 + E n E 1 E n E = e 2 π n β L n = 1 , 2 , 3 ,
By defining γ n e 2 π n β L and θ n 2 π n β L , i.e., γ n = e θ n then, we have
E n E = γ n 1 γ n + 1
or
E n = E γ n 1 γ n + 1 2
Explicitly
E n = E · e θ n 1 e θ n + 1 2 = E e θ n / 2 · e θ n / 2 e θ n / 2 e θ n / 2 · e θ n / 2 + e θ n / 2 2 = E e θ m / 2 e θ m / 2 / 2 e θ n / 2 + e θ n / 2 / 2 2 = E senh θ n / 2 cosh θ n / 2 2
that is
E n = 1 2 m β 2 · tanh 2 π β n L
By means of Equation (97), we can obtain the momenta p + n and p n as
p + n = 1 β ln 1 + tanh π β n L p n = 1 β ln 1 tan h π β n L
We can now compare the energies of the modified systems to the original ones by means of the quotient E n E n 0 , which is given by
E n E n 0 = 1 2 m β 2 · tanh 2 π β n L n 2 π 2 2 2 m L 2 = L 2 tanh 2 π β n L β 2 n 2 π 2 2
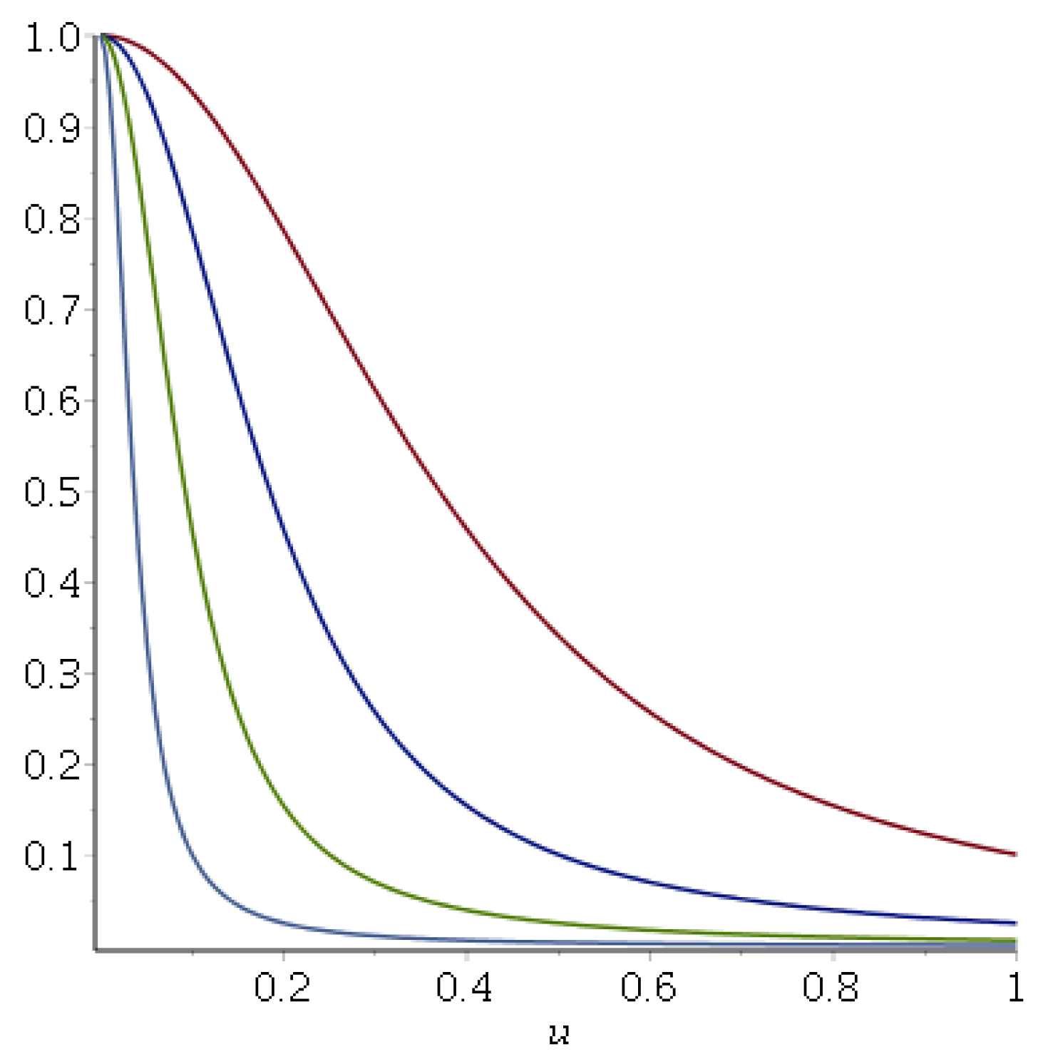
Here, the energy eigenvalues are not uniformly rescaled, but depend on each state n. Figure 13 shows the quotient E n E n 0 for various values of n as a function of the parameter u = β L for L = 1 . Note, that for larger values of n, the quotient tends more rapidly to zero.
Let us now consider the probability densities of the different states. These are given by
ρ n ( x ) = Ψ n ( x ) Ψ n * ( x ) ρ n ( x ) = A n 2 e i p + n x e i p n x e i p + n x e i p n x ρ n ( x ) = A n 2 1 e i p + n p n n x e i p + n p n n x + 1 ρ n ( x ) = A n 2 2 1 cos p + n p n n x
Due to the quantisation relation (104), we finally obtain
ρ n ( x ) = A n 2 2 1 cos 2 π n x L
However, as
cos 2 π n x L = 1 2 sin 2 2 π n x 2 L
we have
ρ n ( x ) = A n 2 2 1 1 2 sin 2 2 π n x 2 L
that is
ρ n ( x ) = 4 A n 2 sin 2 n π x L
Note, that this density is proportional to the probability density of the original system (i.e., with β = 0 ). The amplitude A n is obtained by normalising the wave functions by means of Equation (40), which gives
A n = 1 2 L
This suggests that the wave functions of the modified systems should be the same as the original ones. In fact, by Equation (116), the new eigenfunctions are
Ψ n ( x ) = 1 2 L e i p + n x e i p n x
and due to the quantisation of momentum (104) we have that
p n = p + n 2 π n L
so that
Ψ n ( x ) = 1 2 L e i p + n x e i p + n x e i 2 π n x L Ψ n ( x ) = 1 2 L e i p + n x 1 e i 2 π n x L Ψ n ( x ) = 1 2 L e i p + n x e i 2 π n x 2 L e i 2 π n x 2 L e i 2 π n x 2 L Ψ n ( x ) = 1 2 L e i p + n x e i π n x L sin π n x L Ψ n ( x ) = 1 2 L e i p + n π n L x sin π n x L Ψ n ( x ) = 1 2 L C n ( x ) sin π n x L
Thus, we see that the new eigenfunctions differ from the original ones by a complex function
C n ( x ) = e i p + n π n L x
of unit norm, which does not change the value of the corresponding probability densities. Thus, the new probability densities are the same as the original ones, but the energy spectrum changes completely.
To conclude this subsection, we will mention a few words about the strange energy behaviour in terms of momentum given by Equation (95). As indicated above, a wave travelling to the right with momentum p > 0 has an energy greater than a wave travelling to the left with momentum p < 0 as indicated in Figure 12.
Because our Hamiltonian is time-independent, energy must be conserved. This fact implies that for a fixed energy, waves moving to the right have momentum magnitude lower than those moving to the left (see Figure 11 above). One can understand this awkward behaviour by considering the classical limit of (85). As shown in [22], the classical Hamiltonian function is just given by (95). Now, consider a simple classical non-relativistic collision between a mass m 1 (with initial velocity v 1 ) with a second stationary mass m 2 . If u 1 and u 2 are the velocities after the collision, conservation of momentum implies that
m 1 v 1 = m 1 u 1 + m 2 u 2
and using (95), energy conservation gives
E ( m 1 v 1 ) = E ( m 1 u 2 ) + E ( m 2 u 2 )
By solving this system, it can be shown that in the limit m 2 > > m 1 , the velocity u 1 with which mass m 1 bounces back is given by
u 1 = v 1 1 + m 1 v 1 β + ( m 1 v 1 β ) 2 + 2 ( m 1 v 1 β ) 3 + 4 ( m 1 v 1 β ) 4 +
For β = 0 , the usual behaviour, in which a ball reverses its velocity when it hits a wall, is recovered. However, for non-zero β , the speed with which it bounces to the left is greater than the speed it had when it was moving to the right. Thus, changes generated by the deformed Heisenberg commutation relations could be detected by simply throwing balls over a wall and measuring velocities. All these questions and the connection of GUPs with classical mechanics will be analysed in a detailed way in our next article [21].
It should be mentioned here that this awkward energy property, in terms of the momentum, can be related to what mathematicians call quasi metric spaces [23,24,25,26], i.e., spaces in which the distance measured when moving to the right differs from that measured when moving to the left. In the case at hand, energy or momentum can be taken as a measure analogous to distance. In this sense, the case of linear deformation would represent these quasimetric spaces in the physical world.
Finally, note that as is shown in [3], for a deformed Heisenberg commutation relation of the form
[ x ^ , p ^ x ] = i f ( p ^ x )
for some function f ( p ) , the above algebra can be represented by the differential operators
x ^ = x
p ^ x = h ( p ^ 0 )
where the function h ( p ) is solution to the differential equation [3]
h ( p ) = f ( h ( p ) )
and p ^ 0 = i x is the standard momentum operator. Thus, the Hamiltonian for the particle inside the square square-well is
H ^ = h ( p ^ 0 ) 2 2 m
In the classical limit 0 , the Hamiltonian (110) goes to the classical Hamiltonian function
H ( x , p x ) = h ( p x ) 2 2 m
whose Hamiltonian equations of motion are
p ˙ x = H x = 0
and
x ˙ = H p x = h ( p x ) f ( h ( p x ) ) m
Note that (111) implies that there are no forces acting classically on the particle and, p x = p x 0 is constant, so (112) implies that the velocity is also constant. Thus, for a deformed Heisenberg commutation relation whose right side depends only on the momentum as in (107), the particle inside the well has no force acting on it, so the probability density must be the same as the non-deformed case, that is, the free-particle density as we are shown explicitly above for the case of linear deformation.

2.4. GUP Depending Quadratically on the Momentum p ^ x

Consider now the case of a GUP depending on p x 2 of the form
[ x ^ , p ^ x ] = i I + β p ^ x 2
As is indicated in [18], this Heisenberg algebra can be represented by the differential operators
x ^ = x
p ^ x = tan β p ^ 0 β
where again p ^ 0 = i x is the standard momentum operator for β = 0 . The momentum eigenvectors are the same given in (84) and the Hamiltonian operator is
H ^ = tan 2 β p ^ 0 2 m β
and its energy eigenvalues are
E ( p ) = tan 2 β p 2 m β
Figure 14 shows the energy eigenvalues E ( p ) versus the momentum for three different β values.
Now, by considering the state
Ψ ( x ) = A e i p x + B e i p x
and imposing the boundary conditions Ψ ( 0 ) = 0 and Ψ ( L ) = 0 , one obtains that the wave functions are Ψ n ( x ) = 1 2 L sin π n x L and the energy eigenvalues are [18]
E n = 1 2 m β · tan 2 n π β L
Compare these eigenvalues with the linear case (105). Note, that we have trigonometric dependence instead of a hyperbolic one, and the deformation parameter β appears in terms of its square root.
The quotient E n E n 0 , which is given now by
E n E n 0 = 1 2 m β · tan 2 n π β L n 2 π 2 2 2 m L 2 = L 2 tan 2 n π β L β n 2 π 2 2

3. The Ideal Gas and GUP

To explore the consequences of the GUP Heisenberg commutation relations in a more realistic physical system, we analyse their effects on an ideal gas for linear and quadratic deformations in the position and momentum operator.

3.1. The Linear Deformation Case in x ^

Consider the following GUP relations in three-dimensional space
[ x ^ , p ^ x ] = i I + α x x ^ [ y ^ , p ^ y ] = i I + α y y ^ [ z ^ , p ^ z ] = i I + α z z ^
and where any other commutator between the canonical variables is equal to zero. This algebra can be represented by the differential operators
( x ^ , y ^ , z ^ ) = ( x , y , z ) p ^ x = i ( 1 + α x x ) x p ^ y = i ( 1 + α y y ) y p ^ z = i ( 1 + α z z ) z
The momentum eigensates are in this case
Φ p ( r ) = C e i p · θ 1 ( r )
with
θ 1 ( r ) = ln ( 1 + α x x ) α x , ln ( 1 + α y y ) α y , ln ( 1 + α z z ) α z
The corresponding time-independent non-relativistic Schrödinger equation is
2 2 m [ α x ( 1 + α x x ) Ψ x + α y ( 1 + α y y ) Ψ y + α z ( 1 + α z z ) Ψ z + ( 1 + α x x ) 2 2 Ψ x 2 + ( 1 + α y y ) 2 2 Ψ y 2 + ( 1 + α z z ) 2 2 Ψ z 2 ] + U ( x , y , z ) Ψ = E Ψ
By setting
u x = ln ( 1 + α x x ) α x u y = ln ( 1 + α y y ) α y u z = ln ( 1 + α z z ) α z
The above three-dimensional Schrödinger equation becomes
2 2 m 2 Ψ u x 2 + 2 Ψ u y 2 + 2 Ψ u z 2 + U e α x u x 1 α x , e α y u y 1 α y , e α z u z 1 α z Ψ = E Ψ
Consider now the problem of a particle in a box of lengths L x , L y , L z , so the Schrödinger equation reduces to
2 2 m 2 Ψ u x 2 + 2 Ψ u y 2 + 2 Ψ u z 2 = E Ψ
with solutions
Ψ n x n y n z ( u x , u y , u z ) = A sin ( k x n x u x ) sin ( k y n y u y ) sin ( k z n z u z )
where
k x n x = n x π α x ln ( 1 + α x L x ) , k y n y = n y π α y ln ( 1 + α y L y ) , k z n z = n z π α z ln ( 1 + α z L z )
to satisfy the boundary conditions, and the energy eigenvalues E = E n x n y n z are given by
E n x n y n z = 2 2 m ( k x n x ) 2 + ( k y n y ) 2 + ( k z n z ) 2 = 2 π 2 2 m n x 2 α x 2 ln 2 ( 1 + α x L x ) + n y 2 α y 2 ln 2 ( 1 + α y L y ) + n z 2 α z 2 ln 2 ( 1 + α z L z )
If one defines de deformed GUP lengths a x , a y , a z associated with de real lengths L x , L y , L z by
a i = ln ( 1 + α i L i ) α i i = x , y , z
the energy eigenvalues are the usual ones in terms of the modified lengths
E n x n y n z = 2 π 2 2 m n x 2 a x 2 + n y 2 a y 2 + n z 2 a z 2
Consider now an ideal gas of N particles in a cubic box, so L x = L y = L z = L and consider the symmetric case, where the α parameters are identical
α x = α x = α z = α
so
a x = a y = a z = a = ln ( 1 + α L ) α
and
E n x n y n z = 2 π 2 2 m a 2 n x 2 + n y 2 + n z 2
For this case, the gas partition function is [27]
Q N = q 3 N N !
with
q 3 = n x , n y , n z e 1 k B T E n x n y n z = n exp 1 k B T E n 0 3 = n exp h 2 n 2 8 m a 2 k B T 3 = ( q 0 ) 3
The last expression can be calculated as [27]
q 0 = n exp 1 k B T E n 0 = 0 e h 2 n 2 / ( 8 m a 2 k B T ) d n = 2 π m k B T h 2 1 / 2 a
But a = ln ( 1 + α L ) α and V = L 3 so a = ln ( 1 + α V 1 / 3 ) α , Thus,
q 0 = 2 π m k B T h 2 1 / 2 1 α ( ln ( 1 + α V 1 / 3 ) )
The gas pressure can be computed as
p = k B T ln Q N V N , T = N k B T q 3 q 3 V = 3 N k B T q 0 q 0 V
that is
p = N k B T ln ( 1 + α V 1 / 3 ) α V 2 / 3 ( 1 + α V 1 / 3 )
Then, the modified Heisenberg commutation relations change the usual state equation of an ideal monoatomic gas by a factor that depends on the gas volume. By expanding the right side of (133) in the Taylor series in α one has that
p V = N k B T 1 1 2 V 1 / 3 α + 5 12 V 2 / 3 α 2 3 8 V α 3 + 251 720 V 4 / 3 α 4 +
For α 0 , one recovers the standard ideal gas state equation. Note, that the expansion in (133) resembles a virial expansion of an interacting gas. Thus, a macroscopic observer who measures in the laboratory the modified ideal gas state Equation (134) can think that the gas is an interacting one. Modified Heisenberg commutation relations can then generate interactions for a macroscopic observer.
The internal energy is
U = k B T 2 ln Q N T N , T = N k B T 2 q 3 q 3 T = 3 N k B T 2 q 0 q 0 T = 3 2 N k B T
which is the same as an ideal gas. There are no observable GUP effects on the gas for the internal energy in this case.

3.2. The Case of Quadratic Deformation Case in x ^

Consider now the following GUP relations in three-dimensional space
[ x ^ , p ^ x ] = i I + α x x ^ 2 [ y ^ , p ^ y ] = i I + α y y ^ 2 [ z ^ , p ^ z ] = i I + α z z ^ 2
and where any other commutator between the canonical variables is equal to zero. This algebra can be represented by the differential operators
( x ^ , y ^ , z ^ ) = ( x , y , z ) p ^ x = i ( 1 + α x x 2 ) x p ^ y = i ( 1 + α y y 2 ) y p ^ z = i ( 1 + α z z 2 ) z
The momentum eigenstates, in this case, are
Φ p ( r ) = C e i p · θ 2 ( r )
with
θ 2 ( r ) = Θ 2 ( x ) , Θ 2 ( y ) , Θ 2 ( z ) = arctan ( α x x ) α x , arctan ( α y y ) α y , arctan ( α z z ) α z
For the problem of a particle in a box of lengths L x , L y , L z , the energy eigenstates are
Ψ n x n y n z ( x , y , z ) = A sin ( k x n x Θ 2 ( x ) ) sin ( k y n y Θ 2 ( y ) ) sin ( k z n z Θ 2 ( z ) )
where
k x n x = n x π α x arctan ( α x L x ) , k y n y = n y π α y arctan ( α y L y ) , k z n z = n z π α z arctan ( α z L z )
To satisfy the boundary conditions the energy eigenvalues E = E n 1 n 2 n 2 are given by
E n x n y n z = 2 2 m ( k x n x ) 2 + ( k y n y ) 2 + ( k z n z ) 2 = 2 π 2 2 m n x 2 α x arctan 2 ( α x L x ) + n y 2 α y arctan 2 ( α y L y ) + n x 2 α z arctan 2 ( α z L z )
If one defines de deformed GUP lengths a x , a y , a z associated with de real lengths L x , L y , L z by
a i = arctan ( α i L i ) α i i = x , y , z
For a ideal gas of N particles in a cubic box with L x = L y = L z = L = V 1 / 3 and considering the symmetric case, where the α parameters are identical α i = α i = x , y , z , one has that
a i = a = arctan ( α V 1 / 3 ) α
The energy eingenvalues are the same as in Equation (131) and the partition function (132) gives in this case
q 0 = 2 π m k B T h 2 1 / 2 1 α 1 / 2 ( arctan ( α V 1 / 3 ) )
The gas pressure can be computed again as
p = 3 N k B T q 0 q 0 V = 3 N k B T ( arctan ( α V 1 / 3 ) ) 1 3 α V 2 / 3 α V 2 / 3 + 1
or
p V = N k B T arctan ( α V 1 / 3 ) α V 1 / 3 α V 2 / 3 + 1
By expanding again the right side of (144) in the Taylor series in α one has that
p V = N k B T 1 2 3 V 2 / 3 α + 26 45 V 4 / 3 α 2 502 945 V 2 α 3 +
Again for α 0 , one recovers the standard ideal gas state equation. Thus, different GUPs generate distinct virial expansion interactions for macroscopic observers. From an experimental point of view, modified Heisenberg commutation relations can be detected by conducting a virial expansion of a dilute real gas and comparing it with expansions (134) or (145).
Note, that the internal energy is the same as given in (135) because both partition functions have the same temperature dependence.

3.3. The Case of Linear Momentum Deformation

Consider now the following GUP relations in three-dimensional space
[ x ^ , p ^ x ] = i I + β x p ^ x [ y ^ , p ^ y ] = i I + β y p ^ y [ z ^ , p ^ z ] = i I + β z p ^ z
and where any other commutator between the canonical variables is equal to zero. This algebra can be represented by the differential operators
( x ^ , y ^ , z ^ ) = ( x , y , z ) p ^ x = 1 β e β p ^ 0 x I p ^ y = 1 β e β p ^ 0 y I p ^ z = 1 β e β p ^ 0 z I
where
p ^ 0 x = i x p ^ 0 y = i y p ^ 0 z = i z
For the case of a linear momentum deformation, the energy eigenvalues are given by
E n x n y n z = 1 2 m β x 2 · tanh 2 π β x n x L x + 1 2 m β y 2 · tanh 2 π β y n y L y + 1 2 m β z 2 · tanh 2 π β z n z L z
For a cubic box L i = L = V 1 / 3 and considering the symmetrical case β i = β , the corresponding partition function q 3 is
q 3 = n x , n y , n z e 1 k B T E n x n y n z = q 3
where
q = n exp 1 2 m β 2 K B T · tanh 2 π β n L
or using Equation (106)
q = n exp E n 0 K B T tanh π β n L π β n L 2
where E n 0 = n 2 π 2 2 2 m L 2 . By expanding tanh 2 ( x ) / x 2 = 1 2 3 x 2 + 17 45 x 4 62 315 x 6 + to the second order in β , the sum is
q = n exp 1 k B T E n 0 1 2 3 π β n L 2 + = n exp E n 0 k B T exp 2 E n 0 3 k B T π β n L 2 + = m exp E n 0 k B T 1 + 2 E n 0 3 k B T π β n L 2 + = n exp E n 0 k B T + n exp E n 0 k B T 2 E n 0 3 k B T π β n L 2 +
or
q = n exp E n 0 k B T + β 2 π 2 2 2 3 m k B T L 4 n n 4 exp E n 0 k B T +
The first sum above is just q 0 given in (132) by
q 0 = n exp h 2 n 2 8 m L 2 k B T = 0 e h 2 n 2 / ( 8 m L 2 k B T ) d n = 0 e γ n 2 d n = π 4 γ 1 / 2
with γ = h 2 8 m L 2 k B T . The second sum in (149)
q 02 = n n 4 exp E n 0 k B T = n n 4 exp h 2 n 2 8 m L 2 k B T = n n 4 exp γ n 2 = 0 n 4 e γ n 2 d n
is related to the second derivative of q 0 respect to γ . In fact
q 02 = d 2 q 0 d γ 2 = 3 8 π γ 5 / 2 = 3 8 π h 2 8 m L 2 k B T 5 / 2
Thus, Equation (149) gives
q = q 0 + β 2 h 4 48 m k B T L 4 q 02 +
or
q = 2 π m k B T h 2 1 / 2 L + β 2 h 2 2 π 2 π m k B T h 2 3 / 2 L +
so
q = 2 π m k B T h 2 1 / 2 V 1 / 3 1 + β 2 m k B T +
The pressure, in this case, is
p = 3 N k B T q q V = N k B T V
Thus, at least at a lower order in the deformation parameter β , GUP algebra has no observable effect on the ideal gas state equation. The internal energy, however, is given by
U = 3 N k B T 2 q q T = 1 2 1 + 3 k B T β 2 m + T 1 + k B T β 2 m +
Expanding the right side at the lowest order in β gives
U = 3 2 N k B T + 3 N k B 2 T 2 m β 2 +
Thus, in the case of linear momentum deformation, the internal energy changes by the deformation of the Heisenberg algebra.

3.4. The Case of Quadratic Deformation Case in p ^ x

Consider now the following GUP relations in three-dimensional space
[ x ^ , p ^ x ] = i I + β x p ^ x 2 [ y ^ , p ^ y ] = i I + β y p ^ y 2 [ z ^ , p ^ z ] = i I + β z p ^ z 2
and where any other commutator between the canonical variables is equal to zero. This algebra can be represented by the differential operators
( x ^ , y ^ , z ^ ) = ( x , y , z ) p ^ x = tan β p ^ 0 x β p ^ y = tan β p ^ 0 y β p ^ z = tan β p ^ 0 z β
where p ^ 0 x , p ^ 0 y , p ^ 0 z are given by (148). The energy eigenvalues are given by
E n x n y n z = 1 2 m β x · tan 2 π β x n x L x + 1 2 m β y · tan 2 π β y n y L y + 1 2 m β z · tan 2 π β z n z L z
For a cubic box L i = L = V 1 / 3 and considering the symmetrical case β i = β , the corresponding partition function q is
q = n exp 1 2 m β K B T · tan 2 n π β L
or using Equation (117)
q = n exp E n 0 K B T tan π β n L n π β L 2
By expanding tan 2 ( x ) / x 2 = 1 + 2 3 x 2 + 17 45 x 4 + 62 315 x 6 + to the second to order in β , and noting that the Taylor expansion of tanh 2 ( x ) x 2 and tan 2 ( x ) x 2 are the same, but with minus signs in the even terms of the first case, the sum is
q = n exp 1 k B T E n 0 1 + 2 3 π β n L 2 + = n exp E n 0 k B T exp 2 E n 0 3 k B T π β n L 2 + = m exp E n 0 k B T 1 2 E n 0 3 k B T π β n L 2 + = n exp E n 0 k B T n exp E n 0 k B T 2 E n 0 3 k B T π β n L 2 +
or
q = n exp E n 0 k B T β π 2 2 2 3 m k B T L 4 n n 4 exp E n 0 k B T +
The sum above using Equation (151) and replacing + β 2 by β
q = q 0 β h 4 48 m k B T L 4 q 02 +
so by (152)
q = 2 π m k B T h 2 1 / 2 V 1 / 3 1 β m k B T +
The pressure, in this case, is
p = 3 N k B T q q V = N k B T V
Thus, at least at lower order in β , GUP algebra has no observable effect on the ideal gas state equation. The internal energy is given by
U = 3 N k B T 2 q q T = 1 2 1 3 k B T β m + T 1 k B T β m +
Expanding the right side at the lowest order in β gives
U = 3 2 N k B T 3 N k B 2 T 2 m β +
Therefore, in the case of quadratic momentum deformation, the internal energy again suffers modifications by the GUP algebra. Observe that for the internal energy, the effect of the quadratic momentum deformation is linear in β , whereas the effect of the linear momentum deformation is quadratic in β .

4. Conclusions

This article has analysed the effects of modifying the Heisenberg commutation relations for two simple systems: first, the one-dimensional quantum infinite square-well potential, and second, the case of a gas of N non-interacting particles in a box of volume V.
We have considered two different modifications of the commutation relations: one that depends on the position operator x ^ (in a linear way and in a non-linear way) and another one that depends linearly and quadratically on the momentum operator p ^ x .
In the position x ^ modification case, the modified commutations relations read
[ x ^ , p ^ x ] = i I + α x ^ n
For the first system, the one-dimensional infinite square well, the modified wave functions, and probability densities differ substantially from the original unmodified ones when the intensity of the modification, given by the parameter α , is greater than or equal to unity. The energy eigenvalues are rescaled homogeneously by a constant factor α 2 L 2 ln 2 ( 1 + α L ) for n = 1 , and L 2 [ Θ n ( L ) Θ n ( 0 ) ] 2 for n 2 .
For the second system, i.e., the non-interacting gas, the corresponding state gas equation is modified, acquiring the form of a virial expansion in the volume. In contrast, the internal energy is unchanged for analysed cases n = 1 and n = 2 . These results imply that the modified Heisenberg commutation relations can generate interactions for a macroscopic observer. This phenomenon may have significant implications since, it could be that the four interactions of nature, could be the product of deformed Heisenberg algebras acting on free particles.
In the momentum p ^ modification case, the modified commutation relation is in the linear case
[ x ^ , p ^ x ] = i I + β p ^ x
and
[ x ^ , p ^ x ] = i I + β p ^ x 2
for the quadratic one. For the infinite square-well system, in the linear deformation case, each energy eigenvalue E n is rescaled in a different way, by a factor L 2 tanh 2 π β n L β 2 n 2 π 2 2 that depends on the energy level n. For the quadratic case, the energy eigenvalues are rescaled by a factor L 2 tan 2 n π β L β n 2 π 2 2 , that also depends on the energy level. Curiously, probability densities for both linear and quadratic momentum deformation cases, are equal to the non-deformed free particle.
In the linear momentum deformation case, for energy greater than E = 1 2 m β 2 , it is not possible to find stationary states and, for 0 E E , and the momentum eigenstates moving in opposite directions have different energies: E ( p x ) > E ( p x ) for p x > 0 .
For the non-interacting gas system, the effect of both momentum p deformations at the lowest order in β , is that the ideal gas state equation remains unchanged. However, the internal energy is modified (at the lowest order in β ) by the temperature. For linear p deformation, the internal energy depends on β 2 ; instead, for quadratic p deformation, the dependence is linear in β .
Finally, in the study of quantum mechanics in a curved spacetime, the metric is fixed, but by incorporating back-reaction effects, it implies that quantum mechanics alters the original metric. This new gravitational field, in turn, should cause a deformation in the Heisenberg commutation relations, which should generate a second back-reaction on the metric, and this metric would generate new Heisenberg commutation relations and so on. This means that a theory that incorporates gravity and quantum mechanics on the same footing, i.e., a theory of quantum gravity, must necessarily be a fixed point of this whole process. If this fixed point exists, it should have associated with it both a metric and a possibly deformed commutation relations. And these deformed commutation relations could generate the fundamental interactions that model our universe, from simple free particles. In this sense, gravity could generate our entire perceptible world.
To conclude, an interesting question arises: What does the momentum P mean in the canonical commutation relation? Moreover, when taking the classical limit, are the classical theories equivalent? Or better yet is there a canonical transform that maps the phase space ( x , p 0 ) to the phase space ( Q , P ) , where Q is the generalised coordinate associated to P?
Our next article will provide a comprehensive analysis of these questions. We can confidently confirm that a canonical transformation is indeed possible, at least for the position’s deformation case.
We hope these results will clarify the possible consequences of modifying the canonical Heisenberg commutation relations.

Author Contributions

Conceptualization, M.C.G.; methodology, M.C.G. and R.O.H.; formal analysis, M.C.G. and J.M.G.; investigation, M.C.G., J.M.G. and R.O.H.; writing-original draft preparation M.C.G. and J.M.G.; writing-review and editing, M.C.G. and R.O.H. All authors have read and agreed to the published version of the manuscript.

Funding

This research received no external funding.

Data Availability Statement

No new data were created or analyzed in this study. Data sharing is not applicable to this article.

Conflicts of Interest

The authors declare no conflict of interest.

References

  1. Tawfik, A.N.; Diab, A.M. A review of the generalized uncertainty principle. Rep. Prog. Phys. 2015, 78, 126001. [Google Scholar] [CrossRef] [PubMed]
  2. Bruneton, J.P.; Larena, J. Quantum theory of the generalised uncertainty principle. Gen. Relativ. Gravit. 2017, 49, 56. [Google Scholar] [CrossRef]
  3. Pedram, P. A class of GUP solutions in deformed quantum mechanics. Int. J. Mod. Phys. D 2010, 19, 2003–2009. [Google Scholar] [CrossRef]
  4. Seifi, M.; Sefiedgar, A.S. The effects of the covariant generalized uncertainty principle on quantum mechanics. Can. J. Phys. 2022, 101, 242–247. [Google Scholar] [CrossRef]
  5. Luciano, G.G.; Petruzziello, L. Generalized uncertainty principle and its implications on geometric phases in quantum mechanics. Eur. Phys. J. Plus 2021, 136, 179. [Google Scholar] [CrossRef]
  6. Scardigli, F. The deformation parameter of the generalized uncertainty principle. J. Phys. Conf. Ser. 2019, 1275, 012004. [Google Scholar] [CrossRef]
  7. Casadio, R.; Scardigli, F. Generalized Uncertainty Principle, Classical Mechanics, and General Relativity. Phys. Lett. B 2020, 807, 135558. [Google Scholar] [CrossRef]
  8. Reginatto, M.; Hall, M.J.W. Entangling quantum fields via a classical gravitational interaction. J. Phy. Conf. Ser. 2019, 1275, 012039. [Google Scholar] [CrossRef]
  9. Övgün, A. Entangled Particles Tunneling From a Schwarzschild Black Hole immersed in an Electromagnetic Universe with GUP. Int. J. Theor. Phys. 2016, 55, 2919–2927. [Google Scholar] [CrossRef]
  10. Park, D. Quantum entanglement with generalized uncertainty principle. Nucl. Phys. B 2022, 977, 115736. [Google Scholar] [CrossRef]
  11. Guo, X.; Wang, P.; Yang, H. The classical limit of minimal length uncertainty relation: Revisit with the Hamilton–Jacobi method. J. Cosmol. Astropart. Phys. 2016, 5, 62. [Google Scholar] [CrossRef]
  12. Reginatto, M. Exact Uncertainty Principle and Quantization: Implications for the Gravitational Field. Braz. J. Phys. 2005, 35, 2B. [Google Scholar] [CrossRef]
  13. Oakes, A.; Gonçalves, O.; Gusson, M.F.; Dilem, B.B.; Furtado, R.G.; Francisco, R.O.; Fabris, J.C.; Nogueira, J.A. An infinite square-well potential as a limiting case of a square-well potential in a minimal-length scenario. Int. J. Modern Phys. A 2020, 35, 2050069. [Google Scholar] [CrossRef]
  14. Rojo, A.G.; Berman, P.R. The infinite square well potential in momentum space. Eur. J. Phys. 2020, 41, 055404. [Google Scholar] [CrossRef]
  15. Chung, W.S.; Hassanabadi, H. A new higher order GUP: One dimensional quantum system. Eur. Phys. J. C 2019, 79, 213. [Google Scholar] [CrossRef]
  16. Blado, G.; Owens, C.; Meyers, V. Quantum wells and the generalized uncertainty principle. Eur. J. Phys. 2014, 35, 065011. [Google Scholar] [CrossRef][Green Version]
  17. Blado, G.; Prescott, T.; Jennings, J.; Ceyanes, J.; Sepulveda, R. Effects of the generalised uncertainty principle on quantum tunnelling. Eur. J. Phys. 2016, 37, 025401. [Google Scholar] [CrossRef]
  18. Bernardo, R.C.S.; Esguerra, J.P. Energy levels of one-dimensional systems satisfying the minimal length uncertainty relation. Ann. Phys. 2016, 373, 521–531. [Google Scholar] [CrossRef]
  19. Shababi, H.; Pedram, P.; Chung, W.S. On the quantum mechanical solutions with minimal length uncertainty. Int. J. Mod. Phys. A 2016, 31, 1650101. [Google Scholar] [CrossRef]
  20. Das, S.; Vagenas, E.C. Phenomenological implications of the generalized uncertainty principle. Can. J. Phys. 2009, 87, 3. [Google Scholar] [CrossRef]
  21. Contreras González, M.; Ortiz Herrera, R.; González, M. Deformed Heisenberg commutation relations, classical mechanics and classical statistical mechanics. in preparation.
  22. Contreras González, M.; Villena, M.; Ortiz Herrera, R. An Optimal Control Perspective on Classical and Quantum Physical Systems. Symmetry 2023, 15, 2033. [Google Scholar] [CrossRef]
  23. Schroeder, V. Quasi-metric and metric spaces. Conform. Geom. Dyn. 2006, 10, 355–360. [Google Scholar] [CrossRef]
  24. Haihambo, P.; Olela-Otafudu, O. On entropy on quasi-metric spaces. Topol. Its Appl. 2023, 332, 108512. [Google Scholar] [CrossRef]
  25. Gamboa, G.; Matamala, M.; Peña, J.P. Quasimetric spaces with few lines. arXiv 2024. [Google Scholar] [CrossRef]
  26. Petrov, E.; Salimov, R. On quasisymmetric mappings in semimetric spaces. Ann. Fenn. Math. 2022, 47, 723–745. [Google Scholar] [CrossRef]
  27. McQuarrie, D. Statistical Mechanics; University Science Books: Melville, NY, USA, 2000. [Google Scholar]
Figure 1. One-dimensional infinite square-well between x = 0 and x = L .
Figure 1. One-dimensional infinite square-well between x = 0 and x = L .
Symmetry 16 01268 g001
Figure 2. Red curve: Change of E n E n 0 as a function of α .
Figure 2. Red curve: Change of E n E n 0 as a function of α .
Symmetry 16 01268 g002
Figure 3. Red curve: Wave function of the ground state n = 1 for different values of α . From left to right: α = 0.1, 1, 10, 100, 1000, 10,000. Blue curve: Wave function of the ground state for the unmodified system.
Figure 3. Red curve: Wave function of the ground state n = 1 for different values of α . From left to right: α = 0.1, 1, 10, 100, 1000, 10,000. Blue curve: Wave function of the ground state for the unmodified system.
Symmetry 16 01268 g003aSymmetry 16 01268 g003b
Figure 4. Red curve: Wave function of the ground state n = 4 for different values of α . From left to right: α = 0.1, 1, 10, 100, 1000, 10,000. Blue curve: Wave function of the ground state of the unmodified system.
Figure 4. Red curve: Wave function of the ground state n = 4 for different values of α . From left to right: α = 0.1, 1, 10, 100, 1000, 10,000. Blue curve: Wave function of the ground state of the unmodified system.
Symmetry 16 01268 g004aSymmetry 16 01268 g004b
Figure 5. Probability density of state n = 1 for different values of alpha. From left to right α = 0.1, 1, 10, 100, 1000, 10,000.
Figure 5. Probability density of state n = 1 for different values of alpha. From left to right α = 0.1, 1, 10, 100, 1000, 10,000.
Symmetry 16 01268 g005
Figure 6. Probability density of state n = 4 for different values of alpha. From left to right α = 0.1, 1, 10, 100, 1000, 10,000.
Figure 6. Probability density of state n = 4 for different values of alpha. From left to right α = 0.1, 1, 10, 100, 1000, 10,000.
Symmetry 16 01268 g006
Figure 7. Probability density for state k = 1 for different values of α . From left to right α = 0.1, 1, 10, 100, 1000, 10,000. Red curve n = 1 , blue curve n = 2 , green curve n = 3 and cyan curve n = 4 .
Figure 7. Probability density for state k = 1 for different values of α . From left to right α = 0.1, 1, 10, 100, 1000, 10,000. Red curve n = 1 , blue curve n = 2 , green curve n = 3 and cyan curve n = 4 .
Symmetry 16 01268 g007
Figure 8. Probability density for state k = 2 for different values of α . From left to right α = 0.1, 1, 10, 100, 1000, 10,000. Red curve n = 1 , blue curve n = 2 , green curve n = 3 and cyan curve n = 4 .
Figure 8. Probability density for state k = 2 for different values of α . From left to right α = 0.1, 1, 10, 100, 1000, 10,000. Red curve n = 1 , blue curve n = 2 , green curve n = 3 and cyan curve n = 4 .
Symmetry 16 01268 g008
Figure 9. Classical force F n ( x ) given in Equation (79) for E = 1 / 2 and n = 1 (red curve), n = 2 (blue curve), n = 3 (green curve) and n = 4 (yellow curve). Figure (a): α = 0.1 . Figure (b): α = 1 .
Figure 9. Classical force F n ( x ) given in Equation (79) for E = 1 / 2 and n = 1 (red curve), n = 2 (blue curve), n = 3 (green curve) and n = 4 (yellow curve). Figure (a): α = 0.1 . Figure (b): α = 1 .
Symmetry 16 01268 g009
Figure 10. Energy E ( p ) as a function of momentum p for different values of parameter β and m = 1 . From left to right: β = 0.001, 0.01, 0.1, 0.5, 1. Note, how the energy spectrum becomes less and less symmetric as β increases.
Figure 10. Energy E ( p ) as a function of momentum p for different values of parameter β and m = 1 . From left to right: β = 0.001, 0.01, 0.1, 0.5, 1. Note, how the energy spectrum becomes less and less symmetric as β increases.
Symmetry 16 01268 g010
Figure 11. A closer view of the energy spectrum for β = 1 in the momentum region 10 < p < 1 .
Figure 11. A closer view of the energy spectrum for β = 1 in the momentum region 10 < p < 1 .
Symmetry 16 01268 g011
Figure 12. Energies of the eigenstates with momentum p and p . Note, that the eigenfunction moving to the left has a lower energy than those moving to the right.
Figure 12. Energies of the eigenstates with momentum p and p . Note, that the eigenfunction moving to the left has a lower energy than those moving to the right.
Symmetry 16 01268 g012
Figure 13. Quotient E n E n 0 in terms of u = β L for different values of n for L = 1 . Red curve n = 1 , blue curve n = 2 , green curve n = 4 , cyan curve n = 10 .
Figure 13. Quotient E n E n 0 in terms of u = β L for different values of n for L = 1 . Red curve n = 1 , blue curve n = 2 , green curve n = 4 , cyan curve n = 10 .
Symmetry 16 01268 g013
Figure 14. Energy E ( p ) as a function of momentum p for different values of parameter β . From left to right: β = 0.1, 1.2 and 10. Note, that in this case energy spectrum is symmetric and periodic.
Figure 14. Energy E ( p ) as a function of momentum p for different values of parameter β . From left to right: β = 0.1, 1.2 and 10. Note, that in this case energy spectrum is symmetric and periodic.
Symmetry 16 01268 g014
Disclaimer/Publisher’s Note: The statements, opinions and data contained in all publications are solely those of the individual author(s) and contributor(s) and not of MDPI and/or the editor(s). MDPI and/or the editor(s) disclaim responsibility for any injury to people or property resulting from any ideas, methods, instructions or products referred to in the content.

Share and Cite

MDPI and ACS Style

González, M.C.; Herrera, R.O.; Gonzalez, J.M. Modified Heisenberg Commutation Relations and the Infinite-Square Well Potential: Some Simple Consequences. Symmetry 2024, 16, 1268. https://doi.org/10.3390/sym16101268

AMA Style

González MC, Herrera RO, Gonzalez JM. Modified Heisenberg Commutation Relations and the Infinite-Square Well Potential: Some Simple Consequences. Symmetry. 2024; 16(10):1268. https://doi.org/10.3390/sym16101268

Chicago/Turabian Style

González, Mauricio Contreras, Roberto Ortiz Herrera, and José Mauricio Gonzalez. 2024. "Modified Heisenberg Commutation Relations and the Infinite-Square Well Potential: Some Simple Consequences" Symmetry 16, no. 10: 1268. https://doi.org/10.3390/sym16101268

APA Style

González, M. C., Herrera, R. O., & Gonzalez, J. M. (2024). Modified Heisenberg Commutation Relations and the Infinite-Square Well Potential: Some Simple Consequences. Symmetry, 16(10), 1268. https://doi.org/10.3390/sym16101268

Note that from the first issue of 2016, this journal uses article numbers instead of page numbers. See further details here.

Article Metrics

Back to TopTop