Improving Decodability of Polar Codes by Adding Noise
Abstract
:1. Introduction
- An online perturbed and directed neural-evolutionary (Online-PDNE) decoding algorithm is proposed, which makes polar codes have enhanced error correction ability.
- To avoid the online training process, the PDNE decoding algorithm is proposed, in which perturbation noise and pre-trained offline directed neuro-evolutionary noise sequences are sequentially employed for re-decoding.
- In order to further reduce the decoding complexity, the SNE decoding algorithm is further proposed, where only the pre-trained offline directed neuro-evolutionary noise by the GA algorithms is employed to improve the decoding performance.
- The decoding algorithms proposed in this paper are more suitable for the scenarios where the channel quality gradually degrades, such as the storage channel. A good balance can be achieved in terms of the performance and complexity.
2. Related Works
2.1. Conventional Perturbation Based Decoding Algorithms
2.2. GA Based Decoding Algortithms
3. Conventional Schemes
3.1. Perturbation Decoding Principle
3.2. PB-SSC Decoding Algorithm
3.3. PP-SSC Decoding Algorithm
4. Proposed Decoding Algorithms
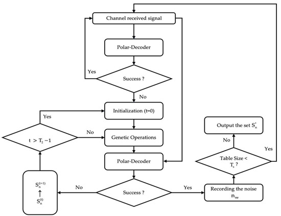
4.1. Online-PDNE Decoding Algorithm
- Initialization: Unlike the initialization method in [31], which adopts the perturbation noise when the second round of decoding fails as the initial value. In this paper, the initial population is randomly generated, where T is the number of individuals in the population.
- Selection: According to Equations (3) and (4), the individuals which have high fitness scores with roulette wheel selection from the initial population are forwarded as parents for the upcoming offspring.
- Population reproduction: This step includes the crossover and mutation. The evolution of GA towards the (sub)optimal solution is mainly due to the crossover operation. The mutation operation guarantees more diversity and reduces the occurrence of a famous phenomenon called premature convergence.
- Termination criterion: The new directed neural-evolutionary noise generated in the above steps is added to the input of the decoder, and if the CRC checking is successful, the decoding result is output. Otherwise, the GA is continued until the decoding is successful or the maximum number of generations is reached. The details of the Online-PDNE decoding algorithm are given in Algorithm 1.
| Algorithm 1: Online-PDNE Decoding algorithm |
| Input: // Received signal // Variance of the perturbed noise // Maximum number of the perturbed attempts // Maximum number of generations T // Number of individuals in the population Output: // Estimated codeword 1: Initialization: , , . 2: 3: if CRC() == success 4: break 5: else 6: while do 7: 8: 9: 10: if CRC() == success 11: break 12: end if 13: end while 14: Initial population 15: for do 16: 17: while do 18: Choose 19: 20: 21: 22: if CRC() == success 23: break 24: end if 25: end while 26: end for 27: end if 28: Return |
4.2. PDNE Decoding Algorithm
- The proposed PDNE decoding algorithm adopts the fitness function shown in Equation (3) instead of the bit error rate (BER)-based one in [36].
- The mutation operations in this paper judge whether the individual needs to be mutated bit by bit, thereby increasing the variation diversity, while the operations in [36] only mutate one of the first positions of each individual, where is the mutation probability.
- Different from the optimization of the set for each SNR value in [36], the proposed PDNE decoding algorithm in this paper only needs to optimize one set , which greatly shortens the optimization process and reduces the spaces for storing the noises from the perspective of implementation. This indicates the algorithm in the paper has better generality.
| Algorithm 2: PDNE Decoding algorithm |
| Input: // Received signal // Variance of the perturbed noise // Maximum number of the perturbed attempts // Cardinality of the set // Set of the noise patterns Output: // Estimated codeword 1: Initialization: , , . 2: 3: if CRC() == success 4: break 5: else 6: while do 7: 8: 9: 10: if CRC() == success 11: break 12: end if 13: end while 14: while do 15: Choose 16: 17: 18: 19: if CRC() == success 20: break 21: end if 22: end while 23: end if 24: Return |
4.3. SNE Decoding Algorithm
| Algorithm 3: SNE Decoding algorithm |
| Input: // Received signal // Cardinality of the set // Set of the noise patterns Output: // Estimated codeword 1: Initialization: , . 2: 3: if CRC() == success 4: break 5: else 6: while do 7: Choose 8: 9: 10: 11: if CRC() == success 12: break 13: end if 14: end while 15: end if 16: Return |
4.4. Complexity Analysis
5. Simulation Results
6. Conclusions
Author Contributions
Funding
Data Availability Statement
Conflicts of Interest
References
- Vaezi, M.; Azari, A.; Khosravirad, S.R.; Shirvanimoghaddam, M.; Azari, M.M.; Chasaki, D.; Popovski, P. Cellular, wide-area, and non-terrestrial IoT: A survey on 5G advances and the road towards 6G. IEEE Commun. Surv. Tutor. 2022, 24, 1117–1174. [Google Scholar] [CrossRef]
- Fang, Y.; Bu, Y.; Chen, P.; Lau, F.C.; Al Otaibi, S. Irregular-mapped protograph LDPC-coded modulation: A bandwidth-efficient solution for 6G-enabled mobile networks. IEEE Trans. Intell. Transp. Syst. 2022, 1–14. [Google Scholar] [CrossRef]
- Miah, M.S.; Schukat, M.; Barrett, E. Sensing and throughput analysis of a MU-MIMO based cognitive radio scheme for the internet of things. Comput. Commun. 2020, 154, 442–454. [Google Scholar] [CrossRef]
- Chen, L.; Chen, P.; Lin, Z. Artificial intelligence in education: A review. IEEE Access 2020, 8, 75264–75278. [Google Scholar] [CrossRef]
- Hui, D.; Sandberg, S.; Blankenship, Y.; Andersson, M.; Grosjean, L. Channel coding in 5G new radio: A tutorial overview and performance comparison with 4G LTE. IEEE Veh. Technol. Mag. 2018, 13, 60–69. [Google Scholar] [CrossRef]
- Chen, P.; Xie, Z.; Fang, Y.; Chen, Z.; Mumtaz, S.; Rodrigues, J.J. Physical-layer network coding: An efficient technique for wireless communications. IEEE Netw. 2020, 34, 270–276. [Google Scholar] [CrossRef] [Green Version]
- Dai, L.; Fang, Y.; Yang, Z.; Chen, P.; Li, Y. Protograph LDPC-coded BICM-ID with irregular CSK mapping in visible light communication systems. IEEE Trans. Veh. Technol. 2021, 70, 11033–11038. [Google Scholar] [CrossRef]
- Bioglio, V.; Condo, C.; Land, I. Design of polar codes in 5G new radio. IEEE Commun. Surv. Tutor. 2021, 23, 29–40. [Google Scholar] [CrossRef] [Green Version]
- Zhang, H.; Li, R.; Wang, J.; Dai, S.; Zhang, G.; Chen, Y.; Luo, H.; Wang, J. Parity-check polar coding for 5G and beyond. In Proceedings of the IEEE International Conference on Communications (ICC), Kansas City, MO, USA, 20–24 May 2018; pp. 1–7. [Google Scholar]
- Tataria, H.; Shafi, M.; Molisch, A.F.; Dohler, M.; Sjöland, H.; Tufvesson, F. 6G wireless systems: Vision, requirements, challenges, insights, and opportunities. Proc. IEEE 2021, 109, 1166–1199. [Google Scholar] [CrossRef]
- Arikan, E. Channel polarization: A method for constructing capacity-achieving codes for symmetric binary-input memoryless channels. IEEE Trans. Inf. Theory 2009, 55, 3051–3073. [Google Scholar] [CrossRef]
- Tal, I.; Vardy, A. How to construct polar codes. IEEE Trans. Inf. Theory 2012, 59, 6562–6582. [Google Scholar] [CrossRef] [Green Version]
- Trifonov, P. Efficient design and decoding of polar codes. IEEE Trans. Commun. 2012, 60, 3221–3227. [Google Scholar] [CrossRef] [Green Version]
- Alamdar-Yazdi, A.; Kschischang, F.R. A simplified successive-cancellation decoder for polar codes. IEEE Commun. Lett. 2011, 15, 1378–1380. [Google Scholar] [CrossRef]
- Tal, I.; Vardy, A. List decoding of polar codes. IEEE Trans. Inf. Theory 2015, 61, 2213–2226. [Google Scholar] [CrossRef]
- Niu, K.; Chen, K. CRC-aided decoding of polar codes. IEEE Commun. Lett. 2012, 16, 1668–1671. [Google Scholar] [CrossRef]
- Chen, K.; Niu, K.; Lin, J. Improved successive cancellation decoding of polar codes. IEEE Trans. Commun. 2013, 61, 3100–3107. [Google Scholar] [CrossRef] [Green Version]
- Yuan, B.; Parhi, K.K. Early stopping criteria for energy-efficient low-latency belief-propagation polar code decoders. IEEE Trans. Signal Process. 2014, 62, 6496–6506. [Google Scholar] [CrossRef]
- Leroux, C.; Raymond, A.J.; Sarkis, G.; Gross, W.J. A semi-parallel successive-cancellation decoder for polar codes. IEEE Trans. Signal Process. 2013, 61, 289–299. [Google Scholar] [CrossRef]
- Li, B.; Shen, H.; Tse, D. An adaptive successive cancellation list decoder for polar codes with cyclic redundancy check. IEEE Commun. Lett. 2012, 16, 2044–2047. [Google Scholar] [CrossRef] [Green Version]
- Balatsoukas-Stimming, A.; Parizi, M.B.; Burg, A. LLR-based successive cancellation list decoding of polar codes. IEEE Trans. Signal Process. 2015, 63, 5165–5179. [Google Scholar] [CrossRef] [Green Version]
- Niu, K.; Dai, J.; Tan, K.; Gao, J. Deep learning methods for channel decoding: A brief tutorial. In Proceedings of the IEEE/CIC International Conference on Communications in China (ICCC), Xiamen, China, 28–30 July 2021; pp. 144–149. [Google Scholar]
- Cammerer, S.; Gruber, T.; Hoydis, J.; Brink, S.T. Scaling deep learning-based decoding of polar codes via partitioning. In Proceedings of the IEEE Global Communications Conference, Singapore, 4–8 December 2017; pp. 1–6. [Google Scholar]
- Doan, N.; Ali Hashemi, S.; Gross, W.J. Neural successive cancellation decoding of polar codes. In Proceedings of the IEEE International Workshop on Signal Processing Advances in Wireless Communications (SPAWC), London, UK, 31 August–3 September 2018; pp. 1–6. [Google Scholar]
- Wang, X.; Zhang, H.; Li, R.; Huang, L.; Dai, S.; Huangfu, Y.; Wang, J. Learning to flip successive cancellation decoding of polar codes with LSTM networks. In Proceedings of the IEEE International Symposium on Personal, Indoor and Mobile Radio Communications (PIMRC), Istanbul, Turkey, 8–11 September 2019; pp. 1–5. [Google Scholar]
- Xu, W.; Tan, X.; Be’ery, Y.; Ueng, Y.L.; Huang, Y.; You, X.; Zhang, C. Deep learning-aided belief propagation decoder for polar codes. IEEE J. Emerg. Sel. Top. Circuits Syst. 2020, 10, 189–203. [Google Scholar] [CrossRef]
- Liu, X.; Wu, S.; Wang, Y.; Zhang, N.; Jiao, J.; Zhang, Q. Exploiting error-correction-CRC for polar SCL decoding: A deep learning-based approach. IEEE Trans. Cogn. Commun. Netw. 2020, 6, 817–828. [Google Scholar] [CrossRef]
- Kay, S. Can detectability be improved by adding noise? IEEE Signal Process. Lett. 2000, 7, 8–10. [Google Scholar] [CrossRef]
- Sutera, A. Stochastic perturbation of a pure connective motion. J. Atmos. Sci. 2010, 37, 245–249. [Google Scholar] [CrossRef] [Green Version]
- Arli, A.; Gazi, O. Noise-aided belief propagation list decoding of polar codes. IEEE Commun. Lett. 2019, 23, 1285–1288. [Google Scholar] [CrossRef]
- Xiao, D.; Gu, Z. Dynamic perturbation decoding of polar-CRC cascaded code. In Proceedings of the IEEE International Wireless Communications, and Mobile Computing, Limassol, Cyprus, 5–19 June 2020; pp. 42–45. [Google Scholar]
- Lee, H.; Kil, Y.S.; Jang, M.; Kim, S.H.; Park, O.S.; Park, G. Multi-round belief propagation decoding with impulsive perturbation for short LDPC codes. IEEE Wirel. Commun. Lett. 2020, 9, 1491–1494. [Google Scholar] [CrossRef]
- Gerrar, N.K.; Zhao, S.; Kong, L. A CRC-aided perturbed decoding of polar codes. In Proceedings of the 14th International Conference on Wireless Communications, Networking and Mobile Computing (WiCOM 2018), Chongqing, China, 18–20 September 2018. [Google Scholar] [CrossRef]
- Zhao, S.; Xu, P.; Zhang, N.; Kong, L. A decoding algorithm of polar codes based on perturbation with CNN. J. Electron. Inf. Technol. 2021, 43, 1900–1906. [Google Scholar]
- Gerrar, N.K.; Zhao, S.; Kong, L. Error correction in data storage systems using polar codes. IET Commun. 2021, 15, 1859–1868. [Google Scholar] [CrossRef]
- Kong, L.; Liu, H.; Hou, W.; Meng, C. A perturbed and directed neural-evolutionary decoding algorithm for polar codes. Electron. Lett. 2022; Submitted. [Google Scholar]
- Benzi, R.; Sutera, A.; Vulpiani, A. The mechanism of stochastic resonance. J. Phys. A Math. Gen. 1981, 14, L453–L457. [Google Scholar] [CrossRef]
- McDonnell, M.D.; Abbott, D. What is stochastic resonance? definitions, misconceptions, debates, and its relevance to biology. PLoS Comput. Biol. 2009, 5, e1000348. [Google Scholar] [CrossRef] [PubMed] [Green Version]
- Chen, H.; Varshney, P.K.; Michels, J.H.; Kay, S. Approaching near optimal detection performance via stochastic resonance. In Proceedings of the IEEE International Conference on Acoustics Speech and Signal Processing Proceedings (ICASSP), Toulouse, France, 14–19 May 2006; p. III. [Google Scholar] [CrossRef]
- Shih, K.; Shiu, D. Perturbed decoding algorithm for concatenated error correcting and detecting codes system. In Proceedings of the IEEE International Symposium on Personal, Indoor and Mobile Radio Communications (PIMRC), Helsinki, Finland, 11–14 September 2006; pp. 1–5. [Google Scholar]
- Wang, W.; Shiu, D. The theory behind perturbed decoding algorithm. In Proceedings of the IEEE International Symposium on Personal, Indoor and Mobile Radio Communications (PIMRC), Athens, Greece, 3–7 September 2007; pp. 1–5. [Google Scholar]
- He, Z.; Li, X.; Wang, S.; Qi, Y. A noise-assisted polar code attempt decoding algorithm. In Proceedings of the IEEE International Conference on Computer Research and Development (ICCRD), Beijing, China, 5–7 January 2021; pp. 73–77. [Google Scholar]
- Nishikawa, M.; Nakamura, Y.; Kanai, Y.; Osawa, H.; Okamoto, Y. A study on iterative decoding with LLR modulator by neural network using adjacent track information in SMR system. IEEE Trans. Magn. 2019, 55, 1–5. [Google Scholar] [CrossRef]
- Petrović, V.L.; Marković, M.M.; El Mezeni, D.M.; Saranovac, L.V.; Radošević, A. Flexible high throughput QC-LDPC decoder with perfect pipeline conflicts resolution and efficient hardware utilization. IEEE Trans. Circuits Syst. I Regul. Pap. 2020, 67, 5454–5467. [Google Scholar] [CrossRef]
- Wang, X.; Ma, Q.; Li, J.; Zhang, H.; Xu, W. An improved SC flip decoding algorithm of polar codes based on genetic algorithm. IEEE Access 2020, 8, 222572–222583. [Google Scholar] [CrossRef]
- Elkelesh, A.; Ebada, M.; Cammerer, S.; Brink, S.T. Decoder-tailored polar code design using the genetic algorithm. IEEE Trans. Commun. 2019, 67, 4521–4534. [Google Scholar] [CrossRef] [Green Version]
- Zhou, H.; Gross, W.J.; Zhang, Z.; You, X.; Zhang, C. Low-complexity construction of polar codes based on genetic algorithm. IEEE Commun. Lett. 2021, 10, 3175–3179. [Google Scholar] [CrossRef]
- Sun, C.; Cai, K.; Song, G.; Quek, T.Q.; Fei, Z. Belief propagation based joint detection and decoding for resistive random access memories. IEEE Trans. Commun. 2022, 70, 2227–2239. [Google Scholar] [CrossRef]
- Huang, L.; Zhang, H.; Li, R.; Ge, Y.; Wang, J. AI coding: Learning to construct error correction codes. IEEE Trans. Commun. 2020, 68, 26–39. [Google Scholar] [CrossRef] [Green Version]
- Moreloszaragoza, R.H. The Art of Error Correcting Coding, 2nd ed.; John Wiley & Sons: Chichester, UK, 2006; pp. 39–41. [Google Scholar]









| Decoding Algorithms | Computational Complexity |
|---|---|
| SSC [14] | |
| PB-SSC [33] | |
| PP-SSC [35] | |
| Proposed Online-PDNE | |
| Proposed PDNE | |
| Proposed SNE |
| Perturbation Operation Calculations (Cp) | Genetic Operation Calculations (Cg) |
| Multiplication (generation of perturbation noise) | Division, square root (fitness value evaluation) Summation, division (fitness score evaluation) Comparison (selection) Comparison, addition (crossover) |
| Addition (perturbing the received signal) | |
| Comparison, addition (mutation) | |
| Addition (perturbing the received signal) |
| Parameters | Value |
|---|---|
| Maximum number of the perturbed attempts Maximum number of generations Number of individuals in the population T | 10 100 10 0.8 0.1 10 0.25 |
| Crossover probability | |
| Mutation probability | |
| Cardinality of the set Variance of the perturbed noise |
| SNR | 0.5 dB | 1.5 dB | 2.5 dB | 3.5 dB | |
|---|---|---|---|---|---|
| Decoding Algorithms | |||||
| SSC [14] | 1 | 1 | 1 | 1 | |
| PB-SSC [33] | 10.440 | 3.602 | 1.004 | 1.002 | |
| PP-SSC [35] | 910.800 | 189.900 | 2.982 | 1.042 | |
| Proposed Online-PDNE | 767.300 | 60.500 | 1.293 | 1.001 | |
| Proposed PDNE | 19.640 | 6.195 | 1.142 | 1.007 | |
| Proposed SNE | 15.040 | 4.902 | 1.124 | 1.005 | |
| SNR | 3.5 dB | 4.5 dB | 5.5 dB | 6.0 dB | |
|---|---|---|---|---|---|
| Decoding Algorithms | |||||
| SSC [14] | 1 | 1 | 1 | 1 | |
| PB-SSC [33] | 10.475 | 3.544 | 1.031 | 1.002 | |
| PP-SSC [35] | 951.757 | 181.610 | 1.767 | 1.016 | |
| Proposed Online-PDNE | 917.032 | 86.376 | 1.119 | 1.007 | |
| Proposed PDNE | 19.842 | 5.865 | 1.075 | 1.005 | |
| Proposed SNE | 15.168 | 4.704 | 1.052 | 1.003 | |
Publisher’s Note: MDPI stays neutral with regard to jurisdictional claims in published maps and institutional affiliations. |
© 2022 by the authors. Licensee MDPI, Basel, Switzerland. This article is an open access article distributed under the terms and conditions of the Creative Commons Attribution (CC BY) license (https://creativecommons.org/licenses/by/4.0/).
Share and Cite
Kong, L.; Liu, H.; Hou, W.; Dai, B. Improving Decodability of Polar Codes by Adding Noise. Symmetry 2022, 14, 1156. https://doi.org/10.3390/sym14061156
Kong L, Liu H, Hou W, Dai B. Improving Decodability of Polar Codes by Adding Noise. Symmetry. 2022; 14(6):1156. https://doi.org/10.3390/sym14061156
Chicago/Turabian StyleKong, Lingjun, Haiyang Liu, Wentao Hou, and Bin Dai. 2022. "Improving Decodability of Polar Codes by Adding Noise" Symmetry 14, no. 6: 1156. https://doi.org/10.3390/sym14061156
APA StyleKong, L., Liu, H., Hou, W., & Dai, B. (2022). Improving Decodability of Polar Codes by Adding Noise. Symmetry, 14(6), 1156. https://doi.org/10.3390/sym14061156

