Abstract
Diagnosability plays an important role in appraising the reliability and fault tolerance of symmetrical multiprocessor systems. The novel g-good-neighbor conditional diagnosability restrains that every fault-free node contains at least g fault-free neighbors and is suitable for large scale multiprocessor systems, attracting a lot of research attention. The relationships between the g-good-neighbor connectivity and g-good-neighbor diagnosability of graphs under the model are separately studied, but only applicable in regular graphs or just ranges rather than exact values. As a promising network structure, in 2019, Guo et al. obtained that the g-good-neighbor diagnosability of the exchanged crossed cube () under the PMC model is (). We noticed that the exact value of the g-good-neighbor diagnosability of under the model is still to be determined. In this paper, by proving the upper and lower bounds of the g-good-neighbor diagnosability of , for the first time, we derive that the exact value of its g-good-neighbor diagnosability under the model is (), achieving the unity of the g-good-neighbor diagnosability of ECQ(s, t) under both the PMC model and model. Towards the end, simulation experiments are conducted to evaluate the correctness and effectiveness of our conclusion. Our research provides an important supplement to the g-good-neighbor diagnosability of .
1. Introduction
In a high performance computing (HPC) system, millions of processors are interconnected to implement large scale parallel computation, and the interconnection network is always abstracted as an undirected connected graph G(V, E), where V and E represent the node set and link set, respectively. For example, according to the latest TOP 500 list in June 2022, Frontier and Supercomputer Fugaku, the two fastest supercomputers in the world, contain 8,730,112 and 7,630,848 processing nodes, respectively [1]. In such systems, it is inevitable that some processors may break down, and these faults must be treated uninterruptedly without shutting down the whole system. Therefore, the ability of identifying faulty nodes (or edges) is critical in enhancing fault tolerance and the reliability of interconnection networks, which is also called system fault diagnosability. A system G is called t-diagnosable if all the faulty nodes can be detected with the precondition that the faulty processor number is no more than t, and the maximum value of t is called the diagnosability of system G.
There are primarily two kinds of diagnosis models for determining multiprocessor system diagnosability according to different diagnostic strategies. In 1967, Preparata et al. [2] put forward the PMC model, and all tests are conducted between any two adjacent processors by testing each other. In 1980, Malek et al. [3] proposed the comparison diagnosis model, and Maeng and Malek [4] extended this comparison model by allowing conducting comparisons by the processors themselves, i.e., the MM model. Based on the MM model, Sengupta [5] further restricted that each processor must test its any two adjacent neighbors and proposed the MM* model, a special case of the MM model. The MM* model has been widely studied in the literature [6,7,8,9,10,11,12,13,14,15,16].
Connectivity determines the tolerance of the number of faulty nodes that could disrupt the whole interconnection network. However, it is unpractical in network fault diagnosis, because it is almost impossible that all the neighbor nodes of a processor break down simultaneously. In 2005, motivated by the conditional connectivity restricting that every node has at least one fault-free neighbor, Lai et al. [17] put forward the conditional diagnosability on the condition that all the neighbors of any node v cannot fail at the same time. It has been confirmed that the conditional diagnosability is much higher than traditional diagnosability and this has drawn a lot of research attention on many networks, such as the hypercubes [18], the exchanged hypercube [12], the (n, k)-star networks [19], the exchanged crossed cube [20], the folded hypercubes [21], the matching composition networks [22], and the Cayley graphs [23]. To further improve the system fault diagnosis capability of high-dimensional interconnection networks, Peng et al. [24] extended the conditional diagnosability to the g-good-neighbor conditional diagnosability (also called the g-good-neighbor diagnosability), requiring that every faulty-free node has at least g fault-free neighbors. Owing to its excellent fault diagnosis performance, the g-good-neighbor conditional diagnosability has also attracted much attention. Wang et al. [14,24] studied the g-good-neighbor diagnosability of the hypercube under the PMC and MM* model, respectively. Yuan et al. [25] studied the g-good-neighbor diagnosability of the k-ary n-cube (k) under the PMC and MM* model. Ren and Wei et al. [26,27] independently researched the g-good-neighbor diagnosability of the locally twisted cube under the PMC and MM* model. The g-good-neighbor diagnosability of some network groups have also been studied, including the regular graphs [28,29] and the alternating group graphs [9,30].
To make the identification of the g-good-neighbor diagnosability more general, some researchers tried to reveal the relationship between the Rg-restricted connectivity and g-good-neighbor diagnosability. Lin et al. [31] proved that, for an rd-regular network, the g-good-neighbor diagnosability under the PMC model is , and for an rd-regular triangle-free network, the g-good-neighbor diagnosability under the MM* model is also , where denotes the Rg-restricted connectivity. Cheng et al. [32] obtained that, for any k-regular graph with , the g-good-neighbor diagnosability under both the PMC and model is . Cheng et al. [33] further extended the conclusion to any connected graph that the g-good-neighbor diagnosability under the PMC satisfies with , and similarly, under the MM* model there is with . Wang et al. [34] independently proved that, for a g-good-neighbor connected graph, the g-good-neighbor diagnosability under the PMC satisfies , and under the MM* model there is .
As an important variant of the hypercube, the exchanged crossed cube [35] () inherits most of the appealing features of both the exchanged hypercube [36] () and crossed cube [37] (), possessing smaller network diameter, lower hardware cost, and higher cost performance. Some of its characteristics on reliability and fault tolerance are explored, including its connectivity features [38,39,40], and the conditional diagnosability under both the PMC model and MM model [20,41]. In 2019, Guo et al. [42] proved that the Rg-restricted connectivity of is and the g-good-neighbor diagnosability under the PMC model is (). However, after extensive analysis, we find that the g-good-neighbor diagnosability of under the model is still undetermined. Theoretically, based on the proven Rg-restricted connectivity of and the relationship between the Rg-restricted connectivity and g-good-neighbor diagnosability, it is easy to calculate the g-good-neighbor diagnosability of under the model. However, the conclusions in the literature [31,32] are only applicable to regular graphs, whereas is obviously not a regular graph when ; the conclusions in the literature [33,34] are just two range inequalities, and it is quite difficult to infer the exact value of the g-good-neighbor diagnosability of . Therefore, we must find another way to obtain the g-good-neighbor diagnosability of .
In this paper, by proving the upper and lower bounds of the g-good-neighbor diagnosability of , we obtain the exact value of the -good-neighbor diagnosability of under the model and carry out simulation experiments to evaluate the correctness and effectiveness of our conclusion.
2. Preliminaries
2.1. Notations
In a multiprocessor system, the interconnection network is always abstracted as a graph , where V represents the node set and E the edge set, i.e., , . u[i] denotes the i-th bit of node u, and u[i:j] denotes a binary string starting from the i-th bit to the j-th bit. N(u) denotes the neighbor node set in which all nodes are directly connected to u. For , represents the degree of node . Let , and the subgraph is constructed by deleting all nodes and all related edges in from graph . If is not connected, is called the cut of , and the minimum cardinality of cuts is called the connectivity of G, denoted by (or ). For any two sets and , their symmetric difference is defined as . For other terminologies and notations not mentioned in this paper, readers may also refer to [43].
2.2. The MM* Model
In the MM model [4], a comparator node sends a testing task to any two pairs of its neighbors and compares the results. The MM model always follows the following assumptions: (1) all faults are everlasting; (2) the outputs of a faulty processor for its each given task are incorrect; and (3) the comparison result performed by a faulty processor is unreliable. For any three processors in a system G, if w is a fault-free processor and is applied as a tester on u and v, the output result can be denoted with , where represents a test conducted by w, and . If the test contradicts, ; otherwise, . The collection of all test results is called a syndrome of the diagnosis on G, denoted by . The model [5] developed the MM model such that the comparisons need no central unit and any processor node itself can be used as a comparator, which is a special case of the MM model.
2.3. Connectivity and Diagnosability
A fault set is called a -good-neighbor conditional fault set [24] if , . A -good-neighbor conditional cut of is a -good-neighbor conditional fault set such that is disconnected. The -good-neighbor connectivity [44] (namely the Rg-restricted connectivity) of , denoted with , is the minimum cardinality of -good-neighbor faulty cuts.
Two distinct faulty sets are distinguishable if ; otherwise, and are indistinguishable. A system is t-diagnosable if any two distinct faulty sets are distinguishable, where and . Sengupta et al. [5] propose a sufficient and necessary condition for judging whether two distinct sets and are distinguishable under the model.
Theorem 1
[5]. For any two distinct subsets and of , (, ) is a distinguishable pair under the mode if and only if one of the following conditions is satisfied (see Figure 1):
- There are two vertices and there is a vertex such that and ;
- There are two vertices and there is a vertex such that and ;
- There are two vertices and there is a vertex such that and ;
Figure 1.
The illustrations of conditions in Theorem 1 under the model. (a) Condition (1) of a distinguishable pair; (b) Condition (2) of a distinguishable pair; (c) Condition (3) of a distinguishable pair.
Figure 1.
The illustrations of conditions in Theorem 1 under the model. (a) Condition (1) of a distinguishable pair; (b) Condition (2) of a distinguishable pair; (c) Condition (3) of a distinguishable pair.

In this paper, we use the extended definition of the conditional diagnosability proposed by Peng et al. [24], as is defined in Definition 1.
Definition 1
[24]. A system is -good-neighbor conditionally -diagnosable if each distinct pair of -good-neighbor conditional fault sets and (with , ) are distinguishable. The -good-neighbor conditional diagnosability of G is the maximum t such that G is -good-neighbor conditional -diagnosable, denoted with .
2.4. The Exchanged Crossed Cube
The exchanged crossed cube [35] () combines the advantages of the exchanged cube [36] and the crossed cube [37] and retains many desirable characteristics, such as good cost-effectiveness, high partitionability, and strong fault tolerance.
Definition 2.
Two binary stringsandare pair related if and only if{(00,00), (10, 10), (01, 11), (11, 01)}, denoted by.
An exchanged crossed cube can be modeled as an undirected graph G(V, E), where V = {as−1 as−2…a0 bt−1 bt−2…b0c│ai, bj, c ∈ {0,1}, i ∈[0,s], j ∈ [0,t]}, , which consists of three types of edges, namely , , and , defined as follows [42]:
- : implies that , ;
- : implies that , , there exists an integer () such that , ; if is even, , , where ;
- : implies that , , there exists an integer () such that , ; if is even, , , where .
The following Figure 2 shows an example of .
Figure 2.
The topology of .
Theorem 2
[42]. The -connectivity of is , where .
Lemma 1
[42]. Among all nodes of , the degree of the node with c = 0 is , and the degree of the node with c = 1 is .
3. The g-Good-Neighbor Conditional Diagnosability of ECQ(s,t) under the MM* Model
In this section, we will prove the g-good-neighbor diagnosability of by getting its upper and lower bounds separately, and the symbol is applied to represent the -good-neighbor conditional diagnosability of G under the model.
Theorem 3.
, (, ).
Proof of Theorem 3.
Let , , the rightmost () bits of are all 0′s. Let the fault set , where , ; let the fault set , where , . Obviously, we have , and .
Figure 3.
The relationship among , F1 an F2.
Then, we will discuss whether every node has g neighbors or not according to the following three cases.
- Case 1:
According to the definitions of and , only when , there exists one edge between and , i.e., node has at most 1 neighbor belonging to . By Lemma 1, . Except for the neighbors belonging to , all the other () neighbors of belong to .
- Case 2:
By the definition of , only when , has at most 1 neighbors belonging to . By Lemma 1, . There are () neighbors of belonging to .
- Case 3:
All neighbors of node belong to by the definition of , and no neighbor belongs to .
In summary, we can see that every node of has neighbors in .
According to the above assumption, we have , and . It can be inferred that any node must not exist in , i.e., there is no edge between and . By Theorem 1, is an indistinguishable pair under the model.
By Definition 1, is not -good-neighbor conditional -diagnosable under the model. . Thus, the upper bound of the -good-neighbor conditional diagnosability of is for , . □
Theorem 4.
, (, ).
Proof of Theorem 4.
Assume that each distinct -good-neighbor conditional fault sets and of are indistinguishable. By Theorem 3, . We will first prove that .
Now we suppose , then there is . Since , we have . Let , there is , indicating that is a decreasing function. Then , i.e., , a contradiction with the hypothesis that . Therefore, we can obtain that .
Without loss of generality, we assume that in the following derivation. Let be the set of isolated vertices in . , see Figure 4.
Figure 4.
The illusion of .
Let We will show that by considering the following three cases.
- Case 1. .
Suppose , . Since is a 1-good-neighbor conditional fault-set, must be adjacent to at least one node of . By Theorem 1(3), we can deduce that , such that is adjacent to , , for . Moreover, for any node , node has neighbors in . Since and = 1, there is . Let be the neighbors of node belonging to Therefore, we have
So ,
Assume and substitute into the following formula, we obtain
However, for , , there is , which obviously contradicts the above inequality. Therefore, H ≠ Ø.
Since the fault pair are indistinguishable by the condition (1) of Theorem 1, is a -cut of . By Theorem 2, . Note that for any node , (), we have , and . Thus, .
Let and . Hence, any is adjacent to and , .
- Subcase 1.1. .
Let , we have
Thus, we have , which contradicts with , therefore, .
- Subcase 1.2. .
According to the basic properties of , any pair of distinct vertices in has at most two common neighbors. Since there are at most two common neighbors . In addition, is a -good-neighbor conditional diagnosable system, so there is an edge between and , which contradicts with the assumption that is a set of isolated nodes.
- Case 2. .
Since is a -good-neighbor conditional fault-set, for every , we have . Because is a indistinguishable pair, by Theorem 1(3), any node in has at most one neighbor in , thus , and every node of is not isolated.
Let , since every node of is not isolated, has at least one neighbor in . Because is an indistinguishable pair, there is no edge between and . is also a -cut of . By Theorem 2, . Therefore,
A contradiction with .
- Case 3. .
There is a contradiction between and .
In summary, we can draw the conclusion that . Theorem 4 is proved. □
Combining Theorems 3 and 4, we have our main result as the following theorem 5.
Theorem 5.
(, ).
4. Simulation Experiment and Analysis
In this section, a simulation experiment and analysis on -good-neighbor conditional diagnosability of (, ) will be carried out. The development tools and experimental environment configurations are listed in Table 1.
Table 1.
Simulation experiment configurations and development tools.
The fault diagnosis simulation experiment mainly includes three parts: (1) construct the network structure; (2) generate random g-good-neighbor conditional fault sets (k = 1, 2 …); and (3) check the distinguishability of fault sets. We utilized the graph database Neo4j to construct a network model and set random fault nodes. The idea of judging distinguishability was inspired by the paper [42]. The experiment process is shown in Figure 5.
Figure 5.
The process of simulation experimental.
The detailed steps of the experiment are as follows.
- STEP 1: Construct the network structure.
The network model construction first encodes all nodes of , and each node is represented by a binary string with bits. After that, according to the definition of , the node adjacency conditions are divided into three different construction conditions, corresponding to , and in the definition, and traverse all nodes for pairwise link matching. All adjacent nodes are stored in the form of connected edge 2-tuples to simulate a large-scale new interconnection network.
- STEP 2: Random generate g-good-neighbor conditional fault sets (k = 1, 2).
The idea of Algorithm 1 is to set the random faulty nodes and simulate the network fault state that satisfies the good neighbor condition failure. First, traverse all the nodes and calculate the number of adjacent nodes. Then, nodes that satisfy are randomly selected as faulty nodes, and these faulty nodes are randomly assigned into and fault sets. Finally, verify whether the number of neighbors of the correct node is greater than or equal to . If yes, output the fault set and ; otherwise, repeat the process of randomly selecting the faulty nodes.
| Algorithm 1: Generate g-good-neighbor fault sets |
| Input:g, |F|, nodes, tuples |
| Output:g-good-neighbor fault sets F1, F2 |
| 1 nodeMap = {}; |
| 2 F1 = {}; |
| 3 F2 = {}; |
| 4 for node ∈ nodes |
| 5 nodeMap = Map(node, CountNeighbor (FindNeighber (node)) |
| 6 end for |
| 7 for node ∈ nodes |
| 8 (F1, F2) = SelectRandomNodes(nodes, |F|) |
| 9 if node ∉ F1 OR node ∉ F2 |
| 10 if nodeMap(node) <g |
| 11 then |
| 12 continue |
| 13 else |
| 14 return (F1, F2) |
| 15 end if |
| 16 end if |
| 17 end for |
- STEP 3: check the distinguishability of fault sets.
Algorithm 2 is to check the distinguishability of fault sets under the MM* model. According to Theorem 1, it is judged whether the set of nodes meets the condition that the set of g-good-neighbor faults can be distinguished in pairs. The idea of this algorithm is to traverse all nodes in and to find and record their adjacent nodes. Then, calculate the repetition frequency of the same neighbors among all neighbors, and record the maximum repetition frequency. If the maximum repetition frequency is greater than or equal to 2, then and are distinguishable; otherwise, and are indistinguishable.
| Algorithm 2: Distinguishable verification algorithm |
| Input:F1, F2 |
| Output: Distinguishable verification result of F1 and F2 |
| 1 for node ∈ F1 ∈ F2 |
| 2 NeighborNode = FindNeighbor (node) |
| 3 AllNeighborNode = addNeighborNode (NeighborNode) |
| 4 end for |
| 5 MaxFrequency = Max (CountFrequency (AllNeighborNode)) |
| 6 if MaxFrequency ≥ 2 |
| 7 return distinguishable = true |
| 8 else |
| 9 return distinguishable = false |
| 10 end if |
The number of faulty nodes is recorded as , and the number of faulty nodes is increased by one every cycle from 1 until the fault set fails to satisfy the distinguishable condition. From the definition, it can be seen that the fault diagnosis degree of g-good neighbor is − 1.
Simulation experiments were performed, and the results were compared and analyzed in Table 2. We can see that the simulation experiment results are consistent with the theoretical derivation, which further confirms the correctness of our proven g-good-neighbor conditional diagnosability of under the model.
Table 2.
Simulation experiment results.
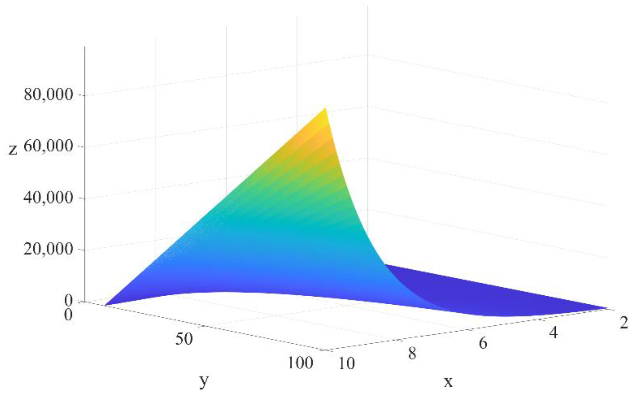
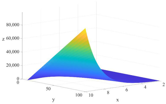
According to Theorem 5, let the g-good-neighbor diagnosability of the be a binary function, i.e., (), with x and y respectively representing the value of and in Theorem 5. Its three-dimensional function image is shown in Figure 6, and can be observed that z increases with the growth of either x or y. It can be concluded that the g-good-neighbor diagnosability of the positively correlates with the value g or the network scale s. Therefore, the g-good-neighbor diagnosability is an effective and promising fault diagnosis strategy and is especially suitable for large scale network fault diagnosis.
Figure 6.
The correlation between g-good-neighbor diagnosability and g and network scale.
5. Conclusions
The fault diagnosability of an interconnection network is critical for HPC systems. The exchanged crossed-cube network has drawn a lot of research attention owing to its preferable network performance and has been applied into the design of large-scale parallel computing systems. However, the study on its fault diagnosis ability is still not enough, especially given that the exact value of its -good-neighbor fault diagnosability under the model is still to be determined. Based on the topological properties and connectivity theorem, this paper proved that the -good neighbor diagnosis of exchanged crossed cube under the model is . Simulation experiments were conducted to verify the correctness and effectiveness of our conclusion. The research results provide important contributions to the research of the g-good-neighbor diagnosability of and has important theoretical significance and application value on the research of high-performance interconnection networks.
Author Contributions
Conceptualization, X.W. (Xinyang Wang) and Q.S.; methodology, X.W. (Xinyang Wang) and H.L.; software, H.L., H.Z. and X.W. (Xinyu Wu); validation, X.W. (Xinyang Wang), C.G. and Q.S.; formal analysis, X.W. (Xinyang Wang); investigation, A.W.; resources, X.W. (Xinyang Wang) and H.Z.; data curation, X.W. (Xinyang Wang); writing—original draft preparation, H.L.; writing—review and editing, X.W. (Xinyang Wang); visualization, H.L.; supervision, X.W. (Xinyang Wang); project administration, X.W. (Xinyang Wang); funding acquisition, X.W. (Xinyang Wang). All authors have read and agreed to the published version of the manuscript.
Funding
This research was funded by the Fundamental Research Funds for the Central Universities, grant number BLX201923.
Institutional Review Board Statement
Not applicable.
Informed Consent Statement
Not applicable.
Data Availability Statement
Not applicable.
Acknowledgments
We would like to show our sincere gratitude to everyone who has provided relevant suggestions and help towards this paper.
Conflicts of Interest
The authors declare no conflict of interest.
References
- TOP500. ORNL’s Frontier First to Break the Exaflop Ceiling. Available online: https://www.top500.org/lists/top500/2022/06/ (accessed on 20 August 2022).
- Preparata, F.P.; Metze, G.; Chien, R.T. On the connection assignment problem of diagnosable systems. IEEE Trans. Electron. Comput. 1967, EC-16, 848–854. [Google Scholar] [CrossRef]
- Malek, M. A comparison connection assignment for diagnosis of multiprocessor systems. In Proceedings of the 7th Annual Symposium on Computer Architecture, La Baule, France, 6–8 May 1980; pp. 31–36. [Google Scholar]
- Maeng, J.; Malek, M. A comparison connection assignment for self-diagnosis of multiprocesso rsystems. In Proceedings of the 11th International Symposium on Fault-Tolerant Computing, Portland, OR, USA, 24–26 June 1981; pp. 173–175. [Google Scholar]
- Sengupta, A.; Dahbura, A.T. On self-diagnosable multiprocessor systems: Diagnosis by the comparison approach. IEEE Trans. Comput. 1992, 41, 1386–1396. [Google Scholar] [CrossRef]
- Wang, S.; Ma, X. Diagnosability of arrangement graphs with missing edges under the MM* model. Int. J. Parallel Emergent Distrib. Syst. 2020, 35, 69–80. [Google Scholar] [CrossRef]
- Zhu, Q.; Li, L.; Liu, S.; Zhang, X. Hybrid fault diagnosis capability analysis of hypercubes under the PMC model and MM* model. Theor. Comput. Sci. 2019, 758, 1–8. [Google Scholar] [CrossRef]
- Guo, J.; Li, D.; Lu, M. The g-good-neighbor conditional diagnosability of the crossed cubes under the PMC and MM* model. Theor. Comput. Sci. 2019, 755, 81–88. [Google Scholar] [CrossRef]
- Wang, S.; Ren, Y. The 2-extra diagnosability of alternating group graphs under the PMC model and MM* model. Am. J. Comput. Math. 2018, 8, 42–54. [Google Scholar] [CrossRef]
- Wang, S.; Ren, Y. g-Good-neighbor diagnosability of arrangement graphs under the PMC model and MM* model. Information 2018, 9, 275. [Google Scholar] [CrossRef]
- Liu, H.; Hu, X.; Gao, S. The g-good neighbor conditional diagnosability of twisted hypercubes under the PMC and MM* model. Appl. Math. Comput. 2018, 332, 484–492. [Google Scholar] [CrossRef]
- Guo, C.; Leng, M.; Xiao, Z.; Peng, S. Conditional Diagnosability of Exchanged Hypercube Under the MM* Model. IEEE Access 2018, 6, 61151–61162. [Google Scholar] [CrossRef]
- Wang, S.; Wang, Z.; Wang, M.; Han, W. g-Good-neighbor conditional diagnosability of star graph networks under PMC model and MM* model. Front. Math. China 2017, 12, 1221–1234. [Google Scholar] [CrossRef]
- Wang, S.; Han, W. The g-good-neighbor conditional diagnosability of n-dimensional hypercubes under the MM⁎ model. Inf. Process. Lett. 2016, 116, 574–577. [Google Scholar] [CrossRef]
- Yuan, J.; Qiao, H.; Liu, A. The Rg-conditional diagnosability of international networks. Theor. Comput. Sci. 2022, 898, 30–43. [Google Scholar] [CrossRef]
- Li, L.; Zhang, X.; Zhu, Q.; Bai, Y. The 3-extra conditional diagnosability of balanced hypercubes under MM∗ model. Discret. Appl. Math. 2022, 309, 310–316. [Google Scholar] [CrossRef]
- Lai, P.-L.; Tan, J.J.; Chang, C.-P.; Hsu, L.-H. Conditional diagnosability measures for large multiprocessor systems. IEEE Trans. Comput. 2005, 54, 165–175. [Google Scholar]
- Hsu, G.-H.; Chiang, C.-F.; Shih, L.-M.; Hsu, L.-H.; Tan, J.J. Conditional diagnosability of hypercubes under the comparison diagnosis model. J. Syst. Archit. 2009, 55, 140–146. [Google Scholar] [CrossRef]
- Chang, N.-W.; Hsieh, S.-Y. Conditional Diagnosability of (n, k)-Star Graphs Under the PMC Model. IEEE Trans. Dependable Secur. Comput. 2016, 15, 207–216. [Google Scholar] [CrossRef]
- Guo, C.; Lemg, M.; Peng, S.; Wang, B. Conditional diagnosability of exchanged crossed cube under the MM model. J. Commun. 2017, 38, 106–124. [Google Scholar]
- Zhu, Q.; Liu, S.-Y.; Xu, M. On conditional diagnosability of the folded hypercubes. Inf. Sci. 2008, 178, 1069–1077. [Google Scholar] [CrossRef]
- Xu, M.; Thulasiraman, K.; Zhu, Q. Conditional diagnosability of a class of matching composition networks under the comparison model. Theor. Comput. Sci. 2017, 674, 43–52. [Google Scholar] [CrossRef]
- Chang, N.; Cheng, E.; Hsieh, S. Conditional diagnosability of Cayley graphs generated by transposition trees under the PMC model. ACM Trans. Des. Autom. Electron. Syst. (TODAES) 2015, 20, 1–16. [Google Scholar] [CrossRef]
- Peng, S.-L.; Lin, C.-K.; Tan, J.J.; Hsu, L.-H. The g-good-neighbor conditional diagnosability of hypercube under PMC model. Appl. Math. Comput. 2012, 218, 10406–10412. [Google Scholar] [CrossRef]
- Yuan, J.; Liu, A.; Ma, X.; Liu, X.; Qin, X.; Zhang, J. The g-Good-Neighbor Conditional Diagnosability of k-Ary n-Cubes under the PMC Model and MM* Model. IEEE Trans. Parallel Distrib. Syst. 2014, 26, 1165–1177. [Google Scholar] [CrossRef]
- Wei, Y.-L.; Xu, M. The g-good-neighbor conditional diagnosability of locally twisted cubes. J. Oper. Res. Soc. China 2018, 6, 333–347. [Google Scholar] [CrossRef]
- Ren, Y.; Wang, S. The g-good-neighbor diagnosability of locally twisted cubes. Theor. Comput. Sci. 2017, 697, 91–97. [Google Scholar] [CrossRef]
- Gu, M.-M.; Hao, R.-X.; Yu, A.-M. The 1-Good-Neighbor Conditional Diagnosability of Some Regular Graphs. J. Interconnect. Netw. 2017, 17, 1741001. [Google Scholar] [CrossRef]
- Wei, Y.; Xu, M. The 1,2-good-neighbor conditional diagnosabilities of regular graphs. Appl. Math. Comput. 2018, 334, 295–310. [Google Scholar]
- Wang, S.; Yang, Y. The 2-good-neighbor (2-extra) diagnosability of alternating group graph networks under the PMC model and MM* model. Appl. Math. Comput. 2017, 305, 241–250. [Google Scholar] [CrossRef]
- Lin, L.; Hsieh, S.-Y.; Chen, R.; Xu, L.; Lee, C.-W. The Relationship Between g-Restricted Connectivity and g-Good-Neighbor Fault Diagnosability of General Regular Networks. IEEE Trans. Reliab. 2018, 67, 285–296. [Google Scholar] [CrossRef]
- Cheng, D. A relationship between g-good-neighbour conditional diagnosability and g-good-neighbour connectivity in regular graphs. Int. J. Comput. Math. Comput. Syst. Theory 2018, 3, 47–52. [Google Scholar] [CrossRef]
- Cheng, E.; Qiu, K.; Shen, Z. A general approach to deriving the g-good-neighbor conditional diagnosability of interconnection networks. Theor. Comput. Sci. 2019, 757, 56–67. [Google Scholar] [CrossRef]
- Wang, S.; Wang, M. The g-good-neighbor and g-extra diagnosability of networks. Theor. Comput. Sci. 2019, 773, 107–114. [Google Scholar] [CrossRef]
- Li, K.; Mu, Y.; Li, K.; Min, G. Exchanged crossed cube: A novel interconnection network for parallel computation. IEEE Trans. Parallel Distrib. Syst. 2012, 24, 2211–2219. [Google Scholar] [CrossRef]
- Loh, P.K.; Hsu, W.-J.; Pan, Y. The exchanged hypercube. IEEE Trans. Parallel Distrib. Syst. 2005, 16, 866–874. [Google Scholar] [CrossRef]
- Efe, K. The crossed cube architecture for parallel computation. IEEE Trans. Parallel Distrib. Syst. 1992, 3, 513–524. [Google Scholar] [CrossRef]
- Ning, W. The super connectivity of exchanged crossed cube. Inf. Process. Lett. 2016, 116, 80–84. [Google Scholar] [CrossRef]
- Ning, W. The h-connectivity of exchanged crossed cube. Theor. Comput. Sci. 2017, 696, 65–68. [Google Scholar] [CrossRef]
- Ning, W.; Feng, X.; Wang, L. The connectivity of exchanged crossed cube. Inf. Process. Lett. 2015, 115, 394–396. [Google Scholar] [CrossRef]
- Guo, C.; Leng, M.; Wang, B. The conditional diagnosability of exchanged crossed cube. IEEE Access 2018, 6, 29994–30004. [Google Scholar] [CrossRef]
- Peng, S.; Luo, C.; Wang, B.; Xiao, Z. Research on g-Good-Neighbor Conditional Diagnosability of Exchanged Crossed Cube. Comput. Eng. Appl. 2019, 51–58, 92. [Google Scholar]
- Bondy, J.A.; Murty, U.S.R. Graph Theory; Springer: New York, NY, USA, 2010. [Google Scholar]
- Latifi, S.; Hegde, M.; Naraghi-Pour, M. Conditional connectivity measures for large multiprocessor systems. IEEE Trans. Comput. 1994, 43, 218–222. [Google Scholar] [CrossRef]
Publisher’s Note: MDPI stays neutral with regard to jurisdictional claims in published maps and institutional affiliations. |
© 2022 by the authors. Licensee MDPI, Basel, Switzerland. This article is an open access article distributed under the terms and conditions of the Creative Commons Attribution (CC BY) license (https://creativecommons.org/licenses/by/4.0/).




