Picture Fuzzy ARAS Method for Freight Distribution Concept Selection
Abstract
1. Introduction
2. Literature Review
2.1. Research Methods for Analyzing the Freight Distribution Concept
2.2. Applications of the ARAS Method
- Uncertainty is the key factor influencing the selection of a freight distribution concept. However, uncertainty analysis is mainly ignored in the available studies.
- The available MCDM methods for outsourcing logistics do not take into account the neutral/refusal information.
- The available system analysis methods for selection of FDC are inadequate in situations when decision-makers’ opinions involve more answers, such as yes, abstain, no, and refusal.
- Advanced methodological approaches for solving outsourcing logistics problems, which can capture a higher degree of uncertainty and take into account numerous conflicting criteria, are missing.
- No previous work has elucidated the criteria for the selection of a freight distribution concept.
- Deterministic numbers or type-1 fuzzy sets have been used in the majority of the previous studies for solving outsourcing logistics problems.
- A picture fuzzy set based MCDM approach for solving transportation problems has not been applied in previous research.
- The ARAS method has not been extended before using picture fuzzy sets.
3. Methodology
3.1. Picture Fuzzy Sets
3.2. Picture Fuzzy ARAS Method
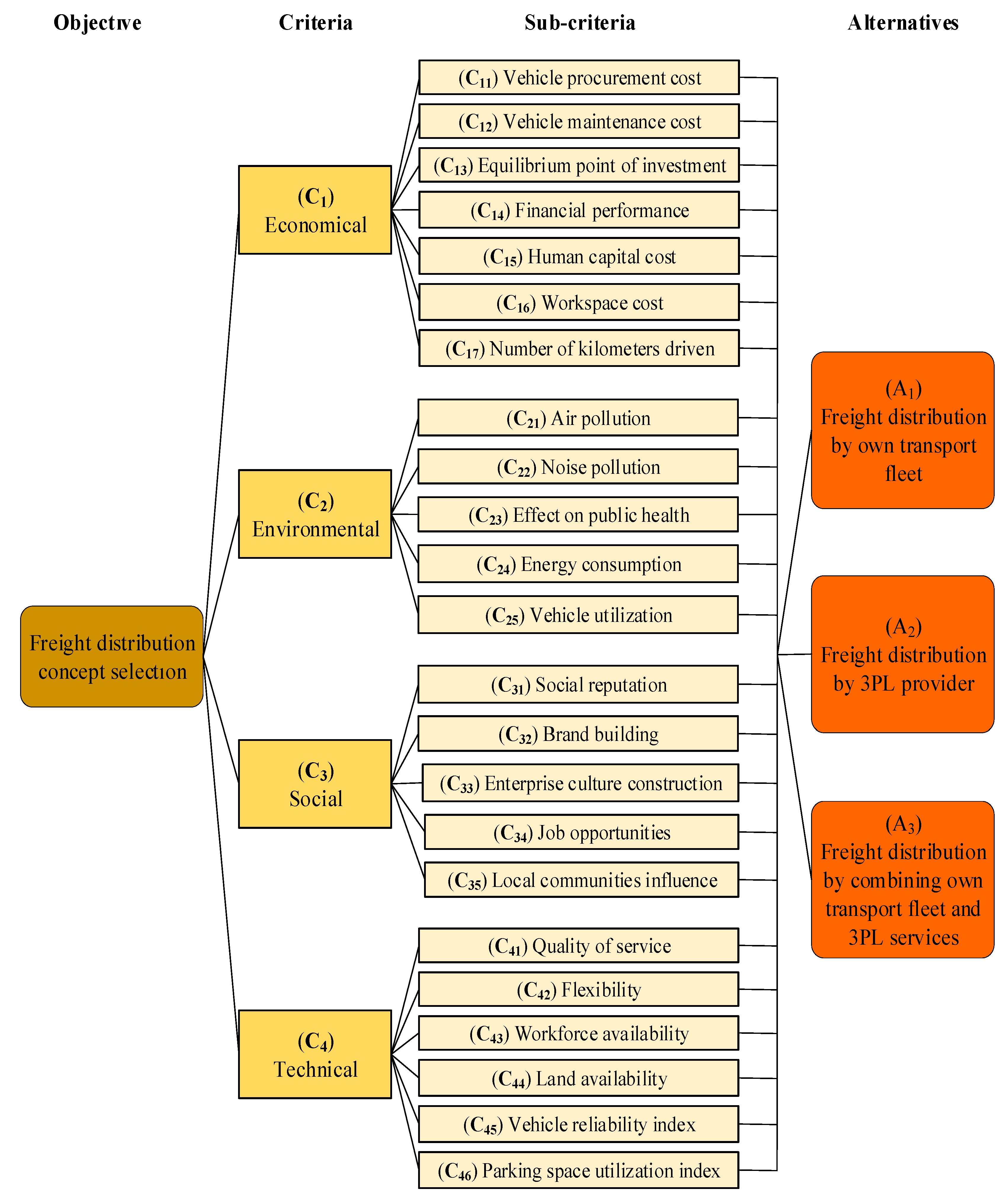
4. Case Study
- Vehicle procurement cost (C11). This emerges when the company procures its transport fleet. The cost can be considered as a relatively high burden, especially for start-ups.
- Vehicle maintenance cost (C12). This cost is expressed in terms of parts consumption and maintenance. It is the amount spent for servicing during transport fleets’ life cycle.
- Time to achieve the equilibrium point of investment (C13). The period after which the invested funds start to bring benefits to the company.
- Financial performance (C14). Indication of the company’s endurance. Sound financial performance ensures the stability of services.
- Human capital cost (C15). This cost is related to employees, such as costs for drivers, dispatchers, training, etc. The core aim of outsourcing logistics is to decrease this cost.
- Workspace cost (C16). This includes the costs of garages, parking places, warehouses, and other auxiliary facilities.
- Number of kilometers driven (C17). If the company expects that its distribution system would require a relatively high number of kilometers to cover, then it should invest in its own fleet of vehicles.
- Air pollution (C21). This represents the percentage of air pollution by a certain transport fleet. Emissions could vary in proportion to the alternative that is selected.
- Noise pollution (C22). This has a negative impact on both natural ecosystems and urban populations. It causes discomfort, complaints, sleep disorders, etc.
- Effect on public health (C23). This represents the occurrence of injuries, threats to health and life, fires, explosions, and other hazards. It is important to apply technical/technological and organizational solutions that minimize the effect on public health.
- Energy consumption (C24). The pollution from energy consumption is not only restricted to carbon emissions; other types of air pollution, from smog to acid rain, have harmful effects.
- Vehicle utilization (C25). This is determined mainly by delivery requirements and exploitation of the backhauling and transport fleet management. If each company were to have its own transport fleet, it could result in poor vehicle utilization.
- Social reputation (C31). This is based on the social appraisal in terms of prestige in society. Adhering to ethical business practices such as supplying quality products on time and acting according to what is agreed secures a high social reputation.
- Brand building (C32). Successful brand building is essential to introduce new products and services. It can be considered as a catalyst for the development of a modern company.
- Enterprise culture construction (C33). This improves competitiveness by providing a guarantee, feedback, and long-term effect mechanisms.
- Job opportunities (C34). This is the number and quality of jobs created.
- Local community influence (C35). This encompasses service infrastructure, public services, community projects, etc.
- Quality of service (C41). This is the most important factor in obtaining customer loyalty. It is measured by the standard of customer service satisfaction.
- Flexibility (C42). This is the ability to react faster to turbulences in the market.
- Workforce availability (C43). The total number of workers can also influence a decision about purchasing a fleet of vehicles.
- Land availability (C44). The availability of enough land is a vital infrastructure prerequisite.
- Vehicle reliability index (C45). This is the number of reliable vehicles in relation to the total fleet of vehicles.
- Parking space utilization index (C46). This is the ratio of the required number of vehicles to the number of available parking spaces.
5. Results and Discussion
6. Conclusions
Author Contributions
Funding
Conflicts of Interest
References
- Bennet, A.; Bennet, D. Organizational Survival in the New World: The Intelligent Complex Adaptive System; Elsevier: Amsterdam, The Netherlands, 2004. [Google Scholar]
- Fabianova, J.; Kacmary, P.; Janekova, J. Operative production planning utilising quantitative forecasting and Monte Carlo simulations. Open Eng. 2019, 9, 613–622. [Google Scholar] [CrossRef]
- Fedorko, G.; Molnar, V.; Honus, S.H.; Neradilova, A.; Kampf, R. The Application of Simulation Model of A Milk Run To Identify The Occurrence Of Failures. Int. J. Simul. Model. 2018. [CrossRef]
- Mikušová, N.; Tomková, E.; Dovica, M.; Debelic, B.; Peric-Hadzic, A.; Zajac, J. Use of Simulation for Waste Management and Reverse Material Flow. Adv. Sci. Technol. Res. J. 2018, 12, 136–143. [Google Scholar] [CrossRef]
- Cempirek, V.; Gasparik, J.; Zitricky, V.; Blaho, P. Control of modular conveyor and automated handling devices interconnection. Adv. Sci. Technol. Res. J. 2018, 12, 210–215. [Google Scholar] [CrossRef]
- Georgijevic, M.; Bojic, S.; Brcanov, D. The location of public logistic centers: An expanded capacity-limited fixed cost location-allocation modeling approach. Transp. Plan. Technol. 2013, 36, 218–229. [Google Scholar] [CrossRef]
- Cuong, B.C.; Kreinovich, V. Picture fuzzy sets—A new concept for computational intelligence problems. In Proceedings of the Third World Congress on Information and Communication Technologies, Hanoi, Vietnam, 15–18 December 2013; pp. 1–6. [Google Scholar] [CrossRef]
- Cuong, B.C. Picture fuzzy sets. J. Comput. Sci. Cybern. 2014, 30, 409–420. [Google Scholar] [CrossRef]
- Liu, H.; Wang, H.; Yuan, Y.; Zhang, C. Models for multiple attribute decision making with picture fuzzy information. J. Intell. Fuzzy Syst. 2019, 37, 1973–1980. [Google Scholar] [CrossRef]
- Zavadskas, E.K.; Turskis, Z. A new additive ratio assessment (ARAS) method in multi-criteria decision-making. Technol. Econ. Dev. Econ. 2010, 16, 159–172. [Google Scholar] [CrossRef]
- Zavadskas, E.K.; Turskis, Z.; Vilutiene, T. Multiple criteria analysis of foundation instalment alternatives by applying Additive Ratio Assessment (ARAS) method. Arch. Civ. Mech. Eng. 2010, 10, 123–141. [Google Scholar] [CrossRef]
- Rostamzadeh, R.; Esmaeili, A.; Nia, A.S.; Saparauskas, J.; Keshavarz Ghorabaee, M. A fuzzy ARAS method for supply chain management performance measurement in SMEs under uncertainty. Transform. Bus. Econ. 2017, 16, 319–348. [Google Scholar]
- Alinezhad, A.; Khalili, J. ARAS method. In New Methods and Applications in Multiple Attribute Decision Making (MADM); International Series in Operations Research & Management Science; Springer: Berlin/Heidelberg, Germany, 2019. [Google Scholar] [CrossRef]
- Ghenai, C.; Albawab, M.; Bettayeb, M. Sustainability indicators for renewable energy systems using multi-criteria decision-making model and extended SWARA/ARAS hybrid method. Renew. Energy 2020, 146, 580–597. [Google Scholar] [CrossRef]
- Marasco, A. Third-party logistics: A literature review. Int. J. Prod. Econ. 2008, 113, 127–147. [Google Scholar] [CrossRef]
- Shi, Y.; Zhang, A.; Arthanari, T.; Liu, Y.; Cheng, T. Third-party purchase: An empirical study of third-party logistics providers in China. Int. J. Prod. Econ. 2016, 171, 189–200. [Google Scholar] [CrossRef]
- Rao, K.; Young, R.R. Global Supply Chains: Factors Influencing Outsourcing of Logistics Functions. Int. J. Phys. Distrib. Logist. Manag. 1994, 24, 1–19. [Google Scholar] [CrossRef]
- Bhatnagar, R.; Sadiq Sohail, M.; Sohal, A. A comparative study on the use of third party logistics services by Singaporean and Malaysian firms. Int. J. Phys. Distrib. Logist. Manag. 2006, 36, 690–701. [Google Scholar] [CrossRef]
- Kremic, T.; Tukel, O.I.; Rom, W.O. Outsourcing Decision Support: A Survey of Benefits, Risks, and Decision Factors. Supply Chain Manag. Int. J. 2006, 11, 467–482. [Google Scholar] [CrossRef]
- Handley, S.M. The perilous effects of capability loss on outsourcing management and performance. J. Oper. Manag. 2012, 30, 152–165. [Google Scholar] [CrossRef]
- Bajec, P.; Jakomin, I. A Make-or-Buy Decision Process for Outsourcing. Promet Traffic Transp. 2010, 22, 285–291. [Google Scholar] [CrossRef][Green Version]
- Pirannejad, A.; Salami, H.; Mollaee, A. Outsourcing priorities of government functions: Analytic network process approach. Afr. J. Bus. Manag. 2010, 4, 1723–1735. [Google Scholar]
- Liou, J.H.; Chuang, Y. Developing a hybrid multi-criteria model for selection of outsourcing providers. Expert Syst Appl. 2010, 37, 3755–3761. [Google Scholar] [CrossRef]
- Cheng, Y.; Lee, F. Outsourcing reverse logistics of high-tech manufacturing firms by using a systematic decision-making approach: TFT-LCD sector in Taiwan. Ind. Mark. Manag. 2010, 39, 1111–1119. [Google Scholar] [CrossRef]
- Aktas, E.; Agaran, B.; Ulengin, F.; Onsel, S. The use of outsourcing logistics activities: The case of Turkey. Transp. Res. Part C Emerg. Technol. 2011, 19, 833–852. [Google Scholar] [CrossRef]
- Solakivi, T.; Töyli, J.; Ojala, L. Logistics outsourcing, its motives and the level of logistics costs in manufacturing and trading companies operating in Finland. Prod. Plan. Control 2013, 24, 388–398. [Google Scholar] [CrossRef]
- Hsu, C.-C.; Liou, J.H.J. An outsourcing provider decision model for the airline industry. J. Air Transp. Manag. 2013, 28, 40–46. [Google Scholar] [CrossRef]
- Rezaeisaray, M.; Ebrahimnejad, S.; Khalili-Damghani, K. A novel hybrid MCDM approach for outsourcing supplier selection. J. Model. Manag. 2016, 11, 536–559. [Google Scholar] [CrossRef]
- Chen, S.L.; Pham, V.K.; Chen, J.K.C. Evaluating and Selecting the Best Outsourcing Service Country in East and Southeast Asia: An AHP Approach. J. Test. Eval. 2016, 1, 89–101. [Google Scholar] [CrossRef]
- Kahraman, C.; Öztayşi, B.; Onar, Ç.S. An Integrated Intuitionistic Fuzzy AHP and TOPSIS Approach to Evaluation of Outsource Manufacturers. J. Intell. Syst. 2018. [Google Scholar] [CrossRef]
- Arif, J.; Jawab, F. Outsourcing of Logistics’ Activities: Impact Analysis on Logistics Service Performance. In Proceedings of the 2018 International Colloquium on Logistics and Supply Chain Management (LOGISTIQUA), Tangier, Morocco, 26–27 April 2018; pp. 88–92. [Google Scholar] [CrossRef]
- Sanchis-Pedregosa, C.; Machuca, J.A.D.; Gonzalez-Zamora, M.D.M. Determinants of success in transport services outsourcing: Empirical study in Europe. Int. J. Logist. Manag. 2018. [Google Scholar] [CrossRef]
- Hwang, T.; Kim, S.T. Balancing in-house and outsourced logistics services: Effects on supply chain agility and firm performance. Serv. Bus. 2019, 13, 531–556. [Google Scholar] [CrossRef]
- Wan, Q.; Yuan, Y.; Lai, F. Disentangling the driving factors of logistics outsourcing: A configurational perspective. J. Enterp. Inf. Manag. 2019, 32, 964–992. [Google Scholar] [CrossRef]
- Bucovetchi, O.; Stanciu, R.; Badea, D. Is outsourcing the best solution in increasing organizational performance? Qual. Access Success 2019, 20, 447–450. [Google Scholar]
- Zarbakhshnia, N.; Wu, Y.; Govindan, K.; Soleimani, H. A novel hybrid multiple attribute decision-making approach for outsourcing sustainable reverse logistics. J. Clean. Prod. J. Clean. Prod. 2019, 242. [Google Scholar] [CrossRef]
- Kiani, M.; Bagheri, M.; Ebrahimi, A.; Alimohammadlou, M. A model for prioritizing outsourceable activities in universities through an integrated fuzzy-MCDM method. Int. J. Constr. Manag. 2019. [Google Scholar] [CrossRef]
- Vazifehdan, N.M.; Darestani, A.S. Green Logistics Outsourcing Employing Multi Criteria Decision Making and Quality Function Deployment in the Petrochemical Industry. Assian J. Shipp. Logist. 2019, 35, 243–254. [Google Scholar] [CrossRef]
- Sayed, M.; Hendry, L.C.; Bell, M.Z. Sustainable procurement: Comparing in-house and outsourcing implementation modes. Prod. Plan. Control 2020. [Google Scholar] [CrossRef]
- Mokrini, A.; Aouam, T. A fuzzy multi-criteria decision analysis approach for risk evaluation in healthcare logistics outsourcing: Case of Morocco. Health Serv. Manag. Res. 2020, 1–11. [Google Scholar] [CrossRef] [PubMed]
- Tavana, M.; Zareinejad, M.; Di Caprio, D.; Kaviani, M.A. An integrated intuitionistic fuzzy AHP and SWOT method for outsourcing reverse logistics. Appl. Soft Comput. 2016, 40, 544–557. [Google Scholar] [CrossRef]
- Wu, Y.; Chen, K.; Zeng, B.; Xu, H.; Yang, Y. Supplier selection in nuclear power industry with extended VIKOR method under linguistic information. Appl. Soft Comput. 2016, 48, 444–457. [Google Scholar] [CrossRef]
- Tupenaite, L.; Zavadskas, E.K.; Kaklauskas, A.; Turskis, Z.; Seniut, M. Multiple criteria assessment of alternatives for built and human environment renovation. J. Civ. Eng. Manag. 2010, 16, 257–266. [Google Scholar] [CrossRef]
- Turskis, Z.; Zavadskas, E.K. A new fuzzy additive ratio assessment method (ARAS-F). Case study: The analysis of fuzzy multiple criteria in order to select the logistic centers location. Transport 2010, 25, 423–432. [Google Scholar] [CrossRef]
- Turskis, Z.; Zavadskas, E.K. A novel method for multiple criteria analysis: Grey Additive Ratio Assessment (ARAS-G) method. Informatica 2010, 21, 597–610. [Google Scholar] [CrossRef]
- Keršulienė, V.; Turskis, Z. Integrated fuzzy multiple criteria decision-making model for architect selection. Technol. Econ. Dev. Econ. 2011, 17, 645–666. [Google Scholar] [CrossRef]
- Baležentis, A.; Baležentis, T.; Misiūnas, A. Integrated assessment of Lithuanian economic sectors based on financial ratios and fuzzy MCDM Methods. Technol. Econ. Dev. Econ. 2012, 18, 34–53. [Google Scholar] [CrossRef]
- Dadelo, S.; Turskis, Z.; Zavadskas, E.K.; Dadeliene, R. Multiple criteria assessment of elite security personal based on ARAS and expert methods. Econ. Comput. Econ. Cybern. Stud. Res. 2012, 46, 65–87. [Google Scholar]
- Zavadskas, E.K.; Sušinskas, S.; Daniūnas, A.; Turskis, Z.; Sivilevičius, H. Multiple criteria selection of pile-column construction technology. J. Civ. Eng. Manag. 2012, 18, 834–842. [Google Scholar] [CrossRef]
- Zavadskas, E.K.; Vainiūnas, P.; Turskis, Z.; Tamošaitienė, J. Multiple criteria decision support system for assessment of projects managers in construction. Int. J. Inf. Technol. Decis. Mak. 2012, 11, 501–520. [Google Scholar] [CrossRef]
- Turskis, Z.; Zavadskas, E.K.; Kutut, V. A model based on ARAS-G and AHP methods for multiple criteria prioritizing of heritage value. Int. J. Inf. Technol. Decis. Mak. 2013, 12, 45–73. [Google Scholar] [CrossRef]
- Keršulienė, V.; Turskis, Z. A hybrid linguistic fuzzy multiple criteria group selection of a chief accounting officer. J. Bus. Econ. Manag. 2014, 15, 232–252. [Google Scholar] [CrossRef][Green Version]
- Kutut, V.; Zavadskas, E.K.; Lazauskas, M. Assessment of priority alternatives for preservation of historic buildings using model based on ARAS and AHP methods. Arch. Civ. Mech. Eng. 2014, 14, 287–294. [Google Scholar] [CrossRef]
- Zamani, M.; Rabbani, A.; Yazdani-Chamzini, A.; Turskis, Z. An integrated model for extending brand based on fuzzy ARAS and ANP methods. J. Bus. Econ. Manag. 2014, 15, 403–423. [Google Scholar] [CrossRef]
- Medineckiene, M.; Zavadskas, E.K.; Björk, F.; Turskis, Z. Multi-criteria decision-making system for sustainable building assessment/certification. Arch. Civ. Mech. Eng. 2015, 15, 11–18. [Google Scholar] [CrossRef]
- Stanujkic, D. Extension of the ARAS method for decision-making problems with interval-valued triangular fuzzy numbers. Informatica 2015, 26, 335–355. [Google Scholar] [CrossRef]
- Zavadskas, E.K.; Turskis, Z.; Bagočius, V. Multi-criteria selection of a deep-water port in the Eastern Baltic Sea. Appl. Soft Comput. 2015, 26, 180–192. [Google Scholar] [CrossRef]
- Liao, C.-N.; Fu, Y.-K.; Wu, L.-C. Integrated FAHP, ARAS-F and MSGP methods for green supplier evaluation and selection. Technol. Econ. Dev. Econ. 2016, 22, 651–669. [Google Scholar] [CrossRef]
- Nguyen, H.-T.; Md Dawal, S.Z.; Nukman, Y.; Rifai, A.P.; Aoyama, H. An integrated MCDM model for conveyor equipment evaluation and selection in an FMC based on a fuzzy AHP and fuzzy ARAS in the presence of vagueness. PLoS ONE 2016, 11, e153222. [Google Scholar] [CrossRef]
- Štreimikienė, D.; Šliogerienė, J.; Turskis, Z. Multi-criteria analysis of electricity generation technologies in Lithuania. Renew. Energy 2016, 85, 148–156. [Google Scholar] [CrossRef]
- Büyüközkan, G.; Göçer, F. An extension of ARAS methodology under interval valued intuitionistic fuzzy environment for digital supply chain. Appl. Soft Comput. 2018, 69, 634–654. [Google Scholar] [CrossRef]
- Dahooie, J.H.; Abadi, E.B.J.; Vanaki, A.S.; Firoozfar, H.R. Competency-based IT personnel selection using a hybrid SWARA and ARAS-G methodology. Hum. Factors Ergon. Manuf. Serv. Ind. 2018, 28, 5–16. [Google Scholar] [CrossRef]
- Dahooie, J.H.; Zavadskas, E.K.; Abolhasani, M.; Vanaki, A.; Turskis, Z. A novel approach for evaluation of projects using an interval–valued fuzzy Additive Ratio Assessment (ARAS) method: A case study of oil and gas well drilling projects. Symmetry 2018, 10, 45. [Google Scholar] [CrossRef]
- Radović, D.; Stević, Ž; Pamučar, D.; Zavadskas, E.K.; Badi, I.; Antuchevičiene, J.; Turskis, Z. Measuring performance in transportation companies in developing countries: A novel rough ARAS Model. Symmetry 2018, 10, 434. [Google Scholar] [CrossRef]
- Bahrami, Y.; Hassani, H.; Maghsoudi, A. BWM-ARAS: A new hybrid MCDM method for Cu prospectively mapping in the Abhar area, NW Iran. Spat. Stat. 2019, 33, 100382. [Google Scholar] [CrossRef]
- Dahooie, J.H.; Zavadskas, E.K.; Vanaki, A.S.; Firoozfar, H.R.; Lari, M.; Turskis, Z. A new evaluation model for corporate financial performance using integrated CCSD and FCM-ARAS approach. Econ. Res. Ekon. Istraz. 2019, 32, 1088–1113. [Google Scholar] [CrossRef]
- Iordache, M.; Schitea, D.; Deveci, M.; Akyurt, İ.Z.; Iordache, I. An integrated ARAS and interval type-2 hesitant fuzzy sets method for underground site selection: Seasonal hydrogen storage in salt caverns. J. Pet. Sci. Eng. 2019, 175, 1088–1098. [Google Scholar] [CrossRef]
- Fu, Y.-K. An integrated approach to catering supplier selection using AHP-ARAS-MCGP methodology. J. Air Transp. Manag. 2019, 75, 164–169. [Google Scholar] [CrossRef]
- Naicker, P.; Thopil, G.A. A framework for sustainable utility scale renewable energy selection in South Africa. J. Clean. Prod. 2019, 224, 637–650. [Google Scholar] [CrossRef]
- Pehlivan, N.Y.; Gürsoy, Z. Determination of individuals’ life satisfaction levels living in Turkey by FMCDM methods. Kybernetes 2019, 48, 1871–1893. [Google Scholar] [CrossRef]
- Turskis, Z.; Urbonas, K.; Daniūnas, A. A hybrid fuzzy group multi-criteria assessment of structural solutions of the symmetric frame alternatives. Symmetry 2019, 11, 261. [Google Scholar] [CrossRef]
- Wang, C.; Zhou, X.; Tu, H.; Tao, S. Some geometric aggregation operators based on picture fuzzy sets and their application in multiple attribute decision-making. Ital. J. Pure Appl. Math. 2017, 37, 477–492. [Google Scholar]
- Liang, W.; Zhao, G.; Luo, S. An integrated EDAS-ELECTRE method with picture fuzzy information for cleaner production evaluation in gold mines. Ieee Access 2018, 6, 65747–65759. [Google Scholar] [CrossRef]
- Son, L.H. Measuring analogousness in picture fuzzy sets: From picture distance measures to picture association measures. Fuzzy Optim. Decis. Mak. 2017, 16, 359–378. [Google Scholar] [CrossRef]
- Xu, X.-G.; Shi, H.; Xu, D.-H.; Liu, H.-C. Picture fuzzy Petri nets for knowledge representation and acquisition in considering conflicting opinions. Appl. Sci. 2019, 9, 983. [Google Scholar] [CrossRef]
- Torun, H.; Gördebil, M. Multi criteria decision making based on TOPSIS method with extended fuzzy sets. Adv. Intell. Syst. Comput. 2019, 558–566. [Google Scholar] [CrossRef]
- Zhang, S.; Wei, G.; Gao, H.; Wei, C.; Wei, Y. EDAS method for multiple criteria group decision making with picture fuzzy information and its application to green suppliers selections. Technol. Econ. Dev. Econ. 2019, 25, 1123–1138. [Google Scholar] [CrossRef]
- Wei, G. TODIM method for picture fuzzy multiple attribute decision-making. Informatica 2018, 29, 555–566. [Google Scholar] [CrossRef]
- Wang, L.; Wang, X.-K.; Peng, J.-J.; Wang, J.-Q. The differences in hotel selection among various types of travelers: A comparative analysis with a useful bounded rationality behavioral decision support model. Tour. Manag. 2020, 76, 103961. [Google Scholar] [CrossRef]
- Wang, L.; Zhang, H.Y.; Wang, J.Q.; Li, L. Picture fuzzy normalized projection-based VIKOR method for the risk evaluation of construction project. Appl. Soft Comput. 2018, 64, 216–226. [Google Scholar] [CrossRef]
- Wang, L.; Peng, J.J.; Wang, J.Q. A multi-criteria decision-making framework for risk ranking of energy performance contracting project under picture fuzzy environment. J. Clean. Prod. 2018, 191, 105–118. [Google Scholar] [CrossRef]
- Wei, G. Picture fuzzy cross-entropy for multiple attribute decision making problems. J. Bus. Econ. Manag. 2016, 17, 491–502. [Google Scholar] [CrossRef]
- Wei, G.; Alsaadi, F.E.; Hayat, T.; Alsaedi, A. Projection models for multiple attribute decision making with picture fuzzy information. Int. J. Mach. Learn. Cybern. 2018, 9, 713–719. [Google Scholar] [CrossRef]
- Ju, Y.; Ju, D.; Gonzalez, E.D.R.S.; Giannakis, M.; Wang, A. Study of site selection of electric vehicle charging station based on extended GRP method under picture fuzzy environment. Comput. Ind. Eng. 2019, 135, 1271–1285. [Google Scholar] [CrossRef]


| Authors (Publication Year) | Research Focus | Methods |
|---|---|---|
| Bajec and Jakomin [21] | Make-or-buy decision process for outsourcing | Theoretical study—technological consideration |
| Pirannejad et al. [22] | Defining outsourcing priorities of public organizations | ANP method |
| Liou and Chuang [23] | Outsourcing provider selection problem | DEMATEL, ANP, VIKOR |
| Cheng and Lee [24] | Outsourcing reverse logistics of high-technology manufacturers | ANP method |
| Aktas et al. [25] | Motives for outsourcing logistics activities | Statistical analysis |
| Solakivi et al. [26] | Motives for outsourcing logistics activities | Statistical analysis |
| Hsu et al. [27] | Outsourcing provider selection problem | DEMATEL, ANP, and GRT |
| Rezaeisaray et al. [28] | Outsourcing provider selection problem | DEMATEL, FANP, and DEA |
| Chen et al. [29] | Evaluation and selection of the best outsourcing service country in East and Southeast Asia | AHP |
| Kahraman et al. [30] | Evaluation of outsource manufacturers | Fuzzy-AHP and TOPSIS |
| Arif and Jawab [31] | The impact of the outsourcing strategy on logistics performance | Theoretical study—technological consideration |
| Pedregosa et al. [32] | Determinants of success in transport services outsourcing | Partial least squares simultaneous equation models (PLS-SEM) |
| Hwang and Kim [33] | Effects of in-house and outsourced logistics services | Statistical analysis |
| Wan et al. [34] | Drivers of outsourcing decisions | Fuzzy-set qualitative comparative analysis (fsQCA) |
| Bucovetchi et al. [35] | Key performance indicators—in-house or outsourcing | Statistical analysis |
| Zarbakhshnia et al. [36] | Outsourcing sustainable reverse logistics providers | Fuzzy-AHP and MOORA-G |
| Kiani et al. [37] | Prioritizing outsourceable activities in universities | Fuzzy MCDM (Fuzzy-AHP, Fuzzy-SAW, Fuzzy-TOPSIS, Fuzzy-VIKOR) |
| Vazifehdan & Darestani [38] | Evaluation of the drivers of outsourcing for green logistics | Fuzzy-ANP, QFD, and SIR |
| Sayed et al. [39] | Comparing in-house and outsourcing implementation | Statistical analysis |
| Mokrini and Aouam [40] | Risk evaluation in healthcare logistics outsourcing | Fuzzy-AHP, Fuzzy-TOPSIS, Fuzzy-PROMETHEE |
| Tavana et al. [41] | Outsourcing reverse logistics activities | Fuzzy-AHP and SWOT |
| Wu et al. [42] | Supplier selection in nuclear power industry | Extended VIKOR method |
| Our study | Freight distribution concept selection—in-house or outsourcing | Picture fuzzy ARAS method |
| Author(s) | Research Focus | Application Type | Multi-Criteria Group Decision-Making | Parameter Type | |
|---|---|---|---|---|---|
| Criterion | Alternative | ||||
| Tupenaite et al. [43] | Human environment renovation | Real-life | No | Deterministic | |
| Turskis and Zavadskas [44] | Logistics center location | Illustrative example | Yes | Deterministic | Fuzzy |
| Turskis and Zavadskas [45] | Supplier selection | Illustrative example | No | Interval | |
| Zavadskas and Turskis [10] | Microclimate in offices | Illustrative example | Yes | Deterministic | |
| Zavadskas et al. [11] | Foundation installment | Illustrative example | No | Deterministic | |
| Keršulienė and Turskis [46] | Personnel selection | Illustrative example | Yes | Deterministic | Fuzzy |
| Baležentis et al. [47] | Economic sector comparison | Real-life | No | Fuzzy | |
| Dadelo et al. [48] | Personnel selection | Illustrative example | Yes | Deterministic | |
| Zavadskas et al. [49] | Construction technology | Real-life | Yes | Deterministic | |
| Zavadskas et al. [50] | Personnel selection | Illustrative example | Yes | Deterministic | |
| Turskis et al. [51] | Built heritage | Real-life | Yes | Deterministic | Interval |
| Keršulienė and Turskis [52] | Personnel selection | Illustrative example | Yes | Deterministic | Fuzzy |
| Kutut et al. [53] | Historic building preservation | Real-life | Yes | Deterministic | |
| Zamani et al. [54] | Brand extension strategy selection | Real-life | Yes | Deterministic | Fuzzy |
| Medineckiene et al. [55] | Sustainable building certification | Illustrative example | No | Deterministic | |
| Stanujkic [56] | Website evaluation | Illustrative example | Yes | Fuzzy | Interval fuzzy |
| Zavadskas et al. [57] | Seaport location | Real-life | Yes | Deterministic | Fuzzy |
| Liao et al. [58] | Green supplier selection | Illustrative example | Yes | Deterministic | Fuzzy |
| Nguyen et al. [59] | Conveyor selection | Illustrative example | Yes | Fuzzy | |
| Štreimikienė et al. [60] | Electricity generation technology | Real-life | Yes | Deterministic | |
| Rostamzadeh et al. [12] | Supply chain performance measurement | Illustrative example | Yes | Fuzzy | |
| Büyüközkan and Göçer [61] | Digital supply chain supplier selection | Real-life | Yes | Interval intuitionistic fuzzy | |
| Dahooie et al. [62] | Personnel selection | Illustrative example | Yes | Deterministic | Interval |
| Dahooie et al. [63] | Oil and gas well drilling | Real-life | Yes | Deterministic | Interval fuzzy |
| Radović et al. [64] | Transportation company | Real-life | Yes | Deterministic | Rough interval |
| Bahrami et al. [65] | Mineral potential mapping | Real-life | Yes | Deterministic | |
| Dahooie et al. [66] | Financial performances | Real-life | No | Deterministic | Fuzzy |
| Iordache et al. [67] | Hydrogen storage site selection | Real-life | Yes | Interval type-2 hesitant fuzzy | |
| Fu [68] | Catering supplier selection | Real-life | Yes | Deterministic | |
| Naicker and Thopil [69] | Renewable energy systems | Real-life | Yes | Deterministic | |
| Pehlivan and Gürsoy [70] | Life satisfaction | Real-life | Yes | Fuzzy | |
| Turskis et al. [71] | Structural solutions for buildings | Real-life | Yes | Deterministic | Fuzzy |
| Ghenai et al. [14] | Renewable energy systems | Illustrative example | Yes | Deterministic | |
| Our study | Freight distribution concept selection | Real-life | Yes | Picture fuzzy | |
| Criterion | Expert | ||||
|---|---|---|---|---|---|
| D1 | D2 | D3 | D4 | D5 | |
| C1 | Yes | Abstain | Yes | Yes | Yes |
| C2 | Yes | Yes | Abstain | No | Abstain |
| C3 | No | No | No | Abstain | Abstain |
| C4 | Abstain | Abstain | Abstain | Abstain | No |
| Criterion | Degree of Positive Membership | Degree Of Neutral Membership | Degree of Negative Membership | Weight |
|---|---|---|---|---|
| C1 | 0.8 | 0.2 | 0 | 0.4286 |
| C2 | 0.4 | 0.4 | 0.2 | 0.2857 |
| C3 | 0 | 0.4 | 0.6 | 0.0952 |
| C4 | 0 | 0.8 | 0.2 | 0.1905 |
| Criterion | Sub-Criterion | Expert | ||||
|---|---|---|---|---|---|---|
| D1 | D2 | D3 | D4 | D5 | ||
| C1 | C11 | Yes | Yes | Yes | Abstain | Yes |
| C12 | Abstain | Abstain | No | Refusal | Yes | |
| C13 | Abstain | Refusal | Abstain | Yes | Refusal | |
| C14 | Yes | Yes | Yes | Yes | Abstain | |
| C15 | Abstain | No | Abstain | Refusal | No | |
| C16 | Abstain | Abstain | Refusal | Abstain | No | |
| C17 | Yes | Yes | Abstain | Abstain | Refusal | |
| C2 | C21 | Yes | Abstain | No | Yes | Yes |
| C22 | No | Refusal | Abstain | Abstain | No | |
| C23 | Abstain | No | Refusal | Abstain | Refusal | |
| C24 | Abstain | Abstain | Abstain | Refusal | No | |
| C25 | Yes | Yes | Yes | Yes | Yes | |
| C3 | C31 | Refusal | Abstain | Yes | Abstain | Yes |
| C32 | Abstain | Yes | Abstain | Abstain | Refusal | |
| C33 | Abstain | Abstain | Abstain | Refusal | No | |
| C34 | Yes | Abstain | No | Yes | Yes | |
| C35 | Refusal | No | Refusal | Abstain | Yes | |
| C4 | C41 | Yes | Yes | Yes | Yes | Yes |
| C42 | Yes | Yes | Yes | Abstain | Yes | |
| C43 | Abstain | Abstain | Refusal | No | Yes | |
| C44 | Refusal | No | Refusal | No | Abstain | |
| C45 | Abstain | Yes | No | Abstain | No | |
| C46 | Abstain | Refusal | No | Refusal | No | |
| Criterion | Sub-Criterion | Degree of Positive Membership | Degree of Neutral Membership | Degree of Negative Membership | Weight |
|---|---|---|---|---|---|
| C1 | C11 | 0.8 | 0.2 | 0 | 0.2083 |
| C12 | 0.2 | 0.4 | 0.2 | 0.1157 | |
| C13 | 0.2 | 0.4 | 0 | 0.1481 | |
| C14 | 0.8 | 0.2 | 0 | 0.2083 | |
| C15 | 0 | 0.4 | 0.4 | 0.0602 | |
| C16 | 0 | 0.6 | 0.2 | 0.0880 | |
| C17 | 0.4 | 0.4 | 0 | 0.1713 | |
| C2 | C21 | 0.6 | 0.2 | 0.2 | 0.2593 |
| C22 | 0 | 0.4 | 0.4 | 0.0963 | |
| C23 | 0 | 0.4 | 0.2 | 0.1333 | |
| C24 | 0 | 0.6 | 0.2 | 0.1407 | |
| C25 | 1 | 0 | 0 | 0.3704 | |
| C3 | C31 | 0.4 | 0.4 | 0 | 0.2517 |
| C32 | 0.2 | 0.6 | 0 | 0.2109 | |
| C33 | 0 | 0.6 | 0.2 | 0.1293 | |
| C34 | 0.6 | 0.2 | 0.2 | 0.2381 | |
| C35 | 0.2 | 0.2 | 0.2 | 0.1701 | |
| C4 | C41 | 1 | 0 | 0 | 0.3086 |
| C42 | 0.8 | 0.2 | 0 | 0.2778 | |
| C43 | 0.2 | 0.4 | 0.2 | 0.1543 | |
| C44 | 0 | 0.2 | 0.4 | 0.0679 | |
| C45 | 0.2 | 0.4 | 0.4 | 0.1235 | |
| C46 | 0 | 0.2 | 0.4 | 0.0679 |
| Alternative | Expert | Sub-Criterion | ||||||||||||||||||||||
|---|---|---|---|---|---|---|---|---|---|---|---|---|---|---|---|---|---|---|---|---|---|---|---|---|
| C11 | C12 | C13 | C14 | C15 | C16 | C17 | C21 | C22 | C23 | C24 | C25 | C31 | C32 | C33 | C34 | C35 | C41 | C42 | C43 | C44 | C45 | C46 | ||
| A1 | D1 | Y | Y | A | Y | A | N | Y | N | N | A | N | N | A | Y | A | Y | Y | Y | A | Y | N | A | A |
| D2 | Y | A | Y | R | Y | A | A | R | N | A | N | N | Y | Y | A | A | N | A | Y | Y | N | Y | A | |
| D3 | A | Y | Y | N | A | N | A | A | Y | Y | A | A | A | R | N | Y | A | Y | Y | A | N | N | Y | |
| D4 | Y | Y | Y | A | A | N | R | Y | A | R | N | N | Y | A | Y | Y | Y | Y | A | R | A | A | N | |
| D5 | Y | Y | Y | A | Y | A | Y | A | R | A | N | N | A | A | Y | Y | A | Y | Y | Y | N | A | A | |
| A2 | D1 | N | N | A | A | N | N | R | A | N | A | Y | Y | A | Y | Y | A | A | A | A | A | A | N | A |
| D2 | A | N | A | A | N | A | N | R | Y | N | A | A | Y | N | Y | A | N | A | Y | A | Y | A | R | |
| D3 | N | A | N | A | N | N | A | N | R | A | Y | Y | A | N | A | N | R | Y | Y | N | A | Y | A | |
| D4 | N | N | N | A | A | A | N | A | A | R | Y | Y | R | A | Y | Y | A | Y | N | A | N | A | A | |
| D5 | N | N | N | Y | A | A | N | N | A | R | Y | Y | A | Y | N | Y | Y | N | Y | R | A | A | A | |
| A3 | D1 | Y | A | Y | Y | Y | A | A | N | N | N | Y | A | N | N | A | N | N | Y | A | A | A | Y | A |
| D2 | A | R | N | N | A | R | Y | A | Y | A | Y | Y | A | N | A | R | N | A | Y | A | Y | A | N | |
| D3 | A | A | A | N | N | A | A | N | A | R | Y | Y | N | N | N | A | R | Y | Y | N | N | A | A | |
| D4 | N | A | Y | Y | A | N | Y | R | A | A | A | N | N | R | Y | N | A | Y | A | A | A | Y | A | |
| D5 | A | Y | Y | A | Y | Y | Y | A | A | Y | A | A | N | A | R | N | N | A | Y | N | A | A | A | |
| Criterion | Sub-Criterion | Alternative | ||
|---|---|---|---|---|
| A1 | A2 | A3 | ||
| C1 | C11 | <0.8, 0.2, 0> | <0, 0.2, 0.8> | <0.2, 0.6, 0.2> |
| C12 | <0.8, 0.2, 0> | <0, 0.2, 0.8> | <0.2, 0.6, 0> | |
| C13 | <0.8, 0.2, 0> | <0, 0.4, 0.6> | <0.6, 0.2, 0.2> | |
| C14 | <0.2, 0.4, 0.2> | <0.2, 0.8, 0> | <0.4, 0.2, 0.4> | |
| C15 | <0.4, 0.6, 0> | <0, 0.4, 0.6> | <0.4, 0.4, 0.2> | |
| C16 | <0, 0.4, 0.6> | <0, 0.6, 0.4> | <0.2, 0.4, 0.2> | |
| C17 | <0.4, 0.4, 0> | <0, 0.2, 0.6> | <0.6, 0.4, 0> | |
| C2 | C21 | <0.2, 0.4, 0.2> | <0, 0.4, 0.4> | <0, 0.4, 0.4> |
| C22 | <0.2, 0.2, 0.4> | <0.2, 0.4, 0.2> | <0.2, 0.6, 0.2> | |
| C23 | <0.2, 0.6, 0> | <0, 0.4, 0.2> | <0.2, 0.4, 0.2> | |
| C24 | <0, 0.2, 0.8> | <0.8, 0.2, 0> | <0.6, 0.4, 0> | |
| C25 | <0, 0.2, 0.8> | <0.8, 0.2, 0> | <0.4, 0.4, 0.2> | |
| C3 | C31 | <0.4, 0.6, 0> | <0.2, 0.6, 0> | <0, 0.2, 0.8> |
| C32 | <0.4, 0.4, 0> | <0.4, 0.2, 0.4> | <0, 0.2, 0.6> | |
| C33 | <0.4, 0.4, 0.2> | <0.6, 0.2, 0.2> | <0.2, 0.4, 0.2> | |
| C34 | <0.8, 0.2, 0> | <0.4, 0.4, 0.2> | <0, 0.2, 0.6> | |
| C35 | <0.4, 0.4, 0.2> | <0.2, 0.4, 0.2> | <0, 0.2, 0.6> | |
| C4 | C41 | <0.8, 0.2, 0> | <0.4, 0.4, 0.2> | <0.6, 0.4, 0> |
| C42 | <0.6, 0.4, 0> | <0.6, 0.2, 0.2> | <0.6, 0.4, 0> | |
| C43 | <0.6, 0.2, 0> | <0, 0.6, 0.2> | <0, 0.6, 0.4> | |
| C44 | <0, 0.2, 0.8> | <0.2, 0.6, 0.2> | <0.2, 0.6, 0.2> | |
| C45 | <0.2, 0.6, 0.2> | <0.2, 0.6, 0.2> | <0.4, 0.6, 0> | |
| C46 | <0.2, 0.6, 0.2> | <0, 0.8, 0> | <0, 0.8, 0.2> | |
| Criterion | Sub-Criterion | Alternative | ||
|---|---|---|---|---|
| A1 | A2 | A3 | ||
| C1 | C11 | <0, 0.2, 0.8> | <0.8, 0.2, 0> | <0.2, 0.6, 0.2> |
| C12 | <0, 0.2, 0.8> | <0.8, 0.2, 0> | <0, 0.6, 0.2> | |
| C13 | <0, 0.2, 0.8> | <0.6, 0.4, 0> | <0.2, 0.2, 0.6> | |
| C14 | <0.2, 0.4, 0.2> | <0.2, 0.8, 0> | <0.4, 0.2, 0.4> | |
| C15 | <0, 0.6, 0.4> | <0.6, 0.4, 0> | <0.2, 0.4, 0.4> | |
| C16 | <0.6, 0.4, 0> | <0.4, 0.6, 0> | <0.2, 0.4, 0.2> | |
| C17 | <0.4, 0.4, 0> | <0, 0.2, 0.6> | <0.6, 0.4, 0> | |
| C2 | C21 | <0.2, 0.4, 0.2> | <0.4, 0.4, 0> | <0.4, 0.4, 0> |
| C22 | <0.4, 0.2, 0.2> | <0.2, 0.4, 0.2> | <0.2, 0.6, 0.2> | |
| C23 | <0, 0.6, 0.2> | <0.2, 0.4, 0> | <0.2, 0.4, 0.2> | |
| C24 | <0.8, 0.2, 0> | <0, 0.2, 0.8> | <0, 0.4, 0.6> | |
| C25 | <0, 0.2, 0.8> | <0.8, 0.2, 0> | <0.4, 0.4, 0.2> | |
| C3 | C31 | <0.4, 0.6, 0> | <0.2, 0.6, 0> | <0, 0.2, 0.8> |
| C32 | <0.4, 0.4, 0> | <0.4, 0.2, 0.4> | <0, 0.2, 0.6> | |
| C33 | <0.4, 0.4, 0.2> | <0.6, 0.2, 0.2> | <0.2, 0.4, 0.2> | |
| C34 | <0.8, 0.2, 0> | <0.4, 0.4, 0.2> | <0, 0.2, 0.6> | |
| C35 | <0.4, 0.4, 0.2> | <0.2, 0.4, 0.2> | <0, 0.2, 0.6> | |
| C4 | C41 | <0.8, 0.2, 0> | <0.4, 0.4, 0.2> | <0.6, 0.4, 0> |
| C42 | <0.6, 0.4, 0> | <0.6, 0.2, 0.2> | <0.6, 0.4, 0> | |
| C43 | <0.6, 0.2, 0> | <0, 0.6, 0.2> | <0, 0.6, 0.4> | |
| C44 | <0, 0.2, 0.8> | <0.2, 0.6, 0.2> | <0.2, 0.6, 0.2> | |
| C45 | <0.2, 0.6, 0.2> | <0.2, 0.6, 0.2> | <0.4, 0.6, 0> | |
| C46 | <0.2, 0.6, 0.2> | <0, 0.8, 0> | <0, 0.8, 0.2> | |
| Alternative | Criterion | |||
|---|---|---|---|---|
| C1 | C2 | C3 | C4 | |
| A1 | <0.097, 0.296, 0.567> | <0.152, 0.277, 0.506> | <0.517, 0.376, 0.065> | <0.531, 0.299, 0.14> |
| A2 | <0.419, 0.340, 0.145> | <0.389, 0.281, 0.220> | <0.367, 0.350, 0.204> | <0.367, 0.398, 0.188> |
| A3 | <0.298, 0.356, 0.306> | <0.282, 0.416, 0.23> | <0.012, 0.219, 0.633> | <0.414, 0.482, 0.103> |
| Alternative | Criterion | |||
|---|---|---|---|---|
| C1 | C2 | C3 | C4 | |
| A1 | <0.043, 0.593, 0.345> | <0.046, 0.693, 0.240> | <0.067, 0.911, 0.014> | <0.134, 0.795, 0.06> |
| A2 | <0.208, 0.630, 0.104> | <0.131, 0.696, 0.125> | <0.043, 0.905, 0.040> | <0.083, 0.839, 0.064> |
| A3 | <0.141, 0.642, 0.196> | <0.090, 0.778, 0.105> | <0.001, 0.865, 0.119> | <0.097, 0.870, 0.033> |
| Alternative | Optimality Function | Utility Degree | Rank | |
|---|---|---|---|---|
| Picture Fuzzy Value | Crisp Value | |||
| A0 | <0.444, 0.283, 0.112> | 0.685 | − | − |
| A1 | <0.262, 0.298, 0.395> | 0.431 | 0.629 | 3 |
| A2 | <0.396, 0.333, 0.18> | 0.617 | 0.901 | 1 |
| A3 | <0.295, 0.376, 0.28> | 0.507 | 0.740 | 2 |
| Method | Alternative | |||
|---|---|---|---|---|
| A1 | A2 | A3 | ||
| Picture Fuzzy ARAS (our study) | Score | 0.629 | 0.901 | 0.740 |
| Rank | 3 | 1 | 2 | |
| Picture fuzzy TOPSIS (Torun and Gördebil [76]) | Score | 0.296 | 0.775 | 0.548 |
| Rank | 3 | 1 | 2 | |
| Picture fuzzy EDAS (Liang et al. [69]; Zhang et al. [77]) | Score | 0.160 | 1.0 | 0.570 |
| Rank | 3 | 1 | 2 | |
| Picture fuzzy TODIM (Wei [78]; Wang et al. [79]) | Score | 0.616 | 1.0 | 0.0 |
| Rank | 2 | 1 | 3 | |
| Picture fuzzy VIKOR (Wang et al. [80]) | Score | 1.0 | 0.015 | 0.064 |
| Rank | 3 | 1 | 2 | |
| Picture fuzzy MABAC (Wang et al. [81]) | Score | -0.928 | 0.344 | 0.013 |
| Rank | 3 | 1 | 2 | |
| Picture fuzzy cross-entropy (Wei [82]) | Score | 0.1 | 0.009 | 0.061 |
| Rank | 3 | 1 | 2 | |
| Picture fuzzy projection (Wei et al. [83]) | Score | 0.250 | 0.306 | 0.287 |
| Rank | 3 | 1 | 2 | |
| Picture fuzzy grey relational projection (Ju et al. [84]) | Score | 0.30 | 0.660 | 0.541 |
| Rank | 3 | 1 | 2 | |
| Picture fuzzy grey relational analysis (Liu et al. [9]) | Score | 0.580 | 0.855 | 0.613 |
| Rank | 3 | 1 | 2 | |
© 2020 by the authors. Licensee MDPI, Basel, Switzerland. This article is an open access article distributed under the terms and conditions of the Creative Commons Attribution (CC BY) license (http://creativecommons.org/licenses/by/4.0/).
Share and Cite
Jovčić, S.; Simić, V.; Průša, P.; Dobrodolac, M. Picture Fuzzy ARAS Method for Freight Distribution Concept Selection. Symmetry 2020, 12, 1062. https://doi.org/10.3390/sym12071062
Jovčić S, Simić V, Průša P, Dobrodolac M. Picture Fuzzy ARAS Method for Freight Distribution Concept Selection. Symmetry. 2020; 12(7):1062. https://doi.org/10.3390/sym12071062
Chicago/Turabian StyleJovčić, Stefan, Vladimir Simić, Petr Průša, and Momčilo Dobrodolac. 2020. "Picture Fuzzy ARAS Method for Freight Distribution Concept Selection" Symmetry 12, no. 7: 1062. https://doi.org/10.3390/sym12071062
APA StyleJovčić, S., Simić, V., Průša, P., & Dobrodolac, M. (2020). Picture Fuzzy ARAS Method for Freight Distribution Concept Selection. Symmetry, 12(7), 1062. https://doi.org/10.3390/sym12071062

