Petrochemical Risk Assessment in Coastal China and Implications for Land-Use Dynamics
Abstract
1. Introduction
2. Materials and Methods
2.1. Study Area and Data Sources
2.2. Multi-Source Data-Driven Risk Assessment Frameworks for Coastal Petrochemical Clusters
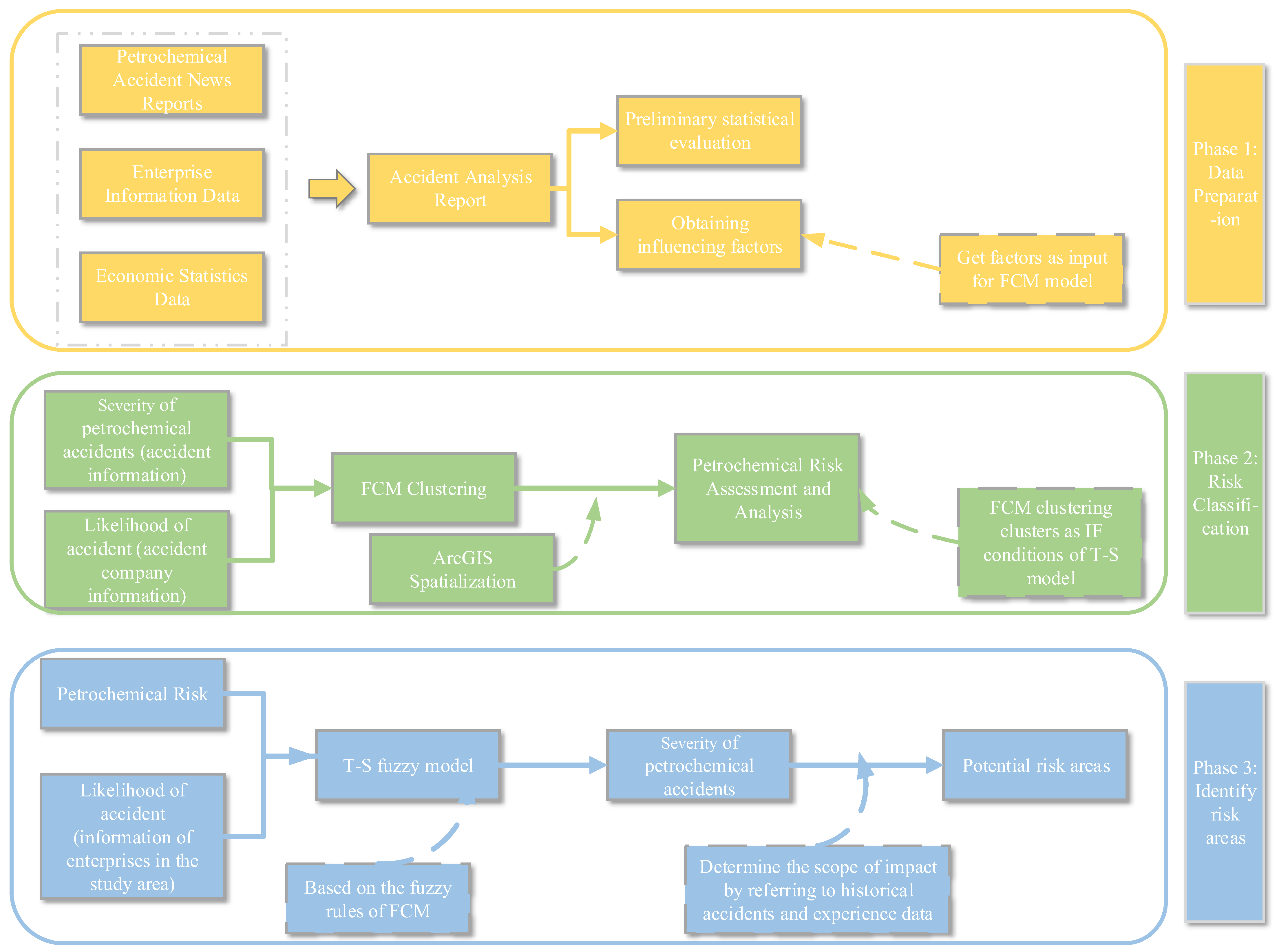
2.2.1. Petrochemical Accident Risk Assessment System
- The severity of accident risk reflects the negative impact of petrochemical accidents on the economy and society. It is directly related to economic losses, casualties, and accident types.
- The likelihood of an accident reflects the safety characteristics of the petrochemical enterprises. This refers to the likelihood of a petrochemical accident occurring in different enterprises. According to the research of Wang et al. [20], the likelihood of accidents in petrochemical enterprises is closely related to factors such as the equipment condition and management level of the enterprise. We use “enterprise age” to indirectly measure the degree of equipment aging, while “enterprise nature”, “enterprise scale” and “registration status” are mainly used to evaluate the management standards and safety culture level of the enterprise.
2.2.2. Methods and Testing
- 1.
- FCM clustering
- 2.
- T-S fuzzy model
- 3.
- Modeling steps
- (i).
- Data processing
- (ii).
- FCM processing incident sample classification
- (iii).
- Construction of T-S fuzzy model and case inference
- 4.
- Model reliability
3. Results of Analysis
3.1. Distribution Characteristics of Accidents at Various Risk Levels
3.2. Spatial Distribution of Petrochemical Risk Levels
3.3. Spatiotemporal Evolution of Petrochemical Risk-Affect Zones
3.4. Association Between Petrochemical Risk and Land-Use Dynamics
4. Discussion
4.1. Drivers of Coastal Petrochemical Risk Dynamics
4.2. Multi-Level Prevention Strategies for Coastal Potential Petrochemical Risks
4.3. BUA Expansion Drives Changes in Petrochemical Risk Zones
4.4. A New Paradigm for Petrochemical Risk Assessment from a Land-Use Perspective and Its International Applicability
4.5. Limitations and Future Work
5. Conclusions
Author Contributions
Funding
Data Availability Statement
Conflicts of Interest
References
- Market Capitalization of the Leading Chemical Companies Worldwide in March 2023. Available online: https://www.statista.com/statistics/272738/leading-chemical-companies-worldwide-based-on-market-capitalization/ (accessed on 13 October 2023).
- Chen, C.; Reniers, G. Chemical industry in China: The current status, safety problems, and pathways for future sustainable development. Saf. Sci. 2020, 128, 104741. [Google Scholar] [CrossRef]
- Tang, Z.W.; Huang, Q.F.; Yang, Y.F. Overhaul rules for hazardous chemicals. Nature 2015, 525, 455. [Google Scholar] [CrossRef]
- Wang, B.; Wu, C.; Kang, L.; Reniers, G.; Huang, L. Work safety in China’s Thirteenth Five-Year plan period (2016–2020): Current status, new challenges and future tasks. Saf. Sci. 2018, 104, 164–178. [Google Scholar] [CrossRef]
- Wang, B.; Wu, C.; Huang, L.; Zhang, L.; Kang, L.; Gao, K. Prevention and control of major accidents (MAs) and particularly serious accidents (PSAs) in the industrial domain in China: Current status, recent efforts and future prospects. Process Saf. Environ. Protect. 2018, 117, 254–266. [Google Scholar] [CrossRef]
- Whittaker, M.H. Risk assessment and alternatives assessment: Comparing two methodologies. Risk Anal. 2015, 35, 2129–2136. [Google Scholar] [CrossRef] [PubMed]
- The Society for Risk Analysis. Available online: https://www.sra.org/resources/ (accessed on 29 October 2024).
- Peron, M.; Arena, S.; Paltrinieri, N.; Sgarbossa, F.; Boustras, G. Risk assessment for handling hazardous substances within the European industry: Available methodologies and research streams. Risk Anal. 2023, 43, 1434–1462. [Google Scholar] [CrossRef]
- Wu, X.; Huang, H.; Xie, J.; Lu, M.; Wang, S.; Li, W.; Huang, Y.; Yu, W.; Sun, X. A novel dynamic risk assessment method for the petrochemical industry using bow-tie analysis and Bayesian network analysis method based on the methodological framework of ARAMIS project. Reliab. Eng. Syst. Saf. 2023, 237, 109397. [Google Scholar] [CrossRef]
- Wang, H.S.; Wei, L.J.; Wang, K.; Duo, Y.; Chen, C.; Zhang, S.Z.; Su, M.Q.; Zeng, T. Exploring human factors of major chemical accidents in China: Evidence from 160 accidents during 2011–2022. J. Loss Prev. Process Ind. 2024, 89, 105279. [Google Scholar] [CrossRef]
- Abdolhamidzadeh, B.; Abbasi, T.; Rashtchian, D.; Abbasi, S.A. Domino effect in process-industry accidents—An inventory of past events and identification of some patterns. J. Loss Prev. Process Ind. 2011, 24, 575–593. [Google Scholar] [CrossRef]
- Tauseef, S.M.; Abbasi, T.; Abbasi, S.A. Development of a new chemical process-industry accident database to assist in past accident analysis. J. Loss Prev. Process Ind. 2011, 24, 426–431. [Google Scholar] [CrossRef]
- Xiang, Y.; Wang, Z.; Zhang, C.; Chen, X.; Long, E. Statistical analysis of major industrial accidents in China from 2000 to 2020. Eng. Fail. Anal. 2022, 141, 106632. [Google Scholar] [CrossRef]
- Dakkoune, A.; Verniéres-Hassimi, L.; Leveneur, S.; Lefebvre, D.; Estel, L. Risk analysis of French chemical industry. Saf. Sci. 2018, 105, 77–85. [Google Scholar] [CrossRef]
- Nivolianitou, Z.; Konstandinidou, M.; Michalis, C. Statistical analysis of major accidents in petrochemical industry notified to the major accident reporting system (MARS). J. Hazard. Mater. 2006, 137, 1–7. [Google Scholar] [CrossRef]
- Duan, W.; Chen, G.; Ye, Q.; Chen, Q. The situation of hazardous chemical accidents in China between 2000 and 2006. J. Hazard. Mater. 2011, 186, 1489–1494. [Google Scholar] [CrossRef] [PubMed]
- Zhang, H.D.; Zheng, X.P. Characteristics of hazardous chemical accidents in China: A statistical investigation. J. Loss Prev. Process Ind. 2012, 25, 686–693. [Google Scholar] [CrossRef]
- He, G.; Zhang, L.; Lu, Y.; Mol, A.P.J. Managing major chemical accidents in China: Towards effective risk information. J. Hazard. Mater. 2011, 187, 171–181. [Google Scholar] [CrossRef]
- Wang, B.; Li, D.; Wu, C. Characteristics of hazardous chemical accidents during hot season in China from 1989 to 2019: A statistical investigation. Saf. Sci. 2020, 129, 104788. [Google Scholar] [CrossRef]
- Wang, J.; Fan, Y.X.; Gao, Y. Revising HFACS for SMEs in the chemical industry: HFACS-CSMEs. J. Loss Prev. Process Ind. 2020, 65, 104138. [Google Scholar] [CrossRef]
- Bai, M.Q.; Qi, M.; Shu, C.M.; Reniers, G.; Khan, F.; Chen, C.; Liu, Y. Why do major chemical accidents still happen in China: Analysis from a process safety management perspective. Process Saf. Environ. Protect. 2023, 176, 411–420. [Google Scholar] [CrossRef]
- Di-Sarno, L.; Majidian, A. Risk assessment of a typical petrochemical plant with ageing effects subjected to seismic sequences. Eng. Struct. 2024, 310, 118110. [Google Scholar] [CrossRef]
- Cutchin, M.P.; Martin, K.R.; Owen, S.V.; Goodwin, J.S. Concern about petrochemical health risk before and after a refinery explosion. Risk Anal. 2008, 28, 589–601. [Google Scholar] [CrossRef]
- Li, J.; Wang, Y.; Chen, H.; Lin, L. Risk assessment study of fire following an earthquake: A case study of petrochemical enterprises in China. Nat. Hazards Earth Syst. Sci. 2014, 14, 891–900. [Google Scholar] [CrossRef]
- Zhou, Q.Y.; Li, B.; Lu, Y.; Chen, J.; Shu, C.M.; Bi, M.S. Dynamic risk analysis of oil depot storage tank failure using a fuzzy Bayesian network model. Process Saf. Environ. Protect. 2023, 173, 800–811. [Google Scholar] [CrossRef]
- Lavasani, S.M.; Zendegani, A.; Celik, M. An extension to fuzzy fault tree analysis (FFTA) application in petrochemical process industry. Process Saf. Environ. Protect. 2015, 93, 75–88. [Google Scholar] [CrossRef]
- Ebadzadeh, F.; Monavari, S.M.; Jozi, S.A.; Robati, M.; Rahimi, R. Combining the bow-tie model and EFMEA method for environmental risk assessment in the petrochemical industry. Int. J. Environ. Sci. Technol. 2023, 20, 1357–1368. [Google Scholar] [CrossRef]
- Shafiee, M.; Saffarian, S.; Zaredar, N. Risk assessment of human activities on protected areas: A case study. Hum. Ecol. Risk Assess. 2015, 21, 1462–1478. [Google Scholar] [CrossRef]
- Marhavilas, P.K.; Filippidis, M.; Koulinas, G.K.; Koulouriotis, D.E. Safety-assessment by hybridizing the MCDM/AHP & HAZOP-DMRA techniques through safety’s level colored maps: Implementation in a petrochemical industry. Alex. Eng. J. 2022, 61, 6959–6977. [Google Scholar] [CrossRef]
- Bajpai, S.; Gupta, J.P. Site security for chemical process industries. J. Loss Prev. Process Ind. 2005, 18, 301–309. [Google Scholar] [CrossRef]
- He, R.; Zhu, J.; Chen, G.; Tian, Z. A real-time probabilistic risk assessment method for the petrochemical industry based on data monitoring. Reliab. Eng. Syst. Saf. 2022, 226, 108700. [Google Scholar] [CrossRef]
- Argenti, F.; Landucci, G.; Spadoni, G.; Cozzani, V. The assessment of the attractiveness of process facilities to terrorist attacks. Saf. Sci. 2015, 77, 169–181. [Google Scholar] [CrossRef]
- Zhao, D.; Wang, Z.R.; Song, Z.Y.; Guo, P.K.; Cao, X.Y. Assessment of domino effects in the coal gasification process using fuzzy analytic hierarchy process and Bayesian network. Saf. Sci. 2020, 130, 104888. [Google Scholar] [CrossRef]
- Li, Y.; Wang, Y.; Lai, Y.; Shuai, J.; Zhang, L. Monte Carlo-based quantitative risk assessment of parking areas for vehicles carrying hazardous chemicals. Reliab. Eng. Syst. Saf. 2023, 231, 109010. [Google Scholar] [CrossRef]
- Aven, T.; Zio, E. Foundational issues in risk assessment and risk management. Risk Anal. 2014, 34, 1164–1172. [Google Scholar] [CrossRef]
- Aqlan, F.; Mustafa Ali, E. Integrating lean principles and fuzzy bow-tie analysis for risk assessment in chemical industry. J. Loss Prev. Process Ind. 2014, 29, 39–48. [Google Scholar] [CrossRef]
- Santana, R.; Vianna, S.S.V.; Silva, F.V. A novel approach in fuzzy bowtie analysis applying Takagi–Sugeno inference for risk assessment in chemical industry. J. Loss Prev. Process Ind. 2022, 80, 104892. [Google Scholar] [CrossRef]
- Mo, H.; Yan, K.F.; Zhao, X.M.; Zeng, Y.Q.; Wang, X.; Wang, F.Y. Type-2 Fuzzy comprehension evaluation for tourist attractive competency. IEEE Trans. Comput. Soc. Syst. 2019, 6, 96–102. [Google Scholar] [CrossRef]
- Askari, S. Fuzzy C-Means clustering algorithm for data with unequal cluster sizes and contaminated with noise and outliers: Review and development. Expert. Syst. Appl. 2021, 165, 113856. [Google Scholar] [CrossRef]
- He, F.; Yang, J.; Zhang, Y.; Sun, D.; Wang, L.; Xiao, X.; Xia, J.C. Offshore island connection line: A new perspective of coastal urban development boundary simulation and multi-scenario prediction. GISci. Remote Sens. 2022, 59, 801–821. [Google Scholar] [CrossRef]
- Luan, W.; Wang, H.; Pian, F. Research on Land and Marine Coordinated Development Strategy of China; Beijing Science Press: Beijing, China, 2020. [Google Scholar]
- Yang, J.; Huang, X. The 30 m annual land cover dataset and its dynamics in China from 1990 to 2019. Earth Syst. Sci. Data 2021, 13, 3907–3925. [Google Scholar] [CrossRef]
- Risk Analysis Glossary. Available online: https://www.sra.org/risk-analysis-introduction/risk-analysis-glossary/ (accessed on 13 October 2024).
- Bylaw Governing Reporting, Investigation and Handling of Accidents. Available online: https://www.gov.cn/zwgk/2007-04/19/content_588577.htm (accessed on 9 September 2023).
- Work Safety Law of the People’s Republic of China. Available online: https://www.mem.gov.cn/fw/flfgbz/fg/202107/t20210716_416558.shtml (accessed on 19 September 2023). (In Chinese)
- Aven, T.; Renn, O. On risk defined as an event where the outcome is uncertain. J. Risk Res. 2009, 12, 1–11. [Google Scholar] [CrossRef]
- 2023 Implementation of Risk Classification and Control of Chemical Enterprises. Available online: https://www.chemicalsafety.org.cn/storage/99/c235e05c8bd70fa19164b8cf1eeb55.pdf (accessed on 13 March 2023).
- Pu, Y.; Yao, W.B.; Li, X.Y. EM-IFCM: Fuzzy c-means clustering algorithm based on edge modification for imbalanced data. Inf. Sci. 2024, 659, 120029. [Google Scholar] [CrossRef]
- Takagi, T.; Sugeno, M. Fuzzy identification of systems and its applications to modeling and control. IEEE Trans. On Syst. Man Cybern. 1985, SMC-15, 116–132. [Google Scholar] [CrossRef]
- Ren, Y.; Liu, F.; Lv, J.; Meng, A.; Wen, Y. T-S fuzzy systems optimization identification based on FCM and PSO. Eurasip J. Adv. Signal Process. 2020, 2020, 47. [Google Scholar] [CrossRef]
- Rezaee, B. A cluster validity index for fuzzy clustering. Fuzzy Sets Syst. 2010, 161, 3014–3025. [Google Scholar] [CrossRef]
- Adizes, I. Corporate Lifecycles: How and Why Corporations Grow and Die and What to Do About It, 1st ed.; Prentice Hall: Englewood Cliffs, NJ, USA, 1988; pp. 124–166. [Google Scholar]
- Nadarajah, S. Bathtub-shaped failure rate functions. Qual. Quant. 2009, 43, 855–863. [Google Scholar] [CrossRef]
- Khakzad, N. Application of dynamic Bayesian network to risk analysis of domino effects in chemical infrastructures. Reliab. Eng. Syst. Saf. 2015, 138, 263–272. [Google Scholar] [CrossRef]
- Zhang, T.; Wang, G.H.; Zheng, L.J.; Dai, H.L.; He, Y.H.; Liu, T. Remote sensing monitoring and spatiotemporal characteristic analysis of urban construction land expansion in the urban agglomerations of China in the past 30 years. Natl. Remote Sens. Bull. 2024, 28, 2838–2849. [Google Scholar] [CrossRef]
- He, F.; Yang, J.; Zhang, Y.Q.; Yu, W.B.; Xiao, X.M.; Xia, J. Does partition matter? A new approach to modeling land use change. Comput. Environ. Urban. Syst. 2023, 106, 102041. [Google Scholar] [CrossRef]
- Chakraborty, S.; Maity, I.; Dadashpoor, H.; Novotnẏ, J.; Banerji, S. Building in or out? Examining urban expansion patterns and land use efficiency across the global sample of 466 cities with million+ inhabitants. Habitat Int. 2022, 120, 102503. [Google Scholar] [CrossRef]
- He, Q.; Song, Y.; Liu, Y.; Yin, C. Diffusion or coalescence? Urban growth pattern and change in 363 Chinese cities from 1995 to 2015. Sust. Cities Soc. 2017, 35, 729–739. [Google Scholar] [CrossRef]
- Ren, J.; Yang, J.; Wu, F.; Sun, W.; Xiao, X.; Xia, J.C. Regional thermal environment changes: Integration of satellite data and land use/land cover. IScience 2023, 26, 105820. [Google Scholar] [CrossRef]
- Yang, J.; Yang, R.; Chen, M.; Su, C.J.; Zhi, Y.; Xi, J. Effects of rural revitalization on rural tourism. J. Hosp. Tour. Manag. 2021, 47, 35–45. [Google Scholar] [CrossRef]
- Rausand, M. Risk Assessment: Theory, Methods, and Applications; John Wiley & Sons: Hoboken, NJ, USA, 2011. [Google Scholar]
- Jung, S.; Woo, J.; Kang, C. Analysis of severe industrial accidents caused by hazardous chemicals in South. Korea from January 2008 to June 2018. Saf. Sci. 2020, 124, 104580. [Google Scholar] [CrossRef]
- National Emergency Management System Plan During the 14th Five-Year Plan Period. Available online: https://www.mem.gov.cn/zl/202208/P020220823583813558584.pdf (accessed on 16 February 2023).
- Yang, J.; Ren, J.; Creutzig, F.; Zhao, B.; Sun, W.; Xiao, X.; Xia, J.C.; Ge, Q. Continuous assessment of the factors driving the urban surface thermal environment in 1,469 cities worldwide. Cell Rep. Sustain. 2025, 2, 100463. [Google Scholar] [CrossRef]
- Malmasi, S.; Jozi, S.A.; Monavari, S.M.; Jafarian, M.E. Ecological impact analysis on Mahshahr Petrochemical Industries using analytic hierarchy process method. Int. J. Environ. Res. 2010, 4, 725–734. [Google Scholar] [CrossRef]
- Fu, G.; Xie, X.C.; Jia, Q.S.; Li, Z.H.; Chen, P.; Ge, Y. The development history of accident causation models in the past 100 years: 24Model, a more modern accident causation model. Process Saf. Environ. Protect. 2020, 134, 47–82. [Google Scholar] [CrossRef]
- Liu, J.; Ren, Y.; Chen, X. Regional Accuracy Assessment of 30-Meter GLC_FCS30, GlobeLand30, and CLCD Products: A Case Study in Xinjiang Area. Remote Sens. 2024, 16, 82. [Google Scholar] [CrossRef]
- Zhao, L.; Liu, X.; Xue, J.; Guo, X.; Zhang, H.; Cheng, W.; Chen, H.; Jia, W.; Zhao, J. Assessment of fine-resolution land cover mapping products in the Changbai Mountain Range, China. All Earth 2024, 36, 1–18. [Google Scholar] [CrossRef]
- Hou, M.; Ge, J.; Xiu, Y.; Meng, B.; Liu, J.; Feng, Q.; Liang, T. The urgent need to develop a new grassland map in China: Based on the consistency and accuracy of ten land cover products. Sci. China Life Sci. 2023, 66, 385–405. [Google Scholar] [CrossRef]
- Zhong, C.; Chen, J.; Yi, B.; Li, H. Examining the reliable trend of global urban land use efficiency from 1985 to 2020 using robust indicators and analysis tools. Habitat Int. 2025, 163, 103477. [Google Scholar] [CrossRef]
- Goodchild, M.F. How well do we really know the world? Uncertainty in GIScience. J. Spat. Int. Sci. 2020, 20, 97–102. [Google Scholar] [CrossRef]








| Data Type | Data Source | Data Description | Processing |
|---|---|---|---|
| Petrochemical accident data | China Chemical Safety Association | 2012–2022/Test | Crawler technology is used on these sources of petrochemical accident data to obtain information about the incident itself (human error or equipment malfunction and condition of the site), the emergency response, consequences of the incident (injuries and property damage), and the location of the incident. A total of 960 chemical accidents have been documented. |
| Chemical Accident Information Network | |||
| Ministry of Emergency Management of the People’s Republic of China | |||
| Enterprise information data | National Enterprise Credit Information Publicity System | 2012–2022/Test | The enterprise name can be used as a keyword to retrieve additional information from the national enterprise credit information publicity system, including the age, registration status, size, and nature of the enterprise. |
| Land-use data | China Land Cover Dataset (CLCD) | 30 m/2012–2022/Raster | This dataset classifies land cover into nine distinct classes: cropland, forest, shrubland, grassland, water, snow/ice, bare land, impervious surfaces, and wetland [42]. Spatial projection transformation, study area extraction, cloud masking, and additional preprocessing are applied. CLCD is the first annual land cover dataset in China. The overall classification accuracy is above 80%, which can well meet the requirements of this study for event continuity and regional integrity. |
| Severity | Classification | Number of Fatalities (N1) | Number of Seriously Injured (N2) | Direct Economic Loss (106 RMB) (N3) |
|---|---|---|---|---|
| IV | General accidents | N1 < 3 | N2 < 10 | N3 < 10 |
| III | Larger accidents | 3 ≤ N1 < 10 | 10 ≤ N2 < 50 | 10 ≤ N3 < 50 |
| II | Major accidents | 10 ≤ N1 < 30 | 50 ≤ N2 < 100 | 50 ≤ N3 < 100 |
| I | Particularly major accidents | N1 ≥ 30 | N2 ≥ 100 | N3 ≥ 100 |
| Target Layer A | Criteria Layer B | No. | Indicator Layer C | Interpretation of Indicators |
|---|---|---|---|---|
| Petrochemical risk level assessment | Severity of accident | X1 | Accident level | The classification is based on the criteria for classifying workplace safety accidents, as shown in Table 1. |
| X2 | Classification of accidents | Types of accidents are classified as explosions, fires, spills, asphyxiation, poisoning, and other accidents. | ||
| X3 | Amount of compensation for deceased persons | Under the provisions of the Work Safety Law of the People’s Republic of China, those who die in work safety accidents are compensated with a one-time death benefit, which is calculated at 20 times the per capita disposable income of urban residents nationwide for the previous year. | ||
| X4 | Death toll | Number of deaths due to accidents | ||
| X5 | Seriously injured | Number of people seriously injured from accidents | ||
| X6 | Minor injuries | Number of minor injuries due to accidents | ||
| X7 | Total number of casualties | Total number of casualties due to accidents | ||
| Likelihood of accident | X8 | Age of enterprise | Time between the establishment of the enterprise and the occurrence of the accident | |
| X9 | Enterprise registration status | Includes three categories: surviving, revoked, and canceled | ||
| X10 | Nature of enterprise | Including state-owned enterprises, private enterprises, foreign enterprises, joint ventures, and Hong Kong, Macao, and Taiwan investment enterprises | ||
| X11 | Size of enterprise | Includes four categories: micro and small enterprises, small enterprises, medium-sized enterprises, and large enterprises |
| Name of Incident | Accident Level | Meaning | Significance | Area of Influence (n)/km |
|---|---|---|---|---|
| Extremely low-impact accidents | VI | No casualties, low economic losses | Little to no negative impact on business, the economy and society | 0 |
| Lower impact accidents | V | Death toll less than 4 and economic losses not exceeding 10 million | The degree to which negative impacts are low and do not harm the environment, population, or society, and the impacts on business are much greater than the impacts on the economy and society | 1 |
| General impact accidents | IV | Death toll less than 10 (greater than 4) and economic losses not exceeding 20 million | Minor impacts on the overall environment, population, or society, with a greater impact on business than on the economy and society | 2 |
| Higher impact accidents | III | Death toll less than 20 (greater than 10) and economic losses not exceeding 50 million | A greater negative impact on the environment, population, or society, with no higher or lower impact on business, economy, and society | 4 |
| Serious impact accidents | II | Death toll less than 40 (greater than 20) and economic losses not exceeding 100 million | Serious negative impacts on the environment, population, or society, with greater economic and social impacts than business impacts | 6 |
| Accidents with particularly serious effects | I | Death toll greater than 40 and economic losses exceeding 100 million | Very serious negative impact on the environment, population, or society, with an economic and social impact that is much greater than the impact on business | 8 |
| Numbers of Clusters | 5 | 6 | 7 |
|---|---|---|---|
| FPC | 0.85 | 0.88 | 0.86 |
| FPE | 0.05 | 0.04 | 0.04 |
| XB | 0.41 | 0.28 | 1.27 |
| Silhouette Coefficient | 0.67 | 0.69 | 0.70 |
| Davies–Bouldin | 0.46 | 0.46 | 0.46 |
Disclaimer/Publisher’s Note: The statements, opinions and data contained in all publications are solely those of the individual author(s) and contributor(s) and not of MDPI and/or the editor(s). MDPI and/or the editor(s) disclaim responsibility for any injury to people or property resulting from any ideas, methods, instructions or products referred to in the content. |
© 2025 by the authors. Licensee MDPI, Basel, Switzerland. This article is an open access article distributed under the terms and conditions of the Creative Commons Attribution (CC BY) license (https://creativecommons.org/licenses/by/4.0/).
Share and Cite
Lin, Q.; Liang, Y.; Luo, X.; Liu, Z.; Guo, A. Petrochemical Risk Assessment in Coastal China and Implications for Land-Use Dynamics. Land 2025, 14, 1811. https://doi.org/10.3390/land14091811
Lin Q, Liang Y, Luo X, Liu Z, Guo A. Petrochemical Risk Assessment in Coastal China and Implications for Land-Use Dynamics. Land. 2025; 14(9):1811. https://doi.org/10.3390/land14091811
Chicago/Turabian StyleLin, Qiaoqiao, Yahui Liang, Xue Luo, Zun Liu, and Andong Guo. 2025. "Petrochemical Risk Assessment in Coastal China and Implications for Land-Use Dynamics" Land 14, no. 9: 1811. https://doi.org/10.3390/land14091811
APA StyleLin, Q., Liang, Y., Luo, X., Liu, Z., & Guo, A. (2025). Petrochemical Risk Assessment in Coastal China and Implications for Land-Use Dynamics. Land, 14(9), 1811. https://doi.org/10.3390/land14091811

