Analysis of Ground Subsidence Evolution Characteristics and Attribution Along the Beijing–Xiong’an Intercity Railway with Time-Series InSAR and Explainable Machine-Learning Technique
Abstract
1. Introduction
2. Study Area and Data
2.1. Study Area
2.2. Data Description
3. Methodology
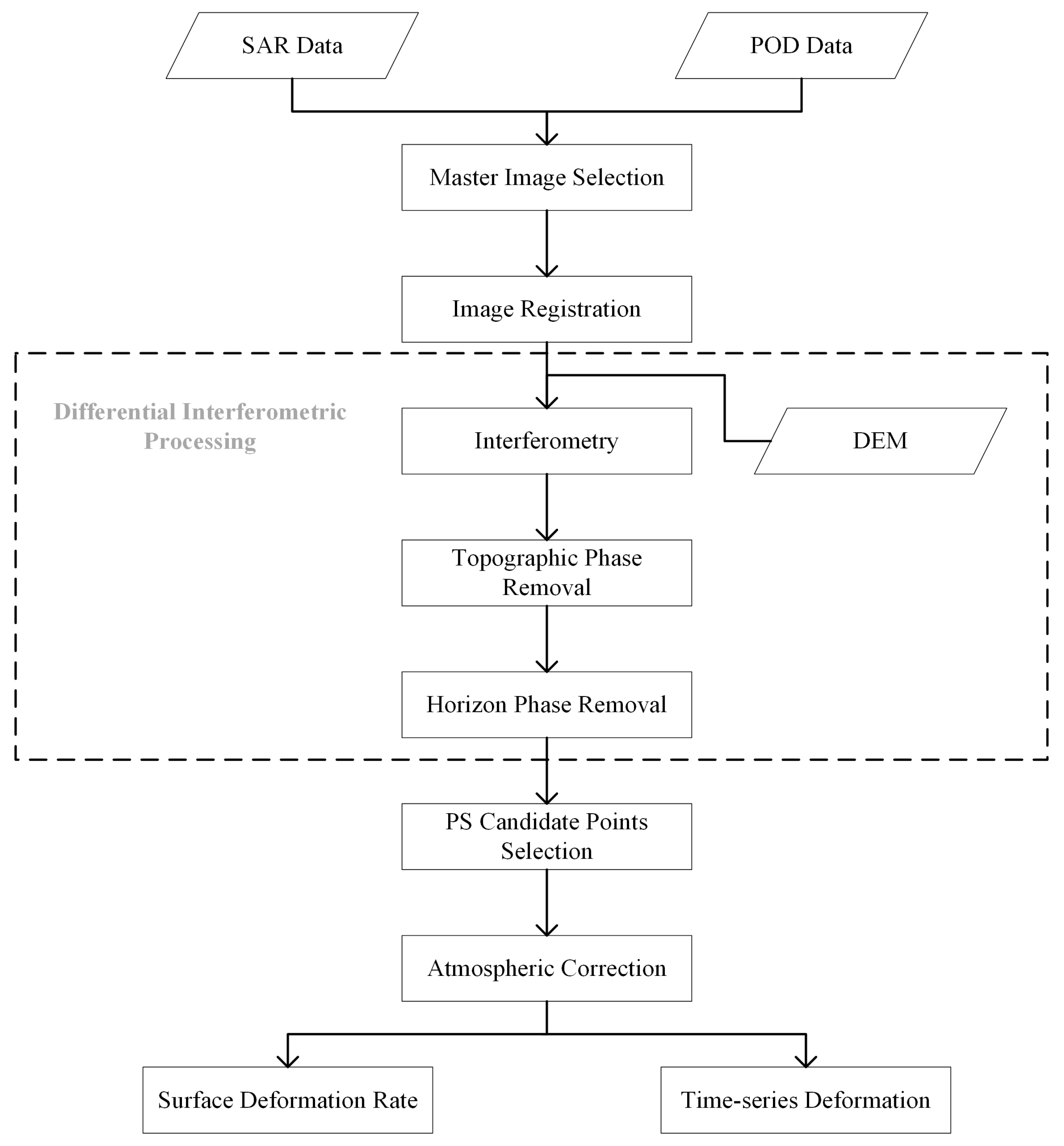
3.1. PS-InSAR Technology
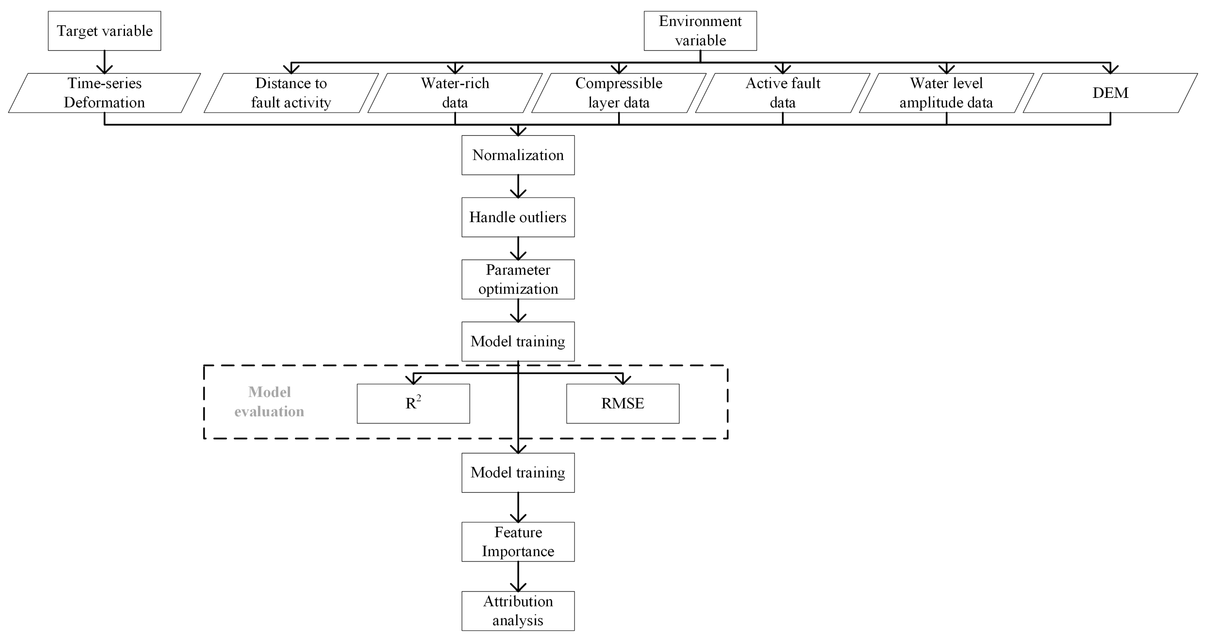
3.2. Extreme Gradient Boosting Model (XGBoost)
3.3. SHAP Explainability Model
3.4. Railway Safety
4. Research Results
4.1. Time-Series Deformation-Monitoring Results for the Background Area Along the Beijing–Xiong’an Intercity Railway
4.2. Differences in Surface Subsidence Evolution Characteristics During Different Construction Phases of the Beijing–Xiong’an Intercity Railway
4.2.1. Evolution Characteristics of Ground Subsidence Along the Beijing–Xiong’an Intercity Railway Based on Buffer Zone Analysis
4.2.2. Evolution Characteristics of Ground Subsidence Along the Beijing–Xiong’an Railway Based on Profile Analysis
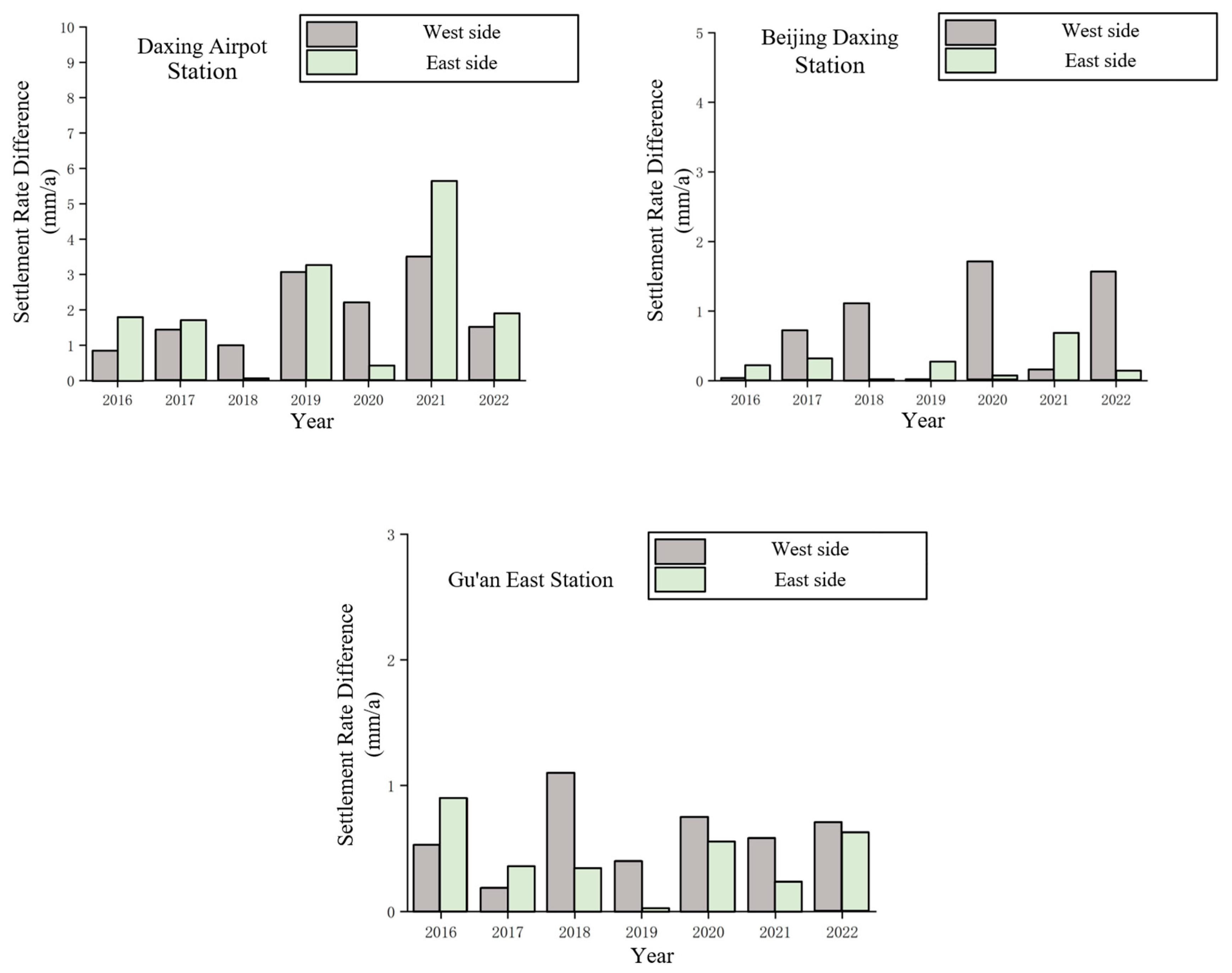
4.2.3. Evolutionary Characteristics of Ground Subsidence Differences at Stations Along the Beijing–Xiong’an Intercity Railway
Comprehensive Analysis of Ground Subsidence at Representative Stations Along the Beijing–Xiong’an Intercity Railway
Analysis of Differential Subsidence on Both Sides of Representative Stations Along the Beijing–Xiong’an Intercity Railway
4.3. Analysis of Ground Subsidence Attribution Along the Beijing–Xiong’an Intercity Railway
4.3.1. Analysis of Factors Influencing Ground Subsidence Along the Beijing–Xiong’an Intercity Railway
4.3.2. Post Hoc Analysis of Ground Subsidence-Influencing Factors Based on SHAP
4.4. Safety Analysis of Ground Subsidence Along the Beijing–Xiong’an Intercity Railway
5. Conclusions and Discussion
- (1)
- From 2016 to 2022, four major subsidence funnels were identified along the railway: the Yongding River area, Yongqing, Xiongxian Daying, and Bazhou Shengfang. Among these, the Xiongxian Daying subsidence funnel is the most severe and is located close to the railway, with a cumulative subsidence of 574 mm over seven years and an average subsidence rate of approximately 68 mm/a.
- (2)
- The multi-scale subsidence evolution characteristics during different construction phases of the railway indicate that most of the ground subsidence within the railway buffer zone falls under the “low” subsidence standard, accounting for approximately 50% of the area. Regions with higher subsidence rates are primarily located in sections DK36–DK43, DK47–DK50, DK70–DK73, and DK82–DK101, with the maximum subsidence rate reaching 40 mm/a at a point 91 km from the starting station. During the construction phase, Xiong’an Station recorded the highest annual subsidence rate, reaching 55 mm/a.
- (3)
- An analysis using XGBoost and SHAP V0.39.0 revealed that confined aquifer water level fluctuation is the primary influencing factor for subsidence evolution, with a contribution rate of 34%. Although the maximum subsidence gradient along the railway is 0.11‰, well within safety standards, specific areas require heightened monitoring and management.
- (4)
- The Beijing–Xiong’an Intercity Railway primarily uses a ballastless track, which has weaker deformation resistance compared to a ballast track. In regions with significant ground subsidence, the impact on the ballastless track is particularly severe, posing a threat to the high-speed operation safety of the trains. For the safety maintenance of the Hebei section of the Beijing–Xiong’an Intercity Railway, it is essential that we focus on the temporal inspection and maintenance of the railway line south of Bazhou North Station. Additionally, specific quantitative monitoring should be conducted along the line between Bazhou North Station and Xiong’an Station, where the land subsidence is most severe [27].
Supplementary Materials
Author Contributions
Funding
Data Availability Statement
Conflicts of Interest
References
- Zhang, S.-C.; Li, M.; Liu, Z.; Si, J.; Wu, W.; Zhang, Y. Spatiotemporal Distribution Characteristics of Land Subsidence in Xi’an–Xianyang Based on Time-Series InSAR Interpretation. Da Di Celiang Yu Diqiu Donglixue (J. Geod. Geodyn.) 2024, 44, 391–397. (In Chinese) [Google Scholar]
- Guo, S.-P.; Zhang, W.-F.; Kang, W.; Zhang, T.; Li, Y. Study on Land Subsidence in Kunming by Integrating PS, SBAS, and DS InSAR Techniques. Yaogan Jishu Yu Yingyong (Remote Sens. Technol. Appl.) 2022, 37, 460–473. (In Chinese) [Google Scholar]
- Zhang, Q.; Ma, Y.; Zhou, H.-Y.; Yan, S. Analysis of Localized Land Subsidence in Tianjin Based on InSAR Technology. Ce Hui Tong Bao (Bull. Surv. Mapp.) 2024, 02, 74–79. (In Chinese) [Google Scholar]
- Wei, Y.-K.; Min, T.; Zou, C.-Y.; Deng, L.; Chen, H. Monitoring Land Subsidence in Wuhan from 2016 to 2021 Based on InSAR. Dili Kongjian Xinxi (Geospat. Inf.) 2023, 21, 69–72. (In Chinese) [Google Scholar]
- Tang, W.; Zhao, X.-J.; Kang, C.-Q.; Yang, K.; Bi, G.; Wang, J.; Dai, H.; Yan, Z. Time-Series InSAR Monitoring of Land Subsidence and Wavelet Analysis of Seasonal Deformation in the Taiyuan Basin. Diqiu Wuli Xuebao (Chin. J. Geophys.) 2023, 66, 2352–2369. (In Chinese) [Google Scholar]
- Wang, Y.-L.; Guo, H.-P.; Meng, J.; Chen, Y.; Zang, X.-S.; Zhu, J.-Y.; Fan, G.-D. Research on Soil Compression and Consolidation Characteristics in Typical Subsidence Areas of Cangzhou. Dizhi Diaocha Yu Yanjiu (Geol. Surv. Res.) 2020, 43, 246–250+78. (In Chinese) [Google Scholar]
- Guo, C.-J.; Zhang, Z.-J.; Liu, K.; Liu, S.-K. Monitoring and Risk Analysis of Land Subsidence in Urban Shanghai Based on Time-Series InSAR. Ce Hui Yu Kongjian Dili Xinxi (Surv. Spat. Geogr. Inf.) 2024, 47, 29–31+5. (In Chinese) [Google Scholar]
- State Council. “The Medium- and Long-Term Railway Network Plan” Released: Formation of the “Eight Verticals and Eight Horizontals” High-Speed Railway. Qiye Yanjiu (Enterp. Res.) 2016, 10, 6. (In Chinese) [Google Scholar]
- Li, W.-P.; Wang, L.-F.; Yang, H.-F.; Zheng, Y.; Cao, W.; Liu, K. Overexploitation of Groundwater in the North China Plain and Recommendations for Control Measures. Zhongguo Shuili (China Water Resour.) 2020, 13, 26–30. (In Chinese) [Google Scholar]
- Liu, X.-B. Analysis of the Impact of Land Subsidence on New High-Speed Rail Based on SBAS-InSAR. Gongcheng Kance (Eng. Investig.) 2022, 50, 61–65. (In Chinese) [Google Scholar]
- Colesanti, C.; Ferretti, A.; Ferrucci, F.; Prati, C.; Rocca, F. Monitoring Known Seismic Faults Using the Permanent Scatterers (PS) Technique. In Proceedings of the IGARSS 2000. IEEE 2000 International Geoscience and Remote Sensing Symposium. Taking the Pulse of the Planet: The Role of Remote Sensing in Managing the Environment. Proceedings (Cat. No. 00CH37120), Honolulu, HI, USA, 24–28 July 2000; Volume 5, pp. 2221–2223. [Google Scholar]
- Li, Y.-H.; Zhang, Y.-H.; Sun, G.-T.; Wu, H. Key Techniques for Extracting Surface Deformation Based on Multi-Temporal InSAR. Yaogan Xinxi (Remote Sens. Inf.) 2012, 01, 19–24. (In Chinese) [Google Scholar]
- Wu, X.-L.; Luo, H.-B. Deformation Monitoring and Analysis of the Guanyun River Grand Bridge on the Lianyungang–Yancheng High-Speed Railway Based on PS-InSAR. Tiedao Biaozhun Sheji (Railw. Stand. Des.) 2023, 67, 100–105+133. (In Chinese) [Google Scholar]
- Yang, Y.; Yang, H.-J.; Wang, R.; Zhou, Y. Analysis of the Effect of Regional Subsidence on the Gradient of the Beijing Section of the Beijing–Tianjin Intercity High-Speed Railway. Shanghai Guotu Ziyuan (Shanghai Land Resour.) 2014, 35, 13–16. (In Chinese) [Google Scholar]
- Zhang, X.-D.; Ge, D.-Q.; Xiao, B.; Zhang, L.; Hou, M. Monitoring Land Subsidence Along the Beijing–Hebei Section of the Beijing–Shanghai Expressway by Multi-Track Integrated PS-InSAR. Ce Hui Tong Bao (Bull. Surv. Mapp.) 2014, 10, 67–69+104. (In Chinese) [Google Scholar]
- Liu, H.-H.; Zhang, Y.-Q.; Wang, R.; Gong, H.-L.; Gu, Z.-Q.; Kan, J.-L.; Luo, Y.; Jia, S.-M. Monitoring and Analysis of Land Subsidence in the Beijing Section of the Beijing–Tianjin High-Speed Railway. Diqiu Wuli Xuebao (Chin. J. Geophys.) 2016, 59, 2424–2432. (In Chinese) [Google Scholar]
- Yao, Q.-Q. Study on Settlement Monitoring for High-Speed Rail Engineering Based on PS-InSAR Interferometry. Jingwei Tiandi (Coord. Geogr.) 2024, 02, 42–47. (In Chinese) [Google Scholar]
- Tao, H.; Zheng, M.-M.; Tao, F.-P.; Fan, L.-M.; Li, W.-L. Study on the Mechanism of Land Subsidence Based on Long-Term Monitoring Big Data. In Proceedings of the 2017 National Engineering Geology Conference; Chinese Geological Society; Engineering Geology Division: Xi’an, China, 2017; p. 5. (In Chinese) [Google Scholar]
- Wang, R.; Yang, T.-L.; Yang, M.-S.; Liao, M.; Lin, J.; Zhang, L. Subsidence Monitoring and Attribution Analysis of Shanghai Overpasses Using PS-InSAR. Wuhan Daxue Xuebao (Xinxi Kexue Ban) (Geomat. Inf. Sci. Wuhan Univ.) 2018, 43, 2050–2057. (In Chinese) [Google Scholar]
- Zhang, X.-J.; Chen, B.-B.; Lei, K.-C.; Chen, W.; Gao, M.; Zhou, C.; Duan, G. Land Subsidence Characteristics Along the Beijing Section of the Beijing–Tianjin High-Speed Railway. Guotu Ziyuan Yaogan (Remote Sens. Land Resour.) 2019, 31, 171–179. (In Chinese) [Google Scholar]
- Wang, L.; Zhou, C.; Gong, H.; Chen, B.; Xu, X. Land Subsidence Prediction and Analysis along Typical High-Speed Railways in the Beijing–Tianjin–Hebei Plain Area. Remote Sens. 2023, 15, 4606. [Google Scholar] [CrossRef]
- Lin, L.-J.; Han, B.; Ma, Z.; Zhang, X.; Li, H.; Xia, Y.; Guo, X.; Pei, Y.; Li, H.-T.; Li, H.-Q.; et al. Study on the Multi-Factor Urban Geological Standard System of Xiong’an. Shuiwen Dizhi Gongcheng Dizhi (Hydrogeol. Eng. Geol.) 2021, 48, 152–156. (In Chinese) [Google Scholar]
- Chen, Y.-B.; Zhu, Y.-G.; Cheng, X.-R.; Shi, Q. “Millennium Plan, National Priority”: Promoting the High-Standard, High-Quality, and Sustainable Development of Xiong’an New Area via Smart City Approaches. Xinxing Chengzhenhua (New-Type Urban.) 2023, 07, 29–36. (In Chinese) [Google Scholar]
- Murphy, A.L.; Picco, G.P.; Roman, G.-C. LIME: A Middleware for Physical and Logical Mobility. In Proceedings of the 21st International Conference on Distributed Computing Systems, Mesa, AZ, USA, 16–19 April 2001; pp. 524–533. [Google Scholar]
- Kongdachudomkul, C.; Kreethapon, T.; Pittrapan, P.; Sompopsart, S.; Toempromraj, W.; Prayadsup, A.; Phloi-montri, P. DeepLift–The Innovative Gaslift Bypass Packer Technique. In Proceedings of the International Petroleum Technology Conference, Bangkok, Thailand, 15 November 2011. [Google Scholar]
- Li, Z.-X. Study on the Influence of Shared Station Subgrade on Additional Consolidation Settlement of High-Speed Railway Composite Foundation. Ph.D. Dissertation, Beijing Jiaotong University, Beijing, China, 2023. (In Chinese). [Google Scholar]
- Ge, P.-F.; Liu, H.; Chen, M.; Li, Y.; Ding, R.; Liu, F. Time-Series InSAR Monitoring of Land Subsidence in the Hebei Section of the Beijing-Xiong’an Intercity Railway. Ce Hui Tong Bao (Surv. Mapp. Bull.) 2022, 07, 64–70. (In Chinese) [Google Scholar]


















| SAR Sensor | Sentinel-1A |
|---|---|
| Orbit Direction | Ascending |
| Operating Mode | IW |
| Band (Wavelength) | C (5.6 cm) |
| Spatial Resolution | 5 × 20 m |
| Revisit Period | 12 |
| Incidence Angle | 43.84 |
| Polarization Mode | VV |
| Number of Images | 168 |
| Time Range | January 2016–December 2022 |
| No. | InSAR Monitoring (mm) | Leveling Survey (mm) |
|---|---|---|
| 1 | 43 | 48 |
| 2 | 23 | 28 |
| 3 | 15 | 21 |
| 4 | 9 | 16 |
| 5 | 14 | 15 |
| 6 | 7 | 13 |
| 7 | 18 | 11 |
| 8 | 8 | 7 |
| 9 | 4 | 2 |
| 10 | 2 | 2 |
| Subsidence Standards | 2016 | 2017 | 2018 | 2019 | 2020 | 2021 | 2022 |
|---|---|---|---|---|---|---|---|
| Low | 30.67% | 30.34% | 29.39% | 30.65% | 30.81% | 31.51% | 29.96% |
| Relatively Low | 52.26% | 51.82% | 50.19% | 52.11% | 51.25% | 53.26% | 51.97% |
| Medium | 11.49% | 11.57% | 13.49% | 10.80% | 11.44% | 10.27% | 11.45% |
| Relatively High | 5.59% | 6.25% | 6.28% | 6.23% | 6.47% | 4.96% | 6.51% |
| High | 0.00% | 0.03% | 0.65% | 0.21% | 0.04% | 0.00% | 0.10% |
Disclaimer/Publisher’s Note: The statements, opinions and data contained in all publications are solely those of the individual author(s) and contributor(s) and not of MDPI and/or the editor(s). MDPI and/or the editor(s) disclaim responsibility for any injury to people or property resulting from any ideas, methods, instructions or products referred to in the content. |
© 2025 by the authors. Licensee MDPI, Basel, Switzerland. This article is an open access article distributed under the terms and conditions of the Creative Commons Attribution (CC BY) license (https://creativecommons.org/licenses/by/4.0/).
Share and Cite
Liu, X.; Gong, H.; Zhou, C.; Chen, B.; Su, Y.; Zhu, J.; Lu, W. Analysis of Ground Subsidence Evolution Characteristics and Attribution Along the Beijing–Xiong’an Intercity Railway with Time-Series InSAR and Explainable Machine-Learning Technique. Land 2025, 14, 364. https://doi.org/10.3390/land14020364
Liu X, Gong H, Zhou C, Chen B, Su Y, Zhu J, Lu W. Analysis of Ground Subsidence Evolution Characteristics and Attribution Along the Beijing–Xiong’an Intercity Railway with Time-Series InSAR and Explainable Machine-Learning Technique. Land. 2025; 14(2):364. https://doi.org/10.3390/land14020364
Chicago/Turabian StyleLiu, Xin, Huili Gong, Chaofan Zhou, Beibei Chen, Yanmin Su, Jiajun Zhu, and Wei Lu. 2025. "Analysis of Ground Subsidence Evolution Characteristics and Attribution Along the Beijing–Xiong’an Intercity Railway with Time-Series InSAR and Explainable Machine-Learning Technique" Land 14, no. 2: 364. https://doi.org/10.3390/land14020364
APA StyleLiu, X., Gong, H., Zhou, C., Chen, B., Su, Y., Zhu, J., & Lu, W. (2025). Analysis of Ground Subsidence Evolution Characteristics and Attribution Along the Beijing–Xiong’an Intercity Railway with Time-Series InSAR and Explainable Machine-Learning Technique. Land, 14(2), 364. https://doi.org/10.3390/land14020364

