Abstract
The quality of urban green space has an impact on the health and well-being of populations. Previous studies have shown that consideration of crowd activity characteristics is the key premise of landscape space design and planning. However, there is limited research on the correlation between features of the spatial layout of Mini Urban Green Spaces (MUGS) and the behavior of people, and it is difficult to take into account the possible distribution of people and their activity characteristics during the design phase of MUGS. This study aims to construct a technical workflow utilizing the AnyLogic platform and agent-based simulation methods for analyzing the characteristics of landscape spatial layouts considering dynamic human behavior. One MUGS, named 511 Park in Nanjing, China, was selected as the case for the application of the method and exploration of the impacts of spatial elements and layout on crowd activity types and density. We investigated the impact of four types of spatial elements—paths, facilities, nodes, and entrances—on human activities in MUGS. The results showed that path layout emerged as the most significant influencing factor. Changes in nodes and the number of facilities have a relatively minor impact on people’s activities. There was an apparent impact of changes in path orientation around nodes on the dynamics of the flow of people. This study could provide valuable insights for landscape designers, aiding informed decision-making during the construction, renovation, and management of MUGS.
1. Introduction
1.1. Definition and Significance of Mini Urban Green Space
As a result of urbanization, most densely populated cities worldwide have recognized the invaluable role of physical exercise in promoting health and well-being [1,2]. Urban green spaces provide opportunities for citizens to immerse themselves in nature and engage in physical activities essential for a healthy lifestyle [3,4]. The urban built environment is interspersed with numerous Mini Urban Green Spaces (MUGS) [4,5,6]. Compared to large-scale green spaces, MUGS are the most accessible outdoor spaces for residents’ daily exercise and recreation and are better integrated into their surroundings and context. In densely populated urban areas, these intricately distributed MUGS provide more opportunities for people to interact with nature [4,7,8,9,10].
Studies on MUGS (often referred to as “pocket parks”) are mainly geographically dominated in the Americas, China, and the European region [11,12]. Since the scale of MUGS lacks a precise universal definition, drawing from descriptions provided in publicly official documents, several types of MUGS can be summarized as shown in Table 1 [13,14,15,16]. In China, there is no explicit definition of the size range for MUGS within the national standard for green spaces, with requirements often varying by province and city. This study adopts the definition of MUGS as outlined in the “Nanjing Pocket Park Construction Guidelines (Trial)”, which specifies that the area of a MUGS (pocket park) should be less than 1 hectare (hm2) [17,18,19,20].
Table 1.
Various descriptions of mini green spaces.
Previous studies have indicated that exposure to green spaces positively mitigates issues such as low blood pressure and negative emotions [21,22] and promotes psychophysical health [2,10,23,24]. Researchers have further pointed out that green spaces within high-density urban areas, regardless of their size, are crucial factors affecting people’s perception of green spaces and their mental health [25,26,27,28,29]. This highlights the significant impact of MUGS on people’s behavior in green areas and their physical and mental health. Well-designed and strategically located MUGS in these high-density cities can provide enriching spatial experiences, strengthen the interaction between people and nature, and effectively meet the local residents’ diverse recreational and social needs [30,31], thereby enhancing their sense of belonging, happiness, and overall health benefits [32,33,34,35]. Therefore, MUGS is considered one of the key green space types that promote outdoor activities in high-density urban areas and assist in the recovery and promotion of mental health [36,37].
1.2. Influences of Green Space Layout on People’s Behavior and Health
Previous studies have pointed out that green space functions [38,39], layout structure, vegetation coverage [40], and location [1] are significant factors influencing the frequency and duration of people’s recreation in green spaces, types of activities, and the mental and physical health of people [41,42]. Higher green and water body coverage, a wealth of facilities, and the accessibility of various paths all contribute to fostering green space behaviors, enhancing social activities in green environments, and improving mental health [43,44,45]. Conversely, more hardscapes (sidewalks, structures, etc.) can produce negative effects [1]. Therefore, a well-planned layout of greenspaces should harmonize these different environmental elements to impact walking, resting, and other green exercises positively.
However, there are limited studies focused on the relationship between the layout of MUGS and people’s behavior. A well-planned layout of MUGS could effectively enhance the connectivity between the green space and surrounding public and service facilities, increasing the usage of green spaces by the population [46,47]. Due to the differences in the spatial components and pedestrian distribution of various green spaces, the methods used in the study of the spatial layout of large parks could not be applicable to the study of MUGS [9,48].
It is notable that in the planning of high-density urban areas in China, a large number of MUGS are being designed to meet the green space needs of the population (Ministry of Housing and Urban-Rural Development of the People’s Republic of China. Standard for Classification of Urban Green Space, 2017). Although massive MUGS have been constructed, the core issue of whether these spaces truly meet the behavioral needs of the public for green spaces remains unresolved. In the process of promoting the construction of MUGS in Chinese cities, problems such as difficulties in operation and maintenance, blind imitation, and an overemphasis on aesthetics over functionality have emerged [49,50]. Although previous research has explored planning and design strategies for creating MUGS that meet the activity needs of the population [51,52], these strategies are often obtained from field research on specific green spaces. The link between the layout of various spatial elements of the landscape and the distribution patterns of people’s activities in green spaces has not been established, which is essential for the effective shaping and optimization of MUGS.
1.3. Layout and Crowd Activities in Mini Urban Green Spaces
The development of digital techniques provides support to the simulation and studies of people’s behavior and activities in urban green spaces. For instance, researchers use mobile signaling data or call records to track the distribution and flow changes of people within green spaces and apply these analyses for green space management and evaluation [53,54]. Some researchers have used the random forest algorithm to predict crowd movement patterns, but limitations related to the granularity of sample data, difficulty in data acquisition, and privacy concerns have restricted the widespread application of this prediction method [55]. Given the uniqueness of MUGS and the diversity of crowd behaviors within them, it is necessary to propose a crowd behavior simulation and evaluation model that is adaptable to MUGS.
In recent years, agent-based modeling techniques have been applied in the planning and management of large green spaces, natural scenic areas, and theme parks [56,57,58]. These studies typically focus on the effects of surrounding facilities, evacuation entrances, and other factors on tourist intensity, density, and crowd dispersal [59,60,61,62]. To consider the individualized needs of green-space usage, some scholars have attempted to discuss and simulate the distribution of attractions and the organization of pathways within green spaces using multi-agent systems, starting from the perspectives of tourist needs or the enhancement of social services provided by green spaces [63,64,65,66]. These studies have demonstrated that multi-agent simulation analyses have the potential to address issues related to MUGS layout and crowd activity but are currently not being fully explored in research.
Previous studies have often indicated a link between the behavior of individuals in MUGS and their spatial layout [67,68,69,70], but they have not clearly elucidated the specific interactions and key influencing factors between the two. Based on this, the aim of this study is to explore the relationship between the spatial layout of MUGS and crowd activities. The research questions include: (1) How can crowd behaviors in MUGS be simulated? (2) Do changes in the spatial layout within MUGS affect the distribution of crowd activities? (3) How can the spatial layout be adjusted to vary the potential distribution of crowd activities within MUGS?
To address these questions, this study selected a MUGS in Nanjing as the study area. After constructing a crowd activity simulation model based on field survey data, preliminary investigations were conducted on the AnyLogic platform by altering four variables: entrances/exits, pathways, node areas, and the number of facilities, to explore their impact on people’s activity and distribution. Further, the key element affecting crowd activity characteristics (pathway) was selected for an in-depth exploration of its distribution characteristics and the correlated impacts on crowd behaviors. The innovation of this paper lies in the use of multi-agent simulation technology to establish the correlation between the behavior of individuals in green spaces and the spatial elements of mini green spaces, and to identify the significant spatial factors that influence activities in these green areas. The results of this study, as well as the proposed analytical methodology, will potentially provide decision-making support for the future design, renewal, and management of MUGS. Meanwhile, the use of multi-agent simulation offers the possibility of designing MUGS incorporating crowd activities.
2. Methodology
2.1. Research Workflow
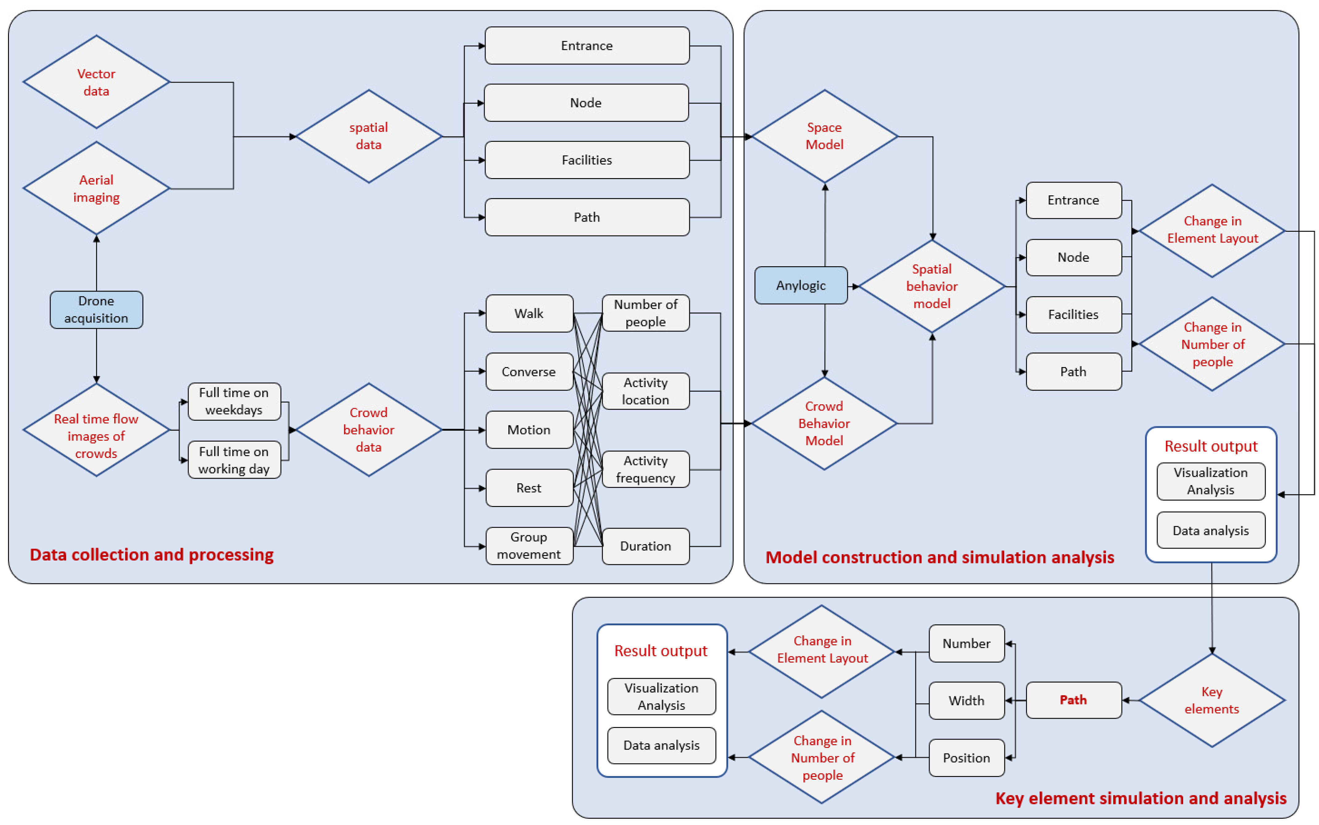
To study the relationship between spatial layout and crowd activities in MUGS, this research has designed a workflow (Figure 1), which includes data collection, data processing, AnyLogic model construction, simulation and visualization, and result analysis. The research gathered spatial and crowd activity data through field surveys and drone photography. Then, we used the AnyLogic platform to construct models of the site and crowd activities. By altering the spatial layout elements of green spaces, the study simulated crowd interactions and distributions to explore the relationship between spatial layout and crowd activities.
Figure 1.
Research workflow.
2.2. Study Area
This study selected one MUGS in Nanjing, China, as the study area. We began with a preliminary survey of MUGS within the main urban area of Nanjing using satellite imagery. Based on the local definition of the size of urban MUGS, 15 sites ranging from 0.5 ha to 1 ha were initially selected. Further field research was conducted on these selected green spaces. Considering factors such as the usage of the green spaces, function, layout, completeness of internal service facilities, and the types of surrounding land uses, Park 511 in the Qinhuai District of Nanjing was ultimately chosen as the research subject (Figure 2).
Figure 2.
Study area.
The 511 Park was formerly the site of Factory 511, now situated at the heart of the factory area. It is a thematic park that integrates aviation culture with historical landscapes. Representing the main characteristics of mini green spaces in the Chinese region, the park covers an area of approximately 0.97 hectares. Surrounded by residential areas to the north and east, it is adjacent to a technology hub and sports center to the south and close to two commercial buildings and a major traffic artery to the west. About 400 m to the north is the Xi’anmen subway station, ensuring convenient transportation. The park is connected to surrounding roads through multiple entrances and exits and forms a green network within the Aviation Science and Technology City, linked with adjacent green spaces. The park boasts well-equipped facilities for recreation and exercise and high-quality plant landscapes. With low construction intensity and a tranquil environment, the park is primarily used by local residents. On weekdays in the evenings and during holidays, it also attracts visitors from other parts of Nanjing to experience its landscape. Overall, it has a high intensity of use. Internally, the site includes a basketball court, fitness equipment area, hard plaza, children’s sandbox, and fitness trail, catering to the activity needs of different age groups with a high frequency of use.
2.3. Data Collection
This study involved the collection of spatial data and crowd activity data from Park 511. The spatial data primarily consists of the park’s site plan and the distribution of facilities within the area. Initially, CAD drawings were created based on satellite images of the site. Further differentiation of surface materials (soft and hard), as well as locations of entrances, seating, and exercise equipment, was achieved through field surveys. Lastly, the areas accessible to the public were clearly delineated, and the functions of various nodes were documented.
Unmanned Aerial Vehicle (UAV) digital photography technology allows for rapid and accurate gathering of information within a small area, covering aspects such as land use types [71], vegetation coverage [72,73], and crowd activities [74]. This study combines UAV photography with on-site surveys to record spatial data and crowd activities in Park 511. In our study, we have deliberately chosen a method of data collection that does not capture specific individual attribute information, focusing solely on the activities of the crowd. This approach is distinct from mobile phone signal data, which often includes personal identifiers such as phone numbers, user names, ages, and other demographic details. To respect privacy concerns, we have abstracted the individuals within our research area into “action points”, collecting only the behavioral patterns and spatial distribution characteristics of the active population. Our field surveys entail direct observation by researchers of the crowd’s activities at the site during the photography period, supplemented by photographic evidence to assist in assessing and augmenting the statistical data on crowd dynamics. Researchers specifically selected nonrainy and other extreme weather conditions based on weather forecasts. During the survey period, the weather generally ranged from cloudy to sunny, which did not affect the various green-space activities of the people within the site.
To collect representative data on crowd activities, researchers conducted filming in clear, windless weather using a DJI Mavic 3 Pro drone to capture real-time video data of the research site. Filming times were set for the morning (8:00–8:15), late morning (10:00–10:15), midday (12:00–12:15), early afternoon (14:00–14:15), late afternoon (16:00–16:15), and evening (18:00–18:15). The drone was flown at an altitude of 340 m, allowing the camera to cover the entire park and adjacent roads, clearly distinguishing various spatial elements, vegetation, pets, and types and states of crowd activities within the park. Additionally, types of crowd behavior in the park, such as walking, running, basketball, chatting, dog walking, sightseeing, exercising, hanging out, resting, childcare, playing, and using restrooms, were recorded through observation.
We collected the data on 8 March, 11 March, 20 March, 2 April, 1 December, 3 December, 15 December, and 17 December 2023, covering four weekdays and four weekends, totaling eight days of video data. Nanjing experiences spring in March and April, and late autumn in early December. During these periods, the climate in Nanjing is mild and suitable for outdoor activities. Springtime, the season for enjoying the greenery, sees an increase in visitors to parks in Nanjing who engage in social activities. This provides a substantial volume of data for the study. Moreover, during both spring and late autumn, the shading effect of deciduous trees in the park is significantly reduced, which helps to decrease data errors in subsequent statistical steps for crowd activity.
2.4. Data Processing
In terms of crowd activity data, due to the individual variability in crowd behavior, there is a vast array of crowd subcategories within MUGS. We have selected the most representative activity types with the highest number of participants. By combining current status surveys and aerial photography data, this study categorizes the main crowd activities in the park into five types: walking, resting, group sports, conversing, and exercising (Figure 3). Each activity type is analyzed in terms of location, setting, rate, duration, and number of participants. The aerial imagery data samples from various time periods underwent frame extraction (15 s per frame), resulting in 2880 frame segments, which adequately cover variations in crowd activities during these times. Using manual counting, the number of people engaged in each activity type, the walking speed of the crowd, the duration of activities, the number of facilities at each node, and the crowd flow at entrances and exits were quantified from the frame data.
Figure 3.
Site modeling logic and final modeling scenarios.
2.5. Construction of the Spatial Behavior Model
This study utilizes the AnyLogic platform to model the space and crowd activities of Park 511. As a pedestrian simulation software, AnyLogic has been widely used in simulating landscape space crowd activities and studying the correlation between crowd behavior and the environment [75,76,77,78,79]. Spatial data were imported into the AnyLogic software for transformation, primarily defining and clarifying the overall spatial layout, functions and areas of various nodes, and conditions of site facilities, pathways, and entrances. These definitions helped form corresponding spatial modules. Elements from the software’s Pedestrian Library were used to represent impassable features such as planted lawns, landmarks, and fences as “Wall” modules. Markup tools delineated nodes to define the boundaries of crowd activities, with four entrance and exit locations and attributes set using “Attractors” to represent service facilities placed in nodes and pathway modules.
In terms of crowd behavior logic, to more accurately simulate various activities, specific behavioral processes were established for five types of crowd activity. Based on behavior observations and data processed from the tables, appropriate movement rules and speeds were set for different types of activities. According to crowd activity data obtained from a field survey (Figure 4), it was observed that walking and conversing were distributed across various nodes, and both group sports and conversations tended to form teams. Resting and exercising depended on the distribution of facilities within the site, such as benches and fitness equipment. Additionally, there was a significant amount of walking and crossing behavior on fitness trails and entrance plazas. Whether inside nodes or on plazas, walking behavior was random, whereas crossing behavior was purposeful and directional. The study defined the behavior of crowds entering nodes or pathways from entrances as driven by self-propelling forces, pedestrian interaction forces, and environmental resistance. The self-propelling force was directed towards the target node or pathway, pedestrian interaction forces were defined by the underlying social force model of the software dictating interactions among individuals, and environmental resistance related to the layout of surrounding “walls,” i.e., the spatial model (Figure 3).
Figure 4.
Crowd activity modeling logic and corresponding usage modules.
Therefore, within the model, once pedestrians enter a node, they engage in activities according to observed patterns (searching for resting or exercising facilities to engage in activities, forming teams for group sports or conversational activities, or undertaking random walking movements within the node). Based on field research findings and different pedestrian element modules in the analytical platform, the study built a logic diagram of crowd behavior internal to the research area, completing the setup for crowd movement (Figure 4).
Further research has found that the type of activities and the number of people engaging in activities vary across different nodes, and the flow of people through various entrances and exits differs significantly. It is necessary to calculate the probability of occurrence of various activities in each node and the probability of people choosing different entrances and exits. Based on statistical data obtained from the data processing section, this study inputs parameters for various activities into the crowd behavior logic diagram, sets attributes and the flow of people for each node and entrance/exit, and links the spatial model with the modules of crowd behavior logic. With the help of the pedestrian library in the software, the model’s runtime and speed are set to simulate the behavior of the park’s crowd. During the simulation run phase, real-time monitoring of the quantified results of various activities is conducted through the AnyLogic panel, and visualization of the people flow results for specific time periods is output via a time-series graph according to analytical needs. The results from the simulation experiments indicate that the simulated people flow, trajectories of crowd movement, types of activity, and timing of crowd activities closely match the actual field research conditions of the park, providing an accurate simulation of the behaviors and states of the park’s crowd.
2.6. A Two-Step Crowd Activity Simulation and Analysis Method
To explore the relationship between the layout of various spatial components and people’s behavior and distribution in MUGS, we developed a two-step approach. First, we selected four spatial components of MUGS as variables, including entrances, pathways, nodes, and facilities. After altering these four types of spatial elements, based on the already constructed crowd activity model, we analyzed the overall situation of people flow distribution in the MUGS. In terms of entrances, there is one main entrance on each of the east and west sides of the park and one secondary entrance on each of the north and south sides. Following the principle of consistency in entrance rankings on the same side, additional entrances were added sequentially in all four directions of the park, connecting the new entrances to the existing pathways and resulting in five different configurations of entrance numbers and locations. Regarding pathways, the study increased the paths between nodes and between nodes and main roads, setting up five different pathway layout patterns. The area of nodes and the number of facilities were increased proportionally based on their original attributes, simulating increases from 10% to 50% in five scenarios (Figure 5).
Figure 5.
Site classification mockups.
To characterize the overall crowd activity and distribution within the park, this study set up pedestrian flow monitoring points both inside various nodes and along the main loop of the park. These monitoring points (lines) are uniformly distributed in areas where pedestrian traffic and activities are concentrated (Figure 3). Once the crowd activities in the model stabilized, the simulation continued to run for one hour. During this time, the total and peak numbers of people within each node, as well as those passing near the monitoring points, were collected in real-time. The peak pedestrian density near each monitoring point was calculated based on the traffic recorded five minutes prior to each specified time point. The peak and total numbers of people at each point (cross-section of the pedestrian flow line) were then tallied. It should be noted that with each simulation, the number of people entering the park in AnyLogic fluctuated by approximately 5–10 individuals; hence, results for smaller crowds could vary by a margin of 3–5 people. To minimize significant errors in simulation outcomes, this study averaged results over multiple simulations. Following the comprehensive analysis outlined above, the study identified factors that significantly influence pedestrian distribution. Focusing on individual nodes within mini green spaces, the study conducted multiple simulation experiments by altering spatial element layouts (such as position and quantity) around or within the nodes to explore further the relationship between these factors and crowd activity characteristics.
2.7. Statistical Analysis
The study set up a series of pedestrian monitoring points and used the number of people passing these points per unit of time to comprehensively describe the crowd activity characteristics in the green space (Figure 3). Specifically, the study documented the flow of people within each node and near the monitoring points, as shown in Figure 6, with the peak traffic near the monitoring points expressed as X persons per hour. (From the default simulation perspective, when the software simulation reaches approximately five times the original flow of people (7250 people/day), there will be minimal change in crowd activity. Our simulation settings are based on the original and twice the original flow of people, and no congestion was observed at any node during the simulation process).
Figure 6.
Impact of changes in the layout of the four spatial elements on pedestrian activity.
3. Results
3.1. Results of the Current Pedestrian Flow Model
Figure 7 illustrates the simulation results of the original green space. No congestion occurred at any node. Notably, Node D had the highest peak with seven people, which corresponds with the actual heavy foot traffic observed at this location. In contrast, Node E experienced the lowest peak with only one person. Considering the total number of people within the nodes, the average was 21 individuals. Nodes A and B had similar counts, approximately 18 people each, slightly below the average, while Node C’s total was slightly above the average. These figures align well with actual observations. The total number of people in Node D was significantly higher than in other nodes, with 26 people engaged in activities and 22 merely passing through Node D. Nodes A, B, C, and E each have only one path connecting them to the main road; thus, all individuals entering or exiting these nodes were involved in activities, with no through traffic. This means the simulation data accurately reflected the number of people active within the nodes.
Figure 7.
Status quo crowd modeling results.
From the monitoring point data, the peak pedestrian flows near points a, b, d, and e were quite similar, all around 80 people per hour, indicating a generally low density of crossing traffic. However, point c exhibited the highest peak at 120 people per hour. Field observations confirmed that point c was near a large number of people, both crossing and walking, which also tends to be denser, aligning with the results. The total number of people passing near these monitoring points generally mirrored the trends in peak flows; points a, b, and e all saw around 25 individuals, while crowd activities were concentrated near points c and d, with point c seeing 58 individuals.
In terms of types of crowd activities, Node A has a high proportion of rest and exercise behaviors, while Nodes B and C are predominantly frequented by walkers, with a few people engaging in physical activities such as exercise. Specifically, at Node C, the number of walkers reaches 10. Node D is equipped with a variety of fitness facilities and thus has the highest number of people engaging in exercise activities, totaling 10 individuals. In Node E, there are almost exclusively people walking and resting, with the number of individuals in both activities being less than four.
The consistency between the simulated situations and the collected statistical data shows that the simulation closely replicates actual conditions and can quantitatively explain the distribution of crowd activities in MUGS.
3.2. The Relationship between Four Spatial Layout Elements and Pedestrian Distribution
This study examined how changes in entrances, pathways, node areas, and facilities affect pedestrian distribution by modifying the spatial model and using the current pedestrian flow model as a basis to explore the relationship between crowd activity characteristics and spatial layout. The total number of people at each node and monitoring point after the simulation is shown in Figure 8. Additionally, we have also output the quantity of five types of crowd activity at each node under four variable patterns. The simulation data indicates that the four elements have varying impacts on the overall number of people, with changes to pathways and entrances exerting a more significant influence on pedestrian distribution.
Figure 8.
Changes in the layout of spatial elements and changes in the pattern of change of human flow activities: (a) Simulation results of nodes; (b) Simulation results of statistical lines; (c) Simulation results of various activities of the crowd within each node.
3.2.1. Entrances
When the number of entrances changes, there is generally a minor variation in the peak pedestrian flow near nodes and monitoring points, with a consistent trend in changes. In terms of total numbers, the trend in total people at each node remains the same, with only slight variations at individual nodes. The overall change in total numbers at each monitoring point is small, with significant variations at individual nodes. Specifically, the total number of people inside nodes A, B, and C varies little, not exceeding five people. Node E, under the E-5 scenario, shows a substantial increase of seven people, a change exceeding 200 percent. Node D, when the number of entrances increases from five to six, sees an increase from 48 to 62, a growth of 30 percent. The total number near the monitoring points shows a clear categorization: numbers are one category when entrances are fewer than four, and another when there are four or more, with minor differences of less than eight people within the same category. The main differences between the two categories are evident near monitoring point b, with variations ranging from 16 to 24 people. From the distribution of various crowd activities, the types and quantities of crowd activities at each node are similar to the original conditions.
3.2.2. Paths
When the number of pathways within the park changes, it significantly impacts both the pedestrian flow near monitoring points and the total number of people within nodes. For instance, Node B under scenario P-5 has the highest count at 64 individuals. The total counts in nodes A, D, and E across various scenarios (P-1 to P-5) show small differences, with the maximum difference in nodes A and E not exceeding seven and four people, respectively. Nodes B and C display substantial variations in total numbers under different scenarios. For example, after adding a fifth pathway (P-5), the pedestrian count at Node B is 64, a difference of 48 from the original count of 16, marking a 300% increase. In contrast, Node C shows little variation between the original and P-1 scenarios, differing by only 3 people, with an average of 26.5. From scenarios P-2 to P-5, the average count is 61, exceeding a 100% increase, and the numbers between these scenarios vary little. The trends in peak and total numbers near pathway points are consistent.
In terms of total numbers near the monitoring points, point c still records the highest figures, originally reaching 58 individuals. Points a, b, d, and e all experience significant changes under various scenarios, with points d and e showing the most noticeable changes. The differences between scenario P-5 and the original scenario (1) are 26 and 27 people for d and e, respectively. The total count near point e decreases with the addition of pathways and shows clustering.
It is noteworthy that changes in total numbers at nodes under different scenarios show similarities. For example, the original scenario (1) and P-1 form one group, while P-2 to P-5 form another, with little intra-group variation and larger inter-group differences. Regarding monitoring point data, the trends in peak and total numbers are consistent, and changes in peaks reflect those in total numbers to some extent. Upon examining the distribution of various crowd activities, it is observed that the number of people engaging in group sports at Node C has increased by three individuals, while the crowd activity at other nodes remains relatively similar to the original conditions.
3.2.3. Node Area
When the area of park nodes is proportionally increased, changes in both the total number of people within nodes and the pedestrian traffic at monitoring points are minor. Specifically, the maximum count within nodes is 50 people at Node D under scenario S-5, a difference of only two people from the original scenario (1). The differences among nodes A, B, and C are small and consistent with actual conditions, with the total count variations across scenarios (S-1 to S-5) not exceeding 20%, which is very close to the original scenario (1). The largest change in monitoring point counts between scenarios S-1 to S-5 and the original scenario (1) does not exceed 15%.
In terms of the distribution of crowd activities, when the area of the nodes was increased by fifty per cent, the number of people participating in group sports at Node A rose by five individuals.
3.2.4. Facilities
When the number of facilities within the park increases proportionally, the resulting changes in pedestrian traffic at nodes and monitoring points are similar to those observed with area changes. Specifically, the largest difference in total numbers across nodes in scenarios F-1 to F-5 is only five people, occurring between scenarios F-1 and F-5 at Node A. The differences in total numbers near each monitoring point in various scenarios do not exceed 10 people. The total count changes at both nodes and monitoring points across scenarios F-1 to F-5 do not exceed 20%. From the distribution of crowd activities, it can be observed that when the number of facilities was increased by fifty percent, there were no significant changes in the types and quantities of crowd activities at any of the nodes.
3.3. Results of Pathway Changes around a Single Node
To further investigate the impact of pathways on the distribution of crowd activities, this study focused on the element of pathways. By altering the number, orientation, and width of pathways connected to nodes, the study examined the variations in pedestrian flow within individual nodes and across the MUGS as a whole. Changes were made to the number and orientation of pathways around nodes A, B, and E. Specifically, fifteen scenarios (B-1 to B-15) around Node B were evenly divided into five groups (B-1 to B-3, B-4 to B-6, B-7 to B-9, B-10 to B-12, B-13 to B-15); eight scenarios each around nodes A and E (A-1 to A-8, E-1 to E-8) were divided into four groups (A-1 to A-2, A-3 to A-4, A-5 to A-6, A-7 to A-8; E-1 to E-2, E-3 to E-4, E-5 to E-6, E-7 to E-8), with changes in the number of pathways on the same side within groups and different orientations between groups. Due to a lack of space to add 6-m-wide roads around nodes C, D, and E, nodes A and B were selected for changes in pathway width, creating twelve different scenarios. The final pathway layout changes are illustrated in Figure 9. After simulation (Figure 10), the results shown in Figure 11 and Figure 12 were obtained. It is noteworthy that the orientation of pathways has a significant impact on the distribution of pedestrian flow, whereas the number and width of pathways have minimal effects.
Figure 9.
Node-specific—path change simulation (orientation, number, width) schematic.
Figure 10.
Visualization results of people flow changes in different path layouts—An example of node B.
Figure 11.
Impact of changes in spatial characteristics of paths on pedestrian activity.

Figure 12.
Changes in spatial characteristics of paths and patterns of change in pedestrian activities: (a) Simulation results for path layout changes at Node A; (b) Simulation results for path layout changes at Node B; (c) Simulation results for path layout changes at Node E; (d) Simulation results for path width changes at Node B; (e) Simulation results for path width changes at Node A.
This study compares the total number of people within the respective nodes and the total number of people passing through the pathways around these nodes.
3.3.1. Changing Path Orientation
When adding paths in different orientations, both the total number of people within the corresponding nodes and the total number of people on paths around the nodes undergo significant changes. When the orientation of paths around node B changes, the total number of people within the node varies greatly under different circumstances. For instance, there is a significant difference between the first group of results and the subsequent four groups, with a variation of 35 people between B-2 and B-5, representing a change of three hundred percent.
When the paths around node A change, there are relatively small differences in the flow of people within and between groups of node A. There is a significant variation in the flow of people on the surrounding paths, with noticeable differences between the first group (A-1 to A-2) and the subsequent three groups (A-3 to A-8). Upon comparing specific values, it is observed that the differences in the total number of people within each group of node A do not exceed five people, and the maximum difference between groups is five people, with a variation of no more than thirty percent. The differences in the total number of people on paths around node A are significant, showing distinct categorization between the first group and the subsequent three groups. The path points with significant fluctuations in values are A2 and A3. When the orientation of paths around node A changes (A-1 and A-3), the values of A2 and A3 rapidly decrease from 34 and 46 to 7 and 36, respectively, representing changes of eighty percent and twenty percent, respectively. The value of A4 increases from 45 to 52, representing a change of fifteen percent.
When the paths around node E change, the intergroup differences in the total number of people within node E do not exceed thirteen percent, while there are noticeable changes in the total number of people on paths around the node. There are significant changes in the values of groups one and three at point E5. Comparing E-2 with E-4, the value at E5 decreases from 37 to 6, representing a change of over eighty percent.
Based on the intergroup data of nodes A, D, and E, it can be observed that the orientation of paths can have a certain impact on the flow of people within park nodes and a greater impact on the distribution of people around the nodes (local areas of the park).
3.3.2. Changing Path Quantity
By comparing the values within groups of nodes A, B, and E, the distribution of people flows when the number of paths changes can be analyzed. As the number of paths within node groups increases, the differences in the total number of people within node B under fifteen scenarios of path changes (five groups) are relatively small, with a maximum variation of forty percent. When paths around nodes A and E change, the variations in the total number of people within the respective nodes and the surrounding path points are relatively small, showing a high degree of consistency in the data trend.
3.3.3. Changing Path Width
This study conducted statistical analysis on six path scenarios for nodes A and B, categorizing each node’s six paths into two groups (AW-1 to AW-3 and AW-4 to AW-6; BW-1 to BW-3 and BW-4 to BW-6) based on path orientation. The widths of paths within each group are 2 m, 4 m, and 6 m, respectively. From specific numerical observations, the differences in the total number of people within all scenarios at each node do not exceed three people, and the variations in the values of affected nodes and surrounding paths do not exceed thirty percent.
4. Discussion
4.1. Relationship between Spatial Layout and People’s Distribution
Previous studies have indicated a correlation between different human activities, mobility, and park layout elements [3,63,80,81,82]. Factors such as park accessibility, entrances and exits, paths, and facilities layout, attractiveness, and quantity are known to influence the intensity and distribution of green space activities. Similarly, in simulations of human behavior and crowd evacuation in other urban spaces, spatial layout [83], path structure [84], etc., are identified as crucial factors affecting human activities. These findings align with the results of this study on the simulation of human activities in MUGS. However, previous related research has not delved into the dynamic effects of significant influencing factors such as paths under variations in attributes like width, length, orientation, and quantity on human activities.
This study’s simulation analysis of four types of spatial elements—paths, facilities, nodes, and entrances/exits—demonstrates that all these elements have a certain impact on the distribution of human activities in MUGS. However, park path layout emerges as the most significant influencing factor. The quantity and layout of entrances/exits also influence the distribution of pedestrians and activities. Conversely, changes in the area of mini green space nodes and the number of facilities have a relatively minor impact on human green space activities.
Specific simulation data comparisons reveal significant changes in the total number of people within nodes as path layout changes. When paths increase to one or more (P-1 to P-5), node B becomes a node with traffic properties as it connects with the main paths within the park. Although the number of people engaging in activities within node B remains unchanged, the increase in the number of people passing through node B to other nodes and paths leads to an increase in the total number of people within node B. When paths increase to two or more (P-2 to P-5), node C becomes connected to node B, linking the two main entrances/exits and activity areas of the park. In essence, the significant impact of path changes on human activities is mainly attributed to altering the overall flow dynamics of the park, particularly as additional local paths modify accessibility to roads and nodes, resulting in systemic changes in the types and intensity of green space activities in different nodes. Previous studies utilizing spatial syntax analysis have also suggested that path changes affect green space traffic distribution [85,86,87,88].
Furthermore, when changing entrances/exits, the number of people passing through point b increases sequentially in scenarios E-2 and E-3. This is because, compared to the original scenario, in E-1 and E-2, the flow of people near point b is redistributed to other entrances/exits (passing through point b). It is noteworthy that although simulation results suggest that area and facilities have a minor impact on green space human activities, studies on green spaces in densely populated cities [89,90] have identified these as important influencing factors. This study speculates that this may be because, for MUGS, the number of users is far lower than that of larger parks in urban areas. Taking the example of the 511 Park studied in this paper, under normal circumstances, the nodes are not crowded, and existing facilities are sufficient to meet the needs of users. Therefore, increasing node area or facilities in this study may result in lower attractiveness for human activities.
4.2. Relationship between Path and People’s Distribution
Upon recognizing paths as pivotal influencers shaping both the activities and flow distribution of individuals within MUGS, it becomes imperative to delve further into how alterations in path spatial attributes directly impact green-space activities. Through a classification simulation study exploring diverse spatial changes in width, quantity, and orientation of paths surrounding key nodes within MUGS, it was discerned that path orientation emerges as a critical determinant affecting the flow dynamics and spatial distribution of individuals around these nodes.
From the research findings, the simulation data across the three path widths exhibit a high degree of consistency. Variations in green space activities and pedestrian flow are primarily observed in scenarios involving changes in the number of paths and their orientation. Taking this study as an example, altering the number of paths on the same side of Node B does not significantly affect the distribution of pedestrian flow within the node and its surrounding area. When new directional connections are established at Nodes A and E, the total number of people within these nodes does not change noticeably. However, when a new path is added to one side of Node B, there is a significant change in the pedestrian flow around Node B. Comparing the fifteen path layout patterns of Node B (B-1 to B-15) reveals that, as the number of paths on the south side of Node B increases from zero, the pedestrian flow near the north side count point B1 decreases, while the flow near the same side B2 significantly increases. The newly added paths have a clear regulatory effect on the distribution of pedestrian flow around Node B. This phenomenon occurs because Node B is centrally located within the park; when the path layout is altered, Node B becomes a transportation hub, increasing the flow of pedestrians through it. Node A, being on the edge of the site, has its path layout changes affecting only the flow around its vicinity, with minimal impact on other nodes. Node E, with existing paths on both the north and east sides, does not experience a significant change in the surrounding pedestrian flow distribution when additional paths are added to either side.
Observations indicate that the orientation of paths around nodes in MUGS significantly influences the distribution of pedestrian traffic. Notably, when nodes are centrally located, their impact on the total pedestrian count within the node is most pronounced. For new green space design, focusing on the central node design can enhance traffic flow and meet the needs of traversing individuals. Strategic placement and optimization of central nodes, along with the surrounding path structure, can effectively manage pedestrian movement and mitigate activity conflicts, thereby improving node vitality and efficiency. In the context of green space renovations, a comprehensive assessment of the current layout is essential. By identifying areas prone to congestion or uneven distribution of pedestrian activity, targeted interventions such as adding or reorienting paths at specific nodes can alleviate existing issues and optimize the utilization of the green space.
4.3. Limitations
This study employs an agent-based model to investigate the correlation between the spatial layout of urban MUGS and the activities of the population within them. However, certain limitations persist in both the selection of the research subject and the methodology utilized.
Regarding the research subject, the choice of 511 Park in the densely populated urban area of Nanjing was made. While the park is surrounded by a vibrant residential area and exhibits a distinct spatial pattern of paths and nodes within its green space, it is crucial to acknowledge the inherent variability among different MUGS. Factors such as location, surrounding environment, site layout, and size contribute to variations in population size and activity types within these spaces. Therefore, future research could benefit from considering a broader array of factors, including the location of MUGS, characteristics of the surrounding environment, and green space size. Such considerations would enable the extraction of diverse spatial patterns of MUGS, facilitating further analysis and validation across a more representative research sample.
Concerning the methodology, this study categorized population greenspace activities into five types, with data collection conducted at 15-minute intervals. However, the intricacies of population activities within MUGS are characterized by their complexity and diversity, often exhibiting instantaneous and stochastic behavior. While the study broadly covers population activities and behavior changes within MUGS during typical time periods on weekdays and weekends, certain limitations persist. Future research endeavors could entail a more nuanced classification of population activities and distribution periods. This study’s approach to characterizing the crowd did not account for the nuances of demographic attributes such as gender, age, occupation, and income, which may significantly affect the way individuals engage with green spaces, their movement patterns, and density. The distinct behaviors of individuals could be shaped by these attributes. Subsequent studies could benefit from incorporating comprehensive surveys and interviews to delve into the specific behaviors of different demographic groups, such as the elderly or women. This line of inquiry could refine the planning and enhancement of MUGS, offering insights into creating “age-friendly” and “women-friendly” green environments, thereby guiding the development of superior green spaces.
5. Conclusions
In densely populated urban areas, the significance of MUGS as pivotal spatial entities accommodating population activities underscores the need to explore their spatial layout and its correlation with such activities. This study employs field survey alongside simulations of population behavior under varying flow volumes and layout configurations in MUGS, establishing a research framework applicable to MUGS. A typical MUGS in Nanjing was chosen as the study area. Systematic surveys of the population in this green space were conducted during different typical time periods on weekdays and weekends, identifying five typical green space activities. Subsequently, leveraging an agent-based model, a simulation platform for spatial population behavior in MUGS was developed.
By manipulating the layout of various elements within MUGS to generate multiple spatial scenarios, simulations of population green space activities were performed, followed by comparative analysis. The findings reveal a certain degree of correlation between the spatial layout of MUGS and people’s activities, particularly evident in factors such as paths and entrances. Unlike other types of green spaces, neither node area nor the number of green space facilities significantly influences population activities and flow distribution within MUGS. Further discussion emphasizes the profound impact of path orientation on the distribution of population green-space activities within different nodes in MUGS.
This study on the relationship between population green space activities and the layout and elements of MUGS will provide valuable insights for landscape designers, aiding informed decision-making during the construction, renovation, and management of MUGS. At the current stage, targeted enhancement suggestions can be proposed for Park 511. Specifically, we have increased the unit area within Node E of the park by 20% and added two pathways, each 4 m wide, surrounding Node B. Through computational simulation, based on the aforementioned optimization model, the area south of Node B, which was previously underutilized in terms of pedestrian activity, saw an approximate increase of 30% in pedestrian flow. The construction regulations for MUGS in Nanjing explicitly stipulate that the facilities and layout of pocket parks, regardless of size, should meet the public’s need for convenient usage. This includes ensuring adequate paved areas and a sufficient number of pathways, while also aiming to reduce park construction costs. To achieve this, it is essential to establish an assessment system and simulation methods that correspond with the behavioral characteristics of users before initiating the construction of pocket parks. Furthermore, larger pocket parks, such as Park 511, which ranges from 0.5 to 1 hectare in size, should incorporate well-planned landscape pathways and emergency evacuation routes to enhance safety and functionality. In future research and application scenarios, the multiperiod and multitype activity simulation paths and data results employed in this study can be further enhanced from various aspects, such as population activity attributes. Additionally, they can be integrated with different application scenarios, such as post-use evaluation of MUGS and assessment of their age-friendliness, catering to diverse research and practical needs. By focusing on the demands of population green-space activities, this research contributes to improving the allocation of mini green space resources in high-density urban environments.
Author Contributions
Conceptualization, S.C.; methodology, S.C., D.Z. and X.Z.; software, S.C.; formal analysis, D.Z., X.Z. and S.C.; investigation, S.C. and D.Z.; resources, S.C.; data curation, D.Z. and S.C.; writing—original draft preparation, S.C., D.Z. and X.Z.; writing—review and editing, Y.W., X.Z. and S.C.; visualization, S.C. and D.Z.; funding acquisition, S.C. All authors have read and agreed to the published version of the manuscript.
Funding
This research was funded by Fundamental Research Funds for the Central Universities, grant number 2242021R20016; Jiangsu Planned Projects for Postdoctoral Research Funds, grant number 2021K024A; China Postdoctoral Science Foundation, grant number 2021M700767; China Postdoctoral Science Foundation, grant number 2022T150115; National Natural Science Foundation of China, grant number 52108045; China Scholarship Council, grant number 202206090038 and the Scholarship for Visiting Scholars of Key Laboratory of New Technology for Construction of Cities in Mountain Area (LNTCCMA-20240106).
Data Availability Statement
Data are contained within the article.
Conflicts of Interest
The authors declare no conflicts of interest.
References
- Nordh, H.; Hartig, T.; Hagerhall, C.M.; Fry, G. Components of Small Urban Parks That Predict the Possibility for Restoration. Urban For. Urban Green. 2009, 8, 225–235. [Google Scholar] [CrossRef]
- Peschardt, K.K.; Stigsdotter, U.K. Associations between Park Characteristics and Perceived Restorativeness of Small Public Urban Green Spaces. Landsc. Urban Plan. 2013, 112, 26–39. [Google Scholar] [CrossRef]
- Bedimo-Rung, A.L.; Mowen, A.J.; Cohen, D.A. The Significance of Parks to Physical Activity and Public Health: A Conceptual Model. Am. J. Prev. Med. 2005, 28, 159–168. [Google Scholar] [CrossRef]
- Peschardt, K.K.; Stigsdotter, U.K.; Schipperrijn, J. Identifying Features of Pocket Parks That May Be Related to Health Promoting Use. Landsc. Res. 2016, 41, 79–94. [Google Scholar] [CrossRef]
- Astell-Burt, T.; Feng, X.; Mavoa, S.; Badland, H.M.; Giles-Corti, B. Do Low-Income Neighbourhoods Have the Least Green Space? A Cross-Sectional Study of Australia’s Most Populous Cities. BMC Public Health 2014, 14, 292. [Google Scholar] [CrossRef]
- Lin, W.; Chen, Q.; Jiang, M.; Zhang, X.; Liu, Z.; Tao, J.; Wu, L.; Xu, S.; Kang, Y.; Zeng, Q. The Effect of Green Space Behaviour and per Capita Area in Small Urban Green Spaces on Psychophysiological Responses. Landsc. Urban Plan. 2019, 192, 103637. [Google Scholar] [CrossRef]
- Armato, F. Pocket Park: Product Urban Design. Des. J. 2017, 20, S1869–S1878. [Google Scholar] [CrossRef]
- Foster, J. Hiding in Plain View: Vacancy and Prospect in Paris’ Petite Ceinture. Cities 2014, 40, 124–132. [Google Scholar] [CrossRef]
- Kerishnan, P.B.; Maruthaveeran, S.; Maulan, S. Investigating the Usability Pattern and Constraints of Pocket Parks in Kuala Lumpur, Malaysia. Urban For. Urban Green. 2020, 50, 126647. [Google Scholar] [CrossRef]
- Nordh, H.; Østby, K. Pocket Parks for People—A Study of Park Design and Use. Urban For. Urban Green. 2013, 12, 12–17. [Google Scholar] [CrossRef]
- Dong, J.; Guo, R.; Guo, F.; Guo, X.; Zhang, Z. Pocket Parks—A Systematic Literature Review. Environ. Res. Lett. 2023, 18, 083003. [Google Scholar] [CrossRef]
- Zhang, H.; Han, M. Pocket Parks in English and Chinese Literature: A Review. Urban For. Urban Green. 2021, 61, 127080. [Google Scholar] [CrossRef]
- American Planning Association. (1965, January). Standards for Outdoor Recreational Areas [Information Report No. 194]. American Society of Planning Officials. Available online: https://www.planning.org/pas/reports/report194.htm (accessed on 5 June 2024).
- The Trust for Public Land. Pocket Park Toolkit [Brochure]. San Francisco, CA, USA. 2020. Available online: https://www.tpl.org/resource/pocket-park-toolkit (accessed on 5 June 2024).
- Greater London Authority. The London Plan: Spatial Development Strategy for Greater London. 2008. Available online: https://www.london.gov.uk/thelondonplan (accessed on 5 June 2024).
- Environmental Partnership (NSW) Pty Ltd. Western Precinct Open Space and Landscape Masterplan; Environmental Partnership (NSW) Pty Ltd.: Sydney, Australia, 2008. Available online: https://www.penrithcity.nsw.gov.au/images/documents/building-development/planning-zoning/planning-controls/Western_Precinct_Plan_Part_Q.pdf (accessed on 5 June 2024).
- Ministry of Construction of the People’s Republic of China. Code of Urban Residential Areas Planning & Design GB 50180-93; Ministry of Construction of the People’s Republic of China: Beijing, China, 2002. Available online: https://www.planning.org.cn/law/uploads/2013/1383999145.pdf (accessed on 5 June 2024).
- Jiangsu Provincial Department of Housing and Urban-Rural Development. Standard for Greening of Resi-Dential Districts and Companies in Jiangsu Province; Jiangsu Provincial Department of Housing and Urban-Rural Development: Nantong, China, 2014. Available online: https://ylj.nanjing.gov.cn/njslhylj/202012/P020201204599630466774.pdf (accessed on 13 June 2024).
- Jiangsu Provincial Department of Housing and Urban-Rural Development. Pocket Park Guidance of Jiangsu (Trial 2022); Jiangsu Provincial Department of Housing and Urban-Rural Development: Nantong, China, 2022.
- Nanjing Municipal Bureau of Greening and Gardening. Pocket Park Guidance of Nanjing (Trial); Nanjing Municipal Bureau of Greening and Gardening: Nanjing, China, 2023. Available online: https://ylj.nanjing.gov.cn/njslhylj/202305/P020230504565809200902.pdf (accessed on 5 June 2024).
- Lee, J.; Tsunetsugu, Y.; Takayama, N.; Park, B.-J.; Li, Q.; Song, C.; Komatsu, M.; Ikei, H.; Tyrväinen, L.; Kagawa, T.; et al. Influence of Forest Therapy on Cardiovascular Relaxation in Young Adults. Evid. Based Complement. Alternat. Med. 2014, 2014, 834360. [Google Scholar] [CrossRef]
- Liu, S.; Wang, X. Reexamine the Value of Urban Pocket Parks under the Impact of the COVID-19. Urban For. Urban Green. 2021, 64, 127294. [Google Scholar] [CrossRef]
- Hartig, T.; Mitchell, R.; De Vries, S.; Frumkin, H. Nature and Health. Annu. Rev. Public Health 2014, 35, 207–228. [Google Scholar] [CrossRef]
- Peng, H.; Li, X.; Yang, T.; Tan, S. Research on the Relationship between the Environmental Characteristics of Pocket Parks and Young People’s Perception of the Restorative Effects—A Case Study Based on Chongqing City, China. Sustainability 2023, 15, 3943. [Google Scholar] [CrossRef]
- Song, C.; Joung, D.; Ikei, H.; Igarashi, M.; Aga, M.; Park, B.-J.; Miwa, M.; Takagaki, M.; Miyazaki, Y. Physiological and Psychological Effects of Walking on Young Males in Urban Parks in Winter. J. Physiol. Anthropol. 2013, 32, 18. [Google Scholar] [CrossRef]
- Song, C.; Ikei, H.; Igarashi, M.; Miwa, M.; Takagaki, M.; Miyazaki, Y. Physiological and Psychological Responses of Young Males during Spring-Time Walks in Urban Parks. J. Physiol. Anthropol. 2014, 33, 8. [Google Scholar] [CrossRef]
- Bajwoluk, T.; Langer, P. The Pocket Park and Its Impact on the Quality of Urban Space on the Local and Supralocal Scale—Case Study of Krakow, Poland. Sustainability 2023, 15, 5153. [Google Scholar] [CrossRef]
- Huang, Y.; Lin, X.; Lin, S.; Chen, Z.; Fu, W.; Wang, M.; Dong, J. Pocket Parks: A New Approach to Improving the Psychological and Physical Health of Recreationists. Forests 2023, 14, 1983. [Google Scholar] [CrossRef]
- Mu, B.; Liu, C.; Mu, T.; Xu, X.; Tian, G.; Zhang, Y.; Kim, G. Spatiotemporal Fluctuations in Urban Park Spatial Vitality Determined by On-Site Observation and Behavior Mapping: A Case Study of Three Parks in Zhengzhou City, China. Urban For. Urban Green. 2021, 64, 127246. [Google Scholar] [CrossRef]
- Barton, H.; Grant, M.; Guise, R. Shaping Neighbourhoods: For Local Health and Global Sustainability, 3rd ed.; Routledge: London, UK, 2021; ISBN 978-0-429-32124-5. [Google Scholar]
- Bernstein, F.A. Side Pocket: New York’s Paley Park, Which Turns 50 This Month, Is a Masterpiece-Proof That Even a Tiny Public Space Can Make a Difference in a Crowded City. Landsc. Archit. 2017, 107, 122–129. [Google Scholar]
- Dallimer, M.; Irvine, K.N.; Skinner, A.M.J.; Davies, Z.G.; Rouquette, J.R.; Maltby, L.L.; Warren, P.H.; Armsworth, P.R.; Gaston, K.J. Biodiversity and the Feel-Good Factor: Understanding Associations between Self-Reported Human Well-Being and Species Richness. BioScience 2012, 62, 47–55. [Google Scholar] [CrossRef]
- Gibson, H.; Canfield, J. Pocket Parks as Community Building Blocks: A Focus on Stapleton, CO. Community Dev. 2016, 47, 732–745. [Google Scholar] [CrossRef]
- Strohbach, M.W.; Lerman, S.B.; Warren, P.S. Are Small Greening Areas Enhancing Bird Diversity? Insights from Community-Driven Greening Projects in Boston. Landsc. Urban Plan. 2013, 114, 69–79. [Google Scholar] [CrossRef]
- Wang, X.; Li, G.; Pan, J.; Shen, J.; Han, C. The Difference in the Elderly’s Visual Impact Assessment of Pocket Park Landscape. Sci. Rep. 2023, 13, 16895. [Google Scholar] [CrossRef]
- Higueras, E.; Román, E.; Fariña, J. Guidelines for Healthier Public Spaces for the Elderly Population: Recommendations in the Spanish Context. In Handbook of Quality of Life and Sustainability; Martinez, J., Mikkelsen, C.A., Phillips, R., Eds.; Springer International Publishing: Cham, Switzerland, 2021; pp. 35–51. ISBN 978-3-030-50540-0. [Google Scholar]
- Kaplan, R. The Analysis of Perception via Preference: A Strategy for Studying How the Environment Is Experienced. Landsc. Plan. 1985, 12, 161–176. [Google Scholar] [CrossRef]
- Chen, Y.; Liu, X.; Gao, W.; Wang, R.Y.; Li, Y.; Tu, W. Emerging Social Media Data on Measuring Urban Park Use. Urban For. Urban Green. 2018, 31, 130–141. [Google Scholar] [CrossRef]
- Cohen, D.A.; Han, B.; Derose, K.P.; Williamson, S.; Marsh, T.; Raaen, L.; McKenzie, T.L. Promoting Physical Activity in High-Poverty Neighborhood Parks: A Cluster Randomized Controlled Trial. Soc. Sci. Med. 2017, 186, 130–138. [Google Scholar] [CrossRef]
- Hong, X.-C.; Cheng, S.; Liu, J.; Guo, L.-H.; Dang, E.; Wang, J.-B.; Cheng, Y. How Should Soundscape Optimization from Perceived Soundscape Elements in Urban Forests by the Riverside Be Performed? Land 2023, 12, 1929. [Google Scholar] [CrossRef]
- Hazer, M.; Formica, M.K.; Dieterlen, S.; Morley, C.P. The Relationship between Self-Reported Exposure to Greenspace and Human Stress in Baltimore, MD. Landsc. Urban Plan. 2018, 169, 47–56. [Google Scholar] [CrossRef]
- Song, C.; Ikei, H.; Miyazaki, Y. Physiological Effects of Nature Therapy: A Review of the Research in Japan. Int. J. Environ. Res. Public Health 2016, 13, 781. [Google Scholar] [CrossRef]
- Baur, J.W.R.; Tynon, J.F. Small-Scale Urban Nature Parks: Why Should We Care? Leis. Sci. 2010, 32, 195–200. [Google Scholar] [CrossRef]
- Nordh, H. Restorative Components of Small Urban Parks. Ph.D. Thesis, Norwegian University of Life Sciences, Ås, Norway, 2010. [Google Scholar]
- Sullivan, W.C.; Kuo, F.E.; Depooter, S.F. The Fruit of Urban Nature: Vital Neighborhood Spaces. Environ. Behav. 2004, 36, 678–700. [Google Scholar] [CrossRef]
- Gómez, E.; Baur, J.W.R.; Hill, E.; Georgiev, S. Urban Parks and Psychological Sense of Community. J. Leis. Res. 2015, 47, 388–398. [Google Scholar] [CrossRef]
- Harnik, P. Urban Green: Innovative Parks for Resurgent Cities; Island Press: Washington, DC, USA, 2012; ISBN 978-1-59726-812-7. [Google Scholar]
- Zhou, C.; Fu, L.; Xue, Y.; Wang, Z.; Zhang, Y. Using Multi-Source Data to Understand the Factors Affecting Mini-Park Visitation in Yancheng. Environ. Plan. B Urban Anal. City Sci. 2022, 49, 754–770. [Google Scholar] [CrossRef]
- Yang, B.; Hong, B. Pocket Park in Urban Regeneration of China: Policy and Perspective. City Environ. Interact. 2023, 19, 100109. [Google Scholar] [CrossRef]
- Zhou, C.; An, Y.; Zhao, J.; Xue, Y.; Fu, L. How Do Mini-Parks Serve in Groups? A Visit Analysis of Mini-Park Groups in the Neighbourhoods of Nanjing. Cities 2022, 129, 103804. [Google Scholar] [CrossRef]
- Xu, X.; Sun, S.; Liu, W.; García, E.H.; He, L.; Cai, Q.; Xu, S.; Wang, J.; Zhu, J. The Cooling and Energy Saving Effect of Landscape Design Parameters of Urban Park in Summer: A Case of Beijing, China. Energy Build. 2017, 149, 91–100. [Google Scholar] [CrossRef]
- Xu, X.; Liu, S.; Sun, S.; Zhang, W.; Liu, Y.; Lao, Z.; Guo, G.; Smith, K.; Cui, Y.; Liu, W.; et al. Evaluation of Energy Saving Potential of an Urban Green Space and Its Water Bodies. Energy Build. 2019, 188–189, 58–70. [Google Scholar] [CrossRef]
- Luo, Y.; Zhang, L. Analysis of Crowd Movement Based on Mobile Phone Signaling. Int. J. Sci. 2018, 5, 227–234. [Google Scholar]
- Qin, S.; Man, J.; Wang, X.; Li, C.; Dong, H.; Ge, X. Applying Big Data Analytics to Monitor Tourist Flow for the Scenic Area Operation Management. Discrete Dyn. Nat. Soc. 2019, 2019, 8239047. [Google Scholar] [CrossRef]
- Wu, C.; Chen, D. Tourist versus Resident Movement Patterns in Open Scenic Areas: Case Study of Confucius Temple Scenic Area, Nanjing, China. Int. J. Tour. Res. 2021, 23, 1163–1175. [Google Scholar] [CrossRef]
- Adrianto, L.; Kurniawan, F.; Romadhon, A.; Bengen, D.G.; Sjafrie, N.D.M.; Damar, A.; Kleinertz, S. Assessing Social-Ecological System Carrying Capacity for Urban Small Island Tourism: The Case of Tidung Islands, Jakarta Capital Province, Indonesia. Ocean Coast. Manag. 2021, 212, 105844. [Google Scholar] [CrossRef]
- Wang, Y.; Xie, T.; Jie, X. A Mathematical Analysis for the Forecast Research on Tourism Carrying Capacity to Promote the Effective and Sustainable Development of Tourism. Discrete Contin. Dyn. Syst.-Ser. S 2019, 12, 837–847. [Google Scholar] [CrossRef]
- Zhang, Y.; Li, X.R.; Su, Q.; Hu, X. Exploring a Theme Park’s Tourism Carrying Capacity: A Demand-Side Analysis. Tour. Manag. 2017, 59, 564–578. [Google Scholar] [CrossRef]
- Ann, W. Discrete-Event Simulation of Air Traffic Movements in the Mexican Metropolitan Airspace. Transp. Res. Procedia 2021, 56, 39–46. [Google Scholar] [CrossRef]
- Leka, A.; Lagarias, A.; Panagiotopoulou, M.; Stratigea, A. Development of a Tourism Carrying Capacity Index (TCCI) for Sustainable Management of Coastal Areas in Mediterranean Islands–Case Study Naxos, Greece. Ocean Coast. Manag. 2022, 216, 105978. [Google Scholar] [CrossRef]
- Stewart, A.; Elyan, E.; Isaacs, J.; McEwen, L.; Wilson, L. The Effect of Person Order on Egress Time: A Simulation Model of Evacuation from a Neolithic Visitor Attraction. Hum. Factors 2017, 59, 1222–1232. [Google Scholar] [CrossRef]
- Widz, M.; Brzezińska-Wójcik, T. Assessment of the Overtourism Phenomenon Risk in Tunisia in Relation to the Tourism Area Life Cycle Concept. Sustainability 2020, 12, 2004. [Google Scholar] [CrossRef]
- He, B.; Hu, J.; Liu, K.; Xue, J.; Ning, L.; Fan, J. Exploring Park Visit Variability Using Cell Phone Data in Shenzhen, China. Remote Sens. 2022, 14, 499. [Google Scholar] [CrossRef]
- Lee, C.-S.; Chang, Y.-C.; Wang, M.-H. Ontological Recommendation Multi-Agent for Tainan City Travel. Expert Syst. Appl. 2009, 36, 6740–6753. [Google Scholar] [CrossRef]
- Li, J. Dynamic Visiting Coordination Problem Based on Multi-Agent for Large-Scale Crowds’ Activities. Int. J. Ind. Syst. Eng. 2014, 17, 115–131. [Google Scholar] [CrossRef]
- Shen, N.; Zhang, H.; Wang, H.; Zhou, X.; Zhou, L.; Tang, G. Toward Multi-Granularity Spatiotemporal Simulation Modeling of Crowd Movement for Dynamic Assessment of Tourist Carrying Capacity. GIScience Remote Sens. 2022, 59, 1857–1881. [Google Scholar] [CrossRef]
- Gao, F.; Liao, S.; Wang, Z.; Cai, G.; Feng, L.; Yang, Z.; Chen, W.; Chen, X.; Li, G. Revealing Disparities in Different Types of Park Visits Based on Cellphone Signaling Data in Guangzhou, China. J. Environ. Manag. 2024, 351, 119969. [Google Scholar] [CrossRef] [PubMed]
- Nordh, H.; Alalouch, C.; Hartig, T. Assessing Restorative Components of Small Urban Parks Using Conjoint Methodology. Urban For. Urban Green. 2011, 10, 95–103. [Google Scholar] [CrossRef]
- Safaie Ghamsary, E.; Karimimoshaver, M.; Akhavan, A.; Afzali Goruh, Z.; Aram, F.; Mosavi, A. Locating Pocket Parks: Assessing the Effects of Land Use and Accessibility on the Public Presence. Environ. Sustain. Indic. 2023, 18, 100253. [Google Scholar] [CrossRef]
- Salih, S.A.; Ismail, S.; Mseer, A. Pocket Parks for Promoting Social Interaction among Residents of Baghdad City. Archnet-IJAR Int. J. Archit. Res. 2020, 14, 393–408. [Google Scholar] [CrossRef]
- Yeh, M.L.; Chou, Y.T.; Yang, L.S. The Evaluation of GPS Techniques for UAV-Based Photogrammetry in Urban Area. ISPRS-Int. Arch. Photogramm. Remote Sens. Spat. Inf. Sci. 2016, XLI-B1, 1079–1084. [Google Scholar] [CrossRef]
- Klosterman, S.; Melaas, E.; Wang, J.A.; Martinez, A.; Frederick, S.; O’Keefe, J.; Orwig, D.A.; Wang, Z.; Sun, Q.; Schaaf, C. Fine-Scale Perspectives on Landscape Phenology from Unmanned Aerial Vehicle (UAV) Photography. Agric. For. Meteorol. 2018, 248, 397–407. [Google Scholar] [CrossRef]
- Lendzioch, T.; Langhammer, J.; Jenicek, M. Tracking Forest and Open Area Effects on Snow Accumulation by Unmanned Aerial Vehicle Photogrammetry. Int. Arch. Photogramm. Remote Sens. Spat. Inf. Sci. 2016, XLI-B1, 917–923. [Google Scholar] [CrossRef]
- Park, K.; Ewing, R. The Usability of Unmanned Aerial Vehicles (UAVs) for Measuring Park-Based Physical Activity. Landsc. Urban Plan. 2017, 167, 157–164. [Google Scholar] [CrossRef]
- Carver, S.; Quincey, D. A Conceptual Framework of Volcanic Evacuation Simulation of Merapi Using Agent-Based Model and GIS. Procedia-Soc. Behav. Sci. 2016, 227, 402–409. [Google Scholar]
- Chen, Y.; Yang, J. Historic Neighborhood Design Based on Facility Heatmap and Pedestrian Simulation: Case Study in China. J. Urban Plan. Dev. 2020, 146, 04020001. [Google Scholar] [CrossRef]
- Jia, S.; Wang, Y. Effect of Heat Mitigation Strategies on Thermal Environment, Thermal Comfort, and Walkability: A Case Study in Hong Kong. Build. Environ. 2021, 201, 107988. [Google Scholar] [CrossRef]
- Song, S.; Leng, H.; Guo, R. Multi-Agent-Based Model for the Urban Macro-Level Impact Factors of Building Energy Consumption on Different Types of Land. Land 2022, 11, 1986. [Google Scholar] [CrossRef]
- Tzvetanov, K.; Riegsecker, A.; Frantz, B.; Xiong, C.; Bott, R.; Cline, T.; Dubiel, B.; Dietz, J.E. Agent-Based Modeling for Theme Park Evacuation. J. Emerg. Manag. West. Mass 2022, 20, 157–173. [Google Scholar] [CrossRef]
- Giles-Corti, B.; Broomhall, M.H.; Knuiman, M.; Collins, C.; Douglas, K.; Ng, K.; Lange, A.; Donovan, R.J. Increasing Walking: How Important Is Distance to, Attractiveness, and Size of Public Open Space? Am. J. Prev. Med. 2005, 28, 169–176. [Google Scholar] [CrossRef]
- Owen, N.; Humpel, N.; Leslie, E.; Bauman, A.; Sallis, J.F. Understanding Environmental Influences on Walking: Review and Research Agenda. Am. J. Prev. Med. 2004, 27, 67–76. [Google Scholar] [CrossRef]
- Wang, T.; Li, Y.; Li, H.; Chen, S.; Li, H.; Zhang, Y. Research on the Vitality Evaluation of Parks and Squares in Medium-Sized Chinese Cities from the Perspective of Urban Functional Areas. Int. J. Environ. Res. Public Health 2022, 19, 15238. [Google Scholar] [CrossRef]
- Zuo, J.; Shi, J.; Li, C.; Mu, T.; Zeng, Y.; Dong, J. Simulation and Optimization of Pedestrian Evacuation in High-Density Urban Areas for Effectiveness Improvement. Environ. Impact Assess. Rev. 2021, 87, 106521. [Google Scholar] [CrossRef]
- Xu, H.; Tian, C.; Li, Y. Emergency Evacuation Simulation and Optimization for a Complex Rail Transit Station: A Perspective of Promoting Transportation Safety. J. Adv. Transp. 2020, 2020, 8791503. [Google Scholar] [CrossRef]
- Li, X.; Lv, Z.; Zheng, Z.; Zhong, C.; Hijazi, I.H.; Cheng, S. Assessment of Lively Street Network Based on Geographic Information System and Space Syntax. Multimed. Tools Appl. 2017, 76, 17801–17819. [Google Scholar] [CrossRef]
- Mohamed, A.A.; Kronenberg, J.; Łaszkiewicz, E. Integrating Space Syntax with Field Observations to Understand the Spatial Logic of Park Infrastructure. J. Asian Archit. Build. Eng. 2023, 1–19. [Google Scholar] [CrossRef]
- Mohammadi Tahroodi, F.; Ujang, N. Engaging in Social Interaction: Relationships between the Accessibility of Path Structure and Intensity of Passive Social Interaction in Urban Parks. Archnet-IJAR Int. J. Archit. Res. 2022, 16, 112–133. [Google Scholar] [CrossRef]
- Zhai, Y.; Baran, P.K.; Wu, C. Can Trail Spatial Attributes Predict Trail Use Level in Urban Forest Park? An Examination Integrating GPS Data and Space Syntax Theory. Urban For. Urban Green. 2018, 29, 171–182. [Google Scholar] [CrossRef]
- Jim, C.Y.; Chen, W.Y. Recreation–Amenity Use and Contingent Valuation of Urban Greenspaces in Guangzhou, China. Landsc. Urban Plan. 2006, 75, 81–96. [Google Scholar] [CrossRef]
- Zhang, S.; Zhou, W. Recreational Visits to Urban Parks and Factors Affecting Park Visits: Evidence from Geotagged Social Media Data. Landsc. Urban Plan. 2018, 180, 27–35. [Google Scholar] [CrossRef]
Disclaimer/Publisher’s Note: The statements, opinions and data contained in all publications are solely those of the individual author(s) and contributor(s) and not of MDPI and/or the editor(s). MDPI and/or the editor(s) disclaim responsibility for any injury to people or property resulting from any ideas, methods, instructions or products referred to in the content. |
© 2024 by the authors. Licensee MDPI, Basel, Switzerland. This article is an open access article distributed under the terms and conditions of the Creative Commons Attribution (CC BY) license (https://creativecommons.org/licenses/by/4.0/).












