A Transparent and Intuitive Modeling Framework and Software for Efficient Land Allocation
Abstract
1. Introduction
2. Background
3. Model Framework
4. Model Evolution
4.1. Approach and Summary
4.2. Project #1: Santa Barbara Region, California
4.3. Project #2: Little Karoo Region, South Africa
4.4. Project #3: Sonoma County, California
4.5. Project #4: Islands Trust, British Columbia
5. Model Deployment: Project #5—Sierra Nevada “Climate Adaption Portfolio”
5.1. The MODA “Objective Function”
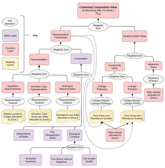
5.2. The MADA Logic Model Overview
5.3. The Static Attributes of the MADA
5.3.1. Ecological Condition
5.3.2. Terrestrial Intactness
5.3.3. Fire Return Interval Departure
5.3.4. Old Growth Quality
5.3.5. Designations Analysis
5.3.6. Fire Management Areas
5.4. The Dynamic Attributes of the MADA
5.4.1. Representation
5.4.2. Connectivity
5.4.3. Contiguity
5.5. The Iterative Allocation Algorithm for Pilot #5
Advanced Parameters for Integrating Connectivity into the IAA
5.6. Towards a Spatial Decision Support System
6. Model Evaluation
6.1. Creating the Selection Scenarios
6.2. Spatial Outputs
6.3. Quantifying Performance of the IAA
6.4. Performance Results
6.5. Sensitivity and Uncertainty Analyses, and Graphical User Interface
7. Discussion
7.1. Model Performance
7.2. Benefits of the MADA-MODA Approach and Use of the Model in Collaboration
7.3. Research Directions
7.4. The “All Lands” Approach
8. Conclusions
Supplementary Materials
Author Contributions
Funding
Acknowledgments
Conflicts of Interest
References
- Grooten, M.; Almond, R.E.A. Living Planet Report—2018: Aiming Higher; WWF: Gland, Switzerland, 2018; pp. 22–100. [Google Scholar]
- Bar-On, Y.M.; Phillips, R.; Milo, R. The biomass distribution on Earth. Proc. Natl. Acad. Sci. USA 2018, 115, 6506–6511. [Google Scholar] [CrossRef]
- Leakey, R.E.; Lewin, R. The Sixth Extinction: Patterns of Life and the Future of Humankind, 1st Anchor; Anchor Books: New York, NY, USA, 1996; p. 271. ISBN 9780385468091. [Google Scholar]
- Margules, C.; Pressey, R. Systematic conservation planning. Nature 2000, 405, 243–253. [Google Scholar] [CrossRef]
- Campellone, R.M.; Chouinard, K.M.; Fisichelli, N.A.; Gallo, J.A.; Lujan, J.R.; McCormick, R.J.; Miewald, T.A.; Murry, B.A.; John Pierce, D.; Shively, D.R. The iCASS Platform: Nine principles for landscape conservation design. Landsc. Urban Plan. 2018, 176, 64–74. [Google Scholar] [CrossRef]
- Knight, A.T.; Rodrigues, A.S.L.; Strange, N.; Tew, T.; Wilson, K.A. Designing effective solutions to conservation planning problems. In Key Topics in Conservation Biology 2; Macdonald, D.W., Willis, K.J., Eds.; John Wiley & Sons: Hoboken, NJ, USA, 2013; pp. 362–383. ISBN 9781118520178. [Google Scholar]
- Pressey, R.L.; Mills, M.; Weeks, R.; Day, J.C. The plan of the day: Managing the dynamic transition from regional conservation designs to local conservation actions. Biol. Conserv. 2013, 166, 155–169. [Google Scholar] [CrossRef]
- Adams, V.M.; Mills, M.; Weeks, R.; Segan, D.B.; Pressey, R.L.; Gurney, G.G.; Groves, C.; Davis, F.W.; Álvarez-Romero, J.G. Implementation strategies for systematic conservation planning. Ambio 2019, 48, 139–152. [Google Scholar] [CrossRef] [PubMed]
- Knight, A.; Cowling, R.; Campbell, B. An operational model for implementing conservation action. Conserv. Biol. 2006, 20, 408–419. [Google Scholar] [CrossRef] [PubMed]
- Moilanen, A.; Wilson, K.; Possingham, H. Spatial Conservation Prioritization: Quantitative Methods and Computational Tools; Oxford University Press: Oxford, UK, 2009; p. 304. [Google Scholar]
- Malczewski, J.; Rinner, C. Multicriteria Decision Analysis in Geographic Information Science; Springer: Berlin/Heidelberg, Germany, 2015; p. 331. [Google Scholar]
- Davis, F.; Costello, C.; Stoms, D. Efficient conservation in a utility-maximization framework. Ecol. Soc. 2006, 11, 33. [Google Scholar] [CrossRef]
- Aplet, G.H.; McKinley, P.S. A portfolio approach to managing ecological risks of global change. Ecosyst. Health Sustain. 2017, 3, e01261. [Google Scholar] [CrossRef]
- Reynolds, K.M.; Johnson, K.N.; Gordon, S.N. The science/policy interface in logic-based evaluation of forest ecosystem sustainability. For. Policy Econ. 2003, 5, 433–446. [Google Scholar] [CrossRef]
- Sheehan, T.; Gough, M. A platform-independent fuzzy logic modeling framework for environmental decision support. Ecol. Inform. 2016, 34, 92–101. [Google Scholar] [CrossRef]
- NatureServe. NatureServe Vista: Decision-Support Software for Land Use and Conservation Planning—User Manual for NatureServe Vista version 3.0; NatureServe: Arlington, VA, USA, 2013. [Google Scholar]
- Ball, I.; Possingham, H. MARXAN V1.8.2: Marine Reserve Design Using Spatially Explicit Annealing, a Manual; University of Queensland: St. Lucia, Queensland, Australia, 2000. [Google Scholar]
- Watts, M.; Ball, I.; Stewart, R.; Klein, C.; Wilson, K.; Steinback, C.; Lourivald, R.; Kirchera, L.; Possingham, H. Marxan with Zones: Software for optimal conservation based land- and sea-use zoning. Environ. Model. Softw. 2009, 24, 1513–1521. [Google Scholar] [CrossRef]
- Pressey, R.L. Algorithms, politics and timber: An example of the role of science in a public, political negotiation process over new conservation areas in production forests. In Ecology for Everyone: Communicating Ecology to Scientists, the Public and the Politicians; Wills, R., Hobbs, R., Eds.; Surrey Beatty and Sons Chipping Norton: Chipping Norton, NSW, Australia, 1998; Volume 73, p. 87. [Google Scholar]
- Moilanen, A. Landscape Zonation, benefit functions and target-based planning: Unifying reserve selection strategies. Biol. Conserv. 2007, 134, 571–579. [Google Scholar] [CrossRef]
- Crist, P.; Madden, K.M.; Aransas, P.; Hittle, J.; Walker, D.; Allen, T.; Eslinger, D. Supporting cross-sector, cross-domain planning through interoperating toolkits. J. Conserv. Plan. 2013, 9, 21–37. [Google Scholar]
- Noss, R.F.; Cooperrider, A.Y. Saving Nature’s Legacy: Protecting and Restoring Biodiversity; Island Press: Washington, DC, USA, 1994; p. 416. ISBN 9781559632478. [Google Scholar]
- Klein, C.; Wilson, K.; Watts, M.; Stein, J.; Berry, S.; Carwardine, J.; Smith, M.S.; Mackey, B.; Possingham, H. Incorporating ecological and evolutionary processes into continental-scale conservation planning. Ecol. Appl. 2009, 19, 206–217. [Google Scholar] [CrossRef] [PubMed]
- Pouzols, F.M.; Moilanen, A. A method for building corridors in spatial conservation prioritization. Landsc. Ecol. 2014, 29, 789–801. [Google Scholar] [CrossRef]
- Keeley, A.T.H.; Ackerly, D.D.; Richard Cameron, D.; Heller, N.E.; Huber, P.R.; Schloss, C.A.; Thorne, J.H.; Merenlender, A.M. New concepts, models, and assessments of climate-wise connectivity. Environ. Res. Lett. 2018, 13, 073002. [Google Scholar] [CrossRef]
- Beyer, H.L.; Kennedy, E.V.; Beger, M.; Chen, C.A.; Cinner, J.E.; Darling, E.S.; Eakin, C.M.; Gates, R.D.; Heron, S.F.; Knowlton, N.; et al. Risk-sensitive planning for conserving coral reefs under rapid climate change. Cons. Lett. 2018, 11, e12587. [Google Scholar] [CrossRef]
- Moilanen, A.; Pouzols, F.; Meller, L.; Veach, V.; Arponen, A.; Leppänen, J.; Kujala, H. Zonation Spatial Conservation Planning Methods and Software v.4; User manual 2014; University of Helsinki: Helsinki, Finland, 2014; p. 288. [Google Scholar]
- Thomson, J.R.; Moilanen, A.J.; Vesk, P.A.; Bennett, A.F.; Nally, R.M. Where and when to revegetate: A quantitative method for scheduling landscape reconstruction. Ecol. Appl. 2009, 19, 817–828. [Google Scholar] [CrossRef]
- Possingham, H.P.; (U. of Queensland, Brisbane, Australia). Personal Communication, 2007.
- Murdoch, W.; Polasky, S.; Wilson, K.A.; Possingham, H.P.; Kareiva, P.; Shaw, R. Maximizing return on investment in conservation. Biol. Conserv. 2007, 138, 375–388. [Google Scholar] [CrossRef]
- Wilson, K.A.; Underwood, E.C.; Morrison, S.A.; Klausmeyer, K.R.; Murdoch, W.W.; Reyers, B.; Wardell-Johnson, G.; Marquet, P.A.; Rundel, P.W.; McBride, M.F.; et al. Conserving Biodiversity Efficiently: What to Do, Where, and When. PLoS Biol. 2007, 5, e223. [Google Scholar] [CrossRef]
- Machado, E.A.; Stoms, D.M.; Davis, F.W.; Kreitler, J. Prioritizing farmland preservation cost-effectively for multiple objectives. J. Soil Water Conserv. 2006, 61, 250–258. [Google Scholar]
- Theobald, D.M.; Hobbs, N.T.; Bearly, T.; Zack, J.A.; Shenk, T.; Riebsame, W.E. Incorporating biological information in local land-use decision making: Designing a system for conservation planning. Landsc. Ecol. 2000, 15, 35–45. [Google Scholar] [CrossRef]
- Stoms, D.M.; Chomitz, K.M.; Davis, F.W. TAMARIN: A landscape framework for evaluating economic incentives for rainforest restoration. Landsc. Urban Plan. 2004, 68, 95–108. [Google Scholar] [CrossRef]
- Karimi, A.; Tulloch, A.I.T.; Brown, G.; Hockings, M. Understanding the effects of different social data on selecting priority conservation areas. Conserv. Biol. 2017, 31, 1439–1449. [Google Scholar] [CrossRef] [PubMed]
- Wilson, K.A.; Carwardine, J.; Possingham, H.P. Setting Conservation Priorities. Ann. N. Y. Acad. Sci. 2009, 1162, 237–264. [Google Scholar] [CrossRef] [PubMed]
- Faith, D.P.; Carter, G.; Cassis, G.; Ferrier, S.; Wilkie, L. Complementarity, biodiversity viability analysis, and policy-based algorithms for conservation. Environ. Sci. Policy 2003, 6, 311–328. [Google Scholar] [CrossRef]
- Parkes, M.; Panelli, R. Integrating Catchment Ecosystems and Community Health: The Value of Participatory Action Research. Ecosyst. Health 2001, 7, 85–106. [Google Scholar] [CrossRef]
- Baskerville, R.L. Investigating information systems with action research. Commun. Assoc. Inf. Syst. 1999, 2, 19. [Google Scholar] [CrossRef]
- Rosenman, M.A.; Gero, J.S. Creativity in design using a design prototype approach. In Modeling Creativity and Knowledge-Based Creative Design; Gero, J.S., Maher, M., Eds.; Earlbaum: Hillsdale, NJ, USA, 1993; pp. 111–138. [Google Scholar]
- Maguire, M. Methods to support human-centred design. Int. J. Hum. Comput. Stud. 2001, 55, 587–634. [Google Scholar] [CrossRef]
- LandAdvisor. Available online: https://github.com/LandAdvisor (accessed on 5 November 2020).
- Gallo, J.; Studarus, J.; Machado, E.; Helms, G. Regional Conservation Guide; Conception Coast Project: Santa Barbara, CA, USA, 2005; Volume 2010. [Google Scholar]
- Gallo, J. Engaged Conservation Planning and Uncertainty Mapping as Means Towards Effective Implementation and Monitoring. Ph.D. Thesis, University of California, Santa Barbara, CA, USA, 2007. [Google Scholar]
- Gallo, J.A.; Goodchild, M.F. Mapping the uncertainty of conservation planning as a means towards successful implementation. Soc. Nat. Resour. 2012, 25, 22–36. [Google Scholar] [CrossRef]
- Gallo, J. Mapping Uncertainty to Ease the Tension between Public Participation GIS and Conservation Planning. In Proceedings of the 4th Annual Public Participation GIS Conference, Cleveland, OH, USA, 31 July–2 August 2005; Urban and Regional Information Systems Association (URISA): Des Plaines, IL, USA. [Google Scholar]
- Lombard, K.; Church, R. The gateway shortest path problem: Generating alternative routes for a corridor location problem. Geogr. Syst. 1993, 1, 25–45. [Google Scholar]
- Singleton, P.; Lehmkuhl, J.; Gaines, W. Using weighted distance and least-cost corridor analysis to evaluate regional-scale large carnivore habitat connectivity in Washington. In Proceedings of the International Conference on Ecology and Transportation (ICOET), Keystone Colorado, CO, USA, 24–28 September 2001. [Google Scholar]
- Prototype-SA. Available online: https://github.com/LandAdvisor/Prototype-SA (accessed on 5 November 2020).
- Carwardine, J.; Klein, C.J.; Wilson, K.A.; Pressey, R.L.; Possingham, H.P. Hitting the target and missing the point: Target-based conservation planning in context. Conserv. Lett. 2009, 2, 4–11. [Google Scholar] [CrossRef]
- Scott, J.M.; Tear, T.H.; Davis, F.W. Gap Analysis: A Landscape Approach to Biodiversity Planning; American Society for Photogrammetry and Remote Sensing: Bethesda, MD, USA, 1996; pp. 57–65. [Google Scholar]
- Gallo, J.A.; Pasquini, L.; Reyers, B.; Cowling, R.M. The role of private conservation areas in biodiversity representation and target achievement in the Little Karoo, South Africa. Biol. Conserv. 2009, 142, 446–454. [Google Scholar] [CrossRef]
- Gallo, J.A.; Lombard, A.T.; Greene, R.; Davis, F.W. Narrowing the Gaps between Conservation Assessment, Planning, and Implementation via Spatial Decision Support Systems that are “Living” and Integrated; Conservation Biology Institute: Corvallis, OR, USA, 2020. [Google Scholar] [CrossRef]
- Robinson, T. Determining Priority Sites in Response to Reduced Conservation Funding. In Proceedings of the Society for Conservation GIS Conference, Pacific Grove, CA, USA, 12 July 2012. [Google Scholar]
- McRae, B.H.; Kavanagh, D.M. Linkage Mapper Connectivity Analysis Software; The Nature Conservancy: Seattle, WA, USA, 2011. [Google Scholar]
- Gallo, J.A.; Greene, R. Connectivity Analysis Software for Estimating Linkage Priority; Conservation Biology Institute: Corvallis, OR, USA, 2018. [Google Scholar]
- Prototype-IT. Available online: https://github.com/LandAdvisor/Prototype-IT (accessed on 5 November 2020).
- Emmings, K.; Van Bakel, M.; (Islands Trust, Victoria, BC, Canada). Personal Communication, 2019.
- Prototype-SN. Available online: https://github.com/LandAdvisor/Prototype-SN (accessed on 5 November 2020).
- Safford, H.D.; Van de Water, K.M. Using fire return interval departure (FRID) analysis to map spatial and temporal changes in fire frequency on national forest lands in California. In Research Paper PSW-RP-266; Forest Service, Pacific Southwest Research Station; US Department of Agriculture: Albany, CA, USA, 2014; Volume 266, 59p. [Google Scholar]
- Franklin, J.F.; Fites-Kaufmann, J. Assessment of late-successional forests of the Sierra Nevada. In Sierra Nevada Ecosystem Project, Final Report to Congress, vol. II, Assessments and Scientific Basis for Management Options; University of California, Centers for Water and Wildland Resources: Davis, CA, USA, 1996; Volume 2, pp. 627–662. [Google Scholar]
- Sierra Nevada Ecosystem Project Final Report to Congress: Assessments and Scientific Basis for Management Options; Erman, D.C., Ed.; Centers for Water and Wildland Resources, University of California: Davis, CA, USA, 1996; ISBN 9781887673013. [Google Scholar]
- Map: Climate Adaptation Portfolio- LandAdvisor Pilot #5 Scenario Comparisons. Available online: https://databasin.org/maps/4e93ed3d12804a05ab19c03f7ac8ab38 (accessed on 5 November 2020).
- McGarigal, K.; Marks, B.J. FRAGSTATS: Spatial Pattern Analysis Program for Quantifying Landscape Structure; U.S. Department of Agriculture, Forest Service, Pacific Northwest Research Station: Portland, OR, USA, 1995.
- Balasubramaniam, A.; Voulvoulis, N. The Appropriateness of Multicriteria Analysis in Environmental Decision-Making Problems. Environ. Technol. 2005, 26, 951–962. [Google Scholar] [CrossRef]
- Belton, V.; Stewart, T. Multiple Criteria Decision Analysis: An Integrated Approach; Springer Science & Business Media: Berlin, Germany, 2002; ISBN 9780792375050. [Google Scholar]
- Zulkafli, Z.; Perez, K.; Vitolo, C.; Buytaert, W.; Karpouzoglou, T.; Dewulf, A.; De Bièvre, B.; Clark, J.; Hannah, D.M.; Shaheed, S. User-driven design of decision support systems for polycentric environmental resources management. Environ. Model. Softw. 2017, 88, 58–73. [Google Scholar] [CrossRef]
- Meir, E.; Andelman, S.; Possingham, H.P. Does conservation planning matter in a dynamic and uncertain world? Ecol. Lett. 2004, 7, 615–622. [Google Scholar] [CrossRef]
- Ligmann-Zielinska, A.; Jankowski, P. Spatially-explicit integrated uncertainty and sensitivity analysis of criteria weights in multicriteria land suitability evaluation. Environ. Model. Softw. 2014, 57, 235–247. [Google Scholar] [CrossRef]
- Gallo, J.A.; Strittholt, J.; Joseph, G.; Rustigian-Romsos, H.; Degagne, R.; Brice, J.; Prisbrey, A. Mapping Habitat Connectivity Priority Areas That Are Climate-Wise and Multi-Scale, for Three Regions of California; Conservation Biology Institute: Corvallis, OR, USA, 2019. [Google Scholar]
- Possingham, H.; Ball, I.; Andelman, S. Mathematical methods for identifying representative reserve networks. In Quantitative Methods for Conservation Biology; Ferson, S., Burgman, M.A., Eds.; Springer: New York, NY, USA, 2000; pp. 291–306. ISBN 9780387943220. [Google Scholar]
- Wilson, E.O. Half Earth: Our Planet’s Fight for Life; Liveright Publishing Corporation: New York, NY, USA, 2016. [Google Scholar]
- Waldron, A.; Adams, V.; Allan, J.; Arnell, A.; Asner, G.; Atkinson, S.; Baccini, A.; Baillie, J.; Balmford, A.; Beau, A.; et al. Protecting 30% of the Planet for Nature: Costs, Benefits and Economic Implications; University of Cambridge: Cambridge, UK, 2020. [Google Scholar]
- Azadi, H.; Taube, F.; Taheri, F. Co-existence of GM, conventional and organic crops in developing countries: Main debates and concerns. Crit. Rev. Food Sci. Nutr. 2018, 58, 2677–2688. [Google Scholar] [CrossRef]
- Open Knowledge Network for Collaborative Decision-Making. Available online: https://www.youtube.com/watch?v=tsbOEoqShZQ&t=11s (accessed on 5 November 2020).





| Designation or Area | Suitability for | Socio-Political Influence | ||
|---|---|---|---|---|
| Observation Zone | Restoration Zone | Innovation Zone | ||
| Wilderness Areas (USFS and NPS) | 0.9 | 0.05 | 0.05 | 0.96 |
| CalFIRE WUI Fire Zone | 0 | 0.34 | 0.66 | 0.95 |
| Wild River Corridor | 0.75 | 0.19 | 0.07 | 0.78 |
| Recommended Wilderness Areas (USFS) | 0.8 | 0.13 | 0.07 | 0.78 |
| Research Natural Area | 0.88 | 0.07 | 0.05 | 0.72 |
| USFS Experimental Forest and Range | 0.11 | 0.21 | 0.69 | 0.66 |
| Inventoried Roadless Area (USFS) | 0.62 | 0.24 | 0.15 | 0.62 |
| Scenic River Corridor | 0.43 | 0.37 | 0.19 | 0.5 |
| Primitive Non-Motorized Area | 0.69 | 0.23 | 0.09 | 0.37 |
| Semi-primitive Motorized Area | 0.34 | 0.39 | 0.26 | 0.31 |
| Recreational River Corridor | 0.32 | 0.47 | 0.2 | 0.31 |
| Citizen Inventoried Roadless Area | 0.6 | 0.28 | 0.13 | 0.3 |
| Semi-primitive Non-Motorized Area | 0.56 | 0.27 | 0.2 | 0.27 |
| Criterion | Even Weighted | Designations Skew | Pre-Assign Wilderness, Even Weighted | Pre-Assign Wilderness, Designations Skew | Pre-Assign Wilderness, Connectivity Skew | |
|---|---|---|---|---|---|---|
| Should Wilderness be pre-assigned to Objective 1? | No | No | Yes | Yes | Yes | |
| Weights: | ||||||
| Old Growth Suitability | 0.33 | 0.25 | 0.33 | 0.25 | 0.25 | |
| Naturalness | 0.33 | 0.5 | 0.33 | 0.5 | 0.5 | |
| Fire Return Interval Departure | 0.34 | 0.25 | 0.34 | 0.25 | 0.25 | |
| Ecological Condition | 0.33 | 0.3 | 0.33 | 0.3 | 0.4 | |
| Designations | 0.33 | 0.6 | 0.33 | 0.6 | 0.4 | |
| Fire - Wildland Urban Interface | 0.34 | 0.1 | 0.34 | 0.1 | 0.2 | |
| Elevation Representation | 0.33 | 0.5 | 0.33 | 0.5 | 0.5 | |
| Subregion Representation | 0.33 | 0.2 | 0.33 | 0.2 | 0.2 | |
| Vegetation Representation | 0.34 | 0.3 | 0.34 | 0.3 | 0.3 | |
| Composition Value | 0.5 | 0.8 | 0.5 | 0.8 | 0.5 | |
| Representation Value | 0.5 | 0.2 | 0.5 | 0.2 | 0.5 | |
| Connectivity | 0.5 | 0.8 | 0.5 | 0.8 | 0.8 | |
| Adjacency | 0.5 | 0.2 | 0.5 | 0.2 | 0.2 | |
| Representative Composition | 0.5 | 0.5 | 0.5 | 0.5 | 0.5 | |
| Spatial Context | 0.5 | 0.5 | 0.5 | 0.5 | 0.5 | |
| Linkage Length | 0.25 | 0.0 | 0.25 | 0.0 | 0.2 | |
| Linkage Permeability | 0.25 | 0.5 | 0.25 | 0.5 | 0.4 | |
| Values of Core Areas Linked | 0.25 | 0.0 | 0.25 | 0.0 | 0.0 | |
| Climate Signature Difference of Cores | 0.25 | 0.5 | 0.25 | 0.5 | 0.4 | |
| Core Area Habitat Quality | 0.33 | 0.5 | 0.33 | 0.5 | 0.5 | |
| Core Area Size | 0.33 | 0.25 | 0.33 | 0.25 | 0.25 | |
| Core Area Shape | 0.34 | 0.25 | 0.34 | 0.25 | 0.25 | |
| Version Name | Evaluation Score | Composition Suitability Score | Representation Score | Connectivity Score | Adjacency Score | Wilderness in Observation Zone |
|---|---|---|---|---|---|---|
| Random Scenario | 0.000 | 0.000 | 0.492 | 0.000 | 0.000 | 0.000 |
| Ecological Scenario | 0.443 | 0.921 | 0.565 | 0.352 | 0.146 | 0.000 |
| Designations Scenario | 0.667 | 0.752 | 0.000 | 0.558 | 0.428 | 1.000 |
| Suitability Scenario | 0.640 | 1.000 | 1.000 | 0.419 | 0.231 | 0.000 |
| Even Weighted Run | 0.803 | 0.649 | 0.550 | 1.000 | 1.000 | 0.000 |
| Designations Skew | 1.000 | 0.623 | 0.683 | 0.772 | 0.784 | 1.000 |
| Pre-Assign Wilderness v1, (Even Weights) | 0.891 | 0.536 | 0.182 | 0.893 | 0.883 | 1.000 |
| Pre-Assign Wilderness v2, (Designations Skew) | 0.960 | 0.655 | 0.689 | 0.673 | 0.709 | 1.000 |
| Pre-Assign Wilderness v3, (Connectivity Skew) | 0.909 | 0.572 | 0.597 | 0.781 | 0.604 | 1.000 |
Publisher’s Note: MDPI stays neutral with regard to jurisdictional claims in published maps and institutional affiliations. |
© 2020 by the authors. Licensee MDPI, Basel, Switzerland. This article is an open access article distributed under the terms and conditions of the Creative Commons Attribution (CC BY) license (http://creativecommons.org/licenses/by/4.0/).
Share and Cite
Gallo, J.A.; Aplet, G.H.; Greene, R.; Thomson, J.L.; Lombard, A.T. A Transparent and Intuitive Modeling Framework and Software for Efficient Land Allocation. Land 2020, 9, 444. https://doi.org/10.3390/land9110444
Gallo JA, Aplet GH, Greene R, Thomson JL, Lombard AT. A Transparent and Intuitive Modeling Framework and Software for Efficient Land Allocation. Land. 2020; 9(11):444. https://doi.org/10.3390/land9110444
Chicago/Turabian StyleGallo, John A., Gregory H. Aplet, Randal Greene, Janice L. Thomson, and Amanda T. Lombard. 2020. "A Transparent and Intuitive Modeling Framework and Software for Efficient Land Allocation" Land 9, no. 11: 444. https://doi.org/10.3390/land9110444
APA StyleGallo, J. A., Aplet, G. H., Greene, R., Thomson, J. L., & Lombard, A. T. (2020). A Transparent and Intuitive Modeling Framework and Software for Efficient Land Allocation. Land, 9(11), 444. https://doi.org/10.3390/land9110444

