Comparison of Cash Crop Suitability Assessment Using Parametric, AHP, and FAHP Methods
Abstract
:1. Introduction
2. Literature Review
2.1. Multi Criteria Decision Making
2.2. Parametric Methods
2.3. Analytical Hierarchy Process (AHP)
2.4. Fuzzy Analytical Hierarchy Process (FAHP)
2.4.1. Fuzzy Sets and Fuzzy Numbers
2.4.2. Fuzzy AHP
2.5. Land Suitability Assessment
3. Materials and Methods
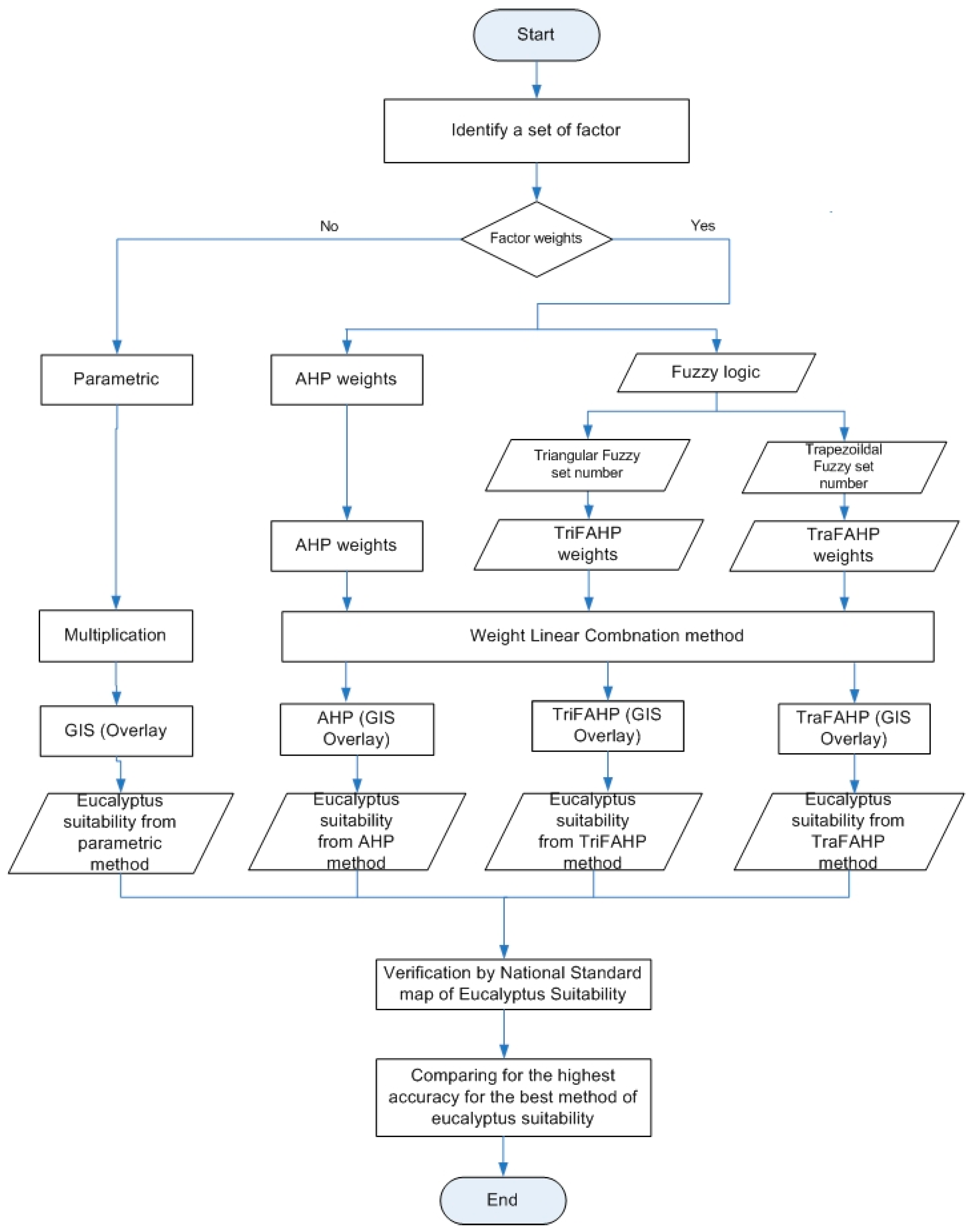
3.1. Conceptual Framework
3.2. Study Area
3.3. Data
3.4. Methods
4. Results
4.1. Verification of Results
4.2. Comparison of the Results
5. Discussion
6. Conclusions
- It was confirmed that the TraFAHP approach is suitable for cash crop assessment.
- The performances of the parametric, AHP, TriFAHP, and TraFAHP approaches in classifying cash crop suitability classes were different; both FAHP methods performed relatively better than the other methods.
- Nakhon Ratchasima Province has high potential of land suitability for cash crop plantation.
- If there are many factors in the model, the degree of weight for each factor is nearly equal, and there are more differences in the first order and the last order.
- Some factors can be eliminated due to their decreased significance without any effect on the results; thus, individual studies can determine the number of factors to use in the model.
Author Contributions
Funding
Acknowledgments
Conflicts of Interest
References
- Ball, J.B. Development of Eucalyptus plantations—An overview. In Proceedings of the Regional Expert Consultation on Eucalyptus, Bangkok, Thailand, 4–8 October 1993; White, K., Ball, J., Kashio, M., Eds.; FAO Regional Office for Asia and Pacific: Rome, Italy, 1996. [Google Scholar]
- Khattabi, A. Socio-Economic Importance of Eucalyptus Plantations in Morocco. In Global Concerns for Forest Resource Utilization: Sustainable Use and Management; Yoshimoto, A., Yukutake, K., Eds.; Springer: Dordrecht, The Netherlands, 1999; pp. 73–82. ISBN1 978-0-7923-5968-5. ISBN2 978-90-481-5320-6. [Google Scholar]
- Pruchapruth, S. The Role of Eucalyptus—Current Problems in Thailand. In Proceedings of the Regional Expert Consultation on Eucalyptus, Bangkok, Thailand, 4–8 October 1993; Kashio, M., White, K., Eds.; FAO Regional Officer for Asia and Pacific: Rome, Italy, 1996. Available online: http://www.fao.org/docrep/005/AC772E/ac772e0q.htm#bm26 (accessed on 17 December 2017).
- Nonghanphitak, N.; Kanjanalai, W. Land Use Zoning for Economic Crops: Eucalytus; Land Development Department: Bangkok, Thailand, 2005.
- Chang, D.Y. Applications of the extent analysis method on fuzzy AHP. Eur. J. Oper Res. 1996, 95, 649–655. [Google Scholar] [CrossRef]
- Bell, D.R.; Silalertruksa, T.; Gheewala, S.H.; Kamens, R. The net cost of biofuels in Thailand—An economic analysis. Energy Policy 2011, 39, 834–843. [Google Scholar] [CrossRef]
- Erensal, Y.C.; Demircan, M.L. Determining key capabilities in technology management using fuzzy analytic hierarchy process: A case study of Turkey. Inf. Sci. (Ny) 2006, 176, 2755–2770. [Google Scholar] [CrossRef]
- Gumus, A.T. Evaluation of hazardous waste transportation firms by using a two step fuzzy-AHP and TOPSIS methodology. Expert Syst. Appl. 2009, 36, 4067–4074. [Google Scholar] [CrossRef]
- Heo, E.; Kim, J.; Boo, K.-J. Analysis of the assessment factors for renewable energy dissemination program evaluation using fuzzy AHP. Renew. Sustain. Energy Rev. 2010, 14, 2214–2220. [Google Scholar] [CrossRef]
- Malczewski, J. GIS and Mulicriteria Decision Analysis; John Wiley & Sons: New York, NY, USA, 1999; p. 182. ISBN 978-0-471-32944-2. [Google Scholar]
- Ziemba, P.; Wątróbski, J.; Zioło, M.; Karczmarczyk, A. Using the PROSA Method in Offshore Wind Farm Location Problems. Energies 2017, 10, 1755. [Google Scholar] [CrossRef]
- Tsolaki-Fiaka, S.; Bathrellos, G.D. Multi-Criteria Decision Analysis for an Abandoned Quarry in the Evros Region (NE Greece). Land 2018, 7, 43. [Google Scholar] [CrossRef]
- Liao, H.; Wu, D.; Huang, Y.; Ren, P.; Xu, Z.; Verma, M. Green Logistic Provider Selection with a Hesitant Fuzzy Linguistic Thermodynamic Method Integrating Cumulative Prospect Theory and PROMETHEE. Sustainability 2018, 10, 1291. [Google Scholar] [CrossRef]
- Zhao, H.; Zhao, H.; Guo, S. Comprehensive Performance Evaluation of Electricity Grid Corporations Employing a Novel MCDM Model. Sustainability 2018, 10, 2130. [Google Scholar] [CrossRef]
- Pan, L.; Ren, P.; Xu, Z. Therapeutic Schedule Evaluation for Brain-Metastasized Non-Small Cell Lung Cancer with A Probabilistic Linguistic ELECTRE II Method. Int. J. Environ. Res. Public Health 2018, 15, 1799. [Google Scholar] [CrossRef] [PubMed]
- De la Rosa, D.; van Diepen, C.A. Qualitative and Quantitative Land Evolution. In 1.5. Land Use and Land Cover, Encyclopedia of Life Support System (EOLSS-UNESCO); Eolss Publishers: Oxford, UK, 2002; Available online: http://digital.csic.es/bitstream/10261/38194/1/Qualitative%20and%20quantitative%20land%20evaluations.pdf (accessed on 16 February 2015).
- Storie, R.E. Storie index soil rating (revised). In Special Publication 3203; Division of Agricultural Science, University of California: Berkeley, CA, USA, 1978; Available online: http://anrcatalog.ucanr.edu/pdf/3203.pdf (accessed on 2 October 2017).
- Saaty, T.L. Making and Validating Complex Decisions with the AHP / ANP 2. J. Syst. Sci. Syst. Eng. 2005, 14, 1–36. [Google Scholar] [CrossRef]
- Feizizadeh, B.; Jankowski, P.; Blaschke, T. A GIS based spatially-explicit sensitivity and uncertainty analysis approach for multi-criteria decision analysis. Comput. Geosci. 2014, 64, 81–95. [Google Scholar] [CrossRef]
- Dyer, R.; Forman, E.; Mustafa, M. Decision Support for Media Selection Using the Analytic Hierarchy Process. J. Advert. 1992, 21, 59–72. [Google Scholar] [CrossRef]
- Belton, V.; Gear, T. On a short-coming of Saaty’s method of analytic hierarchies. Omega 1983, 11, 228–230. [Google Scholar] [CrossRef]
- Millet, I.; Harker, P.T. Globally effective questioning in the Analytic Hierarchy Process. Eur. J. Oper. Res. 1990, 48, 88–97. [Google Scholar] [CrossRef]
- Ra, J.W. Hierarchy Decision Process. In Technology Management: The New International Language, Proceedings of the 1991 Portland International Conference on Management of Engineering and Technology -PICMET’91, Portland, OR, USA, 27–31 October 1991; IEEE: Piscataway, NJ, USA, 1991. [Google Scholar]
- Ishizaka, A.; Labib, A. Review of the main developments in the Analytic Hierarchy Process. Expert Syst. Appl. 2011, 38, 14336–14345. [Google Scholar] [CrossRef]
- Öztürké, M.; Tsoukiàs, A.; Vincke, P. Preference Modelling. In Multiple Criteria Decision Analysis: State of the Art Surveys; Figueira, J., Greco, S., Ehrogott, M., Eds.; Springer: New York, NY, USA, 2005. [Google Scholar] [CrossRef]
- Wątróbski, J.; Jankowski, J.; Ziemba, P.; Karczmarczyk, A.; Zioło, M. Generalised framework for multi-criteria method selection. Omega 2018, 86, 107–124. [Google Scholar] [CrossRef]
- Guitouni, A.; Martel, J.-M.; Bélanger, M.; Hunter, C. Managing a Decision Making Situation in the Context of the Canadian Airspace Protection; Document de Travail 1999-021; Faculté des Sciences de L’administration, Laval University: Quebec, QC, Canada, 1999; Available online: http://www.fsa.ulaval.ca/sirul/1999-021.pdf (accessed on 15 May 2018).
- Guitouni, A.; Martel, J.M. Tentative guidelines to help choosing an appropriate MCDA method. Eur. J. Oper. Res. 1998, 109, 501–521. [Google Scholar] [CrossRef]
- Zadeh, L.A. Fuzzy Sets. Inf. Control 1965, 8, 338–353. [Google Scholar] [CrossRef]
- Reddy, G.M. Trapezoidal fuzzy numbers in extent analysis method in fuzzy AHP. Int. J. Concept. Comput. Inf. Technol. 2015, 3, 69–71. [Google Scholar]
- Ishizaka, A. Comparison of Fuzzy logic, AHP, FAHP and Hybrid Fuzzy AHP for new supplier selection and its performance analysis. Int. J. Integr. Supply Manag. 2014, 9, 1–22. [Google Scholar] [CrossRef]
- Medina, J.; Ojeda-Aciego, M. Multi-adjoint t-concept lattices. Inf. Sci. (Ny) 2010, 180, 712–725. [Google Scholar] [CrossRef]
- Nowakov, J.; Prilepokl, M.; Snasel, V. Medical Image Retrieval Using Vector Quantization and Fuzzy S-tree. J. Med. Syst. 2016, 41, 18. [Google Scholar] [CrossRef] [PubMed]
- Kumar, A.; Kumar, D.; Jarial, S.K. A Hybrid Clustering Method Based on Improved Artificial Bee Colony and Fuzzy C-Means Algorithm. Int. J. Aritif. Intell. 2017, 15, 40–60. [Google Scholar]
- Hsieh, H.N.; Chen, J.F.; Do, Q. Applying TRIZ and Fuzzy AHP Based on Lean Production to Develop an Innovative Design of a New Shape for Machine Tools. Information 2015, 6, 89–110. [Google Scholar] [CrossRef]
- Lermontov, A.; Yokoyama, L.; Lermontov, M.; Augusta, M.; Machado, S. A fuzzy water quality index for watershed quality analysis and management. In Environmental Management in Practice; Broniewicz, E., Ed.; InTech Publishers: Rijeka, Croatia, 2011; p. 458. ISBN 978-953-307-358-3. [Google Scholar]
- Hefny, H.A.; Elsayed, H.M.; Aly, H.F. Fuzzy multi-criteria decision making model for different scenarios of electrical power generation in Egypt. Egypt. Inf. J. 2013, 14, 125–133. [Google Scholar] [CrossRef]
- Zhu, K.J.; Jing, Y.; Chang, D.Y. A discussion on extent analysis method and applications of fuzzy AHP. Eur. J. Oper. Res. 1999, 116, 450–456. [Google Scholar] [CrossRef]
- Dinh, L.C.; Duc, T.T. GIS and Analytic Hierarchy Process for Land Evaluation; Asia Geospatial Digest: New Delhi, India, 2012; Available online: https://www.geospatialworld.net/article/gis-and-analytic-hierarchy-process-for-land-evaluation (accessed on 16 March 2015).
- Ibrahim, E.H.; Mohamed, S.E.; Atwan, A.A. Combining fuzzy analytic hierarchy process and GIS to select the best location for a wastewater lift station in El-Mahalla El-Kubra, North Egypt. Int. J. Eng. Technol. 2011, 11, 44–50. [Google Scholar]
- Elomda, B.M.; Hefny, H.A.; Hassan, H.A. An extension of fuzzy decisi on maps for multi-criteria decision-making. Egypt. Inf. J. 2013, 14, 147–155. [Google Scholar] [CrossRef]
- Paktinat, M.; Danaei, A. An application of fuzzy AHP for ranking human resources development indices. Manag. Sci. Lett. 2014, 4, 993–996. [Google Scholar] [CrossRef]
- Srdjevic, B.; Medeiros, Y.D.P. Fuzzy AHP assessment of water management plans. Water Resour. Manag. 2008, 22, 877–894. [Google Scholar] [CrossRef]
- Önüt, S.; Efendigil, T.; Kara, S.S. A combined fuzzy MCDM approach for selecting shopping center site: An example from Istanbul, Turkey. Expert Syst. Appl. 2010, 37, 1973–1980. [Google Scholar] [CrossRef]
- Daniel, E.; Friday, E. A fuzzy AHP model for selection of university academic staff. Int. J. Comput. Appl. 2016, 141, 19–26. [Google Scholar] [CrossRef]
- Zheng, G.; Zhu, N.; Tian, Z.; Chen, Y.; Sun, B. Application of a trapezoidal fuzzy AHP method for work safety evaluation and early warning rating of hot and humid environments. Saf. Sci. 2012, 50, 228–239. [Google Scholar] [CrossRef]
- Do, Q.H.; Chen, J.; Hsieh, H. Trapezoidal fuzzy AHP and fuzzy comprehensive evaluation approaches for evaluating academic library service. WSEAS Trans. Comput. 2015, 14, 607–619. [Google Scholar]
- Abdullah, L.; Najib, L. Integration of interval Type-2 fuzzy sets and analytic hierarchy process: Implication to computational procedures. In Proceedings of the 23rd Malaysian National Symsposium of Mathematical Sciences (SKSM23), Johor Bahru, Malaysia, 24–26 November 2015; Salleh, S., Aris, N., Maan, N., Yusof, Y., Bahar, A., Zainuddin, Z.M., Lee, M.H., Ahmed, T., Eds.; AIP Publishing: New York, NY, USA, 2016. [Google Scholar]
- George, H. An Overview of Land Evaluation and Land Use Planning at FAO. 2000. Available online: https://nanopdf.com/download/land-evaluation-at-fao-food-and-agriculture-organization-of-the_pdf (accessed on 31 October 2017).
- McDowell, R.W.; Snelder, T.; Harris, S.; Lilburne, L.; Larned, S.T.; Scarsbrook, M.; Curtis, A.; Holgate, B.; Phillips, J.; Taylor, K. The land use suitability concept: Introduction and an application of the concept to inform sustainable productivity within environmental constraints. Ecol. Indic. 2017, 91, 212–219. [Google Scholar] [CrossRef]
- Teniwut, W.A.; Djatna, T. GIS-Based multi-criteria decision making model for site selection of seaweed farming information centre: A lesson from small islands, Indonesia. Decis. Sci. Lett. 2019, 8, 137–150. [Google Scholar] [CrossRef]
- Ioannou, K.; Tsantopoulos, G.; Arabatzis, G. A Spatial Decision Support System Framework for the Evaluation of Biomass Energy Production Locations: Case Study in the Regional Unit of Drama, Greece. Sustainability 2018, 10, 531. [Google Scholar] [CrossRef]
- Mokarram, M.; Mirsoleimani, A. Using Fuzzy-AHP and order weight average (OWA) methods for land suitability determination for citrus cultivation in ArcGIS (Case study: Fars province, Iran). Phys. A Stat. Mech. Appl. 2018, 508, 506–518. [Google Scholar] [CrossRef]
- Bustillos-Herrera, J.A.; Valdez-Lazalde, J.R.; Aldrete, A.; de Jesús González Guillén, M. Land suitability for eucalyptus (Eucalyptus grandis Hill ex Maiden) plantations: definition through the analytic hierarchy process and GIS. Agrociencia 2007, 41, 787–796. [Google Scholar]
- Armin, M.; Mahiny, A.S. A fuzzy multi-criteria assessment of land suitability for land plantation with Eucalyptus grandis. J. Appl. Biol. Sci. 2010, 4, 47–53. [Google Scholar]
- Nakhon Ratchasima Provincial Office. Summary Report of Nakhon Ratchasima Province, Thailand, 2012; Nakhon Ratchasima Provincial Office: Nakhon Ratchasima, Thailand, 2012. Available online: http://www.nakhonratchasima.go.th/korat2528/index.php/2016-08-28-06-25-33/2016-08-28-06-36-13 (accessed on 16 March 2015).
- Tamura, T. Landform Development and Related Environmental Changes in the Chi River Basin, Northeast Thailand. Sci. Rep. Tohoku Univ. 7th Ser. Geogr. 1992, 42, 107–127. (In Japanese). Available online: http://hdl.handle.net/10097/45198 (accessed on 7 May 2019).
- IUSS Working Group WRB World reference base for soil resources 2014, update 2015 International soil classification system for namin soils and creating legends for soil maps. In World Soil Resources Reports No. 106; FAO: Rome, Italy, 2015; Available online: http://www.fao.org/3/i3794en/I3794en.pdf (accessed on 10 August 2018).
- Demirel, T.; Çetin Demirel, N.; Kahraman, C. Fuzzy Analytic Hierarchy Process and its Application. In Fuzzy Multi-Criteria Decision Making, Springer Optimization and Its Applications; Kahraman, C., Ed.; Springer: Boston, MA, USA, 2008; Volume 16, pp. 53–83. ISBN1 978-0-387-76812-0. ISBN2 978-0-387-76813-7. [Google Scholar]
- Gumus, A.; Yayla, A.; Çelik, E.; Yildiz, A. A combined fuzzy-AHP and fuzzy-GRA methodology for hydrogen energy storage method selection in Turkey. Energies 2013, 6, 3017–3032. [Google Scholar] [CrossRef]
- Wang, Y.M.; Chin, K.S. Fuzzy analytic hierarchy process: A logarithmic fuzzy preference programming methodology. Int. J. Approx. Reason 2011, 52, 541–553. [Google Scholar] [CrossRef]
- Sari, I.U.; Behret, H.; Kahraman, C. Risk Governance of Urban Rail Systems Using Fuzzy AHP: the case of Istanbul. Int. J. Uncert. Fuzz. Knowl.-Based Syst. 2012, 20, 67–79. [Google Scholar] [CrossRef]
- Buckley, J.J. Fuzzy hierarchical analysis. Fuzzy Sets Syst. 1985, 17, 233–247. [Google Scholar] [CrossRef]
- Zhang, L. Comparison of Classical Analytic Hierarchy Process (AHP) Approach and Fuzzy AHP Approach in Multiple-criteria Decision Making for Commercial Vehicle Information Systems and Networks (CVISN) Project. Master’s Thesis, University of Nebraska, Lincoln, NE, USA, 2010. [Google Scholar]
- Hsieh, T.Y.; Lu, S.T.; Tzeng, G.H. Fuzzy MCDM approach for planning and design tenders selection in public office buildings. Int. J. Proj. Manag. 2004, 22, 573–584. [Google Scholar] [CrossRef]
- Sun, C.C. A performance evaluation model by integrating fuzzy AHP and fuzzy TOPSIS methods. Expert Syst. Appl. 2010, 37, 7745–7754. [Google Scholar] [CrossRef]
- MacCormac, E.R. Review of: ‘Decision making for leaders: The analytical hierarchy process for decisions in a complex world’ by Thomas L. Saaty. Eng. Econ. 1983, 29, 74–75. [Google Scholar] [CrossRef]
- Saaty, T.L. Decision making with the analytic hierarchy process. Int. J. Serv. Sci. 2008, 1, 83–98. [Google Scholar] [CrossRef]
- Heywood, I.; Oliver, J.; Tomlinson, S. Building an exploratory multi-criteria modelling environment for spatial decision support. Int. J. Geogr. Inf. Sci. 1995, 7, 127–136. [Google Scholar]
- Hopkins, L.D. Methods for Generating Land Suitability Maps: A Comparative Evaluation. J. Am. Inst. Plan. 1977, 43, 386–400. [Google Scholar] [CrossRef]
- Pereira, J.M.C.; Duckstein, L. A multiple criteria decision-making approach to GIS-based land suitability evaluation. Int. J. Geogr. Inf. Syst. 1993, 7, 407–424. [Google Scholar] [CrossRef]
- Hobbs, B.F. A Comparision of weighting methods in power plant sitting. Decis. Sci. 1980, 11, 725–737. [Google Scholar] [CrossRef]
- Lai, S.-K.; Hopkins, L.D. The Meanings of Trade-Offs in Multiattribute Evaluation Methods: A Comparison. Environ. Plan. B Plan Des. 1989, 16, 155–170. [Google Scholar] [CrossRef]
- Malczewski, J. Review Article on the Use of Weighted Linear Combination Method in GIS: Common and Best Practice Approaches. Trans. GIS 2000, 4, 5–22. [Google Scholar] [CrossRef]
- Bishop, Y.M.M.; Fienberg, S.; Holland, P.W.; Light, R.J.; Mosteller, F. Discrete Multivariate Analysis: Theory and Practice. Appl. Psychol. Meas. 1977, 1, 297–306. [Google Scholar] [CrossRef]
- Cohen, J. A Coefficient of Agreement for Nominal Scales. Educ. Psychol. Meas. 1960, 20, 37–46. [Google Scholar] [CrossRef]
- Congalton, R.G.; Green, K. Assessing the Accuracy of Remotely Sensed Data; CRC Press: New York, NY, USA, 1989; p. 104. ISBN 978-1-4200-5512-2. [Google Scholar]
- Wang, J.; Lin, Y.I. A fuzzy multicriteria group decision making approach to select configuration items for software development. Fuzzy Sets Syst. 2003, 134, 343–363. [Google Scholar] [CrossRef]
- Bagaram, B.M.; Mounir, F.; Lahssini, S.; Ponette, Q. Site suitability analysis for cork oak regeneration using GIS based multicriteria evaluation techniques in Maamora forest-Morocco. OALib 2016, 3, 1–9. [Google Scholar] [CrossRef]





| Linguistic Variables | Fuzzy Number (or Crisp Value) | Triangular Fuzzy Scale | Triangular Reciprocal Fuzzy Scale | Trapezoidal Fuzzy Scale | Triangular Reciprocal Fuzzy Scale |
|---|---|---|---|---|---|
| Just Equal | 1 | (1,1,1) | (1,1,1) | (1,1,1,1) | (1,1,1,1) |
| Equally Important | (1,1,1+x) | (1/(1+x),1,1) | (1,1,0.5+x,1+x) | (1/(1+x),1/(0.5+x),1,1) | |
| Moderately Important | 3 | (3−x,3,3+x) | (1/(3+x),1/3,1/(3−x)) | (3−x,3.5−x,2.5+x,3+x) | (1/(3+x),1/(2.5+x),1/(3.5−x),1/(3−x)) |
| Strongly important | 5 | (5−x,5,5+x) | (1/(5+x),1/5,1/(5−x)) | (5−x,5.5−x,4.5+x,5+x) | (1/(5+x),1/(4.5+x),1/(5.5−x),1/(5−x)) |
| Very Strongly Important | 7 | (7−x,7,7+x) | (1/(7+x),1/7,1/(7−x)) | (7−x,7.5−x,6.5+x,77+x) | (1/(7+x),1/(6.5+x),1/(7.5−x),1/(7−x)) |
| Extremely Important | 9 | (9−x,9,9) | (1/9,1/9,1/(9−x)) | (9−x,9.5−x,9,9) | (1/9,1/9,1/(9.5−x),1/(9−x)) |
| Intermediate values | 2,4,6,8 | (x−1,x,x+1) x=2,4,6,8 | (1/(x+1),1/x,1/(x−1)) | (x−1,x−0.5,x+0.5,x+1) | (1/(x+1),1/(x+0.5),1/(x−0.5),1/(x−1)) |
| Factor Rating | ||||||
|---|---|---|---|---|---|---|
| Land Quality | Diagnostic Factor | Unit | S1 | S2 | S3 | N |
| Temperature | Mean temp. in growing period (A1) | °C | 20–30 | 30–34 17–20 | >34 | <14 |
| Moisture availability | Annual rainfall (A2) | mm | 1500–2000 | 2000–4000 1000–1500 | >4000 750–1000 | <750 |
| Potential for mechanization | Rock outcrop 2 (B1) | class | A,B,C | D | E | >E |
| Erosion hazard | Slope 3 (B2) | class | A,B,C | D | E | >E |
| Oxygen availability | Soil drainage (C1) | class | 4,5,6 | 3 | 2 | 1 |
| Nutrient availability | Nutrient status 1 (C2) | class | H,M | L | ||
| Nutrient retention | Cation exchange capacity 4 (C3) | cmol, kg−1 | >15 | 3–15 | <3 | |
| Nutrient retention | Base saturation 5 (C4) | % | >35 | <35 | ||
| Rooting condition | Effective soil depth (C5) | cm | >100 | 50–100 | <50 | |
| Excess of salt | Electric conductivity (EC) (C6) | mS m−1 | <4 | 4–8 | >8 | |
| Soil toxicity | Depth of jarosite 6 (C7) | cm | >100 | 80–100 | 40–80 | <40 |
| N | 1 | 2 | 3 | 4 | 5 | 6 | 7 | 8 | 9 | 10 | 11 |
|---|---|---|---|---|---|---|---|---|---|---|---|
| RI | 0 | 0 | 0.58 | 0.9 | 1.12 | 1.24 | 1.32 | 1.41 | 1.45 | 1.49 | 1.51 |
| Factors | Climate | Soil Characteristics | Topography |
|---|---|---|---|
| Climate | 1.000 | 1.170 | 0.906 |
| Soil Characteristics | 0.855 | 1.000 | 0.855 |
| Topography | 1.104 | 1.170 | 1.000 |
| Factors | Climate | Soil Characteristics | Topography |
|---|---|---|---|
| Climate | 1.000,1.000,1.000 | 1.104,1.170,1.294 | 0.744,0.906,1.219 |
| Soil Characteristics | 0.820,0.855,0.906 | 1.000,1.000,1.000 | 0.820,0.855,0.906 |
| Topography | 0.906,1.104,1.292 | 1.104,1.170,1.219 | 1.000,1.000,1.000 |
| Factors | Climate | Soil Characteristics | Topography |
|---|---|---|---|
| Climate | 1.000,1.000,1.000,1.000 | 1.104,1.140,1.196,1.219 | 0.744,0.836,0.990,1.104 |
| Soil Characteristics | 0.820,0.836,0.877,0.906 | 1.000,1.000,1.000,1.000 | 0.820,0.836,0.877,0.906 |
| Topography | 0.906,1.010,1.196,1.292 | 1.104,1.140,1.196,1.219 | 1.000,1.000,1.000,1.000 |
| Main Criterion | Weights of Main Criterion | CR of Main Criterion | SUB CRITERION | Weight of Sub Criterion | CR of Sub Creierion | Final Weight of Each Sub Criterion |
|---|---|---|---|---|---|---|
| Climate (A) | 0.339 | 0.0009 | Mean temp. in growing period (A1) | 0.564 | 0 * | 0.191 |
| Annual rainfall (A2) | 0.436 | 0.148 | ||||
| Topography (B) | 0.362 | Rock outcrop (B1) | 0.525 | 0 * | 0.190 | |
| Slope (B2) | 0.475 | 0.172 | ||||
| Soil characteristics (C) | 0.299 | Soil drainage (C1) | 0.092 | 0.0057 | 0.028 | |
| Nutrient status (C2) | 0.061 | 0.018 | ||||
| Cation exchange capacity (C3) | 0.130 | 0.039 | ||||
| Base saturation (C4) | 0.162 | 0.048 | ||||
| Effective soil depth (C5) | 0.128 | 0.038 | ||||
| Electric conductivity (C6) | 0.197 | 0.059 | ||||
| Depth of jarosite (C7) | 0.230 | 0.069 |
| Main Criterion | Weights of Main Criteria | CR of Main Criterion | Sub Criteria | Weight of Sub Criteria | CR of Sub Creierion | Final Weight of Each Sub Criterion |
|---|---|---|---|---|---|---|
| Climate (A) | 0.351 | 0.0077 | Mean temp. in growing period (A1) | 0.559 | 0 * | 0.196 |
| Annual rainfall (A2) | 0.441 | 0.155 | ||||
| Topography (B) | 0.320 | Rock outcrop (B1) | 0.527 | 0 * | 0.169 | |
| Slope (B2) | 0.473 | 0.151 | ||||
| Soil characteristics (C) | 0.329 | Soil drainage (C1) | 0.100 | 0.01751 | 0.033 | |
| Nutrient status (C2) | 0.062 | 0.020 | ||||
| Cation exchange capacity (C3) | 0.138 | 0.046 | ||||
| Base saturation (C4) | 0.167 | 0.055 | ||||
| Effective soil depth (C5) | 0.125 | 0.041 | ||||
| Electric conductivity (C6) | 0.203 | 0.067 | ||||
| Depth of jarosite (C7) | 0.205 | 0.068 |
| Main Criterion | Weights of Main Criteria | CR of Main Criterion | Sub Criteria | Weight of Sub Criteria | CR of Sub Creierion | Final Weight of Each Sub Criterion |
|---|---|---|---|---|---|---|
| Climate (A) | 0.358 | 0.0072 | Mean temp. in growing period (A1) | 0.560 | 0 * | 0.200 |
| Annual rainfall (A2) | 0.440 | 0.158 | ||||
| Topography (B) | 0.317 | Rock outcrop (B1) | 0.527 | 0 * | 0.167 | |
| Slope (B2) | 0.473 | 0.150 | ||||
| Soil characteristics (C) | 0.326 | Soil drainage (C1) | 0.099 | 0.0221 | 0.032 | |
| Nutrient status (C2) | 0.062 | 0.020 | ||||
| Cation exchange capacity (C3) | 0.138 | 0.045 | ||||
| Base saturation (C4) | 0.168 | 0.055 | ||||
| Effective soil depth (C5) | 0.124 | 0.041 | ||||
| Electric conductivity (C6) | 0.203 | 0.066 | ||||
| Depth of jarosite (C7) | 0.206 | 0.067 |
| Suitability | Parametric | AHP | Triangular FAHP | Trapezoidal FAHP | |
|---|---|---|---|---|---|
| Highly suitable | Area (ha) | 943,345.95 | - | - | - |
| (S1) | (%) | 45.38 | |||
| Moderately | Area (ha) | 957,453.31 | 1,637,778.92 | 1,620,153.79 | 1,626,948.82 |
| suitable (S2) | (%) | 46.06 | 78.78 | 77.94 | 78.26 |
| Marginally | Area (ha) | 177,691.55 | 441,023.27 | 458,569.88 | 451,864.98 |
| suitable (S3) | (%) | 8.55 | 21.22 | 22.06 | 21.74 |
| Not suitable | Area (ha) | 334.60 | 23.22 | 101.74 | 11.61 |
| (N) | (%) | 0.02 | 0 | 0 | 0 |
| Total | Area (ha) | 2,078,825.41 | 2,078,825.41 | 2,078,825.41 | 2,078,825.41 |
| (%) | 100 | 100 | 100 | 100 |
| Parametric VS LDD 1 | ||||
| LDD (%) | ||||
| Parametric | S1 | S2 | S3 | Total |
| S1 | 0.00 | 22.68 | 5.57 | 28.25 |
| S2 | 0.00 | 67.52 | 0.96 | 68.48 |
| S3 | 0.00 | 3.27 | 0.00 | 3.27 |
| Total | 93.47 | 6.53 | 100.00 | |
| Omission | Commission | Overall Accuracy | ||
| S1 | 0.00 | 0.00 | 67.52 | |
| S2 | 72.24 | 98.60 | ||
| S3 | 0.00 | 0.00 | ||
| KHAT | 68.00 | |||
| AHP 2 VS LDD 1 | ||||
| LDD (%) | ||||
| AHP | S1 | S2 | S3 | Total |
| S1 | 0.00 | 0.00 | 0.00 | 0.00 |
| S2 | 0.00 | 70.66 | 6.08 | 76.74 |
| S3 | 0.00 | 22.84 | 0.42 | 23.26 |
| Total | 93.50 | 6.50 | 100.00 | |
| Omission | Commission | Overall Accuracy | ||
| S1 | 0.00 | 0.00 | 71 | |
| S2 | 75.57 | 92.08 | ||
| S3 | 6.46 | 1.81 | ||
| KHAT | 71.00 | |||
| Triangular AHP 2 VS LDD 1 | ||||
| LDD (%) | ||||
| Triangular FAHP 3 | S1 | S2 | S3 | Total |
| S1 | 0.00 | 0.00 | 0.00 | 0.00 |
| S2 | 0.00 | 79.75 | 6.11 | 85.86 |
| S3 | 0.00 | 13.86 | 0.28 | 14.14 |
| Total | 93.61 | 6.39 | 100.00 | |
| Omission | Commission | Overall Accuracy | ||
| S1 | 0.00 | 0.00 | 80.03 | |
| S2 | 85.19 | 92.88 | ||
| S3 | 4.38 | 1.95 | ||
| KHAT | 80.00 | |||
| Trapezoidal AHP 2 VS LDD | ||||
| LDD (%) | ||||
| TrapezoidalFAHP 3 | S1 | S2 | S3 | Total |
| S1 | 0.00 | 0.00 | 0.00 | 0.00 |
| S2 | 0.00 | 90.05 | 6.28 | 96.33 |
| S3 | 0.00 | 3.56 | 0.11 | 3.67 |
| Total | 93.61 | 6.39 | 100.00 | |
| Omission | Commission | Overall Accuracy | ||
| S1 | 0.00 | 0.00 | 90.16 | |
| S2 | 96.20 | 93.48 | ||
| S3 | 1.72 | 2.99 | ||
| KHAT | 90.00 | |||
| Methods | Weight of Factors | Suitable Area (%) | Accuracy Assessment using KHAT (%) | |||||||||||||
|---|---|---|---|---|---|---|---|---|---|---|---|---|---|---|---|---|
| Mean Temperature in Growing Period (A1) | Annual Rainfall (A2) | Rock out Crop (B1) | Slope (B2) | Soil Drainage (C1) | Nutrient Status (C2) | Cat ion Exchange Capacity (C3) | Base Saturation (C4) | Effective Soil Depth (C5) | Electric Conductivity (C6) | Depth of Jarosite (C7) | Highly Suitable (S1) | Moderately Suitable (S2) | Marginally Suitable (S3) | Not Suitable (N) | ||
| Parametric | No weights | 45.38 | 46.06 | 8.55 | 0.02 | 68 | ||||||||||
| AHP | 0.191 | 0.148 | 0.190 | 0.172 | 0.028 | 0.018 | 0.039 | 0.048 | 0.038 | 0.059 | 0.069 | 0.00 | 78.78 | 21.22 | 0.00 | 71 |
| TriFAHP | 0.196 | 0.155 | 0.169 | 0.151 | 0.033 | 0.020 | 0.046 | 0.055 | 0.041 | 0.067 | 0.068 | 0.00 | 77.94 | 22.06 | 0.00 | 80 |
| TraFAHP | 0.200 | 0.158 | 0.167 | 0.150 | 0.032 | 0.020 | 0.045 | 0.055 | 0.041 | 0.066 | 0.067 | 0.00 | 78.26 | 21.74 | 0.00 | 90 |
© 2019 by the authors. Licensee MDPI, Basel, Switzerland. This article is an open access article distributed under the terms and conditions of the Creative Commons Attribution (CC BY) license (http://creativecommons.org/licenses/by/4.0/).
Share and Cite
Rodcha, R.; K. Tripathi, N.; Prasad Shrestha, R. Comparison of Cash Crop Suitability Assessment Using Parametric, AHP, and FAHP Methods. Land 2019, 8, 79. https://doi.org/10.3390/land8050079
Rodcha R, K. Tripathi N, Prasad Shrestha R. Comparison of Cash Crop Suitability Assessment Using Parametric, AHP, and FAHP Methods. Land. 2019; 8(5):79. https://doi.org/10.3390/land8050079
Chicago/Turabian StyleRodcha, Rujee, Nitin K. Tripathi, and Rajendra Prasad Shrestha. 2019. "Comparison of Cash Crop Suitability Assessment Using Parametric, AHP, and FAHP Methods" Land 8, no. 5: 79. https://doi.org/10.3390/land8050079
APA StyleRodcha, R., K. Tripathi, N., & Prasad Shrestha, R. (2019). Comparison of Cash Crop Suitability Assessment Using Parametric, AHP, and FAHP Methods. Land, 8(5), 79. https://doi.org/10.3390/land8050079

