Non-Timber Forest Products and Community Well-Being: The Impact of a Landscape Restoration Programme in Maradi Region, Niger
Abstract
1. Introduction
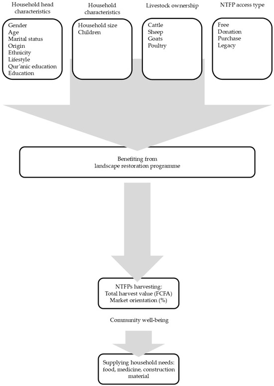
2. Theoretical Framework
3. Methodology
3.1. Study Site Characteristics
3.2. Sampling Procedure
3.3. Data Collection
3.4. Data Analysis
4. Results
4.1. Characteristics of Beneficiary and Non-Beneficiary Households
4.2. Utilisation of Non-Timber Forest Products, and Household Behaviour During Food Shortage
4.3. Drivers of Participation in the Land Restoration Programme
4.4. Impact of the Land Restoration on Household Welfare
5. Discussion
5.1. How Does Participation in Land Restoration Programmes Affect the Utilisation of Non-Timber Forest Products?
5.2. What Drives the Participation of Households in Land Restoration Programmes?
5.3. How Does the Participation in Land Restoration Programmes Affect Household Welfare?
5.4. Scope, Limitations, and Future Research
6. Conclusions and Policy Recommendations
Author Contributions
Funding
Data Availability Statement
Acknowledgments
Conflicts of Interest
Appendix A
| Variable | Sample | Mean | %Bias | %Reduce |Bias| | t-Test (t) | p > |t| | |
|---|---|---|---|---|---|---|---|
| Treated | Control | ||||||
| Household head characteristics | |||||||
| Gender | Untreated | 0.67 | 0.67 | −0.3 | −0.04 | 0.972 | |
| Matched | 0.67 | 0.61 | 12.4 | −4278.30 | 1.46 | 0.145 | |
| Age | Untreated | 45.10 | 41.55 | 23.2 | 2.91 | 0.004 | |
| Matched | 45.10 | 42.04 | 20.0 | 13.80 | 2.39 | 0.017 | |
| Origin | Untreated | 0.90 | 0.93 | −10.2 | −1.28 | 0.200 | |
| Matched | 0.90 | 0.89 | 3.7 | 63.30 | 0.41 | 0.684 | |
| Ethnicity | Untreated | 0.93 | 0.88 | 16.7 | 2.08 | 0.038 | |
| Matched | 0.93 | 0.91 | 5.4 | 67.50 | 0.71 | 0.477 | |
| Livelihood style | Untreated | 1.27 | 1.37 | −20.1 | −2.52 | 0.012 | |
| Matched | 1.27 | 1.23 | 10.2 | 49.30 | 1.31 | 0.189 | |
| Qur’anic education | Untreated | 0.36 | 0.22 | 31.7 | 4.00 | 0.000 | |
| Matched | 0.36 | 0.37 | −2.6 | 91.70 | −0.29 | 0.770 | |
| Education | Untreated | 0.19 | 0.10 | 25.7 | 3.26 | 0.001 | |
| Matched | 0.19 | 0.19 | 0.20 | 99.10 | 0.02 | 0.981 | |
| Household characteristics | |||||||
| Household size | Untreated | 10.71 | 9.85 | 17.0 | 2.14 | 0.033 | |
| Matched | 10.71 | 10.05 | 13.3 | 21.80 | 1.56 | 0.119 | |
| Children | Untreated | 3.11 | 2.76 | 16.8 | 1.00 | 0.316 | |
| Matched | 3.11 | 3.19 | −3.9 | 76.60 | 0.19 | 0.849 | |
| Livestock characteristics | |||||||
| Cattle | Untreated | 0.47 | 0.32 | 13.7 | 1.77 | 0.077 | |
| Matched | 0.47 | 0.41 | 5.5 | 60.10 | 0.58 | 0.564 | |
| Goat | Untreated | 1.97 | 2.01 | −0.9 | −0.11 | 0.316 | |
| Matched | 1.97 | 1.94 | 1.1 | −21.60 | 0.13 | 0.849 | |
| Sheep | Untreated | 0.79 | 2.00 | −0.9 | −0.11 | 0.911 | |
| Matched | 0.79 | 1.94 | 1.1 | −21.60 | 0.13 | 0.898 | |
| Poultry | Untreated | 2.30 | 1.95 | 7.9 | 1.00 | 0.316 | |
| Matched | 2.30 | 2.23 | 1.7 | 78.70 | 0.19 | 0.849 | |
| NTFPs access type | |||||||
| Free (no restriction) | Untreated | 0.54 | 0.76 | −47.9 | −6.05 | 0.000 | |
| Matched | 0.54 | 0.54 | −0.1 | 99.70 | −0.02 | 0.987 | |
| Donation | Untreated | 0.07 | 0.03 | 21.1 | 2.69 | 0.007 | |
| Matched | 0.07 | 0.06 | 5.7 | 72.90 | 0.60 | 0.548 | |
| Purchase | Untreated | 0.17 | 0.12 | 13,1 | 1.65 | 0.100 | |
| Matched | 0.17 | 0.17 | 4.4 | 66.70 | 0.50 | 0.617 | |
| Legacy | Untreated | 0.25 | 0.16 | 22.0 | 2.78 | 0.006 | |
| Matched | 0.25 | 0.24 | 2.3 | 89.50 | 0.26 | 0.796 |
References
- Magry, M.A.; Cahill, D.; Rookes, J.; Narula, S.A. Non-timber forest products: Evolution, development and research. Biodiversity 2024, 25, 120–141. [Google Scholar] [CrossRef]
- Leßmeister, A.; Heubach, K.; Lykke, A.M.; Thiombiano, A.; Wittig, R.; Hahn, K. The contribution of non-timber forest products (NTFPs) to rural household revenues in two villages in south-eastern Burkina Faso. Agrofor. Syst. 2018, 92, 139–155. [Google Scholar] [CrossRef]
- Zampaligré, N.; Ouedraogo, D.; Chikozho, C.; Sawadogo, L.; Schlecht, E. Changes in livelihood strategies and animal husbandry practices of pastoralists in the sub-humid zone of West Africa. Afr. J. Agric. Res. 2019, 14, 1311–1325. [Google Scholar] [CrossRef]
- Asfaw, S.; Pallante, G.; Palma, A. Diversification strategies and adaptation deficit: Evidence from rural communities in Niger. World Dev. 2018, 101, 219–234. [Google Scholar] [CrossRef]
- Shackleton, S.; Masterson, V.; Hebinck, P.; Speranza, C.I.; Spear, D.; Tengö, M. Editorial for Special Issue: “Livelihood and Landscape Change in Africa: Future Trajectories for Improved Well-Being under a Changing Climate”. Land 2019, 8, 114. [Google Scholar] [CrossRef]
- Duong, T.M.P.; Lobry de Bruyn, L.; Kristiansen, P.; Marshall, G.R.; Wilkes, J. Nature and level of NTFP reliance: A case study in the buffer zone of Cat Tien National Park, Vietnam. For. Trees Livelihoods 2021, 30, 116–132. [Google Scholar] [CrossRef]
- Tahirou, S.I.; Chaibou, I.; Ngom, D.; Moussa, H.; Banoin, M. Peasant perception of closed crown trees in Gaya agrosystems: Tanda village land (Niger Republic). J. Appl. Biosci. 2016, 106, 10309–10319. [Google Scholar] [CrossRef][Green Version]
- Derebe, B.; Alemu, A. Non-timber forest product types and its income contribution to rural households in the Horn of Africa: A systematic review. For. Sci. Technol. 2023, 19, 210–220. [Google Scholar] [CrossRef]
- Issoufou, T.; Douma, S.; Abdou, A.; Aboubacar, K.; Inoussa, M.M.; Mahamane, A. Rôle des plantes alimentaires spontanées commercialisées sur les marchés de la communauté urbaine de Niamey dans l’amélioration des conditions de vie des populations. Afr. Sci. 2025, 26, 109–123. [Google Scholar]
- Money, W.H.; Money, K.E. A review of natural resource extraction industries and their influence on the occurrence of poverty. J. Strategy Manag. 2025, 18, 191–204. [Google Scholar] [CrossRef]
- Pohl, B.; Braun, A.C.; Azócar, G. The Contribution of Non-Timber Forest Products (NTFP) Based on the Chilean Hazelnut (Gevuina Avellana) to the Sustainability of Indigenous Collectors’ Livelihoods in Chile. In Eco-Industrial Development as an Industrial Strategy; Green Energy and Technology; Braun, A.C., Espinosa Gutiérrez, G., Tröger, D., Hirth, T., Eds.; Springer: Cham, Switzerland, 2025. [Google Scholar] [CrossRef]
- Talpă, N.; Lozan, A.; Hălălișan, A.F.; Popa, B. Forest Dependence of Rural Communities in the Republic of Moldova. Forests 2022, 13, 954. [Google Scholar] [CrossRef]
- Akinyetun, T.S.; Fatai-Abatan, A.; Ogunbodede, N. Heated Environment, Armed People: Between “Climate Change Conflict” and “Fragility Conflict” in the Sahel. Afr. J. Political Sci. 2024. [Google Scholar] [CrossRef]
- Sanou, L.; Koala, J.; Ouédraogo, S.; Ouattara, B. Perceptions, services écosystémiques et vulnérabilité des espèces ligneuses à multiples usages du 20e site Ramsar au Burkina Faso, Afrique de l’Ouest. Afr. Sci. Rev. Int. Des Sci. Technol. 2022, 20, 25–40. [Google Scholar]
- Chazdon, R.L.; Brancalion, P.H.; Lamb, D.; Laestadius, L.; Calmon, M.; Kumar, C. A policy-driven knowledge agenda for global forest and landscape restoration. Conserv. Lett. 2017, 10, 125–132. [Google Scholar] [CrossRef]
- UNCCD. Forest and Landscape Restoration (FLR). 2015. Available online: https://www.unccd.int/sites/default/files/relevant-links/2017-08/key_messages_web_2015_new.pdf (accessed on 11 June 2025).
- GEF. Integrated Management of Peatland Landscapes in Indonesia (IMPLI). 2019. Available online: https://www.thegef.org/projects-operations/projects/9239 (accessed on 26 May 2025).
- Mansourian, S.; Parrotta, J.; Balaji, P.; Bellwood-Howard, I.; Bhasme, S.; Bixler, R.P.; Yang, A. Putting the pieces together: Integration for forest landscape restoration implementation. Land Degrad. Dev. 2020, 31, 419–429. [Google Scholar] [CrossRef]
- Abdoulaye, B.; Guidawa, F.; de Dieu, W.J.; Van Damme, P.; Mapongmetsem, P.M. Characterization of Natural Regeneration of Three Local Multipurpose Tree Species in the Ouaddaï sahelian Zone of Chad. Am. J. Agric. For. 2023, 11, 151–160. [Google Scholar] [CrossRef]
- FAO. Restoration of Degraded Agricultural Lands. 2023. Available online: https://openknowledge.fao.org/server/api/core/bitstreams/077ccd0e-44ff-48ab-9d3d-27de52eca005/content (accessed on 26 May 2025).
- FAO. Success Story—Forest and Landscape Restoration in Niger. 2022. Available online: https://www.fao.org/in-action/forest-landscape-restoration-mechanism/news-and-events/news/news-detail/Success-story-Forest-and-landscape-restoration-in-Niger/ (accessed on 26 May 2025).
- Polesny, Z.; Verner, V.; Vlkova, M.; Banout, J.; Lojka, B.; Valicek, P.; Mazancova, J. Non-timber forest products utilization in Vietnam: Who collects, who consumes, who sells? Bois Forêts Trop. 2014, 322, 39–49. [Google Scholar] [CrossRef]
- WFP. Resilience in Niger: The Cooperation with GiZ ProRES and WFP. 2022. Available online: https://executiveboard.wfp.org/document_download/WFP-0000146104 (accessed on 11 June 2025).
- Barrow, E.; Kamugisha-Ruhombe, J.; Nhantumbo, I.; Oyono, R.; Savadogo, M. Who owns Africa’s forests? Exploring the impacts of forest tenure reform on forest ecosystems and livelihoods. For. Trees Livelihoods 2016, 25, 132–156. [Google Scholar] [CrossRef]
- Begazo-Curie, K.; Vranken, L. Forests’ contribution to rural livelihoods and food security: Insights from a study case in the Peruvian Amazon. Food Secur. 2025, 17, 387–403. [Google Scholar] [CrossRef]
- Hasegawa, T.; Fujimori, S.; Ito, A.; Takahashi, K. Careful selection of forest types in afforestation can increase carbon sequestration by 25% without compromising sustainability. Commun. Earth Environ. 2024, 5, 171. [Google Scholar] [CrossRef]
- Cai, W.; Xu, L.; Wen, D.; Zhou, Z.; Li, M.; Wang, T.; He, N. The carbon sequestration potential of vegetation over the Tibetan Plateau. Renew. Sustain. Energy Rev. 2025, 207, 114937. [Google Scholar] [CrossRef]
- Ezquerro, M.; Pardos, M.; Diaz-Balteiro, L. The inclusion of improved forest management in strategic forest planning and its impact on timber harvests, carbon and biodiversity conservation. Sci. Total Environ. 2024, 949, 174813. [Google Scholar] [CrossRef]
- Ali, S.O.; Hassan, A.S.M.; Ali, A.H.; Abdullahi, A.Y. The Role of Community Participation in Land restoration Programs: A Case Study of Nakasongola District. Am. J. Clim. Change 2025, 14, 22–36. [Google Scholar] [CrossRef]
- Ullah, A.; Sam, A.S.; Sathyan, A.R.; Mahmood, N.; Zeb, A.; Kächele, H. Role of local communities in forest landscape restoration: Key lessons from the Billion Trees Afforestation Project, Pakistan. Sci. Total Environ. 2021, 772, 145613. [Google Scholar] [CrossRef]
- Ullah, A.; Bavorova, M.; Shah, A.A.; Kandel, G.P. Community participation in development programs: Key lessons from the billion trees afforestation project (BTAP). Environ. Sci. Policy 2023, 150, 103581. [Google Scholar] [CrossRef]
- Afrikibaria. Projet de Reforestation du Sahel: Défis et Opportunités Pour L’afrique. Afrikibaria. 2025. Available online: https://www.afrikibaria.com/?p=2097 (accessed on 8 September 2025).
- Olson, M. The Logic of Collective Action: Public Goods and the Theory of Groups, 2nd ed.; Harvard University Press: London, UK, 1971. [Google Scholar]
- Shi, X.; Ling, G.H.T. A systematic review of factors influencing self-governed public open spaces: Insights from social-ecological system framework and collective action. Open House Int. 2025, 50, 20–39. [Google Scholar] [CrossRef]
- Djoudi, H.; Djenontin, I.N.; Colfer, C.J.P. Making forest landscape restoration work for livelihoods and well-being of local communities. In Restoring Forests and Trees for Sustainable Development: Policies, Practices, Impacts, and Ways Forward; Oxford University Press: Oxford, UK, 2024; p. 199. [Google Scholar]
- Ullah, A. Forest landscape restoration and its impact on social cohesion, ecosystems, and rural livelihoods: Lessons learned from Pakistan. Reg. Environ. Change 2024, 24, 26. [Google Scholar] [CrossRef]
- Palaschuk, N.; Gauthier, J.; Bullock, R. Developing community-based criteria for sustaining non-timber forest products: A case study with the Missanabie Cree First Nation. For. Policy Econ. 2024, 158, 103104. [Google Scholar] [CrossRef]
- Kumi, S.; Nsiah, P.K.; Ahiabu, H.K.; Sackey, E. Barriers and opportunities in effective management of forest landscape restoration: Tain II degraded Land restoration, Ghana. Trees For. People 2024, 15, 100483. [Google Scholar] [CrossRef]
- Bilotto, F.; Harrison, M.T.; Vibart, R.; Mackay, A.; Christie-Whitehead, K.M.; Ferreira, C.S.; Cottrell, R.S.; Forster, D.; Chang, J. Towards resilient, inclusive, sustainable livestock farming systems. Trends Food Sci. Technol. 2024, 152, 104668. [Google Scholar] [CrossRef]
- Kinuthia, D.; Oingo, B.; Bryan, E.; Davis, K.; Wallin, E.; Bukachi, S.A. Nature-Positive Agriculture for People and the Planet: A Qualitative Analysis from Kenya; International Food Policy Research Institute: Washington, DC, USA, 2024. [Google Scholar]
- Wulandari, C.; Kurniasari, N.; Bakri, S.; Dewi, B.S.; Safe’i, R. Perception of Forest Farmer Groups as a Mediating Variable in Achieving Goals as Members of the Forestry Partnership. J. Sylva Lestari 2024, 12, 401–417. [Google Scholar] [CrossRef]
- Fanta, B.; Zemarku, Z.; Bojago, E. Adoption of community-based land rehabilitation programs (CBLRP) and its effect on livelihoods in Offa district, south Ethiopia. J. Agric. Food Res. 2024, 16, 101104. [Google Scholar] [CrossRef]
- World Bank. Population, Total-Niger. 2024. Available online: https://data.worldbank.org/indicator/SP.POP.TOTL?locations=NE (accessed on 8 September 2025).
- WAEN. Niger. 2020. Available online: https://www.westafricaecotourism.network/niger/ (accessed on 25 May 2025).
- Britannica. Niger River. 2025. Available online: https://www.britannica.com/place/Sahel (accessed on 25 May 2025).
- WorldAtlas. The Least Forested Countries in The World. 2025. Available online: https://www.worldatlas.com/articles/the-least-forested-countries-in-the-world.html (accessed on 15 July 2025).
- World Bank. This is How Niger Acts Against Climate Change. 2021. Available online: https://www.worldbank.org/en/news/feature/2021/10/20/this-is-how-niger-is-battling-climate-change (accessed on 8 June 2025).
- Issoufou, A.A.; Soumana, I.; Maman, G.; Konate, S.; Mahamane, A. Dynamic relationship of traditional soil restoration practices and climate change adaptation in semi-arid Niger. Heliyon 2020, 6, e03265. Available online: https://www.cell.com/heliyon/fulltext/S2405-8440(20)30110-9 (accessed on 8 September 2025). [CrossRef]
- FAO. La Résilience des Individus, des Ménages, des Communautés et des Institutions dans les Situations de Crise Prolongée; Organisation des Nations Unies pour l’Alimentation et l’Agriculture: Rome, Italy, 2025. [Google Scholar]
- Van Ackern, P.; Detges, A. Changement Climatique, Vulnérabilité et Sécurité u Sahel: Trois Scénarios Pour le Burkina Faso, le Mali et le Niger à L’horizon 2050. CASCADES Project Report. 2022. Available online: https://www.cascades.eu/wp-content/uploads/2023/01/CASCADES_Scenarios_Sahel_final-FR-with-back-cover.pdf (accessed on 8 September 2025).
- Soumana, I. Productivité, valeur pastorale et capacité de charge des parcours naturels de la région de Maradi, Niger. Int. J. Biol. Chem. Sci. 2021, 12, 1705–1716. [Google Scholar]
- Katkoré, B.; Mahamane, A.; Saley, K.; Morou, B.; Idrissa, S.; Manzo, O.L.; Dodo, A.R.; Moussa, M.; Chaibou, I.; Aboubacar, I.; et al. Caractérisation de la végétation de trois parcours naturels du Centre-Sud nigérien. IOSR J. Environ. Sci. Toxicol. Food Technol. 2021, 15, 23–29. [Google Scholar]
- Haweÿ, T.; Sitou, L.; Manssour, A.M.; Soumana, I.; Massaooudou, M.; Zoubéïrou, A.M. Risques pluviométriques, source d’insécurité alimentaire et nutritionnelle au Niger. Int. J. Biol. Chem. Sci. 2020, 14, 452–464. [Google Scholar] [CrossRef]
- Daniel, J.N. Sampling Essentials: Practical Guidelines for Making Sampling Choices; Sage Publications Inc: Thousand Oaks, CA, USA, 2011. [Google Scholar]
- Wossen, T.; Abdoulaye, T.; Alene, A.; Haile, M.G.; Feleke, S.; Olanrewaju, A.; Manyong, V. Impacts of extension access and cooperative membership on technology adoption and household welfare. J. Rural. Stud. 2017, 54, 223–233. [Google Scholar] [CrossRef]
- Hahn, K.; Leßmeister, A. Sustainable use of Savanna Vegetation in West Africa in the Context of Climate and Land use Change. In Nachhaltige Entwicklung in Einer Gesellschaft des Umbruchs; Blättel-Mink, B., Hickler, T., Küster, S., Becker, H., Eds.; Springer: Wiesbaden, Germany, 2021. [Google Scholar] [CrossRef]
- Abasse, T.; Massaoudou, M.; Ribiou, H.; Idrissa, S.; Dan Guimbo, I. Farmer Managed Natural Regeneration in Niger: The State of Knowledge; Tropenbos International: Ede, The Netherlands, 2023. [Google Scholar]
- Bessaad, A.; Bilger, I.; Korboulewsky, N. Assessing Biomass Removal and Woody Debris in Whole-Tree Harvesting System: Are the Recommended Levels of Residues Ensured? Forests 2021, 12, 807. [Google Scholar] [CrossRef]
- Mansourian, S.; Berrahmouni, N. Revisiting Forest Landscape Restoration and the Forest/Agriculture Interface. In Forest Landscape Restoration: Integrated Approaches to Support Effective Implementation; Mansourian, S., Parrotta, J.A., Eds.; Springer: Cham, Switzerland, 2021. [Google Scholar] [CrossRef]
- Hinde, O.; Beyera, G.; Hailu, H.; Limenih, B.; Ayana, A.N. Socio-economic characteristics and their effect on smallholder farmers’ decisions to participate in a communal land restoration project in Central Ethiopia. TERRA: J. Land Restor. 2023, 6, 1–11. [Google Scholar] [CrossRef]
- Wei, X.; Guan, Z.; Zhu, H. Farmer’s willingness to participate in wetland restoration: A hurdle model approach. Agric. Econ. 2016, 47, 719–727. [Google Scholar] [CrossRef]
- Al-Barakeh, F.; Khashroum, A.O.; Tarawneh, R.A.; Al-Lataifeh, F.A.; Al-Yacoub, A.N.; Dayoub, M.; Al-Najjar, K. Sustainable Sheep and Goat Farming in Arid Regions of Jordan. Ruminants 2024, 4, 241–255. [Google Scholar] [CrossRef]
- Manan, M.; Berkhout, E.; Duchoslav, J.; Voors, M.; Van Der Esch, S. Socioeconomic impacts of land restoration in agriculture: A systematic review. Q Open 2024, 4, qoae022. [Google Scholar] [CrossRef]
- Nabaloum, A.; Sabo, P.; Goetze, D.; Sehoubo, Y.J.; Ouédraogo, A.; Thiombiano, A. Availability and Trade Values of Some Non-timber Forest Products in Local Markets: Implications for the Conservation of Savanna Ecosystems in Burkina Faso. Econ. Bot. 2025, 79, 79–99. [Google Scholar] [CrossRef]
- McLeod, L.J.; Jane CKitson, Z.D.; Natasha, A.T.; Philip, S.; Taciano, L.M.; Donald, W.H. Environmental stewardship: A systematic scoping review. PLoS ONE 2024, 19, e0284255. [Google Scholar] [CrossRef]
- Alemu, T.; Tolossa, D.; Senbeta, F.; Zeleke, T. Household determinants of continued adoption of sustainable land management measures in central Ethiopia. Heliyon 2023, 9, e13946. [Google Scholar] [CrossRef]
- Hounsou, M.; Dabadé, D.S.; Götz, B.; Hounhouigan, M.H.; Honfo, F.G.; Albrecht, A.; Dresch, L.C.; Kreyenschmidt, J.; Hounhouigan, D.J. Development and use of food packaging from plant leaves in developing countries. J. Consum. Prot. Food Saf. 2022, 17, 315–339. [Google Scholar] [CrossRef]
- Amusa, T.O.; Avana-Tientcheu, M.L.; Awazi, N.P.; Chirwa, P.W. The Role of Non-Timber Forest Products for Sustainable Livelihoods in African Multifunctional Landscapes. In Trees in a Sub-Saharan Multi-Functional Landscape; Chirwa, P.W., Syampungani, S., Mwamba, T.M., Eds.; Springer: Cham, Switzerland, 2024. [Google Scholar] [CrossRef]
- Dyck, M. Non-timber Forest Problems: NTFPs in Conservation and Development Initiatives. In Tropical Forest Ecosystem Services in Improving Livelihoods for Local Communities; Samdin, Z., Kamaruddin, N., Razali, S.M., Eds.; Springe: Singapore, 2023. [Google Scholar] [CrossRef]
- Lubega, G.; Falcão, M.P.; Ssekandi, J.; Ribeiro, N.S. Characterizing the Dependence on Non-timber Forest Products Among Communities Living Around Forest Conservation Areas in Marrupa-Mecula Corridor, Niassa Special Reserve, Niassa Province of Mozambique. Front. For. Glob. Change 2022, 5, 924959. [Google Scholar] [CrossRef]
- Haule, T.R.; Mwamfupe, A. The implications of non-timber forest products’ access by-laws on household food security in semi-arid zones of Iringa district, Tanzania. J. Geogr. Assoc. Tanzan. 2018, 39, 92–117. [Google Scholar] [CrossRef]
- de Longueville, F.; Ozer, P.; Gemenne, F.; Henry, S.; Mertz, O.; Nielsen, J.Ø. Comparing climate change perceptions and meteorological data in rural West Africa to improve the understanding of household decisions to migrate. Clim. Change 2020, 160, 123–141. [Google Scholar] [CrossRef]
- WFP and FAO. Hunger Hotspots. In FAO–WFP Early Warnings on Acute Food Insecurity: June to October 2025 Outlook; WFP and FAO: Rome, Italy, 2025. [Google Scholar] [CrossRef]
- Eke Balla, S.M. The importance of social capital in the adoption of sustainable management practices of non-timber forest products (NTFPs) in Cameroon. Afr. Sci. J. 2021, 3, 399–418. [Google Scholar] [CrossRef]







| Variable | Description | Mean | Standard Deviation | Minimum | Maximum | |
|---|---|---|---|---|---|---|
| Outcome variable | ||||||
| Market orientation of collected NTFPs | NTFPs sold (%) | 27.52 | 44.88 | 15.66 | 61.11 | |
| Household dependency on NTFPs | Total value of NTFPs collected (CFA) | 5195.98 | 9915.34 | 799.44 | 76,500.00 | |
| Treatment variable | ||||||
| Programme beneficiary | Beneficiary = 1, Otherwise = 0 | 0.44 | 0.49 | 0 | 1 | |
| Explanatory variables | ||||||
| Household head characteristics | ||||||
| Gender | Male = 1, Female = 0 | 0.67 | 0.46 | 0 | 1 | |
| Age | Years | 43.0 | 15.5 | 18 | 99 | |
| Marital status | Married = 1, Otherwise = 0 | 0.90 | 0.29 | 0 | 1 | |
| Origin | Indigenous = 1, Migrant = 0 | 0.91 | 0.27 | 0 | 1 | |
| Ethnicity | Hausa = 1, Others = 0 | 0.90 | 0.29 | 0 | 1 | |
| Livelihood style | Sedentary = 1, Nomad = 0 | 0.66 | 0.47 | 0 | 1 | |
| Qur’anic education | Qur’anic education = 1, Others = 0 | 0.33 | 0.47 | 0 | 1 | |
| Education | Primary = 1, Otherwise formal education = 0 | 0.18 | 0.38 | 0 | 1 | |
| Household characteristics | ||||||
| Household size | Number of people living in the household | 10.71 | 5.16 | 1 | 30 | |
| Children | Number of children < 15 years living in the household | 3.11 | 2.09 | 0 | 8 | |
| Livestock ownership | ||||||
| Cattle | Number | 0.46 | 1.37 | 0 | 20 | |
| Goat | Number | 1.97 | 2.75 | 0 | 20 | |
| Sheep | Number | 0.79 | 2.10 | 0 | 28 | |
| Poultry | Number | 2.30 | 5.04 | 0 | 30 | |
| NTFPs access type | ||||||
| Free (no restriction) | Yes = 1 | 0.54 | 0.49 | 0 | 1 | |
| Donation | Yes = 1 | 0.07 | 0.27 | 0 | 1 | |
| Purchase | Yes = 1 | 0.17 | 0.37 | 0 | 1 | |
| Legacy | Yes = 1 | 0.25 | 0.43 | 0 | 1 | |
| Variable | Beneficiaries (n = 179) | Non-Beneficiaries (n = 200) | z-Score | |||
|---|---|---|---|---|---|---|
| Mean | S.D. | Mean | S.D. | |||
| Outcome variable | ||||||
| Market orientation of collected NTFPs | 30.69 | 48.87 | 24.92 | 41.22 | −1.620 | |
| Household dependency on collected NTFPs | 7256.10 | 12,836.42 | 3515.21 | 6172.57 | −4.833 *** | |
| Explanatory variables | ||||||
| Household head characteristics | ||||||
| Gender | 0.67 | 0.47 | 0.67 | 0.46 | 0.185 | |
| Age | 45.10 | 14.74 | 41.28 | 14.84 | −3.130 *** | |
| Marital status | 0.93 | 025 | 0.88 | 0.32 | 2.740 ** | |
| Origin | 0.90 | 0.29 | 0.92 | 0.25 | 1.206 | |
| Ethnicity | 0.91 | 0.28 | 0.90 | 0.29 | 1.389 | |
| Livelihood style | 0.77 | 0.44 | 0.62 | 0.48 | 2.657 ** | |
| Qur’anic education | 0.28 | 0.45 | 0.37 | 0.48 | −1.642 | |
| Education | 0.19 | 0.39 | 0.22 | 0.41 | −1.633 | |
| Household characteristics | ||||||
| Household size | 10.71 | 5.16 | 9.74 | 4.92 | 1.720 * | |
| Children | 3.11 | 2.09 | 2.72 | 2.03 | 1.701 * | |
| Livestock characteristics | ||||||
| Cattle | 0.47 | 1.37 | 0.31 | 0.74 | −1.846 * | |
| Goat | 1.97 | 2.75 | 1.98 | 3.14 | 0.040 | |
| Sheep | 0.79 | 2.10 | 0.30 | 1.01 | −3.825 *** | |
| Poultry | 2.30 | 5.04 | 1.93 | 3.67 | −1.034 | |
| NTFPs access type | ||||||
| Free (no restriction) | 0.54 | 0.49 | 0.76 | 0.42 | 6.026 *** | |
| Donation | 0.07 | 0.27 | 0.03 | 0.17 | −2.748 ** | |
| Purchase | 0.17 | 0.37 | 0.12 | 0.33 | −1.627 | |
| Legacy | 0.25 | 0.43 | 0.16 | 0.37 | −2.597 ** | |
| Variable | Coefficient | Std. Error | z-Value | p-Value |
|---|---|---|---|---|
| Household head characteristics | ||||
| Gender | −0.133 | 0.150 | −0.89 | 0.376 |
| Age | 0.011 | 0.004 | 2.47 | 0.013 |
| Marital status | 0.436 | 0.211 | 2.07 | 0.039 |
| Origin | −0.196 | 0.208 | −0.95 | 0.334 |
| Ethnicity | 0.069 | 0.200 | 0.35 | 0.728 |
| Livelihood style | −0.148 | 0.130 | −1.14 | 0.256 |
| Qur’anic education | 0.447 | 0.141 | 3.16 | 0.002 |
| Education | 0.642 | 0.181 | 3.53 | 0.000 |
| Household characteristics | ||||
| Household size | 0.006 | 0.014 | 0.44 | 0.660 |
| Children | 0.060 | 0.034 | 1.76 | 0.078 |
| Livestock characteristics | ||||
| Cattle | 0.045 | 0.080 | 0.57 | 0.572 |
| Goat | −0.059 | 0.024 | −2.45 | 0.014 |
| Sheep | 0.212 | 0.053 | 3.94 | 0.000 |
| Poultry | 0.008 | 0.016 | 0.54 | 0.586 |
| NTFPs access type | ||||
| Free | −0.684 | 0.159 | −4.29 | 0.000 |
| Donation | 0.679 | 0.301 | 2.25 | 0.024 |
| Purchase | −0.427 | 0.238 | −1.79 | 0.073 |
| Legacy | 0.024 | 0.213 | 0.11 | 0.909 |
| Constant | −0.605 | 0.464 | −1.30 | 0.192 |
| LR chi2 (20) | 119.35 | |||
| Prob > chi2 | 0.000 |
| Sample | Treated | Control | Difference | Std. Error | t-stat |
|---|---|---|---|---|---|
| Market orientation of NTFPs collected (%) | |||||
| Nearest neighbour | |||||
| Unmatched | 30.69 | 24.92 | 5.76 | 3.55 | 1.62 |
| ATT | 30.99 | 19.18 | 11.81 | 5.29 | 2.23 ** |
| Radius | |||||
| Unmatched | 30.69 | 25.13 | 5.56 | 3.58 | 1.55 |
| ATT | 30.69 | 25.12 | 5.57 | 3.12 | 1.78 * |
| Kernel | |||||
| Unmatched | 30.69 | 25.12 | 5.57 | 3.58 | 1.55 |
| ATT | 30.69 | 23.02 | 7.67 | 7.67 | 1.75 * |
| Calliper | |||||
| Unmatched | 30.69 | 25.12 | 5.57 | 3.58 | 154 |
| ATT | 30.69 | 23.73 | 6.91 | 6.05 | 1.85 * |
| Household dependency on NTFPs collected (total value in FCFA) | |||||
| Unmatched | 7256.10 | 3546.16 | 3709.16 | 780.41 | 4.75 *** |
| ATT | 7297.40 | 3281.37 | 4016.02 | 1047.09 | 3.84 *** |
| Radius | |||||
| Unmatched | 7256.10 | 3546.16 | 3709.93 | 780.41 | 4.75 *** |
| ATT | 7256.10 | 3546.16 | 3709.93 | 777.68 | 4.77 *** |
| Kernel | |||||
| Unmatched | 7256.10 | 3546.16 | 3709.93 | 780.41 | 4.75 *** |
| ATT | 7256.10 | 3302.32 | 3953.77 | 913.16 | 4.33 *** |
| Calliper | |||||
| Unmatched | 7256.10 | 3546.16 | 3.709.93 | 780.41 | 4.75 *** |
| ATT | 7181.36 | 3186.25 | 3995.11 | 1035.11 | 3.86 *** |
Disclaimer/Publisher’s Note: The statements, opinions and data contained in all publications are solely those of the individual author(s) and contributor(s) and not of MDPI and/or the editor(s). MDPI and/or the editor(s) disclaim responsibility for any injury to people or property resulting from any ideas, methods, instructions or products referred to in the content. |
© 2025 by the authors. Licensee MDPI, Basel, Switzerland. This article is an open access article distributed under the terms and conditions of the Creative Commons Attribution (CC BY) license (https://creativecommons.org/licenses/by/4.0/).
Share and Cite
Daouda, G.O.; Madaki, M.Y.; Ousmane, L.M.; Zounon, C.S.F.; Ullah, A.; Bavorova, M.; Verner, V. Non-Timber Forest Products and Community Well-Being: The Impact of a Landscape Restoration Programme in Maradi Region, Niger. Land 2025, 14, 1865. https://doi.org/10.3390/land14091865
Daouda GO, Madaki MY, Ousmane LM, Zounon CSF, Ullah A, Bavorova M, Verner V. Non-Timber Forest Products and Community Well-Being: The Impact of a Landscape Restoration Programme in Maradi Region, Niger. Land. 2025; 14(9):1865. https://doi.org/10.3390/land14091865
Chicago/Turabian StyleDaouda, Garba Oumarou, Mustapha Yakubu Madaki, Laminou Manzo Ousmane, Christian Serge Félix Zounon, Ayat Ullah, Miroslava Bavorova, and Vladimir Verner. 2025. "Non-Timber Forest Products and Community Well-Being: The Impact of a Landscape Restoration Programme in Maradi Region, Niger" Land 14, no. 9: 1865. https://doi.org/10.3390/land14091865
APA StyleDaouda, G. O., Madaki, M. Y., Ousmane, L. M., Zounon, C. S. F., Ullah, A., Bavorova, M., & Verner, V. (2025). Non-Timber Forest Products and Community Well-Being: The Impact of a Landscape Restoration Programme in Maradi Region, Niger. Land, 14(9), 1865. https://doi.org/10.3390/land14091865

