The Practice of Community-Based Forest Management in Northwest Ethiopia
Abstract
1. Introduction
2. Materials and Methods
2.1. Description of the Study Area
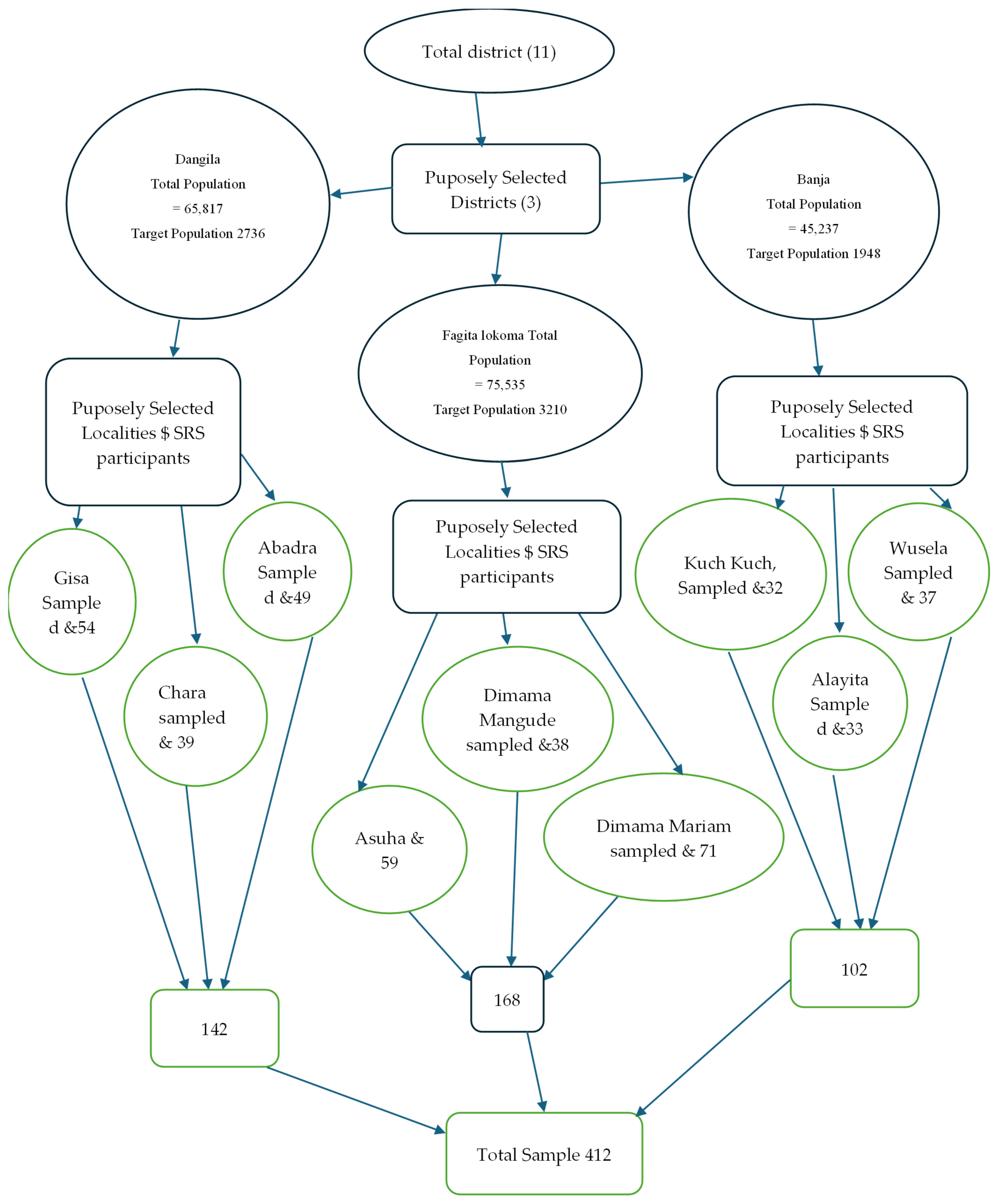
2.2. Methods
Data Collection
2.3. Data Analysis
3. Results
3.1. Demographic Characteristics of the Respondents
3.2. Challenges and Opportunity of CBFM
3.2.1. Challenges of CBFM
3.2.2. Opportunities for CBFM
3.3. Capabilities of Local Communities for the Practice of CBFM
3.4. Communities’ Participations in Forest Management Expressed by Planting Indigenous Trees
4. Discussion
4.1. Challenges and Opportunities of CBFM
4.1.1. Challenges of CBFM
4.1.2. Opportunities of CBFM
4.2. Capabilities of Local Communities for CBFM
4.3. Local Communities’ Participation
5. Conclusions
Author Contributions
Funding
Data Availability Statement
Acknowledgments
Conflicts of Interest
Abbreviations
| CBFM | Community-Based Forest Management |
| NGO | Non-Governmental Organization |
| TEK | Traditional Ecological Knowledge |
| SRS | Systematic Random Sampling |
References
- Mpanda, M.; Kashindye, A.; Aynekulu, E.; Jonas, E.; Rosenstock, T.S.; Giliba, R.A. Forests, farms, and fallows: The dynamics of tree cover transition in the southern part of the uluguru mountains, tanzania. Land 2021, 10, 571. [Google Scholar] [CrossRef]
- Compendio, S.; Bande, M. Effectiveness of Community-based Forest Management Program as a Strategy on Forest Restoration in Cienda and San-Vicente, Baybay City, Leyte, Philippines. Asian J. Agric. Ext. Econ. Sociol. 2017, 15, 1–20. [Google Scholar] [CrossRef]
- Arts, B.; de Koning, J. Community Forest Management: An Assessment and Explanation of its Performance Through QCA. World Dev. 2017, 96, 315–325. [Google Scholar] [CrossRef]
- Duguma, L.A.; Atela, J.; Ayana, A.N.; Alemagi, D.; Mpanda, M.; Nyago, M.; Minang, P.; Nzyoka, J.; Foundjem-Tita, D.; Ndjebet, C. Community forestry frameworks in sub-Saharan Africa and the impact on sustainable development. Ecol. Soc. 2018, 23, 21. [Google Scholar] [CrossRef]
- Chirenje, L.I.; Giliba, R.A.; Musamba, E.B. Local communities’ participation in decision-making processes through planning and budgeting in african countries. Chin. J. Popul. Resour. Environ. 2013, 11, 10–16. [Google Scholar] [CrossRef]
- Fajar, N.C.; Kim, J. The Impact of Community-Based Forest Management on Local People around the Forest: Case Study in Forest Management Unit Bogor, Indonesia. J. For. Environ. Sci. 2019, 35, 102–114. Available online: https://koreascience.kr/article/JAKO201918454914328.pdf (accessed on 30 June 2025).
- Tesfaye, B. Indigenous Knowledge and Factors Related to Practices of Forest Conservation Among Forest Dependent Communities in the Tocha District Southern Ethiopia. Agriculture. For. Fish. 2017, 6, 6. [Google Scholar] [CrossRef][Green Version]
- Agrawal, A.; Gibson, C.C. Enchantment and disenchantment: The role of community in natural resource conservation. World Dev. 1999, 27, 629–649. [Google Scholar] [CrossRef]
- Tucker, E.S. Facing an uncertain future (shipping). Pet. Econ. 1981, 48, 421–423. [Google Scholar]
- Zewdu, A.; Girma, Z.; Belay, T.; Info, A. Urban Green Space Development and Management Challenges in Debre Tabor Town. Ethiopia. J. For. Nat. Resour. 2024, 3, 44–54. Available online: https://journals.hu.edu.et/hu-journals/index.php/jfnr/article/view/1052 (accessed on 30 June 2025).
- Berkes, F.; Colding, J.; Folke, C. Rediscovery of Traditional Ecological Knowledge as adaptive management. Ecol. Soc. Am. 2000, 10, 1251–1262. [Google Scholar] [CrossRef]
- Preston, M.A.; Harcourt, A.H. Conservation implications of the prevalence and representation of locally extinct mammals in the folklore of Native Americans. Conserv. Soc. 2009, 7, 59–69. [Google Scholar] [CrossRef]
- Kakiso, T. Endangered indigenous knowledge: Assessing locally adopted tree conservation practices in Aleta Wondo district, Sidama regional state, Ethiopia. Heliyon 2023, 9. [Google Scholar] [CrossRef]
- Pagdee, A.; Kim, Y.S.; Daugherty, P.J. What makes community forest management successful: A meta-study from community forests throughout the world. Soc. Nat. Resour. 2006, 19, 33–52. [Google Scholar] [CrossRef]
- Winberg, E. Forestry Volunteer. In Participatory Forest Management in Ethiopia, Practices and Experiences FAO Subregional Office for Eastern Africa (SFE) SFE Technical Paper; Food and Agriculture Organization of the United Nations Subregional Office for Eastern Africa: Rome, Italy, 2011. [Google Scholar]
- Parrotta, J.A.; Trosper, R.L. Traditional Forest-Related Knowledge: Sustaining Communities, Ecosystems and Biocultural Diversity; Springer: Berlin/Heidelberg, Germany, 2012. [Google Scholar]
- Yami, M.; Mekuria, W. Challenges in the Governance of Community-Managed Forests in Ethiopia: Review. Sustainability 2022, 14, 1478. [Google Scholar] [CrossRef]
- Birhanu, W. A History and Policy Analyses of Forest Governance in Ethiopia and REDD+. Global Environmental History. Master’s Thesis, Uppsala University, Uppsala, Sweden, 2020. [Google Scholar]
- Blaikie, P. Is Small Really Beautiful? Community-based Natural Resource Management in Malawi and Botswana. World Dev. 2006, 34, 1942–1957. [Google Scholar] [CrossRef]
- Innes, J.; Joyce, L.A.; Kellomaki, S.; Louman, B.; Ogden, A.; Thompson, I.; Ayres, M.; Ong, C.; Santoso, H.; Sohngen, B.; et al. Management for Adaptation. In Adaptation of Forests and People to Climate Change—A Global Assessment Report Prepared; International Union of Forest Research Organizations: Vienna, Austria, 2009; Volume 22, pp. 135–169. Available online: www.iufro.org/ (accessed on 30 June 2025).
- Awi Zone Administrative Office. Awi zone popn data 2013. In 2021 General Information about Awi Administrative Zone; Awi Zone Administrative Office: Injibara, Ethiopia, 2021. [Google Scholar]
- Chanie, Y.; Abewa, A. Expansion of Acacia decurrens plantation on the acidic highlands of Awi zone, Ethiopia, and its socio-economic benefits. Cogent Food Agric. 2021, 7, 1917150. [Google Scholar] [CrossRef]
- Abey, G.; Molla, E.; Selassie, Y.G.; Yirsaw, E. Effects of indigenous tree species on soil properties of Nitisols at Dangila District, North-western Ethiopia. Arab. J. Geosci. 2023, 16, 344. [Google Scholar] [CrossRef]
- Mulu, S.; Asfaw, Z.; Alemu, A.; Teketay. Determinants of Decision Making by Smallholder Farmers on Land Allocation for Small-Scale Forest Management in Northwestern Ethiopian Highlands. Land 2022, 11, 838. [Google Scholar] [CrossRef]
- MGashu, Y.; Mesfin, D.; Dessie, T.A. Farmer perceptions toward the adoption of agroforestry practices: A case study of northwestern Ethiopia. Front. Sustain. Food Syst. 2025, 9, 7. [Google Scholar] [CrossRef]
- Fassil, A.; Mazengia, E.; Gebreamanuel, B.; Dessie, Y.; Kumera, B.; Atnkut, B.; Mullualem, D.; Tsega, A.; Van Damme, P. Harvesting nature’s bounty: Exploring the ethnobotanical landscape of wild edible plants in the Awi Agäw community, Northwestern Ethiopia. J. Ethnobiol. Ethnomed. 2024, 20, 59. [Google Scholar] [CrossRef]
- Melaku, E.; Alemayehu, A.; Chanie, K. Investigating the Direct and Indirect Drivers of Land Use and Land Cover Change from Agriculture to Acacia Plantations in Banja District, Awi Zone, Ethiopia. East. Afr. J. Agric. Biotechnol. 2024, 7, 269–283. [Google Scholar] [CrossRef]
- Yismaw, A. Forest Cover Change Detection Using Remote Sensing and GIS in Banja District, Amhara Region, Ethiopia. Int. J. Environ. Monit. Anal. 2014, 2, 354. [Google Scholar] [CrossRef][Green Version]
- Tamirat, T. Best Practices on Development and Utilization of Acacia Decurrens in Fagta Lekoma District, Awi Zone, Amhara Region; Environment, Forest and Climate Change Commission: Addis Ababa, Ethiopia, 2019. [Google Scholar]
- Yemane, T. Stastics an Introductory Analysis; Herper & Row: New York, NY, USA, 1967. [Google Scholar]
- Tesfaye, S.S. Assessment of Local Community Perception of and Attitude Towards Participatory Forest Management (PFM) System and Its Implications for Sustainablity of Forest Condition and Livelihoods: The Case of Chilimo-Gaji Forest in Dendi District, West Shewa Zone, Oromia, Ethiopia. J. Earth Sci. Clim. Change 2017, 8, 382. [Google Scholar] [CrossRef]
- Baxter, P.; Jack, S. Qualitative Case Study Methodology: Study Design and Implementation for Novice Researchers. Qual. Rep. 2015, 13, 544–559. [Google Scholar] [CrossRef]
- Ajayi, V.O. A Review on Primary Sources of Data and Secondary Sources of Data. 2023. Available online: https://www.researchgate.net/publication/370608670 (accessed on 30 June 2025).
- Tiki, L.; Marquardt, K.; Abdallah, J.M. Participatory forest management: Analysis of local forest governance and implications for REDD+ implementation in the Adaba-Dodola Forest in Ethiopia. Trees For. People 2025, 19, 100780. [Google Scholar] [CrossRef]
- Kahsay, G.A.; Bulte, E.; Alpizar, F.; Hansen, L.G.; Medhin, H. Leadership accountability in community-based forest management: Experimental evidence in support of governmental oversight. Ecol. Soc. 2023, 28, 20. [Google Scholar] [CrossRef]
- Shivakoti, B.R.; Lopez-Casero, F.; Maraseni, T.; Pokharel, K. Capacity building at community forestry level for synergistic implementation of NDCs’ adaptation and mitigation commitments. APN Sci. Bull. 2021, 11, 113–124. [Google Scholar] [CrossRef]
- Lemenih, Y.B.M.; Allan, C. Making Forest Conservation Benefit Local Communities: Participatory Forest Management in Ethiopia. Farm Africa. Available online: https://www.farmafrica.org/wp-content/uploads/2024/07/participatory-forest-management-in-ethiopia.pdf (accessed on 30 June 2025).
- Purnomo, E.P.; Ramdani, R.; Salsabila, L.; Choi, J.W. Challenges of community-based forest management with local institutional differences between South Korea and Indonesia. Dev. Pr. 2020, 30, 1082–1093. [Google Scholar] [CrossRef]
- Plumb, S.T.; Nielsen, E.A.; Kim, Y.S. Challenges of opportunity cost analysis in planning REDD+: A honduran case study of social and cultural values associated with indigenous forest uses. Forests 2012, 3, 244–264. [Google Scholar] [CrossRef]
- Mehari, A.B. Journal of Resources Development and Management www.iiste.org ISSN. 2018. Available online: www.iiste.org (accessed on 30 June 2025).
- Reynolds, T.W.; Stave, K.A.; Sisay, T.S.; Eshete, A.W. Changes in community perspectives on the roles and rules of church forests in northern Ethiopia: Evidence from a panel survey of four Ethiopian Orthodox Communities. Int. J. Commons 2017, 11, 355–387. [Google Scholar] [CrossRef]
- Haji, L.; Valizadeh, N.; Hayati, D. The role of local communities in sustainable land and forest management. In Environmental Science and Engineering; Springer Science and Business Media: Berlin/Heidelberg, Germany, 2021. [Google Scholar]
- Alemayehu, B.; Suarez-Minguez, J.; Rosette, J. Modeling the Spatial Distribution of Acacia decurrens Plantation Forests Using PlanetScope Images and Environmental Variables in the Northwestern Highlands of Ethiopia. Forests 2024, 15, 277. [Google Scholar] [CrossRef]
- Agbaje; Arifalo, S.; Fatoki, A. Determinants of Willingness to Participate in Forest Conservation Among Communities in ondo State, Nigeria. Ethiop. J. Environ. Stud. Manag. 2024, 17, 464–476. [Google Scholar]
- Abdeta, D. Households’ Willingness to Pay for Forest Conservation in Ethiopia: A Review; Czech Academy of Agricultural Sciences: Petrská čtvrť, Czechia, 2022. [Google Scholar] [CrossRef]
- Mowo, J.; Adimassu, Z.; Masuki, K.; Lyamchai, C.; Tanui, J.; Catacutan, D. The Importance of Local Traditional Institutions in the Management of Natural Resources in the Highlands of Eastern Africa; ICRAF Working Paper; World Agroforestry Centre: Nairobi, Kenya, 2011. [Google Scholar] [CrossRef]
- Ameneshewa, W.; Kebede, Y.; Unbushe, D.; Legesse, A. Indigenous knowledge and forest management practices among Shekachoo people in the Sheka Biosphere Reserve A case of Shato core area, South-west Ethiopia. Cogent Soc. Sci. 2023, 9, 2275937. [Google Scholar] [CrossRef]
- Hassen, A.; Zander, K.K.; Manes, S.; Meragiaw, M. Local People’s perception of forest ecosystem services, traditional conservation, and management approaches in North Wollo, Ethiopia. J. Env. Manag. 2023, 330, 117118. [Google Scholar] [CrossRef]
- Derso, Y.D.; Kassaye, M.; Fassil, A.; Derebe, B.; Nigatu, A.; Ayene, F.; Tamer, M.; Van Damme, P. Composition, medicinal values, and threats of plants used in indigenous medicine in Jawi District, Ethiopia: Implications for conservation and sustainable use. Sci. Rep. 2024, 14, 23638. [Google Scholar] [CrossRef]
- Nigussie, Z.; Tsunekawa, A.; Haregeweyn, N.; Tsubo, M.; Adgo, E.; Ayalew, Z.; Abele, S. The impacts of Acacia decurrens plantations on livelihoods in rural Ethiopia. Land. Use Policy 2021, 100, 104928. [Google Scholar] [CrossRef]
- Wangchuk, J.; Choden, K.; Sears, R.R.; Baral, H.; Yoezer, D.; Tamang, K.T.D.; Choden, T.; Wangdi, N.; Dorji, S.; Dukpa, D.; et al. Community perception of ecosystem services from commercially managed forests in Bhutan. Ecosyst. Serv. 2021, 50, 101335. [Google Scholar] [CrossRef]
- Van Khuc, Q.; Pham, L.; Tran, M.; Nguyen, T.; Tran, B.Q.; Hoang, T.; Ngo, T.; Tran, T.-D. Understanding vietnamese farmers’ perception toward forest importance and perceived willingness-to-participate in redd+ program: A case study in nghe an province. Forests 2021, 12, 521. [Google Scholar] [CrossRef]
- Baynes, J.; Herbohn, J.; Smith, C.; Fisher, R.; Bray, D. Key factors which influence the success of community forestry in developing countries. Glob. Environ. Change 2015, 35, 226–238. [Google Scholar] [CrossRef]
- Cronkleton, P.; Bray, D.B.; Medina, G. Community forest management and the emergence of multi-scale governance institutions: Lessons for REDD+ development from Mexico, Brazil and Bolivia. Forests 2011, 2, 451–473. [Google Scholar] [CrossRef]
- Soe, K.T.; Yeo-Chang, Y.O.U.N. Perceptions of forest-dependent communities toward participation in forest conservation: A case study in Bago Yoma, South-Central Myanmar. Policy Econ. 2019, 100, 129–141. [Google Scholar] [CrossRef]
- Negi, S.; Pham, T.T.; Karky, B.; Garcia, C. Role of community and user attributes in collective action: Case study of community-based forest management in Nepal. Forests 2018, 9, 136. [Google Scholar] [CrossRef]
- Friman, J. Community Forestry Management Implementation in Burkina Faso: Gendered Dynamics and Customary Complexity. Int. J. Commons 2024, 18, 444–455. [Google Scholar] [CrossRef]
- Bodonirina, N.; Reibelt, L.M.; Stoudmann, N.; Chamagne, J.; Jones, T.G.; Ravaka, A.; Ranjaharivelo, H.V.F.; Ravonimanantsoa, T.; Moser, G.; De Grave, A.; et al. Approaching local perceptions of forest governance and livelihood challenges with companion modeling from a case study around Zahamena National Park, Madagascar. Forests 2018, 9, 624. [Google Scholar] [CrossRef]
- Tadesse, S.A.; Teketay, D. Perceptions and attitudes of local people towards participatory forest management in Tarmaber District of North Shewa Administrative Zone, Ethiopia: The case of Wof-Washa Forests. Ecol. Process 2017, 6, 17. [Google Scholar] [CrossRef]
- Kaganga, L.; Ndumbaro, F.G.J. People’s Perception on Community-based Forest Management: The Case Study of Njombe District, Tanzania. J. Geogr. Assoc. Tanzan. 2021, 36, 97–113. [Google Scholar]
- Derkyi, M.A.A.; Appau, Y.; Boadu, K.B. Factors influencing community participation in the implementation and monitoring of FLEGT-VPA in Ghana. For. Econ. Rev. 2021, 3, 19–37. [Google Scholar] [CrossRef]




| Categories | Dangila | Fagita | Banja | Total | Frequency (%) |
|---|---|---|---|---|---|
| Lack of technical support | 10 (7%) | 11 (7%) | 7 (7%) | 28 | 6.8 |
| Lack of financial support | 59 (42%) | 63 (38%) | 61 (59%) | 183 | 44 |
| Week institutional arrangements | 26 (18%) | 34 (20%) | 20 (19%) | 80 | 19 |
| Limited participation of local community | 47 (33%) | 59 (35%) | 34 (33%) | 140 | 30 |
| Total | 142 (100%) | 167 (100%) | 103 (100%) | 412 | 100 |
| X2 | 242.8 * df = 3, p = 0.000 | ||||
| Categories | Districts | Total | Frequency (%) | ||
|---|---|---|---|---|---|
| Dangila | Fegita | Banja | |||
| Increase government support | 6 (4%) | 6 (4%) | 4 (4%) | 16 | 4 |
| Increase donor support | 12 (8%) | 12 (7%) | 8 (%) | 32 | 8 |
| Increase participation of local community | 59 (42%) | 48 (29%) | 35 (34%) | 142 | 35.7 |
| Strengthen collaboration and partnership | 6 (4%) | 6 (4%) | 4 (4%) | 16 | 4 |
| Capacity building | 4 (3%) | 3 (2%) | 2 (2%) | 9 | 2 |
| Leverage technology and innovation | 6 (3) | 6 (4%) | 3 (3%) | 15 | 4 |
| Creating favorable legal policy | 1 (1%) | 0 (0%) | 0 (0%) | 1 | 0.24 |
| Promoting market-based mechanisms | 7 (5%) | 16 (10%) | 8 (8%) | 31 | 8 |
| Increase awareness and support | 41 (29%) | 61 (37%) | 39 (38%) | 141 | 34 |
| Total | 142 (100%) | 167 (100%) | 103 (100%) | 412 | 100.00 |
| X2 | 512.05 * df = 11, p = 0.000 | ||||
| Characteristics | Categories | Districts | Total | Frequency | X2 | ||
|---|---|---|---|---|---|---|---|
| Dangila | Fagita | Banja | |||||
| Capability of local community for conserving forest | Extremely low | 4 (3%) | 6 (4%) | 3 (3%) | 13 | 3% | 3.427*df = 2, p = 1.0 |
| Somehow medium | 12 (8%) | 13 (8%) | 8 (8%) | 33 | 8% | ||
| High | 24 (17%) | 27 (16%) | 18 (17%) | 69 | 17% | ||
| Somehow high | 36 (25%) | 41 (25%) | 26 (25%) | 103 | 25% | ||
| Very high | 42 (30%) | 52 (31%) | 30 (29%) | 124 | 30% | ||
| Extremely high | 24 (17%) | 28 (17%) | 17 (17%) | 69 | 17% | ||
| Total | 142 (100%) | 167 (100% | 103 (100%) | 412 | |||
| X2 | 212.665 * df = 5, p = 0.000 | ||||||
Disclaimer/Publisher’s Note: The statements, opinions and data contained in all publications are solely those of the individual author(s) and contributor(s) and not of MDPI and/or the editor(s). MDPI and/or the editor(s) disclaim responsibility for any injury to people or property resulting from any ideas, methods, instructions or products referred to in the content. |
© 2025 by the authors. Licensee MDPI, Basel, Switzerland. This article is an open access article distributed under the terms and conditions of the Creative Commons Attribution (CC BY) license (https://creativecommons.org/licenses/by/4.0/).
Share and Cite
Mengie, T.; Szemethy, L. The Practice of Community-Based Forest Management in Northwest Ethiopia. Land 2025, 14, 1407. https://doi.org/10.3390/land14071407
Mengie T, Szemethy L. The Practice of Community-Based Forest Management in Northwest Ethiopia. Land. 2025; 14(7):1407. https://doi.org/10.3390/land14071407
Chicago/Turabian StyleMengie, Tesfaye, and László Szemethy. 2025. "The Practice of Community-Based Forest Management in Northwest Ethiopia" Land 14, no. 7: 1407. https://doi.org/10.3390/land14071407
APA StyleMengie, T., & Szemethy, L. (2025). The Practice of Community-Based Forest Management in Northwest Ethiopia. Land, 14(7), 1407. https://doi.org/10.3390/land14071407

