(Dis-)Continuation of Territoriality: A Framework for Analysis of the Role of Social Practices in (Re-)Production of Space
Abstract
1. Introduction
2. Theoretical Framework
3. Materials and Methods
- Artefacts are defined as the spatial constellations, architecture/buildings/objects, but also institutions, figures/individuals and social structures (e.g., laws, rules);
- Subjectification is defined as behaviour and attitude of the interviewee towards the structures (institutions) and other artefacts;
- Discourses are related to representation (argumentative, narrative or descriptive) of the facts, relations and subjects;
- Practices are defined as routinised bodily/mental activities, related to practices of the “others” mentioned by the interviewee.
4. Results
4.1. Artefacts
“Then there is this castle in the middle of the city with the Lippe flag on it (…) First of all, of course, that there is ‘Kreis Lippe’ is on every street sign, i.e., place sign. Then of course the heraldic attributes, the Rose, which also appears everywhere.”(OWL 01)
“There are also old border-stones. These are maintained by the local associations and made clear. So here is the border-stone, meaning there was Prussia, here is Lippe. I think it became particularly clear in these two cases, ‘Lippische Velmerstot’ and ‘Preußische Velmerstot’. The people of Lippe are very sensitive to this.”(OWL 07)
“The sculptor at the time who made it [Hermannsdenkmal], who chose it to be here, simply wanted it to be in a prominent place, up here in the Teutoburg Forest. I don’t think it mattered that it was in Lippe. But it was then, of course, taken in by Lippe.”(OWL 01)
“We are a very special region, a small principality. So, you can see a lot of cars in Lippe that have the sticker on the back—the Principality of Lippe. And I don’t think that they see it as a monarchy, or that there are nobles who are above us, I don’t think that they perceive it that way, but that they really see it as an anchor of identification.”(OWL 07)
“And she is really, I would almost say, still alive here in Lippe. Not simply through the … of course through the historical reference points. There are monuments, there are buildings that are connected to her. But above all through her work. So, people in Lippe know that she founded the children’s day care centre, that she stood up for orphans, for disabled children and for day laborers… and above all she preserved Lippe, that it did not become Prussian (…) when people in Lippe think of Pauline, the main thing they think of is that she preserved our Lippe independence.”(OWL 07)
“I think that Heinrich Drake managed, in the negotiations with North Rhine-Westphalia, to ensure that this wealth stays here and is managed from here. I think that was a very important point in this, that the people of Lippe continue to feel like they are from Lippe and feel like something special and can say that we have even anchored our Rose in the North Rhine-Westphalia coat of arms. We are the third part of the state. You often hear that here in Lippe.”(OWL 07)
4.2. Subjectification
“And that at the moment our historical consciousness is moving away from… I’m coming back from my subject, from everyday culture, and towards the history of the individual. (…) for here, for the house, I would see it that way. (…) But also… just look at the whole tabloid press. They only present personalities. They don’t question anything. And I think it’s more like… I’ll say it’s all about glamour and glory. (…) the simple everyday culture, the history of the… I’ll just say the cottagers, the farmers, I don’t think that’s so up to date anymore. (…) Pauline is of course, she is first of all… as a woman she is well suited to be put in the focus.”(OWL 03)
4.2.1. Past Political Spaces and Borders
4.2.2. Socio-Cultural and Confessional Aspects
4.2.3. Socio-Economic-Political Aspects
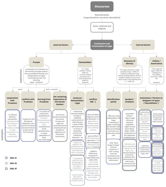
4.3. Discourses
4.3.1. Prussia
“It was probably also the case that the Lippe administration in the 19th century was strongly influenced by Prussia. It is said that they always copied the Prussian laws and then passed them here as Lippe laws.”(OWL 01)
4.3.2. Ostwestfalen
“It’s actually true that I think that the people of Lippe feel a little disadvantaged in the perception of the people of East Westphalia. And even then, at the North Rhine-Westphalian level, people from Düsseldorf say, yes, East Westphalia… oh yes, Lippe is part of it too.”(OWL 07)
4.3.3. Elements of Identity
4.3.4. Institutions/Persons as Designers of Space (“Raumbildner”)
4.4. Practices
- Referring to punctuations in case of any risks for Lippe of losing autonomy, threats to its identity, etc. (OWL 01);
- Hermann (denkmal) being “lippified” and continuously used to make the entity of Lippe stronger, becoming a symbol (OWL 01);
- Cultural heritage of Lippe, tangible and intangible elements (landscape, parks, monuments, recipes, etc.) and practices that are bringing those closer to the public (e.g., practices of the “Lippische Landesbibliothek” and “Lippisches Landesmuseum”, exhibitions, etc.) (OWL 03, OWL 07);
- Presence of the House of Lippe and its supporters (representation) reflected through the presence of the prince Stephan in public during events, him living in the castle, as well as the interest of people for the house (e.g., reflected in interest of people for the wedding of the prince). Moreover, the memory of Pauline and building monuments to provide reminders. Also, publishing about the principality and other practices that are bringing the symbols of Lippe to the public (OWL 01, OWL 03, OWL 07);
- Practices of the institutions—e.g., “Landesverband Lippe” managing the assets of Lippe, supporting the cultural institutions and being representative of Lippe; “Lippisches Landesmuseum”—its practices that are creating and presenting (the image of) the history of Lippe (OWL 01, OWL 03, OWL 07).
“People hold on to existing structures. Maybe because they don’t know of a better alternative at the moment. Maybe because old structures always offer a certain level of security. Because people are used to what they are used to or like to fall back on what they are used to. In my opinion, new structures can only emerge if we change something new politically or install something new. And … yes, I would think that is not in sight at the moment.”(OWL 03)
4.5. Synthesis Overview of the Main Results
- Most of the artefacts/structures mentioned by the interviewees date from centuries ago, many from the 12th–15th century, some from the 16th–17th century, some emerged in the 19th century, while only several artefacts date from the 20th century. The interviewees revealed a comparable importance of the artefacts from the very distant past and contemporary context. The high density of those symbols is highlighting the territorial unit of “Lippe” (from past to present).
- Regarding the spatial distribution of the artefacts, the majority of those mentioned by the interviewees are located in the city of Detmold and only a few in other cities. This indicates a dominance of the city of Detmold in terms of distribution of both spatial and social structures relevant for the territory of Lippe. It reflects the centralised political power at the time of the principality (the residency in Detmold), which had an impact on the later development of the region as well.
- The study identified a remaining significance of past historical borders, despite them being no longer active, as is the case of the long-gone territorial border between Lippe and Prussia—people of Lippe being still very sensitive nowadays about it. The narrative of a small and yet strong and independent principality of Lippe in the context of a powerful Prussia is operationalised to underline the strength and stability of Lippe, its identity and territoriality—no matter how difficult or unfavourable circumstances have been in the past, or could be in the future.
- The narratives of the past actions, events and decisions is mainly preserved and transmitted by the institutions of Lippe (e.g., “Landesverband Lippe”, the key institution in governing the assets of Lippe locally, providing a certain level of integrity and further autonomy; “Lippisches Landesmuseum” and its practices that are creating and presenting (the image of) history of Lippe). These institutions thus continue to contribute to the perception of Lippe as a territory and, in particular, to manifesting it through an inward-looking historical narrative. Furthermore, the inward-oriented approach of the institutions is reflected in the scarcity of collaborations with institutions/communities outside of Lippe.
- The role of the principality of Lippe continues, as perceived by the interviewees, and even though it has not existed since 1918, it remains an anchor of identity for the people of Lippe. The continuity of the principality is carried through politics/administration, the civil sector and status/power of certain structures, e.g., practices of the “Landesverband Lippe”, presence of the House of Lippe and the actual prince of Lippe continuing to live in the castle, publishing about the principality, and other practices that are bringing the symbols of Lippe to the public.
- There is a strong orientation on the traditional elements of Lippe in cultural patterns and it has an important role in manifestation of the identity of Lippe, especially related to the cultural heritage, historical buildings and the landscape of Lippe. These artefacts are being used to make the entity of Lippe stronger, acting as identification points of Lippe, contributing to continuation of the Lippe identity and strengthening Lippe as a separate territory. This is reinforced through the practices that are bringing those artefacts closer to the public (e.g., practices of the “Lippische Landesbibliothek” and “Lippisches Landesmuseum”, exhibitions, etc.).
- The continuous formation of Lippe’s identity within the borders of the former principality, which continues to this day, hinders the development of the Ostwestfalen-Lippe identity and the self-confidence that refers to it. Although the cultural patterns between these spatially close territories are not that different, there is an urge to maintain former territorialities by emphasising differences and not similarities. The past conflicts and shifts in dominance between the cities of Lippe and the cities of Ostwestfalen remain present in the public discourses, being referred to whenever it is necessary to differentiate or compare the two parts of the region. Moreover, the confessional differences continue to play a role, and Lemgo is often perceived as an enclave within Lippe (maintaining Lutheran confession within the reformed-majority territory of Lippe). The repeating pattern of emphasising differences and conflicts is hindering the development of the Ostwestfalen-Lippe identity and unity, leaving it as an artificial, contested “construct”.
5. Discussion
6. Conclusions
6.1. Methodological Reflection on the Operationalisation of the “Praxeological Quadrat of Cultural Analysis” According to Andreas Reckwitz
6.2. Substantive Reflection on the Correlation Between the Concepts of Territoriality and Social Practices
6.3. Application of the Analytical Framework in Planning Research and Practice
- Holistic analysis: it makes it possible to understand the complex interactions between material, social, subjective and symbolic dimensions;
- Cultural sensitivity: planning can respond better to cultural patterns and historical references, which can contribute to greater acceptance in planning processes;
- Sustainable spatial design: by taking practices into account, spaces can be transformed and used and maintained in the long term;
- Participatory planning: the integration of subjective experiences, individual and collective practices in space can promote more democratic and equitable planning.
Author Contributions
Funding
Institutional Review Board Statement
Informed Consent Statement
Data Availability Statement
Acknowledgments
Conflicts of Interest
References
- Reckwitz, A. Kreativitaet und Soziale Praxis: Studien zur Sozial-und Gesellschaftstheorie [Creativity and Social Practices: Studies of Social and Societal Theory]; Transcript: Bielefeld, Germany, 2016. [Google Scholar]
- Schmid, H. Regionale Gedächtnisräume [Regional Memory Spaces]. In Gedächtnisräume. Geschichtsbilder und Erinnerungskulturen in Norddeutschland [Memory Spaces: Images of History and Cultures of Remembrance in Northern Germany]; Fuge, J., Hering, R., Schmid, H., Eds.; V&R Unipress: Göttingen, Germany, 2014; pp. 33–41. [Google Scholar]
- Simmel, G. Über räumliche Projektionen sozialer Formen [On Spatial Projections of Social Forms]. In Raumtheorie. Grundlagentexte aus Philosophie und Kulturwissenschaften [Spatial Theory: Basic Texts from Philosophy and Cultural Studies]; Dünne, J., Günzel, S., Eds.; Suhrkamp: Frankfurt, Germany, 2006; pp. 304–316. [Google Scholar]
- Lefebvre, H. Die Produktion des Raums [Production of Space]. In Raumtheorie. Grundlagentexte aus Philosophie und Kulturwissenschaften [Space Theory. Basic Texts from Philosophy and Cultural Studies]; Duenne, J., Guenzel, S., Eds.; Suhrkamp: Frankfurt, Germany, 2006; pp. 330–340. [Google Scholar]
- Bourdieu, P. Sozialer Raum, symbolischer Raum [Social space, symbolic space]. In Raumtheorie. Grundlagentexte aus Philosophie und Kulturwissenschaften [Space Theory. Basic Texts from Philosophy and Cultural Studies]; Duenne, J., Guenzel, S., Eds.; Suhrkamp: Frankfurt, Germany, 2006; pp. 354–368. [Google Scholar]
- Glasze, G.; Mattissek, A. (Eds.) Handbuch Diskurs und Raum. Theorien und Methoden für die Humangeographie Sowie die Sozial-und Kulturwissenschaftliche Raumforschung [Handbook of Discourse and Space. Theories and Methods for Human Geography and Social and Cultural Sciences Spatial Research]; Transcript: Bielefeld, Germany, 2009. [Google Scholar]
- Schäfer, S.; Everts, J. (Eds.) Handbuch Praktiken und Raum. Humangeographie Nach dem Practice Turn [Handbook of Practices and Space. Human Geography After the Practice Turn]; Transcript: Bielefeld, Germany, 2019. [Google Scholar]
- Löw, M. Raumsoziologie [Spatial Sociology]; Suhrkamp: Frankfurt, Germany, 2012; pp. 224–225. [Google Scholar]
- Cosgrove, D.; Daniels, S. (Eds.) The Iconography of Landscape: Essays on the Symbolic Representation, Design and Use of Past Environments; Cambridge University Press: Cambridge, UK, 1992. [Google Scholar]
- Kenneth, O. The Meanings of Landscape. Essay on Place, Space, Environment and Justice; Routledge: London, UK, 2019. [Google Scholar]
- Janowski, M.; Ingold, T. (Eds.) Imagining Landscapes: Past, Present and Future; Ashgate: Farnham, UK, 2012. [Google Scholar]
- Leibenath, M.; Heiland, S.; Kilper, H.; Tzschaschel, S. (Eds.) Wie Werden Landschaften Gemacht? Sozialwissenschaftliche Perspektiven auf die Konstituierung von Kulturlandschaften [How Are Landscapes Made? Social Science Perspectives on the Constitution of Cultural Landscapes]; Transcript: Bielefeld, Germany, 2013. [Google Scholar]
- Fischer, N. Gedächtnislandschaften in Geschichte und Gegenwart [Memory Landscapes in History and the Present]; Kulturwissenschaftliche Studien [Cultural Studies] Otto von Freising-Vorlesungen der Katholischen Universität Eichstätt-Ingolstadt; Springer: Wiesbaden, Germany, 2016; p. 10. [Google Scholar]
- Hoskins, W.G. The Making of the English Landscape; Hodder and Stoughton: London, UK, 1955. [Google Scholar]
- Steward, P.; Strathern, A. (Eds.) Landscape, Memory and History: Anthropological Perspectives; Pluto Press: London, UK, 2003. [Google Scholar]
- Wylie, J. Landscape; Routledge: London, UK, 2007. [Google Scholar]
- Halbwachs, M. Das kollektive Gedächtnis [The Collective Memory]; Fischer: Frankfurt, Germany, 1985. [Google Scholar]
- Assmann, A. Erinnerungsräume: Formen und Wandlungen des Kulturellen Gedächtnisses [Spaces of Memory: Forms and Transformations of Cultural Memory]; C. H. Beck: München, Germany, 1999. [Google Scholar]
- Berek, M. Kollektives Gedächtnis und die Gesellschaftliche Konstruktion der Wirklichkeit. Eine Theorie der Erinnerungskulturen [Collective Memory and the Social Construction of Reality. A Theory of Memory Cultures]; Harrassowitz: Wiesbaden, Germany, 2009. [Google Scholar]
- Adam, B.; Groves, C. Future Matters. Action, Knowledge, Ethics; Brill: Leiden, The Netherlands; Boston, MA, USA, 2007. [Google Scholar]
- Hall, S. The Work of Representation. In Representation. Cultural Representations and Signifying Practices; Hall, S., Ed.; Sage: London, UK; Thousand Oaks, CA, USA; New Delhi, India, 1997; pp. 13–74. [Google Scholar]
- Schatzki, T. Social Practices—A Wittgensteinian Approach to Human Activity and the Social; Cambridge University Press: Cambridge, UK, 1996. [Google Scholar]
- Hirschhausen, B.; Grandits, H.; Kraft, C.; Müller, D.; Serrier, T. (Eds.) Phantomgrenzen. Räume und Akteure in der Zeit neu Denken [Phantom Borders: Rethinking Spaces and Actors in Time]; Wallstein: Göttingen, Germany, 2015; Volume 1. [Google Scholar]
- Healey, P. The treatment of space and place in the new strategic spatial planning in Europe. Int. J. Urban Reg. Res. 2004, 28, 45–67. [Google Scholar] [CrossRef]
- Burden, R.; Kohl, S. Landscape and Englishness; Rodopi: Amsterdam, The Netherlands, 2006. [Google Scholar]
- Fleckner, U.; Warnke, M.; Ziegler, H. (Eds.) Politische Ikonographie. Ein Handbuch [Political Iconography. A Handbook]; Beck: München, Germany, 2011. [Google Scholar]
- Brandt, B.; Hochkirchen, B. (Eds.) Reinhart Koselleck und das Bild [Reinhart Koselleck and the Image]; Bielefeld University Press: Bielefeld, Germany, 2021. [Google Scholar]
- Mitchell, W.J.T. Picture Theory. Essays on Verbal and Visual Representation; Chicago University Press: Chicago, IL, USA, 1994. [Google Scholar]
- Jensen, O.B.; Richardson, T. Making European Space: Mobility, Power and Territorial Identity; Routledge: London, UK, 2004. [Google Scholar]
- Walsh, C. Transcending land–sea dichotomies through strategic spatial planning. Reg. Stud. 2021, 55, 818–830. [Google Scholar] [CrossRef]
- Ipsen, D. Ort und Landschaft [Place and Landscape]; VS Verlag für Sozialwissenschaften: Wiesbaden, Germany, 2006. [Google Scholar]
- Augé, M. Orte und Nicht-Orte. Vorüberlegungen zu einer Ethnologie der Einsamkeit [Places and Non-Places: Preliminary Considerations for an Ethnology of Loneliness]; Fischer-Verlag: Frankfurt, Germany, 1994. [Google Scholar]
- Reckwitz, A. Praktiken und Ihre Affekte [Practices and their affects]. In Praxistheorie: Ein Soziologisches Forschungsprogramm [Practice Theory: A Sociological Research Program]; Schaefer, H., Ed.; Transcript: Bielefeld, Germany, 2016; pp. 163–180. [Google Scholar]
- Reckwitz, A. Toward a theory of social practices: A development in culturalist theorizing. Eur. J. Soc. Theory 2002, 5, 243–263. [Google Scholar] [CrossRef]
- Reckwitz, A. The status of the “material” in theories of culture: From “social structure” to “artefacts”. J. Theory Soc. Behav. 2002, 32, 195–217. [Google Scholar] [CrossRef]
- Elden, S. Land, terrain, territory. Prog. Hum. Geogr. 2010, 34, 799–817. [Google Scholar] [CrossRef]
- Bourdieu, P. Entwurf einer Theorie der Praxis. Auf der Ethnologischen Grundlage der Kabylischen Gesellschaft [Outline of a Theory of Practice. On the Ethnological Basis of Kabyle Society]; Suhrkamp: Frankfurt, Germany, 1979. [Google Scholar]
- Bruns, A. Grafschaft/Fürstentum Lippe(-Detmold)/Freistaat Lippe [Country/Principality of Lippe (-Detmold)/Free state of Lippe]. In Lexikon der Deutschen Geschichte [Lexicon of German History]; Taddey, G., Ed.; Alfred Kröner Verlag: Stuttgart, Germany, 1998; p. 754. [Google Scholar]
- Landesverband Lippe. Hermannsdenkmal: Lippe Von Ganz Oben [Hermann Monument: Lippe from Above]; Info-Flyer; Landesverband Lippe: Lemgo, Germany, 2023. [Google Scholar]
- Barmeyer, H. Das Hermannsdenkmal. Vom Projekt einer national-patriotischen Bürgerbewegung zum regionalen Integrationssymbol [Hermann monument. From the project of a national-patriotic citizens’ movement to a regional symbol of integration]. In Lippische Geschichte [History of Lippe]; Barmeyer, H., Niebuhr, H., Zelle, M., Eds.; Michael Imhof Verlag: Petersberg, Germany, 2019; Volume 2, pp. 361–373. [Google Scholar]
- Wittkampf, P. Die Verteilung der Konfessionszugehörigkeit in Westfalen [Distribution of religious affiliation in Westfalen]. LWL Geogr. Komm. Westfal. 2023. Available online: https://www.westfalen-regional.de/de/konfessionen/ (accessed on 9 December 2024).
- Kittel, E. Geschichte des Landes Lippe: Heimatchronik der Kreise Detmold und Lemgo/von Erich Kittel mit Einem Beitr. von Rolf Böger [History of the State of Lippe: Local Chronicle of the Districts of Detmold and Lemgo/by Erich Kittel with a Contribution of Rolf Boeger]; Archiv für Dt. Heimatpflege: Köln, Germany, 1957. [Google Scholar]
- Gudehus, C.; Eichenberg, A.; Welzer, H. (Eds.) Gedächtnis und Erinnerung. Ein Interdisziplinäres Handbuch [Memory and Remembrance. An Interdisciplinary Handbook]; J. B. Metzlersche Buchhandlung und Carl Ernst Poeschel Verlag: Stuttgart, Germany, 2010. [Google Scholar]
- Flick, U. Triangulation. Eine Einführung. Qualitative Forschung [Triangulation. An Introduction. Qualitative Research]; VS Verlag für Sozialwissenschaften: Wiesbaden, Germany, 2008; Volume 12. [Google Scholar]
- Creswell, J.W. Research Design–Qualitative, Quantitative, and Mixed Methods Approaches; Sage: Thoudand Oaks, CA, USA, 2003. [Google Scholar]







| (1) Artefacts | |
| RQ 1.1 | Which artefacts and structures from Lippe are mentioned by the interviewee? |
| RQ 1.2 | In which context (time–space) is the artefact/structure positioned? |
| RQ 1.3 | Which meanings/effects (social) do those artefacts/structures have? Which correlations are mentioned by the interviewee? |
| (2) Subjectification | |
| RQ 2.1 | How does the interviewee positioned her/himself in the institution/Lippe? How does the researcher see the relation between the interviewee and the institution and why? |
| RQ 2.2 | What is the attitude and/or behaviour of the interviewee towards the artefacts/structures from Lippe? |
| (3) Discourses | |
| RQ 3.1 | In which relations was Lippe (and Ostwestfalen/others) spoken about, and which historical events are taken as a reference? |
| RQ 3.2 | Which elements/artefacts/structures are taken as a reference by the interviewee in explaining the constitution and continuation of Lippe (territoriality/identity)? |
| (4) Practices | |
| RQ 4.1 | What are the practices that continuously repeat regulating/maintaining Lippe (territoriality/identity) in the consciousness of people (what are typical forms of behaviour, routine bodily/mental activities)? |
| RQ 4.2 | What are the practices that are/could open or further develop Lippe (territoriality/identity) and alter the consciousness of people? |
Disclaimer/Publisher’s Note: The statements, opinions and data contained in all publications are solely those of the individual author(s) and contributor(s) and not of MDPI and/or the editor(s). MDPI and/or the editor(s) disclaim responsibility for any injury to people or property resulting from any ideas, methods, instructions or products referred to in the content. |
© 2025 by the authors. Licensee MDPI, Basel, Switzerland. This article is an open access article distributed under the terms and conditions of the Creative Commons Attribution (CC BY) license (https://creativecommons.org/licenses/by/4.0/).
Share and Cite
Dragutinovic, A.; Kost, S. (Dis-)Continuation of Territoriality: A Framework for Analysis of the Role of Social Practices in (Re-)Production of Space. Land 2025, 14, 229. https://doi.org/10.3390/land14020229
Dragutinovic A, Kost S. (Dis-)Continuation of Territoriality: A Framework for Analysis of the Role of Social Practices in (Re-)Production of Space. Land. 2025; 14(2):229. https://doi.org/10.3390/land14020229
Chicago/Turabian StyleDragutinovic, Anica, and Susanne Kost. 2025. "(Dis-)Continuation of Territoriality: A Framework for Analysis of the Role of Social Practices in (Re-)Production of Space" Land 14, no. 2: 229. https://doi.org/10.3390/land14020229
APA StyleDragutinovic, A., & Kost, S. (2025). (Dis-)Continuation of Territoriality: A Framework for Analysis of the Role of Social Practices in (Re-)Production of Space. Land, 14(2), 229. https://doi.org/10.3390/land14020229

