Next Article in Journal
Generative AI for Biophilic Design in Historic Urban Alleys: Balancing Place Identity and Biophilic Strategies in Urban Regeneration
Previous Article in Journal
Mapping Urban Segregation with GeoAI: Street View Perceptions and Socio-Spatial Inequality in Thessaloniki, Greece
 
 
Font Type:
Arial Georgia Verdana
Font Size:
Aa Aa Aa
Line Spacing:
Column Width:
Background:
Article

Deriving RRR Elements from the Integration of Land Registration and Spatial Planning

1
Ministry of Agrarian Affairs and Spatial Planning, National Land Agency (ATR/BPN), Jakarta 12110, Indonesia
2
Doctoral Programs in Geomatics Engineering, Department of Geodetic Engineering, Faculty of Engineering, Gadjah Mada University, Yogyakarta 55284, Indonesia
*
Author to whom correspondence should be addressed.
Land 2025, 14(10), 2084; https://doi.org/10.3390/land14102084
Submission received: 2 September 2025 / Revised: 8 October 2025 / Accepted: 13 October 2025 / Published: 18 October 2025

Abstract

Integrating Rights, Restrictions, and Responsibilities (RRR) information within land administration presents a significant challenge. Currently, land rights management and spatial planning in Indonesia are handled by separate institutions within land administration services, leading to fragmented information and potentially inconsistent decisions, and the information about them is siloed. While land registration data typically provide information regarding land rights, the restrictions and responsibilities are derived from spatial planning data, primarily from Detailed Spatial Plans (RDTR). This fragmented data landscape complicates landowners understanding of their rights and obligations, as well as local government in issuing the development permits. This paper proposes a method to integrate RRR elements by overlaying parcel data (representing Rights) with spatial planning data from RDTR (representing Restrictions and Responsibilities). The analysis reveals that challenges arise from discrepancies between parcel boundaries and spatial plan delineations. To address these challenges, problem scenarios have been developed, illustrating situations where a parcel may fall within a single sub-zone, multiple sub-zones, partly outside sub-zone, and no planning zone. The integrated approach herein aims to empower landowners, ease the issuing of development permits by local government, and align with the government’s digital transformation initiatives.

1. Introduction

Between 2019 and 2024, the Government of Indonesia aimed to register all 126 million land parcels nationwide [1]. By the third quarter of 2024, the total of registered and certified land parcels reached 93 million [2], and 123.1 million land parcels by September 2025 [3]. The certificates contain details regarding landowners’ information, address and location, area, type of land rights, and land use at the time of registration [1]. These land rights pertain to private ownership [4], and land utilization by individuals or entities is associated with economic factors, whereby landowners possess complete authority over the use and development. However, the exercise of land rights must also consider social interests [5] and be restricted by public interests [6].
Parallel with the effort to register lands nationwide, the Government of Indonesia has also set a target of issuing 2036 the Detail Spatial Plan (known as RDTR) [2]. By the end of 2024, a total of 583 RDTRs were published in collaboration with regional governments. As of 24 September 2025, the total of RDTR has been 646 RDTR [3]. The RDTR is a detailed spatial planning document that operationalizes the Regency/Municipal Spatial Plan (RTRW) by regulating spatial use plans (equivalent to land use plans for the spatial plan in terms of land area), spatial structures, and zoning regulations. The Technical Guidelines for the Preparation, Establishment, and Integration of the Regency/Municipal Detailed Spatial Plan into the Online Single Submission System document states that land use plans consist of zones and sub-zones allocated for conservation and cultivation purposes. Spatial structures, which refer to the arrangement of key elements that shape and support the integration of activities and mobility within a region, show designated activity centers, transportation corridors, telecommunications systems, energy networks, and other relevant structures. Zoning regulations define the activities that are allowed, restricted, subject to specific conditions, or entirely prohibited within a particular zone [1]. Moreover, it contains mechanisms of restrictions and responsibilities. Restrictions aim to control land use and spatial activities. At the same time, responsibilities determine the obligations and conditions under which specific activities may be conducted, particularly in relation to social aspects within communities and environmental sustainability efforts [4,7]. As a whole, land use plans, spatial structures, and zoning regulations support the effective utilization of land and space for public benefit in terms of social function, environmental protection, development control, and equitable land use distribution [8]. These three components (land use plan, spatial structure, and zoning regulations) also help maintain a balance between ownership rights or private interests and broader public interests [4,9]. As the major regulation of city government, the implementation of RDTR is frequently evaluated and controlled. GIS analysis for urban disparity has been evaluated by some researchers in the past, including Malaker and Meng [10].
Land registration and spatial planning run in parallel. The formulation of spatial plans is handled separately from land registration activities. Land registration activities are managed by the Ministry of Agrarian Affairs and Spatial Planning/National Land Agency (ATR/BPN). At the same time, spatial planning including the preparation of RDTR is mainly under the responsibility of local governments. This institutional separation has led to fragmented databases and inconsistent spatial referencing systems [11,12], thereby hindering the synchronization between cadastral and spatial planning datasets. On the other hand, RDTR, as a spatial plan, needs geospatial information, because it is a kind of making location-based decision about development of an area and its land use [13].
Spatial planning information is open to public. However, as the process of land registration and spatial planning process is silo or not interoperability, the data of spatial planning information are not included as data input in land registration process. The disintegration of these data sources leads to discrepancies between land parcel boundaries and RDTR zoning boundaries, contributing to uncertainty in land-related decision-making processes, particularly in the issuance of development permits and ensuring tenure security. Government Regulation No. 18 of 2021 on Management Rights, Land Rights, Strata Titles, and Land Registration has introduced the stipulation of RRR in the land registration process. Unfortunately, the elements of Restrictions and Responsibilities derived from land use plans, spatial structures, and zoning regulations from RDTR are not included as part of the information presented in land certificates [14,15]. Consequently, landowners and relevant stakeholders do not have access to comprehensive information regarding permissible, restricted, conditional, and prohibited activities on parcels. The absence of such details hinders their ability to make informed decisions regarding land utilization and development. It occurs mainly because the spatial planning process is conducted by different authorities. Between those authorities, there is no interoperability nor data sharing. In some cases, there is lack of coordination.
Case studies further illustrate the implications of this disconnect. In East Java, for instance, a landowner holding a Right to Cultivate (Hak Guna Usaha: HGU) title was unable to conduct land right extension because part of the land had undergone a land use plan change from agricultural to non-agricultural use. In a city in Banten Province, for example, despite already obtaining a Right to Build (Hak Guna Bangunan) title, the owner could not receive a building permit from the authorities due to a land use plan change from a residential area to water bodies [2]. Therefore, considering these cases, which were also denoted by Indrajit et al. [16], it is crucial to achieve a unified RRR information system by integrating the data from land registration activities (Rights) and data from spatial planning (Restrictions and Responsibilities).
Integrating restrictions and responsibilities from spatial plans into land parcels addresses the gap between land registration and spatial plan regulations. Efforts to unify Rights, Restrictions, and Responsibilities (RRR) information into a single, integrated framework in Indonesia continue to face significant technical and institutional challenges. This effort is in line with the LADM II Part 5 which develops spatial planning information as RRR to be registered [17]. This integration can be achieved through digital cadastral systems and supported by legal frameworks. Learning from international best practices, such as the Netherlands’ cadastral system, the Cadaster provides an advanced example of integrating legal and spatial data [18]. The Cadaster not only records land tenure but also public law restrictions and spatial plans, providing transparency and legal certainty. In Sweden and Estonia, land administration information systems of the registered parcel shows the spatial plan zone of parcel of interest, thus restrictions and responsibilities, is registered as parcel information [19,20]. The Indonesian system must evolve to achieve legal and technical synchronization. According to Alexander [21,22], land property markets are not standard markets and require spatial planning interventions to address the unique characteristics of land as a resource. Spatial planning ensures that the use of land contributes to desirable built and natural environments, supports public interests, and facilitates coherent decision-making across multiple governance scales. Furthermore, spatial planning involves a variety of actors, including public agencies, private firms, and NGOs, operating at various scales of governance, which further highlights the need for integrated frameworks. Through this integration, Indonesia can advance toward improved land governance, increased legal certainty, and the realization of spatial justice.
The rapid digital transformation in land administration compounds this issue. Kusmiarto et al. [23] noted, in their digital readiness assessment for land services in Yogyakarta, that although infrastructure for digital transformation is improving, interoperability and harmonization of legal and spatial data remain inadequate. Huda et al. [24] further stressed this gap by applying a PESTLE (Political, Economic, Social, Technological, Legal, and Environmental) and SWOT (Strengths, Weaknesses, Opportunities, and Threats) analysis to identify gradual strategies for enhancing data quality and institutional coordination. Both studies emphasize the urgent need to integrate spatial planning data, including zoning restrictions and responsibilities, into the national land registration framework to enhance planning, governance, and service delivery.
Moreover, the implementation of electronic land certificates introduced by ATR/BPN presents both opportunities and challenges. According to Adinegoro and Iswahyuni [25], the success of these digital certificates depends heavily on the accuracy and completeness of spatial and legal data, which currently lack the inclusion of spatial planning-derived restrictions and responsibilities. As a result, even digital certificates fall short of providing comprehensive RRR information to landowners and planning authorities.
Spatial mismatches and non-conformity between actual land use and RDTR zoning have also been observed in practice. Amrin et al. [26], in a study of the Bagendang Industrial Area, found that numerous plots had land uses inconsistent with the RDTR designations. This mismatch undermines the enforcement of zoning regulations and increases the risk of legal disputes and investment uncertainties. Similarly, Amir et al. [27] noted that in the Takalar District, such mismatches affect local livelihood systems, as residents are unaware of spatial planning constraints that could affect their land rights or intended land uses.
Considering these challenges, the development of an integrated digital cadastral system that incorporates zoning information, land use plans, and sub-zone restrictions is essential. This paper presents our study on resolving RRR boundary conflicts for each parcel, which can potentially lead to uncertainty and inconsistent decision-making in land development and permit processes. The study utilized real datasets of the cadastral map (a product of land registration) and a land use plan map (a product of spatial planning) to derive Rights, Restrictions, and Responsibilities (RRR) information in Yogyakarta City, Indonesia. Boundary conflicts arise because land registration and spatial planning products resulted in different activities, and there is a lack of interoperability between data. This situation creates a concerning situation, as many land parcel boundaries are not aligned with land use plan zones; for example, they may not be accurately enclosed within a single zone or sub-zone [16]. It can impact the ambiguity in issuing development permits by local governments, whereas for landowners, it may cause them to utilize their own land which contradicts zoning regulation. If it is found by the spatial controlling authority, the penalty to the landowners can be issued. Determining the Restrictions and Responsibilities information for a land parcel that overlaps multiple sub-zones is challenging, as a specific sub-zone must be selected as the primary source of Restrictions and Responsibilities information. The paper will focus on identifying boundary conflicts and developing a mechanism to properly specify the Restrictions and Responsibilities for each parcel derived from specific sub-zones of the land use plan within a parcel. The selection of a single sub-zone as the reference for Restrictions and Responsibilities is conducted using the Problem Scenario Development method and Zone Scoring Analysis. This approach aims to enable the operational integration of spatial planning data into the cadastral framework, ultimately supporting more coherent land governance. The RRR derived from this method is intended not only for the transparent land information, but also to ease of issuing development permits by local governments.

2. Literature Review

Land rights grant landowners the legal entitlement to derive benefits from and utilize their land. However, governments also hold the authority to regulate land use to balance private interests with public needs, thereby contributing to sustainable development [18,28]. To promote transparency and ensure land is used in alignment with public interests, the concept of Rights, Restrictions, and Responsibilities (RRR) has been introduced into land administration systems. Ideally, these elements should be formally recorded in land certificates [18,28], either during first land registration or derivative land registration.
Recent international academic literature emphasizes the necessity of integrating RRR into land governance systems. Serra [29], in his analysis of urban planning in Italy, highlights that zoning regulations define both the potential and constraints of land use by transforming the balance between private rights and public needs into legally enforceable instruments. In the Netherlands, van Dijk and van der Vlist [30] argue that aligning ownership records with zoning information improves coordination between land use rights and spatial development priorities. Enemark et al. [6] further assert that integrating tenure status, land valuation, and land use data is essential for achieving a balance between individual property rights and public regulatory obligations, particularly during periods of systemic reform. Brown, Sanders, and Reed [31] stress the role of participatory mapping in aligning community preferences with formal spatial policies, while Kuleyin [32] points out the persistent tension between the dominance of private property rights and the imperative of inclusive public participation in urban transformation processes.
Despite the global acknowledgment of the importance of RRR, its implementation continues to face several challenges, particularly in terms of regulation, documentation, and adherence to established standards [33]. To systematize and classify RRR, Bennett proposed the property object concept, which organizes RRR based on attributes such as objectives, regulated actions, spatial extent, duration, and affected stakeholders. Following the adoption of the Land Administration Domain Model (LADM) as an international standard (ISO 19152 [34]) in 2012, Paasch et al. [15] suggested incorporating a standardized RRR model into LADM to cover both formal and customary land rights. Indrajit et al. [12] similarly emphasized the need to integrate RRR information—derived from the alignment of land administration with spatial planning—into the LADM framework. Furthering this line of thought, Yılmaz et al. [35] stressed the importance of accommodating customary land rights (Hak Adat) within LADM structures to reflect local legal realities more accurately.
Although progress has been made globally, many developing countries continue to struggle with ambiguous RRR definitions in their cadastral systems. Manandhar et al. [36] examined Nepal’s cadastral system and compared it with international standards, using the LADM framework. Their findings revealed inconsistencies in right-of-way (ROW) regulations between local and national planning authorities along the Araniko Highway. Moreover, many landowners held certificates that did not reflect the actual legal restrictions or responsibilities attached to their property. These gaps contribute to ownership disputes, inaccurate land valuations, and obstacles to urban development. The lack of clearly defined RRR components in cadastral records exacerbates these issues. The study concluded that explicitly recording RRR elements in cadastral documents and land certificates would improve transparency, reduce legal disputes, and promote more coherent and equitable land development.
However, the challenges extend beyond the legal dimension of RRR. In Indonesia, deficiencies in the quality of spatial cadastral data remain a critical issue, further exacerbating the gap between rights, restrictions, and responsibilities. Numerous registered land parcels suffer from gaps, overlaps, and inconsistencies between juridical records and spatial representations. Such inaccuracies directly affect the enforceability of RRR, as imprecise spatial boundaries undermine governments’ ability to enforce restrictions and responsibilities fairly. Addressing this problem, research in Indonesia developed the Block Adjustment method as an innovation to improve cadastral data quality [37]. This method employs the principle of least squares adjustment to correct parcel boundary coordinates, eliminate gaps and overlaps, and align cadastral data more closely with field measurements. Results have demonstrated its effectiveness in producing accurate parcel maps without manual digitization. This method shows potential for further research, particularly in its application to cadastral and RDTR maps to better integrate legal and spatial planning information.
One prominent method for integrating legal and spatial planning information is the geospatial overlay of cadastral parcel maps with zoning plan maps, such as Indonesia’s RDTR. This method offers several advantages in producing integrated spatial information. Overlay analysis enables the immediate identification of inconsistencies or overlaps between legal land ownership boundaries and regulatory land use zones, thereby facilitating compliance enforcement and land use conflict resolution [38]. It also enhances decision-making by linking cadastral units with spatial planning data in a manner that supports urban growth management and environmental control [12,39]. However, significant limitations remain. Technical issues such as spatial inaccuracies, differences in scale, and outdated data can lead to misalignment between datasets [40].
In the Indonesian context, land ownership is represented by a land certificate, and on the other hand, the public interest, which includes restrictions and responsibilities, is represented by spatial planning. Different spatial references are used in parallel activities to generate land rights and public interest. Because of the lack of operability data between those references, to address spatial boundary conflicts, the problem scenario development approach offers a robust analytical framework. This method involves formulating alternative scenarios for conflict resolution, which are then evaluated through expert judgment and multi-criteria scoring systems. Paasch et al. [15] advocate for using multi-criteria frameworks to minimize disputes over land boundaries. As a spatial compromise, Liu et al. [41] introduced the Urban Moderate Boundary (UMB) model, which supports equitable urban planning. Scenario visualizations also act as boundary objects that facilitate stakeholder engagement and interpretive validation [42,43]. In support of this process, spatial analysis tools such as functional zoning [44,45] and Liu et al. [46] enhance decision-making and collaborative planning.
Furthermore, zoning maps often do not have binding legal status, which complicates the direct translation of zoning into legally enforceable RRR unless legislative instruments exist to support them [47]. Overlay methods may also overlook complex customary and informal tenure systems, particularly in peri-urban or indigenous territories, thereby risking exclusion or misrepresentation [11]. Moreover, institutional fragmentation and lack of interoperable data standards often hinder the practical implementation of overlay results, particularly in developing country contexts [16]. Despite these challenges, the overlay technique remains a practical and powerful approach for fostering spatial-legal integration when supported by appropriate legal frameworks and geospatial infrastructure.
Integrating the RRR concept into modern land administration systems is fundamental to achieving transparent, fair, and sustainable land governance. Recognizing individual property rights while delineating public responsibilities and legal limitations can be achieved through the adoption of international standards such as LADM, which also allows for the integration of local realities, including customary rights. For this instance, LADM version II part 5 introduces the urgency of the spatial plan as part of LADM [48]. The recent release of ISO 19152-2:2025 [49], known as LADM version II, has introduced an enriched framework that supports the semantic integration of legal, spatial, valuation, and planning domains. This model is especially applicable in urban areas where digital spatial plans, such as RDTR, are already available. As demonstrated by Sutanta and Ummah [11], cities such as Yogyakarta, Surabaya, Semarang, and Bandung exhibit readiness for LADM-based integration due to their availability of spatial datasets and zoning documents. The harmonization of cadastral and zoning data, when modeled through LADM, allows for accurate identification of mismatched geometries and overlaps in restrictions and responsibilities. Similarly, Hamid [50] implemented LADM in the context of RDTR in Mbay, demonstrating the feasibility of encoding zoning regulations as administrative sources within land parcels. These implementations highlight that LADM can act as a formal mediator between different spatial layers, aiding in the resolution of boundary conflicts and spatial discrepancies.

3. Methodology

3.1. Study Area

The area is located within the urban core of the Special Region of Yogyakarta, Indonesia, specifically focusing on Yogyakarta City and its administrative districts. As illustrated in Figure 1, Yogyakarta City is geographically situated in the southern part of Java Island. It is one of the five regencies/municipalities in the Special Region of Yogyakarta. It is bordered by Sleman Regency to the north and east, and by Bantul Regency to the west and south. The urban area is administratively divided into 14 districts (locally known as ‘kemantren’) and 45 urban villages (locally known as ‘kalurahan’). The City of Yogyakarta encompasses an area of 3281.91 hectares, representing 1.02% of the total area of the Special Region of Yogyakarta Province. The city is characterized by relatively flat terrain with slope gradients ranging from 0 to 2 percent, situated at an average elevation of 126 m above sea level (masl). As of 2023, the population density in the City of Yogyakarta was recorded at 11,562.43 persons per km2.

3.2. Materials

Yogyakarta City, located in the Special Region of Yogyakarta, Indonesia, serves as a critical urban hub characterized by high population density, rich cultural heritage, and dynamic spatial development. The interplay between legal land tenure and regulatory land use planning influences the complexity of urban land governance in this city.
Figure 2 presents the distribution and proportion of land tenure types based on registered land parcels. The table illustrates that Ownership Right dominates the landscape, covering 76.53% of parcels, followed by Empty parcels (11.49%), and Right to Build (9.26%). This pattern reflects a predominantly private landholding structure, which significantly influences land use flexibility, development potential, and resistance to land use regulation changes. The spatial distribution map on the left shows that parcels with high tenurial security are densely clustered in the central and southern parts of the city, aligning with the historical core and urban expansion zones.
Complementing the tenure map, Figure 3 illustrates the official land use zoning derived from RDTR. The dominant land use categories include Medium-Density Housing (29.76%), Cultural Heritage Areas (18.91%), and High-Density Housing (15.97%), reflecting Yogyakarta’s dual role as both a residential and heritage-based city. The spatial zoning map also highlights key land uses such as City Parks, Public Facilities, Trade and Services, and Green Corridors, distributed across the urban fabric. These designations reflect the government’s attempt to regulate spatial function while preserving ecological balance and cultural integrity.
When both datasets are analyzed in conjunction, a complex spatial dynamic emerges. Areas with registered private ownership rights are often overlain by zones with public interest designations, such as green spaces, cultural protection, or transportation corridors, leading to potential spatial conflicts. For example, several parcels registered as ownership rights are situated within zones designated for public parks or cultural preservation, resulting in misalignments between land tenure security and spatial function mandates.
Figure 4 illustrates the distribution of land value zones (ZNT) within an urban area based on land price ranges per square meter in Indonesian Rupiah (IDR). The highest land values are concentrated in the city center, indicated by dark red, reflecting areas with high accessibility and intense economic activity. Meanwhile, medium-to-low land value zones are in the outer or peripheral areas, represented by orange, yellow, and green colors, which signify regions with lower development intensity. However, the outer part of city may not be covered by ZNT map. It is caused by the different base maps used to produce those thematic maps.
This paper employs WorldView-3 satellite imagery acquired in 2019, which was also utilized in the development of the RDTR of Yogyakarta City. The use of this very high resolution (VHR) imagery (0.3 m panchromatic, 1.2 m multispectral) enhances spatial detail and ensures consistency with official spatial planning datasets.

3.3. Methods and Analysis

3.3.1. Classification Through Problem-Scenario Development

Integrating Restrictions and Responsibilities information from the land use plan map into the land registration map, this paper performed an overlay technique using GIS. The use of spatial overlay methods—despite their technical and institutional limitations—remains a practical approach to generating unified RRR information and promoting legal-spatial alignment. Since there are discrepancies between the zone polygons in the land use plan map and the land parcel boundary in the land registration map, multiple combinations of polygon information may exist within a single land parcel. Depending on spatial use zone information, a land parcel polygon can encompass one or more sub-zone polygons, each representing a distinct situation that required a specific scenario in this paper. Previous research has pointed out that this issue is a concern in the Classification of land use plan sub-zones or land use. Some techniques have been developed to address this issue, such as the classification methods [51], knowledge-based approaches [52], index-based methods [53], and image recognition techniques [48].
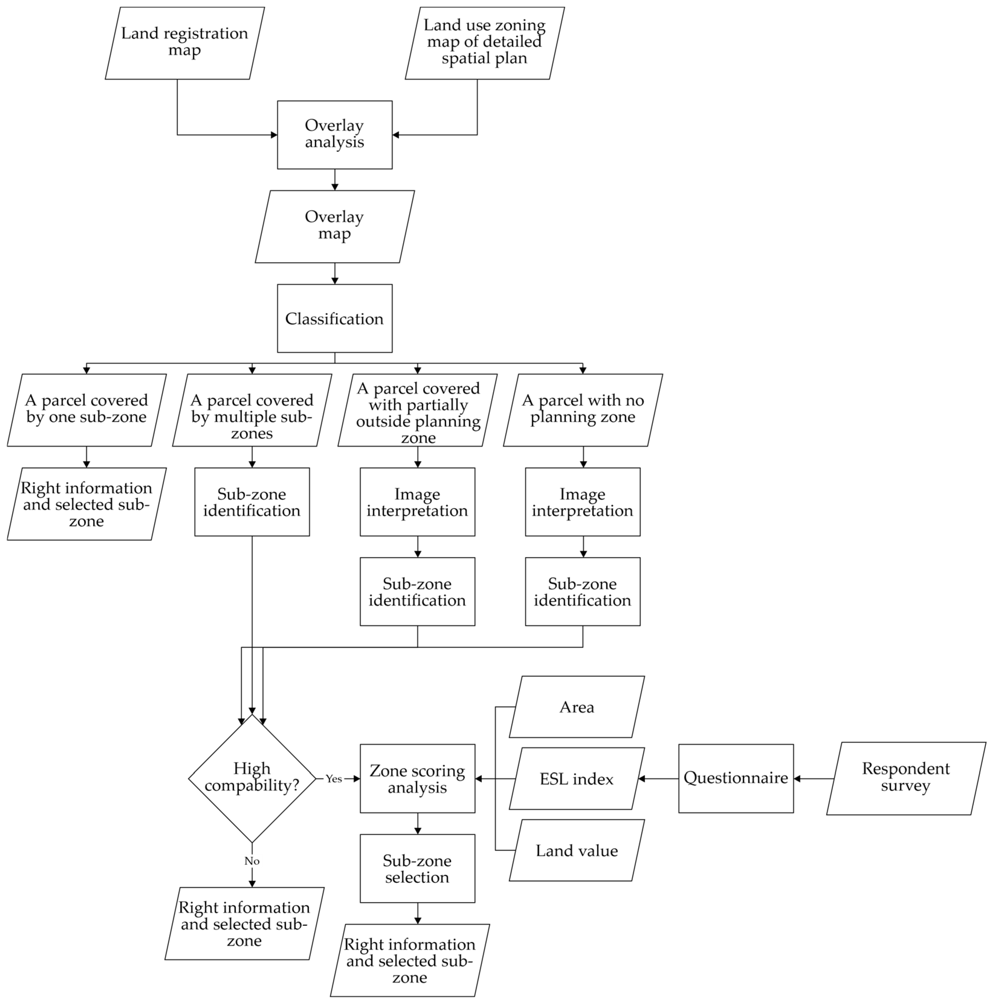
To address this complexity, in this paper, a zone-based assessment framework is developed by referencing existing classification approaches. The problem of unmatched polygons can be decomposed into multiple scenarios, where each scenario is evaluated individually before contributing to the overall assessment. The scenarios are essential to systematically determine the most representative sub-zone for each land parcel, as the source of Restrictions and Responsibilities information. The workflow for assessing compatibility between land parcel maps and use plan maps is presented in Figure 5.
The research developed an approach for integrating land registration maps and land use zoning plan maps, with the condition that:
a.
If a single sub-zone encompasses a land parcel, the RRR elements are derived from the zoning regulations of that sub-zone.
b.
However, if two or more sub-zones cover a land parcel, an analysis is conducted to determine whether these sub-zones belong to the same zone:
If the sub-zones fall within the same zoning category, they are classified as having high compatibility.
If they belong to different zones, they are classified as having low compatibility. For land parcels with low compatibility, a zone score analysis is conducted. The sub-zone with the highest score is selected to represent the entire land parcel.
This approach is mainly intended to generalize those sub-zones into one selected sub-zone.

3.3.2. Economics Social Environment (ESL) Index

Land holds strategic economic, social, and environmental values. Economically, land can serve as a source of income for land rights holders, whether through transactions such as buying and selling [54], which have been shown to stimulate activity in the land rental market [55], or as an asset used for collateral and inheritance purposes. The social value of land refers to its vital role in facilitating social relationships and sustaining life. The cultural value of land lies in its role as a medium for advancing creativity, aspirations, craftsmanship, and shared experiences across generations [54]. In relation to optimizing land use, spatial planning is often promoted to achieve various social, economic, and environmental objectives [35,56]. It means that every zone and sub-zone expresses the substances of these three factors: economic, social, and environmental considerations.
Recent studies reinforce the importance of this integrated perspective. Zou et al. [57] investigate land use conflicts in Nan’an City and classify land units based on their ecological, production, and living functional strength. Their findings suggest land use conflicts keep arising not just from land scarcity or stakeholder disputes, but from conflicting spatial functions assigned to the same land. Given increasing pressure from urbanization and environmental needs, a multifunctional land use framework that aligns with sustainability is essential. Likewise, Zhang et al. [58] evaluate the ecological and economic trade-offs resulting from land consolidation activities in Guangxi, China, and propose actionable zoning strategies based on each region’s environmental and economic condition. Gomes et al. [59] further emphasize the objective of achieving diverse socio-economic and environmental goals through spatial planning in balancing quality of life and natural resource protection. Evaluating land use through the combined perspective of economic, social, and environmental functions is feasible and essential to design sustainable land use strategies. This study incorporates these three aspects into a composite ESL index, where each factor is assigned a specific value to guide scoring.
ESL is derived from experts’ opinions, who had been asked to rate and give values to every sub-zone, with scores ranging from very high (score 5), high (score 4), moderate (score 3), low (score 2), to very low (score 1) for each of the three aspects. This index is collected through questionnaires delivered to selected respondents with backgrounds related to spatial planning expertise in the following four categories: regulators, implementers, academics, and professional planners. The calculation of the ESL index is presented in Equation (1), where I represents the index value and n denotes the number of selected respondents.
I = i = 1 n ( E i + S i + L i ) / 3 n
where
  • I = index of the aggregate economic, social, and environmental aspects of the sub-zone
  • E = index of economic aspect
  • S = index of social aspect
  • L = index of environment aspect
  • n = number of selected respondents
  • i = number of sub-zones in the RDTR of Yogyakarta City

3.3.3. Zone Score Analysis (ZSA)

A land parcel polygon may encompass one or more land use plan sub-zone polygons. The sub-zone polygon with low compatibility needs a Zone Score Analysis (ZSA) to be implemented. ZSA is a method used to evaluate and determine the most representative zoning category for a given land parcel, particularly when it falls within multiple overlapping or conflicting zoning designations. ZSA in urban planning involves evaluating and classifying urban areas based on various factors to inform decision-making and offers a flexible zoning approach for consistent urban analysis across cities. For instance, Lovelace et al. [60] developed a new standardized approach for dividing urban areas into zones designed to be consistent across different cities for comparison.
In this paper, the analysis involves assigning scores to different zoning categories in a parcel based on ESL index (I): the index of economic, social, and environmental aspects of the sub-zones covering land parcel. This ESL index is intended to balance the economic value as a factor to select the sub-zone deriving the Restrictions and Responsibilities. The economic value is calculated by multiplying the ESL index, the area of part of land parcel (A), and land value (V) of part of land parcel. The area refers to the location of a parcel enclosed by a sub-zone. The land value zones serve as the primary reference for conducting activities that use land values as a basis, whether for buying and selling transactions, compensation in land acquisition for public purposes, or investment. In spatial planning, land value zones are used to allocate land use in accordance with the prevailing land values. A land value zone represents areas with relatively similar land values from a group of land parcels, delineated by polygons that may be either imaginary or based on actual land use conditions.
N x = I x × i = 1 n ( A i × V i )
where
  • N = score of economic value of part of land parcel
  • I = ESL index of part of land parcel
  • A = area of part of a land parcel
  • V = land value of part of the land parcel
  • i = number of parts of the land value zone in the part of the land parcel
  • x = number of parts of the land parcel
The formula used aggregates the contribution of each sub-zone to the land parcel proportionally based on its area, land value, and ESL index. This process generates a total score of economic value for each sub-zone. The sub-zone with the highest score is selected, as it is considered to best represent the characteristics and potential of the land parcel based on relevant spatial, socio-economic, and environmental parameters. This formula enables the integration of spatial data and expert judgment to support objective and systematic decision-making in land use allocation.

3.3.4. Image Interpretation

Image interpretation is necessary to identify areas of the city that are not covered by the land use plan map. For this, the original imagery that was used to create the land use plan map was used to interpret and classify the current land use characteristics of uncovered areas. The expected result is the identification of land parcels that are not associated with any designated land use plan, enabling further spatial analysis.
In this interpretation process, the use of visual interpretation keys is particularly crucial, especially when employing high-resolution imagery such as WorldView-3, which is applied in this paper. The primary visual elements used for urban land cover classification include tone (color), texture, shape, shadow, and spatial patterns [61]. Tone allows differentiation between roofing materials, while texture and shape help distinguish between commercial buildings, residential areas, and vegetation. Shadows help estimate building height, and the regularity of building and road patterns can be used to differentiate between formal and informal settlements. The integration of these visual criteria enables accurate manual interpretation of urban features. In this paper, the interpretation method is employed to deduce observable features and associate them with designated sub-zones delineated in the RDTR.

4. Results

4.1. Integration Results

The land registration map of Yogyakarta City encompasses 98,249 land parcels, with 86,956 parcels (88.51%) already certified, providing information on the type of rights associated with each parcel. The land use plan map, as part of RDTR provided by City Government, comprises 13 zones and 23 sub-zones. Linked to these zones and sub-zones are the zoning regulations that outline restrictions and responsibilities for activities conducted in each zone or sub-zone. An example of the overlay process of those two datasets can be seen in Figure 6, which depicts the overlay from the Gondokusuman District.
As shown in Figure 6, the overlay process demonstrated that sub-zone boundary polygons largely do not coincide with land parcel polygons. Throughout Yogyakarta City, our investigation found that from this misalignment, there are 28 coverage conditions of land parcels by the land use plan sub-zones, including the situation that the parcels are partially or entirely outside the sub-zone boundaries.
The variation in coverage conditions creates challenges in obtaining the Restrictions and Responsibilities elements from the RDTR land use plan and zoning regulations. To address the polygon conflict issue using a problem scenario development technique (Section 3.3.1), the results were classified into four classes, i.e., in total, Class 1 (a parcel covered by one sub-zone), Class 2 (a parcel covered by multiple sub-zones), Class 3 (a parcel covered by partially outside planning zone), and Class 4 (a parcel with no planning zone). The distribution of land parcels across these four classes is presented in Table 1. Class 1 comprises 66,498 parcels (67.68%), indicating that most land parcels in Yogyakarta City are covered by a single sub-zone. Conversely, 26,732 parcels (27.20%) are covered by two or more sub-zones (i.e., Class 2), highlighting a significant challenge in obtaining the Restrictions and Responsibilities elements for these parcels. Parcels partially outside sub-zones (Class 3) account for 4914 (5%), and parcels entirely outside sub-zones (Class 4) contain 105 parcels (0.1%). Discrepancy found in Class 3 and Class 4 arises from the differing outer boundaries of the land registration map and the land use plan map. For the portions of parcels outside the sub-zone boundaries, image interpretation was conducted to determine the consistency of land cover with the land use plan map.
Table 1 presents the distribution of land parcel coverage conditions in relation to sub-zones within the land use plan maps. A total of 67.68% of land parcels are fully covered by a single sub-zone, indicating a high level of spatial alignment between cadastral boundaries and land use designations. This situation is critical in the context of land administration, as it allows for the transparent and legally secure assignment of Rights, Restrictions, and Responsibilities (RRR) to landowners.
However, 27.20% of parcels are intersected by two or more sub-zones, implying potential overlaps in land use permissions and inconsistencies in how land use is recorded in certificates or legal land documents. This situation can complicate licensing procedures, spatial enforcement, and legal certainty over land rights. Additionally, 5.00% of land parcels are not only intersected by multiple sub-zones but are also partially located outside the designated urban planning zone. This condition reflects a gap in the integration between spatial planning systems and land information systems, which may lead to spatial conflicts and legal ambiguity regarding land status. More critically, 0.10% of land parcels are not covered by any sub-zone. These parcels may hinder the permitting process of land utilization.

4.2. RRR Information for Class 1

The most land parcels in the study area, i.e., 66,498 land parcels, or 67.68% of the total, are fully covered by a single sub-zone within the land use plan map. This high percentage reflects a relatively strong alignment between the cadastral map and the regulatory land use zoning, which is a desirable condition in the context of land administration and spatial planning. Such alignment ensures that each land parcel has a clear, singular land use designation, facilitating the accurate and efficient assignment of RRR in land records and legal titles. Figure 7 shows the condition of Class 1 as explained above.
When a parcel falls entirely within one sub-zone, it minimizes interpretive ambiguity, simplifies the issuance of land use permits, and reduces the potential for administrative conflict between overlapping land use regulations. Some of the results of this class, as Class 1, are shown by parcel A.1, A.2 and A.3 as presented in Table 2.

4.3. RRR Information for Class 2

Approximately 26,732 land parcels, representing 27.20% of the total, are intersected by two or more sub-zones within land use plan maps. This condition reflects a spatial mismatch between cadastral parcel boundaries and regulatory zoning layers, which can introduce legal uncertainty and administrative ambiguity in land administration and spatial planning processes. When a single land parcel overlaps with multiple land use sub-zones, several challenges may arise. First, multiple and potentially conflicting land use designations may apply to the same parcel, making it difficult to determine which regulations should prevail for land use permitting or land valuation. Second, this spatial fragmentation complicates the straightforward assignment of Rights, Restrictions, and Responsibilities (RRR) in the land information system. As a result, these conditions potentially lead to delays in issuing building permits or disputes between landowners and authorities due to unclear zoning jurisdiction over the parcel [9,15]. From a spatial governance perspective, the existence of these overlapping sub-zones indicates a lack of alignment between the legal Cadaster and the planning database, a problem frequently observed in transitional or developing land administration systems. This misalignment may occur because zoning boundaries were digitized or delineated independently of parcel geometry and thus lack sufficient spatial validation. It is as crucial implication of siloed process between land registration and spatial planning.
Further analysis in this study classifies these overlaps into two categories of zoning compatibility. When the intersecting sub-zones belong to the same primary zone category, the condition is identified as “high compatibility,” suggesting that while spatial fragmentation exists, the functional intent of the zone remains consistent. Conversely, when the sub-zones belong to different zone categories (e.g., residential and commercial), the condition is labeled as “low compatibility.” This latter scenario presents more serious implications for land governance, as it may involve contradictory land use permissions and increased potential for regulatory conflict.
a.
High compatibility (Class 2.1)
In conditions of high compatibility, the Restrictions and Responsibilities information is extracted from the zoning regulations of the overlapping sub-zones (Class 2.1). The result of this condition is depicted in Figure 8.
Figure 8 provides a spatial depiction of selected land parcels located within multiple trade and service sub-zones, specifically illustrated by parcels B.1, B.2, and B.3. To provide clarity on the regulatory framework that governs these parcels, Table 3 outlines the associated Rights, Restrictions, and Responsibilities (RRR) elements. The parcels are granted the right to build, but are subject to several spatial and functional limitations, including restrictions on building height, maximum coverage ratio (KDB), and obligations to preserve distance from residential zones. These controls are established to ensure that the activities within these parcels do not disrupt the urban balance or interfere with culturally significant areas.
Moreover, the responsibilities defined in the table emphasize the need for compliance with the Mayor’s Regulation on RDTR. This requirement includes obligations such as obtaining approval from residents, integrating infrastructure support, and aligning development with sustainability principles. The combined spatial and regulatory insights underscore the importance of carefully managing land parcels that intersect with multiple sub-zones, especially in areas of high commercial and civic significance.
b.
Low compatibility (Class 2.2)
In situations of low compatibility, we need to conduct additional analysis to select which sub-zone to extract information from. Every sub-zone covering a portion of the land parcel is evaluated using a scoring technique (Zone Score Analysis—ZSA), which involves area calculation, land value, and ESL index as previously described in the Methods section (Section 3.3.1). Meanwhile, the ESL index is derived from expert judgment provided by 90 domain experts. They consist of 16 central government officers, 34 regional and local government officers, 38 professionals, and 2 academicians. The final index was calculated based on the formula in Equation (1). Table 4 shows the result of the ESL judgment.
Table 4 shows expert-based evaluations of each sub-zone within the planning area. The index is constructed through a quantitative scoring process that considers economic, social, and environmental aspects. Based on the figure, the sub-zones with the highest ESE (Environmental Suitability Level) scores are High Intensity Mixed Use and City Scale Trade and Services, each scoring 4.03, followed by Transportation (4.00) and High-Density Housing (3.99). In contrast, the Defense and Security zone recorded the lowest ESL score of 2.90, followed by Cemetery (3.34), and several neighborhood-scale Green Open Space sub-zones, which scored between 3.51 and 3.53.
Figure 9 illustrates Class 2 land parcels that demonstrate low compatibility due to overlapping sub-zone functions, often leading to conflicting land use characteristics. This condition is illustrated by parcel B.4, B.5 and B.6. To elaborate on the regulatory implications of such overlaps, Table 5 presents the applicable RRR framework, outlining the legal Rights, Restrictions, and Responsibilities imposed to mitigate potential land use conflicts and ensure functional coherence within these complex parcels.
Table 5 presents information on land parcels that fall within two or more sub-zones as defined by the RDTR. The analysis is conducted using a quantitative approach based on the formula provided in Section 2, which integrates three key aspects: ESL index (economic, social, and environmental), the area of each sub-zone within the land parcel, and the land value per square meter. The selected sub-zone for each parcel is the one that yields the highest combined value. For Land parcel B4, which includes two sub-zones, i.e., WP Scale Trade and Service (408 m2, ESL index 3.94) and High-Density Housing (12 m2, ESL index 3.97), the highest combined value is derived from the WP Scale Trade and Service sub-zone. In Land parcel B5, which comprises High-Density Housing (1042 m2, ESL index 3.97) and WP Scale Trade and Service (447 m2, ESL index 3.94), the dominant value comes from the High-Density Housing sub-zone. Meanwhile, land parcel B6 consists of Cultural Heritage (1112 m2, ESL index 3.64) and High-Density Housing (50 m2, ESL index 3.64), and the Cultural Heritage sub-zone generates the highest combined value due to its significantly larger area. Therefore, the selection of the dominant sub-zone in each land parcel is based on a quantitative evaluation that considers both the ESL index and spatial characteristics.

4.4. RRR Information for Class 3

For the portions of land parcels not covered by any sub-zone as depicted in Figure 10, image interpretation was performed to obtain the existing use. The results of this interpretation were synchronized with the sub-zones in the land use plan map that contain similar existing land uses. The result of image interpretation shows that the areas not covered by land use plan maps are residential. This makes a dummy of those parcels to be fully covered by certain sub-zones. The acquisition of Restrictions and Responsibilities information is conducted similarly to that of Classes 1 and 2. Table 5 shows the examples of the RRR information obtained from Class 3.
Figure 10 depicts the spatial configuration of Class 3 land parcels, which are partially regulated by formal sub-zoning and exhibit heterogeneous land use patterns. In reference to this visualization, Table 6 provides a concise overview of the applicable Rights, Restrictions, and Responsibilities (RRR), offering insight into the regulatory mechanisms that guide land use decisions within these partially governed areas. Parcel C.1, C.2 and C.3 shows the condition of Class 3.
Table 6 presents RRR information for land parcels classified as Class 3, which are only partially covered by designated RDTR sub-zones, while other portions remain outside any formal zoning designation. To address this condition, the paper adopts a dual method approach: (1) a quantitative formula to calculate the composite zoning value (as explained in Section 2), and (2) visual interpretation using high-resolution satellite imagery (WorldView 3) to determine the appropriate sub-zones for portions that are not covered by RDTR. Visual interpretation is essential in this context, as it enables the identification of actual land characteristics that can be aligned with relevant RDTR sub-zones. This process relies on key visual elements as detailed in Section 3.3.4.
For instance, land parcel C.1, which includes a formally designated High-Density Housing area (748 m2) and a portion not covered by zoning (321 m2), was interpreted entirely as residential. The residential area was then classified as a High-Density Housing sub-zone. The consistent building layout and patterns across the parcel supported this classification. Similarly, land parcel C.2, which contains a City-Scale Trade and Service zone (198 m2) alongside a small, uncovered portion (7 m2), showed strong visual evidence of commercial land use and was therefore designated as part of the City-Scale Trade and Service sub-zone. In the case of land parcel C.3, although the parcel is smaller and partially outside formal zoning, visual interpretation revealed characteristics consistent with High-Density Residential development, leading to its classification as part of the High-Density Residential sub-zone.
By combining quantitative analysis and spatial interpretation, this approach enables accurate and logical classification of parcels that fall only partially within established zoning boundaries. While visual interpretation helps reveal the actual land use on the ground, the quantitative method provides a structured way to assess planning priorities and enforce spatial regulations.

4.5. RRR Information for Class 4

For land parcels that are not entirely covered by any sub-zone as depicted by Figure 11, image interpretation was performed. The results of this interpretation were then synchronized with the sub-zone depicted on the land use plan map of the RDTR for Yogyakarta City, so that the land parcel appears fully enclosed by a sub-zone. The derivation of information regarding the Restrictions and Responsibilities components follows the same approach as applied in Class 1 and Class 3. Examples of the RRR information obtained from Class 4 are shown by parcel D.1, D.2 and D.3 as presented in Table 7.
Figure 11 presents a spatial illustration of Class 4 land parcels that fall outside designated sub-zones, highlighting areas allocated for High-Density Residential use and City-Scale commercial services. To complement this spatial delineation, Table 6 outlines the corresponding Rights, Restrictions, and Responsibilities (RRR) framework applicable to these parcels, as stipulated by the Mayor’s Regulation on Spatial Planning (RDTR), emphasizing regulatory limitations and obligations.
RRR information pertains to land parcels not directly included within designated sub-zones of the RDTR, classified as Class 4. These parcels are located outside the formal spatial planning boundaries and thus require sub-zone designation based on spatial interpretation methods. In such cases, interpretation becomes critically important to ensure that these parcels remain within the framework of spatial regulation and that their associated restrictions and responsibilities can be accurately defined.
The designation of sub-zones for these parcels heavily relies on visual interpretation keys, particularly using high-resolution satellite imagery such as WorldView-3, as applied in this paper. Table 7 presents that land parcels D.1 through D.3 are located outside formal planning boundaries but were visually interpreted as residential buildings. This process involved the analysis of key visual elements, including tone (to differentiate roofing materials), texture and shape (to identify residential building patterns), shadow (to estimate building height), and spatial patterns of buildings and roads (to distinguish formal from informal settlements). These indicators provided a strong basis for identifying the areas as part of a formal residential zone.
Following this interpretation, land parcels D.1 through D.3 were classified under the High-Density Housing sub-zone. This classification served as the basis for applying RRR elements as regulated in the RDTR. In terms of rights, the parcels were designated as privately owned. The restrictions for these parcels align with the mayoral regulation on RDTR, which includes a maximum building height of 20 m, a maximum building coverage ratio (KDB) of 70%, a safe distance from adjacent residential buildings, and a prohibition on interfering with cultural heritage sites. Additionally, the responsibilities of activities within these parcels include ensuring that there is no disruption to the primary function of the sub-zone, providing adequate supporting infrastructure and facilities, obtaining approval from residents, and adhering to principles of sustainable development.

5. Discussion

Land tenure encompasses not only rights but also restrictions and responsibilities [18,33]. Consequently, it is essential to record RRR information in land certificates [12]. By doing so, the government can develop a more effective land administration system characterized by transparent information [36]. In this study, the RRR elements were derived from the integration of land registration maps with RDTR land use plan maps and zoning regulations.
The findings of this paper show that, despite the presence of overlay conflicts between parcel and sub-zone polygons, including parcels with no sub-zone coverage, a representative sub-zone can still be assigned to each parcel. Approximately 32.32% of all land parcels in Yogyakarta City were identified as having potential conflicts in Restrictions and Responsibilities. In addition, 5% of all land parcels are partially covered by a sub-zone, and 105 parcels are entirely not covered by any sub-zone. The latter could create challenges in issuing development permits. To address the conflicts, the Problem Scenario Development and Zone Scoring Analysis (ZSA) method was employed.
The method was chosen because it provides a policy-driven, transparent, and contextual framework for resolving conflicts. Rather than relying on static rules like a dominant area or the highest economic growth potential, this approach allows a clear definition of restrictions and responsibilities in land certificates to be achieved without compromising other potential values within a region. The ZSA method evaluates each overlapping sub-zone on a conflicted parcel against the economic, social, and environmental potential. A sub-zone that aligns better with the scenario’s optimal objectives, such as promoting economic activity while preserving ecological functions, receives a higher score. The selection of the sub-zone with the highest score shifts the decision from an arbitrary geometric exercise into a direct reflection of the city’s strategic vision.
Resolving the ambiguity caused by multiple overlapping sub-zones on a single parcel is essential because such overlaps undermine the purpose of land registration, which is to minimize uncertainty, as previously stated by Zevenbergen [57]. The derived RRR may be written in land certificates during the derivative land registration services, such as subdivision or consolidation, ownership transfer, mortgage registration, and others. This additional recorded information transforms a simple proof of ownership document into an authoritative document that provides complete legal certainty and transparency. As a result, landowners, investors, buyers, and creditors can make informed decisions without having to consult multiple government offices. For a land certificate to be effective for transactions and as collateral, it must clearly define its rights, restrictions, and responsibilities.
Furthermore, the inclusion of restrictions information ensures that the spatial plan is legally binding at the parcel level. This addition helps to bridge the gap between spatial planning and the actual implementation of spatial utilization. Ultimately, integrating RRR provides a systematic framework managing land and property rights, restrictions, and responsibilities. Land administration systems were originally designed to provide information related to land. Over time, evolving needs have transformed their role into enabling infrastructures that facilitate the execution of land policies and management strategies aimed at promoting sustainable development [62]. A key element in achieving this goal is the effective management of land and property rights, restrictions, and responsibilities.
Deriving RRR as an integrated land information in each land parcel is also essential for local governments in Indonesia in issuing development permits. Based on the Government Regulation number 28 of the year 2025 [63], all business activities have to comply with the spatial plan, including the RDTR. As long as the RDTR has connected to the Online Single Submission (OSS), the development permit is issued automatically by OSS machine. It will be a problem if one parcel has multiple sub-zones having contradicted restrictions and responsibilities. The findings of this research are intended to solve this problem.
Additionally, this paper also highlights a critical issue related to spatial misalignment among the following three primary layers of land data: cadastral parcel maps, RDTR zoning maps, and Land Value Zones (ZNT). Discrepancies in boundary delineations and spatial reference systems between these datasets can compromise the accuracy of Rights, Restrictions, and Responsibilities (RRR) attribution. This confusion can hinder the identification of the correct zoning or land value designation for individual parcels, delaying permit issuance and undermining the legal authority of zoning regulations.
Several scholars have highlighted the importance of spatial data harmonization to facilitate effective land management. For example, Bircher [64] notes that inconsistencies between cadastral boundaries, land use zones, and value zoning can disrupt land governance and complicate risk assessments or long-term land use policy decisions. Similarly, Subedi [65] finds that spatial overlaps between land use maps and cadastral data impede the effective implementation of zoning plans. Kalogianni et al. [66] recommend the application of spatial interoperability standards such as the Land Administration Domain Model (LADM) to mitigate such discrepancies, enhance integration between systems, and uphold legal transparency and efficiency. These spatial misalignments are not merely technical in nature; they have legal and administrative implications that demand attention. In this context, the integration of RDTR data with LADM version II, as demonstrated in recent Indonesian case studies, offers promising solutions. It supports improved system interoperability, addresses mismatches in urban boundaries, and ensures that land rights and spatial constraints are recorded and maintained transparently across jurisdictions.
Based on these findings, integrating Rights, Restrictions, and Responsibilities (RRR) information into land administration systems is a strategic move toward achieving more responsive, equitable, and transparent spatial governance. Methods such as ZSA and spatial integration not only resolve zoning conflicts and spatial irregularities but also reinforce the legal alignment between land tenure and spatial planning. However, successful implementation will require high-quality spatial data, harmonized system, and governance frameworks that are founded on the principles of sustainability and spatial justice. Future research should explore the applicability of this framework in rural contexts and refine the spatial interoperability mechanisms, particularly considering protected zone complexities and local socio-economic dynamics.
The method and analysis in this paper still have several limitations. These limitations are as follows. Firstly, they have not yet been tested in non-urban areas with large land parcels. Additionally, the scoring method for sub-zones overlooks the urgency of the protective zone function, which in some cases is absolutely due to its role in environmental preservation. Moreover, the process of the criteria in Zone Scoring Analysis is inherently a political process. While this allows for tailoring outcomes to local development or conservation priorities, it requires a transparent and well-governed process to prevent potential bias.
On the other hand, to avoid the problem found in this research, the process of land registration and spatial planning should be inclusive. It can be an interoperability process or can implement data sharing. The parcel boundary has to be mandatory to delineate the zoning in spatial planning process and the information of restrictions and responsibilities have to be as input data in land registration process. Moreover, the implantation LADM II Part 5 concerning spatial planning information as registered RRR should be seriously considered.

6. Conclusions

Landownership is not limited to the right to own alone but also the right to use the land according to the owner’s interests. On the other hand, the government has the authority to regulate land use for public interests by imposing restrictions and responsibilities on land use activities through spatial planning regulations. To strike a balance between private and public interests, it is essential for landowners and other stakeholders to have transparent access to information regarding the RRR associated with activities conducted on specific land parcels. Moreover, the RRR on each parcel is essential for local government to ease in issuing the development permits.
This paper demonstrated that RRR elements can be derived by integrating data from the Land Registration Map with the Land Use Plan map and its associated zoning regulations of RDTR. Using Yogyakarta City data as the case study, the land registration map serves as a source of Rights data, while the Land Use map and its associated zoning regulations in RDTR provide data on Restrictions and Responsibilities. Since land registration activities and the RDTR design process are carried out separately, without data interoperability between these processes, overlaying the two maps may result in conflicts between the sub-zone land use plan boundaries and land parcel boundaries. This situation leads to some land parcels being covered by multiple sub-zones, while some land parcels are not covered by sub-zones, resulting in inconsistent zoning regulations within a single parcel.
To resolve data integration issues, the study applied the Problem Scenario Development method and Zone Scoring Analysis to derive a representative set of Restrictions and Responsibilities for each land parcel. These were then integrated with the Rights information, which is inherently available in each certified land parcel. As a result, RRR information can be made accessible in a single unified document. The application of this method is a key finding of the research and a challenge for the future research in terms of automatization.

Author Contributions

Conceptualization, G.T. and T.A.; Methodology, G.T., T.A. and H.S.; Software, G.T.; Validation, G.T., T.A. and H.S.; Formal analysis, G.T. and H.S.; Investigation, G.T.; Data curation, G.T. and H.S.; Writing—original draft, G.T.; Writing—review & editing, T.A. and H.S.; Visualization, G.T. and T.A.; Supervision, T.A. and H.S. All authors have read and agreed to the published version of the manuscript.

Funding

This research received no external funding.

Data Availability Statement

The raw data supporting the conclusions of this article will be made available by the authors on request.

Acknowledgments

This paper is part of the researcher’s contribution to the ATR/BPN’s policy to enhance the quality of land registration services. The researcher would like to express gratitude to the Minister of ATR/Head of BPN and his staff for their full support in conducting this paper, as well as to the respondents who participated in the ESL index-making survey.

Conflicts of Interest

The authors declare no conflict of interest.

References

  1. Ministry of Agrarian Affairs and Spatial Planning. National Land Agency Strategic Plan of Ministry of Agrarian Affairs and Spatial Planning 2020–2024; Ministry of Agrarian Affairs and Spatial Planning: Jakarta Pusat, Indonesia, 2020. [Google Scholar]
  2. Ministry of Agrarian Affairs and Spatial Planning. National Land Agency Third Quarter Performance Report of Ministry of Agrarian Affairs and Spatial Planning/National Land Agency; Ministry of Agrarian Affairs and Spatial Planning: Jakarta Pusat, Indonesia, 2024. [Google Scholar]
  3. Ministry of Agrarian Affairs and Spatial Planning/National Land Agency. Ministry Delivers Speech on the Agrarian Day Commemoration 2025 (in Bahasa Indonesia). 2025. Available online: https://www.atrbpn.go.id/berita/menteri-nusron-sampaikan-progres-pendaftaran-tanah-dan-penataan-ruang-dalam-momen-peringatan-hantaru-2025 (accessed on 30 September 2025).
  4. Enemark, S. Managing Rights, Restrictions and Responsibilities in Land. In Proceedings of the GSDI-11 World Conference, Rotterdam, The Netherlands, 15–19 June 2009. [Google Scholar]
  5. Government of Indonesia. Basic Agrarian Law; Government of Indonesia: Jakarta, Indonesia, 1960. [Google Scholar]
  6. Enemark, S.; Bell, K.C.; Lemmen, C. Fit-For-Purpose Land Administration; No. 60; FIG Publication: Copenhagen, Denmark, 2014. [Google Scholar]
  7. Stig Enemark, P. Land Management in Support of the Millennium Development Goals. Prop. Manag. 2008, 26. [Google Scholar] [CrossRef]
  8. Jiménez-Espada, M.; Martínez García, F.M.; González-Escobar, R. Sustainability Indicators and GIS as Land-Use Planning Instrument Tools for Urban Model Assessment. ISPRS Int. J. Geoinf. 2023, 12, 42. [Google Scholar] [CrossRef]
  9. Zevenbergen, J.; Augustinus, C.; Antonio, D.; Bennett, R. Pro-Poor Land Administration: Principles for Recording the Land Rights of the Underrepresented. Land Use Policy 2013, 31, 595–604. [Google Scholar] [CrossRef]
  10. Malaker, T.; Meng, Q. Urban Disparity Analytics Using GIS: A Systematic Review. Sustainability 2024, 16, 5956. [Google Scholar] [CrossRef]
  11. Diyono; Sutanta, H.; Ummah, M.H.; Widjajanti, N.; Atunggal, D. Harmonisation of Geospatial Data in the Process Evaluation of Land Utilisation Suitability Based on Cadastral Land Parcel. Int. J. Geoinform. 2025, 21, 97–114. [Google Scholar] [CrossRef]
  12. Indrajit, A.; van Loenen, B.; Ploeger, H.; van Oosterom, P. Developing a Spatial Planning Information Package in ISO 19152 Land Administration Domain Model. Land Use Policy 2020, 98, 104111. [Google Scholar] [CrossRef]
  13. Louwsma, M.; Özer, C.Ş. Spatial Planning and Geospatial Information. In Geospatial Data in the 2020s: Transformative Power and Pathways to Sustainability; FIG Publication: Copenhagen, Denmark, 2022; Volume 78, pp. 21–33. [Google Scholar]
  14. Maarten, O. The Cadastral System as a Socio-Technical System; International Federation of Surveyors (FIG): Bamberg, Germany, 2004. [Google Scholar]
  15. Paasch, J.M.; van Oosterom, P.; Lemmen, C.; Paulsson, J. Further Modelling of LADM’s Rights, Restrictions and Responsibilities (RRRs). Land Use Policy 2015, 49, 680–689. [Google Scholar] [CrossRef]
  16. Indrajit, A.; van Loenen, B.; Suprajaka; Jaya, V.E.; Ploeger, H.; Lemmen, C.; van Oosterom, P. Implementation of the Spatial Plan Information Package for Improving Ease of Doing Business in Indonesian Cities. Land Use Policy 2021, 105, 105338. [Google Scholar] [CrossRef]
  17. Kara, A.; Lemmen, C.; van Oosterom, P.; Kalogianni, E.; Alattas, A.; Indrajit, A. Design of the New Structure and Capabilities of LADM Edition II Including 3D Aspects. Land Use Policy 2024, 137, 107003. [Google Scholar] [CrossRef]
  18. van der Molen, P. Property and Administration. Adm. Soc. 2013, 47, 171–196. [Google Scholar] [CrossRef]
  19. Batum, S.; Kalogianni, E.; Broekhuizen, M.; Raitviir, C.; Mägi, K.; Van Oosterom, P. Spatial plan registration and compliance checks in Estonia, based on LADM part 5: Spatial plan information. Surv. Rev. 2025, 1–31. [Google Scholar] [CrossRef]
  20. Available online: https://www.fig.net/resources/proceedings/2016/2016_09_realestate/S6A_Linden_Paper.pdf (accessed on 30 September 2025).
  21. Alexander, E.R. Land-Property Markets and Planning: A Special Case. Land Use Policy 2014, 41, 533–540. [Google Scholar] [CrossRef]
  22. Alexander, E.R. There Is No Planning—Only Planning Practices: Notes for Spatial Planning Theories. Plan. Theory 2015, 15, 91–103. [Google Scholar] [CrossRef]
  23. Kusmiarto, K.; Aditya, T.; Djurdjani, D.; Subaryono, S. Digital Transformation of Land Services in Indonesia: A Readiness Assessment. Land 2021, 10, 120. [Google Scholar] [CrossRef]
  24. Huda, N.; Hernandi, A.; Gumilar, I.; Meilano, I.; Cahyaningtyas, L.A. The Strategic Development of Quality Improvement Land Data Incrementally Using Integrated PESTEL and SWOT Analysis in Indonesia. Land 2024, 13, 1655. [Google Scholar] [CrossRef]
  25. Adinegoro, K.R.R. Tantangan Implementasi Sertipikat Tanah Elektronik Di Kementerian Agraria Dan Tata Ruang/Badan Pertanahan Nasional Republik Indonesia. J. Ilmu Kenotariatan 2023, 4, 130. [Google Scholar] [CrossRef]
  26. Amrin, R.N.; Maulida, G.C.; Diana Bd, R.I.; Sangkay, Y.R. Penilaian Kesesuaian Penggunaan Tanah Dengan Rencana Detail Tata Ruang Kawasan Peruntukan Industri Bagendang. Kadast. J. Land Inf. Technol. 2023, 1, 101–119. [Google Scholar] [CrossRef]
  27. Amir, R.A.; Barus, B.; Soetarto, E. Dinamika Spasial Tanah Terdaftar Dan Implikasinya Terhadap Sistem Penghidupan Masyarakat Lokal Di Kabupaten Takalar. J. Reg. Rural Dev. Plan. 2020, 4, 134–153. [Google Scholar] [CrossRef]
  28. Enemark, S.; Hvingel, L.; Galland, D. Land Administration, Planning and Human Rights. Plan. Theory 2014, 13, 331–348. [Google Scholar] [CrossRef]
  29. Serra, S. Urban Planning and the Market of Development Rights in Italy: Learning from Milan. City Territ. Archit. 2021, 8, 3. [Google Scholar] [CrossRef]
  30. van Dijk, T.; van der Vlist, A. On the Interaction between Landownership and Regional Designs for Land Development. Urban Stud. 2015, 52, 1899–1914. [Google Scholar] [CrossRef]
  31. Brown, G.; Sanders, S.; Reed, P. Using Public Participatory Mapping to Inform General Land Use Planning and Zoning. Landsc. Urban Plan. 2018, 177, 64–74. [Google Scholar] [CrossRef]
  32. Kuleyin, Y. Contradictions in Zoning and Urban Transformation Processes in the Context of the Concepts of Participation and Property Ownership. Int. J. Prof. Bus. Rev. 2025, 10, e05397. [Google Scholar] [CrossRef]
  33. Bennett, R. Reshaping the Management of Property Rights, Restrictions and Responsibilities; International Federation of Surveyors (FIG): Copenhagen, Denmark, 2006. [Google Scholar]
  34. ISO 19152:2012; Geographic Information—Land Administration Domain Model (LADM). ISO: Geneva, Switzerland, 2012.
  35. Yılmaz, O.; Gürsoy Sürmeneli, H.; Alkan, M. Spatial-Land Use Planning System Data Model Proposal for Edition II of LADM. Geocarto Int. 2023, 38, 2284278. [Google Scholar] [CrossRef]
  36. Manandhar, S.; Manandhar, B.K.; Upadhyaya, P.S.; Dahal, T.P. The Importance of RRR in Cadastral System. J. Geoinform. Nepal. 2018, 17, 30–37. [Google Scholar] [CrossRef]
  37. Yulaikhah; Aditya, T.; Santosa, P.B.; Widjajanti, N.; Sulistyawati, M.N.; Sari, T.W.; Aly, A.N.; Setyanagara, S.; Afifah, A.N. Development of Block Adjustment Application for The Spatial Data Quality Improvement Purpose of Registered Land Parcel. In Proceedings of the South East Asia Workshop on Geodetic Data Sciences, Geoinformatics and Land Administration, Yogyakarta, Indonesia, 8–9 February 2023; pp. 47–54. [Google Scholar]
  38. Feng-Tyan, L. GIS-Based Information Flow in a Land-Use Zoning Review Process. Landsc. Urban Plan. 2000, 52, 21–32. [Google Scholar]
  39. del Campo, A.G. Incorporating Spatial Data and GIS to Improve SEA of Land Use Plans: Opportunities and Limitations: Case Studies in the Republic of Ireland. Ph.D. Theses, Technological University Dublin, Dublin, Ireland, 2008. [Google Scholar]
  40. Djurovic, R.; Nikolic, G.R. Aspects of Urban and Rural Land Consolidation and Accuracy Problems of Gis Database for the Needs of Spatial Planning Documents. J. Agric. For. 2016, 62, 125–138. [Google Scholar] [CrossRef]
  41. Liu, X.; Li, X.; Yang, J.; Fan, H.; Zhang, J.; Zhang, Y. How to Resolve the Conflicts of Urban Functional Space in Planning: A Perspective of Urban Moderate Boundary. Ecol. Indic. 2022, 144, 109495. [Google Scholar] [CrossRef]
  42. Barnaud, C.; Le Page, C.; Dumrongrojwatthana, P.; Trébuil, G. Spatial Representations Are Not Neutral: Lessons from a Participatory Agent-Based Modelling Process in a Land-Use Conflict. Environ. Model. Softw. 2013, 45, 150–159. [Google Scholar] [CrossRef]
  43. Black, L.J.; Andersen, D.F. Using Visual Representations as Boundary Objects to Resolve Conflict in Collaborative Model-Building Approaches. Syst. Res. Behav. Sci. 2012, 29, 194–208. [Google Scholar] [CrossRef]
  44. Fu, H.; Liu, J.; Dong, X.; Chen, Z.; He, M. Evaluating the Sustainable Development Goals within Spatial Planning for Decision-Making: A Major Function-Oriented Zone Planning Strategy in China. Land 2024, 13, 390. [Google Scholar] [CrossRef]
  45. Deng, Y.; He, R. Refined Urban Functional Zone Mapping by Integrating Open-Source Data. ISPRS Int. J. Geoinf. 2022, 11, 421. [Google Scholar] [CrossRef]
  46. Liu, Y.; Fu, B.; Zhao, W.; Wang, S.; Deng, Y. A Solution to the Conflicts of Multiple Planning Boundaries: Landscape Functional Zoning in a Resource-Based City in China. Habitat Int. 2018, 77, 43–55. [Google Scholar] [CrossRef]
  47. Mccall, M.K. Can Participatory-GIS Strengthen Local-Level Spatial Planning? Suggestions for Better Practice. In Proceedings of the GISDECO 2004, Skudai, Malaysia, 10–12 May 2004. [Google Scholar]
  48. Kalogianni, E.; Kyriakidis, C.; Kara, A.; Dimopoulou, E.; Poulaki, M.; Xagoraris, N. 143 Developing a LADM Part 5-Spatial Plan Information Country Profile for Greece. In Proceedings of the 12th International FIG Land Administration Domain Model & 3D Land Administration, Kuching, Malaysia, 24–26 September 2024. [Google Scholar]
  49. ISO 19152-2:2025; Geographic Information—Land Administration Domain Model (LADM). ISO: Geneva, Switzerland, 2025.
  50. Hamid, N.V. Kesesuaian Realisasi Program Pemanfaatan Ruang Dengan Indikasi Program Dalam Rencana Detail Tata Ruang (RDTR) Kawasan Perkotaan Mbay. Desa-Kota 2023, 5, 28. [Google Scholar] [CrossRef]
  51. Gao, Y.; Jiang, P.; Li, M. Spatial Planning Zoning Based on Land-Type Mapping: A Case Study in Changzhou City, Eastern China. J. Land Use Sci. 2021, 16, 498–521. [Google Scholar] [CrossRef]
  52. Rowe, J.S.; Sheard, J.W. Ecological Land Classification: A Survey Approach. Environ. Environ. Manag. 1981, 5, 451–464. [Google Scholar] [CrossRef]
  53. Bunce, R.G.H.; Barr, C.J.; Clarke, R.T.; Howard, D.C.; Lane, A.M.J. ITE Merlewood Land Classification of Great Britain. J. Biogeogr. 1996, 23, 625–634. [Google Scholar] [CrossRef]
  54. Winahyu, E. Enhancing Legal Certainty in Land Collateral: Bridging Regulatory Gaps, Mitigating Vulnerabilities, and Promoting Credit Access in Indonesia. Croat. Int. Relat. Rev. 2023, 29, 26–49. [Google Scholar]
  55. de Jong, L.; De Bruin, S.; Knoop, J.; van Vliet, J. Understanding Land-Use Change Conflict: A Systematic Review of Case Studies. J. Land Use Sci. 2021, 16, 223–239. [Google Scholar] [CrossRef]
  56. Huxley, M.; Inch, A. Urban Planning. In International Encyclopedia of Human Geography; Elsevier: Amsterdam, The Netherlands, 2020; pp. 87–92. [Google Scholar]
  57. Zou, L.; Liu, Y.; Wang, J.; Yang, Y. An Analysis of Land Use Conflict Potentials Based on Ecological-Production-Living Function in the Southeast Coastal Area of China. Ecol. Indic. 2021, 122, 107297. [Google Scholar] [CrossRef]
  58. Zhang, L.; Hu, B.; Zhang, Z.; Liang, G.; Huang, S. Comprehensive Evaluation of Ecological-Economic Value of Guangxi Based on Land Consolidation. Land 2023, 12, 759. [Google Scholar] [CrossRef]
  59. Gomes, E.; Costa, E.M.d.; Abrantes, P. Spatial Planning and Land-Use Management. Land 2024, 13, 94. [Google Scholar] [CrossRef]
  60. Lovelace, R.; Tennekes, M.; Carlino, D. ClockBoard: A Zoning System for Urban Analysis. J. Spat. Inf. Sci. 2022, 24, 63–85. [Google Scholar] [CrossRef]
  61. Sangeetha, V.; Agilandeeswari, L. Artificial Intelligence Enabled Spectral-Spatial Feature Extraction Techniques for Land Use and Land Cover Classification Using Hyperspectral Images—An Inclusive Review. Egypt. J. Remote Sens. Space Sci. 2025, 28, 455–467. [Google Scholar] [CrossRef]
  62. Enemark, S.; McLaren, R.; Lemmen, C. Fit-for-Purpose Land Administration—Providing Secure Land Rights at Scale. Land 2021, 10, 972. [Google Scholar] [CrossRef]
  63. Republic of Indonesia Government. Republic of Indonesia Regulation of Government of The Republic of Indonesia Number 28 of 2025 on the Implementation of Risk-Based Business Licensing; Republic of Indonesia Government: Jakarta, Indonesia, 2025. [Google Scholar]
  64. Bircher, P. Development of a Novel Soil Erosion Risk Map for Arable Land in Switzerland; Universität Bern: Bern, Switzerland, 2025. [Google Scholar]
  65. Subedi, S.; Pandit, R.; Manoj, G.C.; Subedi, I. Present Land Use and Land Use Zoning of Kushma Municipality: A Comparative Assessment with Cadastral Superimpose. J. Geoinform. 2025, 24, 77–92. [Google Scholar] [CrossRef]
  66. Kalogianni, E.; Janečka, K.; Kalantari, M.; Dimopoulou, E.; Bydłosz, J.; Radulović, A.; Vučić, N.; Sladić, D.; Govedarica, M.; Lemmen, C.; et al. Methodology for the Development of LADM Country Profiles. Land Use Policy 2021, 105, 105380. [Google Scholar] [CrossRef]
Figure 1. Location of Yogyakarta City in the national and regional context. (Source map: Land and Spatial Planning Office of Yogyakarta City, 2024).
Figure 1. Location of Yogyakarta City in the national and regional context. (Source map: Land and Spatial Planning Office of Yogyakarta City, 2024).
Land 14 02084 g001
Figure 2. Spatial distribution and proportion of land tenure types in Yogyakarta City. (Source: Yogyakarta City Land Office, 2024).
Figure 2. Spatial distribution and proportion of land tenure types in Yogyakarta City. (Source: Yogyakarta City Land Office, 2024).
Land 14 02084 g002
Figure 3. Spatial Distribution and Proportion of Land Use Functions in Yogyakarta City. (Source: Yogyakarta City Land and Spatial Planning Office, 2024).
Figure 3. Spatial Distribution and Proportion of Land Use Functions in Yogyakarta City. (Source: Yogyakarta City Land and Spatial Planning Office, 2024).
Land 14 02084 g003
Figure 4. Land value zone map of Yogyakarta City (Source: Yogyakarta City Land Office, 2024).
Figure 4. Land value zone map of Yogyakarta City (Source: Yogyakarta City Land Office, 2024).
Land 14 02084 g004
Figure 5. Workflow for assessing compatibility between land registration maps and land use zone plan maps.
Figure 5. Workflow for assessing compatibility between land registration maps and land use zone plan maps.
Land 14 02084 g005
Figure 6. A section of Solo Road in Gondokusuman District: illustration of the overlay result between land parcels and zones/sub-zones. (Source: own study, 2025).
Figure 6. A section of Solo Road in Gondokusuman District: illustration of the overlay result between land parcels and zones/sub-zones. (Source: own study, 2025).
Land 14 02084 g006
Figure 7. Illustration of Class 1 land parcel. (Source: own study, 2025).
Figure 7. Illustration of Class 1 land parcel. (Source: own study, 2025).
Land 14 02084 g007
Figure 8. Illustration of Class 2 land parcel with high compatibility conditions. (Source: own study, 2025).
Figure 8. Illustration of Class 2 land parcel with high compatibility conditions. (Source: own study, 2025).
Land 14 02084 g008
Figure 9. Illustration of Class 2 land parcel with low compatibility conditions. (Source: own study, 2025).
Figure 9. Illustration of Class 2 land parcel with low compatibility conditions. (Source: own study, 2025).
Land 14 02084 g009
Figure 10. Illustration of Class 3 land parcel. (Source: own study, 2025).
Figure 10. Illustration of Class 3 land parcel. (Source: own study, 2025).
Land 14 02084 g010
Figure 11. Illustration of Class 4 land parcel. (Source: own study, 2025).
Figure 11. Illustration of Class 4 land parcel. (Source: own study, 2025).
Land 14 02084 g011
Table 1. Four classes of coverage conditions.
Table 1. Four classes of coverage conditions.
ClassesCoverage ConditionsNumber of Land ParcelsPercentage (%)
1A parcel covered by one sub-zone 66,49867.68
2A parcel covered by multiple sub-zones26,73227.21
3A parcel covered by partially outside planning zone49145.00
4A parcel with no planning zone1050.11
Total98,249100.00
Source: own analysis, 2025.
Table 2. RRR information of the parcels covered by a single sub-zone (Class 1).
Table 2. RRR information of the parcels covered by a single sub-zone (Class 1).
Parcel NoSub-ZoneRRR Elements
RightsRestrictionsResponsibilities
A.1Cultural HeritageRights to UseThe activity refers to the Mayor’s Regulation, with the following restrictions:
  • Maximum building height: 16 m
  • Maximum Building Coverage Ratio (KDB): 70%
  • Maximum Floor Area Ratio (KLB): 3.2
  • Development must comply with the Mayor’s Regulation on RDTR
  • Must not interfere with cultural heritage sites
The activity refers to the Mayor’s Regulation on RDTR, with the following conditions:
  • The activity must not interfere with the primary function of the sub-zone.
  • The activity must serve as a supporting facility and be equipped with the necessary infrastructure and utilities.
  • The activity must obtain approval from residents.
  • The activity must adhere to the principles of sustainable development.
A.2City-Scale Public Service
Facilities
Right to BuildThe activity refers to the Mayor’s Regulation, with the following restrictions:
  • Maximum building height: 16 m
  • Maximum Building Coverage Ratio (KDB): 70%
  • Maximum Floor Area Ratio (KLB): 3.2
  • Development must comply with the Mayor’s Regulation on RDTR
  • Must not interfere with cultural heritage sites
The activity refers to the Mayor’s Regulation on RDTR, with the following conditions:
  • The activity must not have the potential to negatively impact the value or reduce the area of Cultural Heritage sites.
  • Land and buildings that have been registered as Cultural Heritage Buildings must not be renovated or have their architectural form altered.
  • The activity must serve as a supporting facility and be equipped with the necessary infrastructure and utilities.
A.3City-Scale Trade and
Services
Right to BuildThe activity refers to the Mayor’s Regulation, with the following restrictions:
  • Must maintain a safe distance from residential areas.
  • Maximum building height: 20 m.
  • Maximum Building Coverage Ratio (KDB): 60%.
  • No increase in the scale of activities.
  • Must not interfere with cultural heritage sites.
The activity refers to the Mayor’s Regulation on RDTR, with the following conditions:
  • The activity must not interfere with the primary function of the sub-zone.
  • The activity must serve as a supporting facility and be equipped with the necessary infrastructure and utilities.
  • The activity must obtain approval from residents.
  • The activity must adhere to the principles of sustainable development.
Source: own analysis, 2025.
Table 3. RRR information of the parcels covered by multiple sub-zones from the same zone (Class 2.1).
Table 3. RRR information of the parcels covered by multiple sub-zones from the same zone (Class 2.1).
Parcel NoSub-ZoneZoneRRR Elements
RightsRestrictionsResponsibilities
B.1City-Scale Trade and ServicesTrade and ServicesRight to BuildThe activity refers to the Mayor’s Regulation, with the following restrictions:
  • Must maintain a safe distance from residential areas.
  • Maximum building height: 20 m.
  • Maximum Building Coverage Ratio (KDB): 60%.
  • No increase in the scale of activities.
  • Must not interfere with cultural heritage sites.
The activity refers to the Mayor’s Regulation on RDTR, with the following conditions:
  • The activity must not interfere with the primary function of the sub-zone.
  • The activity must serve as a supporting facility and be equipped with the necessary infrastructure and utilities.
  • The activity must receive approval from residents.
  • The activity must adhere to the principles of sustainable development.
WP-Scale Trade and Services
B.2City-Scale Trade and ServicesTrade and ServicesRight to BuildThe activity refers to the Mayor’s Regulation, with the following restrictions:
  • Must maintain a safe distance from residential areas.
  • Maximum building height: 20 m.
  • Maximum Building Coverage Ratio (KDB): 60%.
  • No increase in the scale of activities.
  • Must not interfere with cultural heritage sites.
The activity refers to the Mayor’s Regulation on RDTR, with the following conditions:
  • The activity must not interfere with the primary function of the sub-zone.
  • The activity must serve as a supporting facility and be equipped with the necessary infrastructure and utilities.
  • The activity must receive approval from residents.
  • The activity must adhere to the principles of sustainable development.
WP-Scale Trade and Services
B.3City-Scale Trade and ServicesTrade and ServicesRight to BuildThe activity refers to the Mayor’s Regulation, with the following restrictions:
  • Must maintain a safe distance from residential areas.
  • Maximum building height: 20 m.
  • Maximum Building Coverage Ratio (KDB): 60%.
  • No increase in the scale of activities.
  • Must not interfere with cultural heritage sites.
The activity refers to the Mayor’s Regulation on RDTR, with the following conditions:
  • The activity must not interfere with the primary function of the sub-zone.
  • The activity must serve as a supporting facility and be equipped with the necessary infrastructure and utilities.
  • The activity must receive approval from residents.
  • The activity must adhere to the principles of sustainable development.
WP-Scale Trade and Services
Source: own analysis, 2025.
Table 4. The result of the ESL index from expert judgment.
Table 4. The result of the ESL index from expert judgment.
NoZonesSub-ZonesAspectsI
ESL
1Protected ZonesWater BodiesWater Bodies3.213.514.613.78
2Local ProtectionLocal Protection2.773.384.623.59
3Green Open SpaceCity Park3.244.204.373.94
4District Park2.914.014.183.70
5Sub-District Park2.764.024.203.66
6Neighborhood Park2.723.863.973.51
7Cemetery4.073.833.203.70
8Green Corridor2.633.324.623.53
9Cultural HeritageCultural Heritage3.144.013.783.64
10Cultivation ZoneRoad AreaRoad Area4.383.833.273.83
11ResidentialHigh-Density Housing4.174.283.533.99
12Medium-Density Housing3.784.113.473.79
13Trade and ServiceCity-Scale Trade and Services4.774.003.324.03
14WP-Scale Trade and Services4.563.973.313.94
15OfficesOffices4.073.833.203.70
16Non-Green Open SpaceNon-Green Open Space3.213.873.443.51
17Public Facilities and InfrastructureCity-Level Public Facilities3.944.243.423.87
18District-Level Public Facilities3.534.123.303.65
19Sub-district-Level Public Facilities3.343.943.203.50
20Defense and SecurityDefense and Security2.463.163.092.90
21TransportationTransportation4.514.033.393.98
22Mixed-UseHigh-Intensity Mixed-Use4.564.093.434.03
23Medium-/Moderate-Intensity Mixed-Use4.273.883.313.82
Source: own study, 2025.
Table 5. RRR information of the parcels covered by multiple sub-zones from the different zones (Class 2.2).
Table 5. RRR information of the parcels covered by multiple sub-zones from the different zones (Class 2.2).
Parcel NoSub-ZoneArea
(m2)
Land ValueESL IndexDesignated
Sub-Zone
RRR Element
RightsRestrictionsResponsibilities
B4WP-Scale Trade and Service4088,651,0003.94WP-Scale Trade and ServiceRight of ownershipThe activity refers to the Mayor’s Regulation, with the following restrictions:
  • Must maintain a safe distance from residential areas.
  • Maximum building height: 20 m.
  • Maximum Building Coverage Ratio (KDB): 60%.
  • No increase in the scale of activities.
  • Must not interfere with cultural heritage sites.
The activity refers to the Mayor’s Regulation on RDTR, with the following conditions:
  • The activity must not interfere with the primary function of the sub-zone.
  • The activity must serve as a supporting facility and be equipped with the necessary infrastructure and utilities.
  • The activity must obtain approval from residents.
  • The activity must adhere to the principles of sustainable development.
High-Density Housing128,651,0003.97
B5High-Density Housing10429,257,0003.97High-Density HousingRight of ownershipThe activity refers to the Mayor’s Regulation on RDTR, with the following restrictions:
  • Must maintain a safe distance from residential areas.
  • Maximum building height: 20 m.
  • Maximum Building Coverage Ratio (KDB): 70%.
  • Development must comply with the Mayor’s Regulation on RDTR.
  • Must not interfere with cultural heritage sites.
The activity refers to the Mayor’s Regulation on RDTR, with the following conditions:
  • The activity must not interfere with the primary function of the sub-zone.
  • The activity must serve as a supporting facility and be equipped with the necessary infrastructure and utilities.
  • The activity must obtain approval from residents.
  • The activity must adhere to the principles of sustainable development.
WP-Scale Trade and Service4479,257,0003.94
B6Cultural
Heritage
11123,222,0003.64Cultural HeritageRight of ownershipThe activity refers to the Mayor’s Regulation, with the following restrictions:
  • Maximum building height: 16 m
  • Maximum Building Coverage Ratio (KDB): 70%
  • Maximum Floor Area Ratio (KLB): 3.2
  • Development must comply with the Mayor’s Regulation on RDTR
  • Must not interfere with cultural heritage sites.
The activity refers to the Mayor’s Regulation on RDTR, with the following conditions:
  • The activity must not interfere with the primary function of the sub-zone.
  • The activity must have supporting infrastructure and facilities.
  • The activity must receive approval from residents.
  • The activity must adhere to the principles of sustainable development.
High-Density Housing503,222,0003.97
Source: own analysis, 2025.
Table 6. RRR information of the parcels covered by partially outside planning zone (Class 3).
Table 6. RRR information of the parcels covered by partially outside planning zone (Class 3).
Parcel NoSub-Zone
(Interpretation)
AreaLand ValueESL IndexDesignated
Sub-Zone
RRR Element
RightsRestrictionsResponsibilities
C1High-Density Housing7485,076,0003.94High-Density HousingRight of ownershipThe activity refers to the Mayor’s Regulation, with the following restrictions:
  • Must maintain a safe distance from residential areas.
  • Maximum building height: 20 m.
  • Maximum Building Coverage Ratio (KDB): 60%.
  • No increase in the scale of activities.
  • Must not interfere with cultural heritage sites.
The activity refers to the Mayor’s Regulation on RDTR, with the following conditions:
  • The activity must not interfere with the primary function of the sub-zone.
  • The activity must serve as a supporting facility and be equipped with the necessary infrastructure and utilities.
  • The activity must obtain approval from residents.
  • The activity must adhere to the principles of sustainable development.
Empty
(High-Density Housing)
3215,076,000
C2City-Scale Trade and Service19831,091,0003.94City-Scale Trade and ServiceRight of ownershipThe activity refers to the Mayor’s Regulation on RDTR, with the following restrictions:
  • Must maintain a safe distance from residential areas.
  • Maximum building height: 20 m.
  • Maximum Building Coverage Ratio (KDB): 70%.
  • Development must comply with the Mayor’s Regulation on RDTR.
  • Must not interfere with cultural heritage sites.
The activity refers to the Mayor’s Regulation on RDTR, with the following conditions:
  • The activity must not interfere with the primary function of the sub-zone.
  • The activity must serve as a supporting facility and be equipped with the necessary infrastructure and utilities.
  • The activity must obtain approval from residents.
  • The activity must adhere to the principles of sustainable development.
Empty
(City-Scale Trade and Service)
731,091,000
C3High-Density Housing1335,575,0003.79High-Density HousingRight of ownershipThe activity refers to the Mayor’s Regulation on RDTR, with the following restrictions:
  • Must maintain a safe distance from residential areas.
  • Maximum building height: 20 m.
  • Maximum Building Coverage Ratio (KDB): 70%.
  • Development must comply with the Mayor’s Regulation on RDTR.
  • Must not interfere with cultural heritage sites.
The activity refers to the Mayor’s Regulation on RDTR, with the following conditions:
  • The activity must not interfere with the primary function of the sub-zone.
  • The activity must have supporting infrastructure and facilities.
  • The activity must receive approval from residents.
  • The activity must adhere to the principles of sustainable development.
Empty
(High-Density Housing)
1625,575,000
Source: own analysis, 2025.
Table 7. RRR Information of the parcels with no planning zone (Class 4).
Table 7. RRR Information of the parcels with no planning zone (Class 4).
Parcel NoSub-ZoneIntepretationDesignated Sub-ZoneRRR Elements
RightsRestrictionsResponsibilities
D.1Outside planning boundariesResidential buildingHigh-Density HousingRight of ownershipThe activity refers to the Mayor’s Regulation on RDTR, with the following restrictions:
  • Must maintain a safe distance from residential areas.
  • Maximum building height: 20 m.
  • Maximum Building Coverage Ratio (KDB): 70%.
  • Development must comply with the Mayor’s Regulation on RDTR.
  • Must not interfere with cultural heritage sites.
The activity refers to the Mayor’s Regulation on RDTR, with the following conditions:
  • The activity must not interfere with the primary function of the sub-zone.
  • The activity must have supporting infrastructure and facilities.
  • The activity must receive approval from residents.
  • The activity must adhere to the principles of sustainable development.
D.2
D.3
Source: own analysis, 2025.
Disclaimer/Publisher’s Note: The statements, opinions and data contained in all publications are solely those of the individual author(s) and contributor(s) and not of MDPI and/or the editor(s). MDPI and/or the editor(s) disclaim responsibility for any injury to people or property resulting from any ideas, methods, instructions or products referred to in the content.

Share and Cite

MDPI and ACS Style

Triwibawa, G.; Aditya, T.; Sutanta, H. Deriving RRR Elements from the Integration of Land Registration and Spatial Planning. Land 2025, 14, 2084. https://doi.org/10.3390/land14102084

AMA Style

Triwibawa G, Aditya T, Sutanta H. Deriving RRR Elements from the Integration of Land Registration and Spatial Planning. Land. 2025; 14(10):2084. https://doi.org/10.3390/land14102084

Chicago/Turabian Style

Triwibawa, Gabriel, Trias Aditya, and Heri Sutanta. 2025. "Deriving RRR Elements from the Integration of Land Registration and Spatial Planning" Land 14, no. 10: 2084. https://doi.org/10.3390/land14102084

APA Style

Triwibawa, G., Aditya, T., & Sutanta, H. (2025). Deriving RRR Elements from the Integration of Land Registration and Spatial Planning. Land, 14(10), 2084. https://doi.org/10.3390/land14102084

Note that from the first issue of 2016, this journal uses article numbers instead of page numbers. See further details here.

Article Metrics

Back to TopTop