Next Article in Journal
Response of Depth-Stratified Soil Quality to Land-Use Conversion and Its Limiting Factors in Tropical Ecosystems
Previous Article in Journal
Deep Water Ports as a Trigger for Ongoing Land Use Conflicts? The Case of Jade Weser Port in Germany
 
 
Font Type:
Arial Georgia Verdana
Font Size:
Aa Aa Aa
Line Spacing:
Column Width:
Background:
Article

Spatial Reconfiguration of Housing Price Patterns and Submarkets in Shanghai Before and After COVID-19

1
College of Architecture and Urban Planning, Tongji University, Shanghai 200092, China
2
Centre for Advanced Spatial Analysis, University College London, London WC1E 6BT, UK
*
Author to whom correspondence should be addressed.
Land 2025, 14(10), 2008; https://doi.org/10.3390/land14102008
Submission received: 19 September 2025 / Revised: 5 October 2025 / Accepted: 6 October 2025 / Published: 7 October 2025

Abstract

Housing markets worldwide have undergone major disruptions during the COVID-19 period, raising questions about how systemic shocks reshape housing preferences and spatial structures. This study develops an integrated spatial framework to examine multi-dimensional housing market restructuring, combining global and local modelling with network-based submarket delineation. Using Shanghai as a case study, we compare pre- and post-pandemic conditions (2019 and 2023) to explore fluctuations in housing prices, shifts in attribute effects, and reconfiguration of submarkets. The results reveal highly differentiated market responses across space. A dual restructuring is observed: decentralisation within the urban core and reinforced integration of outer-peripheral areas into the metropolitan centre, suggesting a gradual transition from a monocentric system towards a more polycentric and context-dependent housing landscape. Methodologically, the study proposes a transferable framework for analysing spatial restructuring under systemic shocks. Empirically, it provides fine-grained evidence of housing market reconfiguration across spatial scales, offering practical insights for spatially informed urban planning and housing market management.

1. Introduction

The COVID-19 pandemic represents an unprecedented systemic shock to urban systems, disrupting daily routines, mobility, and the functioning of housing markets [1,2]. Housing markets operate as dynamic systems in which the supply-demand equilibrium reflects the interplay between residential preferences, affordability, and locational advantages [3]. Beyond short-term price fluctuations, the pandemic unsettled this balance, producing lasting changes in housing demand and in the valuation of built-environment attributes [4]. These changes, in turn, have reconfigured urban functions and spatial structures [5,6]. As housing simultaneously functions as both a basic necessity and a spatially embedded asset, housing markets provide a critical lens for observing how systemic shocks destabilise established equilibria and drive adjustment toward new spatial configurations [7].
Existing studies have examined the pandemic’s effects on housing demand and amenity valuation [8,9,10], yet three key areas have been overlooked. First, most analyses focus on macro-level or inter-city variations [11,12], leaving intra-city restructuring processes underexplored, even though spatial heterogeneity is most pronounced within metropolitan areas. Second, while prior work has provided valuable insights into shifts in housing attribute preferences before and after the pandemic [13,14], little is known about how such shifts translate into the reconfiguration of housing submarkets and the reshaping of spatial structures. Third, although density and urban form have been recognised as central dimensions of post-pandemic preference shifts, existing measures remain relatively general [15,16], without distinguishing between different spatial scales or structural components. This limits our ability to capture how compactness, functional mix, and accessibility influence housing market responses in more nuanced ways. As a result, existing analyses cannot fully capture how built-environment changes are translated into spatial restructuring across multiple scales.
Addressing these gaps requires a fine-grained, spatially explicit framework linking attribute preference shifts to intra-urban structural reconfigurations. To this end, this study develops an integrated approach that combines the hedonic price model [17,18], multi-scale geographically weighted regression (MGWR) [19], and network-based community detection. This framework bridges global and local perspectives, enabling analysis of housing price dynamics, spatial heterogeneity in attribute valuation, and the reconfiguration of submarket structures. By incorporating refined, network-based measures of accessibility and urban structure, it moves beyond the broad proxies used in earlier studies, offering a more nuanced representation of intra-urban housing dynamics.
The pandemic provides a natural context for examining these dynamics, as it disrupted housing market equilibria and exposed underlying processes of spatial restructuring. Our guiding research question is therefore: How do intra-urban housing market structures undergo spatial reconfiguration in the post-shock context? More specifically, we examine four interrelated dimensions: (1) overall housing price dynamics, (2) global shifts in the valuation of housing attributes, (3) spatial heterogeneity in the marginal effects of housing variables, and (4) the reconfiguration of submarket boundaries and structures.
The empirical study, based on housing price data for Shanghai in 2019 (pre-pandemic) and 2023 (post-pandemic), reveals how systemic shocks expose underlying dynamics of market restructuring. The results highlight a profound reconfiguration of intra-urban housing structures, showing how systemic stress reshapes both market equilibrium and spatial organisation. These findings provide critical evidence for understanding the reconfiguration of housing markets under systemic shocks and for formulating differentiated housing and planning strategies in post-shock contexts.

2. Literature Review

2.1. COVID-19, Policy Interventions, and Spatial Disruptions in Housing Markets

The COVID-19 pandemic profoundly affected housing markets worldwide, not only as a public health emergency but also as a systemic shock shaped by policy responses and behavioural changes [20,21,22]. While macro-level financial and regulatory measures shaped overall market conditions, the most direct influences on intra-urban housing dynamics derived from behaviour-oriented interventions [23]. Lockdowns, mobility restrictions, and the shift to remote working collectively redefined how households lived and interacted within cities [24,25,26], producing secondary effects on lifestyles and residential behaviour. In particular, housing was increasingly expected to serve as a multifunctional space that could simultaneously accommodate living, working, and leisure needs.
These shifts translated directly into housing market dynamics through both supply and demand channels [27,28]. On the supply side, restrictions on mobility and heightened economic uncertainty constrained construction and transaction activity [29]. On the demand side, however, the effects were more immediate and decisive [30]: changes in residential preferences quickly translated into altered transaction volumes and valuation patterns across housing submarkets [31]. Unlike supply constraints, which often emerge with a time lag [32], demand shifts directly reshaped local price dynamics [33]. Market responses varied across contexts. In some U.S. cities, prolonged confinement intensified housing demand and drove up prices [34], while in regions with severe infection rates or fragile healthcare systems, heightened risks curtailed demand, leading to price declines and local disruptions [35,36].
Beyond short-term market fluctuations, the pandemic also reshaped residential preferences, contributing to a broader reconfiguration of urban housing structures [23]. Households increasingly preferred larger units, balconies, and flexible spaces for remote work and family activities [37,38]. Proximity to amenities such as retail malls, parks, green spaces, and hospitals also underwent significant revaluation [39,40]. Given the spatial fixity of dwellings, preference shifts reweighted the valuation of locational and built-environment attributes. Dense city centres, once highly desirable, lost appeal due to infection risks, leading to price declines in high-density areas [11]. Accessibility to metro stations and central districts was similarly deprioritised [41,42]. Existing studies generally suggest that the pandemic reshaped the value of urban density and spatial structure in housing markets [43,44,45]. However, although locational attributes are critical determinants of housing prices, they have often been represented in relatively coarse ways, leaving our understanding of density effects under pandemic conditions overly general. More recent studies have employed network-based measures to capture fine-grained built-environment characteristics [46], but the role and transformation of multi-scale urban structural features in the context of pandemic-induced housing market restructuring remain insufficiently explored.
Existing studies have advanced our understanding of pandemic-induced housing price fluctuations, shifts in residential demand, and emerging preference trends, mostly from city-level analyses [35,47]. However, housing preferences are rarely uniform across urban space; instead, they exert localised effects that generate heterogeneous housing submarkets [48]. At the same time, long-term alterations in daily lifestyles and work practices triggered by the pandemic are becoming embedded in residential choices, leading to durable changes in attribute valuations and housing structures within cities [47,49]. Yet the fine-grained, intra-urban spatial consequences of these preference shifts, including localised price effects and the redefinition of submarket boundaries, have received limited attention. Grasping these spatial dynamics is crucial for advancing sustainable urban development and guiding adaptive planning strategies that respond to evolving residential needs in the post-pandemic context.

2.2. Spatial Equilibrium Theory and Housing Market Models

Locational theory and the spatial equilibrium perspective provide a foundational framework for understanding residential choice. The classical Alonso-Muth-Mills (AMM) monocentric city model illustrates how households allocate themselves across urban space according to distance from the Central Business District (CBD), balancing housing costs against commuting expenses [50,51]. Later developments extended this framework through the spatial equilibrium perspective, which conceptualises residential choice as the outcome of simultaneous trade-offs among housing costs, wages, commuting, environmental quality, and access to amenities [52]. In equilibrium, no household has an incentive to relocate, as these trade-offs are optimised across alternative urban locations. In practice, however, such equilibria rarely manifest uniformly across an entire urban system. Instead, they often emerge locally, giving rise to heterogeneous housing submarkets that reflect distinct combinations of dwelling characteristics, accessibility, and neighbourhood amenities [53]. Submarkets can therefore be understood as the spatial expression of local equilibria within the broader housing market.
The COVID-19 pandemic provides a natural experiment for examining how systemic shocks disrupt established equilibria. Within this theoretical framework, shifts in risk perceptions and lifestyle preferences destabilised existing equilibria [54]. Lockdowns, the rise of remote working, and heightened concerns over health and safety altered the relative valuation of housing attributes, commuting patterns, and local amenities [23,25,26,55]. These disruptions triggered adjustments in household trade-offs, leading to new spatial equilibria characterised by reweighted housing demand, changes in locational attractiveness, and shifts in intra-urban price structures. At the intra-urban scale, these dynamics likely reconfigured local equilibria, resulting in the redefinition of submarket boundaries and the emergence of new patterns of spatial differentiation in housing demand. Understanding these dynamics is crucial for explaining how shocks become embedded in urban housing markets, linking short-term fluctuations with longer-term structural change.
The hedonic price model (HPM) provides a methodological bridge between spatial equilibrium theory and empirical housing market analysis [56]. Initially formalised by Rosen (1974) [17], HPM decomposes observed housing prices into the implicit values of structural, locational, and neighbourhood attributes [57]. This framework directly operationalises the spatial equilibrium perspective, as it quantifies the trade-offs households make among dwelling characteristics, accessibility, and neighbourhood amenities when selecting residential locations [58]. By estimating the implicit prices of multiple housing attributes, HPM demonstrates how households value different components of the urban environment, thereby offering a lens through which equilibrium conditions can be empirically assessed. Moreover, by applying HPM within and across submarkets, scholars can examine how local equilibria differ spatially and how systemic shocks, such as the pandemic, alter the relative weights of housing and environmental factors. Although standard HPMs assume uniform attribute effects, extensions such as Geographically Weighted Regression (GWR) [59] and Multi-scale Geographically Weighted Regression (MGWR) [19] relax this assumption and allow attribute valuations to vary across space [60], making them particularly well-suited to capturing fine-grained spatial heterogeneity and the restructuring of local equilibria.

2.3. Spatial Heterogeneity and Housing Submarkets Delineation

Housing submarkets emerge from the interaction between heterogeneous household preferences and a fragmented housing stock with diverse dwelling types. They can be interpreted as localised equilibria, where distinct combinations of structural, locational, and environmental attributes shape housing valuation patterns and price structures [53].
The COVID-19 pandemic has stimulated renewed scholarly interest in spatial heterogeneity within housing markets. Applications of spatially explicit models, such as GWR and its extensions, have revealed substantial intra-urban variation in housing prices and the marginal values of attributes [16]. For example, studies in Europe and China demonstrated that housing prices and the hedonic coefficients of housing attributes exhibit pronounced spatial heterogeneity, indicating that systemic shocks do not affect all areas uniformly but instead trigger differentiated impacts across urban space [60]. Yet most pandemic-related research has concentrated on attribute-level heterogeneity, without systematically addressing how the overall spatial organisation of housing markets has been reshaped. In particular, the delineation of submarkets, which reflect the spatial structure of localised equilibria, remains underdeveloped in COVID-19 scholarship.
To capture intra-urban housing structures more comprehensively, various methods have been developed for submarket delineation. Traditional approaches rely on predefined administrative units such as zip codes [61], land-use zone [62], or local government districts [63]. While intuitive, these boundaries are vulnerable to scale dependency and the modifiable areal unit problem (MAUP). To overcome these limitations, data-driven clustering techniques have been widely adopted. Hwang and Thill [64], for instance, applied fuzzy clustering to capture similarities in hedonic price structures, while Helbich et al. [65] developed a soft-market segmentation using mixed GWR-estimated functions. More recently, network-based approaches, such as the mixed-scale hedonic model (MHM) proposed by Shen and Karimi [66], have enabled the delineation of street-level submarkets. When integrated with refined indicators such as spatial and functional accessibility, MHM substantially improves model performance and enhances the ability to identify nuanced submarket boundaries. Yet existing studies have paid limited attention to how these multi-scale built-environment indicators themselves shift under systemic shocks, despite their importance for capturing housing market restructuring. These approaches are particularly relevant in the pandemic context, as they move beyond individual attribute effects to detect structural reconfigurations of housing markets. By enhancing the granularity of analysis, they provide more robust evidence for neighbourhood-scale housing policies and spatially targeted planning interventions.

3. Methods

3.1. Research Design

This study proposes a multi-dimensional analytical framework to examine how housing markets are reconfigured under external shocks such as COVID-19. The framework (Figure 1) integrates four complementary components: fluctuations in housing prices, global structural shifts in the valuation of housing attributes, spatial variation in their marginal effects, and the reconfiguration of housing submarket structures. Together, these dimensions form a systematic and transferable basis for analysing housing market restructuring through cross-period comparisons. To establish a baseline, housing prices from two key cross-sections (2019 and 2023 in this article) are standardised and compared to capture both overall fluctuations and changes in spatial distribution. Building on this, the relative contributions of housing attributes are assessed at the global level to reveal shifts in their structural importance, while local heterogeneity is identified by estimating spatially varying marginal effects with MGWR for each period and then comparing the results across years. Finally, similarity networks constructed from local coefficients are used to delineate housing submarket structures, enabling comparative analysis of their composition, boundaries, and driving forces across the two cross-sections.

3.2. Assessing Housing Price Fluctuations

To capture overall dynamics in housing market performance, housing prices from two key cross-sectional years are first deflated using the Consumer Price Index (CPI) to ensure comparability in real terms [67]. The deflated prices are then interpolated onto the street-network surface using the Network-based Inverse Distance Weighting (NIDW) method [68], generating continuous surfaces of intra-urban housing price variation. To further examine structural complexity, a head/tail breaks classification [69] is applied to the price data, which reveals hierarchical stratification in the market. Comparing results across periods enables the evaluation of shifts in hierarchical structure and overall market complexity.

3.3. Hedonic Price Modelling Based on OLS and MGWR

3.3.1. Specifying Variables and Accessibility Metrics

The hedonic price model conceptualises housing as a bundle of attributes whose implicit values are capitalised in market prices. Following Lancaster’s Characteristics Theory of Consumer Demand [70] and Rosen’s Hedonic Price Theory [17], explanatory variables are grouped into three categories (Table 1): structural characteristics (XS), locational context (XL), and neighbourhood facilities (XN). Structural characteristics are derived from real-estate listing data collected through web-based data mining, with property attributes systematically coded from listing entries. Neighbourhood facilities are measured by Euclidean distances to the nearest facility (e.g., schools, hospitals, and green amenities).
Locational context requires more refined treatment, as conventional Euclidean distance measures fail to capture constraints imposed by the built environment. To address this, graph-based street network representations are employed, offering a more realistic basis for accessibility analysis. Two dimensions of accessibility are incorporated. Spatial accessibility is measured using angular closeness (integration) and angular betweenness (choice) indices of the nearest street segment, derived via space syntax methods in Depthmap [71]. These indices reflect structural centrality and potential movement flows in the urban network. Functional accessibility is represented by three connectivity metrics—function density, diversity, and efficiency—adapted from Shen et al. [46,66]. These indicators describe the degree to which street segments connect residents to surrounding urban functions. Empirical evidence from Shen and Karami [66] further demonstrate that functional accessibility has a significant impact on housing prices. By combining spatial and functional accessibility, the locational context variables capture both configurational and functional dimensions of the built environment, providing a more nuanced representation of urban structure.

3.3.2. Global Modelling with OLS

In the first step, global models are estimated using ordinary least squares (OLS) regression, where the dependent variable is the logarithm of housing price per square meter. Explanatory variables were tested for multicollinearity using variance inflation factors (VIF), and only those with VIF values below 5 were retained in the final model specification. The baseline specification is:
l n y i = β 0 + k = 1 K β k X i k + ε i ,           X { X S , X L , X N }
where l n y i is the log price per square meter of unit i , X i k denotes the k-th housing attributes, β k is the corresponding coefficient, and ε i is the error term.
OLS provides a benchmark for assessing the marginal effects of housing variables. Structural stability across periods is formally tested using the Chow test [72], which evaluates whether regression coefficients remain constant between cross-sectional samples (see Appendix A.1 for details).
If structural stability is rejected, interaction terms [73,74] with a year dummy are introduced:
l n y i = β 0 + k = 1 K β k X i k + k = 1 K γ k ( X i k × D t ) + ε i ,           X { X S , X L , X N }
where D t is the year dummy and γ k captures whether the marginal effect of variable X k differs significantly between periods. This specification allows the model to identify attribute-specific structural changes, distinguishing genuine structural shifts from random variation.
Finally, locational sub-models are estimated across different spatial zones (e.g., within and beyond the ring roads) to examine whether structural changes are spatially differentiated.

3.3.3. Local Modelling with MGWR

Although OLS provides valuable benchmarks of global attribute effects, its parameter estimates rely on assumptions of spatial stationarity and independently distributed residuals, which are rarely satisfied in real housing markets [65,75]. To capture intra-urban heterogeneity, MGWR [59] is employed. The model is formally expressed as:
l n y i = β 0 + m = 1 M β m X i m + n = 1 N β n ( u i , v i ) X i n + ε i ,           X { X S , X L , X N }
where X i m represents the m-th global variable, with a constant coefficient β m across space; X i n is the n-th local variable, whose coefficient β n ( u i , v i ) varies with the geographic location ( u i , v i ) .
Unlike OLS, which assumes constant coefficients across space, MGWR allows some variables to remain global while others vary locally. Each variable is assigned an adaptive bandwidth that determines the size of the local sample contributing to the estimation of β n ( u i , v i ) . Estimation proceeds through a kernel-weighted local regression, in which nearby observations exert stronger influence than distant ones. A Gaussian kernel is adopted to ensure smooth weight decay with distance. Bandwidths are optimised individually by minimising the corrected Akaike Information Criterion (AICc). Variables with small bandwidths indicate neighbourhood-level influences, while larger bandwidths capture broader urban-scale patterns. Coefficient surfaces generated for each period are compared to reveal changes in the spatial heterogeneity of marginal effects of housing attributes.

3.4. Delineating Housing Submarkets Via Street Networks

After obtaining the local coefficients estimates from the MGWR model, NIDW interpolation is applied to generate continuous coefficient surfaces. For each street segment, a feature vector is then constructed by aggregating its local coefficients across housing variables, thus characterising local housing market hedonic structures. Cosine similarity is used to compare feature vectors between street segments. Given two vectors x , y , the cosine similarity is defined as:
s i m ( x , y ) = x y x y .
This process yields a weighted street-level similarity network, where nodes correspond to street segments and edge weights denote similarity scores. Community detection is then applied to partition the network into cohesive groups, which are interpreted as delineated housing submarkets. The Louvain algorithm is employed, which iteratively maximises modularity to identify dense communities [76]. To ensure robustness, the optimisation is repeated multiple times with different initialisations, and the most stable community structure is retained. Louvain is selected for its computational efficiency and proven robustness in large-scale spatial networks, making it particularly suitable for urban housing market segmentation. Unlike conventional boundary-based delineations, this network-based approach produces finer-grained, structurally informed submarkets that better capture subtle spatial variations.

4. Study Area and Data

4.1. Study Area

This study focuses on the metropolitan area of Shanghai Municipality, excluding Chongming Island and other outlying islets, as the empirical case study (Figure 2a,b). As a national economic hub and a centrally administered municipality, Shanghai has undergone rapid urbanisation since the Reform and Opening-Up period, evolving into a densely populated and functionally diverse megacity with a mature and spatially stratified housing market. Following two major waves of the COVID-19 pandemic, the city has entered a post-pandemic transition in which the spatial determinants of housing market dynamics are undergoing substantial restructuring.
As a bellwether of China’s real estate sector, the evolution of Shanghai’s housing market provides valuable insights into broader housing dynamics [8,54]. Recent empirical evidence has documented significant spatial shifts in the housing patterns before and after the pandemic [60]. Given the study’s aim of developing a multi-dimensional framework for examining housing market reconfiguration under external shocks, Shanghai offers an ideal case. Its high level of urbanisation, diverse spatial structure, and availability of fine-grained data facilitate a systematic analysis of price fluctuations, shifts in attribute effects, variations in spatial heterogeneity, and the reorganisation of housing submarkets, thereby supporting a comprehensive assessment of post-pandemic housing market restructuring.

4.2. Data

Two cross-sectional datasets were compiled for Shanghai metropolitan area, covering the years 2019 (pre-COVID-19) and 2023 (post-COVID-19). The datasets include housing prices, street networks, and service facility points of interest (POIs).

4.2.1. Housing Price Data

As transaction-level housing data are not publicly available at fine spatial resolution in China, asking-price listings represent one of the few feasible sources for intra-urban housing research. Previous studies have widely employed such data for hedonic modelling and spatial housing market analysis [77,78,79]. Behavioural research further indicates that asking prices significantly influence transaction outcomes through anchoring effects [80,81]. From the seller’s perspective, asking prices also act as strategic signals reflecting expectations of future market conditions [82,83]. Thus, asking prices capture not only supply-side offers but also market sentiment and anticipated valuations.
In light of these considerations, we collected asking-price data and structural attributes from major Chinese online real-estate platforms, including Anjuke (www.anjuke.com, accessed on 1 April 2024), Lianjia (www.lianjia.com, accessed on 4 April 2024), and Beike (www.ke.com, accessed on 6 April 2024). After removing duplicates, abnormal records, and listings without precise geographic coordinates, approximately 50,000 valid listings for 2019 and 100,000 for 2023 were retained (Figure 2c). These asking-price listings provide large-scale and spatially detailed coverage of Shanghai’s housing market.
To assess the reliability of the dataset, average asking prices were compared with publicly reported annual average transaction prices at the district level for both 2019 and 2023. In both years, the correlation (R-squared) exceeded 0.97, indicating strong spatial consistency. On average, annual transaction prices were approximately 18% (2019) and 14% (2023) lower than asking prices, respectively (Appendix A.2), suggesting that the magnitude of this deviation remained relatively stable across the two periods. This stability confirms that the use of asking-price data is appropriate for cross-period comparison and does not compromise the robustness of hedonic regression analyses.
To further ensure temporal comparability between the two periods, 2023 listing prices were deflated to 2019 purchasing power levels using the Housing Consumer Price Index (CPI) reported in the Shanghai Statistical Yearbook (2019 = 100; 2023 = 103.134). The deflated dataset was subsequently employed in all hedonic modelling and spatial analyses to eliminate distortions caused by inflation.
Descriptive examination of the listings further reveals temporal differences in market activity. As shown in Figure 2c, noticeable gaps emerge in 2023 within central districts such as Huangpu, Yangpu, and Xuhui. This pattern does not necessarily imply a contraction of the actual housing stock; rather, it may indicate fewer properties being actively listed, pointing to a temporary contraction in visible market activity. A comparison of 2019 and 2023 further suggests three types of properties with markedly fewer listings in central areas in 2023: ① large, high-value but ageing dwellings; ② recently built small units with limited accessibility; and ③ residential properties lacking nearby facilities and characterised by low functional accessibility. Importantly, the decline in listings is not randomly distributed but shows clear spatial clustering. This pattern may signal subtle, localised adjustments in housing market dynamics and potentially reflect shifts in buyer preferences and seller behaviour during the post-COVID-19 period.

4.2.2. Housing Attributes and Built-Environment Data

Service facility data were extracted from Amap (https://lbs.amap.com, accessed on 11 April 2024) POI datasets for both 2019 and 2023, enabling an examination of changes in land-use patterns and functional distributions. Public service categories directly associated with daily life were selected, including shopping malls, bus stops, metro stations, schools, hospitals, pharmacies, and parks. Proximity to each facility was measured as the shortest Euclidean distance from each residential unit, which was used as a proxy for public service accessibility.
Street network data were obtained from OpenStreetMap (www.openstreetmap.org, accessed on 27 June 2023). The road network was processed following the method of Liu and Jiang [84], involving road-type filtering and centreline extraction. On this basis, a segment-based street network model was constructed to compute built-environment indicators at multiple scales. These indicators include spatial configuration indices (integration and choice) and functional accessibility indices (density, diversity, and efficiency) [46,66]. Together, they provide a comprehensive representation of urban accessibility and built-environment characteristics. Selected results are illustrated in Figure 3.

5. Results

5.1. Fluctuations in Housing Prices Before and After COVID-19

Shanghai’s housing market exhibits pronounced spatial agglomeration, with global Moran’s I value of 0.793 (2019) and 0.733 (2023) (p ≤ 0.01), confirming significant clustering across both periods. After deflating 2023 prices to the 2019 baseline, a general increase in housing prices was observed. High-price clusters remain concentrated in the urban core, though their spatial extent expanded modestly outward (Figure 4a). Street-level analyses further identified emerging localised declines in central districts such as Huangpu and Xuhui, alongside appreciating clusters near the Outer Ring Road (Figure 4b,c). These patterns suggest a relative adjustment in the spatial price gradient, with diminished valuation pressures in central districts and enhanced demand signals in the peri-central districts.
Beyond overall spatial clustering, the internal stratification of housing prices was examined using the head/tail breaks method (Figure 5). The HT-index increased from 11 in 2019 to 13 in 2023, suggesting greater stratification and complexity in Shanghai’s housing market. After excluding the lowest tier (HT1), representing submarkets below the citywide average, housing prices in both years generally followed power-law distributions, though with notable inter-period differences. In 2023, the uppermost market segments (HT8-HT9, approximately the top 0.5% of prices) displayed weaker conformity to the power-law distribution (low R2 value), suggesting unstable scaling behaviour at the very top of the market and a reduced predictability. The very highest tier (HT9–HT10, ~0.1%) as well as the more affordable range (HT2–HT3, ~12.5%) exhibited flatter slopes compared with 2019, implying diminished differentiation. By contrast, slopes for the upper-middle segments (HT4–HT7, ~6.25–0.7%) became steeper, indicating greater intra-segment disparities and heightened heterogeneity within the broader housing market.
Taken together, these results suggest an asymmetric adjustment: while the overall rise in the HT-index reflects stronger market complexity, slope dynamics reveal a relative contraction of top-tier market segments alongside intensified differentiation within upper-middle segments. This pattern points to moderated disparities at both the highest and lowest tiers, but heightened heterogeneity in mid-market housing.

5.2. Global Structural Shifts in the Valuation of Housing Attributes Before and After COVID-19

5.2.1. Global Structural Changes

The Chow test was used to assess whether the 2019 and 2023 hedonic models differ structurally. The results (F = 15.0587, p < 0.001) confirm significant divergence, indicating an overall reconfiguration in the determinants of housing prices between the two periods.
When progressively incorporating the three dimensions of housing attributes—structural characteristics, neighbourhood facilities, and locational context—we found that locational variables, including distance to the CBD and network-based built-environment indicators, substantially improved model fit. The adjusted R2 increasing from 0.355 to 0.783 in 2019 and from 0.247 to 0.747 in 2023 (see Appendix A.3). This highlights the central role of locational context in shaping housing price formation. With adjusted R2 values exceeding 0.75 in both years, the final models exhibit strong explanatory power and provide a robust representation of prevailing housing preferences.
Despite these overall shifts, most variables retained the same coefficient sign in both years, indicating a persistent market consensus on the direction of housing attributes effects (Table 2). The main adjustments concern the magnitude and statistical significance of the coefficients: some variables that were previously non-salient became significant in 2023, while others lost significance, reflecting a reweighting of preferences rather than outright reversals. In 2023, decoration quality (DEC), property rights (PRO), and micro-scale functional efficiency (EFF500) became statistically significant, whereas micro-scale functional diversity (DIV500), district-scale efficiency (EFF4000, EFF10000), and proximity to hospitals (HOS) lost the significance they exhibited in 2019.
Interaction-term analysis further identified attributes with significant cross-period adjustments. Larger dwelling size (ARE), higher decoration quality (DEC), and commercial property rights (PRO) were more highly valued in 2023. Regarding urban structure, sub-metropolitan accessibility (INT20000) gained importance, while the relative premium of CBD proximity declined, indicating increasing sensitivity to polycentric urban structures. Subway accessibility (SUB) also exhibited a modest rise in marginal utility, reflecting its continued role in compensating for locational disadvantages. By contrast, district-scale functional accessibility measures (DIV4000, EFF4000, and EFF10000), which typically capture sub-centres and highly mixed-use areas, displayed a slight decline in marginal effects, suggesting reduced willingness to pay for dense, multifunctional environments. Similarly, the coefficient for hospital proximity (HOS) turned negative in 2023.
Overall, compared to 2019, the 2023 results reveal stronger valuation of intrinsic housing characteristics, neighbourhood-scale accessibility, and metropolitan-level connectivity, while the price premium attached to district-level sub-centres and highly mixed-use zones weakened. These contrasting patterns suggest a reconfiguration of housing preferences, with comfort-oriented and balanced accessibility gaining importance over dense, multifunctional environments. Taken together, these results provide the foundation for subsequent analyses of spatial heterogeneity and submarket dynamics. While Shanghai is generally regarded as a mature and relatively stable housing market, the pronounced differences observed across the two periods are noteworthy. Without implying direct causality, the pandemic period represents a systemic shock that likely accelerated or revealed these underlying reconfigurations in housing price formation.

5.2.2. Locational Sub-Model Comparisons

To capture intra-urban heterogeneity that may be masked in the city-level model, we estimated hedonic regressions separately for five spatial zones delineated by Shanghai’s ring-road system. This approach allows interactions between housing attributes and location to be explicitly examined. For example, AGE appears positive in the global model—an outcome that is counterintuitive to conventional expectations of depreciation. However, zonal disaggregation reveals contrasting patterns: in M1 (within the Inner Ring), older dwellings retain price premiums due to advantageous locations, whereas in M3 (between the Middle and Outer Rings) AGE exerts a negative effect, consistent with physical deterioration (Table 3). This indicates that the global coefficient masks divergent locational dynamics, where contextual factors such as centrality and accessibility, override the effect of physical ageing in some areas but not in others. It further highlights the importance of accounting for spatial heterogeneity when interpreting global model results.
The results show substantial variation in both model performance and coefficient estimates across zones, underscoring the segmented and diversified nature of Shanghai’s housing market. Several variables, including AGE, CHO500, CHO20000, CBD, and SUB, exhibited opposite signs across zones within the same year. For instance, CHO500 was negative in M1, reflecting the disamenities associated with excessive local density in the urban core, but positive in M4 and M5 (beyond the Outer Ring), where moderate density enhanced connectivity and accessibility and was capitalised into higher prices.
Cross-period comparisons highlight further restructuring. While the signs of most attribute effects remained stable, the magnitude and statistical significance of coefficients shifted notably after the pandemic, especially in transitional markets. In M2 (between the Inner and Middle Rings), coefficients became more volatile, reflecting the complexity of this spillover zone with high functional and demographic diversity. In M5 (beyond the Suburban Ring), preferences remained fragmented, with significant shifts in attribute sensitivity as the market was still in the process of formation. These zones thus exhibited the greatest volatility in the valuation of housing attribute.
Changes in model fit (adjusted R2) further reveal differentiated patterns of market consensus. In M1, adjusted R2 declined from 0.434 to 0.334 between 2019 and 2023, indicating increasing heterogeneity and the presence of unobserved factors influencing housing values in the urban core. By contrast, in M4 and M5, adjusted R2 increased from around 0.5 to 0.6, suggesting that built-environment indicators gained explanatory power and that housing preferences became more cohesive in peripheral and suburban areas. This divergence indicates that while central districts became more complex and less predictable, suburban and peripheral markets exhibited stronger consensus and clearer valuation structures in the post-pandemic period.
Overall, the locational sub-models demonstrate that spatial segmentation remains a critical determinant of housing market structure. Contextual factors such as housing age (AGE), local density (CHO500), sub-metropolitan accessibility (CHO20000), CBD proximity, and subway accessibility (SUB) reveal marked spatial heterogeneity, with their effects varying across zones and over time Volatility is particularly concentrated in spillover and peripheral zones, while built-environment indicators in outer districts show increasing explanatory power in shaping housing preferences

5.3. Spatial Heterogeneity in the Valuation of Housing Attributes

Building on the locational sub-models in Section 5.2.2, which revealed pronounced zonal differences, we further examined continuous spatial heterogeneity in housing variables using MGWR. While locational sub-models capture contrasts between zones, they are constrained by artificial boundaries. MGWR, by assigning variable-specific bandwidths, provides finer insights into how valuations vary continuously across space.
As shown in Table 4, the MGWR specification substantially outperformed the global OLS benchmark, with adjusted R2 improving from 0.785 to 0.895 in 2019 and from 0.751 to 0.886 in 2023. This improvement underscores the necessity of accommodating spatial non-stationarity in hedonic modelling. Results indicate that most neighbourhood facility variables (MAL, KIN, PHA) and built-environment indicators (CHO, INT, EFF) operate at relatively global scales, exerting spatially consistent influences on housing prices. By contrast, structural characteristics (e.g., ARE, AGE) and selected accessibility measures display pronounced spatial heterogeneity, functioning as local variables with coefficients that varied considerably across neighbourhoods. This contrast illustrates a transition from global to local determinants, reinforcing the context-dependent and uneven nature of housing valuation processes.

5.3.1. Local-to-Global Transitions: District-Scale Functional Diversity

Functional diversity exhibited the most notable scale transition. In 2019, its coefficients were strongly scale-dependent: DIV1000 had negative effects within ultra-dense clusters such as People’s Square, Huaihai Road, and Lujiazui, reflecting the disamenities of excessive concentration at walkable distances. By contrast, DIV4000 exerted positive effects across the Inner and Middle Rings, consistent with the desirability of balanced functions at broader district scales (Figure 6). By 2023, however, both measures became global variables ( β D I V 1000 = 0.029 ; β D I V 4000  = 0.083), indicating that concerns over micro-scale congestion and appreciation of district-level balance had generalised citywide. The valuation of functional diversity thus shifted from a spatially contingent attribute to a citywide consensus. This transition aligns with lifestyle adjustments accelerated during the pandemic, where district-scale diversity was broadly valued, while micro-scale functional intensity was increasing perceived as mildly adverse.

5.3.2. Global-to-Local Transitions: Density and Subway Accessibility

Other variables showed the opposite trend. The density index at 500 m (DEN500) shifted from a global negative coefficient ( β D E N 500 = 0.022 in 2019) to a local variable in 2023, with stronger negative valuation in central districts and several peripheral sub-centres. Distinct positive clusters also emerged in three contexts: suburban centres such as Jiading and Fengxian; inner-core edge districts such as southern Xuhui and northern Jing’an; and selected premium residential enclaves within core areas including Jing’an, Changning (Figure 6). This pattern suggests increasingly differentiated sensitivities to compactness: aversion intensified in already congested areas, while moderate density was positively capitalised in suburban centres, edge zones, and high-end core neighbourhoods.
Subway accessibility (SUB) also transformed from a global to a local variable. In 2019, the global coefficient for distance to the nearest subway station ( β S U B = 0.332 ) represented a citywide premium on proximity to stations. By 2023, however, premiums weakened in central districts where saturated transit networks and dense interchange nodes reduced or even reversed the marginal benefits, especially in Lujiazui and southern Hongkou. In contrast, the valuation of subway proximity increased in peripheral neighbourhoods and at line termini, where metro connectivity remained a scarce asset and decisive in residential choice.

5.3.3. Persistently Local Variables

Several variables remained local in both years but showed meaningful cross-period adjustments (Figure 7). Dwelling size (ARE) consistently carried a positive valuation across the city, with demand for larger units becoming more pronounced in suburban districts such as Jiading, Qingpu, and Songjiang in 2023. Beyond floor area, the number of toilets (TOI) became more strongly capitalised in suburban districts such as Baoshan and Fengxian, indicating a growing emphasis on functional quality in post-pandemic housing preferences. Building age (AGE) displayed a consistent spatial pattern across both periods, with positive valuation in central districts, but negative valuation in peripheral and suburban areas. By 2023, the negative valuation in outer districts became more widespread, reflecting stronger demand for newly built housing.
Locational variables also showed notable adjustments. The premium for CBD proximity weakened substantially in outer-ring edge and near-suburban areas. In 2023, however, distinct positive clusters emerged in more distant suburban districts such as Songjiang, Qingpu, and southern Minhang, suggesting a stronger orientation toward CBD accessibility in peripheral locations. Where households balance central employment with affordable housing.
High school proximity (HIG) and park proximity (PAR) represent key local service-facility variables. The local premium for high schools observed in 2019 largely disappeared in outer central districts by 2023, indicating a declining school-catchment effect. By contrast, although park proximity showed limited price advantages citywide, distinct positive clusters emerged in the urban core in 2023. This implies that in ultra-dense central areas, demand for accessible outdoor space became increasingly salient in the post-pandemic period.

5.4. Reconfiguration of Housing Submarket Structures

5.4.1. Changes in Submarket Composition

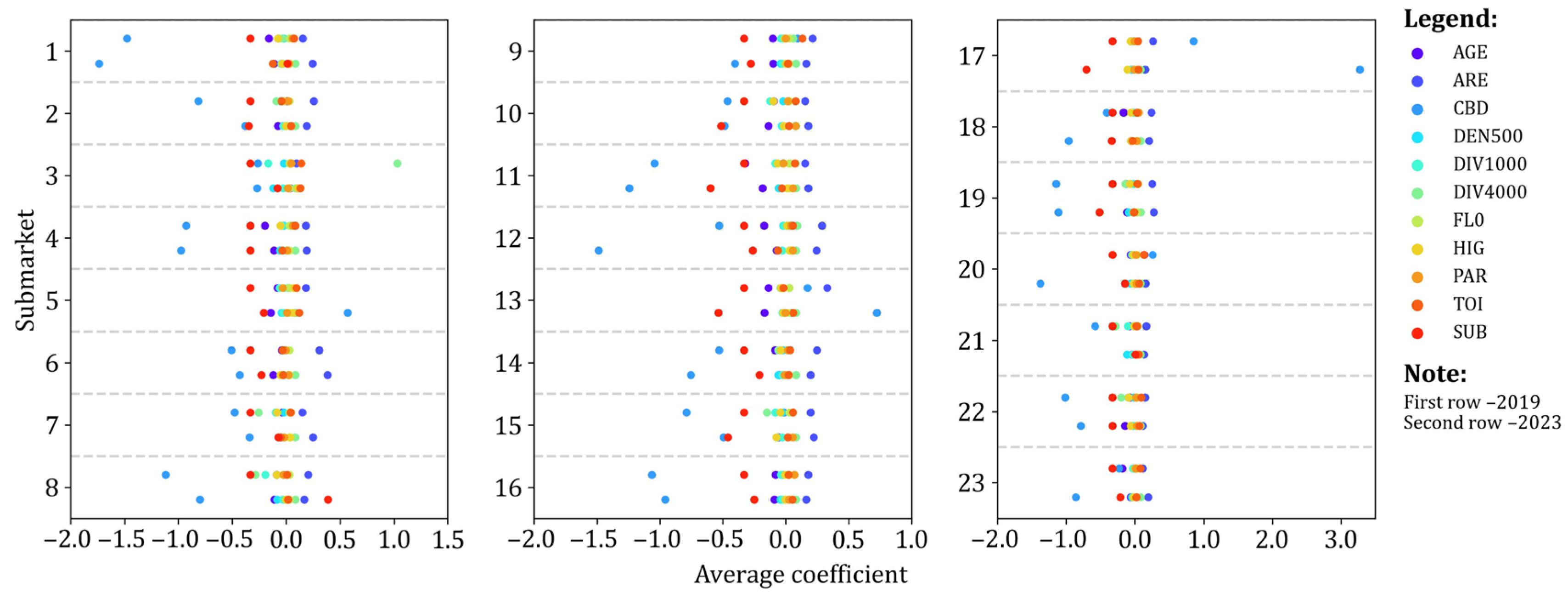
To analyse cross-period reconfiguration in Shanghai’s housing submarket structures, local feature vectors were constructed for each street segment using MGWR-derived coefficients, and submarkets were delineated through cosine similarity and community detection. The analysis identified 25 submarkets in 2019 and 26 in 2023 (Figure 8). Of these, 23 exhibited spatial persistence across both years, while two (Submarkets 24 and 25) disappeared and three new ones (Submarkets 26, 27, and 28) emerged in 2023, indicating localised structural adjustment. Submarket persistence was evaluated by the spatial overlap of boundaries between the two years, with lower index values denoting greater stability.
The modest increase in submarket numbers in 2023 points to heightened structural differentiation, consistent with the stratification trend previously revealed by the HT-index. At the district scale, divergent trajectories emerged: Baoshan saw a reduction in submarket count, whereas new submarkets appeared in north-western Minhang and western Jinshan, reflecting active reconfiguration at the urban periphery. By contrast, suburban districts such as Pudong, Fengxian, Songjiang, and Jiading retained relatively stable submarket structures, underscoring spatial heterogeneity in both pace and intensity of market restructuring.

5.4.2. Reconfiguration of Submarket Boundaries

Stability analysis shows that submarkets with greater cross-period persistence were concentrated in eastern and southern Pudong as well as Fengxian, where spatial extents remained relatively unchanged. By contrast, marked boundary adjustments were observed in western suburban districts such as Qingpu, Jinshan, and Songjiang, indicating stronger reconfiguration dynamics at the outer suburban fringe.
Moving inward, zones around the Outer Ring also exhibited active restructuring. Two new submarkets (S26, S27) emerged and one (S25) disappeared in the area between the Outer and Suburban Ring. Submarkets delineated along the Outer Ring in 2023 were generally smaller in spatial extent than in 2019, resulting in a more fragmented and fine-grained submarket structure.
In the city centre, particularly within the Inner Ring Road, the Huangpu-based submarket expanded north–south along the Huangpu River in 2023, signalling stronger integration of core districts along the riverfront. Conversely, submarkets in Yangpu and northern Xuhui–Minhang (within the Middle Ring) contracted, indicating a relative consolidation of market activity.
Taken together, these divergent trends suggest that while the urban core is becoming more stable and balanced, the locus of volatility has shifted outward, positioning peripheral areas as key arenas of structural reconfiguration.

5.4.3. Shifts in the Drivers of Submarket Reconfiguration

To further examine the internal restructuring of Shanghai’s housing submarkets, we compared the mean values of key local coefficients within each submarket between 2019 and 2023 (Appendix A.4). This cross-period comparison revealed salient shifts in the relative importance of housing variables, with the most pronounced changes involving CBD proximity, subway accessibility (SUB), and district-scale functional diversity (DIV4000). Ten high-change areas were identified with the largest boundary and compositional adjustments (Figure 9). These were primarily located in Puxi, while Pudong remained relatively stable, reflecting regional differences in housing market responsiveness. By comparing mean coefficient values across the two years, four distinct driver patterns were identified:
1.
Core-integration patterns (S17 → S28,S20 → S28, S22 → S26 and S18 → S19):
Located on the western and southern urban fringe, these areas displayed a renewed premium for CBD proximity in 2023, indicating stronger integration with the metropolitan core. The rising capitalisation of CBD proximity reflects the role of peripheral affordable housing as a receiving zone for displaced demand from central employment districts.
2.
Housing-condition patterns (S23 → S18):
Located in Zhujiaqiao Town, Qingpu District, where recreational and resort-type dwellings are concentrated, these areas showed declining dependence on CBD accessibility and a stronger emphasis on intrinsic housing conditions. Dwelling quality outweighed centrality, reflecting a premium on residential amenities in leisure-oriented suburban markets.
3.
Balanced-function patterns (S19 → S27, S21 → S3):
Observed in strategic redevelopment hubs such as the Hongqiao Business District (S19 → S27) and the North Bund (S21 → S3), these areas exhibited declining reliance on CBD proximity but increasing valuation of district-scale functional diversity and subway accessibility. At the same time, they showed aversion to excessive micro-scale compactness. Together, these shifts indicate preferences for decentralised functional centres supported by balanced amenities and transit access, aligning with contemporary urban planning paradigms that promote polycentricity and sustainable urban form.
4.
Density-escape patterns (S21 → S7, S25 → S7, S25 → S2):
Concentrated in the northern urban periphery, including parts of Hongkou and Baoshan, these areas are characterised by high population density, ageing housing stock, and limited public space. In such contexts, functional concentration was increasingly capitalised negatively, with declining valuation of district-level diversity and intensified aversion to density-related indicators. Notably, in changing area S25 → S2, a stronger premium for park proximity emerged, underscoring rising demand for open space and liveable environments in dense, lower-quality neighbourhoods.
Taken together, these four patterns illustrate heterogeneous pathways of submarket reconfiguration, encompassing renewed integration with metropolitan centrality, condition-driven preferences, decentralised functional cores, and density-escape tendencies in overbuilt areas. These findings highlight the context-dependent nature of housing demand and underscore the necessity of differentiated planning strategies across Shanghai’s restructuring submarkets.

6. Discussion

This study advances the analysis of housing market by integrating MGWR-derived local coefficients with similarity-based community detection. The proposed framework translates spatial non-stationarity into actionable submarket delineations, providing a scalable tool for monitoring segmentation and reconfiguration under external shocks. The Shanghai case demonstrates its empirical effectiveness: the approach not only pinpoints areas of pronounced adjustment with fine spatial granularity but also captures patterns consistent with both long-term urban development trajectories and pandemic-induced shifts in residential preferences. In doing so, the study underscores the value of high-resolution spatial analytics for understanding and managing housing market restructuring under crisis conditions.
The results reveal a dual pattern of restructuring in Shanghai’s housing market during the post-pandemic period. In central districts, markets became more balanced and decentralised: the premium for CBD proximity weakened, and aversion to high-density environments intensified, reflecting a shift toward liveability-oriented preferences. In contrast, suburban and outer-peripheral submarkets exhibited stronger reliance on CBD accessibility and greater integration into metropolitan structures. The belt around the Outer Ring emerged as the most volatile zone, where submarket boundaries and preferences underwent the most pronounced adjustments. These dynamics were largely driven by four key attributes—CBD proximity, district-scale functional diversity (DIV4000), walkable-scale density (DEN500), and subway accessibility (SUB). In the core, the declining valuation of CBD proximity and the strengthened negative effects associated with compactness and transit adjacency indicate heightened sensitivity to congestion and crowding. At the periphery, however, CBD proximity gained value and functional diversity became a widely shared preference, reflecting stronger integration of suburban markets. Submarket boundary analysis corroborates this divergence, showing contraction and finer segmentation within the core alongside expansion and diversification in outer areas.
These findings highlight the need for spatially differentiated planning strategies. In the urban core, where density-related pressures are most acute, priorities should include mitigating the negative effects of compactness, expanding accessible green and open spaces, and tailoring transit-oriented development projects to local contexts rather than exacerbating congestion. In outer-peripheral markets, the focus should be on reinforcing district-scale centres and consolidating polycentric structures through balanced housing provision and local amenity development. In suburban districts, policy attention should shift to affordable housing supply and enhanced connectivity to central employment zones, for instance through targeted metro extensions linking fringe areas such as Songjiang to the metropolitan core.
Several limitations warrant consideration. First, reliance on asking-price listings, rather than transaction records may introduce discrepancies: while strongly correlated with official statistics, listings reflect market expectations more than realised outcomes. Second, the analysis relies on two cross-sectional snapshots (2019 and 2023), limiting the ability to capture short-term adjustments or temporal continuity. Third, the framework is not designed for causal inference; observed patterns should be interpreted as contextual associations with the pandemic rather than direct causal effects. Finally, although Shanghai provides a representative case of a large polycentric megacity, extending the framework to cities of different sizes and structures would be necessary for broader generalisation.

7. Conclusions

This study developed a comprehensive and replicable framework to analyse how housing markets are spatially reconfigured under major external shocks, using Shanghai as a case study. By integrating MGWR-derived local coefficients with similarity-based community detection, the research combined global and local perspectives to trace price fluctuations, structural shifts in attribute valuations, spatial heterogeneity, and submarkets reorganisation before and after COVID-19.
The strength of this approach lies in its ability to translate spatial non-stationarity into fine-grained submarket delineations. Unlike traditional hedonic models that treat urban housing markets as homogeneous, our framework identifies both stable and volatile segments, detects boundary reconfigurations, and highlights the specific attributes, such as CBD proximity, density, and functional diversity, that drive spatial restructuring.
Empirical results highlight a dual restructuring of Shanghai’s housing market. In the urban core, preferences shifted away from density-intensive and transit-adjacent environments, leading to finer segmentation and reduced premiums for central accessibility. By contrast, outer-peripheral and suburban markets strengthened their valuation of CBD proximity and district-scale functional diversity, signalling enhanced integration into metropolitan structures and the expansion of secondary centres. Submarket analyses corroborate these divergent dynamics, showing contraction and consolidation in the core alongside fragmentation and diversification at the periphery.
These findings underscore the need for spatially differentiated planning strategies. Academically, the study contributes a replicable analytical framework for detecting spatial restructuring that can be applied to other cities and contexts. Practically, it provides insights for policy design: enhancing liveability in dense urban cores, reinforcing polycentric development at the urban edge, and expanding affordable housing and transit connectivity in suburban districts. Together, the research demonstrates both the methodological rigor and substantive value of fine-resolution spatial analysis in housing market studies.

Author Contributions

Conceptualization, Y.S.; methodology, Y.F., Z.X. and Y.S.; software, Y.F. and Z.X.; validation, Y.F., Z.X. and Y.S.; formal analysis, Y.F.; investigation, Y.F. and Z.X.; resources, Y.S.; data curation, Z.X. and J.Q.; writing—original draft preparation, Y.F., Z.X. and J.Q.; writing—review & editing, Y.S. and Y.F.; visualization, Y.F. and Z.X.; supervision, Y.S.; project administration, Y.S.; funding acquisition, Y.S. All authors have read and agreed to the published version of the manuscript.

Funding

This research was funded by the National Key R&D Program of China (grant number 2023YFC3803903), the National Natural Science Foundation of China (General Program, grant number 52278074), the National Natural Science Foundation of China (Young Scholars Program, grant number 51908413) and the Shanghai Rising-Star Program (grant number 22QB1404800).

Data Availability Statement

The data presented in this study are available upon request from the corresponding author due to restrictions.

Acknowledgments

The authors would like to express their sincere gratitude to the editor and the anonymous reviewers for their insightful and constructive comments.

Conflicts of Interest

The authors declare no conflicts of interest.

Appendix A

Appendix A.1

Following Chow [83], the null hypothesis of structural stability between two cross-sectional regressions can be formally tested using the following statistic:
F = ( S S R p ( S S R 1 + S S R 2 ) ) / K ( S S R 1 + S S R 2 ) / ( N 1 + N 2 2 K ) ,
where S S R p is the residual sum of squares from the pooled regression, S S R 1 and S S R 2 are the residual sums of squares from the two sub-samples, K is the number of explanatory variables, and N 1 , N 2 are the sample sizes. Under the null hypothesis of no structural break, F follows an F ( K ,   N 1 + N 2 2 K ) distribution. A significant statistic indicates that the parameters differ significantly·across the two periods, implying a structural break in the housing market.

Appendix A.2

Figure A1. Validation of asking prices using district-level housing transaction averages. Blue dots represent district-level average prices, and the fitted line shows the linear regression between asking and transaction prices.
Figure A1. Validation of asking prices using district-level housing transaction averages. Blue dots represent district-level average prices, and the fitted line shows the linear regression between asking and transaction prices.
Land 14 02008 g0a1

Appendix A.3

Table A1. OLS results of sub-models with sequential inclusion of hedonic variables.
Table A1. OLS results of sub-models with sequential inclusion of hedonic variables.
Variables2019 (Before COVID-19)2023 (After COVID-19)Change in
Influence
Between M3 & 6
Model 1
( X S )
Model 2
( X S + X N )
Model 3
( X S + X N + X L )
Model 4
( X S )
Model 5
( X S + X N )
Model 6
( X S + X N + X L )
Intercept
Structural
characteristics
ARE0.210 ***0.178 ***0.174 ***0.306 ***0.220 ***0.222 ***↑↑
BED−0.129 ***−0.064 ***−0.060 ***−0.178 ***−0.061 ***−0.062 ***
TOI0.222 ***0.118 ***0.108 ***0.193 ***0.080 ***0.074 ***
FLO0.324 ***0.020 **0.026 ***0.290 ***0.027 ***0.030 ***
AGE0.579 ***0.128 **0.128 ***0.369 ***0.030 ***0.029 ***↓↓↓
Neighbourhood facilityMALL −0.0020.045 *** 0.046 ***0.038 ***
SUB −0.396 ***−0.043 *** −0.458 ***−0.076 ***
KIN −0.115 ***−0.025 *** −0.120 ***−0.026 ***
HIGH −0.146 ***−0.021 *** −0.164 ***−0.029 ***
PHA 0.074 ***0.038 *** 0.050 ***0.024 ***
PAR −0.081 ***0.027 *** −0.046 ***0.026 ***
Locational
context
CHO500 −0.025 *** −0.026 ***-
CHO20000 −0.019** −0.059 ***↑↑
INT1000 0.043 *** 0.075 ***
INT20000 0.186 *** 0.297 ***↑↑↑
DEN500 −0.052 *** −0.084 ***
DIV1000 −0.032 *** −0.055 ***
DIV4000 0.175 *** 0.127 ***↓↓
EFF1000 −0.022 *** −0.040 ***
LN_CBD −0.546 *** −0.460 ***↓↓↓
StatisticsAIC1345911096.1273711458812075.478366
AIC
reduction
2362.5823725.485 2512.3343709.232
Adjusted R20.3550.5770.7830.2470.5160.747
Note: All variables have variance inflation factor (VIF) values ≤ 5, indicating no multicollinearity. ** and *** denote statistical significance at the 5% and 1% levels, respectively. ↑, ↑↑ and ↑↑↑ indicate absolute standardized coefficients in the ranges [0, 0.04), [0.04, 0.08) and ≥ 0.08, respectively.

Appendix A.4

Figure A2. Annotated local variable coefficients of housing submarkets in 2019 and 2023.
Figure A2. Annotated local variable coefficients of housing submarkets in 2019 and 2023.
Land 14 02008 g0a2

References

  1. Nicola, M.; Alsafi, Z.; Sohrabi, C.; Kerwan, A.; Al-Jabir, A.; Iosifidis, C.; Agha, M.; Agha, R. The socio-economic implications of the coronavirus pandemic (COVID-19): A review. Int. J. Surg. 2020, 78, 185–193. [Google Scholar] [CrossRef] [PubMed]
  2. Hernández, J.R.E.; Moghadam, S.T.; Sharifi, A.; Lombardi, P. Cities in the times of COVID-19: Trends, impacts, and challenges for urban sustainability and resilience. J. Clean. Prod. 2023, 432, 139735. [Google Scholar] [CrossRef]
  3. Bramley, G.; Leishman, C.; Watkins, D. Understanding Neighbourhood Housing Markets: Regional Context, Disequilibrium, Sub-markets and Supply. Hous. Stud. 2008, 23, 179–212. [Google Scholar] [CrossRef]
  4. Zhao, P.; Gao, Y. Discovering the long-term effects of COVID-19 on jobs-housing relocation. Humanit. Soc. Sci. Commun. 2023, 10, 633. [Google Scholar] [CrossRef]
  5. Yang, E.; Kim, Y.; Hong, S. Does working from home work? Experience of working from home and the value of hybrid workplace post-COVID-19. J. Corp. Real Estate 2023, 25, 50–76. [Google Scholar] [CrossRef]
  6. Florida, R.; Rodríguez-Pose, A.; Storper, M. Critical Commentary: Cities in a post-COVID world. Urban Stud. 2023, 60, 1509–1531. [Google Scholar] [CrossRef]
  7. Ilham, M.A.; Fonzone, A.; Fountas, G.; Mora, L. To move or not to move: A review of residential relocation trends after COVID-19. Cities 2024, 151, 105078. [Google Scholar] [CrossRef]
  8. Du, X.; Huang, Z.; Chen, J. How Does the COVID-19 Pandemic Affect Housing Market? Evidence from Shanghai, China. J. Real Estate Res. 2025, 47, 53–77. [Google Scholar] [CrossRef]
  9. Hass, F.S.; Arsanjani, J.J. The Geography of the Covid-19 Pandemic: A Data-Driven Approach to Exploring Geographical Driving Forces. Int. J. Environ. Res. Public Health 2021, 18, 2803. [Google Scholar] [CrossRef]
  10. Sevtsuk, A.; Hudson, A.; Halpern, D.; Basu, R.; Ng, K.; de Jong, J. The impact of COVID-19 on trips to urban amenities: Examining travel behavior changes in Somerville, MA. PLoS ONE 2021, 16, e0252794. [Google Scholar] [CrossRef]
  11. Liu, S.; Su, Y. The impact of the COVID-19 pandemic on the demand for density: Evidence from the US housing market. Econ. Lett. 2021, 207, 110010. [Google Scholar] [CrossRef]
  12. Tian, C.; Peng, X.; Zhan, X. COVID-19 Pandemic, Urban Resilience and Real Estate Prices: The Experience of Cities in the Yangtze River Delta in China. Land 2021, 10, 960. [Google Scholar] [CrossRef]
  13. Braesemann, F.; Kluge, J.; Lorenz, H. How have urban housing preferences developed in response to the COVID-19 pandemic? A case study of Vienna. PLoS ONE 2025, 20, e0322629. [Google Scholar] [CrossRef]
  14. Yang, L.; Liang, Y.; He, B.; Lu, Y.; Gou, Z. COVID-19 effects on property markets: The pandemic decreases the implicit price of metro accessibility. Tunn. Undergr. Space Technol. 2022, 125, 104528. [Google Scholar] [CrossRef]
  15. Hamidi, S.; Sabouri, S.; Ewing, R. Does Density Aggravate the COVID-19 Pandemic? J. Am. Plan. Assoc. 2020, 86, 495–509. [Google Scholar] [CrossRef]
  16. Tomal, M.; Helbich, M. The private rental housing market before and during the COVID-19 pandemic: A submarket analysis in Cracow, Poland. Environ. Plan. B Urban Anal. City Sci. 2022, 49, 1646–1662. [Google Scholar] [CrossRef]
  17. Rosen, S. Hedonic Prices and Implicit Markets: Product Differentiation in Pure Competition. J. Political Econ. 1974, 82, 34–55. [Google Scholar] [CrossRef]
  18. Malpezzi, S. Hedonic pricing models: A selective and applied review. Hous. Econ. Public Policy 2003, 1, 67–89. [Google Scholar]
  19. Fotheringham, A.S.; Yang, W.; Kang, W. Multiscale Geographically Weighted Regression (MGWR). Ann. Am. Assoc. Geogr. 2017, 107, 1247–1265. [Google Scholar] [CrossRef]
  20. Pinto, F.; Akhavan, M. Scenarios for a Post-Pandemic City: Urban planning strategies and challenges of making “Milan 15-minutes city”. Transp. Res. Procedia 2022, 60, 370–377. [Google Scholar] [CrossRef]
  21. Anundsen, A.K.; Kivedal, B.K.; Larsen, E.R.; Thorsrud, L.A. Behavioral changes in the housing market before and after the Covid-19 lockdown. J. Hous. Econ. 2023, 59, 101907. [Google Scholar] [CrossRef]
  22. Kraemer, M.U.G.; Yang, C.-H.; Gutierrez, B.; Wu, C.-H.; Klein, B.; Pigott, D.M.; Open COVID-19 Data Working Group; Plessis, L.d.; Faria, N.R.; Li, R.; et al. The effect of human mobility and control measures on the COVID-19 epidemic in China. Science 2020, 368, 493–497. [Google Scholar] [CrossRef]
  23. Ramani, A.; Alcedo, J.; Bloom, N.; Ramani, A.; Alcedo, J.; Bloom, N. How working from home reshapes cities. Proc. Natl. Acad. Sci. USA 2024, 121, e2408930121. [Google Scholar] [CrossRef]
  24. Li, T.; Jing, X.; Wei, O.; Yinlong, L.; Jinxuan, L.; Yongfu, L.; Li, W.; Ying, J.; Weipan, X.; Yaotian, M.; et al. Mobility restrictions and their implications on the rental housing market during the COVID-19 pandemic in China’s large cities. Cities 2022, 126, 103712. [Google Scholar] [CrossRef]
  25. Kang, M.; Choi, Y.; Kim, J.; Lee, K.O.; Lee, S.; Park, I.K.; Park, J.; Seo, I. COVID-19 impact on city and region: What’s next after lockdown? Int. J. Urban Sci. 2020, 24, 297–315. [Google Scholar] [CrossRef]
  26. Wang, B.; Feng, X.; Loo, B.P.Y.; Xue, D.; Liu, J.; Tong, S. Hedonic price effects of homeworking under the COVID-19: Evidence from housing markets in Guangzhou, China. J. Hous. Built Environ. 2024, 40, 629–653. [Google Scholar] [CrossRef]
  27. Jiao, J.; Wu, X.; Chen, Y.; Farahi, A. Comparing the impacts of COVID-19 on residential rental market across rental sectors: Evidence from city of Austin. Cities 2024, 151, 105074. [Google Scholar] [CrossRef]
  28. McKibbin, W.; Fernando, R. The global economic impacts of the COVID-19 pandemic. Econ. Model. 2023, 129, 106551. [Google Scholar] [CrossRef]
  29. Malpezzi, S. Housing affordability and responses during times of stress: A preliminary look during the COVID-19 pandemic. Contemp. Econ. Policy 2023, 41, 9–40. [Google Scholar] [CrossRef]
  30. Liu, Z.; Wang, P.; Zha, T. Land-Price Dynamics and Macroeconomic Fluctuations. Econometrica 2013, 81, 1147–1184. [Google Scholar] [CrossRef]
  31. Tsai, I.-C. Housing affordability, self-occupancy housing demand and housing price dynamics. Habitat Int. 2013, 40, 73–81. [Google Scholar] [CrossRef]
  32. Paciorek, A. Supply constraints and housing market dynamics. J. Urban Econ. 2013, 77, 11–26. [Google Scholar] [CrossRef]
  33. Dong, D.; Liu, Z.; Wang, P.; Zha, T. A theory of housing demand shocks. J. Econ. Theory 2022, 203, 105484. [Google Scholar] [CrossRef]
  34. Gamber, W.; Graham, J.; Yadav, A. Stuck at home: Housing demand during the COVID-19 pandemic. J. Hous. Econ. 2023, 59, 101908. [Google Scholar] [CrossRef]
  35. Zeng, S.; Yi, C. Impact of the COVID-19 pandemic on the housing market at the epicenter of the outbreak in China. SN Bus. Econ. 2022, 2, 53. [Google Scholar] [CrossRef]
  36. Qian, X.; Qiu, S.; Zhang, G. The impact of COVID-19 on housing price: Evidence from China. Financ. Res. Lett. 2021, 43, 101944. [Google Scholar] [CrossRef]
  37. Tajani, F.; Liddo, F.D.; Guarini, M.R.; Ranieri, R.; Anelli, D.; Tajani, F.; Liddo, F.D.; Guarini, M.R.; Ranieri, R.; Anelli, D. An Assessment Methodology for the Evaluation of the Impacts of the COVID-19 Pandemic on the Italian Housing Market Demand. Buildings 2021, 11, 592. [Google Scholar] [CrossRef]
  38. Gallent, N.; Stirling, P.; Hamiduddin, I. Pandemic mobility, second homes and housing market change in a rural amenity area during COVID-19—The Brecon Beacons National Park, Wales. Prog. Plan. 2023, 172, 100731. [Google Scholar] [CrossRef]
  39. Patwary, A.L.; Khattak, A.J. Interaction Between Information and Communication Technologies and Travel Behavior: Using Behavioral Data to Explore Correlates of the COVID-19 Pandemic. Transp. Res. Rec. 2024, 2678, 309–322. [Google Scholar] [CrossRef]
  40. Javid, R.J.; Gonzalez, E.; Fischer, A.; Corona, D.; Chung, H. Impacts of the COVID-19 pandemic on urban infrastructure. Adv. Transp. Policy Plan. 2023, 12, 91–115. [Google Scholar] [CrossRef]
  41. Gupta, A.; Mittal, V.; Peeters, J.; Nieuwerburgh, S.V. Flattening the curve: Pandemic-Induced revaluation of urban real estate. J. Financ. Econ. 2022, 146, 594–636. [Google Scholar] [CrossRef]
  42. Yang, L.; Liang, Y.; He, B.; Yang, H.; Lin, D. COVID-19 moderates the association between to-metro and by-metro accessibility and house prices. Transp. Res. Part D Transp. Environ. 2023, 114, 103571. [Google Scholar] [CrossRef]
  43. Cheung, K.S.; Yiu, C.Y.; Xiong, C. Housing Market in the Time of Pandemic: A Price Gradient Analysis from the COVID-19 Epicentre in China. J. Risk Financ. Manag. 2021, 14, 108. [Google Scholar] [CrossRef]
  44. Rosenthal, S.S.; Strange, W.C.; Urrego, J.A. JUE insight: Are city centers losing their appeal? Commercial real estate, urban spatial structure, and COVID-19. J. Urban Econ. 2022, 127, 103381. [Google Scholar] [CrossRef]
  45. Tsai, I.-C.; Chiang, Y.-H.; Lin, S.-Y. Effect of COVID-19 lockdowns on city-center and suburban housing markets: Evidence from Hangzhou, China. J. Asian Econ. 2022, 83, 101544. [Google Scholar] [CrossRef]
  46. Shen, Y.; Karimi, K. Urban function connectivity: Characterisation of functional urban streets with social media check-in data. Cities 2016, 55, 9–21. [Google Scholar] [CrossRef]
  47. Del Giudice, V.; De Paola, P.; Del Giudice, F.P. COVID-19 Infects Real Estate Markets: Short and Mid-Run Effects on Housing Prices in Campania Region (Italy). Soc. Sci. 2020, 9, 114. [Google Scholar] [CrossRef]
  48. Lee, J.; Huang, Y. Covid-19 impact on US housing markets: Evidence from spatial regression models. Spat. Econ. Anal. 2022, 17, 395–415. [Google Scholar] [CrossRef]
  49. Zou, Z.; Sigler, T.; Charles-Edwards, E.; Corcoran, J. Diving or thriving? How COVID-19 reshaped Australian short-term rental submarkets. Environ. Plan. B Urban Anal. City Sci. 2024, 52, 23998083251324268. [Google Scholar] [CrossRef]
  50. Alonso, W. Location and Land Use Toward a General Theory of Land Rent; Harvard University Press: London, UK, 1964. [Google Scholar]
  51. Mills, E.S. Studies in the structure of the urban economy. Econ. J. 1972, 6, 151. [Google Scholar]
  52. Mccann, P. Modern Urban and Regional Economics; Oxford University Press: Oxford, UK, 2013. [Google Scholar]
  53. Leishman, C. Spatial Change and the Structure of Urban Housing Sub-markets. Hous. Stud. 2009, 24, 563–585. [Google Scholar] [CrossRef]
  54. Li, X.; Zhang, C.; Li, X.; Zhang, C. Did the COVID-19 Pandemic Crisis Affect Housing Prices Evenly in the U.S.? Sustainability 2021, 13, 12277. [Google Scholar] [CrossRef]
  55. Harrington, D.M.; Hadjiconstantinou, M. Changes in commuting behaviours in response to the COVID-19 pandemic in the UK. J. Transp. Health 2022, 24, 101313. [Google Scholar] [CrossRef]
  56. Lancaster, K.J. A New Approach to Consumer Theory. In Mathematical Models in Marketing; Lecture Notes in Economics and Mathematical Systems; Springer: Berlin/Heidelberg, Germany, 1976. [Google Scholar] [CrossRef]
  57. Sirmans, S.; Macpherson, D.; Zietz, E. The Composition of Hedonic Pricing Models. J. Real Estate Lit. 2005, 13, 3–43. [Google Scholar] [CrossRef]
  58. Chen, J.; Chen, C.; Timmermans, H.J.P.; Jason Chen, C.C.; Harry, J.P. Timmermans. Accessibility Trade-Offs in Household Residential Location Decisions. Transp. Res. Rec. 2008, 2077, 71–79. [Google Scholar] [CrossRef]
  59. Fotheringham, A.S.; Brunsdon, C.; Charlton, M. Geographically weighted regression. Sage Handb. Spat. Anal. 2009, 1, 243–254. [Google Scholar]
  60. Chen, Y.; Luo, Z. Hedonic Pricing of Houses in Megacities Pre- and Post-COVID-19: A Case Study of Shanghai, China. Sustainability 2022, 14, 11021. [Google Scholar] [CrossRef]
  61. Jones, C.; Leishman, C.; Watkins, C. Structural Change in a Local Urban Housing Market. Environ. Plan. A 2003, 35, 1315–1326. [Google Scholar] [CrossRef]
  62. Levkovich, O.; Rouwendal, J.; Brugman, L. Spatial Planning and Segmentation of the Land Market: The Case of the Netherlands. Land Econ. 2018, 94, 137–154. [Google Scholar] [CrossRef]
  63. Bangura, M.; Lee, C.L. House price diffusion of housing submarkets in Greater Sydney. Hous. Stud. 2020, 35, 1110–1141. [Google Scholar] [CrossRef]
  64. Hwang, S.; Thill, J. Delineating urban housing submarkets with fuzzy clustering. Environ. Plan. B Plan. Des. 2009, 36, 865–882. [Google Scholar] [CrossRef]
  65. Helbich, M.; Brunauer, W.; Hagenauer, J.; Leitner, M. Data-Driven Regionalization of Housing Markets. Ann. Assoc. Am. Geogr. 2013, 103, 871–889. [Google Scholar] [CrossRef]
  66. Shen, Y.; Karimi, K. The economic value of streets: Mix-scale spatio-functional interaction and housing price patterns. Appl. Geogr. 2017, 79, 187–202. [Google Scholar] [CrossRef]
  67. Bryan, M.F.; Cecchetti, S.G.; Michael, F.; Bryan, S.G.C. The Consumer Price Index as a Measure of Inflation; National Bureau of Economic Research: Cambridge, MA, USA, 1993. [Google Scholar] [CrossRef]
  68. Lu, G.Y.; Wong, D.W. An adaptive inverse-distance weighting spatial interpolation technique. Comput. Geosci. 2008, 34, 1044–1055. [Google Scholar] [CrossRef]
  69. Jiang, B. Head/Tail Breaks: A New Classification Scheme for Data with a Heavy-Tailed Distribution. Prof. Geogr. 2013, 65, 482–494. [Google Scholar] [CrossRef]
  70. Lancaster, K.J. A New Approach to Consumer Theory. J. Political Econ. 1966, 74, 132–157. [Google Scholar] [CrossRef]
  71. Turner, A. Angular analysis. In Proceedings of the 3rd International Symposium on Space Syntax, Atlanta, GA, USA, 7–11 May 2001; pp. 1–13. [Google Scholar]
  72. Toyoda, T. Use of the Chow Test under Heteroscedasticity. Econometrica 1974, 42, 601–608. [Google Scholar] [CrossRef]
  73. Bun, M.J.G.; Harrison, T.D. OLS and IV estimation of regression models including endogenous interaction terms. Econom. Rev. 2019, 38, 814–827. [Google Scholar] [CrossRef]
  74. Braumoeller, B.F. Hypothesis Testing and Multiplicative Interaction Terms. Int. Organ. 2004, 58, 807–820. [Google Scholar] [CrossRef]
  75. Fletcher, M.; Gallimore, P.; Mangan, J. Heteroscedasticity in hedonic house price models. J. Prop. Res. 2000, 17, 93–108. [Google Scholar] [CrossRef]
  76. Blondel, V.D.; Guillaume, J.-L.; Lambiotte, R.; Lefebvre, E. Fast unfolding of communities in large networks. J. Stat. Mech. Theory Exp. 2008, 2008, P10008. [Google Scholar] [CrossRef]
  77. Tang, Y.; Xiao, W.; Yuan, F. Evaluating objective and perceived ecosystem service in urban context: An indirect method based on housing market. Landsc. Urban Plan. 2025, 254, 105245. [Google Scholar] [CrossRef]
  78. Rico-Juan, J.R.; de La Paz, P.T. Machine learning with explainability or spatial hedonics tools? An analysis of the asking prices in the housing market in Alicante, Spain. Expert Syst. Appl. 2021, 171, 114590. [Google Scholar] [CrossRef]
  79. Stamou, M.; Mimis, A.; Rovolis, A. House price determinants in Athens: A spatial econometric approach. J. Prop. Res. 2017, 34, 269–284. [Google Scholar] [CrossRef]
  80. Black, R.T.; III, J.D. The use of information versus asking price in the real property negotiation process. J. Prop. Res. 1996, 13, 287–297. [Google Scholar] [CrossRef]
  81. Scott, P.J.; Lizieri, C. Consumer house price judgements: New evidence of anchoring and arbitrary coherence. J. Prop. Res. 2012, 29, 49–68. [Google Scholar] [CrossRef]
  82. Yavas, A.; Yang, S. The Strategic Role of Listing Price in Marketing Real Estate: Theory and Evidence. Real Estate Econ. 1995, 23, 347–368. [Google Scholar] [CrossRef]
  83. Haurin, D.; McGreal, S.; Adair, A.; Brown, L.; Webb, J.R. List price and sales prices of residential properties during booms and busts. J. Hous. Econ. 2013, 22, 1–10. [Google Scholar] [CrossRef]
  84. Liu, X.; Jiang, B. Defining and generating axial lines from street center lines for better understanding of urban morphologies. Int. J. Geogr. Inf. Sci. 2012, 26, 1521–1532. [Google Scholar] [CrossRef]
Figure 1. Research framework for analysing housing market reconfiguration.
Figure 1. Research framework for analysing housing market reconfiguration.
Land 14 02008 g001
Figure 2. Study area and housing price data. (a) Geographical location of Shanghai in China; (b) study area comprising the mainland districts of Shanghai; (c) spatial distribution of housing prices in 2019 (purple) and 2023 (yellow), overlaid with ring roads and district boundaries. Markers ①–③ indicate representative areas where housing listings appear to have declined in the post-pandemic period, as observed in the dataset, though this does not necessarily reflect actual changes in housing supply.
Figure 2. Study area and housing price data. (a) Geographical location of Shanghai in China; (b) study area comprising the mainland districts of Shanghai; (c) spatial distribution of housing prices in 2019 (purple) and 2023 (yellow), overlaid with ring roads and district boundaries. Markers ①–③ indicate representative areas where housing listings appear to have declined in the post-pandemic period, as observed in the dataset, though this does not necessarily reflect actual changes in housing supply.
Land 14 02008 g002
Figure 3. Built-environment indicators derived from the street network and POIs. (a) Street network structure; (b) spatial accessibility metrics: integration and choice values from space syntax analysis; (c) spatial distribution of points of interest (POIs) overlaid on the street network; (d) functional accessibility metrics: density, diversity, and efficiency.
Figure 3. Built-environment indicators derived from the street network and POIs. (a) Street network structure; (b) spatial accessibility metrics: integration and choice values from space syntax analysis; (c) spatial distribution of points of interest (POIs) overlaid on the street network; (d) functional accessibility metrics: density, diversity, and efficiency.
Land 14 02008 g003
Figure 4. Spatial distribution and change of housing prices (2023 values deflated to 2019 prices using the CPI) based on street network interpolation. (a) Interpolated housing prices in 2019 (top) and 2023 (bottom), classified using Jenks natural breaks derived from pooled 2019–2023 data to ensure comparability across years; (b) Histogram of housing prices in 2019 (purple) and 2023 (yellow), and CPI-deflated price changes between the two years (grey); (c) Spatial distribution of CPI-deflated housing price changes (2023 minus 2019) along the street network.
Figure 4. Spatial distribution and change of housing prices (2023 values deflated to 2019 prices using the CPI) based on street network interpolation. (a) Interpolated housing prices in 2019 (top) and 2023 (bottom), classified using Jenks natural breaks derived from pooled 2019–2023 data to ensure comparability across years; (b) Histogram of housing prices in 2019 (purple) and 2023 (yellow), and CPI-deflated price changes between the two years (grey); (c) Spatial distribution of CPI-deflated housing price changes (2023 minus 2019) along the street network.
Land 14 02008 g004
Figure 5. Structural characteristics of Shanghai’s housing price distribution (2023 deflated to 2019 values using the CPI) before and after COVID-19. Spatial distribution and head/tail break classification of housing prices in 2019 ((a), baseline) and 2023 ((b), CPI-deflated to 2019 values), with corresponding rank-size distributions and power-law fitting results. Housing units are color-coded by head/tail break levels (HT). Power-law slope values (k) denote the degree of price variation within each hierarchical level, while coefficients of determination (R2) indicate the goodness of fit to the power-law distribution.
Figure 5. Structural characteristics of Shanghai’s housing price distribution (2023 deflated to 2019 values using the CPI) before and after COVID-19. Spatial distribution and head/tail break classification of housing prices in 2019 ((a), baseline) and 2023 ((b), CPI-deflated to 2019 values), with corresponding rank-size distributions and power-law fitting results. Housing units are color-coded by head/tail break levels (HT). Power-law slope values (k) denote the degree of price variation within each hierarchical level, while coefficients of determination (R2) indicate the goodness of fit to the power-law distribution.
Land 14 02008 g005
Figure 6. Spatial distribution of local coefficients estimated by MGWR models in 2019 and 2023. The maps illustrate intra-urban variation in coefficients surfaces for selected variables, together with local R2 values, thereby revealing differences in the spatial heterogeneity of housing variable valuation before and after COVID-19. All coefficient surfaces are derived from MGWR estimation along the urban street network.
Figure 6. Spatial distribution of local coefficients estimated by MGWR models in 2019 and 2023. The maps illustrate intra-urban variation in coefficients surfaces for selected variables, together with local R2 values, thereby revealing differences in the spatial heterogeneity of housing variable valuation before and after COVID-19. All coefficient surfaces are derived from MGWR estimation along the urban street network.
Land 14 02008 g006
Figure 7. Spatial differences in local hedonic coefficients before and after COVID-19 (2023–2019). he maps depict changes in MGWR-estimated coefficients for selected local variables, highlighting how the spatial heterogeneity of housing valuation was reconfigured during the post-pandemic transition.
Figure 7. Spatial differences in local hedonic coefficients before and after COVID-19 (2023–2019). he maps depict changes in MGWR-estimated coefficients for selected local variables, highlighting how the spatial heterogeneity of housing valuation was reconfigured during the post-pandemic transition.
Land 14 02008 g007
Figure 8. Reconfiguration of housing submarket structures before and after COVID-19. Housing submarkets in 2019 (left) and 2023 (right). Submarket IDs (S1–S28) are assigned according to spatial correspondence across the two years. Stability is indexed by boundary overlap, with lower index values indicating greater spatiotemporal persistence.
Figure 8. Reconfiguration of housing submarket structures before and after COVID-19. Housing submarkets in 2019 (left) and 2023 (right). Submarket IDs (S1–S28) are assigned according to spatial correspondence across the two years. Stability is indexed by boundary overlap, with lower index values indicating greater spatiotemporal persistence.
Land 14 02008 g008
Figure 9. Submarket attribution shifts and local housing attribute changes in the ten most dynamic areas. (a) Spatial distribution of the top ten street-level areas with the most significant submarket changes between 2019 and 2023. Labels (e.g., 17–28) indicate the transition in submarket affiliation. (b) Correspondence between submarkets in 2019 and 2023. Line thickness represents the number of street segments transitioning between submarkets. (c) Radar charts of average local housing attribute coefficients in the ten identified areas, comparing 2019 (dashed lines) and 2023 (solid lines).
Figure 9. Submarket attribution shifts and local housing attribute changes in the ten most dynamic areas. (a) Spatial distribution of the top ten street-level areas with the most significant submarket changes between 2019 and 2023. Labels (e.g., 17–28) indicate the transition in submarket affiliation. (b) Correspondence between submarkets in 2019 and 2023. Line thickness represents the number of street segments transitioning between submarkets. (c) Radar charts of average local housing attribute coefficients in the ten identified areas, comparing 2019 (dashed lines) and 2023 (solid lines).
Land 14 02008 g009
Table 1. Description of variables included in the model.
Table 1. Description of variables included in the model.
VariablesUnit/CodingDefinitionExpected Sign
Predicted variablePRIRMB/m2The asking price per square meter of residential property (natural log)
Structural
characteristics
AREm2Gross floor area (natural log)+
BEDCountNumber of bedrooms+
LIVCountNumber of living rooms+
TOICountNumber of bathrooms+
FLOCountThe total number of floors in the flat building+
DIR0/1Existence of north–south exposure ((0 = no; 1 = yes))+
DEC0/1/2/3The quality of house decoration (0, 1, 2, 3 represents different decoration degrees)+
PRO0/1Whether the property rights belong to commercial housing or not (0 = no; 1 = yes)+
AGECountAge of the house in years+
Locational
Context ( X L )
CHO%RCountThe angular betweenness of the street network at a fixed radius (natural log)-
INT%R\The angular closeness of the street network at a fixed radius (natural log)+
DEN%RCountThe accessible function density of accessible POIs at a fixed radius (natural log)+
DIV%R\The accessible function diversity of accessible POIs at a fixed radius (natural log)+
EFF%RCountThe angular efficiency of the accessible POIs at a fixed radius+
CBDmEuclidean distance to People’s Square of Shanghai (natural log)-
Neighbourhood
Facility ( X N )
MALmEuclidean distance to the nearest mall-
SUBmEuclidean distance to the nearest subway station-
BUSmEuclidean distance to the nearest bus station-
KINmEuclidean distance to the nearest kindergarten-
PRImEuclidean distance to the nearest primary school-
HIGmEuclidean distance to the nearest high school-
HOSmEuclidean distance to the nearest hospital-
PHAmEuclidean distance to the nearest pharmacy-
PARmEuclidean distance to the nearest park-
Note: %R denotes the accessibility radius, evaluated at 500 m, 1000 m, 2000 m, 4000 m, 6000 m, 10,000 m, 15,000 m, and 20,000 m. “+” and “–” represent positive and negative model coefficients, respectively.
Table 2. HPM results (OLS) in 2019 and 2023.
Table 2. HPM results (OLS) in 2019 and 2023.
20192023 (CPI)Interaction-Term
Variablescoeftcoeft β k tVariables × Year γ k t
Structural
characteristics
ARE0.171 ***14.4850.219 ***17.4270.195 ***22.608ARE × year0.021 **2.416
BED−0.058 ***−4.91−0.062 ***−5.063−0.06 ***−7.048BED × year−0.001−0.108
TOI0.106 ***9.7990.07 ***6.3540.088 ***11.396TOI × year−0.019 **−2.462
FLO0.024 ***3.1530.033 ***4.0990.029 ***5.135FLO × year0.0040.701
DEC0.011.5570.029 ***4.2520.02 ***4.157DEC × year0.009 **1.977
PRO0.0030.4820.047 ***6.9920.025 ***5.378PRO × year0.022 ***4.661
AGE0.126 ***14.5940.029 ***3.4540.078 ***12.847AGE × year−0.05 ***−8.15
Locational
context
CHO500−0.023 ***−2.841−0.022 ***−2.586−0.022 ***−3.833CHO500 × year0.0010.191
CHO20000−0.028 ***−3.81−0.058 ***−7.397−0.043 ***−7.981CHO20000 × year−0.014 ***−2.647
INT10000.061 **5.9810.078 ***7.4260.069 ***9.484INT1000 × year0.0081.034
INT200000.218 **17.5780.3 ***22.8640.259 ***28.669INT20000 × year0.037 ***4.115
DEN500−0.067 ***−5.403−0.081 ***−6.491−0.074 ***−8.398DEN500 × year−0.006−0.669
DIV5000.022**2.0820.0161.4940.019**2.529DIV500 × year−0.003−0.458
DIV1000−0.051 ***−5.106−0.062 ***−5.941−0.057 ***−7.815DIV1000 × year−0.005−0.621
DIV40000.199 ***18.8060.123 ***9.6780.161 ***19.581DIV4000 × year−0.041 ***−4.952
EFF5000.0111.5990.021 ***2.7050.016 **3.067EFF500 × year0.0040.85
EFF1000−0.021 ***−2.907−0.037 ***−4.581−0.029 ***−5.35EFF1000 × year−0.008−1.389
EFF20000.0111.080.023 **2.3380.017 **2.399EFF2000 × year0.0060.83
EFF40000.028 ***2.903−0.01−0.7630.0091.154EFF4000 × year−0.019 **−2.389
EFF100000.045 ***4.7080.0111.0390.028 ***3.993EFF10000 × year−0.018 **−2.522
CBD−0.533 ***−41.166−0.46 ***−36.296−0.497 ***−54.725CBD × year0.044 ***4.862
Neighbourhood
facility
MAL0.054 ***6.0420.035 ***3.8380.044 ***6.98MAL × year−0.01−1.63
SUB−0.043 ***−4.771−0.075 ***−7.992−0.059 ***−9.053SUB × year−0.015 **−2.323
BUS0.0131.9310.015 **2.1370.014 ***2.877BUS × year0.0010.163
KIN−0.03 ***−3.706−0.026 ***−3.109−0.028 ***−4.81KIN × year0.0020.403
HIG−0.028 ***−3.722−0.031 ***−3.71−0.03 ***−5.254HIG × year−0.001−0.153
HOS−0.028**−2.2810.0060.685−0.011−1.458HOS × year0.017 **2.246
PHA0.044 ***3.6370.02 **2.1370.032 ***4.163PHA × year−0.013−1.652
PAR0.018 **2.3680.024 ***3.0310.021 ***3.822PAR × year0.0030.491
Adj. R-squared0.785 0.751 0.769
AIC7315.06 8287.519 15,608.415
The variable year is coded as 0 for 2019 and 1 for 2023. ** and *** denote statistical significance at the 5% and1% levels, respectively.
Table 3. HPM results (OLS) across ring-road-based submarkets in 2019 and 2023.
Table 3. HPM results (OLS) across ring-road-based submarkets in 2019 and 2023.
20192023
ModelM1M2M3M4M5M1M2M3M4M5
Structural
characteristics
ARE0.068 ***0.208 ***0.233 ***0.265 ***0.178 ***0.225 ***0.287 ***0.231 ***0.213 ***0.090 **
BED−0.084 ***−0.112 ***−0.092 *** −0.169 ***−0.105 ***−0.065 *** 0.081 **
TOI0.189 ***0.091 ***0.084 *** 0.161 *** 0.066 ***
AGE0.130 *** −0.079 *** 0.089 *** −0.094 ***−0.113 ***
FLO 0.036 ** 0.100 *** 0.062 *** 0.081 **
Locational
context
CHO500 −0.065 *** 0.030 **0.066 **
CHO20000−0.086 *** −0.067 *** 0.054 ***−0.101 ***−0.051 ***−0.066 ***
INT10000.125 *** 0.057 ***0.052 *** 0.133 *** 0.075 ***0.055 ***0.062 **
INT200000.805 *** 0.318 ***0.065 ** 0.667 ***0.139 ***0.264 ***0.055 **
DEN500 −0.096 ***−0.069 ***−0.062 *** −0.098 ***−0.085 ***−0.083 ***
DIV1000−0.257 ***−0.067 ***−0.067 *** −0.093 ***−0.048 ***−0.030 **
DIV40000.912 ***0.389 ***0.178 ***0.119 ***0.161 ***0.620 ***0.148 **0.202 ***0.066 ***0.139 ***
EFF1000−1.287 *** −0.046 ** −0.035−0.141 ***
LN_CBD−0.213 *** −0.180 ***−0.805 ***−0.262 ***−0.186 ***0.148 **−0.215 ***−0.905 ***−0.238 ***
Neighbourhood facilityMALL0.216 *** 0.058 *** 0.069 *** 0.061 ***
SUB1.023 *** −0.334 ***−0.190 ***−0.111 *** −0.504 ***−0.306 ***−0.155 ***
KIN −0.081 *** −0.047 ** −0.074 ***
HIGH −0.079 *** −0.059 *** −0.034 **
PHA0.099 ***0.062 *** 0.174 *** 0.050 ***
PAR 0.103 ***0.049 ** 0.054 ***
StatisticsAdj-R20.4340.3190.4580.5640.5450.3340.3370.4570.6320.631
AIC1654.229902.924690.0232164.878715.5601869.9331378.6511048.2312161.435736.230
Models 1 to 5 correspond to five spatial zones based on Shanghai’s ring-road system: 1 = within the Inner Ring; 2 = between the Inner and Middle Ring; 3 = between the Middle and Outer Ring; 4 = between the Outer and Suburban Ring; 5 = beyond the Suburban Ring. ** and *** denote statistical significance at the 5% and 1% levels, respectively.
Table 4. Comparison of MGWR estimation results for 2019 and 2023.
Table 4. Comparison of MGWR estimation results for 2019 and 2023.
MGWR (2019)MGWR (2023)
VariableMeanMinMaxVariableMeanMinMax
Local Local
Intercept0.086−39.40344.236Intercept0.054−54.50830.393
ARE0.191−0.3440.796ARE0.169−0.4150.833
TOI0.048−0.3680.554TOI0.028−0.8700.607
AGE−0.080−0.8871.083AGE−0.084−0.8060.459
CBD−0.570−6.31611.204CBD−0.389−14.75836.269
HIG−0.043−0.8711.031HIG−0.012−1.0201.580
PAR0.026−0.8780.938PAR0.012−1.1800.846
FLO *−0.011−0.4380.358DEN500 #−0.050−1.2440.775
DIV1000 *−0.077−2.6132.873SUB #−0.162−6.9577.891
DIV4000 *−0.246−52.29045.618
Global Global
BED−0.063 BED−0.037
CHO5000.006 CHO500−0.013
CHO20000−0.009 CHO20000−0.021
INT10000.022 INT10000.038
INT200000.076 INT20000−0.049
EFF1000−0.000 EFF1000−0.017
MAL0.043 MAL0.047
KIN−0.006 KIN−0.019
PHA0.015 PHA0.006
DEN500 #−0.022 FLO *0.028
SUB #−0.332 DIV1000 *−0.029
DIV4000 *0.083
Bandwidth99 (1.77%) Bandwidth92 (1.63%)
AIC3939 AIC4480
Adjusted R20.895 Adjusted R20.886
* indicates variables that changed from local to global between 2019 and 2023; # indicates variables that changed from global to local between 2019 and 2023.
Disclaimer/Publisher’s Note: The statements, opinions and data contained in all publications are solely those of the individual author(s) and contributor(s) and not of MDPI and/or the editor(s). MDPI and/or the editor(s) disclaim responsibility for any injury to people or property resulting from any ideas, methods, instructions or products referred to in the content.

Share and Cite

MDPI and ACS Style

Feng, Y.; Xu, Z.; Qi, J.; Shen, Y. Spatial Reconfiguration of Housing Price Patterns and Submarkets in Shanghai Before and After COVID-19. Land 2025, 14, 2008. https://doi.org/10.3390/land14102008

AMA Style

Feng Y, Xu Z, Qi J, Shen Y. Spatial Reconfiguration of Housing Price Patterns and Submarkets in Shanghai Before and After COVID-19. Land. 2025; 14(10):2008. https://doi.org/10.3390/land14102008

Chicago/Turabian Style

Feng, Yunjie, Zihan Xu, Jiaxin Qi, and Yao Shen. 2025. "Spatial Reconfiguration of Housing Price Patterns and Submarkets in Shanghai Before and After COVID-19" Land 14, no. 10: 2008. https://doi.org/10.3390/land14102008

APA Style

Feng, Y., Xu, Z., Qi, J., & Shen, Y. (2025). Spatial Reconfiguration of Housing Price Patterns and Submarkets in Shanghai Before and After COVID-19. Land, 14(10), 2008. https://doi.org/10.3390/land14102008

Note that from the first issue of 2016, this journal uses article numbers instead of page numbers. See further details here.

Article Metrics

Back to TopTop