Living Labs for Future Healthy Soils: A Review
Abstract
1. Introduction
2. Materials and Methods
2.1. Bibliographic Research
2.2. Analysis and Characterisation
3. Results and Discussion
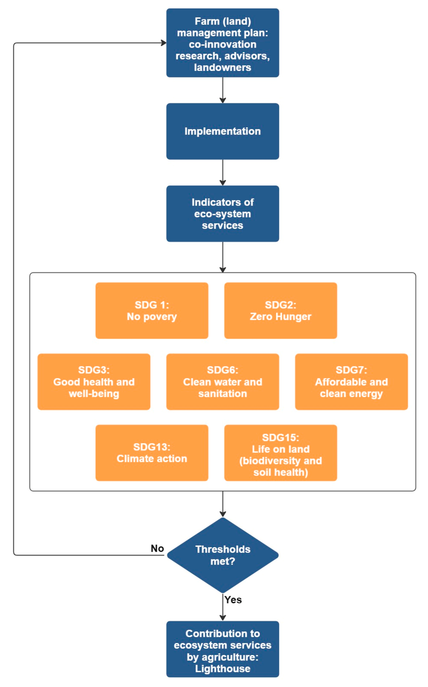
3.1. Definitions of Soil Health Living Labs and Lighthouses
3.2. Stakeholders
3.3. Fields of Application
3.4. Scale of Application
3.5. Countries Involved
3.6. Limits of the Bibliographic Research
3.7. The SOILL-Startup Project
4. Conclusions
Author Contributions
Funding
Data Availability Statement
Acknowledgments
Conflicts of Interest
Abbreviations
| EC | European Commission |
| ENoLL | European Network of Living Labs |
| ES | Ecosystem Services |
| EU | European Union |
| LH | Lighthouse |
| LL | Living Lab |
| NBS | Nature-Based Solution |
| NGOs | Non-Governmental Organisations |
| PRISMA | Preferred Reporting Items for Systematic reviews and Meta-Analysis |
| SDGs | Sustainable Development Goals |
| SHLL | Soil Health Living Lab |
| ULL | Urban Living Lab |
| UN | United Nations |
Appendix A
Appendix A.1
| Authors | Definition | Stakeholders | Field of Application | Scale of Application | Countries Involved |
|---|---|---|---|---|---|
| Arias-Navarro et al. [38] | Reported | I, R&E, CSU | A, PI, PU, MP, FNA | L, R | EU (Member State) |
| Ascione et al. [67] | Not reported | I, R&E, PA, CSU | PI, PU | L | EU (Italy) |
| Bonifazi et al. [68] | Not reported | I, R&E, PA, CSU | PU | R | EU (Italy) |
| Bouma [62] | Reported | R&E, PA, CSU | A | L | EU (The Netherlands) |
| Bouma [24] | Reported | R&E, CSU | A | L | EU (The Netherlands) |
| Bouma [76] | Reported | R&E | A | L | EU (The Netherlands) |
| Bouma and Reijneveld [37] | Reported | R&E, CSU | A | L | EU (The Netherlands) |
| Bouma and Veerman [73] | Not reported | R&E, CSU | A | L | EU (Member State) |
| Bouma et al. [63] | Reported | R&E, CSU | A | Not reported | Not reported |
| Bouma et al. [65] | Reported | R&E, CSU | A | L | EU (The Netherlands) |
| Derner et al. [59] | Reported | R&E, PA, CSU | MP | L, R, CR, N | North America (USA) |
| Löbmann et al. [35] | Reported | R&E, CSU | A, PI, PU, MP, FNA | L | EU (Member State) |
| Luján Soto et al. [69] | Not reported | I, R&E, PA, CSU | A | R | EU (Spain) |
| Luján Soto et al. [71] | Not reported | I, R&E, CSU | A | R | EU (Spain) |
| Mason et al. [61] | Reported | I, R&E, PA, CSU | A | L | EU (France) |
| Panagos and Orgiazzi [66] | Not reported | R&E | Not reported | I | EU (Member State) |
| Pokupec et al. [70] | Not reported | I, R&E, PA, CSU | A | L, I | Africa (Kenya e Tanzania) |
| Preite et al. [74] | Not reported | R&E, CSU | A | L | EU (Italy) |
| Reijneveld et al. [64] | Reported | R&E, CSU | A | L | EU (The Netherlands) |
| Simon-Rojo [75] | Not reported | PA, CSU | A, PU, MP, FNA | N | EU (Spain) |
| Sintayehu et al. [72] | Not reported | R&E, PA, CSU | A, MP, FNA | L | Africa (Ethiopia) |
| Williams [60] | Reported | I, R&E, PA, CSU | MP, FNA | CR | Worldwide |
References
- Schirpke, U.; Kohler, M.; Leitinger, G.; Fontana, V.; Tasser, E.; Tappeiner, U. Future Impacts of Changing Land-Use and Climate on Ecosystem Services of Mountain Grassland and Their Resilience. Ecosyst. Serv. 2017, 26, 79–94. [Google Scholar] [CrossRef]
- Helming, K.; Daedlow, K.; Paul, C.; Techen, A.; Bartke, S.; Bartkowski, B.; Kaiser, D.; Wollschläger, U.; Vogel, H. Managing Soil Functions for a Sustainable Bioeconomy—Assessment Framework and State of the Art. Land Degrad. Dev. 2018, 29, 3112–3126. [Google Scholar] [CrossRef]
- Kopittke, P.M.; Minasny, B.; Pendall, E.; Rumpel, C.; McKenna, B.A. Healthy Soil for Healthy Humans and a Healthy Planet. Crit. Rev. Environ. Sci. Technol. 2024, 54, 210–221. [Google Scholar] [CrossRef]
- Bach, E.; Wall, D. Trends in Global Biodiversity: Soil Biota and Processes. In Reference Module in Earth Systems and Environmental Sciences; Elsevier: Amsterdam, The Netherlands, 2017; ISBN 978-0-12-409548-9. [Google Scholar]
- Friedlingstein, P.; Jones, M.W.; O’Sullivan, M.; Andrew, R.M.; Bakker, D.C.E.; Hauck, J.; Le Quéré, C.; Peters, G.P.; Peters, W.; Pongratz, J.; et al. Global Carbon Budget 2021. Earth Syst. Sci. Data 2022, 14, 1917–2005. [Google Scholar] [CrossRef]
- Chenu, C.; Angers, D.A.; Barré, P.; Derrien, D.; Arrouays, D.; Balesdent, J. Increasing Organic Stocks in Agricultural Soils: Knowledge Gaps and Potential Innovations. Soil Tillage Res. 2019, 188, 41–52. [Google Scholar] [CrossRef]
- Powlson, D.S.; Whitmore, A.P.; Goulding, K.W. Soil Carbon Sequestration to Mitigate Climate Change: A Critical Re-examination to Identify the True and the False. Eur. J. Soil Sci. 2011, 62, 42–55. [Google Scholar] [CrossRef]
- Wang, Y.P.; Law, R.M.; Pak, B. A Global Model of Carbon, Nitrogen and Phosphorus Cycles for the Terrestrial Biosphere. Biogeosciences 2010, 7, 2261–2282. [Google Scholar] [CrossRef]
- Popp, J.; Lakner, Z.; Harangi-Rákos, M.; Fári, M. The Effect of Bioenergy Expansion: Food, Energy, and Environment. Renew. Sustain. Energy Rev. 2014, 32, 559–578. [Google Scholar] [CrossRef]
- Lal, R. Soil Degradation as a Reason for Inadequate Human Nutrition. Food Secur. 2009, 1, 45–57. [Google Scholar] [CrossRef]
- Veerman, C.; Pinto Correia, T.; Bastioli, C.; Biro, B.; Bouma, J.; Cienciala, E.; Emmett, B.; Frison, E.A.; Grand, A.; Hristov, L.; et al. Caring for Soil Is Caring for Life: Ensure 75% of Soils Are Healthy by 2030 for Food, People, Nature and Climate: Report of the Mission Board for Soil Health and Food; Publications Office, European Commission, Directorate-General for Research and Innovation: Brussels, Belgium, 2020. [Google Scholar] [CrossRef]
- Blum, W.E. Basic Concepts: Degradation, Resilience, and Rehabilitation. In Methods for Assessment of Soil Degradation; CRC Press: Boca Raton, FL, USA, 2020; pp. 1–16. [Google Scholar]
- Bhattacharyya, R.; Ghosh, B.; Mishra, P.; Mandal, B.; Rao, C.; Sarkar, D.; Das, K.; Anil, K.; Lalitha, M.; Hati, K.; et al. Soil Degradation in India: Challenges and Potential Solutions. Sustainability 2015, 7, 3528–3570. [Google Scholar] [CrossRef]
- Pereira, P.; Barceló, D.; Panagos, P. Soil and Water Threats in a Changing Environment. Environ. Res. 2020, 186, 109501. [Google Scholar] [CrossRef]
- Abdo, H.G. Impacts of War in Syria on Vegetation Dynamics and Erosion Risks in Safita Area, Tartous, Syria. Reg. Environ. Change 2018, 18, 1707–1719. [Google Scholar] [CrossRef]
- Al-Awadhi, J.M.; Omar, S.A.; Misak, R.F. Land Degradation Indicators in Kuwait. Land Degrad. Dev. 2005, 16, 163–176. [Google Scholar] [CrossRef]
- Broomandi, P.; Guney, M.; Kim, J.R.; Karaca, F. Soil Contamination in Areas Impacted by Military Activities: A Critical Review. Sustainability 2020, 12, 9002. [Google Scholar] [CrossRef]
- Freije, A.M. Heavy Metal, Trace Element and Petroleum Hydrocarbon Pollution in the Arabian Gulf: Review. J. Assoc. Arab Univ. Basic Appl. Sci. 2015, 17, 90–100. [Google Scholar] [CrossRef]
- Hamidov, A.; Helming, K.; Bellocchi, G.; Bojar, W.; Dalgaard, T.; Ghaley, B.B.; Hoffmann, C.; Holman, I.; Holzkämper, A.; Krzeminska, D.; et al. Impacts of Climate Change Adaptation Options on Soil Functions: A Review of European Case-Studies. Land Degrad. Dev. 2018, 29, 2378–2389. [Google Scholar] [CrossRef]
- Noel, S.; Mikulcak, F.; Stewart, N.; Etter, H. Report for Policy and Decision Makers: Reaping Economic and Environmental Benefits from Sustainable Land Management. 2015. Available online: https://www.eld-initiative.org/fileadmin/ELD_Filter_Tool/Publication_Report_for_Policy_and_Decision_Makers__Reviewed_/ELD-pm-report_08_web_72dpi.pdf (accessed on 20 January 2025).
- FAO. Status of the World’s Soil Resources: Main Report; FAO: Rome, Italy, 2015. [Google Scholar]
- Doran, J.W.; Sarrantonio, M.; Liebig, M.A. Soil Health and Sustainability. Adv. Agron. 1996, 56, 2–55. [Google Scholar]
- Doran, J.W.; Zeiss, M.R. Soil Health and Sustainability: Managing the Biotic Component of Soil Quality. Appl. Soil Ecol. 2000, 15, 3–11. [Google Scholar] [CrossRef]
- Bouma, J. The 5C’s of Soil Security Guiding Realization of Ecosystem Services in Line with the UN-SDGs. Soil Secur. 2023, 12, 100099. [Google Scholar] [CrossRef]
- Bouma, J.; Montanarella, L.; Evanylo, G. The Challenge for the Soil Science Community to Contribute to the Implementation of the UN Sustainable Development Goals. Soil Use Manag. 2019, 35, 538–546. [Google Scholar] [CrossRef]
- Tóth, G.; Hermann, T.; Da Silva, M.R.; Montanarella, L. Monitoring Soil for Sustainable Development and Land Degradation Neutrality. Environ. Monit. Assess. 2018, 190, 57. [Google Scholar] [CrossRef]
- FAO, Food. The Future of Food and Agriculture: Alternative Pathways to 2050; Food and Agriculture Organization of the United Nations: Rome, Italy, 2018; Volume 60. [Google Scholar]
- UN-Water. SDG 6 Synthesis Report 2018 on Water and Sanitation; United Nations: New York, NY, USA, 2018; p. 199. [Google Scholar]
- Shukla, P.R.; Skea, J.; Buendia, E.C.; Masson-Delmotte, V.; Pörtner, H.-O.; Roberts, D.C.; Zhai, P.; Slade, R.; Connors, S.; van Diemen, R.; et al. Climate Change and Land: An IPCC Special Report on Climate Change, Desertification, Land Degradation, Sustainable Land Manage-ment, Food Security, and Greenhouse Gas Fluxes in Terrestrial Ecosystems; IPCC: Geneva, Switzerland, 2019. [Google Scholar]
- FAO; ITPS; GSBI; SCBD; EC. State of Knowledge of Soil Biodiversity—Status, Challenges and Potentialities, Report 2020; FAO: Rome, Italy, 2020. [Google Scholar] [CrossRef]
- Bora, S.; Ceccacci, I.; Delgado, C.; Townsend, R. Food Security and Conflict; World Bank: Washington, DC, USA, 2011. [Google Scholar]
- European Commission (EC). EU Missions: A Soil Deal for Europe. 100 Living Labs and Lighthouses to Lead the Transition towards Healthy Soils by 2030. Implementation Plan. Working Document of the European Commission 2021. Available online: https://research-and-innovation.ec.europa.eu/document/download/1517488e-767a-4f47-94a0-bd22197d18fa_en?filename=soil_mission_implementation_plan_final.pdf (accessed on 17 February 2025).
- European Commission (EC). Proposal for a Directive of the European Parliament and of the Council on Soil Monitoring and Resilience. COM/2023/416 Final 2023. Available online: https://eur-lex.europa.eu/resource.html?uri=cellar:01978f53-1b4f-11ee-806b-01aa75ed71a1.0001.02/DOC_1&format=PDF (accessed on 17 February 2025).
- Panagos, P.; Borrelli, P.; Jones, A.; Robinson, D.A. A 1 Billion Euro Mission: A Soil Deal for Europe. Eur. J. Soil Sci. 2024, 75, e13466. [Google Scholar] [CrossRef]
- Löbmann, M.T.; Maring, L.; Prokop, G.; Brils, J.; Bender, J.; Bispo, A.; Helming, K. Systems Knowledge for Sustainable Soil and Land Management. Sci. Total Environ. 2022, 822, 153389. [Google Scholar] [CrossRef]
- Malekpour, S.; Allen, C.; Sagar, A.; Scholz, I.; Persson, Å.; Miranda, J.J.; Bennich, T.; Dube, O.P.; Kanie, N.; Madise, N.; et al. What Scientists Need to Do to Accelerate Progress on the SDGs. Nature 2023, 621, 250–254. [Google Scholar] [CrossRef]
- Bouma, J.; Reijneveld, J.A. How Meeting the Ten Pedometrics Challenges Can Deliver Healthy-Soil Contributions to SDG-Related Ecosystem Services. Eur. J. Soil Sci. 2024, 75, e13550. [Google Scholar] [CrossRef]
- Arias-Navarro, C.; Panagos, P.; Jones, A.; Amaral, M.J.; Schneegans, A.; Van Liedekerke, M.; Wojda, P.; Montanarella, L. Forty Years of Soil Research Funded by the European Commission: Trends and Future. A Systematic Review of Research Projects. Eur. J. Soil Sci. 2023, 74, e13423. [Google Scholar] [CrossRef]
- Cascone, G.; Scuderi, A.; Guarnaccia, P.; Timpanaro, G. Promoting Innovations in Agriculture: Living Labs in the Development of Rural Areas. J. Clean. Prod. 2024, 443, 141247. [Google Scholar] [CrossRef]
- Swinkels, I.C.S.; Huygens, M.W.J.; Schoenmakers, T.M.; Oude Nijeweme-D’Hollosy, W.; Van Velsen, L.; Vermeulen, J.; Schoone-Harmsen, M.; Jansen, Y.J.; Van Schayck, O.C.; Friele, R.; et al. Lessons Learned From a Living Lab on the Broad Adoption of eHealth in Primary Health Care. J. Med. Internet Res. 2018, 20, e83. [Google Scholar] [CrossRef]
- Thordardottir, B.; Malmgren Fänge, A.; Lethin, C.; Rodriguez Gatta, D.; Chiatti, C. Acceptance and Use of Innovative Assistive Technologies among People with Cognitive Impairment and Their Caregivers: A Systematic Review. BioMed Res. Int. 2019, 2019, 9196729. [Google Scholar] [CrossRef]
- Mbatha, S.P.; Musango, J.K. A Systematic Review on the Application of the Living Lab Concept and Role of Stakeholders in the Energy Sector. Sustainability 2022, 14, 14009. [Google Scholar] [CrossRef]
- Fuglsang, L.; Hansen, A.V.; Mergel, I.; Røhnebæk, M.T. Living Labs for Public Sector Innovation: An Integrative Literature Review. Adm. Sci. 2021, 11, 58. [Google Scholar] [CrossRef]
- Evans, J.; Jones, R.; Karvonen, A.; Millard, L.; Wendler, J. Living Labs and Co-Production: University Campuses as Platforms for Sustainability Science. Curr. Opin. Environ. Sustain. 2015, 16, 1–6. [Google Scholar] [CrossRef]
- Zen, I.S. Exploring the Living Learning Laboratory. Int. J. Sustain. High. Educ. 2017, 18, 939–955. [Google Scholar] [CrossRef]
- Paskaleva, K.A. Enabling the Smart City: The Progress of City e-Governance in Europe. Int. J. Innov. Reg. Dev. 2009, 1, 405–422. [Google Scholar] [CrossRef]
- Voytenko, Y.; McCormick, K.; Evans, J.; Schliwa, G. Urban Living Labs for Sustainability and Low Carbon Cities in Europe: Towards a Research Agenda. J. Clean. Prod. 2016, 123, 45–54. [Google Scholar] [CrossRef]
- Page, M.J.; McKenzie, J.E.; Bossuyt, P.M.; Boutron, I.; Hoffmann, T.C.; Mulrow, C.D.; Shamseer, L.; Tetzlaff, J.M.; Akl, E.A.; Brennan, S.E.; et al. The PRISMA 2020 Statement: An Updated Guideline for Reporting Systematic Reviews. BMJ 2021, 372, n71. [Google Scholar] [CrossRef]
- Sutton, A.; Clowes, M.; Preston, L.; Booth, A. Meeting the Review Family: Exploring Review Types and Associated Information Retrieval Requirements. Health Inf. Libr. J. 2019, 36, 202–222. [Google Scholar] [CrossRef]
- Grant, M.J.; Booth, A. A Typology of Reviews: An Analysis of 14 Review Types and Associated Methodologies. Health Inf. Libr. J. 2009, 26, 91–108. [Google Scholar] [CrossRef]
- Hossain, M.; Leminen, S.; Westerlund, M. A Systematic Review of Living Lab Literature. J. Clean. Prod. 2019, 213, 976–988. [Google Scholar] [CrossRef]
- Tawfik, G.M.; Dila, K.A.S.; Mohamed, M.Y.F.; Tam, D.N.H.; Kien, N.D.; Ahmed, A.M.; Huy, N.T. A Step by Step Guide for Conducting a Systematic Review and Meta-Analysis with Simulation Data. Trop. Med. Health 2019, 47, 46. [Google Scholar] [CrossRef]
- Feurstein, K.; Hesmer, A.; Hribernik, K.A.; Thoben, K.-D.; Schumacher, J. Living Labs: A New Development Strategy. In European Living Labs—A New Approach for Human Centric Regional Innovation; Wissenschaftlicher Verlag Berlin: Berlin, Germany, 2008; pp. 1–14. [Google Scholar]
- Almirall, E.; Wareham, J. Living Labs: Arbiters of Mid- and Ground-Level Innovation. Technol. Anal. Strateg. Manag. 2011, 23, 87–102. [Google Scholar] [CrossRef]
- Bergvall-Kåreborn, B.; Eriksson, C.I.; Ståhlbröst, A.; Svensson, J. A Milieu for Innovation: Defining Living Labs. In Proceedings of the ISPIM Innovation Symposium, New York, NY, USA, 6–9 December 2009. [Google Scholar]
- Veeckman, C.; Schuurman, D.; Leminen, S.; Westerlund, M. Linking Living Lab Characteristics and Their Outcomes: Towards a Conceptual Framework. TIM Review 2013, 3, 6–15. [Google Scholar] [CrossRef]
- Hyysalo, S.; Hakkarainen, L. What Difference Does a Living Lab Make? Comparing Two Health Technology Innovation Projects. CoDesign 2014, 10, 191–208. [Google Scholar] [CrossRef]
- Haddaway, N.R.; Page, M.J.; Pritchard, C.C.; McGuinness, L.A. PRISMA2020: An R Package and Shiny App for Producing PRISMA 2020-compliant Flow Diagrams, with Interactivity for Optimised Digital Transparency and Open Synthesis. Campbell Syst. Rev. 2022, 18, e1230. [Google Scholar] [CrossRef]
- Derner, J.D.; Smart, A.J.; Toombs, T.P.; Larsen, D.; McCulley, R.L.; Goodwin, J.; Sims, S.; Roche, L.M. Soil Health as a Transformational Change Agent for US Grazing Lands Management. Rangel. Ecol. Manag. 2018, 71, 403–408. [Google Scholar] [CrossRef]
- Williams, S.E. A Review and Analysis of Rangeland and Wildland Soil Health. Sustainability 2024, 16, 2867. [Google Scholar] [CrossRef]
- Mason, E.; Cornu, S.; Chenu, C. Stakeholders’ Point of View on Access to Soil Knowledge in France. What Are the Opportunities for Further Improvement? Geoderma Reg. 2023, 35, e00716. [Google Scholar] [CrossRef]
- Bouma, J. Transforming Living Labs into Lighthouses: A Promising Policy to Achieve Land-Related Sustainable Development. SOIL 2022, 8, 751–759. [Google Scholar] [CrossRef]
- Bouma, J.; Pinto-correia, T.; Veerman, C. Assessing the Role of Soils When Developing Sustainable Agricultural Production Systems Focused on Achieving the Un-sdgs and the Eu Green Deal. Soil Syst. 2021, 5, 56. [Google Scholar] [CrossRef]
- Reijneveld, J.A.; Geling, M.; Geling, E.; Bouma, J. Transforming Agricultural Living Labs into Lighthouses Contributing to Sustainable Development as Defined by the UN-SDGs. Soil Syst. 2024, 8, 79. [Google Scholar] [CrossRef]
- Bouma, J.; de Haan, J.; Dekkers, M.-F.S. Exploring Operational Procedures to Assess Ecosystem Services at Farm Level, Including the Role of Soil Health. Soil Syst. 2022, 6, 34. [Google Scholar] [CrossRef]
- Panagos, P.; Orgiazzi, A. Let’s Give a Voice to Young Soil Researchers. Eur. J. Soil Sci. 2023, 74, e13441. [Google Scholar] [CrossRef]
- Ascione, G.S.; Cuomo, F.; Mariotti, N.; Corazza, L. Urban Living Labs, Circular Economy and Nature-Based Solutions: Ideation and Testing of a New Soil in the City of Turin Using a Multi-Stakeholder Perspective. Circ. Econ. Sustain. 2021, 1, 545–562. [Google Scholar] [CrossRef]
- Bonifazi, A.; Sannicandro, V.; Attardi, R.; Di Cugno, G.; Torre, C.M. Countryside vs City: A User-Centered Approach to Open Spatial Indicators of Urban Sprawl. In Computational Science and Its Applications—ICCSA 2016; Gervasi, O., Murgante, B., Misra, S., Rocha, A.M.A.C., Torre, C.M., Taniar, D., Apduhan, B.O., Stankova, E., Wang, S., Eds.; Lecture Notes in Computer Science; Springer International Publishing: Cham, Switzerland, 2016; Volume 9789, pp. 161–176. ISBN 978-3-319-42088-2. [Google Scholar]
- Luján Soto, R.; Cuéllar Padilla, M.; Rivera Méndez, M.; Pinto-Correia, T.; Boix-Fayos, C.; De Vente, J. Participatory Monitoring and Evaluation to Enable Social Learning, Adoption, and out-Scaling of Regenerative Agriculture. Ecol. Soc. 2021, 26, art29. [Google Scholar] [CrossRef]
- Pokupec, D.; Lešnik, T.; Borec, A. Agroecology Principles in Aquaculture: A Case Study of East Africa. J. Cent. Eur. Agric. 2024, 25, 800–806. [Google Scholar] [CrossRef]
- Luján Soto, R.; de Vente, J.; Cuéllar Padilla, M. Learning from Farmers’ Experiences with Participatory Monitoring and Evaluation of Regenerative Agriculture Based on Visual Soil Assessment. J. Rural Stud. 2021, 88, 192–204. [Google Scholar] [CrossRef]
- Sintayehu, D.W.; Kassa, A.K.; Tessema, N.; Girma, B.; Alemayehu, S.; Hassen, J.Y. Drought Characterization and Potential of Nature-Based Solutions for Drought Risk Mitigation in Eastern Ethiopia. Sustain. Switz. 2023, 15, 11613. [Google Scholar] [CrossRef]
- Bouma, J.; Veerman, C.P. Developing Management Practices in: “Living Labs” That Result in Healthy Soils for the Future, Contributing to Sustainable Development. Land 2022, 11, 2178. [Google Scholar] [CrossRef]
- Preite, L.; Paini, A.; Vignali, G. Artificial Intelligence-Based Soil Moisture Estimation Using a Combination of in-Situ Measurements and Open-Source Data. In Proceedings of the 10th International Food Operations & Processing Simulation Workshop, FOODOPS 2024, Tenerife, Spain, 18–20 September 2024; Cal-Tek: Rende, Italy, 2024; pp. 1–8. [Google Scholar] [CrossRef]
- Simon-Rojo, M. The Role of Ecosystem Services in the Design of Agroecological Transitions in Spain. Ecosyst. Serv. 2023, 61, 101531. [Google Scholar] [CrossRef]
- Bouma, J. The Role of Hydropedology When Aiming for the United Nations Sustainable Development Goals. Vadose Zone J. 2024, 23, e20269. [Google Scholar] [CrossRef]
- Francis, C.; Lieblein, G.; Gliessman, S.; Breland, T.A.; Creamer, N.; Harwood, R.; Salomonsson, L.; Helenius, J.; Rickerl, D.; Salvador, R.; et al. Agroecology: The Ecology of Food Systems. J. Sustain. Agric. 2003, 22, 99–118. [Google Scholar] [CrossRef]
- Rockström, J.; Williams, J.; Daily, G.; Noble, A.; Matthews, N.; Gordon, L.; Wetterstrand, H.; DeClerck, F.; Shah, M.; Steduto, P.; et al. Sustainable Intensification of Agriculture for Human Prosperity and Global Sustainability. Ambio 2017, 46, 4–17. [Google Scholar] [CrossRef]
- Rhodes, C.J. Feeding and Healing the World: Through Regenerative Agriculture and Permaculture. Sci. Prog. 2012, 95, 345–446. [Google Scholar] [CrossRef]
- Rhodes, C.J. The Imperative for Regenerative Agriculture. Sci. Prog. 2017, 100, 80–129. [Google Scholar] [CrossRef]
- SOILL; Maring, L.; Ellen, G.; Prieto, C. FACTSHEET—EU Soil Mission Living Labs and Lighthouses for Soil Health: Industrial Land Use. Zenodo 2025. [Google Scholar] [CrossRef]
- Holechek, J.; Pieper, C.H.; Herbel, C.H. Range Management: Principles and Practices. In Range Management. Principles and Practices; Prentice-Hall: Englewood Cliffs, NJ, USA, 2010. [Google Scholar]
- Oliver, M.; Deal, R.; Smith, N.; Blahna, D.; Kline, J. What People Value: An Ecosystem Services Approach to Managing Public Lands. PNW Sci. Find. 2016, 188, 1–5. [Google Scholar]
- Driver, B.L.; Dustin, D.; Baltic, T.; Elsner, G.; Peterson, G. Nature and the Human Spirit: Toward an Expanded Land Management Ethic. J. Leis. Res. 1997, 29, 353. [Google Scholar] [CrossRef]
- SOILL; Monroy, F.; Prieto, C. FACTSHEET—EU Soil Mission Living Labs and Lighthouses for Soil Health: Natural and Semi-Natural Land Use. Zenodo 2025. [Google Scholar] [CrossRef]
- Cherubin, M.R.; Pinheiro, C.R., Jr.; Freitas Nogueira Souza, L.; Pecci Canisares, L.; Osório Ferreira, T.; Pellegrino Cerri, C.E.; Minasny, B.; Smith, P. Global blind spots in soil health research overlap with environmental vulnerability hotspots. Comm. Earth Environ. 2025, 6, 651. [Google Scholar] [CrossRef]
- Taskin, E.; Rastorgueva, N.; Foley, L.; Noto, R.; Borruso, L.; Cesco, S.; Mimmo, T. Living labs for sustainable soil management: A systematic review of global practices and perspectives. J. Soils Sediments 2025. [Google Scholar] [CrossRef]
- European Commission (EC). EU Mission: A Soil Deal for Europe. Available online: https://research-and-innovation.ec.europa.eu/funding/funding-opportunities/funding-programmes-and-open-calls/horizon-europe/eu-missions-horizon-europe/soil-deal-europe_en (accessed on 4 July 2025).
- SOILL-Startup About US. Available online: https://soill2030.eu/about-us (accessed on 4 July 2025).
- SOILL-Startup Map of Soil Health Initiatives. Available online: https://soill2030.eu/map-soil-health-initiatives (accessed on 4 July 2025).




| Authors | Definitions | Related Works | Proposed Applications |
|---|---|---|---|
| Derner et al. [59] | [SHLLs are interactive centres, including] (1) case studies of observational, field-based implementation of management strategies under real-world environmental variability; (2) participatory, grass-roots efforts led by producers incorporating adaptive management at locally relevant scales to achieve desired goals; and (3) peer learning opportunities among producers facing similar ecological, economic, and social constraints. | Williams [60] | Promotion of science-based grazing land management, maintaining soil health and protecting soil ecosystems from inappropriate management practices. |
| Veerman et al. [11] | Spaces for co-creation, co-innovation, and transdisciplinary and systemic research, incorporating different elements for a concrete transition. | Mason et al. [61], EC [32], Löbmann et al. [35] | Development of a platform for co-creation between various stakeholders, mixing both theoretical and empirical soil knowledge. Promote access to soil knowledge. Adaptation of research-based solutions to real contexts. |
| Bouma [62] | Spaces for co-innovation through participatory, transdisciplinary systemic research. | Bouma and Reijneveld [37], Bouma et al. [63] | Introduction of effective interaction practices between researchers and farmers. Research on soil health indicators. Development of adaptive management strategies. |
| EC [32] | User-centred, place-based, and transdisciplinary research and innovation ecosystems, which involve land managers, scientists, and other relevant partners in systemic research and co-design, testing, monitoring, and evaluation of solutions in real-life settings to improve their effectiveness for soil health and accelerate adoption. | Löbmann et al. [35], Reijneveld et al. [64] | Generation of systemic and specific solutions for sustainable soil and land management based on the realities of application, considering needs, social and economic dynamics (e.g., incentives and business), and soil and climate characteristics. Creation and dissemination of knowledge, fostering multi-scale development from the local to the regional level. |
| Arias-Navarro et al. [38] | SHLLs [are] partnerships between different actors, like researchers, farmers, foresters, spatial planners, land managers, and citizens who come together to co-create innovations for a mutually agreed objective. Living labs will be established at the territorial, landscape or regional scale, with several experimental sites covered underneath. | Reijneveld et al. [64] | Set up partnerships that encourage soil research. Establishment of soil LHs as inspiring examples of good management practices. |
| Authors | Stakeholder Involved | |||
|---|---|---|---|---|
| Research and Education | Civil Society and Users | Public Administration | Industry | |
| Ascione et al. [67] | Yes | Yes | Yes | Yes |
| Bonifazi et al. [68] | Yes | Yes | Yes | Yes |
| Luján Soto et al. [69] | Yes | Yes | Yes | Yes |
| Mason et al. [61] | Yes | Yes | Yes | Yes |
| Pokupec et al. [70] | Yes | Yes | Yes | Yes |
| Williams [60] | Yes | Yes | Yes | Yes |
| Arias-Navarro et al. [38] | Yes | Yes | No | Yes |
| Bouma [62] | Yes | Yes | Yes | No |
| Derner et al. [59] | Yes | Yes | Yes | No |
| Luján Soto et al. [71] | Yes | Yes | No | Yes |
| Sintayehu et al. [72] | Yes | Yes | Yes | No |
| Bouma [24] | Yes | Yes | No | No |
| Bouma and Reijneveld [37] | Yes | Yes | No | No |
| Bouma and Veerman [73] | Yes | Yes | No | No |
| Bouma et al. [63] | Yes | Yes | No | No |
| Bouma et al. [65] | Yes | Yes | No | No |
| Löbmann et al. [35] | Yes | Yes | No | No |
| Preite et al. [74] | Yes | Yes | No | No |
| Reijneveld et al. [64] | Yes | Yes | No | No |
| Simon-Rojo [75] | No | Yes | Yes | No |
| Bouma [76] | Yes | No | No | No |
| Panagos and Orgiazzi [66] | Yes | No | No | No |
| Authors | Field of Application | ||||
|---|---|---|---|---|---|
| Agriculture | Meadows and Pastures | Post-Industrial Context | Forests and Natural Areas | Urban/Peri-Urban Areas | |
| Arias-Navarro et al. [38] | Yes | Yes | Yes | Yes | Yes |
| Löbmann et al. [35] | Yes | Yes | Yes | Yes | Yes |
| Simon-Rojo [75] | Yes | Yes | No | Yes | Yes |
| Sintayehu et al. [72] | Yes | Yes | No | Yes | No |
| Williams [60] | No | Yes | No | Yes | No |
| Ascione et al. [67] | No | No | Yes | No | Yes |
| Bonifazi et al. [68] | No | No | No | No | Yes |
| Bouma [62] | Yes | No | No | No | No |
| Bouma [24] | Yes | No | No | No | No |
| Bouma [76] | Yes | No | No | No | No |
| Bouma and Reijneveld [37] | Yes | No | No | No | No |
| Bouma and Veerman [73] | Yes | No | No | No | No |
| Bouma et al. [63] | Yes | No | No | No | No |
| Bouma et al. [65] | Yes | No | No | No | No |
| Derner et al. [59] | No | Yes | No | No | No |
| Luján Soto et al. [69] | Yes | No | No | No | No |
| Luján Soto et al. [71] | Yes | No | No | No | No |
| Mason et al. [61] | Yes | No | No | No | No |
| Pokupec et al. [70] | Yes | No | No | No | No |
| Preite et al. [74] | Yes | No | No | No | No |
| Reijneveld et al. [64] | Yes | No | No | No | No |
| Panagos and Orgiazzi [66] 1 | No | No | No | No | No |
| Authors | Scale of Application | Site of Application |
|---|---|---|
| Arias-Navarro et al. [38] | Local and regional | Different sites |
| Ascione et al. [67] | Local | Urban context |
| Bonifazi et al. [68] | Regional | Different sites |
| Bouma [62] | Local | Farm |
| Bouma [24] | Local | Farm |
| Bouma [76] | Local | Farm |
| Bouma and Reijneveld [37] | Local | Farm |
| Bouma and Veerman [73] | Local | Farm |
| Bouma et al. [63] | Not reported | Not reported |
| Bouma et al. [65] | Local | Farm |
| Derner et al. [59] | Local, regional, cross-regional, national | Different sites |
| Löbmann et al. [35] | Local | Different sites |
| Luján Soto et al. [69] | Regional | Farm |
| Luján Soto et al. [71] | Regional | Farm |
| Mason et al. [61] | Local | Farm |
| Panagos and Orgiazzi [66] | International | Not reported |
| Pokupec et al. [70] | Local and international | Farm |
| Preite et al. [74] | Local | Farm |
| Reijneveld et al. [64] | Local | Farm |
| Simon-Rojo [75] | National | Different sites |
| Sintayehu et al. [72] | Local | Different sites |
| Williams [60] | Cross-regional | Different sites |
| Authors | Continent | Country |
|---|---|---|
| Arias-Navarro et al. [38] | Europe | UE Member States |
| Ascione et al. [67] | Europe | Italy |
| Bonifazi et al. [68] | Europe | Italy |
| Bouma [62] | Europe | The Netherlands |
| Bouma [24] | Europe | The Netherlands |
| Bouma [76] | Europe | The Netherlands |
| Bouma and Reijneveld [37] | Europe | The Netherlands |
| Bouma and Veerman [73] | Europe | UE Member States |
| Bouma et al. [63] | Not reported | Not reported |
| Bouma et al. [65] | Europe | The Netherlands |
| Derner et al. [59] | North America | USA |
| Löbmann et al. [35] | Europe | UE Member States |
| Luján Soto et al. [69] | Europe | Spain |
| Luján Soto et al. [71] | Europe | Spain |
| Mason et al. [61] | Europe | France |
| Panagos and Orgiazzi [66] | Europe | UE Member State |
| Pokupec et al. [70] | Africa | Kenya, Tanzania |
| Preite et al. [74] | Europe | Italy |
| Reijneveld et al. [64] | Europe | The Netherlands |
| Simon-Rojo [75] | Europe | Spain |
| Sintayehu et al. [72] | Africa | Ethiopia |
| Williams [60] | Worldwide | Not reported |
Disclaimer/Publisher’s Note: The statements, opinions and data contained in all publications are solely those of the individual author(s) and contributor(s) and not of MDPI and/or the editor(s). MDPI and/or the editor(s) disclaim responsibility for any injury to people or property resulting from any ideas, methods, instructions or products referred to in the content. |
© 2025 by the authors. Licensee MDPI, Basel, Switzerland. This article is an open access article distributed under the terms and conditions of the Creative Commons Attribution (CC BY) license (https://creativecommons.org/licenses/by/4.0/).
Share and Cite
Lasina, A.; Bianchetto, E.; Gennaro, L.; Monroy, F.; Pellegrini, S.; Plutino, M. Living Labs for Future Healthy Soils: A Review. Land 2025, 14, 1974. https://doi.org/10.3390/land14101974
Lasina A, Bianchetto E, Gennaro L, Monroy F, Pellegrini S, Plutino M. Living Labs for Future Healthy Soils: A Review. Land. 2025; 14(10):1974. https://doi.org/10.3390/land14101974
Chicago/Turabian StyleLasina, Alessio, Elisa Bianchetto, Laura Gennaro, Fernando Monroy, Sergio Pellegrini, and Manuela Plutino. 2025. "Living Labs for Future Healthy Soils: A Review" Land 14, no. 10: 1974. https://doi.org/10.3390/land14101974
APA StyleLasina, A., Bianchetto, E., Gennaro, L., Monroy, F., Pellegrini, S., & Plutino, M. (2025). Living Labs for Future Healthy Soils: A Review. Land, 14(10), 1974. https://doi.org/10.3390/land14101974

