Identifying Legal, BIM Data and Visualization Requirements to Form Legal Spaces and Developing a Web-Based 3D Cadastre Prototype: A Case Study of Condominium Building
Abstract
1. Introduction
2. 3D Cadastre Related Legislation and Project in Türkiye
2.1. Condominium Unit and 3D Cadastre-Related Legislation
2.2. The Production of 3D City Models and Creation of 3D Cadastral Bases Project
3. Legal, BIM Data and Visualization Requirements for 3D Cadastre in Türkiye
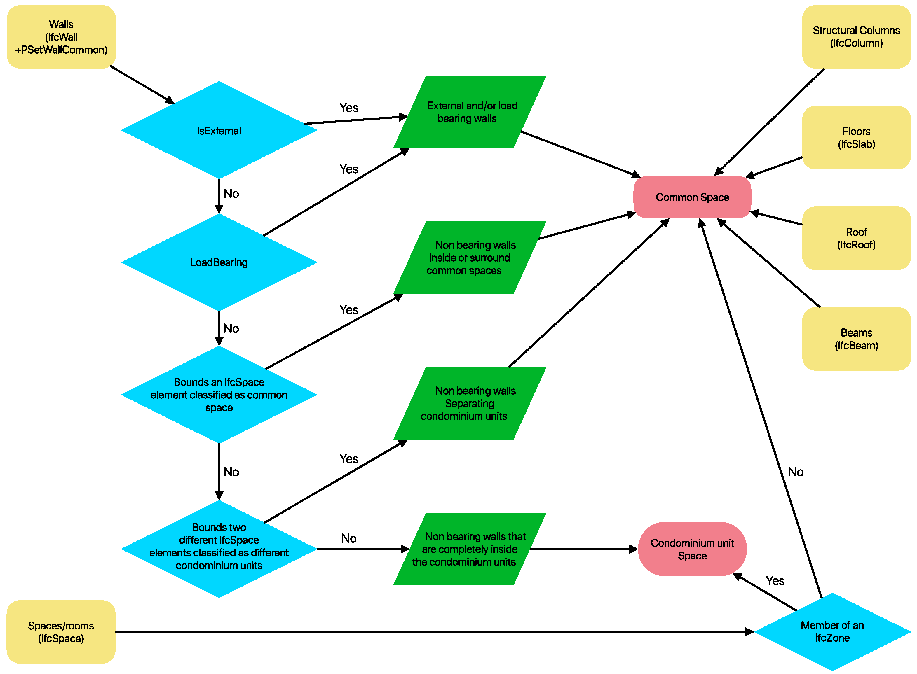
3.1. Legal Requirements
- the inner face of walls should be used when drawing the legal boundaries (spaces) of a condominium unit or an accessory part of a condominium unit.
- if a space in a condominium building is not designated as a condominium unit or an accessory part, then it should be considered a common space.
- all the walls outside a condominium unit, all main walls and the walls separating the condominium units should be considered common spaces
- common spaces include, but are not limited to,
- ○
- all the structural components (e.g., foundations, main walls, beams, columns, bearing walls forming the load-bearing system, other elements forming part of the load-bearing system, walls separating condominium units, ceilings, floors; roofs, chimneys, common roof terraces, rain gutters and fire escapes);
- ○
- joint facilities (e.g., courtyards, entrance doors, entrances, stairs; elevators, landings, corridors, caretaker’s rooms, laundry rooms, laundry drying rooms; coal cellars, common garages);
- ○
- installations outside the condominium units (e.g., slots and closed installations for the protection of electricity, water and gas meters; heating rooms, wells, cisterns, common water tanks, shelters, sewers, rubbish chutes; heating, water, gas and electricity installations; common networks and aerials for telephone, radio and television; hot and cold air installations);
- accessory parts (e.g., parking space, cellar) that are indicated in the architectural drawings and/or the condominium deed should be considered as accessory parts.
- all of the above requirements should be supported by architectural drawings, building survey projects, building layout plans and condominium unit plans in order to support as-built BIM-based 3D cadastre.
3.2. BIM Data Requirements
- All space-bounding physical objects, such as the structural components, including load-bearing walls, floors, and columns, as well as the architectural features, such as the roof, and non-load-bearing walls, should be represented with their true (scaled) dimensions as specified in the architectural drawing.
- The representation of all walls should include their functions, particularly whether or not they are main walls (e.g., exterior) and/or load-bearing.
- Space-bounding physical objects should not overlap.
- Spaces should be delineated by the interior boundary faces of the abovementioned space-bounding physical objects. If the spaces are not related to a physical object, then virtual boundaries should be specified.
- It may be beneficial to annotate rooms with the type of use indicated by the architectural drawing in order to provide users with further information regarding the 3D spaces.
- It is recommended that the spaces be grouped according to the condominium units to which they belong.
- All physical objects and spaces, including those extending from the lowest to the highest points of the building, should be separated and associated with the relevant storeys (levels).
- The elevations of the storeys should be stated.
3.3. Visualization Requirements
- the parcel on which the condominium building is built should be identified. Annotations and attributes (e.g., identifier, area and so on) on the parcel should be included;
- the georeferenced condominium building should be identified. Annotations and attributes (e.g., identifier, area and so on) on the condominium buildings should be included;
- the private (main part) space of the condominium unit should be identified. This can be carried out by grouping each part (e.g., rooms) of the private space into one space. It should be noted that the rooms have no legal significance [68]. On the other hand, by grouping all rooms into one space, the legal space of the condominium unit can be created;
- the common spaces should be identified. Annotations and attributes (e.g., identifier, area and so on) on the common spaces should be included. Grouping all common spaces into one may help users to better understand these spaces;
- the accessory parts should be identified. Annotations and attributes (e.g., identifier, area and so on) on the accessory parts should be included;
- the condominium unit and the accessory part(s) should be associated (grouped) for a better understanding of the private ownership spaces together;
- spaces above and below ground should be identified;
- all spaces in condominium buildings should be topologically consistent;
- the legal spaces should be visually distinguished from the physical objects in 3D;
- having the option to visualize both the legal space of condominium buildings and physical building objects in the same prototype system can further support effective visualization and dissemination.
4. Case Study to Form Legal Spaces and Develop a Web-Based 3D Cadastre Prototype
4.1. Preparation of the Data—Depicting Physical Objects and Basis of Legal Spaces
4.2. Producing Legal Spaces and Geovisualization
4.3. Web-Based 3D Cadastre Prototype for Geovisualization
5. Discussion
6. Conclusions
Author Contributions
Funding
Data Availability Statement
Acknowledgments
Conflicts of Interest
| 1 | According to the OGC’s LandInfra/InfraGML (OGC, 2016), the term ‘condominium building’ is defined as “a Building containing CondominiumUnits and therefore subject to a single CondominiumScheme which may comprise more buildings” and the term ‘condominium unit’ defined as “a concurrent ownership of real property that has been divided into private and common portions” [13]. |
References
- Enemark, S. The Evolving Role of Cadastral Systems in Support of Good Land Governance. In Proceedings of the FIG Commission 7 Open Symposium on Digital Cadastral Map, Karlovy Vary, Czech Republic, 9 September 2010. [Google Scholar]
- United Nations (UN). The New Urban Agenda (NUA); The United Nations Conference on Housing and Sustainable Urban Development (Habitat III) in Quito, Ecuador, on 20 October 2016, endorsed by the United Nations General Assembly at its Sixty-Eighth Plenary Meeting of the Seventy-First Session on 23 December 2016; United Nations: New York, NY, USA, 2016; ISBN 978-92-1-132731-1.
- FAO; UNECE; FIG. Digital Transformation and Land Administration–Sustainable Practices from the UNECE Region and Beyond; No. 80; FIG Publication: Rome, Italy, 2022; p. 88. [Google Scholar] [CrossRef]
- Kalogianni, E.; Dimopoulou, E.; Lemmen, C.H.J.; van Oosterom, P.J. BIM/IFC files for 3D real property registration: An initial analysis. In Proceedings of the FIG Working Week 2020: Smart Surveyors for Land and Water Management, Amsterdam, The Netherlands, 10–14 May 2020. [Google Scholar]
- ISO 29481-1:2016(en); Building Information Models—Information Delivery Manual—Part 1: Methodology and Format. International Organisation for Standardisation: Geneva, Switzerland, 2012. Available online: https://www.iso.org/standard/60553.html (accessed on 10 July 2024).
- BIM Corner. 9 Reasons Why Norway is THE BEST in BIM! Available online: https://bimcorner.com/9-reasons-why-norway-is-the-best-in-bim/ (accessed on 10 July 2024).
- NovaTR. Global BIM Adoption Around the World. Available online: https://www.novatr.com/blog/bim-adoption-around-the-world-global-overview (accessed on 10 July 2024).
- United Nations Committee of Experts on Global Geospatial Information Management (UN-GGIM). Future Trends in Geospatial Information Management: The Five to Ten Year Vision; United Nations: New York, NY, USA, 2019. Available online: https://ggim.un.org/meetings/GGIM-committee/10th-Session/documents/Future_Trends_Report_THIRD_EDITION_digital_accessible.pdf (accessed on 10 July 2024).
- 1st International Workshop on “3D Cadastres. Available online: https://repository.tudelft.nl/record/uuid:bff0922a-b952-404b-a0d1-a26100a2fbd7 (accessed on 10 July 2024).
- Atazadeh, B.; Kalantari, M.; Rajabifard, A.; Ho, S.; Champion, T. Extending a BIM-based data model to support 3D digital management of complex ownership spaces. Geogr. Inf. Syst. 2017, 31, 499–522. [Google Scholar] [CrossRef]
- Xie, Y.; Atazadeh, B.; Rajabifard, A.; Olfat, H. Automatic Modelling of Property Ownership in BIM. In Proceedings of the 17th 3D GeoInfo Conference, Sydney, Australia, 19–21 October 2022. [Google Scholar]
- New America. 2019. 3D Cadastre and Property Rights. Available online: https://www.newamerica.org/future-land-housing/reports/proprightstech-primers/3d-cadastre-and-property-rights (accessed on 10 July 2024).
- Open Geospatial Consortium (OGC). Land and Infrastructure Conceptual Model Standard (LandInfra), Version 1.0, Publication Date: 2016-12-20, Edited by Paul Scarponcini, Contributors: Hans Christoph Gruler (Survey), Erik Stubkjær (Land), Peter Axelsson, Lars Wikstrom (Rail). Available online: http://docs.opengeospatial.org/is/15-111r1/15-111r1.html (accessed on 10 July 2024).
- Thompson, R.J.; Van Oosterom, P.J.M.; Soon, K.H. LandXML encoding of mixed 2D and 3D survey plans with multi-level topology. ISPRS Int. J. Geo-Inf. 2017, 6, 171. [Google Scholar] [CrossRef]
- Cemellini, B.; van Oosterom, P.; Thompson, R.; de Vries, M. Design, development and usability testing of an LADM compliant 3D Cadastral prototype system. Land Use Policy 2020, 98, 104418. [Google Scholar] [CrossRef]
- Guo, R.; Li, L.; Ying, S.; Luo, P.; He, B.; Jiang, R. Developing a 3D cadastre for the administration of urban land use: A case study of Shenzhen, China. Comput. Environ. Urban Syst. 2013, 40, 46–55. [Google Scholar] [CrossRef]
- Stoter, J.; Ploeger, H.; Roes, R.; van der Riet, E.; Biljecki, F.; Ledoux, H. First 3D cadastral registration of multi-level ownerships rights in the Netherlands. In Proceedings of the 5th International FIG 3D Cadastre Workshop, Athens, Greece, 18–20 October 2016. [Google Scholar]
- Stoter, J.; Ploeger, H.; Roes, R.; van der Riet, E.; Biljecki, F.; Ledoux, H.; Kok, D.; Kim, S. Registration of multi-level property rights in 3D in the Netherlands: Two cases and next steps in further implementation. ISPRS Int. J. Geo-Inf. 2017, 6, 158. [Google Scholar] [CrossRef]
- Góźdź, K.; Pachelski, W.; van Oosterom, P.J.M.; Coors, V. The possibilities of using CityGML for 3D representation of buildings in the cadastre. In Proceedings of the 4th International Workshop on 3D Cadastres, Dubai, United Arab Emirates, 9–11 November 2014. [Google Scholar]
- Ying, S.; Guo, R.; Yang, J.; He, B.; Zhao, Z.; Jin, F. 3D space shift from CityGML LoD3-based multiple building elements to a 3D volumetric object. ISPRS Int. J. Geo-Inf. 2017, 6, 17. [Google Scholar] [CrossRef]
- Hajji, R.; Yaagoubi, R.; Meliana, I.; Laafou, I.; Gholabzouri, A.E. Development of an integrated BIM-3D GIS approach for 3D cadastre in Morocco. ISPRS Int. J. Geo-Inf. 2021, 10, 351. [Google Scholar] [CrossRef]
- Sürmeneli, H.G.; Koeva, M.; Alkan, M. The application domain extension (ADE) 4D cadastral data model and its application in Turkey. Land 2022, 11, 634. [Google Scholar] [CrossRef]
- Nega, A.; Coors, V. The use of CITYGML 3.0 in 3D cadastre system: The case of Addis Ababa City. In Proceedings of the 17th 3D GeoInfo Conference, Sydney, Australia, 19–21 October 2022. [Google Scholar]
- Liamis, T.; Mimis, A. Establishing semantic 3D city models by GRextADE: The case of the Greece. J. Geovisualization Spat. Anal. 2022, 6, 15. [Google Scholar] [CrossRef]
- El-Mekawy, M.S.A.; Paasch, J.M.; Paulsson, J. Integration of legal aspects in 3D cadastral systems. Int. J. E-Plan. Res. 2015, 4, 47–71. [Google Scholar] [CrossRef]
- Atazadeh, B.; Kalantari, M.; Rajabifard, A.; Ho, S.; Ngo, T. Building Information Modelling for High-rise Land Administration. Trans. GIS. 2017, 21, 91–113. [Google Scholar] [CrossRef]
- Oldfield, J.; van Oosterom, P.J.M.; Beetz, J.; Krijnen, T.F. Working with Open BIM Standards to Source Legal Spaces for a 3D Cadastre. ISPRS Int. J. Geo-Inf. 2017, 6, 351. [Google Scholar] [CrossRef]
- Shojaei, D.; Olfat, H.; Rajabifard, A.; Briffa, M. Design and development of a 3D digital cadastre visualization prototype. ISPRS Int. J. Geo-Inf. 2018, 7, 384. [Google Scholar]
- Olfat, H.; Atazadeh, B.; Shojaei, D.; Rajabifard, A. The Feasibility of a BIM-Driven Approach to Support Building Subdivision Workflows—Case Study of Victoria, Australia. ISPRS Int. J. Geo-Inf. 2019, 8, 499. [Google Scholar] [CrossRef]
- Sun, J.; Mi, S.; Olsson, P.O.; Paulsson, J.; Harrie, L. Utilizing BIM and GIS for Representation and Visualization of 3D Cadastre. ISPRS Int. J. Geo-Inf. 2019, 8, 503. [Google Scholar] [CrossRef]
- Meulmeester, R.W.E. BIM Legal. Proposal for Defining Legal Spaces for Apartment Rights in the Dutch Cadastre Using the IFC Data Model. Master’s Thesis, Delft University of Technology, Deft, The Netherlands, 2019. [Google Scholar]
- Broekhuizen, M.; Kalogianni, E.; van Oosterom, P. BIM models as input for 3D land administration systems for apartment registration. In Proceedings of the 7th International FIG 3D Cadastre Workshop, New York, NY, USA, 11–13 October 2021. [Google Scholar]
- Alattas, A.; Kalogianni, E.; Alzahrani, T.; Zlatanova, S.; van Oosterom, P.J.M. Mapping private, common, and exclusive common spaces in buildings from BIM/IFC to LADM: A case study from Saudi Arabia. Land Use Policy 2021, 104, 105355. [Google Scholar] [CrossRef]
- Petronijević, M.; Višnjevac, N.; Praščević, N.; Bajat, B. The extension of IFC for supporting 3D cadastre LADM geometry. ISPRS Int. J. Geo-Inf. 2021, 10, 297. [Google Scholar] [CrossRef]
- Ying, S.; Xu, Y.; Li, C.; Guo, R.; Li, L. Easement spatialization with two cases based on LADM and BIM. Land Use Policy 2021, 109, 105641. [Google Scholar] [CrossRef]
- Einali, M.; Alesheikh, A.A.; Atazadeh, B. Developing a building information modelling approach for 3D urban land administration in Iran: A case study in the city of Tehran. Geocarto Int. 2022, 37, 12669–12688. [Google Scholar] [CrossRef]
- Guler, D.; Van Oosterom, P.J.M.; Yomralioglu, T. How to exploit BIM/IFC for 3D registration of ownership rights in multi-storey buildings: An evidence from Turkey. Geocarto Int. 2022, 37, 18418–18447. [Google Scholar] [CrossRef]
- Andritsou, D.; Gkeli, M.; Soile, S.; Potsiou, C. A BIM/IFC–LADM solution aligned to the Greek legislation. In Proceedings of the XXIV ISPRS Congress, 2022 Edition, Nice, France, 6–11 June 2022; pp. 471–477. [Google Scholar]
- Liu, C.; Zhu, H.; Li, L.; Ma, J.; Li, F. BIM/IFC-based 3D spatial model for condominium ownership: A case study of China. Geo-Spat. Inf. Sci. 2023, 1–19. [Google Scholar] [CrossRef]
- Shojaei, D.; Rajabifard, A.; Kalantari, M.; Bishop, I.D.; Aien, A. Design and development of a web-based 3D cadastral visualisation prototype. Int. J. Digit. Earth 2015, 8, 538–557. [Google Scholar] [CrossRef]
- Production of 3D City Models and Creation of 3D Cadastral Bases Project (3 Boyutlu Şehir Modelleri ve Kadastro Projesi). Available online: https://www.tkgm.gov.tr/projeler/3-boyutlu-kent-modelleri-ve-kadastro-projesi (accessed on 10 July 2024).
- Döner, F.; Şirin, S. 3D digital representation of cadastral data in Turkey—Apartments case. Land 2020, 9, 179. [Google Scholar] [CrossRef]
- Dursun, İ. 3 Boyutlu Kadastro Veri Modeli Tasarimi, Gayrimenkul Değerleme Entegrasyonu ve Uygulamasi: Amasya Pilot Projesi. 2023. Available online: https://tkgmmakale.com/3-boyutlu-kadastro-veri-modeli-tasarimi-gayrimenkul-degerleme-entegrasyonu-ve-uygulamasi-amasya-pilot-projesi (accessed on 10 July 2024).
- GDRLC Circular 2021/4 (2021/4 Sayılı Genelgede Değişiklik Hakkında Duyuru). 2014. Available online: https://www.tkgm.gov.tr/sites/default/files/2022-06/2021-4%20Kat%20M%C3%BClkiyeti%20Kat%20%C4%B0rtifak%C4%B1.pdf (accessed on 10 July 2024).
- Turkish Civil Code (Türk Medeni Kanunu) No: 4721. Official Gazette, 22 October 2001. Available online: https://www.resmigazete.gov.tr/eskiler/2001/12/20011208.htm (accessed on 10 July 2024).
- Condominium Law (Kat Mülkiyeti Kanunu) (No:634). Official Gazette, 23 June 1965. Available online: https://www.mevzuat.gov.tr/mevzuat?MevzuatNo=634&MevzuatTur=1&MevzuatTertip=5 (accessed on 10 July 2024).
- Van Der Merwe, C. (Ed.) European Condominium Law; Cambridge University Press: Cambridge, UK, 2015. [Google Scholar] [CrossRef]
- Çağdaş, V.; Paasch, J.M.; Paulsson, J.; Ploeger, H.; Kara, A. Co-ownership shares in condominium—A comparative analysis for selected civil law jurisdictions. Land Use Policy 2020, 95, 104668. [Google Scholar] [CrossRef]
- The General Directorate of Land Registry and Cadastre (Tapu ve Kadastro Genel Müdürlüğü). Available online: https://www.tkgm.gov.tr/ (accessed on 10 July 2024).
- GDRLC circular 2017/6 (2017/6 sayılı Mimari Projelerin Elektronik Ortamda Alınması). 2017. Available online: https://tkgm.gov.tr/sites/default/files/2020-11/2017-6_genelge_2.pdf (accessed on 10 July 2024).
- Planned Areas Zoning Regulation (Planlı Alanlar İmar Yönetmeliği). 2017. Available online: https://www.mevzuat.gov.tr/mevzuat?MevzuatNo=23722&MevzuatTur=7&MevzuatTertip=5 (accessed on 10 July 2024).
- The Turkish Chamber of Survey and Cadastre Engineers (CSCE) Workshop on Preparation, Implementation and Technical Liability of Building Survey Project–Final Report, (HKMO Yapı Aplikasyon Projesi Yapımı, Uygulaması ve Fenni Mesuliyet Çalıştayı Sonuç Raporu). Updated 2nd edition, November 2023. Available online: https://obs.hkmo.org.tr/s/yapfm2023 (accessed on 10 July 2024).
- Regulation on Title Plans (Tapu Planları Tüzüğü). 2008. Available online: https://www.mevzuat.gov.tr/MevzuatMetin/2.5.200814001.pdf (accessed on 10 July 2024).
- GDLRC’s Spatial Property System (TKHM Mekânsal Gayrimenkul Sistemi–MEGSİS). Available online: https://www.tkgm.gov.tr/projeler/mekansal-gayrimenkul-sistemi-megsis (accessed on 10 July 2024).
- GDLRC’s Spatial Property System (TKGM Mekânsal Gayrimenkul Sistemi–MEGSİS). Available online: https://cbs.tkgm.gov.tr/uygulama.aspx (accessed on 10 July 2024).
- Dursun, İ.; Aslan, M.; Cankurt, İ.; Yıldırım, C.; Ayyıldız, E. 3D city models as a 3D cadastral layer: The case of TKGM model. In Proceedings of the FIG Congress 2022 Volunteering for the Future-Geospatial Excellence for a Better Living, Warsaw, Poland, 11–15 September 2022; Available online: https://www.fig.net/resources/proceedings/fig_proceedings/fig2022/ppt/ts01e/TS01E_aslan_cankurt_et_al_11367_ppt.pdf (accessed on 10 July 2024).
- Bayramoğlu, Z.; Dursun, İ.; Aslan, M.; Adli, M.Z. Creation of 3D City Models and Sustainability of the Project: Türkiye Example. In Proceedings of the FIG Working Week 2024 Your World, Our World: Resilient Environment and Sustainable Resource Management for all, Accra, Ghana, 19–24 May 2024. [Google Scholar]
- GDRLC Amasya 3D City Model (TKGM Amasya 3B Kent Modeli). Available online: https://amasya3b.tkgm.gov.tr/#/ (accessed on 10 July 2024).
- GDRLC 3D Cadastre (TKGM 3B Kadastro). Available online: https://cbs.tkgm.gov.tr/3d/html/ (accessed on 10 July 2024).
- Open Geospatial Consortium (OGC). OGC City Geography Markup Language (CityGML) Part 1: Conceptual Model Standard. Edited by Thomas H. Kolbe, Tatjana Kutzner, Carl Stephen Smyth, Claus Nagel, Carsten Roensdorf, Charles Heazel. Publication Date: 2021-09-13. Available online: http://www.opengis.net/doc/IS/CityGML-1/3.0 (accessed on 10 July 2024).
- GDRLC. Administrative Activity Report 2023 (TKGM 2023 Yılı İdare Faaliyet Raporu). Available online: https://www.tkgm.gov.tr/stratejig-db/idare-faaliyet-raporlari (accessed on 10 July 2024).
- GDRLC. Strategic Plan 2024-2028 (TKGM, 2024-2028 Strateji Planı). Available online: https://www.tkgm.gov.tr/stratejig-db/stratejik-planlar (accessed on 10 July 2024).
- GDRLC’s Land Registry and Cadastre Technical Works Offering Circular (Tapu ve Kadastro Fen İşleri İzahnamesi. Land Registry and Cadastre Technical Works Offering Circular); GDRLC: Ankara, Türkiye, 1948.
- Shojaei, D.; Kalantari, M.; Bishop, I.D.; Rajabifard, A.; Aien, A. Visualization requirements for 3D cadastral systems. Comput. Environ. Urban Syst. 2013, 41, 39–54. [Google Scholar] [CrossRef]
- Wang, C. 3D Visualization of Cadastre: Assessing the Suitability of Visual Variables and Enhancement Techniques in the 3D model of Condominium Property Units. Doctoral Dissertation, Université Laval, Québec, QC, Canada, 2015. [Google Scholar]
- Pouliot, J.; Ellul, C.; Hubert, F.; Wang, C.; Rajabifard, A.; Kalantari, M.; Ying, S. 3D cadastres best practices, chapter 5: Visualization and new opportunities. In Proceedings of the FIG Congress 2018, Istanbul, Türkiye, 6–11 May 2018. [Google Scholar]
- Kalogianni, E.; van Oosterom, P.J.M.; Dimopoulou, E.; Lemmen, C. 3D land administration: A review and a future vision in the context of the spatial development lifecycle. ISPRS Int. J. Geo-Inf. 2020, 9, 107. [Google Scholar] [CrossRef]
- Stoter, J.; Diakité, A.; Reuvers, M.; Smudde, D.; Vos, J.; Roes, R.; van der Vaart, J.; Hakim, A.; El Yamani, S. BIM Legal: Implementation of a standard for Cadastral Registration of Apartment Complexes in 3D. In Proceedings of the 19th 3D GeoInfo Conference 2024, Vigo, Spain, 1–3 July 2024. [Google Scholar]
- Stoter, J.; Ho, S.; Biljecki, F. Considerations for a contemporary 3D cadastre for our times. In Proceedings of the 14th 3D GeoInfo Conference, Singapore, 24–27 September 2019. [Google Scholar]
- Energy Efficiency 2030 Strategy and II. National Energy Efficiency Action Plan 2024–2030 (Enerji Verimliliği 2030 Stratejisi ve II. Ulusal Enerji Verimliliği Eylem Planı 2024–2030). Available online: https://enerji.gov.tr/Media/Dizin/BHIM/tr/Duyurular/T%C3%BCrkiyeninEnerjiVerimlili%C4%9Fi2030StratejisiveIIUlusalEnerjiVerimlili%C4%9FiEylemPlan%C4%B1_202401161407.pdf (accessed on 10 July 2024).
- Open Geospatial Consortium (OGC). CityJSON Specifications 2.0.1, Living Standard, Edited by Hugo Ledoux; Balázs Dukai. Publication Date: 11 April 2024. Available online: https://www.cityjson.org/specs/2.0.1/ (accessed on 10 July 2024).












| GDLRC-CityGML Objects | CityGML Schema | CityGML Class | Semantics (Related Class) | Definitions of GDLRC-CityGML Types |
|---|---|---|---|---|
| Fotogrametrik Bina (Photogrammetric Building) | building | Building | genericAttributes (Building) | Buildings identified by the photogrammetry operator using orthophoto maps, land model, cadastral parcel/structure, address register, building services and, if available, architectural drawings associated with the parcel. |
| Mimari Bina (Architectural Building) | building | Building | genericAttributes (Building) | It represents digital buildings generated from architectural projects. In the architectural building, the block number, entrance number, floor number and condominium unit number are taken from the architectural project. Boundaries of the outer walls should be used in the digitization. |
| Bina (Building) | building | Building | genericAttributes | - |
| Kat (Floor) | core | CityObjectGroup | genericAttributes (cityObjectGroup) | It is the type that collects geometric and semantic information about floors of 3D building models created by digitizing the architectural project. Boundaries of the outer walls used in the digitization of the floor plan. When digitizing each floor from architectural drawings, the boundaries of the exterior walls are used. When drawing the outer boundary of the floor, details such as projections and recesses that do not affect the condominium units and remain below 50 cm are not shown. |
| Bağımsız Bölüm (Condominium Unit) | generics | GenericCityObject | genericAttributes (GenericCityObject) | It is the type that collects geometric and semantic information about condominium units of 3D building models created by digitizing the architectural project. When digitizing condominium units, the boundaries of the exterior walls are used. |
| Bağımsız Bölüm Kısım (Condominium Unit Part) | building | Building/interiorRoom | genericAttributes (Room) | This type is used to collect the features of the condominium units of the 3D building models to be produced by the digitization of the architectural project, such as rooms, living rooms and bathrooms. The interior walls of the rooms are used when digitizing the floor plans. The floor area of each part is taken from floor plans of architectural drawings. If the floor area indicated in the floor plan of the architectural drawings and the measured floor area from the digitized floor plan differ by more than 10%, the measured area is used, stating the reason. |
| Ortak Alan İç Yapı (Common Space Inside Condominium Unit) | building | Building/roomInstallation | genericAttributes (intBuildingInstallation) | It represents the types of structures that cannot be physically separated from the rooms within the condominium unit, such as columns and stairs. |
| Ortak Alanlar (Common Spaces) | building | Building/interiorRoom | genericAttributes (Room) | It is the type that represents common spaces in buildings such as car parks, heating centers, electrical centers, cellars, water tanks and shelters. The interior walls of the common spaces are used when digitizing the floor plans. Non-qualified common areas (e.g., stairs, ventilation, main entrance, elevator) that are adjacent to each other are digitized as a single area. |
| Balkon (Balcony) and Teras (Terrace) | building | Building/OutherBuildingInstallation | genericAttributes (BuildingInstallation) | This is the type that shows the floor and the side walls of the balcony and the terraces. The external wall boundary and the wall thickness of the balcony should be taken into account in the digitization process. |
| Kapı (Door) | building | Opening/Door | - | It is the type that shows openings used by people to enter buildings or rooms. |
| Pencere (Window) | building | Opening/Window | - | It is the type used to represent openings that open outwards or between two parts. |
| Çatı (Roof) | building | Building/RoofSurface | - | It represents the type created by drawing the outer boundaries of the roof plan in the architectural drawings. It is combined with roof types obtained by the photogrammetric method. |
| Bina Duvar (Building Wall) | building | Building/ WallSurface OuterFloorSurface InteriorWallSurface | - | It represents the wall type of the buildings. |
Disclaimer/Publisher’s Note: The statements, opinions and data contained in all publications are solely those of the individual author(s) and contributor(s) and not of MDPI and/or the editor(s). MDPI and/or the editor(s) disclaim responsibility for any injury to people or property resulting from any ideas, methods, instructions or products referred to in the content. |
© 2024 by the authors. Licensee MDPI, Basel, Switzerland. This article is an open access article distributed under the terms and conditions of the Creative Commons Attribution (CC BY) license (https://creativecommons.org/licenses/by/4.0/).
Share and Cite
Ilgar, A.; Kara, A.; Çağdaş, V. Identifying Legal, BIM Data and Visualization Requirements to Form Legal Spaces and Developing a Web-Based 3D Cadastre Prototype: A Case Study of Condominium Building. Land 2024, 13, 1380. https://doi.org/10.3390/land13091380
Ilgar A, Kara A, Çağdaş V. Identifying Legal, BIM Data and Visualization Requirements to Form Legal Spaces and Developing a Web-Based 3D Cadastre Prototype: A Case Study of Condominium Building. Land. 2024; 13(9):1380. https://doi.org/10.3390/land13091380
Chicago/Turabian StyleIlgar, Azer, Abdullah Kara, and Volkan Çağdaş. 2024. "Identifying Legal, BIM Data and Visualization Requirements to Form Legal Spaces and Developing a Web-Based 3D Cadastre Prototype: A Case Study of Condominium Building" Land 13, no. 9: 1380. https://doi.org/10.3390/land13091380
APA StyleIlgar, A., Kara, A., & Çağdaş, V. (2024). Identifying Legal, BIM Data and Visualization Requirements to Form Legal Spaces and Developing a Web-Based 3D Cadastre Prototype: A Case Study of Condominium Building. Land, 13(9), 1380. https://doi.org/10.3390/land13091380

