Spatial–Temporal Differentiation and Driving Factors of Cultivated Land Use Transition in Sino–Vietnamese Border Areas
Abstract
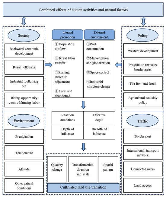
1. Introduction
2. Materials and Methods
2.1. Study Area
2.2. Data Source
2.3. Kernel Density Estimation
2.4. Geo-Information Spectra
2.5. Spatial Econometric Model
2.6. Driving Factor Selection and Factor Parameterization
3. Results
3.1. Analysis of Spatial Agglomeration Characteristics of CUL
3.2. Spatial Analysis of T-CUL
3.3. Analysis of the T-CUL Stage and Trend
3.4. Driving Factor for General Compliance and Regional Differences of T-CUL
4. Discussion and Conclusions
4.1. Discussion
4.2. Conclusions
- (1)
- The density of CUL in the study area exhibited an initial increase followed by a continuous decrease. CUL was concentrated in the eastern plains but fragmented in the western hilly regions. The focus of CUL distribution shifted outward from the center. While density areas at all levels remained relatively stable during the study period, high-density regions were primarily located in Daxin and Longzhou Counties in Guangxi’s border area, as well as in Lvchun and Malipo Counties in Yunnan’s border area. Notably, from 2010 to 2020, CUL agglomeration became more pronounced, but CUL also experienced varying degrees of contraction, particularly in Funing County, Malipo County, and Jingxi City.
- (2)
- T-CUL in the Sino–Vietnamese border areas displayed substantial regional disparities. Generally, T-CUL was more prevalent in the east compared with that in the west, aligning with regional topographical characteristics. Over the study period, exchanges between WL and CUL were dominant, and the spatial expansion trend of CUL transformation into COL became increasingly evident. Presently, the development trend of CUL shrinking transformation is intricate, with changes in CUL quantity transitioning from a rapid decline to a slower decline.
- (3)
- The T-CUL in the Sino–Vietnamese border area resulted from the interaction of natural factors, human factors, and human–land interaction factors. Different factors played varying roles in driving the four types of T-CUL, each with its own direction and intensity. Notably, the transformation of CUL into WL was strongly influenced by the urbanization rate, highway mileage, and elevation, among other factors. the transformation of CUL into GL was widely affected by population and altitude. CUL to COL transformation was influenced by both natural conditions and economic, technological, and social factors. Finally, the transformation of WA into CUL was related to elevation and the total power of agricultural machinery.
Author Contributions
Funding
Data Availability Statement
Conflicts of Interest
References
- Ahmed, Z.; Ambinakudige, S. Does land use change, waterlogging, and salinity impact on sustainability of agriculture and food security? Evidence from southwestern coastal region of Bangladesh. Environ. Monit. Assess. 2023, 195, 74. [Google Scholar] [CrossRef]
- Viana, C.M.; Freire, D.; Abrantes, P.; Rocha, J.; Pereira, P. Agricultural land systems importance for supporting food security and sustainable development goals: A systematic review. Sci. Total Environ. 2022, 806, 150718. [Google Scholar] [CrossRef]
- Caron, P.; Ferrero y de Loma-Osorio, G.; Nabarro, D.; Hainzelin, E.; Guillou, M.; Andersen, I.; Arnold, T.; Astralaga, M.; Beukeboom, M.; Bickersteth, S.; et al. Food systems for sustainable development: Proposals for a profound four-part transformation. Agron. Sustain. Dev. 2018, 38, 41. [Google Scholar] [CrossRef] [PubMed]
- Craparo, G.; Cano Montero, E.I.; Santos Peñalver, J.F. Trends in the circular economy applied to the agricultural sector in the framework of the SDGs. Environ. Dev. Sustain. 2023, 1–31. [Google Scholar] [CrossRef]
- Burki, T. Food security and nutrition in the world. Lancet Diabetes Endocrinol. 2022, 10, 622. [Google Scholar] [CrossRef] [PubMed]
- Ramzan, M.; Li, H. An analytical framework to link factors affecting agricultural trade intensity in the world: Pathways to sustainable agricultural development 2030 agenda. Environ. Dev. Sustain. 2023, 29, 181–184. [Google Scholar] [CrossRef]
- Olsson, L.; Cotrufo, F.; Crews, T.; Franklin, J.; King, A.; Mirzabaev, A.; Scown, M.; Tengberg, A.; Villarino, S.; Wang, Y. The state of the world’s arable land. Annu. Rev. Environ. Resour. 2023, 48, 451–475. [Google Scholar] [CrossRef]
- Sun, X.; Xiang, P.; Cong, K. Research on early warning and control measures for arable land resource security. Land Use Policy 2023, 128, 106601. [Google Scholar] [CrossRef]
- Zgłobicki, W.; Karczmarczuk, K.; Baran-Zgłobicka, B. Intensity and driving forces of land abandonment in eastern poland. Appl. Sci. 2020, 10, 3500. [Google Scholar] [CrossRef]
- Fan, Y.; Jin, X.; Gan, L.; Yang, Q.; Wang, L.; Lyu, L.; Li, Y. Exploring an integrated framework for “dynamic-mechanism-clustering” of multiple cultivated land functions in the Yangtze River Delta region. Appl. Geogr. 2023, 159, 103061. [Google Scholar] [CrossRef]
- Yin, C.; Nie, Y.; Li, Y.; Zhou, Y.; Yu, L.; Qin, H.; Yu, J. Multifunctional trade-off and compensation mechanism of arable land under the background of rural revitalization: A case study in the West Mountain Regions of Hubei Province. Environ. Sci. Pollut. Res. 2023, 30, 96329–96349. [Google Scholar] [CrossRef] [PubMed]
- Li, Q.; Lu, R.; Li, G. Research progress on regional land-use change along national border and It’s interactive relationship with frontier trade development. China Land Sci. 2015, 29, 16–23. [Google Scholar]
- Song, Z.; Zhu, Q. Spatio-temporal pattern and driving forces of urbanization in China’s border areas. Acta Geogr. Sin. 2020, 75, 1603–1616. [Google Scholar] [CrossRef]
- Li, S.; Shao, Y.; Hong, M.; Zhu, C.; Dong, B.; Li, Y.; Lin, Y.; Wang, K.; Gan, M.; Zhu, J.; et al. Impact mechanisms of urbanization processes on supply-demand matches of cultivated land multifunction in rapid urbanization areas. Habitat Int. 2023, 131, 102726. [Google Scholar] [CrossRef]
- Xu, L.; Zhao, S.; Chen, S.S.; Yu, C.; Lei, B. Analysis of arable land distribution around human settlements in the riparian area of Lake Tanganyika in Africa. Appl. Geogr. 2020, 125, 102344. [Google Scholar] [CrossRef]
- Chen, Y.; Wang, S.; Wang, Y. Spatiotemporal evolution of cultivated land non-agriculturalization and its drivers in typical areas of southwest China from 2000 to 2020. Remote Sens. 2022, 14, 3211. [Google Scholar] [CrossRef]
- Li, L.; Khan, S.U.; Guo, C.; Huang, Y.; Xia, X. Non-agricultural labor transfer, factor allocation and farmland yield: Evidence from the part-time peasants in Loess Plateau region of Northwest China. Land Use Policy 2022, 120, 106289. [Google Scholar] [CrossRef]
- Song, Z.; Yu, Y. Urbanization sustainable development trend of urbanization in the border areas of China. Econ. Geogr. 2019, 39, 55–64. [Google Scholar]
- Liu, D.; Zhou, B.; He, J. Analysis of influencing factors of cultivated land change in Chinese urban agglomerations considering spatially inter-city interactions. Trans. Chin. Soc. Agric. Eng. 2019, 35, 274–283. [Google Scholar]
- Grainger, A. The forest transition:An alternative approach. Area 1995, 3, 242–251. [Google Scholar]
- Defries, R.S.; Foley, J.A.; Asner, G.P. Land-use choices: Balancing human needs and ecosystem function. Front. Ecol. Environ. 2004, 2, 249–257. [Google Scholar] [CrossRef]
- Lambin, E.F.; Meyfroidt, P. Land use transitions: Socio-ecological feedback versus socio-economic change. Land Use Policy 2010, 27, 108–118. [Google Scholar] [CrossRef]
- Baek, S.; Yoon, H.; Hahm, Y. Assessment of spatial interactions in farmland abandonment: A case study of Gwangyang City, Jeollanam-do Province, South Korea. Habitat Int. 2022, 129, 102670. [Google Scholar] [CrossRef]
- Czarnecki, A.; Milczarek-Andrzejewska, D.; Widła-Domaradzki, A.; Jórasz-Żak, A. Conflict dynamics over farmland use in the multifunctional countryside. Land Use Policy 2023, 128, 106587. [Google Scholar] [CrossRef]
- Liang, X.; Li, Y.; Ran, C.; Li, M.; Zhang, H. Study on the transformed farmland landscape in rural areas of southwest China: A case study of Chongqing. J. Rural Stud. 2020, 76, 272–285. [Google Scholar] [CrossRef]
- Bonfiglio, A.; Arzeni, A.; Bodini, A. Assessing eco-efficiency of arable farms in rural areas. Agric. Syst. 2017, 151, 114–125. [Google Scholar] [CrossRef]
- Li, Q.; Hu, S.; Qu, S. Spatiotemporal characteristics of cultivated land use transition in the Middle Yangtze River from 1990 to 2015. Geogr. Res. 2017, 36, 1489–1502. [Google Scholar]
- Deng, X.; Gibson, J.; Wang, P. Management of trade-offs between cultivated land conversions and land productivity in Shandong Province. J. Clean. Prod. 2017, 142, 767–774. [Google Scholar] [CrossRef]
- Wang, L.; Liang, A.; Li, X.; Jiang, C.; Wu, J.; Omrani, H. Understanding recessive transition of cultivated land use in Jilin Province, China (1990–2020): From perspective of productive-living-ecological functions. Land 2023, 12, 1758. [Google Scholar] [CrossRef]
- Akinyemi, F.O.; Ifejika Speranza, C. Agricultural landscape change impact on the quality of land: An African continent-wide assessment in gained and displaced agricultural lands. Int. J. Appl. Earth Obs. Geoinf. 2022, 106, 102644. [Google Scholar] [CrossRef]
- Barlowe, R. Land resource economics: The economics of real estate. Land Resour. Econ. Econ. Real Estate 1972, 68. [Google Scholar] [CrossRef]
- Edita, A.; Dalia, P. Challenges and problems of agricultural land use changes in lithuania according to territorial planning documents: Case of vilnius district municipality. Land Use Policy 2022, 117, 106125. [Google Scholar] [CrossRef]
- Gong, H.; Zhao, Z.; Chang, L.; Li, G.; Li, Y.; Li, Y. Spatiotemporal Patterns in and Key Influences on Cultivated-Land Multi-Functionality in Northeast China’s Black-Soil Region. Land 2022, 11, 1101. [Google Scholar] [CrossRef]
- Huang, T.; Wang, N. Spatial-temporal Evolution Analysis on Land Use Multifunctionality in the China-Vietnam Border Area. Chin. Geogr. Sci. 2022, 32, 995–1012. [Google Scholar] [CrossRef]
- Sarp, G.; Duzgun, S. Morphometric evaluation of the Afşin-Elbistan lignite basin using kernel density estimation and Getis-Ord’s statistics of DEM derived indices, SE Turkey. J. Asian Earth Sci. 2015, 111, 819–826. [Google Scholar] [CrossRef]
- Song, W.; Li, H. Spatial pattern evolution of rural settlements from 1961 to 2030 in Tongzhou District, China. Land Use Policy 2020, 99, 105044. [Google Scholar] [CrossRef]
- Liu, Y.; Li, Y. Revitalize the world’s countryside. Nature 2017, 548, 275–277. [Google Scholar] [CrossRef] [PubMed]
- Punzo, G.; Castellano, R.; Bruno, E. Exploring land use determinants in Italian municipalities: Comparison of spatial econometric models. Environ. Ecol. Stat. 2022, 29, 727–753. [Google Scholar] [CrossRef]
- Uberti, M.S.; Antunes, M.A.H.; Debiasi, P.; Tassinari, W. Mass appraisal of farmland using classical econometrics and spatial modeling. Land Use Policy 2018, 72, 161–170. [Google Scholar] [CrossRef]
- Qin, W.; Zhang, Y.; Li, G. Driving mechanism of cultivated land transition in Yantai Proper, Shandong Province, China. Chin. Geogr. Sci. 2015, 25, 337–349. [Google Scholar] [CrossRef]
- Sayyadi, F.; Moghaddasi, R.; Yazdani, S. How climate change affects land use pattern: An Iranian provincial experience. Int. J. Environ. Res. 2019, 13, 67–75. [Google Scholar] [CrossRef]
- Niu, X.; Liao, F.; Liu, Z.; Wu, G. Spatial–temporal characteristics and driving mechanisms of land–use transition from the perspective of urban–rural transformation development: A case study of the Yangtze River delta. Land 2022, 11, 631. [Google Scholar] [CrossRef]
- Shen, Y.; Gong, J.; Li, X.; Wang, W.; Tao, R. Driving Mechanism and Policy Implications of Cultivated Land Use Change in Wuhan Metropolitan Area. China Land Sci. 2023, 37, 123–133. [Google Scholar]
- Huan, H.; Tan, Q.; Zhu, P. Driving factors of cultivated land use change in city and countryside integration process and region comparisons. Nong Ye Gong Cheng Xue Bao 2013, 29, 201–213. [Google Scholar]
- Shi, Y.; Xiao, L.; Guo, G.; Gong, C. Temporal-spatial pattern and driving mechanism of cultivated land use transition based on gis and spatial econometric model. China Land Sci. 2019, 33, 51–60. [Google Scholar]
- Romero-Calcerrada, R.; Perry, G.L.W. The role of land abandonment in landscape dynamics in the SPA ‘Encinares del río Alberche y Cofio, Central Spain, 1984–1999. Landsc. Urban Plan. 2004, 66, 217–232. [Google Scholar] [CrossRef]
- Baumann, M.; Kuemmerle, T.; Elbakidze, M.; Ozdogan, M.; Radeloff, V.C.; Keuler, N.S.; Prishchepov, A.V.; Kruhlov, I.; Hostert, P. Patterns and drivers of post-socialist farmland abandonment in Western Ukraine. Land Use Policy 2011, 28, 552–562. [Google Scholar] [CrossRef]
- Tian, Y.; Li, X.; Xin, L. Impacts of the rise of labor opportunity cost on agricultural land use changes. J. Nat. Resour. 2009, 24, 369–377. [Google Scholar]






| Year | Type | Code | Number of Spectral Units | Area/km2 | Rate of Change | Cumulative Change |
|---|---|---|---|---|---|---|
| 2000–2010 | WL to CUL | 21 | 10,880 | 198.83 | 0.2861 | 0.2861 |
| CUL to WL | 12 | 11,124 | 181.83 | 0.2617 | 0.5478 | |
| GL to CUL | 31 | 3633 | 133.54 | 0.1922 | 0.74 | |
| CUL to GL | 13 | 3657 | 100.15 | 0.1441 | 0.8841 | |
| CUL to COL | 15 | 1701 | 29.17 | 0.042 | 0.9261 | |
| COL to CUL | 51 | 1697 | 26.37 | 0.038 | 0.9641 | |
| CUL to WA | 14 | 537 | 13.39 | 0.0193 | 0.9834 | |
| WA to CUL | 41 | 462 | 8.28 | 0.0119 | 0.9953 | |
| 2010–2020 | WL to CUL | 21 | 11,906 | 248.21 | 0.3381 | 0.3381 |
| CUL to WL | 12 | 11,903 | 248.19 | 0.3381 | 0.6762 | |
| GL to CUL | 31 | 4038 | 66.68 | 0.0908 | 0.767 | |
| CUL to GL | 13 | 4094 | 67.46 | 0.0919 | 0.8589 | |
| CUL to COL | 15 | 2203 | 63.94 | 0.0871 | 0.946 | |
| COL to CUL | 51 | 1981 | 16.24 | 0.0221 | 0.9681 | |
| CUL to WA | 14 | 764 | 14.78 | 0.0201 | 0.9882 | |
| WA to CUL | 41 | 671 | 8.33 | 0.0114 | 0.9996 |
| Driving Factors | 2000–2010 | 2010–2020 | ||||||
|---|---|---|---|---|---|---|---|---|
| CUL to WL | CUL to GL | CUL to COL | WA to CUL | CUL to WL | CUL to GL | CUL to COL | WA to CUL | |
| SLM | SLM | OLS | SLM | SLM | SLM | SEM | SLM | |
| Total population | 4.82 | −9.28 *** | 5.13 *** | −49.40 | 7.51 | 2.26 ** | 3.17 * | −8.82 |
| Urbanization rate | 12.38 *** | 8.59 | 4.95 | −18.70 | −0.74 ** | 0.06 | 3.10 *** | 9.48 |
| GDP | −6.20 | −8.26 | −5.95 ** | −62.52 | −2.79 | −2.77 | 4.30 | 11.71 |
| Proportion of secondary and tertiary industries | 3.67 | 25.74 | 4.50 * | 76.60 | −2.12 | 1.93 | −4.68 | −6.64 |
| Agricultural expenditure | 3.01 | 4.66 | 6.34 | 110.25 | 6.27 * | −0.31 | −4.38 | −8.01 |
| Agricultural machinery total power | 8.83 | −8.84 | 6.66 | 90.70 ** | 5.807 | 1.57 | −2.69 | −9.47 |
| Total value of farm product | −10.49 | 36.81 | −3.90 | −27.03 | −2.57 | −1.74 * | 2.76 | 7.33 |
| Grain sown area | 13.65 | −16.32 * | −0.15 | −69.09 | −1.18 | 0.96 | 3.086 | 7.81 |
| Elevation | −13.74 ** | 15.52 | −0.04 | −46.58 * | −2.08 ** | 1.72 * | −2.70 ** | −6.66 ** |
| Air temperature | 10.39 | −9.30 | 6.93 | 71.46 | −0.33 | −1.10 | 3.36 | 8.21 * |
| Precipitation | 11.83 | −9.98 | 1.24 * | 14.27 | −3.30 | 4.42 | 0.50 * | 5.82 |
| Highway mileage | 9.07 *** | 3.69 | 4.71 | 10.70 | 13.93 | −1.31 | 3.62 * | 4.61 |
| Distance to the port | 0.40 | −32.16 | 0.83 *** | −13.91 | 1.04 | −0.13 | −3.24 | −7.77 |
| Lambda | 0.25 ** | |||||||
| W-Y | 0.62 *** | 0.78 *** | 0.89 *** | 0.59 *** | 0.77 *** | 0.64 *** | ||
| Metrics | 2000–2010 | 2010–2020 | ||||||
|---|---|---|---|---|---|---|---|---|
| CUL to WL | CUL to GL | CUL to COL | WA to CUL | CUL to WL | CUL to GL | CUL to COL | WA to CUL | |
| SLM | SLM | OLS | SLM | SLM | SLM | SEM | SLM | |
| R2 | 0.83 | 0.88 | 0.92 | 0.73 | 0.84 | 0.94 | 0.78 | 0.91 |
| AIC | 82.51 | 68.87 | 16.12 | −42.8 | 50.21 | 84.55 | 72.63 | 6.2 |
| SC | 93.13 | 79.49 | 26.03 | −32.18 | 60.82 | 95.17 | 88.25 | 16.82 |
| Log Likelihood | −26.25 | −19.44 | 5.942 | 36.1 | −10.1 | −27.27 | −21.31 | 11.9 |
Disclaimer/Publisher’s Note: The statements, opinions and data contained in all publications are solely those of the individual author(s) and contributor(s) and not of MDPI and/or the editor(s). MDPI and/or the editor(s) disclaim responsibility for any injury to people or property resulting from any ideas, methods, instructions or products referred to in the content. |
© 2024 by the authors. Licensee MDPI, Basel, Switzerland. This article is an open access article distributed under the terms and conditions of the Creative Commons Attribution (CC BY) license (https://creativecommons.org/licenses/by/4.0/).
Share and Cite
Pang, X.; Xie, B.; Lu, R.; Zhang, X.; Xie, J.; Wei, S. Spatial–Temporal Differentiation and Driving Factors of Cultivated Land Use Transition in Sino–Vietnamese Border Areas. Land 2024, 13, 165. https://doi.org/10.3390/land13020165
Pang X, Xie B, Lu R, Zhang X, Xie J, Wei S. Spatial–Temporal Differentiation and Driving Factors of Cultivated Land Use Transition in Sino–Vietnamese Border Areas. Land. 2024; 13(2):165. https://doi.org/10.3390/land13020165
Chicago/Turabian StylePang, Xiaofei, Binggeng Xie, Rucheng Lu, Xuemao Zhang, Jing Xie, and Shaoyin Wei. 2024. "Spatial–Temporal Differentiation and Driving Factors of Cultivated Land Use Transition in Sino–Vietnamese Border Areas" Land 13, no. 2: 165. https://doi.org/10.3390/land13020165
APA StylePang, X., Xie, B., Lu, R., Zhang, X., Xie, J., & Wei, S. (2024). Spatial–Temporal Differentiation and Driving Factors of Cultivated Land Use Transition in Sino–Vietnamese Border Areas. Land, 13(2), 165. https://doi.org/10.3390/land13020165

