Next Article in Journal
Integrating Traditional Ecological Knowledge into Land Use and Land Cover Change Assessments, Pastoralist Communities in Northwest Inner Mongolia China
Previous Article in Journal
Does Local Citizenship Still Matter? The Impact of Hukou Locality on the Employment of Relocated Households from the Perspective of Welfare Acquisition Cost
 
 
Font Type:
Arial Georgia Verdana
Font Size:
Aa Aa Aa
Line Spacing:
Column Width:
Background:
Article

Exploring the Application of Neurostructural Principles to the Design of Public Spaces on University Campuses

by
Qihang Zhou
1,* and
Xingxing Fang
2,*
1
Department of Spatial Culture Design, Graduate School of Techno Design, Kookmin University, Seoul 02707, Republic of Korea
2
Department of Visual Communication Design, School of International Communication and Arts, Hainan University, Haikou 570228, China
*
Authors to whom correspondence should be addressed.
Land 2024, 13(12), 1978; https://doi.org/10.3390/land13121978
Submission received: 1 November 2024 / Revised: 11 November 2024 / Accepted: 18 November 2024 / Published: 21 November 2024

Abstract

In this study, we examined the application of neurostructural principles to the design of public spaces on university campuses to optimize students’ learning efficiency, social interactions, and psychological well-being. Using Hainan University in China as a case study, a descriptive analysis was used to evaluate the case study design of the data. Data on students’ preferences for and satisfaction with public learning spaces (libraries, student centers, and open learning areas) were also collected through a questionnaire. The questionnaire was based on the four stages of the AIDA (Attention, Interest, Desire, and Action) model and covered basic information about the participants and their first impressions of the learning spaces, design element preferences, emotional and cognitive influences, and willingness to participate in improving the design of campus spaces. Data were analyzed using quantitative methods, including frequency analysis and score aggregation, to assess the students’ satisfaction with the existing design elements of the learning space and their suggestions for potential improvements. A random sample of students enrolled at Hainan University was used to ensure that the data were representative. The results of the study indicate that the rational allocation of natural light, the optimization of the acoustic environment, the adoption of soothing color schemes, and flexible spatial layouts are effective at relieving students’ psychological stress, enhancing their academic performance, and facilitating social interactions. Some of the existing designs are already in line with neurostructural principles, but there is still room for improvement, especially in terms of color schemes and spatial configurations. Students have positive attitudes towards participating in campus space improvement, with especially high interest in light optimization, spatial layout, and the use of natural materials. This study verifies the effectiveness of using neural structure principles in campus public spaces by establishing an empirical model, proves its positive effect on the quality of the campus environment and students’ well-being, and provides empirical evidence and theoretical support for future campus design.

1. Introduction

The current design of public spaces on university campuses often focuses on functional needs, such as providing adequate seating and basic facilities; however, this traditional design approach has limitations in terms of meeting students’ psychological and cognitive needs [1]. Most campus spaces lack a scientific natural light configuration [2], acoustic environment optimization, and color matching, which not only affects students’ learning efficiency but may also adversely affect their emotional and psychological health [3]. In addition, the design of campus public spaces generally ignores the actual needs of students in learning and socialization and fails to effectively support a healthy, interactive, and inclusive learning environment [4]. Therefore, the aim of this study was to address this design deficiency and explore how neurostructural principles can be applied to the design of public spaces on university campuses to optimize students’ learning experiences and psychological well-being. Although there have been studies exploring the impact of building design on psychological and cognitive experiences, there is a lack of research on the systematic application of neuro-architectural principles to meet students’ learning and social needs in the university campus environment. Therefore, this study aims to fill this knowledge gap by exploring how these neuro-architectural principles can be applied to the design of university campus public spaces to optimize students’ learning experiences, social interactions and mental health. Specific research questions include which design elements are effective in enhancing students’ learning efficiency and emotional states, and what are students’ main concerns about improvements to campus public spaces. By using Hainan University as a case study, we focused on the core elements of neuroarchitecture, such as natural light utilization, acoustic environment optimization, soothing color design, and flexible spatial layout, and analyzed how these design elements can improve the experience of using public spaces on campus. This study provides universities with empirical evidence and design recommendations to support the construction of more humanized campus environments, which can effectively enhance students’ learning efficiency, social interactions, and mental health.

1.1. Concepts and Their Importance

Neuroarchitecture is a discipline that combines neuroscience and architectural design, focusing on how the built environment affects human perception and behavior [5]. The aim of applying neuro-architectural principles to the design of public spaces on university campuses is to create environments that are more effective and inclusive and that promote learning and communication [6]. As an example, the main campus of Hainan University in Haidian, China, is located on the island of Hainan, China, which is known as a “natural greenhouse” due to its unique tropical island location and tropical monsoon climate conditions with long summers and mild winters. The area receives a total of 1750–2650 h of sunshine per year, with a light rate of >50% [7,8,9,10], providing an ideal environment to study the maximized use of natural light, effective ventilation systems, and environmental adaptive design [11]. By examining the effects of color, light, and the spatial layout on students’ emotional and cognitive functioning, it is possible to create spaces that both stimulate creative thinking and collaboration and support relaxation and personal reflection, and to consider acoustic and material choices that reduce distracting noise, and the use of materials that elicit a positive psychological response [12,13,14]. In addition, the school’s positive attitude towards promoting innovation in education and its strategic goal of sustainability make it an ideal site for applying neurostructural principles that support flexible learning and social interaction to the design of public spaces [15]. These combined factors ensure that the research has far-reaching practical and theoretical implications and utility for the creation of public spaces on university campuses that are more humane and supportive of academic success [16].
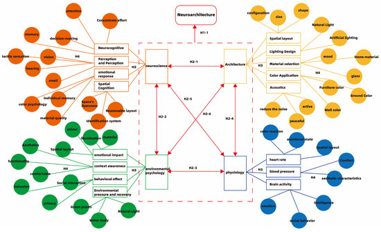
Architectural spaces can generate emotions that alter our mental state, directly affecting our decision making, creativity, attention, socialization, memory and learning, and well-being [17]. The neuroscientific study of architecture (neuroarchitecture) is an interdisciplinary field of study that emerged in the United States at the beginning of the 21st century, combining knowledge from neuroscience, physiology, environmental psychology, and architecture with a focus on human brain dynamics [18], and aiming to explore how built environments affect human brain activity and behavior. The first academic organization to focus on neuroarchitecture was the Academy of Neuroscience for Architecture (ANFA) (Ruiz-Arellano, 2015) [19]. The study of neuroarchitecture contributes to the understanding of how architecture affects our physical (body), intellectual (brain), emotional (mood), and social (behavior) well-being [20]. By developing a deeper understanding of the effects of materials, light, shape, and spatial configuration on brain functions and emotional states, neuroarchitecture aims to create healthier and more attractive environments in which to live and work [21]. In neuroarchitecture, building shapes have a significant effect on human neural activity and mood [22]. For example, symmetrical shapes typically reduce arousal and satisfaction but are preferred because they activate the posterior regions of the brain [23]. In contrast, asymmetrical and curvilinear shapes enhance memory and attention, especially in spaces composed of materials such as cones and glass, which are shapes that also elicit higher emotional responses [24]. Moreover, the color temperature and choice also have important effects on neurocognition and mood. Older individuals usually prefer warmer tones, which help enhance memory, while younger individuals tend to favor cooler tones, which increase alertness and cognitive functioning [25]. Bright colors, such as purple and red, enhance concentration and problem-solving skills while eliciting positive emotions [26].
In addition, natural elements have a special place in neuroarchitecture [27]. Studies have shown that natural lighting, vegetation, and natural materials, such as wood, can significantly reduce stress levels and improve mood and cognitive functioning. Good natural light is associated with better brain functioning, which people need when learning [28]. For example, natural light reduces cortisol levels and stress, while vegetation in the environment helps reduce anxiety and enhances spatial restoration [29]. In summary, neuroarchitecture emphasizes the optimization of human physiological, emotional, and cognitive experiences through well-designed environments [30]. Research in this field not only enhances our understanding of how the built environment affects human behavior but it also promotes the development of healthier and more effective architectural design methods. As shown in Figure 1.

1.2. Reasons for the Study and Literature Review

The aim of using neuroscience in campus building design is to understand how the environment affects students’ brains and behavior. The field works to optimize campus spaces to enhance students’ learning experience, increase their ability to concentrate and learn, and improve their health and well-being. Research has shown that students spend the majority of their time in classrooms, libraries, and other learning spaces on campus, which are an important part of their daily learning and campus life [31]. Considering the amount of time students spend in campus environments, student-focused, neuro-architectural campus design endeavors to create healthier environments that are more conducive to learning in order to promote overall student well-being and a positive educational experience [32]. Table 1 was derived from the synthesis of related studies from the literature [33]. Although the existing studies present thorough analyses of the immediate effects of different attributes (e.g., materials, light, shapes, etc.) in learning environments, there are still obvious shortcomings in studying the needs of specific user groups, the interaction effects among the attributes, and the long-term effects. For example, although natural materials and light are widely recognized as having positive effects on psychological relaxation, the long-term responses of different cultural backgrounds and age groups to these attributes are still unclear. In particular, the lasting psychological effects of materials and light among different users, and whether they have a cumulative effect or whether the effects will decay, still require further verification. Moreover, the existing studies mostly focus on the overall design of space and lack in-depth analyses of the specific needs of different scenarios, such as campus study areas. In this study, we further focused on the comprehensive effects of multidimensional attributes, conducted an analysis of the specific needs for different learning scenarios, and examined the long-term effects of these design attributes through longitudinal experiments to comprehensively enhance the personalization and enduring effectiveness of the learning space and provide more systematic theoretical support for the design strategy.
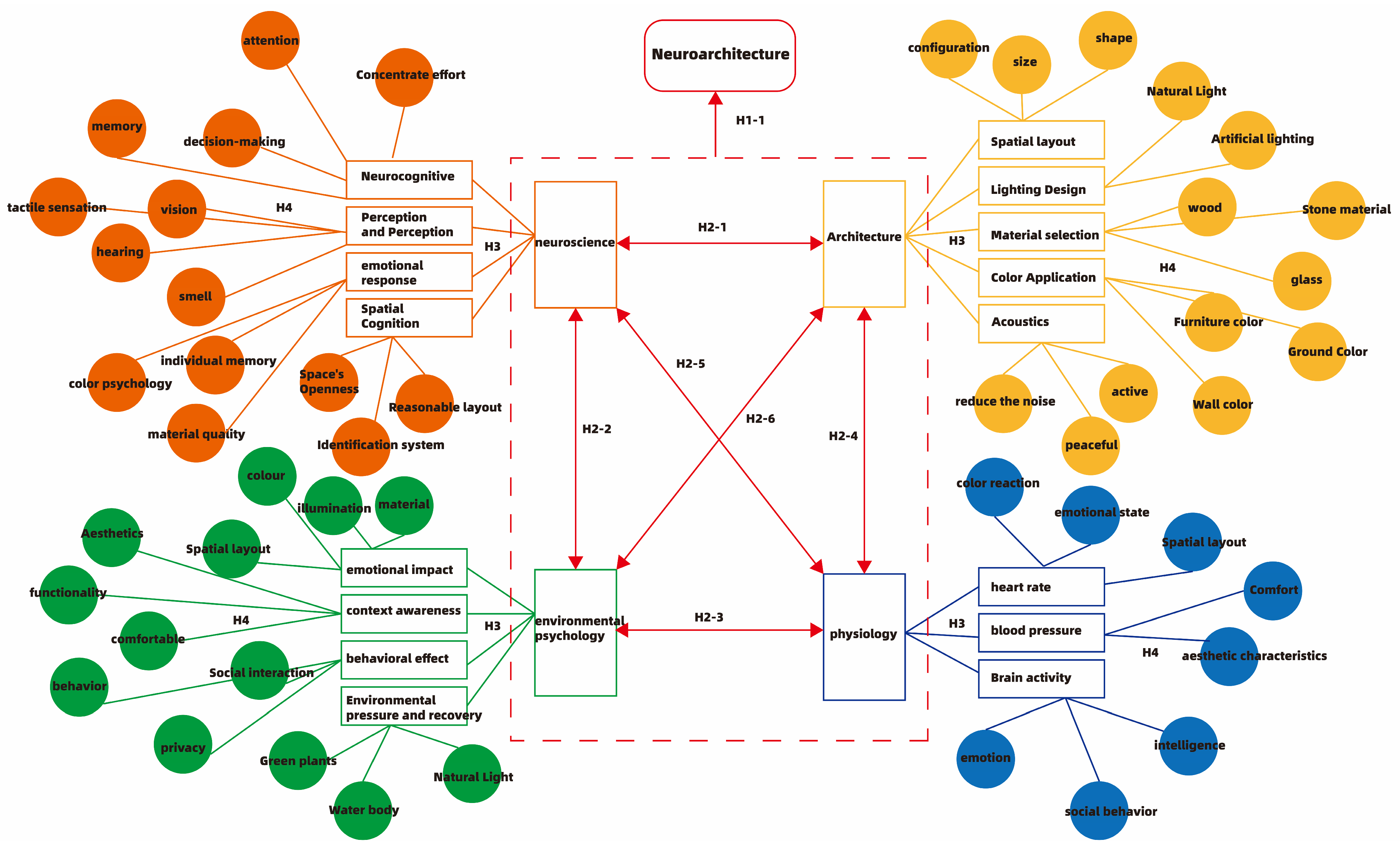
Based on the above summary, we hypothesize that campus public space design that is based on neuro-architectural theory and incorporates spatial environmental attributes can significantly improve campus environments, thereby optimizing students’ physical, emotional, and cognitive experiences. In the modeling framework, campus public space is viewed as a multi-attribute public space that influences five aspects (H4-1 to H4-5) of the campus public space environment through five variables (H3-1 to H3-5) that we hypothesize can have positive effects on the student experience. Among them, H4-1 represents the combination of the theoretical neuroarchitecture model and the materials used in the spatial environment, assuming that the selection of materials (e.g., wood, stone) that stimulate a positive neural response can enhance the comfort and attractiveness of the learning space; H4-2 represents the optimal combination of natural and artificial lighting to support the human body’s circadian rhythms and psychological needs, and to simulate a dynamic light environment to improve the mental state and work efficiency of students and reduce their visual fatigue; H4-3 hypothesizes that the rational design of spatial shapes enhances visual mobility, ease of use, and spatial comfort and openness to reduce stress and anxiety and promote the freedom of movement and interaction; H4-4 focuses on spatial configurations and hypothesizes that the optimization of the furniture layout and acoustic design supports different spatial types and interaction needs while taking the ergonomics and accessibility into account to enhance comfort, concentration, and productivity; H4-5 hypothesizes that the introduction of natural elements (e.g., plants, bodies of water) can create eco-friendly and healthy environments that enhance spatial aesthetics and sustainability, promote mental health, and reduce stress, as shown in Figure 2.
As mentioned above, the connection between neuroarchitecture and campus public space is evident through multiple dimensions involving the enhancement of healthier, active, and inclusive learning environments, the creation of meaningful campus public spaces, the enhancement of the theoretical elements of neuroarchitecture, and the refinement of the character of the campus public space. Together, these elements define an integrated image of campus public space and drive the continued development of neuroarchitecture and public space design. After in-depth analysis, we recognize that, when evaluating the design of campus public spaces using the neuroarchitecture theory, we should not only focus on its direct public space design benefits but also on its long-term impact on the campus public space environment, which is equally important. To this end, we constructed an assessment model that specifically quantifies these combined impacts. In the subsequent sections of this text, we use a specific case study to explore how the integration of campus public space with the theoretical context of neuroarchitecture can further optimize the design of campus public spaces to more effectively serve the academic community and enhance the quality of campus learning life.

1.3. Research Objectives and Questions

Neuroarchitecture is dedicated to optimizing the built environment by studying the impact of architectural design elements on the psychological and physiological responses of users. In this research, we first assessed how different design elements, such as materials, light, shapes, spatial configurations, and natural elements, affect human emotions, cognitive functions, and physiological health. In addition, special attention was paid to the effects of applying these design principles to public learning spaces on campus to explore whether they actually enhance students’ well-being and learning efficiency, as well as whether they are effective at reducing students’ psychological stress. Based on the findings, specific design recommendations and standards were developed to help architects and designers create more humanized learning environments for students.
One of the core questions of this neuro-architectural research is that of which specific architectural design elements are effective at promoting students’ psychological well-being and physical health. Additionally, we explore students’ perceptions of and satisfaction with campus learning spaces designed through neuro-architectural principles, as well as the performance of these design elements in real-world applications. By refining and filtering these design elements, we constructed questionnaires to investigate students’ subjective preferences for and satisfaction with each element to assess the effectiveness of applying these design factors in actual campus learning spaces. We also examine whether there are differences in the responses of different student groups (e.g., age, gender, and cultural background) to the architectural design elements, and how to scientifically quantify the cognitive and emotional impacts of architectural design on students.
Finally, the potential of neuro-architectural principles to enhance the sustainability of campus buildings is explored, looking at how the adoption of these principles can simultaneously enhance the student experience and increase environmental sustainability. By answering these questions, we can gain a deeper understanding of the practical implications of neuroarchitecture and advance its application to the design of campus learning spaces in order to create healthier and more comfortable and sustainable learning environments.

2. Materials and Methods

In this study, data were analyzed using a variety of statistical tools to ensure that the collected dataset scientifically and accurately reflected the impacts of the different neuro-architectural design elements (e.g., materials, light, shapes, spatial configurations, and natural elements) on the moods, cognitive functioning, and physiological well-being of students in public learning spaces on campus. A questionnaire was designed and distributed through the China Questionnaire Star platform (www.wjx.cn). A five-point Likert scale (1—very dissatisfied; 5—very satisfied) was used to evaluate the available space and assess students’ satisfaction with the learning environment, as shown in Table 2. Next, the different dimensions of the design elements and their impacts on student well-being were analyzed. A frequency analysis was conducted for the questionnaire data to understand the distribution of the different design elements (e.g., lighting, acoustic environment, color scheme, spatial layout, natural elements, etc.) in terms of the students’ preferences and satisfaction. In order to assess the specific effects of different design elements on the students’ psychology and behavior, a score aggregation method was used to analyze the data from each questionnaire in a weighted summary in order to analyze how these elements interact with each other and their specific impacts on students’ emotional, cognitive, and physical well-being. This method was used to understand which design elements are most critical and to provide a scientific and empirical basis for the future design of campus spaces to promote student learning effectiveness and overall well-being while reducing psychological stress.

2.1. Study Design

In order to enhance the reliability and validity of the questionnaire, we further substituted the predictive model (Figure 3) into the AIDA model [59] (as shown in Figure 4) for the questionnaire design, which not only provides key insights but can also be used to comprehensively optimize and improve the learning environment for students. The AIDA model helps to systematically analyze respondents’ attention to, preferences for, emotional responses to, and willingness to act on design elements. This study is based on the AIDA model’s four stages (awareness, interest, desire, action) to design a questionnaire that captures students’ psychological responses when experiencing different design elements, making it easy to quantify and analyze the effectiveness of the application of each design element. Through the question design in the “Attention” phase, we first identified the key spatial features that attract students’ attention, directly affect their first impressions, and sustain their interest in the learning space, such as the lighting, furniture, and spatial layout. Following the “Interest” phase, we collected data through questionnaires on students’ preferences for different design elements, such as lighting types and space shapes, that support the creation of learning environments that are more in line with students’ actual needs and expectations. Moving on to the “Desire” phase, the study delved into which design elements were most effective at enhancing students’ emotional and cognitive functioning and reducing their psychological stress, which informed the prioritization of the design. In the “Action” phase, the students’ willingness to participate in improving the campus design was assessed to ensure that the proposed design improvements would receive broad student support and practical application. Finally, through the satisfaction evaluation questions, we directly assessed the students’ satisfaction with the current learning environment and their suggestions for improvement, feedback that will serve as the basis for continuous improvement in the learning space. In conclusion, through the application of the AIDA model [60], this study not only enhances students’ satisfaction and sense of belonging but also promotes the continuous optimization of the learning environment, providing empirical support for the creation of a more attractive and functional learning environment [61], as shown in Figure 3. The location is identified as the library and classrooms at Hainan University’s Haidian Campus, as shown in Figure 4.
The correlatives of this study represent the influence of the application of neuroarchitecture to the design of campus public spaces on the cognitive behavior of students, and they are divided into five areas: materials, light, shapes, spatial configuration, and natural elements. The core content of this questionnaire includes the scale items corresponding to the five influencing factors, as well as the corresponding items of the Neuroarchitecture Influence Framework. In addition to this, the questionnaire also covers basic information about the sample, basic options, and variable items. Prior to distributing the main questionnaire, a pilot study was conducted to validate the questionnaire’s design rationality and clarity. The main objective of the pilot study was to ensure that the questionnaire was accurately worded and structured in accordance with the phased logical design of the AIDA model. In addition, a pre-test was conducted to collect students’ feedback on the questionnaire’s length, comprehension difficulty, and question set. The sample for this pilot study consisted of 13 design students covering different levels of undergraduate and master’s degree programs in order to improve its representativeness. Based on the pilot feedback, we made the following adjustments to the main questionnaire: the optimization of the wording of some questions, the enrichment of the content of the options in Q4 and Q22, and the adjustment of the order of the questions to improve logical fluency. The specific questionnaire structure is shown in Table 3.
The questionnaire was set up by analyzing materials, lighting, shapes, spatial configurations, and natural elements from the literature as well as by using the AIDA model, and it consisted of 22 questions. Part I (Q1–Q3) recorded the respondents’ basic information, such as their gender, age, and education level. Part II (Q4–Q8) was designed with questions for the “Attention” stage, which focused on evaluating the overall layout and design of the public learning spaces on campus, such as the lighting, furniture, and natural element configurations, and the satisfaction with the materials and textures, which are all factors that contribute to the first impression. Of all the sections, Part III (Q9–Q13), as the core part of the questionnaire, explored the respondents’ preferences for different design elements, such as the lighting environment, building materials, sound environment, furniture configuration, and spatial form, which were designed based on the “Interest” stage of the AIDA model. Next, Part IV (Q14–Q19) focused on the “Desire” stage, asking whether elements such as furniture, sound, and light, as well as how the use of natural elements in the learning space, affect individuals’ moods, and what improvements can be made to effectively reduce psychological stress. Finally, Part V (Q20–Q22) covers the “Action” stage of the AIDA model, which assessed the respondents’ willingness to participate in improving the design of public learning spaces on campus, and whether they were willing to provide specific opinions through questionnaires or group discussions. In addition, a five-point Likert scale was used mainly for the satisfaction evaluation in Parts II–V to quantify the students’ satisfaction with and preferences for the different design elements of campus public learning spaces, which is a method that helps to transform qualitative variables into quantitative data for subsequent statistical analysis and pattern recognition. In addition, the application of the AIDA model to the questionnaire design allowed for the specific structuring of the students’ responses to capture their initial impressions, continued preferences, emotional responses, and willingness to participate in design improvement through the four stages of “Attention, Interest, Desire, and Action”. The AIDA model and research provided a structured framework with which to analyze the students’ experiences and responses to different design elements in a step-by-step manner, allowing us to systematically verify which design elements are the most effective at enhancing the students’ emotional and cognitive experiences. This approach not only helped with the quantitative data collection but also facilitated a statistical analysis of the data to verify the effectiveness of the practical application of the AIDA model. In terms of reliability analysis, we used the Cronbach’s alpha coefficient to assess the internal consistency of the scales on the questionnaire. The reliability coefficient of the total questionnaire was 0.931, indicating a very high internal consistency, and the reliability coefficients of the subscales ranged from 0.838 to 0.916, which all met the high reliability standard. Specifically, the reliability coefficients are as follows: overall layout and design: 0.877; light satisfaction: 0.838; furniture satisfaction: 0.877; natural elements: 0.878; material texture: 0.862; Desire stage: 0.900; Action stage: 0.916. These results show that the measurement consistency of the questions within each scale is good, ensuring the reliability of the data, as shown in Table 4.
The structural validity of the questionnaire was assessed via KMO and Bartlett’s sphericity tests. The KMO value was 0.916, indicating that the data were well suited to factor analysis, and the significance level of the Bartlett’s test of sphericity was 0.000, indicating that there was a significant correlation between the question items of the questionnaire, which made it suitable for further factor analysis, as shown in Table 5. The factor analysis extracted seven main factors with a cumulative variance contribution rate of more than 60%, which can better explain the overall variance of the data, as shown in Table 6. In addition, the factor loadings were higher than 0.5, showing the good differentiation and high consistency of the question items under the same dimension, as shown in Table 7. In summary, the results of the reliability and validity analyses show that the questionnaire design has high reliability and validity and accurately measured the respondents’ reactions to the design elements of public learning spaces on campus.

2.2. Subjects of the Study

Campus Commons are located within the educational institution, are open to all students, faculty, staff, and visitors, and are set up to support academic, social, and recreational activities [62]. These multi-functional spaces are designed to promote learning and communication, enhance a sense of community, and provide places for rest and relaxation [63]. Typical campus public spaces include libraries [64], student activity centers, dining facilities, outdoor green spaces, art exhibition spaces, and administrative service areas [65]. These areas are not only centers of knowledge and information exchange but are also focal points for social interaction and cultural activities, playing a key role in shaping the culture of the campus and enhancing its overall vitality.
In this study, the campus space consisted of a study area (▲), rest and living area (■), and office area (◆). We focused on the study area (▲), which includes specific spaces, such as libraries, classrooms, and study rooms. Table 8 and Table 9 clearly define the different functional areas through area division and symbol association, providing a categorization framework for the study and helping to analyze the relationship between the design needs and uses of different spaces more clearly. The zoning symbols in Table 8 assign specific functional markers to campus spaces, enabling a focus on learning zones in the analysis to assess the actual effects of the design elements in these learning environments on enhancing students’ concentration and learning efficiency. Table 9 further refines the categorization of each specific space to demonstrate the unique needs of libraries, classrooms, and study rooms in learning zones, helping to systematically examine the effects of design factors such as lighting, spatial configurations, furniture layouts, natural elements, and other design elements on students’ moods, cognition, and well-being.
At Hainan University’s Haidian Campus in China, the study room/classroom combination setup provides an integrated learning environment. In this study, we focused on the campus library and learning center (▲), analyzing how these spaces, through the application of neuro-architectural principles, create environments that are conducive to meeting the learning needs of students and fostering academic growth. We provide insights into the design features in these environments, including the spatial layout, lighting, and use of materials, and how these factors affect students’ cognitive and affective experiences, thereby optimizing their learning effectiveness and overall academic performance.

3. Results

3.1. Basic Information

In order to effectively analyze students’ satisfaction with and preferences for campus public learning spaces, we selected the study site based on the total student population of Hainan University in China, which is 45,000 [66], as it is only one of its campuses, and the population is smaller than the total population, which improved the validity of the questionnaire for the analysis. We set the margin of error to ±5% to calculate the required sample size. Here, a confidence level of 95% was used for the calculation:
n = Z 2 × p × 1 p e 2
where  Z  is the  Z -value corresponding to the 95% confidence level, which is approximately 1.96;  p  is the expected proportion (0.5 was used to maximize the sample size); and  e  is the tolerance range, set to 0.05.
The finite overall correction factor is calculated as follows:
n a d j   = n 1 + n 1 N
where  N  is the overall size (i.e., 45,000).
The calculation procedure for a ±5% error range is as follows:
n = 1.96 2 × 0.5 × 0.5 0.05 2 385 n a d j = 385 1 + 385 1 45000 381
For a margin of error of ±5%, approximately no fewer than 381 questionnaires were required.
In this study, the participants were selected based on their enrollment at Hainan University and were divided into different age groups, and the questionnaires were distributed using random sampling to ensure a representative sample. The data collection process of this study lasted from 2 May 2024 to 4 June 2024, and Ms. Fang from Hainan University was responsible for distributing and collecting the questionnaires on campus. The questionnaires were mainly distributed through on-campus channels, with a total of 389 distributed and 389 collected. A total of 286 questionnaires were distributed during midweek and 103 were distributed during weekends. The distinction was made due to the fact that midweek and weekend students use the school for different purposes, subject to neuro-architectural theory and the use of the study area. By distributing 75% of the questionnaires in midweek, their validity was ensured on weekends, although the sample size was small. In order to improve the validity of the data for analysis, the study was designed to determine the sample size and frame based on the size and distribution of the number of students enrolled at Hainan University. Specifically, we considered the differences in the frequencies of the students’ use of different learning spaces (e.g., libraries, student centers, and open learning areas) to more fully reflect the opinions of the different space users. Moreover, the questionnaires were mainly distributed in places where students are active on campus, covering a wide range of grades and majors to maximize the breadth and representativeness of the data. In addition, the sample size was determined based on the statistical needs of a 95% confidence level and 5% margin of error, thereby ensuring the accuracy and generalizability of the research results. Prior to the questionnaire, an extensive search of theliterature was conducted using the Web of Science and Google Scholar databases to ensure the feasibility and reliability of the study. The search included SCI, s SCI, and AHCI journals and other highly cited papers. By summarizing the neuroarchitecture properties, we identified several aspects of campus public space design and drew progressive conclusions.
In terms of the gender distribution, a frequency analysis of the questionnaire results shows that the majority of the respondents were female, at 50.64%, while the proportion of male respondents was 49.36%. In terms of age, 86.38% of the respondents were “18–24 years old”, while 25.71% chose “freshman year”, as shown in Table 10.

3.2. Examination and Analysis of Space Satisfaction of Survey Respondents

According to the “Attention” stage of the AIDA model, the survey on the overall satisfaction with the space available to students showed that 35.48% of the sample were “dissatisfied” with Q4—Library study space and 32.39% were very dissatisfied. More than 30% of the sample were “very dissatisfied” with Q4—College specialized classrooms, while 32.65% were “dissatisfied”. A total of 41.39% of the respondents were “dissatisfied” with Q5—Library study spaces. There were more respondents who were “dissatisfied” with Q5—Interior space of the school building, at 40.10%. A total of 35.73% of the samples were “dissatisfied” with Q5—College specialized classrooms, and 31.62% were “dissatisfied” with Q6—Library study space. Relatively high percentages of the respondents were “dissatisfied” with Q6—Interior space of the school building (33.42%) and Q6—College specialized classrooms (35.22%). According to the frequency and percentage data in the table, the proportion of average to very dissatisfied is greater than the proportion of satisfied to very satisfied; thus, the students were not very satisfied with the overall space on campus, as shown in Table 11.

3.3. Examination and Analysis of the “Interest” Phase

According to the “AIDA” model at the “Interest” stage, as well as the theoretical elements of neuroarchitecture in the analysis of the materials, light, shapes, spatial configuration, and natural elements, the survey showed which elements the students preferred. More than 40% of the respondents chose “natural light” as the preferred type of lighting environment, while another 30.85% preferred mixed lighting. A total of 59.38% of the respondents agreed with the statement “Natural materials (e.g., wood) make me feel more comfortable”, 39.33% preferred natural sounds (e.g., water, birdsong, etc.), and 36.25% preferred silence. In terms of the furniture configuration and layout preferred in public learning spaces on campus, more of the sample preferred “multiple types of seating (including height-adjustable chairs, benches with backrests, and sofas)”, at 39.59%, while the proportion of the sample that chose “linear/square layout” was 30.08%, as shown in Table 12.

3.4. Examination and Analysis of the “Desire” Stage

In the fourth part, the “Desire” stage, according to questions Q14–Q16 in the chart, 77.69% of the users believed that the configuration of furniture, sound, and other elements in the campus public learning space affected their personal emotions, which is much higher than the 22.31% who believed that it did not. In addition, 74.36% of users believed that the use of different building materials in campus public learning spaces affected their mood, while 25.64% believed that it did not. For light environments with different color temperatures, 70% of users said that they could feel changes in their psychological state, while 30% said that they could not. These data suggest that environmental elements have a significant impact on the emotions and psychological states of users in public learning spaces on campus (Figure 5).
In the research, users gave feedback on the difference in their learning efficiency between natural light and artificial light environments. The results showed that 35.64% of the users believed that they learned more efficiently in natural light environments, while 28.97% believed that they learned better in artificial light environments; in addition, 28.97% of the users said that there was no significant difference between the two, while 6.41% of the users said that they were not sure. The total percentage is 99.99%, with the remaining 0.01% due to statistical error (Figure 6).
In the survey on the impact of natural elements in campus public learning spaces on individuals’ moods, the data showed that 63.08% of users believed that the introduction of natural elements had a positive impact on their moods, which manifested in the form of mood enhancement and stress relief. In addition, 25.38% of users indicated that the presence of natural elements did not have a significant impact on their moods, while 11.54% of users believed that natural elements could have a negative impact, such as distraction or discomfort. These results indicate that, although most users believed that natural elements can have a positive emotional impact in campus public learning spaces, there are still some users who believed that their impact is limited and may even produce an unfavorable emotional response. Therefore, natural elements should be carefully selected and introduced into the design to ensure that they have a positive impact on individuals’ emotions and avoid negative effects (Figure 7).
By summarizing and testing the theoretical elements related to neuroarchitecture, we examined the proportion of user preferences for the five elements of neuroarchitecture to provide a reference for subsequent space construction. The results show that 58.21% of users believed that increasing natural light can effectively reduce psychological stress, 36.15% said that optimizing the furniture design and comfort can do so, 69.49% preferred to reduce stress by improving the shape and layout of the space, 73.33% hoped for the application of more harmonious and environmentally friendly material solutions, and 29.49% believed that adding natural elements (e.g., plants) is effective at reducing psychological stress. In summary, the results of the study show that users generally want to achieve effective psychological pressure relief by optimizing the spatial layout and material choices, combined with the introduction of natural light, which are findings that provide an important basis for increasing the application of these elements in future spatial designs (Figure 8).

3.5. Examination and Analysis of the “Action” Phase

By using the action phase of the AIDA model, the preferences of users for different design elements can be effectively observed, and they can be encouraged to move from interest to actual participation in the space design and feedback process. As can be seen from the chart, the users showed a high overall willingness to participate in the design and feedback process pertaining to public learning spaces on campus. A large proportion of users were willing and very willing to participate, reflecting their positive attitude towards improving the learning environment. The proportion of users willing to participate in the design was more than one-third for all the surveyed design elements, showing that most users are enthusiastic about participating in the construction of and improvement in public learning spaces. Overall, users’ willingness to actively participate indicates that they want to have a practical impact on the spatial design through their feedback and opinions to optimize their learning experience and improve their emotional and psychological state.
This result suggests that, when designing public learning spaces on campus in the future, more student groups will be inspired to join in the construction of the space by increasing the opportunities for user participation and feedback, making the design more in line with their actual needs and improving the efficiency of, and satisfaction with, the overall use of the space (Figure 9).
According to the data in the table, there is a significant difference in the willingness of users to participate in different design elements, which provides an important basis for exploring the application of neuro-architectural principles to the design of public spaces on university campuses. The data show that, among the five neuro-architectural elements, users showed the highest willingness to participate in the “use of different lights in the space”, with 42.31% indicating their willingness to participate in this design, suggesting that the use of light has a significant emotional and psychological impact on users, and that they want to improve their spatial experience by optimizing natural or artificial light. Secondly, the “use of sustainable materials” also had a high level of user participation willingness, with 38.21% of users indicating their willingness to participate, showing that they are concerned about environmental protection and sustainable design. This preference suggests that user participation in the design process can be further stimulated by applying sustainable solutions, such as recycled materials and non-toxic paints. “Functionality” (e.g., furniture configuration) and the “use of natural elements” (e.g., plants, water, and other greening elements) also had high levels of participation interest, with 40% and 37.44% of users willing to participate, respectively. The interest of users in these design elements reflects the importance that they place on spatial comfort and natural ambience, especially in enhancing the psychological and emotional experience of the space, which has a high priority. Finally, although the willingness to participate in the “appearance” (shape of the space) was relatively low, 36.92% of users still expressed their willingness to participate, suggesting that, although the visual appearance of a space is equally important, users may be more concerned with the functionality and comfort of the space rather than merely with its external form. Overall, a high proportion of users selected "Willing" and "Very Willing" during the process, distinguished with two colors in the table, as shown in Table 13.
Overall, utilizing the Action phase of the AIDA model was effective at guiding users to engage in the design of spaces related to neuroarchitecture. The data show that users were more interested in the use of light, sustainable materials, functional configurations, and natural elements, which should be prioritized in future design practices to enhance the user experience and increase the overall comfort and functionality of campus public spaces.
The purpose of the figure is to explore the willingness of students to engage with the design of campus spaces, particularly design solutions based on neurostructural principles. A questionnaire was designed to gather student feedback on the redesign of campus spaces and to assess their willingness to use and evaluate specific design improvements. In Q21 of the questionnaire, the results showed that 35.13% of the students were “very willing”, 39.74% were “willing”, 16.41% were “general”, and 4.87% had “unwilling” attitudes. The results show that the majority of the students were “very willing”, 39.74% were “willing”, 16.41% were “general”, and 4.87% and 3.85% were “unwilling” or “very unwilling”, respectively. This result shows that the majority of students had positive attitudes towards participating in the redesign of the campus space, and, overall, 74.87% of students were willing or very willing to provide input in various forms. Q22 investigated students’ willingness to use and evaluate public learning space design based on neurostructural principles, and particularly whether these spaces can improve their cognitive functions and emotional states. The results of the survey showed that 33.08% of the students were “very willing”, 41.54% were “willing”, 17.44% were “general”, and 4.36% and 3.59% of the students were “reluctant” or “very reluctant”, respectively. In summary, 74.62% of students were willing or very willing to participate in the use and assessment of such spaces. This result shows that students have positive attitudes towards optimizing the design of learning spaces to improve their cognitive and emotional states, and that they are willing to participate in related space use and assessment activities. Overall, the findings indicate that students have a strong willingness to participate in the design of campus spaces based on neurostructural principles. Whether regarding feedback on design solutions or participation in improving space use, students’ positive attitudes provide valuable references for future campus space optimization. Considering students’ opinions and needs when designing campus spaces will help to improve the design effect and space use experience. As shown in Figure 10.

4. Discussion

The results of this study further reveal the significant influence of user (student) preferences on the design of public learning spaces on campuses and highlight the potential for the application of design elements based on neurostructural principles in campus environments. The study clearly shows that students exhibit significant preferences for design elements such as natural light, natural materials, and spatial shapes and configurations, reflecting the important role of these design elements in enhancing their learning efficiency, emotional regulation, and overall mental health.
First, the study found that students have a very high preference for natural light environments, supporting the need to prioritize the introduction of natural light into the design of learning spaces. Natural light not only enhances students’ emotional state but also effectively relieves stress and creates a more restorative and focused learning atmosphere. Secondly, natural materials such as wood play a significant role in enhancing spatial comfort and adding visual warmth, and the results of the students’ preferences for natural materials suggest that more consideration should be given to the selection of natural and eco-materials to enhance the overall attractiveness of the learning space and the psychological well-being of students.
In terms of spatial configuration and layout, the study shows that flexible furniture layouts and diverse seating types are better able to meet the different needs of students, which provides specific guidance for future campus space design (i.e., the design needs to strike a balance between functionality and comfort). In addition, students’ preference for natural sounds and background sound environments also shows the importance of quiet or natural background sounds in learning spaces, suggesting that the design of acoustic environments needs to be further optimized to minimize distractions and enhance concentration.
The contribution of this study is its provision of empirical support for the design of public learning spaces on campus based on neural structure principles from a user preference perspective. By using user preferences as a design basis, this study provides a rationale for designing more humanized and supportive learning environments. Moreover, the application of these design elements not only meets the functional needs of students but also significantly improves their emotional health and learning performance on campus, providing a valuable reference for the improvement of campus spaces in the future.
However, this study also has some limitations. First, due to time and resource constraints, only Hainan University in China was selected as the case study, so the findings may not be fully applicable to other types of universities or different cultural environments. Future studies may consider expanding the sample range to further validate the applicability of the neural structure principles on different university campuses. Second, we mainly used questionnaires and statistical analyses for data collection and analysis and, because the purpose of the study favored descriptive analysis, the use of statistical methods, such as frequency analysis, were sufficient to meet the study needs. Although these methods have a certain degree of validity and reliability, they may still be affected by the subjectivity of the participants and the representativeness of the sample. Future studies may consider combining other research methods, such as observational and experimental methods, to obtain more comprehensive and in-depth findings.

5. Conclusions

In this study, we empirically analyzed and validated the positive effects of neurostructural principles on optimizing the design of university campus spaces, enhancing students’ learning efficiency, strengthening social interactions, and promoting psychological well-being. We used questionnaires and statistical analyses to collect students’ subjective feedback on key design elements (e.g., light, spatial layout, materials, and natural elements) in learning spaces, such as libraries, classrooms, and study rooms. A data analysis of the Likert scales revealed the students’ satisfaction with and emotional responses to different design environments, helping to identify specific patterns of the influence of the design elements on students’ emotional stability, cognitive focus, and well-being. The findings showed that the introduction of natural light significantly enhanced the students’ emotional stability and reduced their visual fatigue; a flexible spatial layout and reasonable acoustic environment improved their learning experience and social interaction; and the use of natural materials and natural elements enhanced the comfort and attractiveness of the learning space.
These data support the core conclusions of the study, indicating that design strategies based on neuro-architectural principles (e.g., optimizing the campus spatial layout, enhancing natural lighting conditions, improving the spatial environment and configuration schemes, and adding natural elements) can significantly enhance students’ learning efficiency, social interaction, and psychological well-being. This conclusion provides a scientific basis and empirical support for the design of university campus spaces based on the needs of users and enriches the theoretical system of neuroarchitecture in practical application. In addition, this study reveals the unique needs of university students regarding campus public spaces, especially in terms of functionality, comfort, and social space concerns, and emphasizes the importance of fully considering these needs in future campus designs to promote the sustainable development of campus public spaces. Despite the limitations of this study, the findings provide valuable references and insights for future campus planning and renovation and lay the foundation for promoting the further application and development of neuroarchitecture in university campus design.

Author Contributions

Conceptualization, Q.Z.; methodology, Q.Z.; investigation, X.F.; resources, X.F.; writing—original draft preparation, Q.Z. and X.F.; writing—review and editing, Q.Z. and X.F.; visualization, Q.Z.; supervision, X.F.; project administration, Q.Z. and X.F. All authors have read and agreed to the published version of the manuscript.

Funding

This study did not receive external funding.

Data Availability Statement

The data used to support the findings of this study are available from the corresponding author upon request.

Acknowledgments

We are very grateful to the expert reviewers for their valuable comments and suggestions.

Conflicts of Interest

The authors declare no conflicts of interest.

References

  1. Lau, S.S.Y.; Gou, Z.; Liu, Y. Healthy campus by open space design: Approaches and guidelines. Front. Archit. Res. 2014, 3, 452–467. [Google Scholar] [CrossRef]
  2. Bertani, D.E.; De Novellis, A.M.P.; Farina, R.; Latella, E.; Meloni, M.; Scala, C.; Valeo, L.; Galeazzi, G.M.; Ferrari, S. “Shedding Light on Light”: A Review on the Effects on Mental Health of Exposure to Optical Radiation. Int. J. Environ. Res. Public Health 2021, 18, 1670. [Google Scholar] [CrossRef] [PubMed] [PubMed Central]
  3. Cha, S.H.; Zhang, S.; Kim, T.W. Effects of Interior Color Schemes on Emotion, Task Performance, and Heart Rate in Immersive Virtual Environments. J. Inter. Des. 2020, 45, 51–65. [Google Scholar] [CrossRef]
  4. Peker, E.; Ataöv, A. Exploring the ways in which campus open space design influences students’ learning experiences. Landsc. Res. 2019, 45, 1622661. [Google Scholar] [CrossRef]
  5. Available online: https://www.researchgate.net/publication/373414920_Neuroarchitecture_how_the_built_environment_influences_the_human_brain (accessed on 6 April 2024).
  6. Wen, T. Analysis of Space Planning and Design Principles in Campus Site Based on Spirit of University. In Advanced Materials Research; Trans Tech Publications, Ltd.: Bäch, Switzerland, 2011; Volume 368—373, pp. 3696–3699. [Google Scholar] [CrossRef]
  7. Wu, L. Research on the Reconstruction Path of Tropical Fruit Industry in Western Hainan Province-Based on the Investigation and Investigation of X Town in Danzhou City from the Perspective of Government Action. Think Tank Times 2019, 14, 56–57. [Google Scholar]
  8. Wang, P.; Lu, K. Exploration of supply chain coordination mechanism in the farmer’s perspective: A case study of tropical fruit industry in Hainan. Trop. Agric. Sci. 2019, 39, 96–100. [Google Scholar]
  9. Zhang, Y.; Han, X.; Li, S.; Xu, Z. The influence of the establishment of China-ASEAN Free Trade Area on Chinese tropical fruit industry. China Trop. Agric. 2016, 5, 5–8. [Google Scholar] [CrossRef]
  10. Zhu, Z.; Johnson, J.; Zaman, Q.U.; Wang, H. Challenges and opportunities to improve tropical fruits in Hainan, China. Trop. Plants 2022, 1, 13. [Google Scholar] [CrossRef]
  11. Eberhard, J.P. Applying Neuroscience to Architecture. Neuron 2009, 62, 753–756. [Google Scholar] [CrossRef]
  12. Higuera-Trujillo, J.L.; Llinares, C.; Macagno, E. The Cognitive-Emotional Design and Study of Architectural Space: A Scoping Review of Neuroarchitecture and Its Precursor Approaches. Sensors 2021, 21, 2193. [Google Scholar] [CrossRef]
  13. Available online: https://www.researchgate.net/publication/374776986_THE_IMPACT_OF_CLASSROOM_DESIGN_ON_STUDENT_LEARNING_A_CASE_STUDY_OF_CAMERON_SCHOOLS (accessed on 6 April 2024).
  14. Gad, S.; Kamer, M.; Nour, W. How does the interior design of learning spaces impact the students’ health, behavior, and performance? J. Eng. Res. 2022, 6, 74–87. [Google Scholar] [CrossRef]
  15. Li, J.; Wang, R. Determining the role of innovative teaching practices, sustainable learning, and the adoption of e-learning tools in leveraging academic motivation for students’ mental well-being. BMC Psychol. 2024, 12, 163. [Google Scholar] [CrossRef]
  16. Khamitova, A. Innovative Learning Spaces of Higher Education: A Systematic Mapping Review of Themes. TechTrends 2023, 67, 830–842. [Google Scholar] [CrossRef]
  17. de Paiva, A. NeuroArchitecture and the Role of Emotions. NeuroAU. 2018. Available online: https://www.neuroau.com/post/the-role-of-emotions-in-architecture (accessed on 8 April 2024).
  18. Karakas, T.; Yildiz, D. Exploring the influence of the built environment on human experience through a neuroscience approach: A systematic review. Front. Archit. Res. 2020, 9, 236–247. [Google Scholar] [CrossRef]
  19. Ruiz-Arellano, M. Hawaiian Healing Center: A Weaving of Neuro-Architecture and Cultural Practices. Ph.D. Thesis, University of Hawaii at Manoa, Honolulu, HI, USA, 2015. [Google Scholar]
  20. Available online: https://www.researchgate.net/publication/367207479_Designing_for_human_wellbeing_The_integration_of_neuroarchitecture_in_design_-A_systematic_review (accessed on 8 April 2024).
  21. Abbas, S.; Okdeh, N.; Roufayel, R.; Kovacic, H.; Sabatier, J.-M.; Fajloun, Z.; Abi Khattar, Z. Neuroarchitecture: How the Perception of Our Surroundings Impacts the Brain. Biology 2024, 13, 220. [Google Scholar] [CrossRef]
  22. Ghamari, H.; Golshany, N.; Naghibi Rad, P.; Behzadi, F. Neuroarchitecture Assessment: An Overview and Bibliometric Analysis. Eur. J. Investig. Health Psychol. Educ. 2021, 11, 1362–1387. [Google Scholar] [CrossRef]
  23. Shemesh, A.; Talmon, R.; Karp, O.; Amir, I.; Bar, M.; Grobman, Y.J. Affective response to architecture-investigating human reaction to spaces with different geometry. Archit. Sci. Rev. 2017, 60, 116–125. [Google Scholar] [CrossRef]
  24. Bertamini, M.; Rampone, G.; Makin, A.D.J.; Jessop, A. Symmetry preference in shapes, faces, flowers and landscapes. PeerJ 2019, 7, e7078. [Google Scholar] [CrossRef]
  25. Llinares, C.; Higuera-Trujillo, J.L.; Serra, J. Cold and warm coloured classrooms: Effects on students’ attention and memory measured through psychological and neurophysiological responses. Build. Environ. 2021, 196, 107726. [Google Scholar] [CrossRef]
  26. Min, Y.H.; Lee, S. Does interior color contrast enhance spatial memory? Color Res. Appl. 2020, 45, 352–361. [Google Scholar] [CrossRef]
  27. Chatterjee, A.; Coburn, A.; Weinberger, A. The neuroaesthetics of architectural spaces. Cogn. Process 2021, 22 (Suppl. S1), 115–120. [Google Scholar] [CrossRef] [PubMed]
  28. Available online: https://www.sciencedirect.com/science/article/abs/pii/S027249441830094X (accessed on 8 April 2024).
  29. Qin, J.; Sun, C.; Zhou, X.; Leng, H.; Lian, Z. The effect of indoor plants on human comfort. Indoor Built Environ. 2014, 23, 709–723. [Google Scholar] [CrossRef]
  30. Wang, S.; de Oliveira Guilherme, S.; Zakaria, D.; Klaus, G. The Embodiment of Architectural Experience: A Methodological Perspective on Neuro-Architecture. Front. Hum. Neurosci. 2022, 16, 833528. [Google Scholar] [CrossRef]
  31. Lomas, C.; Oblinger, D.G. Student practices and their impact on learning spaces. In Learning Spaces; Oblinger, D.G., Ed.; 1st Paperback Edition; Educause: Boulder, CO, USA, 2006; Chapter 5; ISBN 0-9672853-7-2. [Google Scholar]
  32. Available online: https://www.nucleodoconhecimento.com.br/architecture/neuroarchitecture (accessed on 9 April 2024).
  33. Assem, H.M.; Khodeir, L.M.; Fathy, F. Designing for human wellbeing: The integration of neuroarchitecture in design—A systematic review. Ain Shams Eng. J. 2023, 14, 102102. [Google Scholar] [CrossRef]
  34. Zhang, X. Human physiological responses to wooden indoor environment. Physiol. Behav. 2017, 174, 27–34. [Google Scholar] [CrossRef]
  35. Elbaiuomy, E.; Hegazy, I.; Sheta, S. The impact of architectural spaces’ geometric forms and construction materials on the users’ brainwaves and consciousness status. Int. J. Low-Carbon Technol. 2019, 14, 326–334. [Google Scholar] [CrossRef]
  36. Castilla, N.; Llinares, C.; Bisegna, F.; Blanca-Giménez, V. Emotional evaluation of lighting in university classrooms: A preliminary study. Front. Archit. Res. 2018, 7, 600–609. [Google Scholar] [CrossRef]
  37. Castilla, N.; Llinares, C.; Bisegna, F.; Blanca-Giménez, V. Affective evaluation of the luminous environment in university classrooms. J. Environ. Psychol. 2018, 58, 52–62. [Google Scholar] [CrossRef]
  38. Jamshidi, S.; Parker, J.S.; Hashemi, S. The effects of environmental factors on the patient outcomes in hospital environments: A review of literature. Front. Archit. Res. 2020, 9, 249–263. [Google Scholar] [CrossRef]
  39. Bar, M.; Maital, N. Visual elements of subjective preference modulate amygdala activation. Neuropsychologia 2007, 45, 2191–2200. [Google Scholar] [CrossRef]
  40. Shemesh, A.; Leisman, G.; Bar, M.; Grobman, Y.J. The emotional influence of different geometries in virtual spaces: A neurocognitive examination. J. Environ. Psychol. 2022, 81, 101802. [Google Scholar] [CrossRef]
  41. Oruikor, G.; Ewane, H.D.; Durotoye, M.P.; Akomaye, C.U. The Impact of Classroom Design on Student Learning: A Case Study of Cameron Schools. J. Glob. Issues Interdiscip. Stud. 2023, 1, 21–40. [Google Scholar]
  42. Fiebig, A.; Jordan, P.; Moshona, C.C. Assessments of acoustic environments by emotions-the application of emotion theory in soundscape. Front. Psychol. 2020, 11, 573041. [Google Scholar] [CrossRef]
  43. Algargoosh, A.; Soleimani, B.; O’Modhrain, S.; Navvab, M. The impact of the acoustic environment on human emotion and experience: A case study of worship spaces. Build. Acoust. 2022, 29, 85–106. [Google Scholar] [CrossRef]
  44. Franco, L.S.; Shanahan, D.F.; Fuller, R.A. A review of the benefits of nature experiences: More than meets the eye. Int. J. Environ. Res. Public Health 2017, 14, 864. [Google Scholar] [CrossRef]
  45. Olszewska-Guizzo, A.; Sia, A.; Fogel, A.; Ho, R. Features of urban green spaces associated with positive emotions, mindfulness and relaxation. Sci. Rep. 2022, 12, 20695. [Google Scholar] [CrossRef]
  46. Liu, S.; Liu, Y.; Kersten, D.J.; Shakespeare, R.A. Validating a model of architectural hazard visibility with low-vision observers. PLoS ONE 2021, 16, e0260267. [Google Scholar] [CrossRef]
  47. Zainordin, N.B.; Abdullah, S.M.B.; Baharum, Z.B.A. Light and space: Users perception towards energy efficient buildings. Procedia-Soc. Behav. Sci. 2012, 36, 51–60. [Google Scholar] [CrossRef][Green Version]
  48. Morimoto, M. Flexible Seating for Inclusive Classrooms. Ph.D. Thesis, Pratt Institute, Brooklyn, NY, USA, 2022. [Google Scholar]
  49. Jia, L.-R.; Han, J.; Chen, X.; Li, Q.Y.; Lee, C.C.; Fung, Y.H. Interaction between thermal comfort, indoor air quality and ventilation energy consumption of educational buildings: A comprehensive review. Buildings 2021, 11, 591. [Google Scholar] [CrossRef]
  50. Liu, C.; Zang, Q.; Li, J.; Pan, X.; Dai, H.; Gao, W. The effect of the acoustic environment of learning spaces on students’ learning efficiency: A review. J. Build. Eng. 2023, 79, 107911. [Google Scholar] [CrossRef]
  51. Mealings, K.; Buchholz, J.M. The effect of classroom acoustics and noise on high school students’ listening, learning and well being: A scoping review. Facilities 2024, 42, 485–503. [Google Scholar] [CrossRef]
  52. Malhotra, A.; Abrol, M.; Shaji, J. Adapting sustainable materials for interiors-pre & post covid scenarios and applications. Int. J. Eng. Res. Appl. 2022, 12, 1–14. [Google Scholar]
  53. Roth, H.R.; Lewis, M.; Hancock, L. The Green Building Materials Manual: A Reference to Environmentally Sustainable Initiatives and Evaluation Methods; Springer: Berlin/Heidelberg, Germany, 2021; ISBN 13-978-3030648879. [Google Scholar]
  54. Baeza Moyano, D.; San Juan Fernández, M.; González Lezcano, R.A. Towards a sustainable indoor lighting design: Effects of artificial light on the emotional state of adolescents in the classroom. Sustainability 2020, 12, 4263. [Google Scholar] [CrossRef]
  55. Telichenko, V.I.; ABenuzh, A.; Fateeva, V.V. Computer Modeling of the Parameters of the Internal Microclimate of Buildings with Green Inserts Inside; IOP Conference Series: Materials Science and Engineering; IOP Publishing: Bristol, UK, 2018; Volume 456. [Google Scholar]
  56. Zhong, L.; Su, F.-C.; Batterman, S. Volatile organic compounds (VOCs) in conventional and high performance school buildings in the US. Int. J. Environ. Res. Public Health 2017, 14, 100. [Google Scholar] [CrossRef]
  57. Allen, J.G.; MacNaughton, P.; Satish, U.; Santanam, S.; Vallarino, J.; Spengler, J.D. Associations of cognitive function scores with carbon dioxide, ventilation, and volatile organic compound exposures in office workers: A controlled exposure study of green and conventional office environments. Environ. Health Perspect. 2016, 124, 805–812. [Google Scholar] [CrossRef]
  58. Bladek, M. Student well-being matters: Academic library support for the whole student. J. Acad. Librariansh. 2021, 47, 102349. [Google Scholar] [CrossRef]
  59. Ghirvu, A.I. The AIDA model for advergames. USV Ann. Econ. Public Adm. 2013, 13, 90–98. [Google Scholar]
  60. Sellers, A. The AIDA Model: A Proven Framework for Converting Strangers into Customers.’Hubspot’. Luettu 2021, 15, 2023. Available online: https://blog.hubspot.com/marketing/aida-model (accessed on 13 April 2024).
  61. Hassan, S.; Nadzim, S.Z.A.; Shiratuddin, N. Strategic Use of Social Media for Small Business Based on the AIDA Model. Procedia-Soc. Behav. Sci. 2015, 172, 262–269. [Google Scholar] [CrossRef]
  62. Ali, M.; Kim, Y. Can a University Campus Work as a Public Space in the Metropolis of a Developing Country? The Case of Ain-Shams University, Cairo, Egypt. Sustainability 2020, 12, 7229. [Google Scholar] [CrossRef]
  63. Soares, I.; Weitkamp, G.; Yamu, C. Public Spaces as Knowledgescapes: Understanding the Relationship between the Built Environment and Creative Encounters at Dutch University Campuses and Science Parks. Int. J. Environ. Res. Public Health 2020, 17, 7421. [Google Scholar] [CrossRef] [PubMed] [PubMed Central]
  64. Allison, D.; DeFrain, E.; Hitt, B.D.; Tyler, D.C. Academic library as learning space and as collection: A learning commons’ effects on collections and related resources and services. J. Acad. Librariansh. 2019, 45, 305–314. [Google Scholar] [CrossRef]
  65. Hanan, H. Open Space as Meaningful Place for Students in ITB Campus. Procedia-Soc. Behav. Sci. 2013, 85, 308–317. [Google Scholar] [CrossRef]
  66. Hainan University, China. Available online: https://www.hainanu.edu.cn/zjhd/hdjj.htm (accessed on 16 April 2024).
Figure 1. Neuroarchitecture conceptual relationship diagram (source: the author of this study).
Figure 1. Neuroarchitecture conceptual relationship diagram (source: the author of this study).
Land 13 01978 g001
Figure 2. Research hypothesis model (source: the author of this study).
Figure 2. Research hypothesis model (source: the author of this study).
Land 13 01978 g002
Figure 3. Diagram of AIDA model (source: the Internet).
Figure 3. Diagram of AIDA model (source: the Internet).
Land 13 01978 g003
Figure 4. Library and classrooms at Hainan University’s Haidian Campus (source: Google Maps).
Figure 4. Library and classrooms at Hainan University’s Haidian Campus (source: Google Maps).
Land 13 01978 g004
Figure 5. Emotional impact diagram of users at the Desire stage (Q14–Q16).
Figure 5. Emotional impact diagram of users at the Desire stage (Q14–Q16).
Land 13 01978 g005
Figure 6. Q17 data chart.
Figure 6. Q17 data chart.
Land 13 01978 g006
Figure 7. Q18: The application of natural elements in campus public learning spaces and their impact on personal emotions.
Figure 7. Q18: The application of natural elements in campus public learning spaces and their impact on personal emotions.
Land 13 01978 g007
Figure 8. Q19: Proportions of user choices regarding neuro-architectural elements.
Figure 8. Q19: Proportions of user choices regarding neuro-architectural elements.
Land 13 01978 g008
Figure 9. Q20: Would you like to participate in the design and feedback process regarding common learning spaces on campus to help improve them?
Figure 9. Q20: Would you like to participate in the design and feedback process regarding common learning spaces on campus to help improve them?
Land 13 01978 g009
Figure 10. Q21–Q22 results.
Figure 10. Q21–Q22 results.
Land 13 01978 g010
Table 1. Summary of previous research findings on the relationship between neuroarchitecture and campus public spaces.
Table 1. Summary of previous research findings on the relationship between neuroarchitecture and campus public spaces.
CausalityConsiderationDescriptionSource
Neuro-architectural PropertiesMaterialsNatural materials (e.g., wood) often provide better coherence and help reduce heart rates and sweating while improving visual acuity and making the environment more comfortable and relaxing.[34,35]
Non-natural materials (e.g., metal, concrete, or glass), while potentially more conspicuous in design, may be less coherent in terms of cognitive functioning, which can lead to distraction.
SunlightNatural light exposure is very effective at lowering stress and cortisol levels, correlating with better brain functioning and reduced stress.[36,37,38]
Artificial lighting, especially high-color-temperature LED lighting, can affect mood and cognitive functioning. Appropriate light settings (e.g., indirect or soft white light) can create a more comfortable environment that is conducive to learning.
GeometryThe symmetrical form may elicit emotions and reduce feelings of satisfaction and euphoria, but it promotes activity in the back of the brain and is considered the more preferred form.[39,40]
Asymmetric forms provide higher cognitive functioning and stimulate emotions.
Curved forms improve memory and activate visual and spatial perception, although they may elicit a stronger fear response.
Space configurationFlexible furniture design is associated with better brain functioning and math performances and can reduce stress and promote more physical activity.[41,42,43]
Fixed or traditional furniture configurations may not support cognitive and emotional states as effectively as flexible configurations.
The configuration of the sound environment affects human emotional perception.
Natural elementsVegetation and other natural landscapes greatly reduce stress and anxiety, increase arousal and pleasure, and have a positive physical and emotional impact on learning spaces.[44,45]
Lack of vegetation may lead to emotional depression and physiological arousal and negatively affect the perception of estimated distances.
Campus Public Space PropertiesSafetyThe design should take into account visibility to ensure that the area is safe and free of hazards.[46,47]
Adequate lighting and protection should be provided to ensure the safety of users.
ComfortA variety of seating types should be made available, including height-adjustable chairs and benches with backrests, to accommodate different users.[48,49,50,51]
The room temperature and air quality should be controlled to ensure that the ventilation system operates effectively to maintain a comfortable learning environment.
Acoustic materials should be applied to reduce noise disturbances, especially in study and reading areas that need to be quiet.
SustainabilitySustainably sourced furniture and building materials should be chosen, such as reclaimed wood, non-toxic paints, and carpeting.[52,53,54]
The design should consider maximizing the use of natural lighting and reducing the need for artificial lighting.
Environmental friendlinessElements such as indoor plants and eco-walls are used to enhance the greening of the space and improve the indoor air quality.[55,56,57]
Environmentally friendly elements should be incorporated into the design, such as materials low in volatile organic compounds (VOCs).
VariegationDifferent types of spaces should be provided to meet the needs and preferences of different users in order to support their psychological well-being and learning effectiveness.[58]
These spaces should be adaptable to different uses, such as by including movable furniture to accommodate different activities and people.
Table 2. Satisfaction scores for the questionnaire.
Table 2. Satisfaction scores for the questionnaire.
User SatisfactionMark
Very satisfied/very willing5
Satisfied/willing4
General3
Unsatisfactory/unwilling2
Very dissatisfied/very reluctant1
Table 3. Indicators of the questionnaire.
Table 3. Indicators of the questionnaire.
Primary
Indicators
Secondary
Indicators
Survey Questions
Basic Information(Part I)Q1. Your gender
Q2. Your age
Q3. Your grade level
AIDA ModelAttention stage (Part II)Q4. How would you rate the overall layout and design of the public learning spaces on campus? (1 very dissatisfied, 5 very satisfied)
Q5. How satisfied are you with the lighting in your indoor learning space? (1 very dissatisfied, 5 very satisfied)
Q6. How satisfied are you with the furniture (tables, chairs, lounge areas, etc.) in your study space? (1 very dissatisfied, 5 very satisfied)
Q7. How satisfied are you with the configuration of natural elements in your indoor learning space? (1 very dissatisfied, 5 very satisfied)
Q8. How satisfied are you with the materials and textures (walls, floors, trim, etc.) in your indoor learning space? (1 very dissatisfied, 5 very satisfied)
Interest stage
(Part III)
Q9. What type of lighting environment do you prefer? (natural lighting, artificial lighting, mixed lighting, no preference)
Q10. What is your preference for building materials used in public learning spaces on campus? (Natural materials: wood, non-natural materials: metal, glass)
Q11. What type of sound environment do you prefer in public learning spaces on campus? (silence, background music, natural sounds (e.g., water, birdsong, etc.), don’t care about the sound environment)
Q12. What types of furniture configurations and layouts do you prefer in public learning spaces on campus? (single type of seating (standard chairs only), multiple types of seating, (including height-adjustable chairs, benches with backrests, and sofas), modular seating (e.g., chairs to form small group discussion areas), and mobile furniture (furniture that is easy to reconfigure))
Q13. Which of the following shapes do you prefer in your learning space? (linear/square layout, curved/irregular shape, symmetrical layout, asymmetrical layout, no particular preference)
Desire stage
(Part IV)
Q14. Do you believe that the configuration of furniture, sound, and other elements in public learning spaces on campus affects an individual’s mood? (Yes, No)
Q15. Do you believe that the use of different building materials in public learning spaces on campus affects the mood of individuals? (Yes, No)
Q16. Do you feel a change in your mental state under light conditions with different color temperatures? (Yes, No)
Q17. What is the difference in your learning efficiency under natural light and artificial light? (natural light better, artificial light better, no difference)
Q18. Has the use of natural elements in public learning spaces on campus had an impact on your personal mood? (Positive impact, no impact, negative impact)
Q19. What improvements do you think can effectively reduce your psychological stress? (Increasing natural light, optimizing furniture design and comfort, improving the layout of space shapes, applying more harmonious and environmentally friendly material solutions, adding natural elements such as plants)
Action stage
(Part V)
Q20. Would you be willing to participate in the design and feedback process for public learning spaces on campus to help improve them? Consider through the shape of the space, configuration of the space, materials, lighting, and natural elements. (Very willing, willing, fair, unwilling, very unwilling)
Q21. If the school decides to redesign these spaces based on students’ suggestions, would you be willing to provide specific input through a questionnaire or group discussion? (Very willing, willing, fair, unwilling, very unwilling)
Q22. If the design of public learning spaces on campus took into account the improvement of cognitive functioning and emotional states (e.g., through specific spatial layout and sensory stimulation), would you be willing to participate in the use and evaluation of such spaces? (Very willing, willing, fair, unwilling, very unwilling)
Table 4. Reliability Analysis.
Table 4. Reliability Analysis.
Reliability Analysis
ScaleCronbach’s AlphaNumber of Items
Overall layout and design0.8773
Light satisfaction0.8383
Furniture satisfaction0.8773
Natural elements0.8783
Material texture0.8623
Desire stage0.9005
Action stage0.9167
Total questionnaire0.93127
Table 5. KMO test and Bartlett’s test of sphericity.
Table 5. KMO test and Bartlett’s test of sphericity.
KMO and Bartlett’s Tests
Kaiser–Meyer–Olkin Measure of Sampling Adequacy0.916
Bartlett’s Test of SphericityApprox. Chi-Square6762.041
df351
Sig.0.000
Table 6. Total variance explained.
Table 6. Total variance explained.
Total Variance Explained
ComponentInitial EigenvaluesExtraction Sums of Squared LoadingsRotation Sums of Squared
Loadings
Total% of VarianceCumulative %Total% of VarianceCumulative %Total% of VarianceCumulative %
19.97436.94236.9429.97436.94236.9424.85817.99317.993
22.6049.64546.5872.6049.64546.5873.64713.50931.502
31.9567.24553.8321.9567.24553.8322.4379.02540.527
41.6956.27760.1091.6956.27760.1092.4208.96349.490
51.5025.56265.6721.5025.56265.6722.4158.94658.436
61.4885.51371.1851.4885.51371.1852.3708.77767.213
71.1604.29675.4811.1604.29675.4812.2328.26775.481
80.6052.23977.720
90.5462.02279.742
100.4761.76481.506
110.4521.67583.182
120.4081.51084.692
130.4051.50186.193
140.3751.38987.581
150.3451.27888.860
160.3191.18290.042
170.3061.13591.177
180.3031.12292.299
190.2731.01193.309
200.2660.98494.293
210.2570.95195.244
220.2510.93196.175
230.2420.89697.071
240.2210.82097.891
250.2030.75198.643
260.1900.70499.346
270.1760.654100.000
Extraction method: Principal Component Analysis.
Table 7. Establishing the factor loading matrix.
Table 7. Establishing the factor loading matrix.
Rotated Component Matrix a
Component
1234567
Q4—Library study space 0.828
Q4—Interior space of the school building 0.834
Q4—College specialized classrooms 0.847
Q5—Library study space 0.790
Q5—Interior space of the school building 0.767
Q5—College specialized classrooms 0.818
Q6—Library study space 0.817
Q6—Interior space of the school building 0.841
Q6—College specialized classrooms 0.833
Q7—Library study space 0.826
Q7—Interior space of the school building 0.843
Q7—College specialized classrooms 0.836
Q8—Library study space 0.836
Q8—Interior space of the school building 0.824
Q8—College specialized classrooms 0.797
Q14 0.794
Q15 0.800
Q16 0.815
Q17 0.786
Q18 0.698
Willingness to participate in the design and feedback process for public learning spaces on campus to help improve appearance (shape of space)0.762
Help improve functionality (configuration of infrastructure such as space furniture)0.720
Help improve the use of sustainable materials (e.g., recycled wood, non-toxic paint, and carpeting)0.724
Help to improve the utilization of different lights (natural or artificial) in a space0.816
Help improve the use of natural elements (plants, water, green natural elements, etc.) in the space0.814
Willingness to provide specific input through questionnaires or group discussions0.834
Willingness to participate in the use and evaluation of such a space0.754
Extraction method: Principal Component Analysis. Rotation method: varimax with Kaiser normalization. a Rotation converged in 6 iterations.
Table 8. Definition of symbols by region.
Table 8. Definition of symbols by region.
Regional DivisionAssociative Symbol
Learning zone
Resting area
Office area
Table 9. Specific space partitioning.
Table 9. Specific space partitioning.
Specific SpaceRegional Division
Library
Classroom
Study room
Business premises
Dining space
Art exhibition space
Student activity center
Student dormitory
Swimming pools
Soccer field
Swimming pools
Outdoor green space
Campus lakes
Walkway rest area
Parking area
Table 10. Frequency.
Table 10. Frequency.
Frequency
ItemCategoriesnPercent (%)
Q1Male19249.36
Female19750.64
Q2Under 18 years256.43
18–24 years33686.38
25–34 years287.20
Q3First-year university students10025.71
Second-year university students7619.54
Third-year university students7920.31
Fourth-year university students8421.59
Graduate students and above5012.85
Total389100.00
Table 11. Frequency analysis of space satisfaction.
Table 11. Frequency analysis of space satisfaction.
Frequency Analysis Results
SpaceOptions (as in
Computer Software Settings)
FrequencyPercentage (%)Cumulative
Percentage (%)
Q4—Library study space5297.467.46
4266.6814.14
37017.9932.13
213835.4867.61
112632.39100.00
Q4—Interior space of the school building5256.436.43
4215.4011.83
38020.5732.39
213735.2267.61
112632.39100.00
Q4—College specialized classrooms5297.467.46
4266.6814.14
36917.7431.88
212732.6564.52
113835.48100.00
Q5—Library study space5266.686.68
4205.1411.83
37920.3132.13
216141.3973.52
110326.48100.00
Q5—Interior space of the school building5235.915.91
4297.4613.37
38421.5934.96
215640.1075.06
19724.94100.00
Q5—College specialized classrooms5276.946.94
4235.9112.85
38521.8534.70
213935.7370.44
111529.56100.00
Q6—Library study space54010.2810.28
4287.2017.48
38521.8539.33
212331.6270.95
111329.05100.00
Q6—Interior space of the school building5266.686.68
44210.8017.48
37920.3137.79
213033.4271.21
111228.79100.00
Q6–College specialized classrooms5276.946.94
4359.0015.94
37920.3136.25
213735.2271.47
111128.53100.00
Q7—Library study space54110.5410.54
44311.0521.59
38922.8844.47
213033.4277.89
18622.11100.00
Q7—Interior space of the school building5389.779.77
44611.8321.59
39323.9145.50
211730.0875.58
19524.42100.00
Q7—College specialized classrooms54611.8311.83
44210.8022.62
37318.7741.39
213233.9375.32
19624.68100.00
Q8—Library study space5235.915.91
4256.4312.34
38922.8835.22
213935.7370.95
111329.05100.00
Q8—Interior space of the school building5246.176.17
4297.4613.62
38321.3434.96
214136.2571.21
111228.79100.00
Q8—College specialized classrooms5225.665.66
4379.5115.17
37519.2834.45
214838.0572.49
110727.51100.00
Total389100.0100.0
Table 12. Interest stage (Q9–Q13) survey data.
Table 12. Interest stage (Q9–Q13) survey data.
Frequency
ItemsCategoriesnPercent (%)
Q9Natural light17043.70
Artificial lighting6215.94
Mixed lighting12030.85
No preference379.51
Q10Natural materials (e.g., wood) make me feel more comfortable23159.38
Non-natural materials (e.g., metal, glass) make the space appear more modern4411.31
I have no particular preference for the type of material11429.31
Q11Unmute14136.25
Background music (BGM)5413.88
Natural sounds (e.g., water, birdsong, etc.)15339.33
Don’t care about the sound environment4110.54
Q12Single type of seating (standard chairs only)10426.74
Multiple types of seating (including height-adjustable chairs, benches with backrests and sofas)15439.59
Combined seating (e.g., chairs forming a panel discussion area)7519.28
Mobile furniture (furniture that can be easily reconfigured)5614.40
Q13Linear/square layout11730.08
Curved/irregular shapes10426.74
symmetrical layout6616.97
Asymmetrical layout5714.65
No special preference4511.57
Total389100.00
Table 13. Results of user willingness to engage in different design elements.
Table 13. Results of user willingness to engage in different design elements.
Title\OptionVery ReluctantUnwillingGeneralWillingVery Willing
Appearance (shape of space)19 (4.87%)21 (5.38%)73 (18.72%)144 (36.92%)133 (34.1%)
Functionality (configuration of infrastructure, such as spacing of furniture)18 (4.62%)17 (4.36%)69 (17.69%)156 (40%)130 (33.33%)
Use of sustainable materials (e.g., recycled wood, non-toxic paints, and carpeting)11 (2.82%)20 (5.13%)70 (17.95%)149 (38.21%)140 (35.9%)
Utilization of different light (natural or artificial) in the space17 (4.36%)20 (5.13%)62 (15.9%)165 (42.31%)126 (32.31%)
The use of natural elements (plants, water, green natural elements, etc.) in the space22 (5.64%)16 (4.1%)69 (17.69%)146 (37.44%)137 (35.13%)
Disclaimer/Publisher’s Note: The statements, opinions and data contained in all publications are solely those of the individual author(s) and contributor(s) and not of MDPI and/or the editor(s). MDPI and/or the editor(s) disclaim responsibility for any injury to people or property resulting from any ideas, methods, instructions or products referred to in the content.

Share and Cite

MDPI and ACS Style

Zhou, Q.; Fang, X. Exploring the Application of Neurostructural Principles to the Design of Public Spaces on University Campuses. Land 2024, 13, 1978. https://doi.org/10.3390/land13121978

AMA Style

Zhou Q, Fang X. Exploring the Application of Neurostructural Principles to the Design of Public Spaces on University Campuses. Land. 2024; 13(12):1978. https://doi.org/10.3390/land13121978

Chicago/Turabian Style

Zhou, Qihang, and Xingxing Fang. 2024. "Exploring the Application of Neurostructural Principles to the Design of Public Spaces on University Campuses" Land 13, no. 12: 1978. https://doi.org/10.3390/land13121978

APA Style

Zhou, Q., & Fang, X. (2024). Exploring the Application of Neurostructural Principles to the Design of Public Spaces on University Campuses. Land, 13(12), 1978. https://doi.org/10.3390/land13121978

Note that from the first issue of 2016, this journal uses article numbers instead of page numbers. See further details here.

Article Metrics

Back to TopTop